Evolution of the Electricity Distribution Networks—Active Management Architecture Schemes and Microgrid Control Functionalities
Abstract
1. Introduction
2. Analysis Method Overview
3. Electricity Distribution Network Development
3.1. Active Distribution Networks and Microgrid Concept
3.2. Distribution Network Planning
3.3. Network Management, Controls, and Supervisory Systems
3.4. Ancillary Services and Reserves
4. Evolution of the Electricity Distribution Networks—A Finnish Case
4.1. Electricity Market Places for the Finnish Power System
4.2. Evolution Phases of the Electricity Distribution Networks
4.3. Sundom Smart Grid
5. Operational Descriptions of the Future Distribution Networks with the Sundom Smart Grid
5.1. Energy Management Use Cases
5.1.1. Energy Management Use Cases of the Self-Sufficient Phase
- DR via TOU (electricity storage heating and other passive loads): The houses with an electric storage heating system use TOU pricing with two time-blocks per day, which is currently (the traditional phase) used as the primary case in the electricity storage-heated houses. The consumption can be changed from the peak load times to off-peak times. The off-peak is at night with a lower rate, and the peak is at daytime at a higher rate.
- DR via RTP (passive loads): An option is RTP programs used in customers who want to be charged based on hourly fluctuation of electricity prices, reflecting the wholesale market’s electricity cost. RTP customers are charged based on hourly fluctuating prices announced a day or an hour ahead (based on the base market, Elspot or Elbas, prices).
- DR via AS markets (electricity storage heating and other passive loads): A demand aggregator collects the demand flexibility, carries out the DR optimization and scheduling, trades on the energy markets, calculates the consumers’ price-volume signals, and finally sends the price signal to the customers. Customers exploit the retailer-aggregator’s price signals to decide energy consumption (by the agreed option). Hence, the HEMS displays the electricity price and the consumed energy volume and controls the loads according to the approved option. The demand aggregator is a retailer-aggregator, which is an existing market participant, the energy supplier [82,83,84]. The retailer-aggregator collects the demand flexibility from the passive type of loads and offers the aggregated loads for the day-ahead market Elspot (0.1 MW/12 h) [85] or intraday market Elbas (0.1 MW/1 h) [86]. An option is to participate in the TSO’s organized power system reserves in balancing energy markets with either up-or down-regulating bids [86], in FCR-N [85] (0.1 MW, ≤3 min), but likely also in FCR-D (1 MW, ≤30 s).
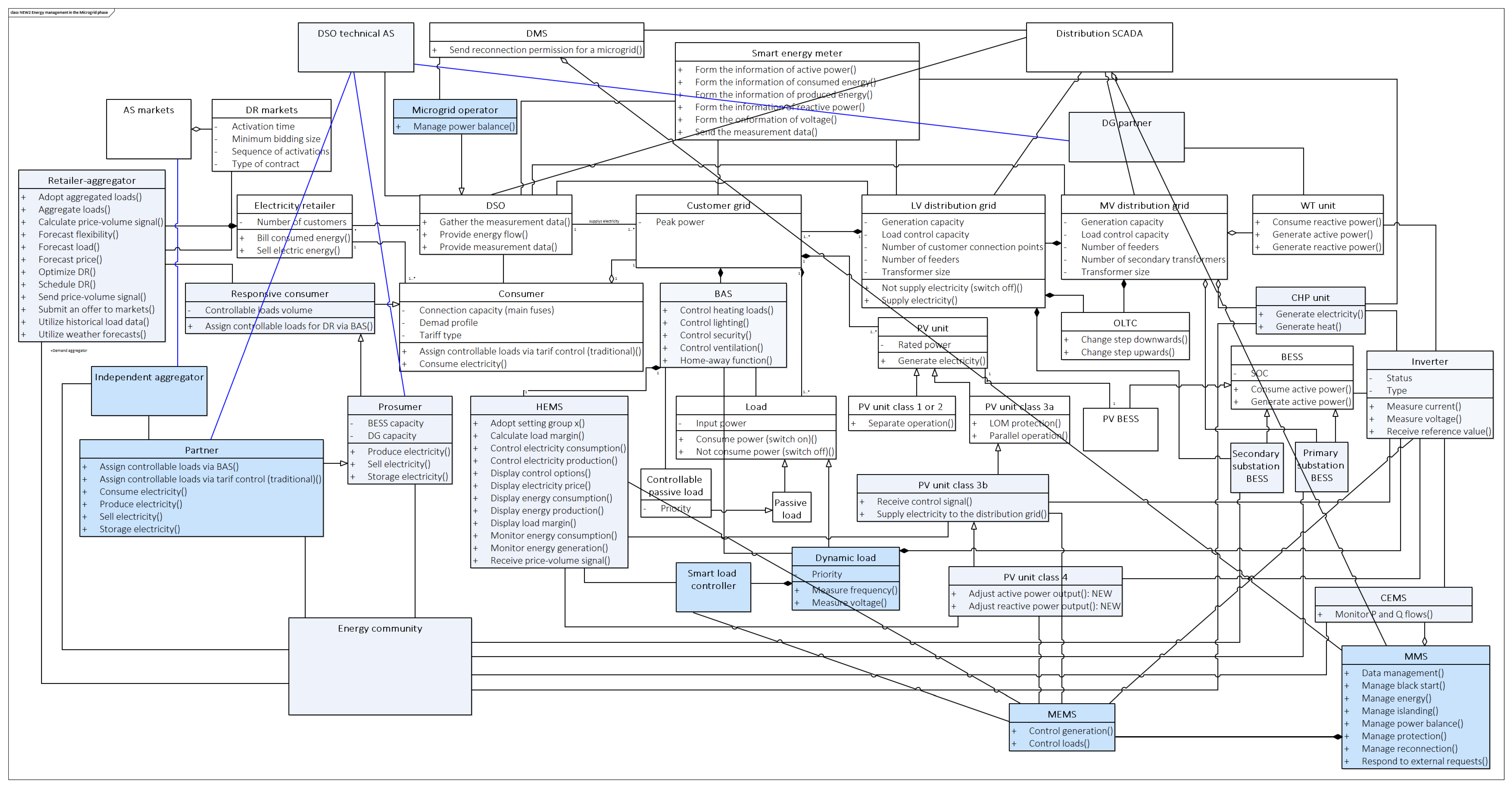
5.1.2. Energy Management Use Cases of the Microgrid Phase
- Economic DR via AS marketplaces: In the customer’s premises, the HEMS displays the energy signals to the responsive consumers, prosumers, and partners to decide consumption and electricity generation and supply to the distribution grid (prosumers and partners). The HEMS (at the customer connection point) and the MEMS (at the POI of the microgrid) monitor the energy flows. The HEMS generates forecasts of the load based on the history data and the generation forecasts based on the weather forecasts. The MEMS optimizes the power to be consumed or generated within a microgrid area depending on the energy community’s agreed AS programs, market prices, and the network’s security.
- Generation activation: The electricity generation of the energy community’s CHP unit and the PS-BESS can be controlled to produce more electricity to flatten or reduce the distribution grid’s peak demand (can be for the TSO’s or the DSO’s load shedding).
- DR from the frequency responsive reserves and intermittent generation: The retailer-aggregator collects the demand and generation flexibility and agrees on using them within the microgrid with the energy community. The loads can be collected for the FCR-N reserves (0.1 MW, P100% in 3 min [60]). In addition, an option is the FFR reserves (1 MW, 49.6 Hz in 1.0 s [66]) for the inverter-connected dynamic loads, that is, various BESS units, but also controllable loads having an enhanced controller as studied in [90], for example. In this study, they are called smart loads.
5.1.3. Energy Management Use Cases of the Intelligent Microgrid Network Phase
- Electricity conversion to heat: Power to heat (PtH) conversion is made in the electricity surplus situation or the low electricity price time. The excess heat is stored.
- Electricity conversion to liquid: Power to liquid (PtL) conversion is made in the electricity surplus; the liquid is stored in liquid storage, and it can be used as fuel for a generator set (Genset).
- Liquid conversion to electricity: Liquid to power (LtP) conversion is made in the case of electricity demand. The liquid(s) can be used as fuel for Gensets.
5.2. Voltage and Frequency Control via Power Balance Management Use Cases of the Microgrid Phase
5.3. Protection Use Cases of the Microgrid Phase
- The function of the PD0 is to isolate the substation from the utility grid during the line fault (F1) conditions. The PD0 is connected to the transformers’ secondary side relay PD1. PD0 sends a transfer trip command to PD1 to isolate the secondary side of the transformer.
- The secondary side relay PD1 is part of the MV (or the LV) busbar protection and also operates as the POI of the microgrid. The PD1 includes the loss-of-mains (LOM) protection, an islanding detection algorithm in the F1 situation. When the HV (or MV) is feeding line-voltage drops under the acceptable limit, the PD1 disconnects the microgrid from the utility grid. In addition, the PD1 can receive a disconnection command from the PD0 in the primary substation (or the MV feeder automation (FA) system in the secondary substation). In the F2 or the F3 situations, the PD1 receives an interlocking signal from the PD2 after the pick-up limit is reached.
- The PD2s operate only in the F2 situations, and they include directional OC protection, which is selective with the PD1 and the PD3s in the MV grid (or the PD3C in the LV grid). After the PD2 is operated, it sends a disconnection signal to all PD4s of the corresponding feeder.
- The PD4 has to be voltage selective with the PD1 and the PD2 and frequency selective with the PD1. In the F2 situation, PD4 receives the disconnection signal from the PD2. In the F1 case, if the microgrid is not capable of islanding, the PD4′s LOM protection operates, or the PD4 receives the disconnection signal from the MPMS.
- The PD3Cs are selective with the PD2 and the PD3F, and PD3Cs protection settings are fixed and based on the microgrid island mode (more critical). Thereby, the communications between the PD3Cs and the MPMS are not necessary.
- The PD3Fs operate in the F3 situations and the customer grid fault situations, and they are selective with the PD2 and the PD3C. No communications are required.
6. Structural Description of the Future Electricity Distribution Networks
7. Discussion—Derivation of Class Diagrams from Use Cases
- Energy management: electricity supply, electricity consumption, load control, electricity generation, generation control, and Volt/Var control.
- Power balance management: regulate the output voltage and control the current of the inverter-connected DER, regulate the active and reactive power, and control power flow at the POI, and seamless switching between the operation modes.
- OC protection: a fault in the supplying feeder (F1), fault F1 cleared, fault in the MV or LV feeder line (F2), service restoration after F2 repair, fault in the LV customer service line (F3), and service restoration after F3 repair.
8. Conclusions
Author Contributions
Funding
Data Availability Statement
Conflicts of Interest
Appendix A



References
- European Commission. EU Climate Strategies & Targets. Available online: https://ec.europa.eu/clima/policies/strategies_en (accessed on 12 February 2021).
- European Commission. 2030 Climate Target Plan. Available online: https://ec.europa.eu/clima/policies/eu-climate-action/2030_ctp_en (accessed on 26 October 2020).
- ETIP-SNET, Vision 2050, 2018. Available online: https://www.etip-snet.eu/wp-content/uploads/2018/06/VISION2050-DIGITALupdated.pdf (accessed on 26 October 2020).
- ETIP-SNET. ETIP SNET R&I Roadmap 2020–2030. 2020. Available online: https://www.etip-snet.eu/wp-content/uploads/2020/05/Implementation-Plan-2021-2024_WEB_Single-Page2.pdf (accessed on 26 October 2020).
- Oleinikova, I.; Hillberg, E. Micro vs. MEGA: Trends Influencing the Development of the Power System, Discussion Paper, 2020. Available online: https://www.iea-isgan.org/wp-content/uploads/2020/05/ISGAN_DiscussionPaper_Annex6_microVsMEGA_2020.pdf (accessed on 15 February 2021).
- Ruh, M.; Anderrson, G.; Borer, A. A New Concept for a Fully Transparent Distribution Management System. In Proceedings of the 2007 IEEE Lausanne Power Tech, Lausanne, Switzerland, 1–5 July 2007; pp. 113–118. [Google Scholar] [CrossRef]
- Antila, E.; Wiklund, G. Redefining sustainability in the electric power distribution context. In Proceedings of the International Symposium Cigre, Guilin, China, 29–31 July 2009; p. 18. Available online: https://e-cigre.org/publication/SYMP_GUI_2009-guilin-operation-and-development-of-power-systems-in-the-new-context (accessed on 15 February 2021).
- Hiltunen, E. Tulossa Huomenna—Miten Megatrendit Muokkaavat Tulevaisuuttamme; Docendo: Jyväskylä, Finland, 2019; p. 419. [Google Scholar]
- Hiltunen, E. Weak Signals in Organizational Futures Learning Weak Signals in Organizational Futures Learning. Ph.D. Thesis, Helsinki School of Economics, Helsinki, Finland, 2010. [Google Scholar]
- Dufvas, M. What is a Weak Signal? Sitra Articles, 2019. Available online: https://www.sitra.fi/en/articles/what-is-a-weak-signal/ (accessed on 16 February 2021).
- Griol-barres, I.; Milla, S.; Cebri, A.; Fan, H.; Millet, J. Detecting Weak Signals of the Future: A System Implementation Based on Text Mining and Natural Language Processing. Sustainability 2020, 12, 7848. [Google Scholar] [CrossRef]
- CEN-CENELEC-ETSI Smart Grid Coordination Group—Sustainable Processes. SG-CG/M490/E—Part E: Smart Grid Use Case Management Process, 2012. Available online: https://ec.europa.eu/energy/sites/ener/files/documents/xpert_group1_sustainable_processes.pdf (accessed on 15 February 2021).
- Sirviö, K.; Kauhaniemi, K.; Antila, E. Evolution phases for low voltage distribution network management. In Proceedings of the 2013 IEEE Grenoble Power Tech Conference, Grenoble, France, 16–20 June 2013; pp. 1–6. [Google Scholar] [CrossRef]
- CEN-CENELEC-ETSI Smart Grid Coordination Group. Overview of SG-CG Methodologies, 2014. Available online: https://www.cencenelec.eu/standards/Sectorsold/SustainableEnergy/SmartGrids/Pages/default.aspx (accessed on 15 February 2021).
- Uslar, M.; Specht, M.; Dänekas, C.; Trefke, J.; Rohjans, S.; González, J.M.; Rosinger, C.; Bleiker, R. Standardization in Smart Grids; Springer: Berlin, Germany, 2013; p. 250. [Google Scholar]
- CEN-CENELEC-ETSI Smart Grid Coordination Group. Smart Grid Reference Architecture, 2012. Available online: https://ec.europa.eu/energy/sites/ener/files/documents/xpert_group1_reference_architecture.pdf (accessed on 15 February 2021).
- Arnold, G.W.; FitzPatrick, G.J.; Wollman, D.A.; Nelson, T.L.; Boynton, P.A.; Koepke, G.H.; Hefner, A.R., Jr.; Nguyen, C.T.; Mazer, J.A.; Prochaska, D.E.; et al. NIST Framework and Roadmap for Smart Grid Interoperability Standards, Release 2.0; NIST: Gaithersburg, MD, USA, 2012. [Google Scholar] [CrossRef]
- Greer, C.; Wollman, D.A.; Prochaska, D.E.; Boynton, P.A.; Mazer, J.A.; Nguyen, C.T.; FitzPatrick, G.J.; Nelson, T.L.; Koepke, G.H.; Hefner, A.R., Jr.; et al. NIST Framework and Roadmap for Smart Grid Interoperability Standards, Release 3.0; NIST: Gaithersburg, MD, USA, 2014. [Google Scholar] [CrossRef]
- Pilo, F.; Jupe, S.; Silvestro, F.; Abbey, C.; Bak-Jensen, B.; Carter-Brown, C.; Celli, G.; El Bakari, K.; Fan, M.; Georgilakis, P.; et al. Planning and Optimization Methods for Active Distribution Systems Working Group C6.19, 2014. Available online: https://e-cigre.org/publication/591-planning-and-optimization-methods-for-distribution-systems (accessed on 15 February 2021).
- IEEE. IEEE Standard for the Specification of Microgrid Controllers; IEEE: New York, NY, USA, 2018; p. 43. [Google Scholar]
- IEC. Microgrids—Part 1: Guidelines for Microgrid Projects Planning and Specification IEC TS 62898-1; IEC: Geneva, Switzerland, 2017; p. 35. [Google Scholar]
- Vasilakis, A.; Zafeiratou, I.; Lagos, D.T. The Evolution of Research in Microgrids Control. IEEE Open Access J. Power Energy 2020, 7, 331–343. [Google Scholar] [CrossRef]
- Marnay, C.; Abbey, C.; Joos, G.; Ash, K.; Bando, S.; Braun, M.; Chatzivasileiadis, S.; Driesen, J.; Hatziargyriou, N.; Iravani, R.; et al. Microgrids 1 Engineering, Economics & Experience; In Electra; CIGRE: 2015. Available online: http://www.e-cigre.org/publication/ELT_283_7-microgrids-1-engineering-economics--experience----capabilities-benefits-business-opportunities-andexamples---microgrids-evolution-roadmap (accessed on 15 February 2021).
- Marnay, C.; Chatzivasileiadis, S.; Abbey, C.; Iravani, R.; Joos, G.; Lombardi, P.; Mancarella, P.; von Appen, J. Microgrid evolution roadmap. In Proceedings of the 2015 International Symposium on Smart Electric Distribution Systems and Technologies, EDST 2015, Vienna, Austria, 8–11 September 2015; pp. 139–144. [Google Scholar] [CrossRef]
- Mancarella, P.; Hatziargyriou, N.D.; Tao, L.; Buchholz, B. European Roadmap for Microgrids. In Proceedings of the CIGRE 2010, Paris, France, 23–27 August 2010; pp. 1–12. Available online: https://e-cigre.org/publication/C6-306_2010-european-roadmap-for-microgrids (accessed on 15 February 2021).
- Strbac, G.; Mancarella, P.; Pudjianto, D. DH1 Microgrid Evolution Roadmap in EU—In More Microgrids Research Program, 2009. Available online: http://www.microgrids.eu/documents/676.pdf (accessed on 15 February 2021).
- California ISO. Roadmap for Commercializing Microgrids in California DRAFT, 2018. Available online: https://www.caiso.com/Documents/DraftMicrogridRoadmap_CEC_CPUC_ISO_CaliforniaMicrogridRoadmapJointWorkhop_Oct22017.pdf (accessed on 15 February 2021).
- Yu, J.; Marnay, C.; Jin, M.; Yao, C.; Liu, X.; Feng, W. Review of Microgrid Development in the United States and China and Lessons Learned for China. Energy Procedia 2018, 145, 217–222. [Google Scholar] [CrossRef]
- Xiang, Y.; Liu, J.; Li, F.; Liu, Y.; Liu, Y.; Xu, R.; Su, Y.; Ding, L. Optimal Active Distribution Network Planning: A Review. Electr. Power Compon. Syst. 2016, 44, 1075–1094. [Google Scholar] [CrossRef]
- Zhong, Q.; Sun, W.; Yu, N.; Liu, C.; Wang, F.; Zhang, X. Load and power forecasting in active distribution network planning. Zhongguo Dianji Gongcheng Xuebao/Proc. Chin. Soc. Electr. Eng. 2014, 34, 3050–3056. [Google Scholar] [CrossRef]
- Celli, G.; Mocci, S.; Pilo, F.; Bertini, D.; Cicoria, R.; Corti, S. Multi-Year Optimal Planning of Active Distribution Networks. In Proceedings of the 19th International Conference on Electricity Distribution CIRED 2007, Vienna, Austria, 21–24th May 2007; pp. 1–5. Available online: https://www.researchgate.net/publication/228416211_Multi-year_Optimal_Planning_of_Active_Distribution_Networks (accessed on 15 February 2021).
- Pilo, F.; Celli, G.; Mocci, S.; Soma, G.G. Multi-objective programming for optimal DG integration in active distribution systems. In Proceedings of the IEEE PES General Meeting, PES 2010, Minneapolis, MN, USA, 25–29 July 2010; pp. 1–7. [Google Scholar] [CrossRef]
- Martins, V.F.; Borges, C.L.T. Active distribution network integrated planning incorporating distributed generation and load response uncertainties. IEEE Trans. Power Syst. 2011, 26, 1–9. [Google Scholar] [CrossRef]
- Lin, X.; Sun, J.; Ai, S.; Xiong, X.; Wan, Y.; Yang, D. Distribution network planning integrating charging stations of electric vehicle with V2G. Int. J. Electr. Power Energy Syst. 2014, 63, 507–512. [Google Scholar] [CrossRef]
- Al Kaabi, S.S.; Zeineldin, H.H.; Khadkikar, V. Planning active distribution networks considering multi-DG configurations. IEEE Trans. Power Syst. 2014, 29, 785–793. [Google Scholar] [CrossRef]
- Gill, S.; Kockar, I.; Ault, G.W. Dynamic optimal power flow for active distribution networks. IEEE Trans. Power Syst. 2014, 29, 121–131. [Google Scholar] [CrossRef]
- Gabash, A.; Li, P. Active-reactive optimal power flow in distribution networks with embedded generation and battery storage. IEEE Trans. Power Syst. 2012, 27, 2026–2035. [Google Scholar] [CrossRef]
- Pilo, F.; Lama, R.; Valtorta, G. Planning of Power Distribution Systems. In Proceedings of the 25th International Conference on Electricity Distribution CIRED, Madrid, Spain, 3–6 June 2019; pp. 1–37. Available online: http://www.cired2019.org/images/Special_report_S5.pdf (accessed on 15 February 2021).
- Millar, R.J.; Saarijärvi, E.; Lehtonen, M.; Degefa, M.; Koivisto, M. Impact of Node Specific Load Growth and Microgrids on Distribution Network Planning. In Proceedings of the CIGRE 2014, Paris, France, 24–29 August 2014; pp. 1–5. Available online: https://e-cigre.org/publication/SESSION2014-2014-cigre-session (accessed on 15 February 2021).
- Celli, G.; Ghiani, H.; Mocci, S.; Pilo, F.; Soma, G.G.; Vertuccio, C. Probabilistic Planning of Multi-Microgrids with Optimal Hybrid Multi-Generation sets. In Proceedings of the CIGRE 2016, Paris, France, 21–26 August 2014; Available online: https://e-cigre.org/publication/C6-309_2016 (accessed on 15 February 2021).
- Quashie, M.; Bouffard, F.; Joós, G. Business cases for isolated and grid connected microgrids: Methodology and applications. Appl. Energy 2017, 205, 105–115. [Google Scholar] [CrossRef]
- Stadler, M.; Naslé, A. Planning and implementation of bankable microgrids. Electr. J. 2019, 32, 24–29. [Google Scholar] [CrossRef]
- Sirviö, K.; Kauhaniemi, K.; Ali Memon, A.; Laaksonen, H.; Kumpulainen, L. Functional Analysis of the Microgrid Concept Applied to Case Studies of the Sundom Smart Grid. Energies 2020, 13, 31. [Google Scholar] [CrossRef]
- Afraz, A.; Rezaeealam, B.; SeyedShenava, S.; Doostizadeh, M. Active distribution network planning considering shared demand management. J. Intell. Fuzzy Syst. 2019, 37, 8015–8028. Available online: https://content.iospress.com/articles/journal-of-intelligent-and-fuzzy-systems/ifs190420 (accessed on 15 February 2021). [CrossRef]
- Mokryani, G. Active distribution networks planning with integration of demand response. Sol. Energy 2015, 122, 1362–1370. [Google Scholar] [CrossRef]
- Laaksonen, H.; Sirviö, K.; Aflecht, S.; Hovila, P. Multi-objective active network management scheme studied in Sundom smart grid with MV and LV network connected DER units. In Proceedings of the 25th International Conference on Electricity Distribution, Madrid, Spain, 3–6 June 2019; pp. 1–5. [Google Scholar] [CrossRef]
- Tenti, P.; Caldognetto, T. On microgrid evolution to local area energy network (E-LAN). IEEE Trans. Smart Grid 2016, 10, 1567–1576. [Google Scholar] [CrossRef]
- Fan, J.; Borlase, S. The evolution of distribution. IEEE Power Energy Mag. 2009, 7, 63–68. [Google Scholar] [CrossRef]
- Chuang, A.S.; Schwaegerl, C. Ancillary services for renewable integration. In Proceedings of the CIGRE/EEE PES Joint Symposium: Integration of Wide-Scale Renewable Resources into the Power Delivery System, Calgary, AB, Canada, 29–31 July 2009; pp. 1–14. Available online: https://ieeexplore.ieee.org/document/5211165 (accessed on 15 February 2021).
- Kraftwerke. What are Ancillary Services? Available online: https://www.next-kraftwerke.com/knowledge/ancillary-services (accessed on 15 February 2021).
- Fingrid. Reserves and Balancing Power, 2019. Available online: https://www.fingrid.fi/en/electricity-market/reserves_and_balancing/ (accessed on 15 February 2021).
- Ministry of Economic Affairs and Employment of Finland. Energy and Climate Roadmap 2050, 2014. Available online: https://tem.fi/documents/1410877/2769658/Energy+and+Climate+Roadmap+2050/9fd1b4ca-346d-4d05-914a-2e20e5d33074 (accessed on 15 February 2021).
- Ministry of Economic Affairs and Employment of Finland. A Flexible and Customer-driven Electricity System, Final report by the Smart Grid Working Group, Helsinki 2018. Available online: https://julkaisut.valtioneuvosto.fi/bitstream/handle/10024/161147/TEM_39_2018.pdf?sequence=1&isAllowed=y (accessed on 15 February 2021).
- Ministry of Economic Affairs and Employment of Finland. Smart Grid Working Group Final Report—Main Proposals, 2018. Available online: https://tem.fi/documents/1410877/3481825/FI+smart+grid+WG+main+proposals+23102018.pdf/d39e6b47-70b6-aab3-b195-e04a69dd5b24/FI+smart+grid+WG+main+proposals+23102018.pdf (accessed on 15 February 2021).
- Kumpulainen, L.; Rinta-Luoma, J.; Voima, S.; Kauhaniemi, K.; Sirviö, K.; Koivisto-Rasmussen, R.; Valkama, A.-K.; Honkapuro, S.; Partanen, J.; Lassila, J.; et al. Roadmap 2025, 2016. Available online: https://energia.fi/files/786/Roadmap_2025_loppuraportti.pdf (accessed on 15 February 2021).
- Nordic Energy Regulators. An Overview of the Nordic Electricity Market. Available online: https://www.nordicenergyregulators.org/about-nordreg/an-overview-of-the-nordic-electricity-market/ (accessed on 15 February 2021).
- Fingrid. Balancing Energy and Balancing Capacity Markets, 2018. Available online: https://www.fingrid.fi/en/electricity-market/reserves_and_balancing/balancing-energy-and-balancing-capacity-markets/ (accessed on 15 February 2021).
- Fingrid. Reserve Products and Reserve Market Places, 2019. Available online: https://www.fingrid.fi/globalassets/dokumentit/en/electricity-market/reserves/reserve-products-and-reserve-market-places.pdf (accessed on 15 February 2021).
- Fingrid. Terms and Conditions for Providers of Frequency Containment Reserves (FCR), 2020. Available online: https://www.fingrid.fi/globalassets/dokumentit/en/electricity-market/reserves/reservitoimittajien-fcr-ehdot-ja-edellytykset_en.pdf (accessed on 15 February 2021).
- Fingrid. The Technical Requirements and the Prequalification Process of Frequency Containment Reserves (FCR), 2019. Available online: https://www.fingrid.fi/globalassets/dokumentit/en/electricity-market/reserves/appendix3---technical-requirements-and-prequalification-process-of-fcr.pdf (accessed on 15 February 2021).
- Fingrid. Terms and Conditions for Providers of Automatic Frequency Restoration Reserves (aFRR), 2020. Available online: https://www.fingrid.fi/globalassets/dokumentit/en/electricity-market/reserves/reservitoimittajien-afrr-ehdot-ja-edellytykset_en.pdf (accessed on 15 February 2021).
- Fingrid. The Technical Requirements and the Prequalification Process of Automatic Frequency Restoration Reserve (aFRR), 2019. Available online: https://www.fingrid.fi/globalassets/dokumentit/en/electricity-market/reserves/automaattisen-taajuudenhallintareservin-afrr-teknisten-vaatimusten-todentaminen-ja-hyvaksyttamispr_en.pdf (accessed on 15 February 2021).
- Fingrid. Technical Requirements and Prequalification Process for the Manual Frequency Restoration Reserve (mFRR), 2019. Available online: https://www.fingrid.fi/globalassets/dokumentit/en/electricity-market/reserves/liite-2-manuaalisen-taajuuden-palautusreservin_en-id-237928.pdf (accessed on 15 February 2021).
- Fingrid. Ehdot ja Edellytykset Manuaalisen Taajuuden Palautusreservin (mFRR) Itsenäiselle Toimittajalle Pilotin Aikana, 2020. Available online: https://www.fingrid.fi/globalassets/dokumentit/fi/sahkomarkkinat/kehityshankkeet/ehdot-ja-edellytykset-manuaalisen-taajuuden-palautusreservin-mfrr-itsenaiselle-toimittajalle-pilotin-aikana.pdf (accessed on 15 February 2021).
- Fingrid. Fast Frequency Reserve, 2020. Available online: https://www.fingrid.fi/en/electricity-market/reserves_and_balancing/fast-frequency-reserve/#procurement (accessed on 15 February 2021).
- Fingrid. Terms and Conditions for Providers of Fast Frequency Restoration Reserves (FRR), 2020. Available online: https://www.fingrid.fi/globalassets/dokumentit/en/electricity-market/reserves/terms-and-conditions-for-providers-of-ffr.pdf (accessed on 15 February 2021).
- Fingrid, Demand-side Management. Available online: https://www.fingrid.fi/en/electricity-market/market-integration/the-future-of-the-electricity-markets/demand-side-management/ (accessed on 15 February 2021).
- Fingrid. Taajuuden Vakautusreservien (FCR) Teknisten Vaatimusten Todentaminen ja Hyväksyttämisprosessi, 2021. Available online: https://www.fingrid.fi/globalassets/dokumentit/fi/sahkomarkkinat/reservit/fcr-liite2---teknisten-vaatimusten-todentaminen-ja-hyvaksyttamisprosessi.pdf (accessed on 18 March 2021).
- Fingrid. The Technical Requirements and the Prequalification Process of Frequency Containment Reserves (FFR), 2020. Available online: https://www.fingrid.fi/globalassets/dokumentit/en/electricity-market/reserves/terms-and-conditions-for-providers-of-ffr.pdf (accessed on 18 March 2021).
- Sirviö, K.; Berg, P.; Kauhaniemi, K.; Laaksonen, H.; Laaksonen, P.; Rajala, A. Socio-technical modelling of customer roles in developing low voltage distribution networks. In Proceedings of the CIRED 2018 Workshop, Lubljana, Slovenia, 7–8 June 2018; pp. 1–4. [Google Scholar] [CrossRef]
- Apajalahti, E.L.; Lovio, R.; Heiskanen, E. From demand side management (DSM) to energy efficiency services: A Finnish case study. Energy Policy 2015, 81, 76–85. [Google Scholar] [CrossRef]
- CENELEC. EN 50438 Requirements for the Connection of Micro-generators in Parallel with Public Low-voltage Distribution Networks; CENELEC: Brussels, Belgium, 2007; pp. 1–53. [Google Scholar]
- Energiateollisuus. Verkostosuositus YA9:13, 2019. Available online: https://energia.fi/files/4249/Mikrotuotannon_liittaminen_verkostosuositus_luonnos_PAIVITETTY_20191203_FINAL.pdf (accessed on 16 February 2021).
- Ministry of Economic Affairs and Employment of Finland. Pienimuotoisen Energiantuotannon Edistämistyöryhmän Loppuraportti; Edita: Helsinki, Finland, 2014; Available online: https://vnk.fi/documents/1410877/2859687/Pienimuotoisen+energiatuotannon+edistämistyöryhmän+loppuraportti+16122014.pdf (accessed on 16 February 2021).
- Finnish Parliament. Sähkömarkkinalaki (Electricity Market Act) 9.8.2013/588. Finland, 2013. Available online: https://finlex.fi/fi/laki/alkup/2013/20130588 (accessed on 16 February 2021).
- European Commission. Proposal for a Directive of the European Parliament and of the Council on Common Rules for the Internal Market in Electricity (Recast). 2016/0380; European Commission: Brussels, Belgium, 2017; pp. 1–124. Available online: https://eur-lex.europa.eu/resource.html?uri=cellar:c7e47f46-faa4-11e6-8a35-01aa75ed71a1.0014.02/DOC_1&format=PDF (accessed on 16 February 2021).
- Sener. Pienvoimaloiden Liittäminen Jakeluverkkoon; Sener: Helsinki, Finland, 2001. [Google Scholar]
- Sirviö, K. Controller Development for Reactive Power Flow Management between DSO and TSO Networks. In Proceedings of the 2019 IEEE PES Innovative Smart Grid Technologies Europe (ISGT-Europe 2019), Bucharest, Romania, 29 September–2 October 2019; pp. 1–5. [Google Scholar] [CrossRef]
- Sirviö, K.H.; Mekkanen, M.; Kauhaniemi, K.; Laaksonen, H.; Salo, A.; Castro, F.; Babazadeh, D. Accelerated Real-Time Simulations for Testing a Reactive Power Flow Controller in Long-Term Case Studies. J. Electr. Comput. Eng. 2020, 17. [Google Scholar] [CrossRef]
- Albadi, M.H.; El-Saadany, E.F. Demand Response in Electricity Markets: An Overview. In Proceedings of the 2007 IEEE Power Engineering Society General Meeting, Tampa, FL, USA, 24–28 June 2007; pp. 1–5. [Google Scholar] [CrossRef]
- Albadi, M.H.; El-Saadany, E.F. A summary of demand response in electricity markets. Electr. Power Syst. Res. 2008, 78, 1989–1996. [Google Scholar] [CrossRef]
- Koto, A.; Lu, S.; Valavaara, T.; Rautiainen, A.; Repo, S. Aggregation of small-scale active resources for smart grid management. In Proceedings of the 2011 IEEE PES Innovative Smart Grid Technologies Conference Europe (ISGT-Europe 2011), Manchester, UK, 5–7 December 2011; pp. 1–7. [Google Scholar] [CrossRef]
- Yang, H.T.; Liao, J.T.; Lin, C.I. A load forecasting method for HEMS applications. In Proceedings of the 2013 IEEE Grenoble PowerTech Conference, Grenoble, France, 16–20 June 2013; pp. 1–6. [Google Scholar] [CrossRef]
- Ikäheimo, J.; Evens, C.; Kärkkäinen, S. DER Aggregator Business: The Finnish Case, 2010. Available online: https://citeseerx.ist.psu.edu/viewdoc/download?doi=10.1.1.454.3257&rep=rep1&type=pdf (accessed on 16 February 2021).
- S Group. S-ryhmän Kysyntäjoustoprojekti “HertSi” Loppuraportti, 2015. Available online: https://www.fingrid.fi/globalassets/dokumentit/fi/sahkomarkkinat/kysyntajousto/kysyntajoustoprojekti-s-ryhmassa-loppuraportti.pdf (accessed on 16 February 2021).
- Palola, I.; Sailo, S.; Haapasalo, A. Kysynnänjouston Pilottiprojekti, Loppuraportti, 2016. Available online: https://www.fingrid.fi/globalassets/dokumentit/fi/sahkomarkkinat/kysyntajousto/kysynnanjouston-pilottiprojekti-loppuraportti-julkinen.pdf (accessed on 16 February 2021).
- Bessa, R.J.; Matos, M.A. The role of an aggregator agent for EV in the electricity market. In Proceedings of the IET Conference Publications, 7th Mediterranean Conference and Exhibition on Power Generation, Transmission, Distribution and Energy Conversion (MedPower 2010), Agia Napa, Cyprus, 7–10 November 2010; pp. 1–9. [Google Scholar] [CrossRef]
- Houwing, M.; Negenborn, R.R.; De Schutter, B. Demand Response with Micro-CHP Systems. Proc. IEEE 2011, 99, 200–213. [Google Scholar] [CrossRef]
- Council of the European Union, European Parliament. European Parliament, Directive 2019/944 (EU) on Common Rules for the Internal Market for Electricity and Amendind Dircetive 2012/27/EU; Official Journal of the European Union: Brussels, Belgium, 2019; p. 75. [Google Scholar]
- Short, J.A.; Infield, D.G.; Freris, L.L. Stabilization of grid frequency through dynamic demand control. IEEE Trans. Power Syst. 2007, 22, 1284–1293. [Google Scholar] [CrossRef]
- ETIP-SNET. Sector Coupling: Concepts, State-of-the-Art and Perspectives, 2020. Available online: https://www.etip-snet.eu/etip_publ/sector-coupling-concepts-state-art-perspectives/ (accessed on 16 February 2021).
- Schwaegerl, C.; Tao, L.; Peças Lopes, J.; Madureira, A.; Mancarella, P.; Anastasiadis, A.; Hatziargyriou, N.; Krkoleva, A. DG3&DG4 Report on the Technical, Social, Economic, and Environmental Benefits Provided by Microgrids on Power System Operationin Advanced Architectures and Control Concepts for More Microgrids Research Program, 2009. Available online: www.microgrids.eu/documents/668.pdf (accessed on 15 March 2021).
- STT. Tulevaisuuden Lämpöenergiavarasto Otettiin Käyttöön Vaasassa. 29 September 2020. Available online: https://www.sttinfo.fi/tiedote/tulevaisuuden-lampoenergiavarasto-otettiin-kayttoon-vaasassa?publisherId=58661976&releaseId=69889641 (accessed on 16 February 2021).
- Palizban, O.; Kauhaniemi, K. Microgrid control principles in island mode operation. In Proceedings of the 2013 IEEE Grenoble PowerTech Conference, Grenoble, France, 16–20 June 2013; pp. 1–6. [Google Scholar] [CrossRef]
- Chuang, A.; McGranaghan, M. Functions of a local controller to coordinate distributed resources in a smart grid. In Proceedings of the IEEE Power and Energy Society 2008 General Meeting: Conversion and Delivery of Electrical Energy in the 21st Century, PES, Pittsburg, PA, USA, 20–24 July 2008; pp. 1–6. [Google Scholar] [CrossRef]
- Laaksonen, H. Technical Solutions for Low-Voltage Microgrid Concept. Ph.D. Thesis, University of Vaasa, Vaasa, Finland, 2011. [Google Scholar]
- Oates, C.; Barlow, A.; Levi, V. Tap Changer for Distributed Power. In Proceedings of the European Conference on Power Electronics and Applications, Aalborg, Denmark, 2–5 September 2007; pp. 1–9. [Google Scholar] [CrossRef]
- Awad, B.; Shafiu, A.; Jenkins, N. Voltage control in microgrids. Int. J. Distrib. Energy Resour. 2008, 4, 7138. [Google Scholar]
- Guerrero, J.M.; Chandorkar, M.; Lee, T.L.; Loh, P.C. Advanced control architectures for intelligent microgrids—Part I: Decentralized and hierarchical control. IEEE Trans. Ind. Electron. 2013, 60, 1254–1262. [Google Scholar] [CrossRef]
- Guerrero, J.M.; Vasquez, J.C.; Matas, J.; De Vicuña, L.G.; Castilla, M. Hierarchical control of droop-controlled AC and DC microgrids—A general approach toward standardization. IEEE Trans. Ind. Electron. 2011, 58, 158–172. [Google Scholar] [CrossRef]
- Bidram, A.; Davoudi, A. Hierarchical structure of microgrids control system. IEEE Trans. Smart Grid 2012, 3, 1963–1976. [Google Scholar] [CrossRef]
- Bastidas-Rodríguez, J.D.; Ramos-Paja, C.A.; David Bastidas-Rodríguez, J.; Ramos-Paja, C. Types of inverters and topologies for microgrid applications. UIS Ing. 2017, 16, 7–14. [Google Scholar] [CrossRef]
- Laaksonen, H. Protection scheme for Island operated medium-voltage microgrid. Int. Rev. Electr. Eng. 2015, 10, 510–519. [Google Scholar] [CrossRef]
- Laaksonen, H.; Hovila, P. Enhanced MV microgrid protection scheme for detecting high-impedance faults. In Proceedings of the 2017 IEEE Manchester PowerTech Conference, Manchester, UK, 18–22 June 2017. [Google Scholar] [CrossRef]
- Scott, K. Fast Track UML 2.0; Apress: Berkeley, CA, USA, 2004; p. 192. [Google Scholar]







| Ancillary Service Type | Means |
|---|---|
| Frequency stability support | Frequency control of power, regulation, and operating reserves |
| Power balance | Scheduling and dispatching of balancing energy |
| Voltage control | Tap-changer control Reactive power control |
| Supply restoration | Black start capability Island operation |
| System management | Power quality assurance operation Asset management |
| FFR | FCR-D | FCR-N | aFRR | mFRR | |
|---|---|---|---|---|---|
| Volume | Finland 20%, Nordics tot. 0-300 MW (estimate) | Finland 290 MW, Nordics tot. 1450 MW | Finland 120 MW, Nordics tot. 600 MW | Finland 60–80 MW, Nordics tot. 300–400 MW | |
| Activation | In big frequency deviations In low-inertia situations | In big frequency deviations | Used all the time | Used in certain hours | Activated if necessary |
| Activation time | 0.7–1.3 s | 30 s | 3 min | In 5 min | In 15 min |
| Minimum bidding size | 1 MW | 1 MW | 0.1 MW | 1 MW | 10 MW or 5 MW (if electrical order) |
| Regulation | Up | Up | Up and down | Up and down | Up and down |
| HL-UC Name | Events in the LV and MV Distribution Networks | |
|---|---|---|
| Electricity supply | LV: Electricity is supplied to the customers’ grids by the DSO and the energy retailer. The DSO provides voltage to the customers’ main distribution board. It measures the consumed energy via smart energy meters for billing purposes (the energy retailer’s energy charge and the DSO’s transmission charge). | |
| MV: Electricity is supplied to the LV customers via the MV distribution network. The DSO measures the consumed energy in the LV distribution grid at the secondary substations. | ||
| Electricity consumption | LV: Customers consume electric energy in several ways. The most significant loads are electric heating, boiler, stove, sauna stove, lighting, ventilation, and heat pumps. The EVs, the PV-BESS, and the SS-BESS consume electricity while charging. The BESS inside the EV (EV-BESS) is considered a passive load in this phase. | |
| MV: PS-BESS consumes electricity while charging. | ||
| Load control | LV: The loads are divided into non-controllable and controllable, in which controllable are passive type loads, such as heating, boiler, heat pumps, and EVs. The controllable loads are used for the demand response (DR) programs by the aggregators, who can be “a market participant that combines multiple customer loads or generated electricity for sale, for purchase or auction in any organized energy market” [76]; in this study, they are called retailer-aggregators. CEMS can be used for a cluster of households by controlling the loads centrally as an option in DR, for example. In this case, the retailer-aggregator also sends the price signal to the CEMS. An SS-BESS can offer a controllable load with storage (charging) for the DSO’s local ASs. For example, the summertime situation can be high PV generation and low consumption, which can cause the voltage rise, and by charging the SS-BESS, the voltage can be decreased in the network. Alternatively, an SS-BESS could be offered to be aggregated for the TSO’s ASs via the marketplaces. | |
| MV: The PS-BESS can offer frequency stability support operations as an FCR via marketplaces (for example, store excess energy). | ||
| Electricity generation | LV: The micro-generation is PV generation at the consumers’ premises. The operation of the PV units can be separated, class 1 and class 2 equipment [77], from the LV distribution network, or the operation can be parallel with the LV distribution network, but the power flow to the distribution network is prevented by class 3a equipment [77]. In these cases, the purpose is to minimize the customers’ electricity bills, as in the traditional phase. PV units also exist, which can supply energy to the distribution grid either without fees, class 3b equipment [77], or with fees, class 4 equipment [77]. The SS-BESS could also offer recharging operation in the local ASs for the DSO’s congestion management. For example, in high demand time, the voltage can fall in the weak network parts. Alternatively, the SS-BESS could be obtained for gaining benefit by offering it as a resource for ASs via markets. | |
| MV: PS-BESS (as a generation unit) can provide back-up power for the energy community’s consumers and the operations as a frequency control reserve. The CHP unit provides heat and electricity. | ||
| Generation control | LV: | |
| MV: The CEMS controls the electricity generation of the PS-BESS for self-sufficiency purposes. The CEMS monitors the generation from the WT and controls the CHP. The CHP unit is controlled so that heating energy is guaranteed (heat-led control/maximum heat output) for the connected residences. The electricity is treated via the PS-BESS and shared. The excess heat that is not used in the region/community is fed in the utility district heating system. | ||
| Volt/VAr control | LV: In the traditional and the self-sufficient phases, the LV distribution networks’ voltage control is passive; off-load-tap-changers exercise it in the secondary substations. | |
| MV: Generally, for managing the voltage within the permitted limits, reactive power is controlled via on-load-tap-changers (OLTC) of the primary transformer. Additionally, in this phase, the reactive power flow from the full-scale converter of the large-scale WT (3.6 MW) owned by a DG partner is controlled for the DSO’s ASs [78,79]. |
| HL-UC Name | Events in the LV and MV Distribution Networks |
|---|---|
| Electricity supply | LV: In the islanded operation mode, the energy supply is provided by the microgrid owner or operator, who is the local DSO, which is a natural case with the utility-connected microgrids. The electricity is supplied to the loads from the customers’ PV units and BESS within the islanded microgrid. |
| MV: The microgrid operator is responsible for providing electric energy that is safe and high quality in the islanded and grid-connected mode. | |
| Electricity consumption | |
| Load control | LV: The dynamic load types are used for the DR programs. Independent aggregators, “an aggregator that is not affiliated to a supplier or any other market participant” [76] or “a market participant engaged in aggregation who is not affiliated to the customer’s supplier” [89], emerge. A third-party, independent aggregator, an EV aggregator, can collect the flexibility from charging or discharging EVs. In the islanded mode, loads are controlled by the MEMS for maintaining power balance in the microgrid. |
| MV: MEMS is responsible for charging the PS-BESS in the grid-connected and the islanded modes. In the islanded operation mode, the PS-BESS is the primary resource to be controlled for maintaining power balance in the microgrid. | |
| Electricity generation | LV: The SS-BESS can be used for power balance management in the islanded mode. |
| MV: In the islanded mode, the generation from PS-BESS is controlled by MEMS for maintaining power balance in the microgrid. | |
| Generation control | LV: The electricity generation from the class 4 PV units can be controlled to maintain the supply quality. The prosumers and the partners can agree with the DSO or the microgrid operator to control their PV unit’s active power generation for congestion management purposes. The frequency-controlled micro-generation units can offer frequency support in the islanded mode. |
| MV: In the grid-connected and islanded modes, the MEMS controls the share of generated heat and electricity from the CHP unit according to its optimization target. In addition, the PS-BESS recharging is controlled via MEMS. In the islanded operation mode, the MEMS is also responsible for the WT’s generation control. | |
| Volt/VAr control | LV: The reactive power can be controlled for the DSO’s local AS purposes; the customer PV units and BESS and the SS-BESS can be used for maintaining the quality of the supply. There can be an OLTC at the secondary substations. |
| MV: In the grid-connected mode, voltage and reactive power are controlled the same way as in the previous evolution phase, but also, the PS-BESS and the CHP unit can be used. |
| HL-UC Name | Events in the LV and MV Distribution Networks |
|---|---|
| Electricity supply | |
| Electricity consumption | |
| Load control | LV: The controllable loads used for the DR programs are passive and dynamic load types, from which several independent aggregators can collect various controllable loads: electric heating systems, water boilers, ventilation, various customers’ BESS, and the SS-BESS. |
| MV: Load control within a microgrid is as in the previous evolution phase. In this phase, a single microgrid can be considered a controllable load to be controlled to reduce or eliminate its demand even by intentional islanding. Load control by a microgrid set can be optimized for the DSO’s congestion management or the TSO’s ASs. | |
| Electricity generation | LV: Several independent aggregators can collect power from various generation units: customers’ BESS (as a generation), PV units, and the SS-BESS. |
| MV: Grid-connected microgrids can be operated to supply electricity to the utility grid. | |
| Generation control | LV: |
| MV: A grid-connected microgrid can be operated as a flexible generation unit. | |
| Volt/Var control |
| HL-UC Name | Events in the LV and MV Distribution Networks |
|---|---|
| Regulate the output voltage and control the current of the inverter-connected DER | LV: The primary control actions of each inverter module. The inverters are associated with the dynamic loads EV-BESS, PV-BESS, class 4 PV units, class 3 b PV units, and SS-BESS. The PV and BESS inverters can be either GFL or GSI units. The control and monitoring can be executed via BAS and HEMS. |
| MV: The primary control actions of the PS-BESS, the CHP, and the WT interfacing units. The primary control has been in use since the self-sufficient phase in Volt/Var control, aided by the OLTC of the primary transformer, the WT converter, the CHP unit, and the PS-BESS. In this phase, the BESS, the CHP, and the WT unit can be used as the GFM units. | |
| Regulate the active and reactive power | LV: The secondary control actions to keep the system stable. The deviations in voltage (amplitude and frequency) between the dispatchable DER units and the grid are regulated. The controllable loads, PV inverters, the OLTC of the MV/LV transformers, and the SS-BESS can balance the power. The SS-BESS behaves as a GSI unit. |
| MV: The secondary control regulates the voltage deviations of the WT, the CHP, and the PS-BESS. In addition, the OLTC can be connected to the power balancing in the grid-connected mode. For example, during the high generation and low consumption time, the voltage level can rise in the LV grids and highly cabled MV grid, in which case the PS-BESS (and SS-BESS) can be charged. | |
| Control power flow at the POI | LV: |
| MV: The MEMS is in charge of the tertiary control in the grid-connected mode aiming to provide the setpoints for active and reactive power flows at the POI according to the microgrid’s operational target | |
| Seamless switching between the operation modes | LV: |
| MV: The MEMS is responsible for synchronizing the different control loops, thus enabling smooth transitions between the different operation modes. The secondary controller includes the synchronization control loop for the switching between the islanded and grid-connected modes. |
| HL-UC Name | Events in the MV and/or LV Distribution Network |
|---|---|
| Fault in the supplying feeder (F1), microgrid transfer to the island operation mode | In the fault F1 situation at the HV feeder, the MV (or the LV microgrid) is required to disconnect from the faulted feeder line, so an islanding detection method, such as the rate of change of frequency (ROCOF) relay, is required. The PD0 disconnects the transformer’s primary side, and the microgrid switch (by the PD1) at the secondary side isolates the microgrid from the utility grid. The PD2s adapt to the protection settings of the island operation mode. The MPMS’s adaptive protection calculation algorithm calculates new protection setting values for the PD2s based on the type, the state, and the production capacity of the DG units. |
| Fault F1 cleared, microgrid transfer to the parallel operation mode | After clearing the F1, the DMS sends the permission of utility grid reconnection to the MPMS (MMS). The PD1 measures the reliable recovery of supply (voltage amplitude, phase, and frequency) and sends this information to the MPMS. The MPMS sends to the PD1 the permission for synchronized reconnection (based on the permission, the reliable voltage recovery information from the DMS). After the synchronized reconnection, the MPMS sends commands to the PD2s to apply the renewed protection settings. |
| Fault in the MV or LV feeder line (F2) in the parallel or the island operation mode | In the fault F2 situations, the PD2 detects the directional fault current and other PD2s see the fault in the backward direction. After that, it sends disconnection commands for the PD4s connected to the faulted feeder line. The PD2 operates to isolate the fault after a short (20 ms) delay after sending the disconnection commands for the PD4s. Finally, the PD2 sends the event data with timestamps to the MPMS. Settings for the PD2s in the MV and LV feeder need to be properly selective. |
| Service restoration after F2 repair in the parallel operation mode | After the repair of the F2 is completed, the serviceman checks the protection settings for the PD2 from the MPMS. For example, setting the PD2 to the test position requests the set values from the MPMS. After receiving the latest protection setting values, the PD2 can be connected to the line, and the MPMS sends the connection request to the PD4s. |
| Service restoration after F2 repair in the island operation mode | This function is similar to the parallel operation mode. In addition, the MMS coordinates the operation between the MPMS and MEMS and permits the PD2 to reconnect the feeder. |
| Fault in the LV customer service line (F3) | The PD3Fs operate to isolate the customer installation from the faulted LV distribution line. The LOM of PD4s operates, disconnecting the DG and BESS units from the grid. |
| Service restoration after F3 repair in the parallel and island operation modes | After clearing the F3, the customer installation, the DG units, and the BESSs can be reconnected to the grid. |
| Traditional | Self-Sufficient | Microgrid | Intelligent Microgrid Network | ||
|---|---|---|---|---|---|
| ENERGY MANAGEMENT | Person roles: consumer Equipment: PV unit class 1, 2, and 3a, controllable passive loads | Person roles: responsive consumer, prosumer, energy community Equipment: PV unit class 3b and 4, inverter Systems: BAS, HEMS | Person roles: partner Equipment: dynamic load, smart load controller | person roles: strategic partner | Customer (C) |
| Person roles: DSO Equipment: WT unit | Equipment: SS-BESS, PS-BESS, CHP unit, inverter Systems: CEMS | Person roles: microgrid operator Systems: MMS, MEMS | systems: CMMS | Distribution (D) | |
| Systems: DSOs SCADA, DMS, and MDMS | Systems: DSOs AS system | Operation (O) | |||
| Person roles: retailer-aggregator, DG partner | Person roles: independent aggregator | Service Provider (SP) | |||
| Person roles: electricity retailer Systems: DR markets | Systems: DR markets (Elspot, Elbas, FCR-N, FCR-D) | Systems: AS markets, DR markets (FFR) | Markets (M) | ||
| POWER BALANCE MANAGEMENT | Person roles: responsive consumer, prosumer, partner, the energy community Equipment: controllable passive load, dynamic load, and smart load controller, PV unit class 3b and class 4, PV-BESS Systems: BAS, HEMS, primary controller of the DER | C | |||
| Person roles: microgrid operator Equipment: CHP unit, WT unit, microgrid switch, OLTC, PS-BESS, LV-OLTC, SS-BESS Systems: MEMS, primary controller, secondary controller, tertiary controller | D | ||||
| Systems: DSO’s TAS | O | ||||
| Person roles: independent aggregator | S | ||||
| Systems: AS market systems | M | ||||
| PROTECTION | Equipment: PD4, PV inverter, BESS inverter | C | |||
| Person roles: DSO, microgrid operator, DSO service man Equipment: microgrid switch, POI measuring unit, CHP unit inverter, WT unit inverter, PS-BESS inverter, SS-BESS inverter, PD1, PD2, PD3, PD3C, PD3F Systems: DMS, MMS, MPMS, primary controller, secondary controller, tertiary controller, island detection Phenomenon: fault F1, F2, and F3 | D | ||||
| O | |||||
| SP | |||||
| M |
Publisher’s Note: MDPI stays neutral with regard to jurisdictional claims in published maps and institutional affiliations. |
© 2021 by the authors. Licensee MDPI, Basel, Switzerland. This article is an open access article distributed under the terms and conditions of the Creative Commons Attribution (CC BY) license (http://creativecommons.org/licenses/by/4.0/).
Share and Cite
Sirviö, K.H.; Laaksonen, H.; Kauhaniemi, K.; Hatziargyriou, N. Evolution of the Electricity Distribution Networks—Active Management Architecture Schemes and Microgrid Control Functionalities. Appl. Sci. 2021, 11, 2793. https://doi.org/10.3390/app11062793
Sirviö KH, Laaksonen H, Kauhaniemi K, Hatziargyriou N. Evolution of the Electricity Distribution Networks—Active Management Architecture Schemes and Microgrid Control Functionalities. Applied Sciences. 2021; 11(6):2793. https://doi.org/10.3390/app11062793
Chicago/Turabian StyleSirviö, Katja H., Hannu Laaksonen, Kimmo Kauhaniemi, and Nikos Hatziargyriou. 2021. "Evolution of the Electricity Distribution Networks—Active Management Architecture Schemes and Microgrid Control Functionalities" Applied Sciences 11, no. 6: 2793. https://doi.org/10.3390/app11062793
APA StyleSirviö, K. H., Laaksonen, H., Kauhaniemi, K., & Hatziargyriou, N. (2021). Evolution of the Electricity Distribution Networks—Active Management Architecture Schemes and Microgrid Control Functionalities. Applied Sciences, 11(6), 2793. https://doi.org/10.3390/app11062793

