A Proposed Soft Computing Model for Ultimate Strength Estimation of FRP-Confined Concrete Cylinders
Abstract
1. Introduction
2. Research Objectives
3. Overview of Existing Models
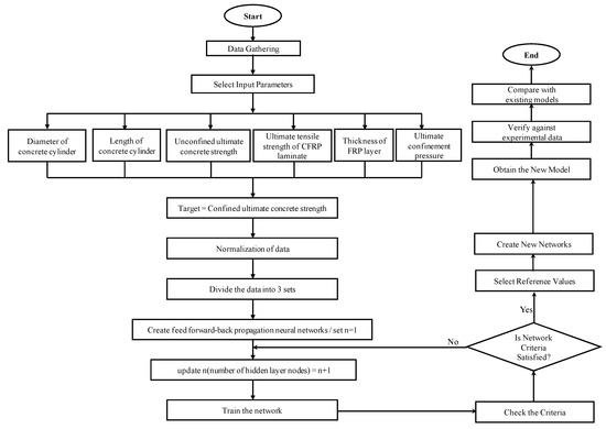
4. Proposing a New Formulation to Predict the Compressive Strength of FRP-Confined Concrete Cylinder
4.1. The Artificial Neural Network Model
4.2. Using a Model with a K-Fold Cross-Validation Technique in FFBPNN
5. Comparison of the Proposed Strength Model with Existing Empirical Ones
6. Concluding Remarks
Author Contributions
Funding
Conflicts of Interest
Appendix A
| No. | Ref. | Fiber Type | d (mm) | L (mm) | t (mm) | ||||
|---|---|---|---|---|---|---|---|---|---|
| 1 | [72] | CFRP | 150 | 300 | 0.11 | 45.2 | 5.2 | 3481 | 59.4 |
| 2 | [72] | CFRP | 150 | 300 | 0.22 | 45.2 | 10.08 | 3481 | 79.4 |
| 3 | [72] | CFRP | 150 | 300 | 0.11 | 31.2 | 5.04 | 3481 | 52.4 |
| 4 | [72] | CFRP | 150 | 300 | 0.22 | 31.2 | 10.14 | 3481 | 67.4 |
| 5 | [72] | CFRP | 150 | 300 | 0.33 | 31.2 | 15.31 | 3481 | 81.7 |
| 6 | [72] | CFRP | 100 | 200 | 0.11 | 51.9 | 7.7 | 3481 | 75.2 |
| 7 | [72] | CFRP | 100 | 200 | 0.22 | 51.9 | 15.15 | 3481 | 104.6 |
| 8 | [72] | CFRP | 100 | 200 | 0.11 | 33.7 | 7.57 | 3481 | 69.6 |
| 9 | [72] | CFRP | 100 | 200 | 0.22 | 33.7 | 15.39 | 3481 | 88 |
| 10 | [72] | CFRP | 150 | 300 | 0.11 | 45.2 | 5.2 | 3481 | 59.4 |
| 11 | [60] | CFRP | 100 | 200 | 0.167 | 34.3 | 12.77 | 3820 | 57.4 |
| 12 | [60] | CFRP | 100 | 200 | 0.167 | 34.3 | 12.85 | 3820 | 64.9 |
| 13 | [60] | CFRP | 100 | 200 | 0.167 | 32.3 | 12.85 | 3820 | 58.2 |
| 14 | [60] | CFRP | 100 | 200 | 0.167 | 32.3 | 12.77 | 3820 | 61.8 |
| 15 | [60] | CFRP | 100 | 200 | 0.167 | 32.3 | 12.67 | 3820 | 57.7 |
| 16 | [60] | CFRP | 100 | 200 | 0.334 | 32.3 | 27.69 | 3820 | 61.8 |
| 17 | [60] | CFRP | 100 | 200 | 0.334 | 32.3 | 35.55 | 3820 | 80.2 |
| 18 | [60] | CFRP | 100 | 200 | 0.334 | 32.3 | 16.4 | 3820 | 58.2 |
| 19 | [60] | CFRP | 100 | 200 | 0.501 | 32.3 | 38.33 | 3820 | 86.9 |
| 20 | [60] | CFRP | 100 | 200 | 0.501 | 32.3 | 38.27 | 3820 | 90.1 |
| 21 | [60] | CFRP | 100 | 200 | 0.167 | 34.8 | 12.8 | 3820 | 57.8 |
| 22 | [60] | CFRP | 100 | 200 | 0.167 | 34.8 | 12.67 | 3820 | 55.6 |
| 23 | [60] | CFRP | 100 | 200 | 0.167 | 34.8 | 12.66 | 3820 | 50.7 |
| 24 | [60] | CFRP | 100 | 200 | 0.334 | 34.8 | 25.4 | 3820 | 82.7 |
| 25 | [60] | CFRP | 100 | 200 | 0.334 | 34.8 | 25.46 | 3820 | 81.4 |
| 26 | [60] | CFRP | 100 | 200 | 0.501 | 34.8 | 38.38 | 3820 | 103.3 |
| 27 | [60] | CFRP | 100 | 200 | 0.501 | 34.8 | 38.24 | 3820 | 110.1 |
| 28 | [69] | CFRP | 150 | 300 | 0.117 | 34.9 | 4.08 | 2600 | 46.1 |
| 29 | [69] | CFRP | 150 | 300 | 0.235 | 34.9 | 3.44 | 1100 | 45.8 |
| 30 | [77] | CFRP | 153 | 306 | 0.36 | 19.4 | 10.77 | 2275 | 33.8 |
| 31 | [77] | CFRP | 153 | 306 | 0.66 | 19.4 | 19.71 | 2275 | 46.4 |
| 32 | [77] | CFRP | 153 | 306 | 0.9 | 19.4 | 26.87 | 2275 | 62.6 |
| 33 | [77] | CFRP | 153 | 306 | 1.08 | 19.4 | 32.2 | 2275 | 75.7 |
| 34 | [77] | CFRP | 153 | 306 | 1.25 | 19.4 | 37.32 | 2275 | 80.2 |
| 35 | [77] | CFRP | 153 | 306 | 0.36 | 49 | 10.68 | 2275 | 59.1 |
| 36 | [77] | CFRP | 153 | 306 | 0.66 | 49 | 19.77 | 2275 | 76.5 |
| 37 | [77] | CFRP | 153 | 306 | 0.9 | 49 | 26.85 | 2275 | 98.8 |
| 38 | [77] | CFRP | 153 | 306 | 1.08 | 49 | 32.3 | 2275 | 112.7 |
| 39 | [75] | CFRP | 100 | 200 | 0.6 | 42 | 15.21 | 1265 | 73.5 |
| 40 | [75] | CFRP | 100 | 200 | 0.6 | 42 | 15.21 | 1265 | 73.5 |
| 41 | [75] | CFRP | 100 | 200 | 0.6 | 42 | 15.15 | 1265 | 67.62 |
| 42 | [75] | AFRP | 150 | 300 | 1.26 | 43 | 3.82 | 230 | 47.3 |
| 43 | [75] | AFRP | 150 | 300 | 2.52 | 43 | 7.76 | 230 | 58.91 |
| 44 | [75] | AFRP | 150 | 300 | 3.78 | 43 | 11.66 | 230 | 70.95 |
| 45 | [75] | AFRP | 150 | 300 | 5.04 | 43 | 15.46 | 230 | 74.39 |
| 46 | [70] | GFRP | 100 | 200 | 0.35 | 32 | 10.63 | 1520 | 54 |
| 47 | [70] | GFRP | 100 | 200 | 0.35 | 32 | 10.69 | 1520 | 48 |
| 48 | [70] | GFRP | 100 | 200 | 0.35 | 32 | 10.63 | 1520 | 54 |
| 49 | [70] | GFRP | 100 | 200 | 0.35 | 32 | 10.61 | 1520 | 50 |
| 50 | [70] | CFRP | 100 | 200 | 0.16 | 37 | 12.2 | 3790 | 60 |
| 51 | [70] | CFRP | 100 | 200 | 0.16 | 37 | 12.15 | 3790 | 62 |
| 52 | [70] | CFRP | 100 | 200 | 0.16 | 37 | 12.13 | 3790 | 59 |
| 53 | [70] | CFRP | 100 | 200 | 0.16 | 37 | 12.11 | 3790 | 57 |
| 54 | [76] | CFRP | 150 | 300 | 0.169 | 25.15 | 4.63 | 2024 | 44.13 |
| 55 | [76] | CFRP | 150 | 300 | 0.169 | 25.15 | 4.61 | 2024 | 41.56 |
| 56 | [76] | CFRP | 150 | 300 | 0.169 | 25.15 | 4.55 | 2024 | 38.75 |
| 57 | [76] | CFRP | 150 | 300 | 0.338 | 25.15 | 9.11 | 2024 | 60.09 |
| 58 | [76] | CFRP | 150 | 300 | 0.338 | 25.15 | 9.14 | 2024 | 55.93 |
| 59 | [76] | CFRP | 150 | 300 | 0.338 | 25.15 | 9.19 | 2024 | 61.61 |
| 60 | [76] | CFRP | 150 | 300 | 0.507 | 25.15 | 13.64 | 2024 | 67 |
| 61 | [76] | CFRP | 150 | 300 | 0.507 | 25.15 | 13.72 | 2024 | 67.27 |
| 62 | [76] | CFRP | 150 | 300 | 0.507 | 25.15 | 13.72 | 2024 | 70.18 |
| 63 | [76] | CFRP | 150 | 300 | 0.169 | 47.44 | 4.64 | 2024 | 72.26 |
| 64 | [76] | CFRP | 150 | 300 | 0.169 | 47.44 | 4.61 | 2024 | 64.4 |
| 65 | [76] | CFRP | 150 | 300 | 0.169 | 47.44 | 4.57 | 2024 | 66.19 |
| 66 | [76] | CFRP | 150 | 300 | 0.338 | 47.44 | 9.12 | 2024 | 82.36 |
| 67 | [76] | CFRP | 150 | 300 | 0.338 | 47.44 | 9.12 | 2024 | 82.35 |
| 68 | [76] | CFRP | 150 | 300 | 0.338 | 47.44 | 9.08 | 2024 | 79.11 |
| 69 | [76] | CFRP | 150 | 300 | 0.507 | 47.44 | 13.79 | 2024 | 96.29 |
| 70 | [76] | CFRP | 150 | 300 | 0.507 | 47.44 | 13.74 | 2024 | 95.22 |
| 71 | [76] | CFRP | 150 | 300 | 0.507 | 47.44 | 13.77 | 2024 | 103.9 |
| 72 | [76] | CFRP | 150 | 300 | 0.169 | 51.84 | 4.62 | 2024 | 78.65 |
| 73 | [76] | CFRP | 150 | 300 | 0.169 | 51.84 | 4.54 | 2024 | 79.18 |
| 74 | [76] | CFRP | 150 | 300 | 0.169 | 51.84 | 4.57 | 2024 | 72.76 |
| 75 | [76] | CFRP | 150 | 300 | 0.338 | 51.84 | 9.23 | 2024 | 95.4 |
| 76 | [76] | CFRP | 150 | 300 | 0.338 | 51.84 | 9.16 | 2024 | 90.3 |
| 77 | [76] | CFRP | 150 | 300 | 0.338 | 51.84 | 9.02 | 2024 | 90.65 |
| 78 | [76] | CFRP | 150 | 300 | 0.507 | 51.84 | 13.77 | 2024 | 110.5 |
| 79 | [76] | CFRP | 150 | 300 | 0.507 | 51.84 | 13.64 | 2024 | 103.6 |
| 80 | [76] | CFRP | 150 | 300 | 0.507 | 51.84 | 13.65 | 2024 | 117.2 |
| 81 | [76] | CFRP | 150 | 300 | 0.845 | 51.84 | 22.78 | 2024 | 112.6 |
| 82 | [76] | CFRP | 150 | 300 | 0.845 | 51.84 | 22.87 | 2024 | 126.6 |
| 83 | [76] | CFRP | 150 | 300 | 0.845 | 51.84 | 22.67 | 2024 | 137.9 |
| 84 | [76] | CFRP | 150 | 300 | 0.169 | 70.48 | 4.53 | 2024 | 87.29 |
| 85 | [76] | CFRP | 150 | 300 | 0.169 | 70.48 | 4.53 | 2024 | 84.03 |
| 86 | [76] | CFRP | 150 | 300 | 0.169 | 70.48 | 4.53 | 2024 | 83.22 |
| 87 | [76] | CFRP | 150 | 300 | 0.338 | 70.48 | 9.19 | 2024 | 94.06 |
| 88 | [76] | CFRP | 150 | 300 | 0.338 | 70.48 | 9.14 | 2024 | 98.13 |
| 89 | [76] | CFRP | 150 | 300 | 0.338 | 70.48 | 9.22 | 2024 | 107.2 |
| 90 | [76] | CFRP | 150 | 300 | 0.507 | 70.48 | 13.7 | 2024 | 114.1 |
| 91 | [76] | CFRP | 150 | 300 | 0.507 | 70.48 | 13.63 | 2024 | 108 |
| 92 | [76] | CFRP | 150 | 300 | 0.507 | 70.48 | 13.48 | 2024 | 110.3 |
| 93 | [76] | CFRP | 150 | 300 | 0.169 | 82.13 | 4.75 | 2024 | 94.08 |
| 94 | [76] | CFRP | 150 | 300 | 0.169 | 82.13 | 5.2 | 2024 | 97.6 |
| 95 | [76] | CFRP | 150 | 300 | 0.169 | 82.13 | 4.98 | 2024 | 95.83 |
| 96 | [76] | CFRP | 150 | 300 | 0.338 | 82.13 | 10.15 | 2024 | 97.43 |
| 97 | [76] | CFRP | 150 | 300 | 0.338 | 82.13 | 9.14 | 2024 | 98.85 |
| 98 | [76] | CFRP | 150 | 300 | 0.338 | 82.13 | 9.92 | 2024 | 98.24 |
| 99 | [76] | CFRP | 150 | 300 | 0.507 | 82.13 | 13.59 | 2024 | 124.2 |
| 100 | [76] | CFRP | 150 | 300 | 0.507 | 82.13 | 13.76 | 2024 | 129.5 |
| 101 | [76] | CFRP | 150 | 300 | 0.507 | 82.13 | 13.42 | 2024 | 120.3 |
| 102 | [65] | GFRP | 102 | 203 | 1 | 38.99 | 40.75 | 2078 | 115.3 |
| 103 | [65] | GFRP | 102 | 203 | 1 | 50.51 | 40.75 | 2078 | 135.1 |
| 104 | [65] | GFRP | 102 | 203 | 1 | 64.2 | 40.75 | 2078 | 145.59 |
| 105 | [73] | GFRP | 150 | 300 | 0.3 | 36.3 | 2.33 | 583 | 46 |
| 106 | [73] | GFRP | 150 | 300 | 0.3 | 36.3 | 2.33 | 583 | 41.2 |
| 107 | [73] | GFRP | 150 | 300 | 0.6 | 36.3 | 4.67 | 584 | 60.52 |
| 108 | [73] | GFRP | 150 | 300 | 0.6 | 36.3 | 4.67 | 584 | 59.23 |
| 109 | [73] | GFRP | 150 | 300 | 0.6 | 36.3 | 4.67 | 584 | 59.77 |
| 110 | [73] | GFRP | 150 | 300 | 0.6 | 36.3 | 4.67 | 584 | 60.16 |
| 111 | [73] | GFRP | 150 | 300 | 0.6 | 36.3 | 4.67 | 584 | 69.02 |
| 112 | [73] | GFRP | 150 | 300 | 0.6 | 36.3 | 4.67 | 584 | 55.75 |
| 113 | [73] | GFRP | 150 | 300 | 0.6 | 36.3 | 4.67 | 584 | 56.41 |
| 114 | [73] | GFRP | 150 | 300 | 1.2 | 36.3 | 9.33 | 583 | 84.88 |
| 115 | [73] | GFRP | 150 | 300 | 1.2 | 36.3 | 9.33 | 583 | 84.33 |
| 116 | [73] | GFRP | 150 | 300 | 1.2 | 36.3 | 9.33 | 583 | 79.64 |
| 117 | [73] | AFRP | 150 | 300 | 2.4 | 36.3 | 18.67 | 583 | 106.87 |
| 118 | [73] | AFRP | 150 | 300 | 2.4 | 36.3 | 18.67 | 583 | 104.94 |
| 119 | [73] | AFRP | 150 | 300 | 2.4 | 36.3 | 18.67 | 583 | 107.91 |
| 120 | [67] | CFRP | 51 | 102 | 0.089 | 41 | 12.22 | 3501 | 86 |
| 121 | [67] | CFRP | 51 | 102 | 0.179 | 41 | 24.57 | 3500 | 120.5 |
| 122 | [67] | CFRP | 51 | 102 | 0.344 | 41 | 47.22 | 3500 | 158.4 |
| 123 | [67] | CFRP | 51 | 102 | 0.689 | 41 | 94.57 | 3500 | 241 |
| 124 | [67] | CFRP | 51 | 102 | 0.179 | 103 | 24.57 | 3500 | 131.1 |
| 125 | [67] | CFRP | 51 | 102 | 0.344 | 103 | 47.22 | 3500 | 193.2 |
| 126 | [67] | CFRP | 51 | 102 | 0.689 | 103 | 94.57 | 3500 | 303.6 |
| 127 | [74] | CFRP | 153 | 305 | 0.36 | 39.7 | 5.98 | 1271 | 55.98 |
| 128 | [78] | CFRP | 100 | 200 | 0.1675 | 30.2 | 9.14 | 2728 | 46.6 |
| 129 | [78] | CFRP | 100 | 200 | 0.5025 | 30.2 | 27.42 | 2728 | 87.2 |
| 130 | [78] | CFRP | 100 | 200 | 0.67 | 30.2 | 36.56 | 2728 | 104.6 |
| 131 | [78] | CFRP | 100 | 200 | 0.14 | 30.2 | 4.38 | 1564 | 41.7 |
| 132 | [78] | CFRP | 100 | 200 | 0.28 | 30.2 | 8.75 | 1563 | 56 |
| 133 | [78] | CFRP | 100 | 200 | 0.42 | 30.2 | 13.13 | 1563 | 63.3 |
| 134 | [78] | AFRP | 100 | 200 | 0.145 | 30.2 | 7.7 | 2655 | 39 |
| 135 | [78] | AFRP | 100 | 200 | 0.29 | 30.2 | 15.39 | 2653 | 68.5 |
| 136 | [78] | AFRP | 100 | 200 | 0.435 | 30.2 | 23.09 | 2654 | 92.1 |
| 137 | [72] | CFRP | 150 | 300 | 0.11 | 45.2 | 5.11 | 3484 | 59.4 |
| 138 | [72] | CFRP | 150 | 300 | 0.22 | 45.2 | 10.21 | 3481 | 79.4 |
| 139 | [72] | CFRP | 150 | 300 | 0.11 | 31.2 | 5.11 | 3484 | 52.4 |
| 140 | [72] | CFRP | 150 | 300 | 0.22 | 31.2 | 10.21 | 3481 | 67.4 |
| 141 | [72] | CFRP | 150 | 300 | 0.33 | 31.2 | 15.32 | 3482 | 81.7 |
| 142 | [72] | CFRP | 100 | 200 | 0.11 | 51.9 | 7.66 | 3482 | 75.2 |
| 143 | [72] | CFRP | 100 | 200 | 0.22 | 51.9 | 15.32 | 3482 | 104.6 |
| 144 | [72] | CFRP | 100 | 200 | 0.11 | 33.7 | 7.66 | 3482 | 69.6 |
| 145 | [72] | CFRP | 100 | 200 | 0.22 | 33.7 | 15.32 | 3482 | 88 |
| 146 | [72] | CFRP | 150 | 300 | 0.11 | 45.2 | 5.11 | 3484 | 59.4 |
| 147 | [60] | CFRP | 100 | 200 | 0.167 | 34.3 | 12.76 | 3820 | 57.4 |
| 148 | [60] | CFRP | 100 | 200 | 0.167 | 34.3 | 12.76 | 3820 | 64.9 |
| 149 | [60] | CFRP | 100 | 200 | 0.167 | 32.3 | 12.76 | 3820 | 58.2 |
| 150 | [60] | CFRP | 100 | 200 | 0.167 | 32.3 | 12.76 | 3820 | 61.8 |
| 151 | [60] | CFRP | 100 | 200 | 0.167 | 32.3 | 12.76 | 3820 | 57.7 |
| 152 | [60] | CFRP | 100 | 200 | 0.334 | 32.3 | 25.52 | 3820 | 58.2 |
| 153 | [60] | CFRP | 100 | 200 | 0.334 | 32.3 | 25.52 | 3820 | 61.8 |
| 154 | [60] | CFRP | 100 | 200 | 0.334 | 32.3 | 25.52 | 3820 | 80.2 |
| 155 | [60] | CFRP | 100 | 200 | 0.501 | 32.3 | 38.28 | 3820 | 86.9 |
| 156 | [60] | CFRP | 100 | 200 | 0.501 | 32.3 | 38.28 | 3820 | 90.1 |
| 157 | [60] | CFRP | 100 | 200 | 0.167 | 34.8 | 12.76 | 3820 | 57.8 |
| 158 | [60] | CFRP | 100 | 200 | 0.167 | 34.8 | 12.76 | 3820 | 55.6 |
| 159 | [60] | CFRP | 100 | 200 | 0.167 | 34.8 | 12.76 | 3820 | 50.7 |
| 160 | [60] | CFRP | 100 | 200 | 0.334 | 34.8 | 25.52 | 3820 | 82.7 |
| 161 | [60] | CFRP | 100 | 200 | 0.334 | 34.8 | 25.52 | 3820 | 81.4 |
| 162 | [60] | CFRP | 100 | 200 | 0.501 | 34.8 | 38.28 | 3820 | 103.3 |
| 163 | [60] | CFRP | 100 | 200 | 0.501 | 34.8 | 38.28 | 3820 | 110.1 |
| 164 | [58] | GFRP | 76 | 305 | 0.236 | 30.93 | 9.43 | 1518 | 60.82 |
| 165 | [58] | CFRP | 76 | 305 | 0.22 | 30.93 | 20.18 | 3486 | 95.02 |
| 166 | [58] | CFRP | 76 | 305 | 0.33 | 30.93 | 25.53 | 2940 | 94.01 |
| 167 | [69] | CFRP | 150 | 300 | 0.117 | 34.9 | 4.06 | 2603 | 46.1 |
| 168 | [69] | CFRP | 150 | 300 | 0.235 | 34.9 | 3.45 | 1101 | 45.8 |
| 169 | [77] | CFRP | 153 | 305 | 0.36 | 19.4 | 10.74 | 2282 | 33.8 |
| 170 | [77] | CFRP | 153 | 305 | 0.66 | 19.4 | 19.69 | 2282 | 46.4 |
| 171 | [77] | CFRP | 153 | 305 | 0.9 | 19.4 | 26.85 | 2282 | 62.6 |
| 172 | [77] | CFRP | 153 | 305 | 1.08 | 19.4 | 32.22 | 2282 | 75.7 |
| 173 | [77] | CFRP | 153 | 305 | 1.25 | 19.4 | 37.3 | 2283 | 80.2 |
| 174 | [77] | CFRP | 153 | 305 | 0.36 | 49 | 10.74 | 2282 | 59.1 |
| 175 | [77] | CFRP | 153 | 305 | 0.66 | 49 | 19.69 | 2282 | 76.5 |
| 176 | [77] | CFRP | 153 | 305 | 0.9 | 49 | 26.85 | 2282 | 98.8 |
| 177 | [77] | CFRP | 153 | 305 | 1.08 | 49 | 32.22 | 2282 | 112.7 |
| 178 | [75] | CFRP | 100 | 200 | 0.6 | 42 | 15.18 | 1265 | 73.5 |
| 179 | [75] | CFRP | 100 | 200 | 0.6 | 42 | 15.18 | 1265 | 73.5 |
| 180 | [75] | CFRP | 100 | 200 | 0.6 | 42 | 15.18 | 1265 | 67.62 |
| 181 | [75] | AFRP | 150 | 300 | 1.26 | 43 | 3.86 | 230 | 47.3 |
| 182 | [75] | AFRP | 150 | 300 | 2.52 | 43 | 7.73 | 230 | 58.91 |
| 183 | [75] | AFRP | 150 | 300 | 3.78 | 43 | 11.59 | 230 | 70.95 |
| 184 | [75] | AFRP | 150 | 300 | 5.04 | 43 | 15.46 | 230 | 74.39 |
| 185 | [70] | GFRP | 100 | 200 | 0.35 | 32 | 10.64 | 1520 | 54 |
| 186 | [70] | GFRP | 100 | 200 | 0.35 | 32 | 10.64 | 1520 | 48 |
| 187 | [70] | GFRP | 100 | 200 | 0.35 | 32 | 10.64 | 1520 | 54 |
| 188 | [70] | GFRP | 100 | 200 | 0.35 | 32 | 10.64 | 1520 | 50 |
| 189 | [70] | CFRP | 100 | 200 | 0.16 | 37 | 12.13 | 3791 | 60 |
| 190 | [70] | CFRP | 100 | 200 | 0.16 | 37 | 12.13 | 3791 | 62 |
| 191 | [70] | CFRP | 100 | 200 | 0.16 | 37 | 12.13 | 3791 | 59 |
| 192 | [70] | CFRP | 100 | 200 | 0.16 | 37 | 12.13 | 3791 | 57 |
| 193 | [76] | CFRP | 150 | 300 | 0.169 | 25.15 | 4.56 | 2024 | 44.13 |
| 194 | [76] | CFRP | 150 | 300 | 0.169 | 25.15 | 4.56 | 2024 | 41.56 |
| 195 | [76] | CFRP | 150 | 300 | 0.169 | 25.15 | 4.56 | 2024 | 38.75 |
| 196 | [76] | CFRP | 150 | 300 | 0.338 | 25.15 | 9.12 | 2024 | 60.09 |
| 197 | [76] | CFRP | 150 | 300 | 0.338 | 25.15 | 9.12 | 2024 | 55.93 |
| 198 | [76] | CFRP | 150 | 300 | 0.338 | 25.15 | 9.12 | 2024 | 61.61 |
| 199 | [76] | CFRP | 150 | 300 | 0.507 | 25.15 | 13.68 | 2024 | 67 |
| 200 | [76] | CFRP | 150 | 300 | 0.507 | 25.15 | 13.68 | 2024 | 67.27 |
| 201 | [76] | CFRP | 150 | 300 | 0.507 | 25.15 | 13.68 | 2024 | 70.18 |
| 202 | [76] | CFRP | 150 | 300 | 0.169 | 47.44 | 4.56 | 2024 | 72.26 |
| 203 | [76] | CFRP | 150 | 300 | 0.169 | 47.44 | 4.56 | 2024 | 64.4 |
| 204 | [76] | CFRP | 150 | 300 | 0.169 | 47.44 | 4.56 | 2024 | 66.19 |
| 205 | [76] | CFRP | 150 | 300 | 0.338 | 47.44 | 9.12 | 2024 | 82.36 |
| 206 | [76] | CFRP | 150 | 300 | 0.338 | 47.44 | 9.12 | 2024 | 82.35 |
| 207 | [76] | CFRP | 150 | 300 | 0.338 | 47.44 | 9.12 | 2024 | 79.11 |
| 208 | [76] | CFRP | 150 | 300 | 0.507 | 47.44 | 13.68 | 2024 | 96.29 |
| 209 | [76] | CFRP | 150 | 300 | 0.507 | 47.44 | 13.68 | 2024 | 95.22 |
| 210 | [76] | CFRP | 150 | 300 | 0.507 | 47.44 | 13.68 | 2024 | 103.97 |
| 211 | [76] | CFRP | 150 | 300 | 0.169 | 51.84 | 4.56 | 2024 | 78.65 |
| 212 | [76] | CFRP | 150 | 300 | 0.169 | 51.84 | 4.56 | 2024 | 79.18 |
| 213 | [76] | CFRP | 150 | 300 | 0.169 | 51.84 | 4.56 | 2024 | 72.76 |
| 214 | [76] | CFRP | 150 | 300 | 0.338 | 51.84 | 9.12 | 2024 | 95.4 |
| 215 | [76] | CFRP | 150 | 300 | 0.338 | 51.84 | 9.12 | 2024 | 90.3 |
| 216 | [76] | CFRP | 150 | 300 | 0.338 | 51.84 | 9.12 | 2024 | 90.65 |
| 217 | [76] | CFRP | 150 | 300 | 0.507 | 51.84 | 13.68 | 2024 | 110.54 |
| 218 | [76] | CFRP | 150 | 300 | 0.507 | 51.84 | 13.68 | 2024 | 103.62 |
| 219 | [76] | CFRP | 150 | 300 | 0.507 | 51.84 | 13.68 | 2024 | 117.23 |
| 220 | [76] | CFRP | 150 | 300 | 0.845 | 51.84 | 22.8 | 2024 | 112.66 |
| 221 | [76] | CFRP | 150 | 300 | 0.845 | 51.84 | 22.8 | 2024 | 126.69 |
| 222 | [76] | CFRP | 150 | 300 | 0.845 | 51.84 | 22.8 | 2024 | 137.93 |
| 223 | [76] | CFRP | 150 | 300 | 0.169 | 70.48 | 4.56 | 2024 | 87.29 |
| 224 | [76] | CFRP | 150 | 300 | 0.169 | 70.48 | 4.56 | 2024 | 84.03 |
| 225 | [76] | CFRP | 150 | 300 | 0.169 | 70.48 | 4.56 | 2024 | 83.22 |
| 226 | [76] | CFRP | 150 | 300 | 0.338 | 70.48 | 9.12 | 2024 | 94.06 |
| 227 | [76] | CFRP | 150 | 300 | 0.338 | 70.48 | 9.12 | 2024 | 98.13 |
| 228 | [76] | CFRP | 150 | 300 | 0.338 | 70.48 | 9.12 | 2024 | 107.2 |
| 229 | [76] | CFRP | 150 | 300 | 0.507 | 70.48 | 13.68 | 2024 | 114.12 |
| 230 | [76] | CFRP | 150 | 300 | 0.507 | 70.48 | 13.68 | 2024 | 108.07 |
| 231 | [76] | CFRP | 150 | 300 | 0.507 | 70.48 | 13.68 | 2024 | 110.38 |
| 232 | [76] | CFRP | 150 | 300 | 0.169 | 82.13 | 4.56 | 2024 | 94.08 |
| 233 | [76] | CFRP | 150 | 300 | 0.169 | 82.13 | 4.56 | 2024 | 97.6 |
| 234 | [76] | CFRP | 150 | 300 | 0.169 | 82.13 | 4.56 | 2024 | 95.83 |
| 235 | [76] | CFRP | 150 | 300 | 0.338 | 82.13 | 9.12 | 2024 | 97.43 |
| 236 | [76] | CFRP | 150 | 300 | 0.338 | 82.13 | 9.12 | 2024 | 98.85 |
| 237 | [76] | CFRP | 150 | 300 | 0.338 | 82.13 | 9.12 | 2024 | 98.24 |
| 238 | [76] | CFRP | 150 | 300 | 0.507 | 82.13 | 13.68 | 2024 | 124.2 |
| 239 | [76] | CFRP | 150 | 300 | 0.507 | 82.13 | 13.68 | 2024 | 129.58 |
| 240 | [76] | CFRP | 150 | 300 | 0.507 | 82.13 | 13.68 | 2024 | 120.36 |
| 241 | [17] | GFRP | 152 | 435 | 0.8 | 35 | 4.72 | 448 | 52.8 |
| 242 | [17] | GFRP | 152 | 435 | 1.6 | 35 | 10.6 | 504 | 66 |
| 243 | [17] | GFRP | 152 | 435 | 2.4 | 35 | 17.64 | 559 | 83 |
| 244 | [17] | CFRP | 152 | 435 | 0.11 | 35 | 4.76 | 3289 | 55 |
| 245 | [17] | CFRP | 152 | 435 | 0.23 | 35 | 10.72 | 3542 | 68 |
| 246 | [17] | CFRP | 152 | 435 | 0.55 | 35 | 26.71 | 3691 | 97 |
| 247 | [71] | GFRP | 153 | 305 | 1.44 | 30.86 | 9.9 | 526 | 53.66 |
| 248 | [71] | GFRP | 153 | 305 | 1.44 | 30.86 | 9.9 | 526 | 56.5 |
| 249 | [71] | GFRP | 153 | 305 | 1.44 | 29.64 | 9.9 | 526 | 67.12 |
| 250 | [71] | GFRP | 153 | 305 | 1.44 | 29.64 | 9.9 | 526 | 55.29 |
| 251 | [71] | GFRP | 153 | 305 | 1.44 | 29.64 | 9.9 | 526 | 60.23 |
| 252 | [71] | GFRP | 153 | 305 | 1.44 | 31.97 | 9.9 | 526 | 59.06 |
| 253 | [71] | GFRP | 153 | 305 | 1.44 | 31.97 | 9.9 | 526 | 60.79 |
| 254 | [71] | GFRP | 153 | 305 | 2.2 | 30.86 | 16.71 | 581 | 72.92 |
| 255 | [71] | GFRP | 153 | 305 | 2.2 | 30.86 | 16.71 | 581 | 65.67 |
| 256 | [71] | GFRP | 153 | 305 | 2.2 | 30.86 | 16.71 | 581 | 77.99 |
| 257 | [71] | GFRP | 153 | 305 | 2.2 | 29.64 | 16.71 | 581 | 74.56 |
| 258 | [71] | GFRP | 153 | 305 | 2.2 | 29.64 | 16.71 | 581 | 93.02 |
| 259 | [71] | GFRP | 153 | 305 | 2.2 | 29.64 | 16.71 | 581 | 71.74 |
| 260 | [71] | GFRP | 153 | 305 | 2.2 | 31.97 | 16.71 | 581 | 77.35 |
| 261 | [71] | GFRP | 153 | 305 | 2.2 | 31.97 | 16.71 | 581 | 77.08 |
| 262 | [71] | GFRP | 153 | 305 | 2.97 | 30.86 | 24.97 | 643 | 85.72 |
| 263 | [71] | GFRP | 153 | 305 | 2.97 | 30.86 | 24.97 | 643 | 86.76 |
| 264 | [71] | GFRP | 153 | 305 | 2.97 | 29.64 | 24.97 | 643 | 86.22 |
| 265 | [71] | GFRP | 153 | 305 | 2.97 | 29.64 | 24.97 | 643 | 114.66 |
| 266 | [71] | GFRP | 153 | 305 | 2.97 | 29.64 | 24.97 | 643 | 87.44 |
| 267 | [71] | GFRP | 153 | 305 | 2.97 | 31.97 | 24.97 | 643 | 86.11 |
| 268 | [71] | GFRP | 153 | 305 | 2.97 | 31.97 | 24.97 | 643 | 83.99 |
| 269 | [68] | GFRP | 150 | 300 | 4.28 | 25.61 | 37.21 | 652 | 71 |
| 270 | [68] | GFRP | 150 | 300 | 4.28 | 25.61 | 37.21 | 652 | 71.3 |
| 271 | [68] | GFRP | 150 | 300 | 4.28 | 25.61 | 37.21 | 652 | 74.7 |
| 272 | [68] | GFRP | 150 | 300 | 4.28 | 25.61 | 37.21 | 652 | 79.2 |
| 273 | [68] | GFRP | 150 | 300 | 4.28 | 25.61 | 37.21 | 652 | 81.5 |
| 274 | [68] | GFRP | 150 | 300 | 4.28 | 25.61 | 37.21 | 652 | 77.5 |
| 275 | [68] | GFRP | 150 | 300 | 4.28 | 25.61 | 37.21 | 652 | 89.9 |
| 276 | [68] | GFRP | 150 | 300 | 5.9 | 25.61 | 52.71 | 670 | 98.5 |
| 277 | [68] | GFRP | 150 | 300 | 5.9 | 25.61 | 52.71 | 670 | 110.3 |
| 278 | [68] | GFRP | 150 | 300 | 5.9 | 25.61 | 52.71 | 670 | 105.2 |
| 279 | [66] | GFRP | 168 | 336 | 3.73 | 58 | 24.33 | 548 | 90 |
| 280 | [66] | GFRP | 219 | 438 | 3.7 | 58 | 18.52 | 548 | 68 |
| 281 | [66] | GFRP | 100 | 200 | 3.08 | 37 | 24.52 | 398 | 81 |
References
- Kamgar, R.; Bagherinejad, M.H.; Heidarzadeh, H. A new formulation for prediction of the shear capacity of FRP in strengthened reinforced concrete beams. Soft Comput. 2019. [Google Scholar] [CrossRef]
- Wu, H.C.; Eamon, C.D. Strengthening of Concrete Structures Using Fiber Reinforced Polymers (FRP): Design, Construction and Practical Applications; Woodhead Publishing: Cambridge, MA, USA, 2017. [Google Scholar]
- De Lorenzis, L.; Tepfers, R. Comparative study of models on confinement of concrete cylinders with fiber-reinforced polymer composites. J. Compos. Constr. 2003, 7, 219–237. [Google Scholar] [CrossRef]
- Colomb, F.; Tobbi, H.; Ferrier, E.; Hamelin, P. Seismic retrofit of reinforced concrete short columns by CFRP materials. Compos. Struct. 2008, 82, 475–487. [Google Scholar] [CrossRef]
- Niroomandi, A.; Maheri, A.; Maheri, M.R.; Mahini, S.S. Seismic performance of ordinary RC frames retrofitted at joints by FRP sheets. Eng. Struct. 2010, 32, 2326–2336. [Google Scholar] [CrossRef]
- Ozcan, O.; Binici, B.; Ozcebe, G. Improving seismic performance of deficient reinforced concrete columns using carbon fiber-reinforced polymers. Eng. Struct. 2008, 30, 1632–1646. [Google Scholar] [CrossRef]
- Promis, G.; Ferrier, E.; Hamelin, P. Effect of external FRP retrofitting on reinforced concrete short columns for seismic strengthening. Compos. Struct. 2009, 88, 367–379. [Google Scholar] [CrossRef]
- Satasivam, S.; Bai, Y. Mechanical performance of modular FRP-steel composite beams for building construction. Mater. Struct. 2016, 49, 4113–4129. [Google Scholar] [CrossRef]
- Shateri, M.; Ghaib, M.; Svecova, D.; Thomson, D. On acoustic emission for damage detection and failure prediction in fiber reinforced polymer rods using pattern recognition analysis. Smart Mater. Struct. 2017, 26, 065023. [Google Scholar] [CrossRef]
- Zafar, A.; Andrawes, B. Incremental dynamic analysis of concrete moment resisting frames reinforced with shape memory composite bars. Smart Mater. Struct. 2012, 21, 025013. [Google Scholar] [CrossRef]
- Cevik, A. Modeling strength enhancement of FRP confined concrete cylinders using soft computing. Expert Syst. Appl. 2011, 38, 5662–5673. [Google Scholar] [CrossRef]
- Berthet, J.; Ferrier, E.; Hamelin, P. Compressive behavior of concrete externally confined by composite jackets: Part B: Modeling. Constr. Build. Mater. 2006, 20, 338–347. [Google Scholar] [CrossRef]
- Lam, L.; Teng, J. Strength models for fiber-reinforced plastic-confined concrete. J. Struct. Eng. 2002, 128, 612–623. [Google Scholar] [CrossRef]
- Li, Y.F.; Lin, C.T.; Sung, Y.Y. A constitutive model for concrete confined with carbon fiber reinforced plastics. Mech. Mater. 2003, 35, 603–619. [Google Scholar] [CrossRef]
- Matthys, S.; Toutanji, H.; Audenaert, K.; Taerwe, L. Axial load behavior of large-scale columns confined with fiber-reinforced polymer composites. ACI Struct. J. 2005, 102, 258. [Google Scholar]
- Miyauchi, K.; Inoue, S.; Kuroda, T.; Kobayashi, A. Strengthening effects of concrete column with carbon fiber sheet. Trans. Jpn. Concr. Inst. 2000, 21, 143–150. [Google Scholar]
- Saafi, M.; Toutanji, H.; Li, Z. Behavior of concrete columns confined with fiber reinforced polymer tubes. Mater. J. 1999, 96, 500–509. [Google Scholar]
- Vintzileou, E.; Panagiotidou, E. An empirical model for predicting the mechanical properties of FRP-confined concrete. Constr. Build. Mater. 2008, 22, 841–854. [Google Scholar] [CrossRef]
- Xiao, Y.; Wu, H. Compressive behavior of concrete confined by carbon fiber composite jackets. J. Mater. Civ. Eng. 2000, 12, 139–146. [Google Scholar] [CrossRef]
- Richart, F.E.; Brandtzaeg, A.; Brown, R.L. A Study of the Failure of Concrete under Combined Compressive Stresses; Bulletin No. 185; University of Illinois at Urbana Champaign, College of Engineering, Engineering Experimental Station: Champaign, IL, USA, 1928. [Google Scholar]
- Cevik, A.; Cabalar, A.F. A genetic-programming-based formulation for the strength enhancement of fiber-reinforced-polymer-confined concrete cylinders. J. Appl. Polym. Sci. 2008, 110, 3087–3095. [Google Scholar] [CrossRef]
- Cevik, A.; Göğüş, M.T.; Güzelbey, İ.H.; Filiz, H. Soft computing based formulation for strength enhancement of CFRP confined concrete cylinders. Adv. Eng. Softw. 2010, 41, 527–536. [Google Scholar] [CrossRef]
- Cevik, A.; Guzelbey, I.H. Neural network modeling of strength enhancement for CFRP confined concrete cylinders. Build. Environ. 2008, 43, 751–763. [Google Scholar] [CrossRef]
- Elsanadedy, H.M.; Al-Salloum, Y.A.; Abbas, H.; Alsayed, S.H. Prediction of strength parameters of FRP-confined concrete. Compos. Part B Eng. 2012, 43, 228–239. [Google Scholar] [CrossRef]
- Mohammad Rezapour Tabari, M.; Nasr Azadani, M.; Kamgar, R. Development of operation multi-objective model of dam reservoir under conditions of temperature variation and loading using NSGA-II and DANN models: A case study of Karaj /Amir Kabir dam. Soft Comput. 2020. [Google Scholar] [CrossRef]
- Ghaleini, E.N.; Koopialipoor, M.; Momenzadeh, M.; Sarafraz, M.E.; Mohamad, E.T.; Gordan, B. A combination of artificial bee colony and neural network for approximating the safety factor of retaining walls. Eng. Comput. 2019, 35, 647–658. [Google Scholar] [CrossRef]
- Hüsken, M.; Jin, Y.; Sendhoff, B. Structure optimization of neural networks for evolutionary design optimization. Soft Comput. 2005, 9, 21–28. [Google Scholar] [CrossRef]
- Jalal, M.; Ramezanianpour, A.A. Strength enhancement modeling of concrete cylinders confined with CFRP composites using artificial neural networks. Compos. Part B Eng. 2012, 43, 2990–3000. [Google Scholar] [CrossRef]
- Kamgar, R.; Hatefi, S.M.; Majidi, N. A fuzzy inference system in constructional engineering projects to evaluate the design codes for RC buildings. Civ. Eng. J. 2018, 4, 2155–2172. [Google Scholar] [CrossRef]
- Keshtegar, B.; Ozbakkaloglu, T.; Gholampour, A. Modeling the behavior of FRP-confined concrete using dynamic harmony search algorithm. Eng. Comput. 2017, 33, 415–430. [Google Scholar] [CrossRef]
- Moosazadeh, S.; Namazi, E.; Aghababaei, H.; Marto, A.; Mohamad, H.; Hajihassani, M. Prediction of building damage induced by tunnelling through an optimized artificial neural network. Eng. Comput. 2019, 35, 579–591. [Google Scholar] [CrossRef]
- Najafzadeh, M.; Azamathulla, H.M. Neuro-fuzzy GMDH to predict the scour pile groups due to waves. J. Comput. Civ. Eng. 2013, 29, 04014068. [Google Scholar] [CrossRef]
- Najafzadeh, M.; Etemad-Shahidi, A.; Lim, S.Y. Scour prediction in long contractions using ANFIS and SVM. Ocean Eng. 2016, 111, 128–135. [Google Scholar] [CrossRef]
- Najafzadeh, M.; Lim, S.Y. Application of improved neuro-fuzzy GMDH to predict scour depth at sluice gates. Earth Sci. Inform. 2015, 8, 187–196. [Google Scholar] [CrossRef]
- Najafzadeh, M.; Sattar, A.M. Neuro-fuzzy GMDH approach to predict longitudinal dispersion in water networks. Water Resour. Manag. 2015, 29, 2205–2219. [Google Scholar] [CrossRef]
- Najafzadeh, M.; Tafarojnoruz, A. Evaluation of neuro-fuzzy GMDH-based particle swarm optimization to predict longitudinal dispersion coefficient in rivers. Environ. Earth Sci. 2016, 75, 157–169. [Google Scholar] [CrossRef]
- Siemaszko, A.; Jakubczyk-Gałczyńska, A.; Jankowski, R. The idea of using Bayesian networks in forecasting impact of traffic-induced vibrations transmitted through the ground on residential buildings. Geosciences 2019, 9, 339. [Google Scholar] [CrossRef]
- Khatami, S.M.; Naderpour, H.; Barros, R.C.; Jakubczyk-Gałczyńska, A.; Jankowski, R. Effective formula for impact damping ratio for simulation of earthquake-induced structural pounding. Geosciences 2019, 9, 347. [Google Scholar] [CrossRef]
- Khatami, S.M.; Naderpour, H.; Barros, R.C.; Jakubczyk-Gałczyńska, A.; Jankowski, R. Determination of peak impact force for buildings exposed to structural pounding during earthquakes. Geosciences 2020, 10, 18. [Google Scholar] [CrossRef]
- Kamgar, R.; Gholami, F.; Zarif Sanayei, H.R.; Heidarzadeh, H. Modified tuned liquid dampers for seismic protection of buildings considering soil-structure interaction effects. Iran. J. Sci. Technol. Trans. Civ. Eng. 2020, 44, 339–354. [Google Scholar] [CrossRef]
- Kamgar, R.; Askari Dolatabad, Y.; Babadaei Samani, M.R. Seismic optimization of steel shear wall using shape memory alloy. Int. J. Optim. Civ. Eng. 2019, 9, 671–687. [Google Scholar]
- Lee, S.; Lee, C. Prediction of shear strength of FRP-reinforced concrete flexural members without stirrups using artificial neural networks. Eng. Struct. 2014, 61, 99–112. [Google Scholar] [CrossRef]
- Sobhani, J.; Najimi, M.; Pourkhorshidi, A.R.; Parhizkar, T. Prediction of the compressive strength of no-slump concrete: A comparative study of regression, neural network and ANFIS models. Constr. Build. Mater. 2010, 24, 709–718. [Google Scholar] [CrossRef]
- Cheng, M.Y.; Cao, M.T. Evolutionary multivariate adaptive regression splines for estimating shear strength in reinforced-concrete deep beams. Eng. Appl. Artif. Intell. 2014, 28, 86–96. [Google Scholar] [CrossRef]
- Behnood, A.; Olek, J.; Glinicki, M.A. Predicting modulus elasticity of recycled aggregate concrete using M5′ model tree algorithm. Constr. Build. Mater. 2015, 94, 137–147. [Google Scholar] [CrossRef]
- Ebrahimpour Komleh, H.; Maghsoudi, A.A. Prediction of curvature ductility factor for FRP strengthened RHSC beams using ANFIS and regression models. Comput. Concr. 2015, 16, 399–414. [Google Scholar] [CrossRef]
- Gu, Z.Q.; Oyadiji, S.O. Application of MR damper in structural control using ANFIS method. Comput. Struct. 2008, 86, 427–436. [Google Scholar] [CrossRef]
- Amani, J.; Moeini, R. Prediction of shear strength of reinforced concrete beams using adaptive neuro-fuzzy inference system and artificial neural network. Sci. Iran. 2012, 19, 242–248. [Google Scholar] [CrossRef]
- Mashrei, M.A.; Seracino, R.; Rahman, M. Application of artificial neural networks to predict the bond strength of FRP-to-concrete joints. Constr. Build. Mater. 2013, 40, 812–821. [Google Scholar] [CrossRef]
- Mohammadhassani, M.; Nezamabadi-Pour, H.; Jumaat, M.; Jameel, M.; Hakim, S.J.S.; Zargar, M. Application of the ANFIS model in deflection prediction of concrete deep beam. Struct. Eng. Mech. 2013, 45, 319–332. [Google Scholar] [CrossRef]
- Nehdi, M.; Nikopour, H. Genetic algorithm model for shear capacity of RC beams reinforced with externally bonded FRP. Mater. Struct. 2011, 44, 1249–1258. [Google Scholar] [CrossRef]
- Li, Y.L.; Teng, J.G.; Zhao, X.L.; Singh Raman, R.K. Theoretical model for seawater and sea sand concrete-filled circular FRP tubular stub columns under axial compression. Eng. Struct. 2018, 160, 71–84. [Google Scholar] [CrossRef]
- Li, P.; Wu, Y.F.; Gravina, R. Cyclic response of FRP-confined concrete with post-peak strain softening behavior. Constr. Build. Mater. 2016, 123, 814–828. [Google Scholar] [CrossRef]
- Zhou, A.; Qin, R.; Chow, C.L.; Lau, D. Structural performance of FRP confined seawater concrete columns under chloride environment. Compos. Struct. 2019, 216, 12–19. [Google Scholar] [CrossRef]
- Mansouri, I.; Ozbakkaloglu, T.; Kisi, O.; Xie, T. Predicting behavior of FRP-confined concrete using neuro-fuzzy, neural network, multivariate adaptive regression splines and M5 model tree techniques. Mater. Struct. 2016, 49, 4319–4334. [Google Scholar] [CrossRef]
- Naderpour, H.; Kheyroddin, A.; Amiri, G.G. Prediction of FRP-confined compressive strength of concrete using artificial neural networks. Compos. Struct. 2010, 92, 2817–2829. [Google Scholar] [CrossRef]
- Spoelstra, M.R.; Monti, G. FRP-confined concrete model. J. Compos. Constr. 1999, 3, 143–150. [Google Scholar] [CrossRef]
- Toutanji, H. Stress-strain characteristics of concrete columns externally confined with advanced fiber composite sheets. Mater. J. 1999, 96, 397–404. [Google Scholar]
- Samaan, M.; Mirmiran, A.; Shahawy, M. Model of concrete confined by fiber composites. J. Struct. Eng. 1998, 124, 1025–1031. [Google Scholar] [CrossRef]
- Kono, S.; Inazumi, M.; Kaku, T. Evaluation of confining effects of CFRP sheets on reinforced concrete members. In Proceedings of the Second International Conference on Composites in Infrastructure National Science Foundation, Tucson, AZ, USA, 5–7 January 1998. [Google Scholar]
- Karbhari, V.M.; Gao, Y. Composite jacketed concrete under uniaxial compression-Verification of simple design equations. J. Mater. Civ. Eng. 1997, 9, 185–193. [Google Scholar] [CrossRef]
- Mander, J.B.; Priestley, M.J.; Park, R. Theoretical stress-strain model for confined concrete. J. Struct. Eng. 1988, 114, 1804–1826. [Google Scholar] [CrossRef]
- Fardis, M.N.; Khalili, H. Concrete encased in fiberglass-reinforced plastic. J. Am. Concr. Inst. 1981, 78, 440–446. [Google Scholar]
- Fardis, M.N.; Khalili, H.H. FRP-encased concrete as a structural material. Mag. Concr. Res. 1982, 34, 191–202. [Google Scholar] [CrossRef]
- Ahmad, S.; Khaloot, A.; Irshaid, A. Behaviour of concrete spirally confined by fibreglass filaments. Mag. Concr. Res. 1991, 43, 143–148. [Google Scholar] [CrossRef]
- Fam, A.Z.; Rizkalla, S.H. Concrete-filled FRP tubes for flexural and axial compression members. In Proceedings of the Third International Conference on Advanced Composite Materials in Bridges and Structures, Ottawa, ON, Canada, 15–18 August 2000. [Google Scholar]
- Harmon, T.G.; Slattery, K.T. Advanced composite confinement of concrete. In Proceedings of the First International Conference on Advanced Composite Materials in Bridges and Structures, Sherbrooke, QC, Canada, 7–9 October 1992. [Google Scholar]
- La Tegola, A.; Manni, O. Experimental investigation on concrete confined by fiber reinforced polymer and comparison with theoretical model. Spec. Publ. 1999, 188, 243–254. [Google Scholar]
- Matthys, S.; Taerwe, L.; Audenaert, K. Tests on axially loaded concrete columns confined by fiber reinforced polymer sheet wrapping. Spec. Publ. 1999, 188, 217–228. [Google Scholar]
- Micelli, F.; Myers, J.; Murthy, S. Effect of environmental cycles on concrete cylinders confined with FRP. In Proceedings of the CCC2001 International Conference on Composites in Construction, Porto, Portugal, 10–12 October 2001. [Google Scholar]
- Mirmiran, A.; Shahawy, M. Behavior of concrete columns confined by fiber composites. J. Struct. Eng. 1997, 123, 583–590. [Google Scholar] [CrossRef]
- Miyauchi, K. Estimation of strengthening effects with carbon fiber sheet for concrete column. In Proceedings of the 3rd International Symposium on Non-Metallic (FRP) Reinforcement for Concrete Structures, Sapporo, Japan, 14–16 October 1997. [Google Scholar]
- Nanni, A.; Bradford, N.M. FRP jacketed concrete under uniaxial compression. Constr. Build. Mater. 1995, 9, 115–124. [Google Scholar] [CrossRef]
- Picher, F.; Rochette, P.; Labossiére, P. Confinement of concrete cylinders with CFRP. In Proceedings of the International Conference on Composites in Infrastructure, Tuscon, AZ, USA, 15–17 January 1996. [Google Scholar]
- Rochette, P.; Labossiere, P. Axial testing of rectangular column models confined with composites. J. Compos. Constr. 2000, 4, 129–136. [Google Scholar] [CrossRef]
- Rousakis, T.; Tepfers, R. Experimental Investigation of Concrete Cylinders Confined by Carbon FRP Sheets, under Monotonic and Cyclic Axial Compressive Load; Chalmers University of Technology: Goteborg, Sweden, 2001. [Google Scholar]
- Shahawy, M.; Mirmiran, A.; Beitelman, T. Tests and modeling of carbon-wrapped concrete columns. Compos. Part B Eng. 2000, 31, 471–480. [Google Scholar] [CrossRef]
- Watanabe, K.; Nakamura, H.; Honda, Y.; Toyoshima, M. Confinement effect of FRP sheet on strength and ductility of concrete cylinders under uniaxial compression. In Proceedings of the Third International Symposium (FRPRCS-3) on Non-Metallic (FRP) Reinforcement for Concrete Structures, Sapporo, Japan, 14–16 October 1997; pp. 233–240. [Google Scholar]
- Rojas, R. Neural Networks: A Systematic Introduction; Springer: Berlin/Heidelberg, Germany, 2013. [Google Scholar]
- Dehkordi, A.N.; Kamali-Asl, A.; Wen, N.; Mikkelsen, T.; Chetty, I.J.; Bagher-Ebadian, H. DCE-MRI prediction of survival time for patients with glioblastoma multiforme: Using an adaptive neuro-fuzzy-based model and nested model selection technique. NMR Biomed. 2017, 30, e3739. [Google Scholar] [CrossRef]
- Huang, X. Study on ANN Noise Adaptability in Application of Industry Process Characteristics Mining; Advanced Materials Research; Trans Tech Publications Ltd.: Stafa Zurich, Switzerland, 2012; Volume 462, pp. 635–640. [Google Scholar]













| Author | Year | Formula | Note |
|---|---|---|---|
| Mansouri et al. [55] | 2016 | Neuro-fuzzy, multivariate adaptive regression splines, neural network, and M5 model tree techniques (without any proposed formula) | Nonlinear |
| Naderpour et al. [56] | 2010 | Nonlinear | |
| Vintzileou and Panagiotidou [18] | 2008 | Linear | |
| Berthet et al. [12] | 2006 | Linear-Nonlinear | |
| Matthys et al. [15] | 2005 | Nonlinear | |
| Matthys et al. [15] | 2005 | Nonlinear | |
| Lam and Teng [13] | 2002 | Linear | |
| Xiao and Wu [19] | 2000 | Nonlinear | |
| Miyauchi et al. [16] | 2000 | Linear | |
| Saafi et al. [17] | 1999 | Nonlinear | |
| Miyauchi et al. [16] | 2000 | Linear | |
| Spoelstra and Monti [57] | 1999 | Second-order | |
| Toutanji [58] | 1999 | Nonlinear | |
| Samaan et al. [59] | 1998 | Nonlinear | |
| Kono et al. [60] | 1998 | Linear | |
| Karbhari and Gao [61] | 1997 | Nonlinear | |
| Mander et al. [62] | 1988 | Second-order | |
| Fardis and Khalili [63] | 1981 | Linear | |
| Fardis and Khalili [64] | 1982 | Nonlinear | |
| Richart et al. [20] | 1928 | Linear |
| Type | Parameters | Expression |
|---|---|---|
| Input | The diameter of the concrete cylinder | |
| length of the concrete cylinder | ||
| Unconfined ultimate concrete strength | ||
| The thickness of the FRP layer | ||
| Ultimate confinement pressure | ||
| The ultimate tensile strength of the CFRP laminate | ||
| Output | Confined ultimate concrete strength |
| Quantity | |||||||
|---|---|---|---|---|---|---|---|
| Mean | 133.854 | 272.014 | 0.835 | 42.642 | 15.857 | 2123.174 | 80.448 |
| Minimum | 51 | 102 | 0.089 | 19.4 | 2.33 | 229.762 | 33.8 |
| Maximum | 219 | 438 | 5.9 | 103 | 94.57 | 3820.359 | 303.6 |
| standard deviation | 27.283 | 58.250 | 1.133 | 17.110 | 12.463 | 1112.343 | 29.173 |
| coefficient of variation | 0.204 | 0.214 | 1.357 | 0.401 | 0.786 | 0.524 | 0.363 |
| Method Error | Miyauchi et al. [16] | Lam and Teng [13] | Matthys et al. [15] | Berthet et al. [12] | Vintzileou and Panagiotidou [18] | Naderpour et al. [56] | Proposed Formula |
|---|---|---|---|---|---|---|---|
| Mean percentage of error | 17.77% | 16.95% | 13.14% | 17.59% | 15.42% | 8.44% | 3.49% |
| RMSE | 31.83 | 14.96 | 13.95 | 31.20 | 20.64 | 12.86 | 3.99 |
| AAE | 0.28 | 0.15 | 0.14 | 0.25 | 0.18 | 0.11 | 0.035 |
| correlation coefficients | 0.6813 | 0.7897 | 0.8064 | 0.6835 | 0.7288 | 0.7686 | 0.9809 |
© 2020 by the authors. Licensee MDPI, Basel, Switzerland. This article is an open access article distributed under the terms and conditions of the Creative Commons Attribution (CC BY) license (http://creativecommons.org/licenses/by/4.0/).
Share and Cite
Kamgar, R.; Naderpour, H.; Komeleh, H.E.; Jakubczyk-Gałczyńska, A.; Jankowski, R. A Proposed Soft Computing Model for Ultimate Strength Estimation of FRP-Confined Concrete Cylinders. Appl. Sci. 2020, 10, 1769. https://doi.org/10.3390/app10051769
Kamgar R, Naderpour H, Komeleh HE, Jakubczyk-Gałczyńska A, Jankowski R. A Proposed Soft Computing Model for Ultimate Strength Estimation of FRP-Confined Concrete Cylinders. Applied Sciences. 2020; 10(5):1769. https://doi.org/10.3390/app10051769
Chicago/Turabian StyleKamgar, Reza, Hosein Naderpour, Houman Ebrahimpour Komeleh, Anna Jakubczyk-Gałczyńska, and Robert Jankowski. 2020. "A Proposed Soft Computing Model for Ultimate Strength Estimation of FRP-Confined Concrete Cylinders" Applied Sciences 10, no. 5: 1769. https://doi.org/10.3390/app10051769
APA StyleKamgar, R., Naderpour, H., Komeleh, H. E., Jakubczyk-Gałczyńska, A., & Jankowski, R. (2020). A Proposed Soft Computing Model for Ultimate Strength Estimation of FRP-Confined Concrete Cylinders. Applied Sciences, 10(5), 1769. https://doi.org/10.3390/app10051769

