Modeling Future Streamflow for Adaptive Water Allocation under Climate Change for the Tanjung Karang Rice Irrigation Scheme Malaysia
Abstract
1. Introduction
2. Materials and Methods
2.1. Study Area
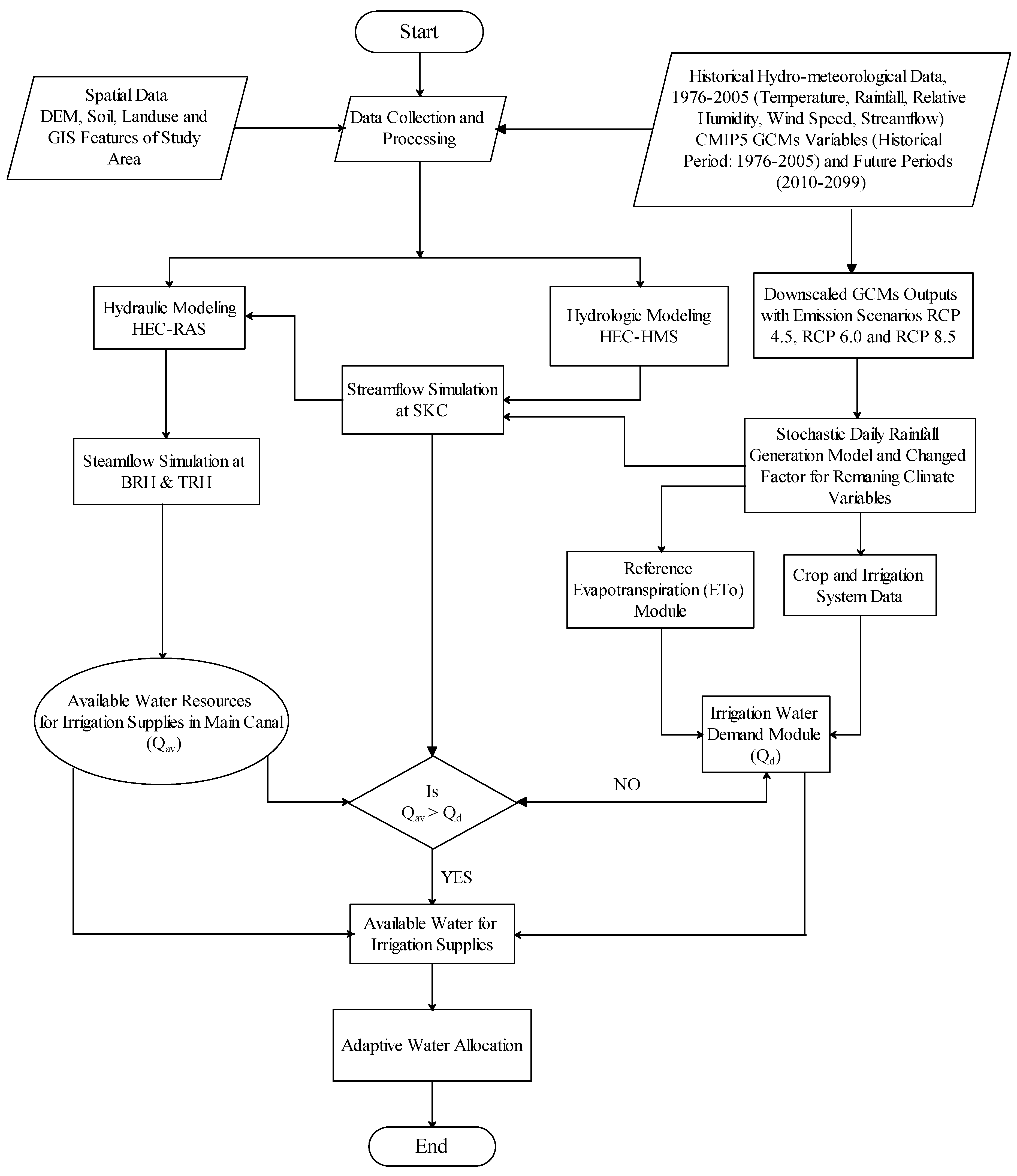
2.2. Methodological Approach
2.3. Downscaling of GCMs Outputs
2.4. Modeling Future Impacts of Climate Change on Hydrological Processes
2.5. Computation of Available Discharges for Irrigation Supply
2.6. Statistical Evaluation of Models
2.7. Water Demand Estimation
3. Results and Discussion
3.1. Projected Climatic Variables
3.2. Hydrological Modeling
3.3. Future Changes in Streamflow at Bernam Basin Outlet
3.4. Projection of Available Supply for Irrigation under Climate Change
3.5. Water Demand Projection
4. Conclusions
Author Contributions
Funding
Acknowledgments
Conflicts of Interest
References
- Huang, H.; Han, Y.; Jia, D. Impact of climate change on the blue water footprint of agriculture on a regional scale. Water Sci. Technol. Water Supply 2019, 19, 52–59. [Google Scholar] [CrossRef]
- Kamal, M.R.; Iqbal, M.; Mojid, M.A.; Amin, M.A.M.; Hin, L.S. Optimization of equitable irrigation water delivery for a large-scale rice irrigation scheme. IJABE 2018, 11, 160–166. [Google Scholar]
- Huabin, Z.; Wei, Z.; Qimin, C.; Yuanwei, C.; Qiyuan, T. Water-saving irrigation practices for rice yield information and nitrogen use efficiency under sub-tropical monsoon climate. Water Supply 2019, 19, 2485–2493. [Google Scholar] [CrossRef]
- Zhang, J.; Fu, Y.C.; Shi, W.L.; Guo, W.X. A method for estimating watershed restoration feasibility under different treatment levels. Water Sci. Technol. Water Supply 2017, 17, 1232–1240. [Google Scholar] [CrossRef]
- Chien, H.; Yeh, P.J.F.; Knouft, J.H. Modeling the potential impacts of climate change on streamflow in agricultural watersheds of the Midwestern United States. J. Hydrol. 2013, 491, 73–88. [Google Scholar] [CrossRef]
- Sezen, C.; Šraj, M.; Medved, A.; Bezak, N. Investigation of rain-on-snow floods under climate change. Appl Sci. 2020, 10, 1242. [Google Scholar] [CrossRef]
- Bruijnzeel, L. Predicting the hydrological impacts of land cover transformation in the humid tropics: The need for integrated research. In Amazonian Deforestation and Climate, 1st ed.; Gash, J.H.C., Ed.; John Wiley & Sons: New York, NY, USA, 1996; Volume 1, pp. 15–55. [Google Scholar]
- Iqbal, M.; Kamal, M.R.; Che Man, H.; Wayayok, A. HYDRUS-1D simulation of soil water dynamics for sweet corn under tropical rainfed condition. Appl. Sci. 2020, 10, 1219. [Google Scholar] [CrossRef]
- Li, X.; Gao, X.; Chang, Y.; Mu, D.; Liu, H.; Sun, Z.; Guo, J. Water storage variations and their relation to climate factors over Central Asia and surrounding areas over 30 years. Water Sci. Technol. Water Supply 2017, 18, 1564–1580. [Google Scholar] [CrossRef]
- Wu, Y.; Zhang, G.; Shen, H.; Xu, Y.J. Nonlinear response of streamflow to climate change in high-latitude regions: A case study in headwaters of Nenjiang river basin in China’s far northeast. Water 2018, 10, 294. [Google Scholar] [CrossRef]
- Givati, A.; Thirel, G.; Rosenfeld, D.; Paz, D. Climate change impacts on streamflow at the upper Jordan River based on an ensemble of regional climate models. J. Hydrol. Reg. Stud. 2019, 21, 92–109. [Google Scholar] [CrossRef]
- Guo, Q.; Han, Y.; Yang, Y.; Fu, G.; Li, J. Quantifying the impacts of climate change, coal mining and soil and water conservation on streamflow in a coal mining concentrated watershed on the Loess Plateau, China. Water 2019, 11, 1054. [Google Scholar] [CrossRef]
- Shrestha, S.; Sharma, S.; Gupta, R.; Bhattarai, R. Impact of global climate change on stream low flows: A case study of the great Miami river watershed, Ohio, USA. IJABE 2019, 12, 84–95. [Google Scholar] [CrossRef]
- Gaertner, B.; Fernandez, R.; Zegre, N. Twenty-first century streamflow and climate change in forest catchments of the central appalachian mountains region, US. Water 2020, 12, 453. [Google Scholar] [CrossRef]
- Mu, X.; Wang, H.; Zhao, Y.; Liu, H.; He, G.; Li, J. Streamflow into Beijing and its response to climate change and human activities over the period 1956–2016. Water 2020, 12, 622. [Google Scholar] [CrossRef]
- Dlamini, N.S.; Rowshon, M.K.; Amin, M.S.M.; Mohd, M.S.F. Modeling potential impacts of climate change on streamflow using projections of the 5th assessment report for the bernam river basin, Malaysia. Water 2017, 9, 226. [Google Scholar] [CrossRef]
- Kabiri, R.; Bai, V.R.; Chan, A. Assessment of hydrologic impacts of climate change on the runoff trend in Klang Watershed, Malaysia. Environ. Earth Sci. 2015, 73, 27–37. [Google Scholar] [CrossRef]
- Shrestha, S.; Khatiwada, M.; Babel, M.S.; Parajuli, K. Impact of climate change on river flow and hydropower production in Kulekhani hydropower project of Nepal. Environ. Proc. 2014, 1, 231–250. [Google Scholar] [CrossRef]
- Meenu, R.; Rehana, S.; Mujumdar, P. Assessment of hydrologic impacts of climate change in Tunga-Bhadra river basin, India with HEC-HMS and SDSM. Hydrol. Proc. 2013, 27, 1572–1589. [Google Scholar] [CrossRef]
- Nguyen, Q.D.; Roussey, C.; Poveda-Villalón, M.; Vaulx, C.d.; Chanet, J.P. Development experience of a context-aware system for smart irrigation using CASO and IRRIG ontologies. Appl. Sci. 2020, 10, 1803. [Google Scholar] [CrossRef]
- NAWABS. National Water Balance Management System. Bagi Lembangan Sungai Bernam. Progress Report 2018. Available online: http://nawabs.water.gov.my/ (accessed on 21 May 2020).
- Min, G.K.; Park, S.W. Combined simulation-optimization model for assessing irrigation water supply capacities of reservoirs. J. Irrig. Drain. Eng. 2014, 140. [Google Scholar] [CrossRef]
- Clemmens, A.J.; Holly, F.M., Jr.; Schuurmans, W. Description and evaluation of program: DUFLOW (ASCE). J. Irrig. Drain. Eng. 1993, 119, 724–734. [Google Scholar] [CrossRef]
- Schuurmans, W. Description and evaluation of program MODIS (ASCE). J. Irrig. Drain. Eng. 1993, 119, 735–742. [Google Scholar] [CrossRef]
- Rogers, D.C.; Merkley, G.P. Description and evaluation of program USM (ASCE). J. Irrig. Drain. Eng. 1993, 119, 693–702. [Google Scholar] [CrossRef]
- Singh, R.; Refsgaard, J.C.; Yde, L.; Jørgensen, G.H.; Thorsen, M. Hydraulic-hydrologicalsimulations of canal-command for irrigation water management. Irrig. Drain. Syst. 1997, 11, 185–213. [Google Scholar] [CrossRef]
- Shahrokhnia, M.; Javan, M. Performance assessment of Doroodzan irrigation network by steady state hydraulic modeling. Irrig. Drain. Syst. 2005, 19, 189–206. [Google Scholar] [CrossRef]
- Rowshon, M.K.; Mojid, M.A.; Amin, M.S.M.; Azwan, M.; Yazid, A.M. Improving irrigation water delivery performance of a large-scale rice irrigation scheme. J. Irrig. Drain. Eng. 2014, 140. [Google Scholar] [CrossRef]
- Rowshon, M.; Amin, M.; Shariff, A.M. GIS user-interface based irrigation delivery performance assessment: A case study for Tanjung Karang rice irrigation scheme in Malaysia. Irrig. Drain. Syst. 2011, 25, 97–120. [Google Scholar] [CrossRef]
- Ghosh, S.; Mujumdar, P. Nonparametric methods for modeling GCM and scenario uncertainty in drought assessment. Water Resour. Res. 2007, 43. [Google Scholar] [CrossRef]
- New, M.; Hulme, M. Representing uncertainty in climate change scenarios: A Monte-Carlo approach. Integr. Assess. 2000, 1, 203–213. [Google Scholar] [CrossRef]
- Rowshon, M.; Dlamini, N.; Mojid, M.; Adib, M.; Amin, M.; Lai, S. Modeling climate-smart decision support system (CSDSS) for analyzing water demand of a large-scale rice irrigation scheme. Agric. Water Manag. 2019, 216, 138–152. [Google Scholar] [CrossRef]
- Abatzoglou, J.T.; Brown, T.J. A comparison of statistical downscaling methods suited for wildfire applications. Int. J. Clim. 2012, 32, 772–780. [Google Scholar] [CrossRef]
- Fang, G.; Yang, J.; Chen, Y.; Zammit, C. Comparing bias correction methods in downscaling meteorological variables for a hydrologic impact study in an arid area in China. Hydrol. Earth Syst. Sci. 2015, 19, 2547–2559. [Google Scholar] [CrossRef]
- Priestley, C.H.B.; Taylor, R. On the assessment of surface heat flux and evaporation using large-scale parameters. Monthly Weather Rev. 1972, 100, 81–92. [Google Scholar] [CrossRef]
- USACE. Hydrologic Modeling System HEC-HMS: Technical Reference Manual; CPD-74B; Hydrologic Engineering Center: Davis, CA, USA, 2000.
- Babel, M.S.; Bhusal, S.P.; Walid, S.M. Climate change and water resources in the Bagmati River, Nepal. Theor. Appl. Climatol. 2014, 115, 639–654. [Google Scholar] [CrossRef]
- Bui, C. Application of HEC-HMS 3.4 in Estimating Streamflow of the Rio Grande under Impacts of Climate Change. Master’s Thesis, University of New Mexico, Albuquerque, NM, USA, 2011. [Google Scholar]
- Halwatura, D.; Najim, M. Application of the HEC-HMS model for runoff simulation in a tropical catchment. Environ. Model Softw. 2013, 46, 155–162. [Google Scholar] [CrossRef]
- Griffin, R.H. Risk-Based Analysis for Flood Damage Reduction Studies; EM 1110-2-1417; Department of the Army: Washington, DC, USA, 1994; Volume 5, p. 5.
- USACE-HEC. Hydraulic Reference Manual; US Army Corps of Engineers: Davis, CA, USA, 2016.
- Chow, V.T. Open Channel Hydraulics; McGraw-Hill Book Company: New York, NY, USA, 1959. [Google Scholar]
- Van Liew, M.; Arnold, J.; Garbrecht, J. Hydrologic simulation on agricultural watersheds: Choosing between two models. Trans. ASAE 2003, 46, 1539. [Google Scholar] [CrossRef]
- Nash, J.E.; Sutcliffe, J.V. River flow forecasting through conceptual models, part 1-A discussion of principles. J. Hydrol. 1970, 10, 282–290. [Google Scholar] [CrossRef]
- Gupta, H.V.; Sorooshian, S.; Yapo, P.O. Status of automatic calibration for hydrologic models: Comparison with multilevel expert calibration. J. Hydrol. Eng. 1999, 4, 135–143. [Google Scholar] [CrossRef]
- Chan, C.; Cheong, A. Seasonal weather effects on crop evapotranspiration and rice yield. J. Trop. Agric. Food Sci. 2001, 29, 77–92. [Google Scholar]
- Allen, R.G.; Pereira, L.S.; Raes, D.; Smith, M. Crop Evapotranspiration-Guidelines for Computing Crop Water Requirements-FAO Irrigation and Drainage Paper 56; FAO: Rome, Italy, 1998; Volume 300, p. D05109. [Google Scholar]
- Dlamini, N.; Rowshon, M.; Saha, U.; Lai, S.; Fikri, A.Z.; Zubaidi, J. Simulation of future daily rainfall scenario using stochastic rainfall generator for a rice-growing irrigation scheme in Malaysia. Asian J. Appl. Sci. 2015, 3, 492–506. [Google Scholar]
- IADA. Final Report: Kajian Keberkesanan Taliair Tersier Di Seluruh Kawasan IADA Barat Laut Selangor. 2018. Available online: https://iadabls.moa.gov.my/sejarah (accessed on 21 May 2020).
- Goodarzi, M.; Eslamian, S. Performance evaluation of linear and nonlinear models for the estimation of reference evapotranspiration. Int. J. Hydrol. Sci. Technol. 2018, 8, 1–15. [Google Scholar] [CrossRef]
- Moriasi, D.N.; Arnold, J.G.; Van Liew, M.W.; Bingner, R.L.; Harmel, R.D.; Veith, T.L. Model evaluation guidelines for systematic quantification of accuracy in watershed simulations. Trans. ASABE 2007, 50, 885–900. [Google Scholar] [CrossRef]
- Arnell, N.; Reynard, N. The effects of climate change due to global warming on river flows in Great Britain. J. Hydrol. 1996, 183, 397–424. [Google Scholar] [CrossRef]
- Tukimat, N.; Harun, S.; Shahid, S. Modeling irrigation water demand in a tropical paddy cultivated area in the context of climate change. J. Water Res. Plan. Manag. 2017, 143. [Google Scholar] [CrossRef]
- De Souza Groppo, G.; Costa, M.A.; Libânio, M. Predicting water demand: A review of the methods employed and future possibilities. Water Supply 2019, 19, 2179–2198. [Google Scholar] [CrossRef]
- Yang, M.; Xiao, W.; Zhao, Y.; Li, X.; Huang, Y.; Lu, F.; Hou, B.; Li, B. Assessment of potential climate change effects on the rice yield and water footprint in the Nanliujiang catchment, China. Sustainability 2018, 10, 242. [Google Scholar] [CrossRef]
- Ahmadaali, J.; Barani, G.A.; Qaderi, K.; Hessari, B. Analysis of the effects of water management strategies and climate change on the environmental and agricultural sustainability of Urmia Lake Basin, Iran. Water 2018, 10, 160. [Google Scholar] [CrossRef]
- Cavazza, F.; Galioto, F.; Raggi, M.; Viaggi, D. The role of ICT in improving sequential decisions for water management in agriculture. Water 2018, 10, 1141. [Google Scholar] [CrossRef]
- Rak, J.R.; Pietrucha-Urbanik, K. An approach to determine risk indices for drinking water–study investigation. Sustainability 2019, 11, 3189. [Google Scholar] [CrossRef]
















| Activities | Dry-Season | Wet-Season | ||||||
|---|---|---|---|---|---|---|---|---|
| ISA_I | ISA_II | ISA_III | ISA_IV | ISA_I | ISA_II | ISA_III | ISA_IV | |
| Pre-saturation | 1-January | 1-February | 1-March | 1-April | 1-July | 1-August | 1-September | 1-October |
| Sowing starts | 15-January | 15-February | 15-March | 15-April | 15-July | 15-August | 15-September | 15-October |
| Normal irrigation | 1-February | 1-March | 1-April | 1-May | 1-August | 1-September | 1-October | 1-November |
| Irrigation ends | 10-April | 10-May | 10-June | 10-July | 10-October | 10-November | 10-December | 10-January |
| Sub-Basin No. | Area (km2) | Initial Deficit (mm) | Maximum Deficit (mm) | Constant Rate (mm/h) | Impervious Surface (%) |
|---|---|---|---|---|---|
| 1 | 325.38 | 50.46 | 52.50 | 48.45 | 2.51 |
| 2 | 370.32 | 47.64 | 51.65 | 49.50 | 4.28 |
| 3 | 160.49 | 50.55 | 51.50 | 50.50 | 5.10 |
| 4 | 261.10 | 49.43 | 50.36 | 48.44 | 3.83 |
| Season | RCP 4.5 | RCP 6.0 | RCP 8.5 | ||||||
|---|---|---|---|---|---|---|---|---|---|
| 2020s | 2050s | 2080s | 2020s | 2050s | 2080s | 2020s | 2050s | 2080s | |
| Dry season | |||||||||
| Jan | 1.8 | 1.7 | 1.8 | 1.4 | 1.3 | 1.2 | 0.1 | 0.7 | −0.1 |
| Feb | 2.5 | 1.9 | 2.2 | 2.0 | 0.9 | −0.6 | 0.8 | 0.4 | 0.2 |
| Mar | −1.9 | −2.5 | −2.9 | −2.7 | −3.5 | −4.6 | −4.5 | −4.9 | −6.5 |
| Apr | −2.0 | −2.2 | −1.6 | −2.3 | 6.4 | 5.3 | −2.9 | −2.9 | −3.5 |
| May | 8.1 | 8.1 | 8.1 | 7.6 | 8.4 | 8.0 | 7.4 | 7.1 | 7.2 |
| June | 9.5 | 9.7 | 10.2 | 9.2 | 12.2 | 12.6 | 9.1 | 8.8 | 9.1 |
| Wet Season | |||||||||
| Jul | −0.34 | −0.6 | −0.6 | −0.3 | −0.8 | −0.6 | −2.0 | −1.4 | −1.2 |
| Aug | −0.02 | −0.2 | −0.3 | −0.4 | −1.0 | −1.5 | −1.7 | −1.3 | −1.2 |
| Sep | −2.22 | −2.4 | −2.4 | −2.4 | −3.6 | −3.6 | −4.2 | −4.4 | −4.7 |
| Oct | −0.68 | −0.7 | −0.6 | −0.9 | 7.4 | 7.3 | −2.2 | −2.2 | −2.1 |
| Nov | 9.3 | 9.8 | 9.8 | 9.5 | 10.2 | 10.0 | 8.6 | 8.5 | 8.8 |
| Dec | 10.7 | 10.8 | 11.5 | 10.9 | 13.4 | 13.0 | 9.3 | 9.7 | 9.7 |
© 2020 by the authors. Licensee MDPI, Basel, Switzerland. This article is an open access article distributed under the terms and conditions of the Creative Commons Attribution (CC BY) license (http://creativecommons.org/licenses/by/4.0/).
Share and Cite
Ismail, H.; Kamal, M.R.; Abdullah, A.F.b.; Jada, D.T.; Sai Hin, L. Modeling Future Streamflow for Adaptive Water Allocation under Climate Change for the Tanjung Karang Rice Irrigation Scheme Malaysia. Appl. Sci. 2020, 10, 4885. https://doi.org/10.3390/app10144885
Ismail H, Kamal MR, Abdullah AFb, Jada DT, Sai Hin L. Modeling Future Streamflow for Adaptive Water Allocation under Climate Change for the Tanjung Karang Rice Irrigation Scheme Malaysia. Applied Sciences. 2020; 10(14):4885. https://doi.org/10.3390/app10144885
Chicago/Turabian StyleIsmail, Habibu, Md Rowshon Kamal, Ahmad Fikri b. Abdullah, Deepak Tirumishi Jada, and Lai Sai Hin. 2020. "Modeling Future Streamflow for Adaptive Water Allocation under Climate Change for the Tanjung Karang Rice Irrigation Scheme Malaysia" Applied Sciences 10, no. 14: 4885. https://doi.org/10.3390/app10144885
APA StyleIsmail, H., Kamal, M. R., Abdullah, A. F. b., Jada, D. T., & Sai Hin, L. (2020). Modeling Future Streamflow for Adaptive Water Allocation under Climate Change for the Tanjung Karang Rice Irrigation Scheme Malaysia. Applied Sciences, 10(14), 4885. https://doi.org/10.3390/app10144885

