Entrepreneurial Female Leadership: A Business Policy Approach to B Corp Management in Latin America
Abstract
1. Introduction
2. Background
2.1. Actors and Stakeholders in Gender Equality from a Business Management Perspective
2.2. Women Entrepreneurs and Their Impact as B Corporations
2.3. Female Leadership in Sustainable Enterprises: Demystifying and Addressing Realities
2.4. Theoretical Articulation: Female Leadership, Sustainability, and the B Corp Model
3. Materials and Methods
3.1. Participants and Data Sources
3.2. Data Collection Processes
3.3. Data Coding, Analysis, and Interpretation
- Stage 1. Problem question (PQ): This study addresses key questions that challenge different approaches to the problem and guide the direction of the research. The methodology was applied based on the perspectives of the informants on each specific topic. How do corporate policies focused on sustainability and gender equality impact women-led businesses in Latin America and the Caribbean, considering the new management paradigm of the 21st century? Additionally, how does female entrepreneurial leadership influence the implementation of these policies, and what is its contribution to the creation of more inclusive and sustainable business environments, in line with labor inclusion indicators for women and youth?
- Stage 2. Collection of spontaneous categorical testimonies (RTEC): The construction of the RTEC was based on three approaches applied to key informants without establishing categories a priori, which allowed for the identification of emerging categories inductively.
- Stage 3. Guiding categories (GCs): Open coding was applied based on the word cloud, which facilitated the grouping of codes into guiding categories that address the trends, challenges, and proposals of corporate policies in the management of B Corps in Latin America for female entrepreneurial leadership. Two researchers participated in the coding process to increase inter-categorical validity. Discrepancies were resolved through consensus, and the analytical process was documented to ensure methodological transparency.
- Stage 4. Convergence (C): The convergence of informants was grouped according to the guiding categories using the quotes and open codes, and a semantic network was established.
- Stage 5. Analysis and interpretation of results (AIR): The software program Atlas.Ti9 was used to generate semantic networks with open codes, rooting tables, and density charts, which allowed for the interpretation of the results and the development of substantive theory.
3.4. Ethical Criteria
4. Results
4.1. Result Category Outcome: Entrepreneurial Female Leadership (PC-01)
“Our business aims to reduce deforestation rates in Chilean territory and other regions of Latin America. We also contribute to the recovery of the Tropical Dry Forest ecosystem, which now only accounts for 8% of what originally existed in our region”.(C002, S, CL, CO, MX)
“Our contribution through consultations and projects to corporations and foundations represents more than 20% of our turnover. Additionally, more than 30% of our profits are directed to benefits for workers. We also implement a strong waste recycling plan”.(C012, CL, S)
4.2. Result Category: Actors and Stakeholders in Gender Equality (PC-02)
“Our enterprise has policies that support its social, economic, and environmental commitment. Its main objective is to accompany clients with payment difficulties at each stage of the process, helping them recover their credit stability; it also offers services that contribute to the quality of life of Chilean women. 76.77% of its workforce is women, and they are part of populations that, in the national context, face barriers to accessing formal employment. Certified in standards that guarantee the quality of its services. It also measures and compensates for its environmental impact, reaffirming its commitment to caring for the planet”.(C012, CL)
“Our company seeks to make significant contributions to the education of single mothers and to culture in order to achieve the integral development of individuals and transform society. To achieve this goal, we offer comprehensive solutions for schools and cultural proposals in the areas of children’s literature, gender equality, and religion. I understood the immense potential of businesses to generate systemic changes in the economy. The vision of combining impacts and market logic was transformative”.(C046, CL. ARG) (see Figure 7)
4.3. Result Category: Social Contribution, Economic Growth, and Human Development for Women (PC-03)
“Our company strengthens its workforce by training its staff in labor matters and for a better quality of life, develops recreational activities, promotes the care and preservation of the environment, as well as waste control with certified companies. It also supports the Belén Educa foundation by offering job opportunities to young women in vulnerable situations”.(C081, CL)
“Lácteos Tronador (…) cares for animal welfare, employing a productive model that enables the feeding of cows in a natural environment, monitoring their health and caring for the fields and rooms. On the other hand, they aim to be leaders in sustainability in the industry, using green water for irrigation and room washing, and incorporating organic fertilizers and biostabilizers into the fields. Finally, they are committed to the community of female workers, creating alliances through foundations, with schools and technical institutes, promoting local hiring and fostering the professional development of their workers”.(C087, P, CL)
“Our company was created with the motivation to be an empirical experience of triple impact social entrepreneurship originating from rural reality, to know from practice how to enter the market with products full of awareness. From that experience, we aim to generate alliances, inspire, and support others in developing purpose-driven ventures that contribute to territorial regeneration and the heart of the human being. Ten years ago, we were a small but enthusiastic group, but the movement is contagious, and it keeps growing: 244 B Corps in Argentina, 1258 in Latin America, and 9536 worldwide”.(C141, CL, CO, PAR, AR) (see Figure 9)
4.4. Category: Maintaining Certification in a Sustained Manner (PC-04)
“We are focused on supporting the economic empowerment and professionalization of women entrepreneurs in Latin America, through providing training, connecting them with key resources, access to value chains, and giving them visibility, as well as creating the largest network of women entrepreneurs in the region”.(C141, CL)
“We generate financial resources for the development of educational projects for women who want to become entrepreneurs. We transfer cutting-edge knowledge from the School of Engineering to society. We provide specialized services to solve specific problems and develop large-scale, relevant, and diverse projects for people”.(C041, CL)
“The company promotes gender equality within the organization by ensuring equal pay between men and women and fostering gender parity through the incorporation of women at all organizational levels and areas. The company has a written People Policy that promotes the development of each member’s full potential and establishes clear rules regarding discrimination, workplace harassment, and sexual harassment. A regenerative economy needs women at the forefront, driving impact, innovation, and inclusion”.(C042, S, CL) (see Figure 11)
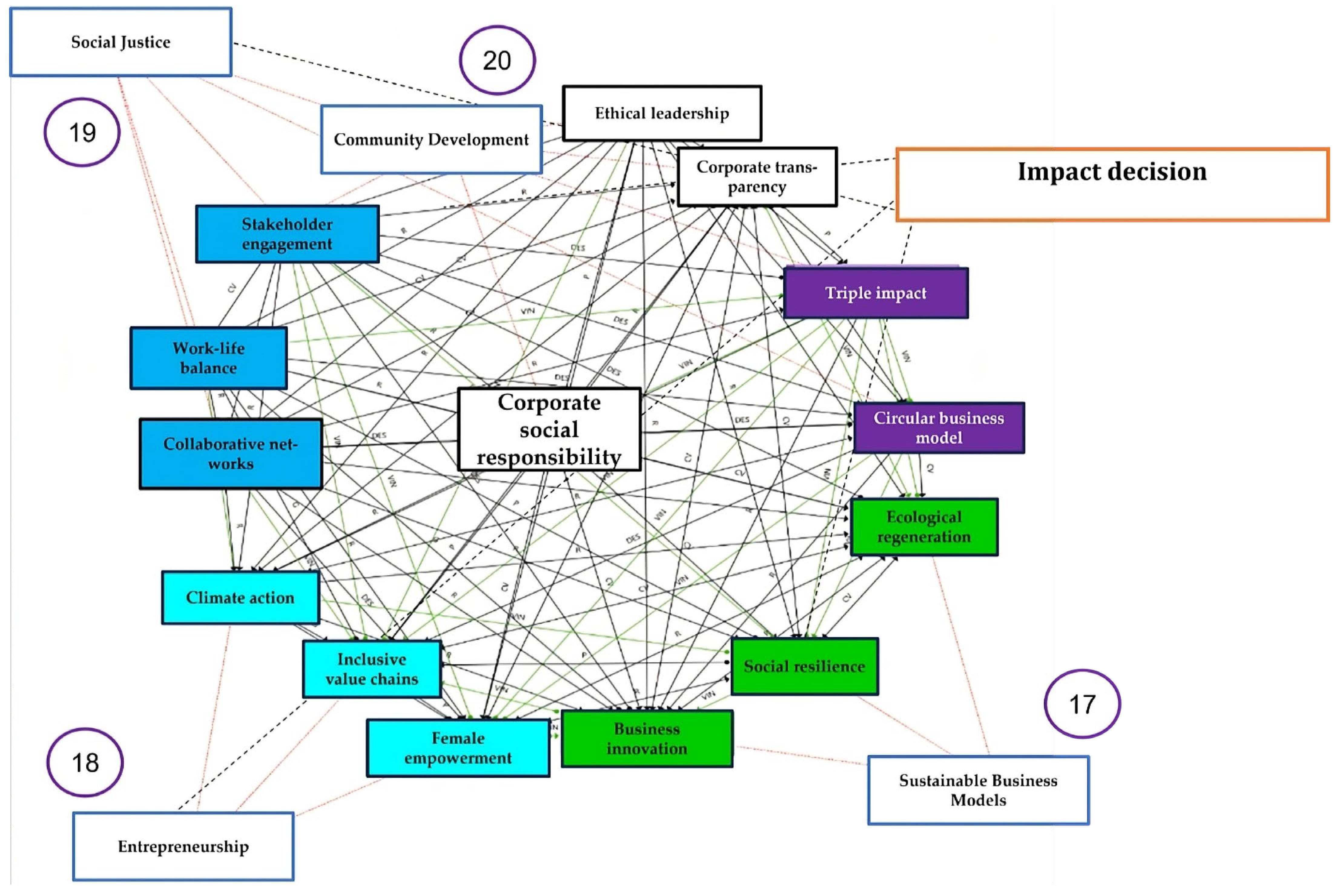
4.5. Result Category: Impact Decision (PC-05)
“Our company significantly addresses the environmental impact generated by waste in the textile industry. With a Hilana towel, we recycle what a person would recycle in eight years. We manufacture new products from textile waste, leveraging not only the raw material but also the dyeing process. Hilana products go through no chemical or dyeing processes, being 100% environmentally friendly”.(C075, CL, UR)
“Companies are human organisms, and in us, there is always the view that entrepreneurship must attract solutions to social and environmental problems”.(C102, CL, GUAT, UR, BR) (see Figure 13)
4.6. Result of the Emerging Substantive Theory
5. Discussion
5.1. Theoretical Articulation and Central Category
5.2. Contributions and Contrasts with the Literature
5.3. Emerging Theoretical Propositions
- P1: Female empowerment drives the transformation of leadership toward strategic, ethical, and sustainable models, challenging traditional hierarchical structures.
- P2: Women leaders in B Corporations integrate values of social justice, human development, and gender equity into their business vision, turning their organizations into platforms for structural change.
- P3: Interaction with support networks and collaborative communities strengthens female leadership, multiplying its social and economic impact.
5.4. Final Synthesis of the Discussion
6. Conclusions
6.1. Theoretical Contributions
6.2. Practical Implications
6.3. Limitations
6.4. Future Research Directions
Author Contributions
Funding
Institutional Review Board Statement
Informed Consent Statement
Data Availability Statement
Acknowledgments
Conflicts of Interest
References
- Acevedo-Duque, Á., Gonzalez-Diaz, R., Vargas, E. C., Paz-Marcano, A., Muller-Pérez, S., Salazar-Sepúlveda, G., Caruso, G., & D’Adamo, I. (2021a). Resilience, leadership and female entrepreneurship within the context of SMEs: Evidence from Latin America. Sustainability, 13, 8129. [Google Scholar] [CrossRef]
- Acevedo-Duque, Á., Gonzalez-Diaz, R., Vega-Muñoz, A., Fernández Mantilla, M. M., Ovalles-Toledo, L. V., & Cachicatari-Vargas, E. (2021b). The role of B companies in tourism towards recovery from the crisis COVID-19 inculcating social values and responsible entrepreneurship in Latin America. Sustainability, 13, 7763. [Google Scholar] [CrossRef]
- Acevedo-Duque, Á., Álvarez-Herranz, A. P., & Artigas, W. (2023). Contribution to the country brand through the sustainability of production processes in Chile: B Corp. Retos Revista de Ciencias de la Administración y Economía, 13(26), 249–266. [Google Scholar] [CrossRef]
- Ahl, H., Berglund, K., Pettersson, K., & Tillmar, M. (2023). Women’s contributions to rural development: Implications for entrepreneurship policy. International Journal of Entrepreneurial Behavior & Research, 30, 1652–1677. [Google Scholar] [CrossRef]
- Ali, S., Yan, Q., Irfan, M., Ameer, W., Atchike, D. W., & Acevedo-Duque, Á. (2022). Green investment for sustainable business development: The influence of policy instruments on solar technology adoption. Frontiers in Energy Research, 10, 874824. [Google Scholar] [CrossRef]
- Aparisi-Torrijo, S., & Ribes-Giner, G. (2022). Female entrepreneurial leadership factors. International Entrepreneurship and Management Journal, 18(4), 1707–1737. [Google Scholar] [CrossRef]
- ASELA—Asociación de Emprendedores de Latinoamérica. (s.f.). (2025). ConnectAmericas. Available online: https://connectamericas.com/company/asela-asociaci%C3%B3n-de-emprendedores-de-latinoam%C3%A9rica?language=es (accessed on 17 May 2024).
- Askarzadeh, F., Lewellyn, K., Fainshmidt, S., & Judge, W. Q. (2025). Entrepreneurial orientation and underconformity to female board representation norms. Journal of Management Studies, 62(2), 539–564. [Google Scholar] [CrossRef]
- Atkinson, C. L., & Penrod, C. (2022). Empowerment or limitation? A critical exploration of American state women-owned business programs. Public Organization Review, 22(2), 367–385. [Google Scholar] [CrossRef]
- Attanasio, G., Battistella, C., & Chizzolini, E. (2025). B-Corp certification: Systematic literature review and research agenda. Corporate Social Responsibility and Environmental Management, 35, 3729–3769. [Google Scholar] [CrossRef]
- Balkmar, D., Lindvert, M., & Ljunggren, E. C. (2024). Masculinity in Scandinavian tech entrepreneurship: Male technology entrepreneurs negotiating gender (in) equality. International Journal of Gender and Entrepreneurship, 16(3), 297–314. [Google Scholar] [CrossRef]
- Birks, M., & Mills, J. (2015). Grounded theory: A practical guide (2nd ed.). SAGE. [Google Scholar]
- B Lab. (2024). Why B corps matter. Available online: https://www.sistemab.org/ (accessed on 21 May 2024).
- Boni, L., Calderini, M., & Bengo, I. (2024). It’s time for impact: An analysis of the prosocial signals in social enterprises. Journal of Social Entrepreneurship, 1–26. [Google Scholar] [CrossRef]
- Boni, L., Fini, R., & Toschi, L. (2025). How B Corps are hybrid? Unpacking hybridity in social enterprises. Business Strategy and the Environment, 34, 4436–4458. [Google Scholar] [CrossRef]
- Bringas-Fernández, V., López-Gutiérrez, C., & Pérez, A. (2024). B-CORP certification and financial performance: A panel data analysis. Heliyon, 10(17), e36915. [Google Scholar] [CrossRef]
- Bulmer, E., Riera, M., & Rodríguez, R. (2021). The importance of sustainable leadership amongst female managers in the Spanish logistics industry: A cultural, ethical and legal perspective. Sustainability, 13, 6841. [Google Scholar] [CrossRef]
- Carlsson-Kanyama, A., Juliá, I. R., & Röhr, U. (2010). Unequal representation of women and men in energy company boards and management groups: Are there implications for mitigation? Energy Policy, 38(8), 4737–4740. [Google Scholar] [CrossRef]
- Columbus, A. B., Lu, P. W., Hill, S. S., Fields, A. C., Davids, J. S., & Melnitchouk, N. (2020). Factors associated with the professional success of female surgical department chairs: A qualitative study. JAMA Surgery, 155(11), 1028–1033. [Google Scholar] [CrossRef]
- Conlon, C., Timonen, V., Elliott-O’Dare, C., O’Keeffe, S., & Foley, G. (2020). Confused about theoretical sampling? Engaging theoretical sampling in diverse grounded theory studies. Qualitative Health Research, 30(6), 947–959. [Google Scholar] [CrossRef]
- Cruciata, P., Pulizzotto, D., & Beaudry, C. (2024). First impressions on sustainable innovation matter: Using NLP to replicate B-lab environmental index by analyzing companies’ homepages. Technological Forecasting and Social Change, 205, 123455. [Google Scholar] [CrossRef]
- Daumé, H., Langford, J., & Marcu, D. (2009). Search-based structured prediction. Machine Learning, 75, 297–325. [Google Scholar] [CrossRef]
- De Masi, S., Słomka-Gołębiowska, A., Becagli, C., & Paci, A. (2021). Toward sustainable corporate behavior: The effect of the critical mass of female directors on environmental, social, and governance disclosure. Business Strategy and the Environment, 30(4), 1865–1878. [Google Scholar] [CrossRef]
- Denzin, N. K. (2001). Interpretive interactionism (Vol. 16). SAGE. [Google Scholar]
- Diez-Busto, E., Sanchez-Ruiz, L., & Fernandez-Laviada, A. (2020). Protocolo: Revisión sistemática de literatura sobre B-Corp. WPOM-Working Papers on Operations Management, 11(1), 39–53. [Google Scholar] [CrossRef]
- Diez-Busto, E., Sanchez-Ruiz, L., & Fernandez-Laviada, A. (2022). B corp certification: Why? How? and what for? A questionnaire proposal. Journal of Cleaner Production, 372, 133801. [Google Scholar] [CrossRef]
- Dudycz, T. (2022). Does share capital mater for company performance? Economic Research—Ekonomska Istraživanja, 35(1), 3035–3059. [Google Scholar] [CrossRef]
- Duque, Á. E. A., dos Santos, T. L., de Sousa Ferreira, A. C., Verges, I. Y., & Ubal, N. P. (2024). Liderazgo femenino emprendedor: Un enfoque de politicas empresarales en la gestión de empresas del sistema b en america latina. Boletim de Conjuntura (BOCA), 18(54), 250–271. [Google Scholar] [CrossRef]
- Ferioli, M., Gazzola, P., Grechi, D., & Vătămănescu, E. M. (2022). Sustainable behaviour of B Corps fashion companies during Covid-19: A quantitative economic analysis. Journal of Cleaner Production, 374, 134010. [Google Scholar] [CrossRef]
- Fonseca, L., Silva, V., Sá, J. C., Lima, V., Santos, G., & Silva, R. (2022). B Corp versus ISO 9001 and 14001 certifications: Aligned, or alternative paths, towards sustainable development? Corporate Social Responsibility and Environmental Management, 29(3), 496–508. [Google Scholar] [CrossRef]
- Gong, X., Lin, A., & Chen, X. (2022). CEO–CFO gender congruence and stock price crash risk in energy companies. Economic Analysis and Policy, 75, 591–609. [Google Scholar] [CrossRef]
- González-Díaz, R. R., Acevedo-Duque, Á., Guanilo-Gómez, S., & Cruz-Ayala, K. (2021). Ruta de Investigación Cualitativa—Naturalista. Una alternativa para estudios gerenciales. Revista de Ciencias Sociales, 28, 34–52. [Google Scholar] [CrossRef]
- Guo, J., Marsh, H. W., Parker, P. D., & Hu, X. (2024). Cross-cultural patterns of gender differences in STEM: Gender stratification, gender equality and gender-equality paradoxes. Educational Psychology Review, 36(2), 37. [Google Scholar] [CrossRef]
- Hoobler, J. M., Masterson, C. R., Nkomo, S. M., & Michel, E. J. (2018). The business case for women leaders: Meta-analysis, research critique, and path forward. Journal of Management, 44(6), 2473–2499. [Google Scholar] [CrossRef]
- Hristov, I., Appolloni, A., Chirico, A., & Cheng, W. (2021). The role of the environmental dimension in the performance management system: A systematic review and conceptual framework. Journal of Cleaner Production, 293, 126075. [Google Scholar] [CrossRef]
- Javed, M., Wang, F., Usman, M., Gull, A. A., & Zaman, Q. U. (2023). Female CEOs and green innovation. Journal of Business Research, 157, 113515. [Google Scholar] [CrossRef]
- Joga-Elvira, L., Jacas, C., Joga, M. L., Roche-Martínez, A., & Brun-Gasca, C. (2021). Pilot study of socio-emotional factors and adaptive behavior in young females with fragile X syndrome. Child Neuropsychology, 27, 949–959. [Google Scholar] [CrossRef] [PubMed]
- Kakeesh, D. F. (2024). Female entrepreneurship and entrepreneurial ecosystems. Journal of Research in Marketing and Entrepreneurship, 26(3), 485–526. [Google Scholar] [CrossRef]
- Kassemeier, R., Haumann, T., & Güntürkün, P. (2022). Whether, when, and why functional company characteristics engender customer satisfaction and customer-company identification: The role of self-definitional needs. International Journal of Research in Marketing, 39(3), 699–723. [Google Scholar] [CrossRef]
- Keser Kurşun, E., Albadra, D., & Emmitt, S. (2024). Social sustainability in architectural practice: Examining experiences of architectural offices in B-Corp certification in the United Kingdom. Archnet-IJAR. ahead-of-print. [Google Scholar] [CrossRef]
- Kim, Y. (2021). Certified corporate social responsibility? The current state of certified and decertified B Corps. Corporate Social Responsibility and Environmental Management, 28(6), 1760–1768. [Google Scholar] [CrossRef]
- Kos, Ž., Mažgon, J., & Gaber, M. A. (2024). Academic standards and gender equality. Educar, 60(2), 501–516. [Google Scholar] [CrossRef]
- Košíková, M., Šenková, A., Kolesárová, S., & Šambronská, K. (2025). A study of customer satisfaction with Slovakian spa companies: An importance-performance analysis. Worldwide Hospitality and Tourism Themes, 17(2), 200–212. [Google Scholar] [CrossRef]
- Krejić, N., Krklec Jerinkić, N., & Rožnjik, A. (2018). Variable sample size method for equality constrained optimization problems. Optimization Letters, 12, 485–497. [Google Scholar] [CrossRef]
- McLean, K. C., Syed, M., Pasupathi, M., Adler, J. M., Dunlop, W. L., Drustrup, D., Fivush, R., Graci, M. E., Lilgendahl, J. P., Lodi-Smith, J., McAdams, D. P., & McCoy, T. P. (2020). The empirical structure of narrative identity: The initial Big Three. Journal of Personality and Social Psychology, 119(4), 920. Available online: https://psycnet.apa.org/buy/2019-21395-001. [CrossRef] [PubMed]
- Merkley, K., Pacelli, J., Sun, F., & Twedt, B. (2025). Common media holding companies and the uniqueness of business press content. The Accounting Review, 100(1), 381–405. [Google Scholar] [CrossRef]
- Montiel Vargas, A. (2022). Las Empresas B (B Corps) y la regulación de las sociedades con propósito (benefit corporations) en Derecho comparado. REVESCO. Revista de Estudios Cooperativos, 141, e82253. [Google Scholar] [CrossRef]
- Paeleman, I., Guenster, N., Vanacker, T., & Siqueira, A. C. O. (2024). The consequences of financial leverage: Certified B Corporations’ advantages compared to common commercial firms. Journal of Business Ethics, 189(3), 507–523. [Google Scholar] [CrossRef]
- Paelman, V., Van Cauwenberge, P., & Vander Bauwhede, H. (2021). The impact of B corp certification on growth. Sustainability, 13(13), 7191. [Google Scholar] [CrossRef]
- Parsons, R., & Krugell, W. (2022). Policy uncertainty, the economy and business. South African Journal of Economic and Management Sciences, 25(1), 1–9. [Google Scholar] [CrossRef]
- Patel, P. C., & Dahlin, P. (2022). The impact of B Corp certification on financial stability: Evidence from a multi-country sample. Business Ethics, the Environment & Responsibility, 31(1), 177–191. [Google Scholar] [CrossRef]
- Patra, B. C., & Lenka, U. (2024). Female entrepreneurial support requirements: Post pandemic ecosystems in India. Journal of Research in Marketing and Entrepreneurship, 26(4), 588–611. [Google Scholar] [CrossRef]
- Paustian-Underdahl, S. C., Walker, L. S., & Woehr, D. J. (2014). Gender and perceptions of leadership effectiveness: A meta-analysis of contextual moderators. Journal of Applied Psychology, 99(6), 1129–1145. [Google Scholar] [CrossRef]
- Pedersen, E. R. G., Andersen, K. R., Pedersen, F. H., & Bjartmarz, T. K. (2025). Ritual or reform? Untangling the B Corp certification process from a routines perspective. Business Strategy and the Environment, 34(2), 1864–1879. [Google Scholar] [CrossRef]
- Pollmeier, T., Hirschmann, M., & Fisch, C. (2025). Exploring the signaling effect of B Corp certification in entrepreneurial finance. Journal of Cleaner Production, 493, 144978. [Google Scholar] [CrossRef]
- Post, C., & Byron, K. (2015). Women on boards and firm financial performance: A meta-analysis. Academy of management Journal, 58(5), 1546–1571. [Google Scholar] [CrossRef]
- Reichert, P., Bird, M. D., & Farber, V. (2021). Gender and entrepreneurial propensity: Risk-taking and prosocial preferences in labour market entry decisions. Social Enterprise Journal, 17, 111–139. [Google Scholar] [CrossRef]
- Ryan, M. K., & Morgenroth, T. (2024). Why we should stop trying to fix women: How context shapes and constrains women’s career trajectories. Annual Review of Psychology, 75(1), 555–572. [Google Scholar] [CrossRef] [PubMed]
- Rzemieniak, M., & Wawer, M. (2021). Employer branding in the context of the company’s sustainable development strategy from the perspective of gender diversity of generation Z. Sustainability, 13, 828. [Google Scholar] [CrossRef]
- Saiz-Álvarez, J. M., Vega-Muñoz, A., Acevedo-Duque, Á., & Castillo, D. (2020). B Corps: A socioeconomic approach for the COVID-19 post-crisis. Frontiers in Psychology, 11, 1867. [Google Scholar] [CrossRef]
- Sanchez-Chaparro, T., Gomez-Frias, V., Onrubia, F., & Sanchez-Naranjo, M. J. (2024). Do business-wide sustainability labels boost consumer trust and enhance perceptions of sustainability information quality? An experiment among Z-generation members. Young Consumers, 25(6), 990–1014. [Google Scholar] [CrossRef]
- Schmidt, G. B., Islam, S., DePatie, T. P., Di Cecco, P., LaSala, S., & Lobo, S. (2024). How leaders tweet: An exploratory analysis of entrepreneurial leader tweets. Psychology of Leaders and Leadership, 28(1), 1–18. [Google Scholar] [CrossRef]
- Sidani, Y. M., Konrad, A., & Karam, C. M. (2015). From female leadership advantage to female leadership deficit: A developing country perspective. Career Development International, 20(3), 273–292. [Google Scholar] [CrossRef]
- Siegel, R., König, C. J., & Zobel, Y. (2020). Executive search consultants’ biases against women (or men?). Frontiers in Psychology, 11, 541766. [Google Scholar] [CrossRef]
- Spitsin, V., Vukovic, D. B., Spitsina, L., & Özer, M. (2022). The impact of high-tech companies’ performance and growth on capital structure. Competitiveness Review: An International Business Journal, 32(6), 975–994. [Google Scholar] [CrossRef]
- Sterbenk, Y., Champlin, S., Windels, K., & Shelton, S. (2022). Is femvertising the new greenwashing? Examining corporate commitment to gender equality. Journal of Business Ethics, 177, 491–505. [Google Scholar] [CrossRef]
- Strauss, A. L., & Corbin, J. M. (1990). Basics of qualitative research: Grounded theory procedures and techniques. SAGE. [Google Scholar]
- Strauss, A. L., & Corbin, J. M. (1998). Basics of qualitative research: Techniques and procedures for developing grounded theory (2nd ed.). SAGE. [Google Scholar]
- Tzanakou, C., Infanger, C., Oliveira, L., & Staniscuaski, F. (2024). A critical reflection on internationalizing gender equality certification: The case of Brazilian academia. Equality, Diversity and Inclusion: An International Journal, 44, 325–347. [Google Scholar] [CrossRef]
- Ullah, F., Wu, Y., Mehmood, K., Jabeen, F., Iftikhar, Y., Acevedo-Duque, Á., & Kwan, H. K. (2021). Impact of Spectators’ Perceptions of Corporate Social Responsibility on Regional Attachment in Sports: Three-Wave Indirect Effects of Spectators’ Pride and Team Identification. Sustainability, 13, 597. [Google Scholar] [CrossRef]
- Villela, M., Bulgacov, S., & Morgan, G. (2021). B Corp certification and its impact on organizations over time. Journal of Business Ethics, 170, 343–357. [Google Scholar] [CrossRef]
- Zhang, G., Jia, Z., & Yan, S. (2022). Does gender matter? The relationship comparison of strategic leadership on organizational ambidextrous behavior between male and female CEOs. Sustainability, 14(14), 8559. [Google Scholar] [CrossRef]














| Industry | Number of Companies | Origin/With Presence | Product/Service | Impact Area |
|---|---|---|---|---|
| Entrepreneurship Support | 16 | Chile | Service | Client/Environmental |
| Chile/Colombia, Perú, Paraguay | Service | Social/Environmental | ||
| Chile/Argentina and Mexico | Service/Product | Social/Client/Environmental | ||
| Chile | Services | Social/Environmental/Client | ||
| Chile | Service/Product | Social/Environmental/Client | ||
| Chile | Service | Social/Environmental/Client | ||
| Chile | Product | Social/Environmental | ||
| Chile | Service/Product | Social/Environmental/Client | ||
| Chile | Service/Product | Social/Environmental/Client | ||
| Chile | Product | Social/Environmental | ||
| Chile | Service/Product | Social/Environmental/Client | ||
| Chile | Service/Product | Social/Environmental/Client | ||
| Chile | Service/Product | Social/Environmental/Client | ||
| Chile | Service/Product | Social/Environmental/Client | ||
| Chile/Argentina, Colombia, Paraguay, Perú, Uruguay | Service/Product | Social/Environmental | ||
| Chile/Colombia, Uruguay, Guatemala, Mexico, Brazil | Service | Social/Environmental |
| Hermeneutic Approach | Guiding Category | Sub-Categories | Group of Codes |
|---|---|---|---|
| Interpretive | Female entrepreneurial leadership | Positive Environmental Impact and Sustainability. Corporate Social Responsibility and Community Engagement. Transformational Female Leadership. |
|
| Inclusive Economic Growth and Job Creation. |
| ||
| Critical interpretation | Actors and stakeholders in gender equality | Gender Equality and Empowerment. Inclusive Economic and Social Development for Women. Access to Education and Healthcare for Vulnerable Women. Sustainable Business Practices and Social Transformation. |
|
| Critical and comprehensive interpretation | Social contribution, economic growth, and human development for women | Labor Inclusion and Empowerment. Sustainability and Responsibility Leadership and Purpose. Community Development and Collaboration. |
|
| Interpretation of continuous commitment, organizational adaptation, and ethical coherence | Maintain certification in a sustained manner | Social Inclusion. Entrepreneurship. Social Justice. Community Development. |
|
| Interpretive | Impact decision | Sustainable Business Models. Leadership and Governance. Social and Environmental Impact. Gender and Inclusion. |
|
| Main Category | N° of Appearances | Co-Occurrence | Valid Percentage (%) | Codes |
|---|---|---|---|---|
| Transformational Female Leadership | 18 | 12 | 16.98% | Transformational female leadership |
| Corporate Social Responsibility | 16 | 10 | 15.09% | Corporate social responsibility |
| Inclusive Economic Growth | 15 | 11 | 14.15% | Inclusive economic growth Job creation Social vulnerability |
| Female Economic Empowerment | 12 | 10 | 11.32% | Female economic empowerment Labor inclusion Access to value chains |
| Social Impact and Sustainability | 9 | 8 | 8.49% | Social impact Environmental sustainability |
| Circular Economy Models | 6 | 5 | 5.66% | Circular economy models Sustainable resource management |
| Ethical Leadership and Governance | 6 | 3 | 5.66% | Ethical leadership Corporate transparency governance |
| Labor Inclusion of Vulnerable Women | 6 | 3 | 5.66% | Labor inclusion Training Quality of work life |
| Sustainable Development | 4 | 3 | 3.77% | Sustainable development Responsible productive models |
| Innovation and Economic Change | 4 | 3 | 3.77% | Innovation Systemic change Social transformation |
| Community Development and Collaboration | 4 | 3 | 3.77% | Partnerships for community development Civic participation Youth empowerment |
| Total | 106 | 71 | 100% |
Disclaimer/Publisher’s Note: The statements, opinions and data contained in all publications are solely those of the individual author(s) and contributor(s) and not of MDPI and/or the editor(s). MDPI and/or the editor(s) disclaim responsibility for any injury to people or property resulting from any ideas, methods, instructions or products referred to in the content. |
© 2025 by the authors. Licensee MDPI, Basel, Switzerland. This article is an open access article distributed under the terms and conditions of the Creative Commons Attribution (CC BY) license (https://creativecommons.org/licenses/by/4.0/).
Share and Cite
Acevedo-Duque, Á.; Alvarez-Becerra, R.; Alcina De Fortoul, S.; Barriga-Soto, O.; Cúneo-Álvarez, G.; Fernández-Mantilla, M.M.; Valdez-Alvarez, C. Entrepreneurial Female Leadership: A Business Policy Approach to B Corp Management in Latin America. Adm. Sci. 2025, 15, 219. https://doi.org/10.3390/admsci15060219
Acevedo-Duque Á, Alvarez-Becerra R, Alcina De Fortoul S, Barriga-Soto O, Cúneo-Álvarez G, Fernández-Mantilla MM, Valdez-Alvarez C. Entrepreneurial Female Leadership: A Business Policy Approach to B Corp Management in Latin America. Administrative Sciences. 2025; 15(6):219. https://doi.org/10.3390/admsci15060219
Chicago/Turabian StyleAcevedo-Duque, Ángel, Rina Alvarez-Becerra, Sandra Alcina De Fortoul, Orietta Barriga-Soto, Giovanna Cúneo-Álvarez, Mirtha Mercedes Fernández-Mantilla, and Carla Valdez-Alvarez. 2025. "Entrepreneurial Female Leadership: A Business Policy Approach to B Corp Management in Latin America" Administrative Sciences 15, no. 6: 219. https://doi.org/10.3390/admsci15060219
APA StyleAcevedo-Duque, Á., Alvarez-Becerra, R., Alcina De Fortoul, S., Barriga-Soto, O., Cúneo-Álvarez, G., Fernández-Mantilla, M. M., & Valdez-Alvarez, C. (2025). Entrepreneurial Female Leadership: A Business Policy Approach to B Corp Management in Latin America. Administrative Sciences, 15(6), 219. https://doi.org/10.3390/admsci15060219

