Abstract
This study aimed to understand the psychological process behind employees’ knowledge hiding (KH) behaviors in organizations. KH is an intentional act of concealing knowledge when it is requested by a colleague and can lead to counterproductive consequences for the organization. Therefore, this study synthesized previous studies (n = 88) on KH through a systematic literature review. We used the cognitive–motivational–relational (CMR) theory of emotion to create a framework for the studies’ findings. Based on the framework, the psychological process behind KH has two stages—personal goal generation and the knowledge-request event appraisal process, each of which contains its own CMR process. In the first stage, an individual’s internal and external attributes related to the organization shape their personal goals. In the second stage, an individual appraises the features of a knowledge-request event in terms of both their personal goal and the internal and external attributes that created the goal. If the knowledge request is appraised as harmful for the personal goal, emotion arises and leads to the manifestation of KH. This study contributes to the knowledge management literature as, to our knowledge, it is the first to propose a CMR theory-based framework to understand the overall psychological process behind KH.
1. Introduction
Organizational knowledge is a critical strategic resource for organizational success (Wilcox King and Zeithaml 2003; Hamilton and Philbin 2020). Research emphasizes the role of knowledge management and employees’ knowledge sharing practices in improving firms’ performances and developing their competitive advantage (Singh 2019; Fonseca et al. 2021). Over the decades, researchers and practitioners have largely studied knowledge sharing, transfer, and creation within organizations (Wang et al. 2018a; García-Piqueres et al. 2019; Lee 2018). Likewise, Connelly et al. (2012) showed that counterproductive knowledge behavior, that is, knowledge hiding (KH) behavior, also exists within organizations. Connelly et al. (2012, p. 65) define KH as “an intentional attempt by an individual to withhold or conceal knowledge that has been requested by another person.” KH takes place among coworkers (Aljawarneh and Atan 2018), team members (Babic et al. 2019; Singh 2019), and even between supervisors and subordinates (Butt 2019) for various reasons (Afshar-Jalili et al. 2020). Studies have found that KH is not only a hindrance to knowledge sharing (Qureshi and Evans 2015; Liu et al. 2020a) but is also detrimental to organizations, as it can affect a firm’s decision-making quality (Ghasemaghaei and Turel 2021), idea implementation (Li et al. 2020), organizational performance, team performance (Chatterjee et al. 2021), and creativity (Bogilovic et al. 2017; Fong et al. 2018; Peng et al. 2019), in addition to employees’ turnover intention (Serenko and Bontis 2016) and organizational citizenship behaviors (Arain et al. 2020). KH also affects the internal and external stakeholders in an organization by affecting, for example, employees’ abilities to solve customer problems, relationship building with customers (Chaker et al. 2020), creativity (Rhee and Choi 2017), and job (Chatterjee et al. 2021; Wang et al. 2018b; Jahanzeb et al. 2020) and innovation performance (Khoreva and Wechtler 2020). More research on KH is required to achieve a successful promotion of knowledge transfer within organizations (Wang et al. 2018a).
Connelly et al. (2012) categorized KH into three types. Evasive knowledge hiding (E-KH) is when the knowledge provider misleads the knowledge seeker with erroneous information. Playing dumb knowledge hiding (PD-KH) is when the knowledge provider hides their knowledge by pretending that they do not know what the knowledge seeker is asking. Rationalized knowledge hiding (R-KH) is when the knowledge provider gives justifications to withhold information. In addition to these three types, two more dimensions have been proposed in recent studies—counter-questioning (Jha and Varkkey 2018) and bullying hiding (Yuan et al. 2020). Counter-questioning is when the knowledge provider avoids answering the knowledge seeker by countering with their own questions or seeking answers from the knowledge seeker (Jha and Varkkey 2018). Yuan et al. (2020) stated that, in bullying hiding in organizations, the knowledge provider adopts a harsh and offensive manner to discourage the knowledge seeker from questioning them as a means of protecting their “knowledge power.”
KH is not merely the opposite of knowledge sharing (Kang 2016). Researchers suggest that knowledge sharing and hiding can occur because of different foci (self vs. other) and motivational sources (prosocial vs. antisocial; Connelly and Zweig 2015; Serenko and Bontis 2016). Previous studies have also clearly elaborated the difference between KH and other counterproductive knowledge behaviors (knowledge hoarding and lack of knowledge sharing) and counterproductive work behaviors (workplace aggression, uncivility, and social undermining; Connelly et al. 2012; Serenko and Bontis 2016). What makes KH distinct from other similar counterproductive knowledge and work behaviors is that knowledge is requested by one colleague from another colleague who intentionally hides it. The knowledge request indicates that the person who possesses the knowledge has a social and/or moral obligation to respond with knowledge sharing. An urge to violate this obligation by hiding knowledge indicates a deep and complicated underlying psychological motivation.
We assume that knowledge hiding is an emotion-driven behavior. In the cognitive–motivational–relational (CMR) theory of emotion, Lazarus (1991a, 1991b, 1991c) explains that people appraise an environment or event or encounter them cognitively with regard to their goals, motives, or beliefs about the world. If the result of the appraisal of the environment or encounter is personally meaningful, people are motivated to react. For different kinds of personally meaningful appraisals of the person–environment relationship (for example, danger, offense, or ego-enhancement), people feel different kinds of emotion. In this regard, any event that hinders or facilitates an individual’s goal may be appraised as either a harm, a threat, a challenge, or a benefit. Therefore, KH might occur when the knowledge request is appraised as harmful or threatening.
When a knowledge request is considered harmful or threatening, it should be investigated, as there is likely a psychological reason behind the emotional response. Focusing only on knowledge sharing that occurs because of prosocial motivation, or social or moral obligation, does not shed light on the other side of the story—an integrated understanding of the psychological process behind KH. To the best of our knowledge, no previous study has provided an integrated understanding of the psychological process behind KH. To enhance overall organizational knowledge, it is essential to understand the psychology of why employees may respond with KH.
This study conducted a systematic literature review of the existing empirical research on KH in order to answer two research questions: (1) What are the reasons for KH, according to the current literature; and (2) how can we understand the overall psychological process behind KH based on the findings of the current literature?
By answering those research questions this article makes three contributions to the field of organization knowledge behavior. First, we provide a rich and comprehensive overview of the current KH literature as of February 2021. Second, we integrate the research findings on the antecedents of KH and explain the overall psychological process behind utilizing a CMR theory-based framework. Third, we suggest directions for future study based on our integrated findings.
After this introduction, the Materials and Methods section explains the systematic literature review process. Our Results comprise the analyses based on the antecedents we found and integrated into the CMR theory-based framework of psychological processes. The Discussion includes a possible future research agenda, and our findings are comprehensively synthesized in the Conclusions.
2. Materials and Methods
The systematic literature review process followed the principles outlined by Tranfield et al. (2003). The review was conducted in four stages: (1) setting the scope, (2) conducting the search and data extraction, (3) analyzing the data, and (4) reporting the findings, with suggestions for future research. Two authors were involved throughout the process to maintain the quality of the review and resolve any issues.
2.1. Setting the Scope
The domain of the study was defined according to its objective of analyzing individuals’ interpersonal KH intentions and behaviors. Therefore, we set the target to search for articles published in the fields of management, business, psychology, sociology, behavioral science, information science, social science, economics, communications, humanities, and multidisciplinary studies.
Inclusion criteria were based on the scope of the study. First, only empirical papers using quantitative or mixed methods (quantitative and qualitative) were included because incorporating quantitatively untested theories would have challenged the reliability of the study. Second, we considered KH the “intentional concealing of knowledge” when “requested,” as defined in Connelly et al. (2012); the term “knowledge hiding” is sometimes interchangeably used with “knowledge withholding” (Anaza and Nowlin 2017; Peng and Pierce 2015). Third, we considered any study that used KH as an outcome variable.
For the exclusion criteria, books, book chapters, and meeting abstracts were excluded. Second, papers not written in English were also excluded. Third, among the journal articles, review papers, theoretical papers, qualitative-only studies, meta-analyses, and literature review papers were excluded from the main analyses.
2.2. Conducting the Search
We used two search procedures. First, in February 2021 we searched keywords based on “knowledge hid*” and “knowledge withhold*” in all Web of Science (WOS) databases and Scopus. The default time range started from 1900 in the WOS and 1960 in Scopus.
- WOS search: TOPIC: (knowledge hid) OR TOPIC: (knowledge hiding) OR TOPIC: (knowledge withhold) OR TOPIC: (knowledge withholding) Timespan: 1900–2021. Databases: WOS, KJD, RSCI, SCIELO.
- Scopus search: TITLE-ABS-KEY (knowledge AND hid) OR TITLE-ABS-KEY (knowledge AND hiding) OR TITLE-ABS-KEY (knowledge AND withhold) OR TITLE-ABS-KEY (knowledge AND withholding).
Second, we used the citation pearl growing method (De Brún and Pearce-Smith 2013) to increase the chances of finding the most relevant studies. The papers that cited Connelly et al. (2012), the first study that proposed the KH construct, were searched manually, both in WOS and Scopus. Searching in this way ensures that the most relevant studies are listed even if they do not appear in a keyword search. During this process we also found a few additional relevant articles via Google Scholar, which we included. We downloaded all the WOS and Scopus journal article information into a Microsoft Excel spreadsheet, based on which we built our primary database.
2.3. Study Selection Process
For the study selection procedure, we followed the Preferred Reporting Items for Systematic Reviews and Meta-Analyses (PRISMA) guidelines for developing the flow chart (Liberati et al. 2009; Moher et al. 2009). PRISMA includes four stages—identification, screening, eligibility, and inclusion.
In the identification stage, we identified 19,273 records following the search strategy described above. In the screening stage, we first removed duplicate articles from the database and then excluded all books, book chapters, meeting abstracts, and articles that were not in English. Then, we checked the title and abstracts of the studies in our Excel spreadsheet database utilizing keywords in the filter function (i.e., “hide,” “hiding,” “employee,” “organization,” ”organisation,” “hide knowledge,” “hiding knowledge,” “hid,” “knowledge hid,” “knowledge-hid,” “knowledge withhold,” “knowledge-withhold,” “withhold knowledge,” “withholding knowledge,” and “withhold”) to review all the abstracts that met the search criteria in detail. In cases where the information provided in the abstract was not clear enough to make a primary judgement, we reviewed the full paper. To ensure the quality of the screening process, we decided to perform this search in the Excel database after downloading all the information, instead of specifying those key words as search terms during the web search process. Through this process we found 151 papers directly relevant to KH literature.
At the eligibility stage, we reviewed the full-article versions of the 151 papers, which included quantitative, qualitative, theoretical, and review articles focusing on understanding the antecedents or the consequences of KH, or both. At this stage, we excluded the qualitative, theoretical, and review studies for the main analysis. The quantitative studies utilized KH variables as independent variables, dependent variables, mediators, and moderators. As the scope of this study was limited to understanding the psychology behind KH, we only considered the quantitative studies that explored KH as one of the dependent variables or as a mediator variable.
Finally, in the inclusion stage, we included 88 empirical papers based on the criteria specified above. The study selection process is shown in Figure 1.
Figure 1.
Study selection process.
2.4. Data Extraction Process
We created a data extraction spreadsheet in Excel, based on the primary database we downloaded from WOS and Scopus, which consisted of detailed information regarding author, article title, abstract, journal name, year of publication, volume, issue, and page numbers. In the data extraction form, we extracted a variety of information from the studies: study types, study designs, sample sizes, units of analysis, countries, contexts, theories, independent variables, dependent variables, mediator variables, moderator variables, and results. Two authors of this study extracted the data individually and matched the data later to confirm reliability, following the procedure in previous studies (Wang and Chugh 2014; Nolan and Garavan 2016). We conducted our analysis based on the extracted data. A brief overview of the study’s characteristics is presented in Table A1 (Appendix A).
3. Results
3.1. Descriptive Statistics
According to our inclusion criteria, we considered studies that empirically explored the construct “knowledge hiding.” Knowledge hiding has been explored in disciplines such as business, management, psychology, behavioral science, information systems, ethics, conflict resolution, education, and decision making. A list of the journals that published the articles reviewed in this study is presented in Table 1.
Table 1.
Selected studies for the review by publishing journals.
We identified 88 empirical studies on KH conducted in more than 30 countries. Relative to the rest of the world, more studies have been conducted in China (44.3%), Pakistan (15.9%), and the US (6.8%). Studies have been undertaken in fields where knowledge creation is crucial, such as information technology, pharmaceuticals, institutional research, research and development, sales, nursing, and university teaching and learning. Out of the 88 studies, seven (8.0%) incorporated an experimental study design for causal inferences (Zhao et al. 2019; Zhu et al. 2019). Many of the quantitative studies used either multi wave time-lagged surveys (39.8%), multiple-source surveys (3.4%), or both (9.1%) to reduce common method bias (Belschak et al. 2018; Cerne et al. 2017; Rhee and Choi 2017). Many publications were “multiple studies in a single article” (14.8%). Of the 88 studies, around 40 were conducted during 2020–2021, which indicates the surging research attention toward exploring KH behavior. Our search was conducted through to February 2021; therefore, the 2021 statistics end in February. The number of publications by year is provided in Figure 2.
Figure 2.
Publications by year (selected studies).
Most studies on KH (69.3%) utilized Connelly et al.’s scale (2012); around 70% of those considered KH as involving an overall single dimension. Only a few studies explored the antecedents of specific or multiple dimensions for KH (e.g., E-KH, PD-KH, and R-KH). Bullying hiding was only explored in the study which first proposed it (Yao et al. 2020a). No studies were found on counter-questioning. Most studies explored KH among coworkers, and only a few studies considered KH among team members (Arshad and Ismail 2018; Moh’d et al. 2021) or between teams (Huo et al. 2016; Men et al. 2018; Peng et al. 2019).
The studies explored different types of variables based on different theoretical backgrounds. Around 200 variables were tested as antecedents of KH. Following a similar categorization as previous studies (Afshar-Jalili et al. 2020; Issac et al. 2021; Xiao and Cooke 2019), those variables can be classified into five broad categories—individual level, interpersonal level, job-related level, organizational level, and knowledge characteristics. Variables were also subgrouped under each level. In consideration of our first research question, we present all the antecedent variables from the empirical studies in Table A2 to show how those variables were used. A summary is provided in Table 2.
Table 2.
Summary of the categories of antecedent variables used in the studies being reviewed.
3.2. Broad Categories of Variables Explored in the Empirical Studies
The “old categorization” in Table 2 (individual, interpersonal, job-related, organizational, and knowledge characteristic) was based on the previous literature. To explore our second research question, we developed a framework based on CMR theory that integrates both the empirical findings and CMR theory-based propositions. We reorganized the earlier categorization, identifying all person-related variables (personality, values, demographic characteristics, ability, attitude, psychological state, and motivation) as internal attributes and all environment-related variables (interpersonal relationship-related, job-related and organization-related) as external attributes. Emotion was kept separate from the individual factor group; in CMR theory, emotion plays a vital part during the event appraisal process. We considered knowledge characteristics to be features of the knowledge-request event or one of the features of the encountering environment.
3.2.1. Internal Attributes
At the individual level, studies have explored various types of antecedent variable that may influence KH. We grouped the similar variables into seven subgroups: personality, demographics, values, knowledge/ability/skill, motivation, attitude, and psychological state. Among the subgroups, personality, demographics, values, and knowledge/ability/skill can be considered dispositional or individual characteristic-related variable types. We renamed this group of individual-level factors “internal attributes (characteristics).” We also grouped the subcategories of motivation, attitude, and psychological state together and renamed them “internal attributes (state-related).”
We found that studies understood the relationship between both types of internal attributes and KH in two ways. Some studies explored how characteristics-related internal attributes may influence KH through state-related internal attributes (Pan et al. 2018; Wang et al. 2014). Other studies explored both types of internal attributes (characteristic and state-related) as moderators of different processes underlying KH (Arshad and Ismail 2018; Bhattacharya and Sharma 2019). For example, internal attributes (characteristics) determine how an individual perceives information regarding a coworker, a job, and an organization, and reacts to them. On the other hand, how an individual responds to a knowledge-request event may also depend on both kinds of internal attributes (characteristics and state-related).
3.2.2. Emotions
The remaining subcategory of individual factors, emotions, was kept separate from the internal attribute group, as explained earlier. Emotions were explored in two ways in previous studies. First, emotions can be experienced as responses to various perceived interpersonal relationships, job-related attributes, and organizational attributes, which may later influence the process of KH (Abdillah et al. 2020; Fatima et al. 2020). Second, emotions have been observed as fundamental elements during the mental processing of knowledge-request events and in manifesting KH (Fang 2017; Latif et al. 2020; Peng et al. 2020).
3.2.3. Actual External Attributes
Only one study utilized organizational level objective data (Serenko and Bontis 2016); we named this group of variables actual external attributes. Due to the difficulty in collecting data about actual external attributes, researchers have been much more likely to examine perceived external attributes instead. Actual external attributes can be considered distal predictors of KH.
3.2.4. Perceived External Attributes
Three types of perceived external attribute have been explored in the literature: interpersonal, job-related, and organizational, with two interpersonal level subgroups (relationship with the supervisor and relationship with coworkers). Different job-related predictors (Lin and Huang 2010; Peng 2012; Tsay et al. 2014) and types of organizational level independent variable have also been explored (policy, environment, leadership, and enterprise social media). These perceived interpersonal, job-related, and organizational level variables can also be considered distal predictors of KH.
We found that studies understood the relationship between perceived external attributes and KH in two ways. Previous studies explored the relationship between perceived external attributes and KH directly, or as mediated by emotion and/or state-related internal attributes. Studies used different perceived external attributes as moderators or interacting variables on the relationship between the antecedents (e.g., characteristics-related and state-related internal attributes) and KH.
3.2.5. Features of the Knowledge-Request Event
One essential aspect behind the occurrence of KH is that a knowledge-request event must occur. Therefore, instant situational features of a knowledge-request event are another important issue to consider. A knowledge-request event can have different possible features in terms of “what,” “who,” “where,” “how,” and “when” questions.
Thus far, most studies have explored knowledge characteristics as a feature-related variable; that is, they consider “what” is requested (Chatterjee et al. 2021; Connelly et al. 2012; Ghasemaghaei and Turel 2021; Koay et al. 2020; Yuan et al. 2020). Knowledge characteristics (complexity, implicitness, volume, variety, and velocity) were found to be significantly related to KH (Ghasemaghaei and Turel 2021; Yuan et al. 2020). Studies addressing “who” have so far mostly focused on colleagues and team members. Most studies addressing “where” have explored the workplace, although a few explored KH in online interactions (Shen et al. 2019; Zhai et al. 2020). Some studies have explored “how” knowledge is requested in the context of enterprise social media (Ma et al. 2020). “Who,” “where,” and “how” features, however, were explored as contexts rather than antecedents. We could not find any study that explored the “when” aspect.
3.3. Cognitive–Motivational–Relational (CMR) Theory of Emotion
Previous studies used various variables and a range of theories to explain those variables’ relationships with KH. The richness of the antecedents explored is useful for enhancing an understanding of KH but, to understand the overall picture, those theories are not comprehensive enough. Researchers have explored the KH phenomenon through different theoretical lenses, including construal theory (Connelly and Zweig 2015), theory of knowledge stickiness (Anaza and Nowlin 2017), social exchange theory (Blau 1964), conservation of resources theory, social learning, and psychological ownership theory (Pierce et al. 2001). Theories on other negative workplace behaviors, such as counterproductive work behavior (Spector et al. 2006) and workplace aggression (Neuman and Baron 1998), discuss cognitive appraisal; however, except for some theoretical overlap, KH is a distinct concept (Connelly et al. 2012).
CMR theory has advantages for understanding the psychological process behind KH. Compared with other theories applied to KH, it is more comprehensive; compared with theories of similar concepts, it has more relevance. Its advantages are based on its explicit identification of emotion’s role in the process behind KH. Based on CMR theory, we propose that these emotions become vital inputs in the process that may lead to KH. Therefore, we have integrated the findings on the antecedents of KH into a framework based on an extended version of CMR theory to better understand the overall psychological process behind ()KH.
Lazarus (1991b) made clear that CMR theory is the theory of emotion, which means that cognitive, motivational, and relational aspects are crucial to generating emotion expected to cause an action. More specifically, Lazarus (1991a, 1991b, 1991c) proposed 15 different emotions, along with their relational meanings. The meaning generation process of the event varies from person to person depending on their unique goals, motives, and desires. In short, often these goals, motives, and desires are together termed as goals. Lazarus (1991a) further proposed that the meaning generation of the event has two underlying processes—primary appraisal and secondary appraisal.
3.3.1. Primary Appraisal
In primary appraisal, people evaluate the person–environment relationship. People appraise whether the event has personal meaning to them in three ways. First, they identify whether the event is related to any of their goals (goal-relevant); second, they evaluate whether the event will take them further away from the goal or bring them closer to it (goal congruence); and, finally, they evaluate the content of the goal (goal content). Primary appraisal, which is “unconscious, automatic and involuntary” (Lazarus 1991a, p. 360), involves identifying whether the event is harmful, threatening, challenging, or beneficial. Sometimes this primary appraisal is enough to cause a person to react with a particular emotion. For example, appraising an event as a threat might lead to anxiety. However, there may be a secondary appraisal before the individual experiences any emotions.
3.3.2. Secondary Appraisal
Secondary appraisal, which is “conscious, deliberate, and volitional” (Lazarus 1991a, p. 360), adds a more detailed evaluation of the person–environment relationship. There are three characteristics of a secondary appraisal. The first is “blaming oneself or others” with respect to an event; specifically, considering whether the event is non-directed or how much of it can be blamed on or credited to oneself or others. Blaming oneself or others is associated with anger, whereas being unable to direct blame at anyone in particular can lead to sadness. The second characteristic is coping potential, which is an individual’s confidence in being able to control a situation. The third characteristic is future outcome expectation. People evaluate whether acting in a certain way will bring them closer to their goal or take them further away from it.
Secondary appraisal is related to coping mechanisms. In problem-focused coping, a person copes with the situation by influencing the person–environment relationship. If that is not possible, then the individual brings about internal change or tries to see the situation differently to cope with the emotion, which is termed emotion-based coping,
3.4. CMR Theory Explains the Psychological Process behind KH
Based on CMR theory, how an individual responds to a knowledge request depends on that person’s goal. In other words, a person (i.e., her/his goal)–environment (i.e., knowledge request) relationship creates an emotional reaction that, in turn, leads to KH. The same sort of relationship can be found in the generation process of the person’s goal. In this first process, another person–environment relationship is determined by internal attributes (person) and external attributes (environment). Most previous studies observed a direct or indirect relationship between the longer-term and more stable person–environment relationship and KH without considering an employee’s appraisal, emotion, and consequent goals in between. To this end, we propose that the integrated process of manifesting KH explored in previous studies can be better explained by dividing the process into two parts—the goal generation process of the individual in the organizational context and the knowledge-request event appraisal process, both of which have a CMR process of their own.
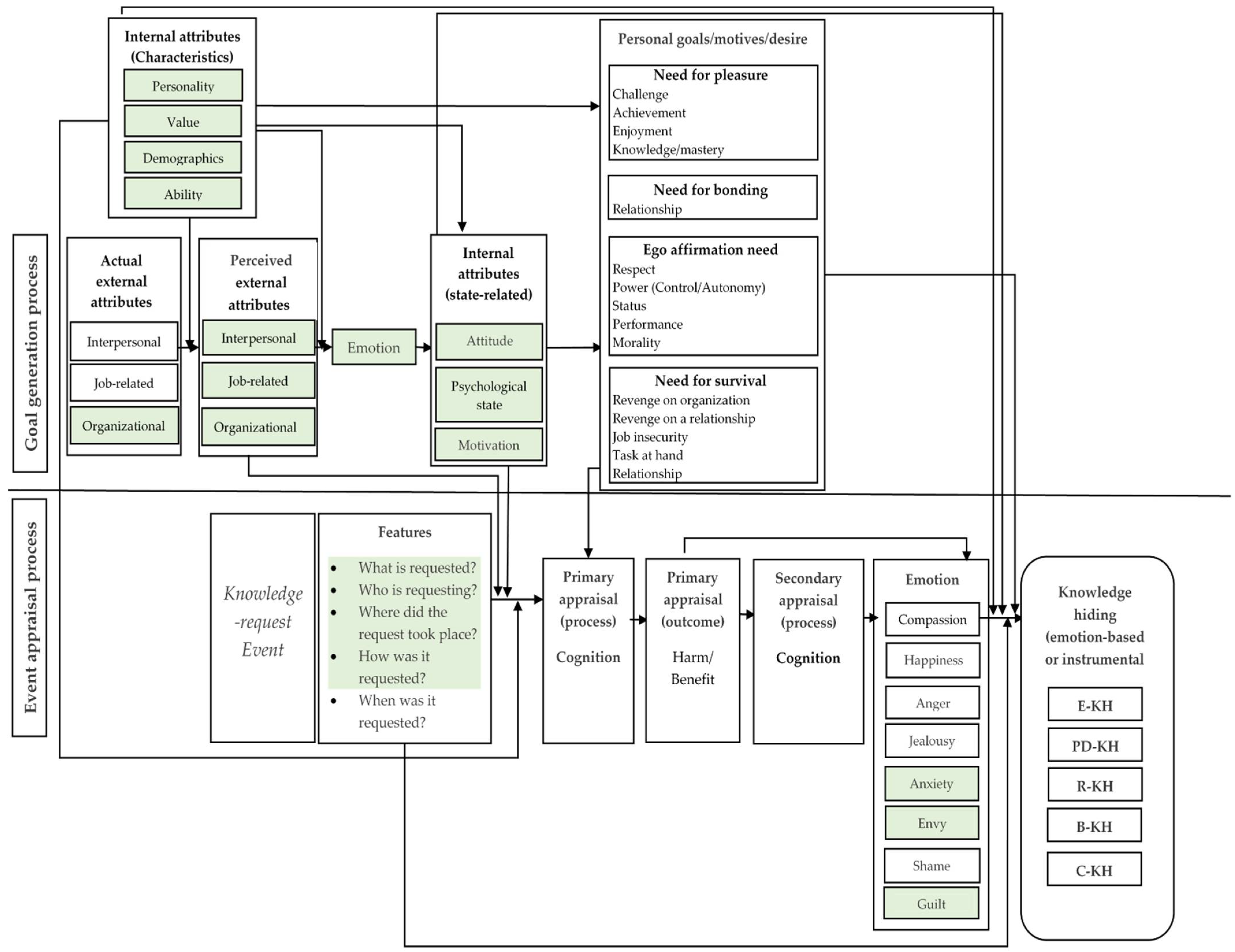
The integrated framework is shown in Figure 3. The goal generation process happens over time and arises from internal and external attributes. During a knowledge-request event, how the person appraises the features of the event depends on the person’s goal and the person–environment relationship in the goal generation process. The manifestation of KH in the knowledge-request event is mediated by a process of primary appraisal, secondary appraisal, and emotion.
Figure 3.
The CMR theory-based framework explains the psychological process behind KH. Notes: The colored boxes are the categories that have been analyzed in the previous studies. E-KH: evasive knowledge hiding, PD-KH: playing dumb knowledge hiding, R-KH: rationalized knowledge hiding, B-KH: bullying knowledge hiding, C-KH: counter questioning knowledge hiding.
3.4.1. Goal Generation Process
When people join an organization, their perceptions regarding actual external attributes (that is, colleagues, responsibilities, and the organization itself) depend on their characteristic-related internal attributes (that is, personality, values, demographic characteristics, and abilities). The types of emotions that employees experience in everyday work life arise from experiencing those perceived external attributes and their own characteristic-related internal attributes. Those overall emotions influence employees’ attitudes regarding the organization, their psychological state, and motivation, which are state-related internal attributes (with primary and secondary appraisals for every occasion). These attributes, along with characteristic-related internal attributes, guide the individual towards developing specific goals in the organization. Those goals can be dispositional or dynamic depending on the situation.
Lazarus (1991c) proposed a hierarchy of six goals: affiliation, power/achievement, personal growth, altruism, stress avoidance, and sensation making. We developed an elaborated list of goals applicable in the context of KH. We broadly categorized those goals into four types according to an employee’s needs within the organization: pleasure, bonding, ego affirmation, and survival. The sources of these needs are rooted in basic biological needs (Breuning 2017). Although her argument did not have a hierarchical structure, the types of needs were what Maslow’s Hierarchy of Needs suggested (Maslow 1970). An individual might be motivated to engage in workplace KH for a range of possible personal goals broadly comprised by that list. For example, employees may derive pleasure from activities, achievements, challenges, or learning something new. People often feel the need to connect or bond with their coworkers and supervisors. Employees need to feel autonomous, esteemed, and valued, although some people might simply want to be respected, whereas some people might want to be acknowledged for their power, status, performance, knowledge, or moral values. Finally, employees need a feeling of overall job security, which may sometimes express itself as taking revenge, and may also motivate KH (Rasheed et al. 2020). During a knowledge request encounter, certain goals based on those needs might cause the employee to engage in KH.
3.4.2. Knowledge-Request Event Appraisal Process
An individual’s goals establish the essential background context from which an employee appraises a knowledge-request event and manifests KH. Based on CMR, we propose that a knowledge-request event can be interpreted differently by individuals through their cognitive appraisal processes. How an employee appraises the knowledge-request event first depends on which goal is most important to them at the time of the request, as well as internal and external attributes (stable person–environment relationship).
Moreover, we should also note that the various features of the knowledge request may ultimately lead to KH. A knowledge sharing request event includes five significant features based on who, what, when, where, and how questions. From these questions and the stable person–environment relationship (internal and external attributes), an employee evaluates whether the knowledge request is related to their personal goal and the goal is at stake or not. From the primary appraisal process, the employee can immediately decide whether sharing knowledge will be harmful or beneficial to the goal, which is a cognitive process.
Any knowledge-request event appraised as harmful or beneficial will engender an emotional response. In the CMR theory-based framework, we have incorporated eight major emotions based on their relevance to a knowledge-request event: happiness, compassion, anger, jealousy, anxiety, envy, guilt, and shame. When individuals perceive the knowledge request as beneficial, they experience positive emotions, such as compassion or happiness. If they perceive it as harmful or threatening, negative emotions, such as anger, jealousy, anxiety, envy, shame, and guilt, may arise. An employee’s cognitive appraisal process can also include a secondary appraisal leading to an emotional response. In the secondary appraisal, the individual may think about how they might respond or cope with the knowledge-request event.
The emotions felt after the appraisal process drive the employees to manifest KH: E-KH, PD-KH, R-KH, counter-questioning, or bullying, depending on the personal goal at stake, the features of the knowledge-request event (situation), and the stable person–environment relationship (internal and external attributes). In general, positive emotions lower KH and negative emotions, such as envy, increase KH (Latif et al. 2020; Liu et al. 2020b; Peng et al. 2020). However, some negative emotions like guilt may also reduce KH (Fang 2017).
We propose that employees’ KH behavior can be either emotion-based or instrumental. Employees may engage in emotion-based KH when reacting to the knowledge-request event; an emotion-based response is unconscious and derived from the feelings of the moment. An instrumental response, unlike reactional emotion-based responses, is consciously derived from the emotion felt in the situation.
It is important to understand that whether KH is an unconscious or a conscious drive originates from the emotion experienced. If it is an unconscious drive, we can suggest solutions to help individuals understand the root of their KH responses. If it is an instrumental response, we can direct our attention to the person–environment relationship or elements of the external attributes and internal attributes that might be responsible for an employee’s conscious drive to hide knowledge.
We can use the CMR framework to explain the relationships found in previous studies. For example, previous studies have explored how abusive supervision may increase KH (Feng and Wang 2019; Ghani et al. 2020a; Jahanzeb et al. 2019; Khalid et al. 2018; Pradhan et al. 2020; Rasheed et al. 2020). When assessing the response to a simple knowledge request by a coworker, it may not be immediately clear how an abusive supervision event influences an employee’s KH behavior with a coworker; however, the goal generation and knowledge-request event processes help in understanding this relationship. The process starts when the employee perceives the supervisor’s behavior according to their own internal attributes, which leads to emotional responses such as anger or anxiety. These emotions may make the employee feel insecure about their job (Feng and Wang 2019) or feel betrayed by the employer (psychological contract breach; Ghani et al. 2020a), which may lead to a desire to protect their job or to them feeling vengeful toward the organization. This may generate the goals of “protecting job” or “revenge.” Therefore, when a knowledge-request event occurs, the employee appraises the situation in light of the “protecting job” or “revenge” goals. This cognitive appraisal process may cause anger or anxiety and lead to KH through the emotion-based (unconscious) or instrumental (conscious) response processes.
CMR theory can also explain how the appraisal processes of an individual deciding to hide knowledge affects the dimensions of KH. For example, if employee X is working to meet a deadline, at that moment, the goal is “task at hand,” a survival need. If employee X is feeling burnt out with the primary goal of completing the task before the deadline, and employee Y makes a knowledge request, the knowledge request can be appraised as a threat to employee X’s goal, causing anxiety. As a coping potential, if employee X is confident that they can hide knowledge, they may demonstrate deceptive KH, such as evasive hiding or playing dumb. On the other hand, if employee X has high organizational identification, they may think that a KH act will hamper their fellow employee’s image of them (ego) and affect that relationship negatively. Therefore, employee X may choose to manifest rationalized KH instead of evasive hiding or playing dumb. Among the three types of knowledge hiders, the rationalized knowledge hider is “shrewder” because they handle the KH situation diplomatically (Jha and Varkkey 2018). The rationalized knowledge hider can both hide the intention of hiding and maintain an excellent relationship with the knowledge seeker. Therefore, even though employee X experiences anxiety, the E-KH and PD-KH tendencies may be lower, while the R-KH tendency may be higher when the need for bonding is stronger than the survival need.
4. Discussion
This study’s systematic literature review of the antecedents of KH integrates them into a framework based on CMR theory to understand the psychological process behind KH. Our findings suggest several areas for future KH studies.
4.1. Types of Antecedents
Future studies should explore the different proposed antecedents of our CMR theory-based integrated framework, which enables the investigation of nuances of the underlying mechanism. Studies should explore KH responses emerging from different personal goals not yet addressed, such as those mentioned by Lazarus (1991c): affiliation, power/achievement, personal growth, altruism, stress avoidance, and sensation making. Lazarus (1991c) provides items to measure those goals. Future studies may also measure the goals proposed in this study, quantifying the need for pleasure, need for bonding, ego affirmation need, and need for survival.
Another avenue of exploration involves different features of the knowledge-request event or of the encountering environment. Unexplored “who” options are supervisor, subordinate, friend, and rival. Another “what” is information arising from failure, as employees often hide their failures, even though failures are a useful tool for learning (Eskreis-Winkler and Fishbach 2020). As we found, “when” features have not yet been examined in the literature. In addition, future studies could conduct conjoint analysis incorporating different features to understand which knowledge features most strongly drive an individual to respond with KH.
Cognitive appraisal processes should be investigated as well. Lazarus (1991c) provides measures of mediating mechanisms (motivational relevance, motivational congruence, self-accountability, other-accountability, coping potential, and future expectancy). No studies yet have used CMR theory to understand the underlying psychological reason behind KH, but future research based on the theory could employ experience sampling or event sampling methods for a deeper understanding of KH.
Emotion is currently one of the least researched areas in KH. We suggest that positive emotion may, in general, lower KH tendencies; however, Lazarus (1991a) argued that positive emotions, such as happiness, may also lead to negative outcomes, such as employee absenteeism. Therefore, future studies should explore whether positive emotions can also increase KH. Similarly, negative emotions such as anxiety can either increase or decrease KH. Lazarus (1991c) provides items to measure emotions under specific events; moreover, Lazarus (2006) discusses the use of narrative vignettes for different emotions, which can also be helpful in an experimental, quasi-experimental, or qualitative research design.
4.2. Boundary Conditions
Second, based on our literature review findings, future studies could identify variables that need further analysis by identifying boundary conditions. Several antecedents had inconclusive results, including time pressure, job insecurity, and organization-based psychological ownership. In addition, considering reward as a factor yielded contradicting results; studies found that both a lack of reward (Anaza and Nowlin 2017) and expectation of reward (Wang et al. 2014) may be positively associated with KH.
Later research could explore the moderators for these inconclusive findings. In our framework we propose moderators such as internal and external attributes before the appraisal mechanism. We also propose that internal attributes, goals, and features of the knowledge-request event (encounter) may moderate the relationship between emotion and KH response at different points of the overall process; one research opportunity includes specifying the points where moderation occurs and the total effect of each moderator. Some moderators may strengthen the appraisal process (cognition–emotion), but the same moderator may weaken or even nullify the response to the appraisal (emotion-KH). The moderation of neuroticism may be a good example (Arshad and Ismail 2018). There seems to be a chain of relationships from knowledge request appraisal, emotion, and KH. When the appraisal result is a threat, a person is more likely to have a negative emotion. This negative emotion tends to increase KH. Neuroticism may strengthen the relationship between knowledge request appraisal and emotion because neurotic people have a higher tendency to evaluate a situation emotionally and feel stronger negative emotions, such as anxiety and stress (Anaza and Nowlin 2017; Iqbal et al. 2020). However, this same personality trait may weaken the relationship between emotion and KH response, based on neurotic people’s fear of being caught, criticized, and punished (Moeller and Robinson 2010).
4.3. Types of KH
Finally, we found very few studies on the multiple dimensions of KH. Among these, counter-questioning and bullying hiding were explored the least often. In examining those dimensions of KH, researchers should also pay attention to how different emotions lead to either emotion-based or instrumental coping under the influence of different characteristic-related or state-related internal attributes. KH behavior can be an unconscious (emotion-based) or conscious (instrumental) drive, each of which suggests different possible solutions that call for quantitative study. Likewise, based on our framework, future studies could explore how different emotions may lead to different types of KH (E-KH, PD-KH, R-KH, counter-questioning, and bullying) under different features of the event and personal goals.
5. Conclusions
In this study, we addressed two research questions. To answer the first research question—what are the reasons for KH according to the current literature—we have conducted a systematic literature review. Our systematic literature review found 88 studies that explored different interpersonal, job-related, organizational, individual-related, and knowledge characteristics-related variables as reasons for KH. The literature explores about 200 different variables, utilizing a range of theories. To answer the second research question—how can we understand the overall psychological process behind KH based on the findings of the current literature—we integrated the previous studies’ findings based on CMR theory. To do so, we first reorganized the existing categories, e.g., the interpersonal, job-related, and organizational level variables as external attributes (i.e., environment), the individual related variables as internal attributes (i.e., person), and knowledge characteristics, along with other factors as features of the encountering environment or knowledge-request event, based on CMR theory. Next, we explained the psychological process behind KH based on CMR theory. We utilized CMR theory because we argue that emotion might be the primary drive behind why employees manifest KH. To this end, we explained the integrated findings utilizing a two-stage framework, each of which had an underlying CMR mechanism. First, based on a stable person (internal attributes)–environment (external attributes) relationship, an employee generates dynamic or stable personal goals. Second, during a knowledge-request event, the employee appraises the situational person–environment (i.e., personal goal and features of the knowledge-request event) together with the stable person–environment relationship. When the knowledge request is appraised as a threat or benefit to the employee’s goals, emotion arises. Different emotions drive employees to manifest KH.
This study contributes to the literature by providing a rich overview of the current studies on KH which explain KH behavior based only on the stable person–environment relationship. By integrating current studies’ findings into our CMR theory-based framework, this study contributes to an understanding of the psychological process of appraisal, emotions, and personal goals. This study also contributes to the literature by suggesting future areas for research.
However, our findings should be considered in light of certain limitations. One limitation of this study is that the search process was only conducted in the Web of Science and Scopus, in which only the top-ranked journals and conference papers are published. Some materials satisfying the inclusion criteria might have been overlooked. The study might also suffer publication bias, as only published papers were considered. Our discussions are based only on the antecedents explored in the reviewed studies. The moderators and control variables in those studies were not included in the main analysis. Future literature reviews could address those moderators and discuss their implications. Finally, we included only 88 studies within the scope of this study. Future literature reviews could discuss the results of qualitative studies and synthesize the findings about the consequences of KH.
Author Contributions
Conceptualization, R.B.R. and Y.T.; methodology, R.B.R. and Y.T.; software, R.B.R. and Y.T.; validation, R.B.R. and Y.T.; formal analysis, R.B.R. and Y.T.; investigation, R.B.R. and Y.T.; resources, Y.T.; data curation, R.B.R. and Y.T.; writing—original draft preparation, R.B.R.; writing—review and editing, Y.T.; supervision, Y.T.; funding acquisition, Y.T. All authors have read and agreed to the published version of the manuscript.
Funding
This research received no external funding.
Institutional Review Board Statement
Not applicable.
Informed Consent Statement
Not applicable.
Data Availability Statement
Not applicable.
Conflicts of Interest
The authors declare no conflict of interest.
Appendix A
Table A1.
Brief overview of the studies’ characteristics.
Table A1.
Brief overview of the studies’ characteristics.
| Sl | Ref | Name of KH Variable | Level of Analysis | KH (Factor) | Context | Study Design |
|---|---|---|---|---|---|---|
| 1 | Abdillah et al. (2020) | KH | I. | S. | Information and communication companies, hotel, educational institution | Cross-sectional survey |
| 2 | Abdullah et al. (2019) | KH | I. | S. | Employees of various companies | 3-wave time-lagged survey (2 months apart) |
| 3 | Abubakar et al. (2019) | KH | I. | S. | Bank employees | Cross-sectional survey |
| 4 | Ahmad et al. (2021) | KH | I. | S. | Trainee Doctor | 2-wave time-lagged survey (6 weeks apart) |
| 5 | Ali et al. (2020) | KH | I. | S. | Expatriate employees in organization | Cross-sectional survey |
| 6 | Aljawarneh and Atan (2018) | KH | I. | S. | Hospitality Industry employees | 2-wave time-lagged survey (4 weeks apart) |
| 7 | Alnaimi and Rjoub (2019) | KH | I. | S. | Commercial Bank employees | Cross-sectional survey |
| 8 | Anaza and Nowlin (2017) | KWTH | I. | S. | Salesperson in B2B companies | Cross-sectional survey |
| 9 | Anser et al. (2021) | KH | I. | S. | Service sector employees | 3-wave time-lagged survey (2 months apart) |
| 10 | Arendt et al. (2021) | KH | I.-teams | S. | Social network users and university students | Three vignette experimental study |
| 11 | Arshad and Ismail (2018) | KH in teams | I.-teams | S. | Private sector’s employees nested in teams | Cross-sectional survey |
| 12 | Babic et al. (2019) | KH in teams | I.-teams | S. | Study 1: student; Study 2: consulting firm employees | Study 1: experiment |
| Study 2: 2-wave time-lagged survey (3 weeks apart) | ||||||
| 13 | Belschak et al. (2018) | KH | I. | S. | Different industries employees | Cross-sectional multi-source survey (Supervisor–employee) |
| 14 | Bhattacharya and Sharma (2019) | KH | I. | S. | Knowledge based industry employees | 2-wave time-lagged survey (3 months apart) |
| 15 | Chaker et al. (2020) | Evasive KH | I. | Sp. | B2B salesperson | Cross-sectional survey |
| 16 | Chatterjee et al. (2021) | KH in organization | I.-teams | S. | Employees of MNC | Cross-sectional survey |
| 17 | Chen et al. (2020) | KH | I. | S. | Software company employees | Cross-sectional survey |
| 18 | Connelly et al. (2009) | KH | I.-teams | S. | University students | Experimental |
| 19 | Connelly et al. (2012) | KH | I. | M. | Variety of occupations and organization; students | Study 1: Experience sampling, interview; |
| Study 2 and 3: survey | ||||||
| 20 | Demirkasimoglu (2016) | KH | I. | M. | University teachers | Cross-sectional survey |
| 21 | Dodokh (2019) | KH | I. | S. | Telecom information technology | Cross-sectional survey |
| 22 | Fang (2017) | KH | I. | S. | Mobile social networking app users | Cross-sectional survey |
| 23 | Fatima et al. (2020) | KH | I. | S. | Hospital nurse | 3-wave time-lagged survey |
| 24 | Feng and Wang (2019) | KH | I. | S. | Education and manufacturing industry employees | 2-wave time-lagged survey (2 months apart) |
| 25 | Gagne et al. (2019) | KH | I. | M. | Study 1: employees from knowledge intensive firms; Study 1: employees from publishing company | Study 1: 2-wave time-lagged survey (3 weeks apart) |
| Study 2: 2-wave time-lagged survey (3 weeks apart) | ||||||
| 26 | Ghani et al. (2020a) | KH | I. | S. | Service and manufacturing | 3-wave time-lagged survey (3 weeks apart) |
| 27 | Ghani et al. (2020b) | KH | I. | M. | Service and manufacturing | Interview, cross-sectional survey |
| 28 | Ghasemaghaei and Turel (2021) | KH | I.-organization | M. | Data analysts | Cross-sectional survey |
| 29 | Guo et al. (2021) | KH | I. | S. | High technology company employees | 3-wave time-lagged survey (3 weeks apart) |
| 30 | Han et al. (2020) | KH | I. | S. | Market expansion companies’ salesperson | 2-wave time-lagged survey (2 months apart) |
| 31 | He et al. (2020) | KH | I. | S. | Service industry employees | 3-wave time-lagged survey |
| 32 | Hernaus et al. (2019) | Evasive KH (explicit, tacit) | I. | Sp. dimension | University faculty members | Cross-sectional survey |
| 33 | Huo et al. (2016) | KH | Team | M. | Research and development (RnD) teams of research institute or enterprise | 2-wave time-lagged survey from multi source (3 months apart; employee–leader) |
| 34 | Iqbal et al. (2020) | KH | I. | S. | Teachers at public university | Cross-sectional survey |
| 35 | Peng et al. (2019) | Team KH | Team | S. | RnD teams of manufacturing and IT companies | 2-wave time-lagged survey from multi-source (2 months apart; team member–team leader) |
| 36 | Jahanzeb et al. (2019) | KH | I. | S. | Telecom and bank | 2-wave time-lagged survey from multi-source (8 weeks apart; employee–coworker) |
| 37 | Jahanzeb et al. (2020) | KH | I. | S. | Service sector employees | 3-wave time-lagged survey from multi-source (2 months apart; employee–coworker) |
| 38 | Jahanzeb et al. (2021) | KH | I. | S. | Telecom, bank and courier company employees | 3-wave time-lagged survey (8 weeks apart) |
| 39 | Karim (2020) | KH | I. | S. | University faculty members | Cross-sectional survey |
| 40 | Khalid et al. (2018) | KH | I. | S. | Hotel industry’s Muslim employees | 3-wave time-lagged survey (1 month apart) |
| 41 | Khalid et al. (2020) | KH | I. | S. | Hotel industry’s employees | 3-wave time-lagged survey (1 month apart) |
| 42 | Koay et al. (2020) | KH | I. | M. | Knowledge workers of special economic zone | Cross-sectional survey |
| 43 | Latif et al. (2020) | Coworkers-Directed KH | I. | S. | 1: PHD scholars; 2: telecom industry employees | Study 1: two-wave time-lagged survey (1 month); Study 2: two-wave time-lagged survey from multi source (1 week apart; employee–supervisor) |
| 44 | Lin and Huang (2010) | KWTH in teams | Team | S. | Multi industry employees nested in teams | Cross-sectional survey |
| 45 | Losada-Otalora et al. (2020) | KH | I. | M. | Global consulting firm employees | Cross-sectional survey |
| 46 | Lin et al. (2020) | Followers KH | I.-group | S. | Hotel | Cross-sectional survey |
| 47 | Ma et al. (2020) | KH | I. | M. | So-jump registered | Cross-sectional survey |
| 48 | Malik et al. (2019) | KH | I. | S. | University faculty members | 2-wave time-lagged survey from multi-source (4 weeks apart; employee–supervisor) |
| 49 | Men et al. (2018) | KH | Team | S. | High technology company employees | 2-wave time-lagged survey (6 weeks apart) |
| 50 | Moh’d et al. (2021) | KH in project teams | I.-teams | S. | project teams in software, automation, electronics company | 2-wave time-lagged survey (2 months apart) |
| 51 | Nadeem et al. (2020) | KH | I.-teams | S. | students at university | Cross-sectional survey |
| 52 | Offergelt et al. (2019) | KH | I. | M. | Various companies | Study 1: 2-wave time-lagged survey (6 months apart) |
| Study 2: Cross-sectional survey | ||||||
| 53 | Pan and Zhang (2018) | KWTH in teams | I.-teams | S. | Software development industrial employees | Cross-sectional survey |
| 54 | Pan et al. (2016) | KH | I. | M. | Two IT companies’ employees | Cross-sectional survey |
| 55 | Pan et al. (2018) | KH | I. | M. | Large manufacturing company sales representative | Cross-sectional multi-source survey (Employee–coworker) |
| 56 | Peng (2012) | KWTH | I. | S. | IT and software company employees | Cross-sectional survey |
| 57 | Peng (2013) | KH | I. | S. | IT industry employees | 3-wave time-lagged survey (2 months apart) |
| 58 | Peng and Pierce (2015) | KWTH | I. | S. | High tech companies’ employees | Cross-sectional survey |
| 59 | Peng et al. (2020) | KH | I.-group | S. | Two IT company employees | 3-wave time-lagged survey (3 weeks apart) |
| 60 | Pradhan et al. (2020) | KH | I. | S. | IT employees | 2-wave time-lagged survey (1 month apart) |
| 61 | Rasheed et al. (2020) | KH | I. | M. | Police officers | Cross-sectional survey |
| 62 | Rhee and Choi (2017) | KH | I.-teams | S. | Multi industry employees nested in teams | Cross-sectional multi-source survey (manager–team member employee) |
| 63 | Riaz et al. (2019) | KH | I. | M. | Textile sector employees | 3-wave time-lagged survey (3 months apart) |
| 64 | Semerci (2019) | KH | I. | S. | Study 1: software development company employees; Study 2: bank employees | Cross-sectional survey |
| 65 | Serenko and Bontis (2016) | Intra-organizational KH | I. | S. | Credit union company executives | Cross-sectional survey and objective data |
| 66 | Shah and Hashmi (2019) | KH | I. | S. | Software industry employees | Cross-sectional survey |
| 67 | Shen et al. (2019) | KWTH | I. | S. | Xiaomi users Community | Cross-sectional survey |
| 68 | Singh (2019) | KH | I.-teams | S. | Banking and insurance company employees | 2-wave time-lagged survey from multi-source (supervisor-preparator–subordinate (target) |
| 69 | Skerlavaj et al. (2018) | KH | I. | S. | Study 1: one insurance company employee; Study 2: university students | Study 1: 2-wave time-lagged survey (2 weeks); Study 2: experiment |
| 70 | Stenius et al. (2016) | KWTH | I. | S. | Large public sector expert organization employees | Cross-sectional survey |
| 71 | Su (2020) | KH-N | I.-teams | S. | Employees | Cross-sectional survey |
| 72 | Tsay et al. (2014) | KWTH intention in team | Team | S. | Team project workers | Cross-sectional survey |
| 73 | Venz and Shoshan (2021) | Day-specific KH | Days | M. | Various industry employees | Daily diary study |
| 74 | Wang et al. (2014) | KWTH intentions | I. | S. | Undergrad university students | Cross-sectional survey |
| 75 | Wang et al. (2019) | KH | Study 1, 2: I. | S. | Study 1: sales employees of pharmaceutical company nested in teams; Study 2: employees of electric company | Study 1: 3-wave time-lagged survey from multi-source (3 weeks apart; employee–supervisor); |
| study 2: 3-wave time-lagged survey from multi-source (2 weeks apart; employee–supervisor) | ||||||
| 76 | Wu (2020) | KWTH intentions | I. | S. | General internet users | Cross-sectional survey |
| 77 | Xia et al. (2019) | KH | I. | S. | High tech industry employees | 2-wave time-lagged survey (2 months apart) |
| 78 | Liu et al. (2020b) | KH | I. | S. | Diverse industries | 2-wave time-lagged survey |
| 79 | Yao et al. (2020a) | KH | I. | S. | RnD | 2-wave time-lagged survey (2 months apart) |
| 80 | Yao et al. (2020b) | KH | I. | S. | RnD | 2-wave time-lagged survey (1 month apart) |
| 81 | Yuan et al. (2020) | KH | I.-teams | M. | Study 1: manufacturing, IT, finance company; Study 2: knowledge based organization; Study 3: 20 SME | Study 1: experience sampling method; Study 2,3: cross-sectional survey |
| 82 | Zhai et al. (2020) | KH | I. | S. | University students | Cross-sectional survey |
| 83 | Zhang and Min (2021) | KH | I. | S. | High tech firms’ employees | 3-wave time-lagged survey (3 months apart) |
| 84 | Zhao and Jiang (2021) | KH | I. | S. | Multiple industry employees | 3-wave time-lagged survey (3 months apart) |
| 85 | Zhao and Xia (2019) | KH | Study 1, 2: I. | S. | Study 1: nurses in 1 hospital; Study 2: nurses in 5 hospitals | Study 1: 3-wave time-lagged survey (2 months apart) |
| Study 2: Cross-sectional survey | ||||||
| 86 | Zhao et al. (2016) | KH | I. | M. | Hotel industry employees | 2-wave time-lagged survey (2 months apart) |
| 87 | Zhao et al. (2019) | KH | I. | M. | Large, diversified company, consulting company | Study 1: 3-wave time-lagged survey (2 months) |
| Study 2: 3-wave time-lagged survey (supervisor–employee dyad; 2 weeks apart) | ||||||
| 88 | Zhu et al. (2019) | KH | I. | S. | Study 1: MBA students; Study 2: undergraduate students; Study 3: manufacturing company | Study 1: 2-wave time-lagged survey (2 weeks) |
| Study 2: experiment; | ||||||
| Study 3: survey (employee–supervisor dyad) |
Notes: KH: knowledge hiding; KWTH: knowledge withholding; KH-N: knowledge hiding in network; I.: individual employees of an organization were considered as unit of analysis; I.-teams/I.-groups: individual employees of a team/group were considered as a unit of analysis; M.: KH construct was operationalized as a multi-factor (evasive, playing dumb, rationalized) variable; S.: KH construct was operationalized as a single factor variable; Sp.: one specific dimension (i.e., evasive) was analyzed.
Table A2.
Summary of the variable categories explored in previous studies as antecedents of KH.
Table A2.
Summary of the variable categories explored in previous studies as antecedents of KH.
| Number of Studies | KH Construct | KH-S | KH-M | Theory Explored | Mediation Mechanism | Reference | |
|---|---|---|---|---|---|---|---|
| 1. Individual (Internal attributes) | |||||||
| 1.1. Personality | |||||||
| Agreeableness | 5 | KWTH (NS, S); KWTH-I (Corel: S; M-NS); KH-S (+S) | −(Inc) | All factors: NS | Theory of knowledge stickiness (TKS); Social Identity Theory (SIT); construal theory | Perceived social identity (NS) | Anaza and Nowlin (2017); Peng (2012); Wang et al. (2014); Zhao et al. (2019); Iqbal et al. (2020) |
| Conscientiousness | 5 | KWTH (NS, S, S); KWTH-I (Corel: 0; M-S); KH-S (+S) | −(Inc) | TKS; SIT | Perceived social identity (−S) | Anaza and Nowlin (2017); Pan and Zhang (2018); Peng (2012); Wang et al. (2014); Iqbal et al. (2020) | |
| Extraversion | 4 | KWTH(NS); KWTH-I (Corel: S; M-S); KH-S (NS) | −(Inc) | PD: (−S) | SIT; construal theory | Perceived social identity (−S) | Demirkasimoglu (2016); Peng (2012); Wang et al. (2014); Iqbal et al. (2020) |
| Locus of control (external) | 1 | KWTH | −(S) | Personality | Peng (2012) | ||
| Machiavellianism | 4 | KH-M; KH-S (S, S, S) | +(S) | Inc (E: +S; PD: S, NS) | Psychological contract theory | Transactional psychological contract (+S) | Belschak et al. (2018); Pan et al. (2018); Pan et al. (2016); Karim (2020) |
| Narcissism | 2 | KH-S; KH-M | NS | R:(+S) | Psychological contract theory | Transactional Psychological contract (+S) | Pan et al. (2018); Karim (2020) |
| Negative Affective State | 2 | KH-M; KH-S (+ S, NS) | +(Inc) | Inc (E, PD: +S; R: −S); | Affect-as-information theory | Moral disengagement (+Inc) | Zhao and Xia (2019); Zhao et al. (2019) |
| Neuroticism | 6 | KWTH (S, S, S) KWTH-I (Corel: NS; M-S); KH-S (+S) | +(S) | PD: (+S) | SIT; Construal theory | Perceived Social Identity (+S) | Anaza and Nowlin (2017); Demirkasimoglu (2016); Pan and Zhang (2018); Peng (2012); Wang et al. (2014); Iqbal et al. (2020) |
| Openness to experience | 3 | KWTH (S) KWTH-I (Corel: S; M-S) | −(Inc) | SIT; construal theory | Perceived social identity (−S) | Peng (2012); Wang et al. (2014); Iqbal et al. (2020) | |
| Personal competitiveness | 1 | KH-M | E: +(S) | Theory of co-operation and competition | Hernaus et al. (2019) | ||
| Psychological entitlement | 2 | KH-S | +(S) | Psychological ownership theory (POT) | Abusive supervision perception (+S) | Alnaimi and Rjoub (2019); Khalid et al. (2020) | |
| Psychopathy | 3 | KH-S; KH-M | +(S) | +(Inc) (PD: S; All: NS) | Psychological contract theory | Transactional psychological contract (+S) | Demirkasimoglu (2016); Pan et al. (2018); Karim (2020) |
| 1.2. Demographics and values | |||||||
| Gender | 1 | KWTH | NS | Gender role theory | Peng (2012) | ||
| Age | 1 | KWTH | NS | Peng (2012) | |||
| Higher education | 1 | KWTH | NS | Human capital theory | Peng (2012) | ||
| Organizational Tenure | 1 | KWTH | −(S) | Job embeddedness theory | Peng (2012) | ||
| Values | |||||||
| Moral disengagement | 1 | KH-S | +(S) | Affect-as-information theory | Zhao and Xia (2019) | ||
| Subjective norm about KWTH | 1 | KWTH-I | +(S) | Theory of reasoned action (TRA); protection motivation (PM) theory | Wu (2020) | ||
| Attitude toward KWTH | 1 | KWTH-I | +(S) | TRA, PM theory | Wu (2020) | ||
| Relational model fit | 1 | KH-S | NS | Relational model Theory | Perceived justice (−S) | Arendt et al. (2021) | |
| 1.3. Ability/skill/knowledge | |||||||
| Knowledge contribution self-efficacy | 2 | KWTH (M-S); KH-M | NS | E (+S) | SCT | Team and personal outcome expectation (−S) | Lin and Huang (2010) Koay et al. (2020) |
| Knowledge withholding self-efficacy | 2 | KWTH I (S); KWTH-I (M-S) | +(S) | Social cognitive theory (SCT); TRA; PM theory | Attitude toward KWTH (+S) | Tsay et al. (2014); Wu (2020) | |
| Response efficacy | 1 | KWTH-I (M-S) | +(S) | TRA, PM theory | Attitude toward KWTH (+S) | Wu (2020) | |
| Predictive control (KS cost and KS self-inefficacy) | 1 | KWTH | +(S) | Coping theory | Shen et al. (2019) | ||
| Workplace status | 1 | KH-S | NS (Full med) | Status attainment perspective | Felt obligation to share knowledge (−S), Feeling envied (+S) | Liu et al. (2020b) | |
| 1.4. Motivation | |||||||
| Autonomous motivation | 1 | KH-M (All: S) | All factors −(S) | Self-determination theory (SDT) | Gagne et al. (2019) | ||
| Avoiding goal orientation | 2 | KH-S | +(Inc) | Goal orientation theory | Rhee and Choi (2017); Moh’d et al. (2021) | ||
| Collective pro-social motivation | 1 | KH-Teams | −(S) | SET | Babic et al. (2019) | ||
| External motivation | 2 | KWTH, KH-M | +(S) | All factors +(S) | SDT | Gagne et al. (2019); Stenius et al. (2016) | |
| Identified motivation | 1 | KWTH | −(S) | SDT | Stenius et al. (2016) | ||
| Intrinsic motivation | 1 | KWTH | NS | SDT | Stenius et al. (2016) | ||
| Introjected motivation | 1 | KWTH | NS | SDT | Stenius et al. (2016) | ||
| Learning goal orientation | 2 | KH-S | −/+(Inc) | Goal orientation theory | Rhee and Choi (2017); Moh’d et al. (2021) | ||
| Performance-prove goal orientation | 3 | KH-S (S, NS-) | +/−(Inc) | Goal orientation theory | Rhee and Choi (2017); Zhu et al. (2019); Moh’d et al. (2021) | ||
| 1.5. Attitude | |||||||
| Job satisfaction | 1 | KWTH | −(S) | POT | Peng (2012) | ||
| Perceived social identity | 1 | KWTH-I | −(S) | SIT | Wang et al. (2014) | ||
| Personal outcome expectation | 1 | KWTH | −(S) | SCT | Lin and Huang (2010) | ||
| Trust | 1 | KWTH. | −(S) | SET | Lin and Huang (2010) | ||
| Affective based trust | 1 | KH-M | E, PD (−S) | SET; Theory of interpersonal behavior (TIB) | Koay et al. (2020) | ||
| cognition based trust | 1 | KH-M | All (NS) | SET; TIB | Koay et al. (2020) | ||
| Team outcome expectation | 1 | KWTH | −(S) | SCT | Lin and Huang (2010) | ||
| Meaningful work | 1 | KH-S | −(S) | COR | Anser et al. (2021) | ||
| Distrust | 2 | KWTH-I; KH-M; | +(S) | All factors (+S) | SET | Connelly et al. (2012); Yuan et al. (2020) | |
| Employee cynicism | 2 | KH-S | +(S) | POT; COR; SET | Aljawarneh and Atan (2018); Ahmad et al. (2021) | ||
| Employee wellbeing | 1 | KH-M | E, PD (−S) | Losada-Otalora et al. (2020) | |||
| Revenge attitude | 1 | KH-M | P (+S), R(−S) | Revenge theory; theory of abusive supervision | Rasheed et al. (2020) | ||
| Job-based psychological ownership (PO) | 2 | KH-S (S); KWTH (NS) | +(Inc) | POTExtended-self theory, | Organization based PO | Peng and Pierce (2015); Wang et al. (2019) | |
| Knowledge-based PO | 3 | KH-S (M-S; All: M-S; M-S) | +(S) | All mediation (S) | PO | Territoriality (+S) | Bhattacharya and Sharma (2019); Huo et al. (2016); Peng (2013) |
| Organization-based PO | 2 | KH-S; KWTH (S) | +(Inc)—(S) | POT | Territoriality | Bhattacharya and Sharma (2019); Peng and Pierce (2015) | |
| Organizational identification | 2 | KH-M KH-S (S) | - (Inc) | E, PD (−S) | 1. SIT, COR | Yao et al. (2020a); Zhao et al. (2019) | |
| Organizational dis-identification | 1 | KH-S | +(S) | SIT; equity theory | Jahanzeb et al. (2021) | ||
| Privacy concern (Abuse) | 1 | KH-Perception | +(S) | Stimulus–organism–response (SOR) model | Zhai et al. (2020) | ||
| Privacy concern (Finding) | 1 | KH-Perception | +(S) | SOR model | Zhai et al. (2020) | ||
| Psychological contract breach | 3 | KH-S | +(S) | 1) COR; 2) SET; 3) Justice theory | Ghani et al. (2020a); Jahanzeb et al. (2020); Pradhan et al. (2020) | ||
| Supervisor directed aggression | 1 | KH-S | +(S) | SET | Pradhan et al. (2020) | ||
| Territoriality | 4 | KH-M KH-S: (S, S, S) | +(S) | All factors +(S) | POT | Bhattacharya and Sharma (2019); Huo et al. (2016); Peng (2013); Singh (2019) | |
| Transactional psychological contract | 1 | KH-M | All factors +(S) | Psychological contact theory | Pan et al. (2018) | ||
| 1.6. Psychological state | |||||||
| Burn-out | 1 | KH-S | +(S) | Ali et al. (2020) | |||
| Psychological safety | 3 | KH-S | −(S) | Social learning (SL) theory; SCT; social influence theory; SET | Men et al. (2018); He et al. (2020); Lin et al. (2020) | ||
| Job tension | 1 | KH-M | All factors +(S) | COR | Riaz et al. (2019) | ||
| Emotional exhaustion | 2 | KH-S | +(S) | COR; and the CAPS; social network theory | Organizational identification (+S) | Yao et al. (2020a); Zhao and Jiang (2021) | |
| Job engagement | 1 | KH-S | +(S) | Extended-self theory, POT | Job-based psychological ownership (−S) | Wang et al. (2019) | |
| Felt obligation status attainment perspective | 1 | KH-S | −(S) | Status attainment perspective | Liu et al. (2020b) | ||
| Feeling of being envied | 1 | KH-S | +(S) | Status attainment perspective | Liu et al. (2020b) | ||
| Psychological distress | 1 | KH-S | +(S) | COR | Guo et al. (2021) | ||
| 1.7. Emotion | |||||||
| During knowledge-request event appraisal process (present/both past and present) | |||||||
| Self-referenced fear | 1 | KH-S | +(S) | Coping theory | Fang (2017) | ||
| Other-referenced fear | 1 | KH-S | +(S) | Coping theory | Fang (2017) | ||
| Guilt | 1 | KH-S | −(S) | Coping theory | Fang (2017) | ||
| Envy | 2 | KH-S | +(S) | Affective events theory; social comparison theory; | Peng et al. (2020); Latif et al. (2020) | ||
| Towards personal goal or motive generation process (past) | |||||||
| Leader triggered positive emotion | KH-S | (−S) | Broaden-and-build; social exchange theory (SET) | Abdillah et al. (2020) | |||
| Negative emotion | 1 | KH-S | +(S) | Conservation of resource (COR) theory | Fatima et al. (2020) | ||
| 2. Interpersonal (External attribute) | |||||||
| 2.1. Supervisor | |||||||
| Abusive supervision | 7 | KH-S (D: NS, M-S) (D: S, M-S) (D: S, M-S) (D:S) (D: S, M-S) (D:S, M-S) | +(Inc) | E: −(S); PD: +(S); R: −(S) | Reactance theory; displaced aggression theory; SET; justice theory; revenge theory; theory of abusive supervision | Job insecurity; psychological contract breach; interpersonal justice (+S); psychological contract breach and supervisor directed aggression; revenge attitude | Feng and Wang (2019); Ghani et al. (2020a); Jahanzeb et al. (2019); Khalid et al. (2018); Pradhan et al. (2020); Rasheed et al. (2020); Khalid et al. (2020) |
| Altruistic leadership | 1 | KH-S | NS (Full med) | Broaden-and-build, SET. | Leader triggered positive emotion (−S); LMX (−S) | Abdillah et al. (2020) | |
| (S)LMX | 5 | KH-T (S); KH-M; KWTH-I (S); KH-S (NS-Full med); KH-S (S) | −(S) | E, PD: (−S) | SET; LMX; SCT, SET; group engagement; broaden-and-build; | 3. Organizational identification 4. Psychological safety (−S) | Babic et al. (2019); Tsay et al. (2014); Zhao et al. (2019); He et al. (2020); Abdillah et al. (2020) |
| ELMX | 1 | KH-T | NS | SET; LMX | Babic et al. (2019); | ||
| Supervisor–subordinate guanxi | 1 | KH-S | −(S) | SCT | Psychological safety (−S) | He et al. (2020) | |
| Upward LMX | 1 | KH-S (coworker directed) | +(S) | Social comparison theory | Envy toward coworkers (+S) | Latif et al. (2020) | |
| 2.2. Coworker | |||||||
| Expected associations | 1 | KWTH-I | −(S) | SIT | Wang et al. (2014) | ||
| Affection | 1 | KH-N | NS | TMS | Su (2020) | ||
| Relational social capital | 1 | KH-S | −(S) | SL theory; SET | Abdullah et al. (2019) | ||
| Relationship conflict (general) | 2 | KH-S; KH-M | +(S) | All factors (NS) | SET | Perceived competition (NS); Employee well-being (E, PD: S); | Semerci (2019); Losada-Otalora et al. (2020); Peng et al. (2020) |
| Relationship conflict (intragroup) | 1 | KH-S | +(S) | Affective events theory | Envy +(S) | Peng et al. (2020) | |
| Day specific relationship conflict | 1 | KH-M | E, PD (+S) | transactional stress model | Venz and Shoshan (2021) | ||
| Group relationship conflict | 1 | KH-S (Followers) | +(S) | Social influence theory; SET; SL theory; social comparison | Lin et al. (2020) | ||
| Team member exchange | 1 | KWTH-I | −(S) | Tsay et al. (2014) | |||
| Coworker social undermining | 1 | KH-S | +(S) | COR; SET | Employee cynicism +(S) | Ahmad et al. (2021) | |
| Perceived loss of knowledge power | 1 | KH-M | R (+S) | SET; TIB | Koay et al. (2020) | ||
| Perceived losing face | 1 | KH-M | PD (+S) | SET; TIB | Koay et al. (2020) | ||
| Perceived reciprocal benefits | 1 | KH-M | All factors (NS) | SET; TIB | Koay et al. (2020) | ||
| Past opportunistic coworker behavior | 2 | KWTH; EKH | +(S) | All factors +(S) | TKS; SET | Anaza and Nowlin (2017); Chaker et al. (2020) | |
| Relational identification | 1 | KH-S | −(S) | COR; CAPS theory | Yao et al. (2020b) | ||
| Social communication | 1 | KH-N | −(S) | TMS | Su (2020) | ||
| Interpersonal trust | 1 | KH-S | −(S) | COR; CAPS theory | Yao et al. (2020b); Su (2020) | ||
| 3. Job-related (External attribute) | |||||||
| Cognitive demand | 1 | KH-M | All factors −(S) | SDT | Autonomous motivation (−S) | Gagne et al. (2019) | |
| Complexity | 1 | KWTH | +(S) | Peng (2012) | |||
| Empowerment | 2 | KWTH; KH-S | NS | SET; norm of reciprocity; SET | Dodokh (2019); Peng (2012) | ||
| Interdependence | 1 | KWTH | NS | Peng (2012) | |||
| Job autonomy | 2 | KH-M (E, R) KWTH | - (Inc) | E, R | JCM, SDT | Autonomous/intrinsic motivation (E, R: -S) | Gagne et al. (2019); Pan and Zhang (2018) |
| Routinization | 1 | KWTH | NS | SET | Peng (2012) | ||
| Role stress | 1 | KH-S | +(S) | Social network theory | Emotional exhaustion +(S) | Zhao and Jiang (2021) | |
| Task conflict | 1 | KH-S | +(S) | SET | Perceived competition (NS) | Semerci (2019) | |
| Task interdependence | 3 | KWTH-I (D: NS, M-S); KH-S; KH-N | −(Inc) | SCT; SET; TIB; Job design framework; TMS | Knowledge withholding self-efficacy (S) | Koay et al. (2020); Tsay et al. (2014); Moh’d et al. (2021); Su (2020) | |
| Task interdependence (physical) | 1 | KH-S | - | Job design framework | Moh’d et al. (2021) | ||
| Task relatedness | 1 | KH-M (E, R) | (Inc) E (+) R (−) | Connelly et al. (2012) | |||
| Task visibility | 2 | KWTH (NS), KWTH-I (D: NS, M-S) | NS | Rational choice, SCT | Knowledge withholding self-efficacy (S) | Lin and Huang (2010; Tsay et al. (2014) | |
| Time pressure | 2 | KH-S (S, NS) | +(Inc) | COR; TPB | Connelly et al. (2009); Skerlavaj et al. (2018) | ||
| Work communication | 1 | KH-N | NS | TMS | Su (2020) | ||
| Perception of expertise | 1 | KH-N | NS | TMS | Su (2020) | ||
| 4. Organizational (External attribute) | |||||||
| 4.1. Policy | |||||||
| Lack of feedback for KS from coworkers | 1 | KWTH | NS | TKS | Anaza and Nowlin (2017) | ||
| Lack of feedback for KS from upper mgt | 1 | KWTH | +(S) | TKS | Anaza and Nowlin (2017) | ||
| Lack of KS rewards | 1 | KWTH | +(S) | TKS | Anaza and Nowlin (2017) | ||
| Expected rewards | 2 | KWTH-I; KH-M | +(S) | E, PD (+S) | SET | Wang et al. (2014); Koay et al. (2020) | |
| Financial reward | 1 | KH-S | +(S) | SDT | Zhang and Min (2021) | ||
| Non-Financial reward | 1 | KH-S | −(S) | SDT | Zhang and Min (2021) | ||
| KM system | 1 | Reciprocal KH | NS | Model of interpersonal behavior | Intra organizational KH | Serenko and Bontis (2016) | |
| Organizational knowledge policy | 1 | Reciprocal KH | NS | Model of interpersonal behavior | Intra organizational KH | Serenko and Bontis (2016) | |
| Recognition | 1 | KH-S | −(S) | SET | Dodokh (2019) | ||
| Competence development | 1 | KH-S | −(S) | SET | Dodokh (2019) | ||
| Fair reward | 1 | KH-S | −(S) | SET | Dodokh (2019) | ||
| Information sharing | 1 | KH-S | −(S) | SET | Dodokh (2019) | ||
| 4.2. Environment | |||||||
| Competitive psychological climate | 1 | KH-S | +(S) | COR | Han et al. (2020) | ||
| Distributive justice | 3 | KWTH (S), KWTH-I (D: NS, M-S), KH-S (S) | - (S) I (NS) | POT.SET | 2. Trust (−S) 3. LMX (−S) and POS (full mediation) | Abubakar et al. (2019); Lin and Huang (2010); Tsay et al. (2014) | |
| Internal competition | 2 | KWTH; EKH | +(S) | E (+S) | TKS; SET | Anaza and Nowlin (2017); Chaker et al. (2020); Su (2020) | |
| Interpersonal justice | 4 | KH-S; KH-M; KWTH-I; KH-S; KH-N | - (S) I (NS) | POT; SET;Justice perception; TMS | 4. LMX(−S), TMX(−S) | Abubakar et al. (2019); Ghani et al. (2020b); Khalid et al. (2018); Tsay et al. (2014); Su (2020) | |
| Intra organizational KH | 1 | Reciprocal KH | +(S) | SET | Serenko and Bontis (2016) | ||
| Isolation from the company | 1 | KWTH | NS | TKS | Anaza and Nowlin (2017) | ||
| Isolation from coworker | 1 | KWTH | NS | TKS | Anaza and Nowlin (2017) | ||
| Job insecurity | 2 | KH-S (NS, S) | +(Inc) | COR | Burn-out (Full mediation) | Ali et al. 2020; Feng and Wang (2019) | |
| Knowledge sharing Climate | 1 | KH-M | E: −(S) | SET | Connelly et al. (2012) | ||
| Negative workplace gossip | 1 | KH-S | +(S) | COR; CAPS theory | Relational identification (+S); interpersonal trust (+S) | Yao et al. (2020b) | |
| Organizational culture | 1 | KH-S | +(S) | SET | Shah and Hashmi (2019) | ||
| Organizational knowledge Culture | 2 | Reciprocal KH; KH (S) | −(S) | SET; POT; organizational learning theory | Intra organizational KH (−S) | Serenko and Bontis (2016) Chatterjee et al. (2021) | |
| Perceived competition | 2 | KH-S (NS, NS) | NS | performance-goal orientation | Connelly et al. (2009); Semerci (2019) | ||
| Perceived organizational Politics | 1 | KH-S | +(S) | JD-R | Malik et al. (2019) | ||
| Perceived severity | 1 | KWTH-I (M-S) | +(S) | PM theory, TRA | Attitude toward KWTH (+S) | Wu (2020) | |
| Perceived vulnerability | 1 | KWTH-I (M-S) | +(S) | PM theory, TRA | Attitude toward KWTH (+S) | Wu (2020) | |
| Perception of organizational injustice | 1 | KH-S | +(S) | Equity theory, SIT | Organizational disidentification (+S) | Jahanzeb et al. (2021) | |
| Perceived justice | 1 | KH-S | −(S) | Relational model Theory | Arendt et al. (2021) | ||
| Perceived organizational support | 2 | KWTH-I (S) KH-S (NS) | −(Inc) | SET | Alnaimi and Rjoub (2019); Tsay et al. (2014) | ||
| Procedural justice | 3 | KWTH (S); KWTH-I (D: NS, M-S); KH-S | −(Inc) | SET.POTSCT | 2. Trust (−S) 3. POS (−S full med) | Abubakar et al. (2019); Lin and Huang (2010); Tsay et al. (2014) | |
| Shared goals | 1 | KH-S | −(S) | SET | Nadeem et al. (2020) | ||
| Tolerance to workplace incivility | 1 | KH-S | +(S) | COR | Employee cynicism (+S) | Aljawarneh and Atan (2018) | |
| Vicarious control | 1 | KWTH | +(S) | Secondary control perspective | Shen et al. (2019) | ||
| Workplace bullying | 1 | KH-S | +(S) | COR | Negative emotions +(S) | Fatima et al. (2020) | |
| Workplace bullying | 1 | KH-S | +(S) | COR; CAPS (Mischel and Shoda 1995) | Emotional exhaustion (+S), organizational identification (+S) | Yao et al. (2020a) | |
| Workplace incivility | 2 | KH-S | +(S) | SET | Arshad and Ismail (2018); Shah and Hashmi (2019) | ||
| Workplace ostracism | 3 | KH-S (S); KH-M | +(S) | +(Inc) | 1. COR 2. SET 3. Norm of reciprocity | Job tension (E, PD: +S) | Riaz et al. (2019); Shah and Hashmi (2019); Zhao et al. (2016) |
| 4.3. Leadership | |||||||
| Differentiated empowering leadership | 1 | KH-S (followers) | NS | Social influence theory; SET; SL theory; social comparison | Group relational conflict (+S); | Lin et al. (2020) | |
| Ethical leadership | 3 | KH-S (S, S, S) | −(S) | 1. SET and SL theory 2. COR 3. SL and psychological safety | 1. Relational social capital (−S) 2. Meaningful work (−S) 3. Psychological safety (−S) | Abdullah et al. (2019); Anser et al. (2021); Men et al. (2018) | |
| Exploitative leadership | 1 | KH-S | +(S) | COR | Psychological distress (+S) | Guo et al. (2021) | |
| Individual-focused empowering leadership | 1 | KH-S (followers) | −(S) | Social influence theory; SET; SL theory; social comparison | Follower’s psychological safety (−S) | Lin et al. (2020) | |
| Knowledge leadership | 1 | KH-S | Inverted U | Cognitive evaluation theory | Xia et al. (2019) | ||
| Leader-signaled KH | 1 | KH-M | All factors: (+S) | SL theory | Offergelt et al. (2019) | ||
| Self-serving Leadership | 1 | KH-T | +(S) | Social information processing theory and SL theories | Peng et al. (2019) | ||
| 4.4. Objective data | |||||||
| Compensate per full-time equivalent | 1 | Reciprocal KH | −(S) | Model of interpersonal behavior | Intra organizational KH (-) | Serenko and Bontis (2016) | |
| Involuntary turnover rate | 1 | Reciprocal KH | +(S) | Model of interpersonal behavior | Intra organizational KH (+) | Serenko and Bontis (2016) | |
| 4.5. Enterprise social media | |||||||
| Message transparency | 1 | KH-S | NS | Communication visibility theory | Chen et al. (2020) | ||
| Network translucence | 1 | KH-S | +(S) | Communication visibility theory | Chen et al. (2020) | ||
| Work-related public social media usage | 1 | KH-M | PD, R (−S) | Motivation theory | Ma et al. (2020) | ||
| Work-related private social media usage | 1 | KH-M | All factors (NS) | Motivation theory | Ma et al. (2020) | ||
| Social-related public social media usage | 1 | KH-M | PD R (+S) | Motivation theory | Ma et al. (2020) | ||
| Social-related private social media usage | 1 | KH-M | All factors (+S) | Motivation theory | Ma et al. (2020) | ||
| 5. Knowledge characteristic (Feature of the knowledge-request event) | |||||||
| Complexity of knowledge | 4 | KH-M (E: S); KH-M (E, PD, R, B: S); KH-M (E, PD, R: S); KH-S | +(S) | E (+S) PD, R, B (Inc) | Interdependence theory; SET; TIB | Interpersonal distrust +(S) | Connelly et al. (2012); Yuan et al. (2020); Koay et al. (2020); Chatterjee et al. (2021) |
| Knowledge implicitness | 1 | KH-M (E, PD, R, B) | All factors: (+S) | SET | Interpersonal distrust +(S) | Yuan et al. (2020) | |
| Volume | 1 | KH-M | All factors (+S) | Adaptive cost theory: resource based view | Ghasemaghaei and Turel (2021) | ||
| Variety | 1 | KH-M | E, PD (−S) | Adaptive cost theory: resource based view of firm | Ghasemaghaei and Turel (2021) | ||
| Velocity | 1 | KH-M | All factors (+S) | Adaptive cost theory: resource based view of firm | Ghasemaghaei and Turel (2021) | ||
Notes: E: evasive; PD: playing dumb; R: rationalized; B: bullying; KH: knowledge hiding; KH-M: knowledge hiding behavior measured as multi-factor (E, PD, R); KH-S: knowledge hiding behavior measured as single factor; KWTH: knowledge withholding; KWTH-I: knowledge withholding intention; KH-N: knowledge hiding network; (S): statistically significant; (NS): not significant; Inc: inconclusive results; +(S): positive significant; −(S): negative significant; All factors (E, PD, R); TKS: theory of knowledge stickiness; SIT: social identity theory; COR: conservation of resources; SET: social exchange theory; SCT: social cognitive theory; SL: social learning theory; POT: psychological ownership theory; CAPS: cognitive–affective personality system theory; TPB: theory of planned behavior; TRA: theory of reasoned action; LMX: leader member exchange; JD-R: job demand resource model; TMS: transactive memory system.
References
- Abdillah, Muhammad Rasyid, Weishen Wu, and Rizqa Anita. 2020. Can altruistic leadership prevent knowledge-hiding behaviour? Testing dual mediation mechanisms. Knowledge Management Research & Practice. [Google Scholar] [CrossRef]
- Abdullah, Muhammad Ibrahim, Huang Dechun, Moazzam Ali, and Muhammad Usman. 2019. Ethical Leadership and Knowledge Hiding: A Moderated Mediation Model of Relational Social Capital, and Instrumental Thinking. Frontiers in Psychology 10. [Google Scholar] [CrossRef]
- Abubakar, Mohammed Antalya, Elaheh Behravesh, Hamed Rezapouraghdam, and Selim Baha Yildiz. 2019. Applying artificial intelligence technique to predict knowledge hiding behavior. International Journal of Information Management 49: 45–57. [Google Scholar] [CrossRef]
- Afshar-Jalili, Yasha, Helena D. Cooper-Thomas, and Mahshad Fatholahian. 2020. Identifying and modeling the antecedents of counterproductive knowledge behavior: A three-study analysis. Journal of Knowledge Management. [Google Scholar] [CrossRef]
- Ahmad, Bashir, Imran Shafique, and Masood Nawaz Kalyar. 2021. A moderated mediation model of the association between coworker social undermining and knowledge hiding. Vine Journal of Information and Knowledge Management Systems. [Google Scholar] [CrossRef]
- Ali, Murad, Imran Ali, Gema Albort-Morant, and Antonio Luis Leal-Rodriguez. 2020. How do job insecurity and perceived well-being affect expatriate employees’ willingness to share or hide knowledge? International Entrepreneurship and Management Journal. [Google Scholar] [CrossRef]
- Aljawarneh, Nader Mohammad Saleh, and Tarik Atan. 2018. Linking tolerance to workplace incivility, service innovative, knowledge hiding, and job search behavior: The mediating role of employee cynicism. Negotiation and Conflict Management Research 11: 298–320. [Google Scholar] [CrossRef]
- Alnaimi, Ayman Mousa Mahmoud Alnaimi, and Husam Rjoub. 2019. Perceived organizational support, psychological entitlement, and extra-role behavior: The mediating role of knowledge hiding behavior. Journal of Management and Organization. [Google Scholar] [CrossRef]
- Anaza, Nwamaka A., and Edward L. Nowlin. 2017. What’s mine is mine: A study of salesperson knowledge withholding & hoarding behavior. Industrial Marketing Management 64: 14–24. [Google Scholar]
- Anser, Muhammad Khalid, Moazzam Ali, Muhammad Usman, Muhammad Luqman Tauheed Rana, and Zahid Yousaf. 2021. Ethical leadership and knowledge hiding: An intervening and interactional analysis. Service Industries Journal 41: 307–29. [Google Scholar] [CrossRef]
- Arain, Ghulam Ali, Imran Hameed, Waheed Ali Umrani, Abdul Karim Khan, and Abdullah Zafar Sheikh. 2020. Consequences of Supervisor Knowledge Hiding in Organizations: A Multilevel Mediation Analysis. Applied Psychology. [Google Scholar] [CrossRef]
- Arendt, Johannes F. W., Katharina G. Kugler, and Felix C. Brodbeck. 2021. Conflicting relational models as a predictor of (in)justice perceptions and (un)cooperative behavior at work. Journal of Theoretical Social Psychology. [Google Scholar] [CrossRef]
- Arshad, Rasidah, and Ida RosnitaI Ismail. 2018. Workplace incivility and knowledge hiding behavior: Does personality matter? Journal of Organizational Effectiveness-People and Performance 5: 278–88. [Google Scholar] [CrossRef]
- Babic, Katja, Matej Cerne, Catherine E. Connelly, Anders Dysvik, and Miha Skerlavaj. 2019. Are we in this together? Knowledge hiding in teams, collective prosocial motivation and leader-member exchange. Journal of Knowledge Management 23: 1502–22. [Google Scholar] [CrossRef]
- Belschak, Frank D., Deanne N. Den Hartog, and Annebel H. B. De Hoogh. 2018. Angels and Demons: The Effect of Ethical Leadership on Machiavellian Employees’ Work Behaviors. Journal of Organizational Effectiveness-People and Performance 5: 278–88. [Google Scholar] [CrossRef] [PubMed]
- Bhattacharya, Sonali, and Pooja Sharma. 2019. Dilemma Between ‘It’s My or It’s My Organization’s Territory’: Antecedent to Knowledge Hiding in Indian Knowledge Base Industry. International Journal of Knowledge Management 15: 24–44. [Google Scholar] [CrossRef]
- Blau, Peter M. 1964. Exchange and Power in Social Life. New York: Wiley. [Google Scholar]
- Bogilovic, Sabina, Matej Cerne, and Miha Skerlavaj. 2017. Hiding behind a mask? Cultural intelligence, knowledge hiding, and individual and team creativity. European Journal of Work and Organizational Psychology 26: 210–723. [Google Scholar] [CrossRef]
- Breuning, Loretta Graziano. 2017. The Science of Positivity: Stop Negative Thought Patterns by Changing Your Brain. New York: Adams Media. [Google Scholar]
- Butt, Atif Saleem. 2019. Determinants of top-down knowledge hiding in firms: An individual-level perspective. Asian Business & Management. [Google Scholar] [CrossRef]
- Cerne, Matej, Tomislav Hernaus, Anders Dysvik, and Miha Skerlavaj. 2017. The role of multilevel synergistic interplay among team mastery climate, knowledge hiding, and job characteristics in stimulating innovative work behavior. Human Resource Management Journal 27: 281–99. [Google Scholar] [CrossRef]
- Chaker, Nawar N., Edward L. Nowlin, Doug Walker, and Nwamaka A. Anaza. 2020. Defending the frontier: Examining the impact of internal salesperson evasive knowledge hiding on perceptions of external customer outcomes. In European Journal of Marketing. [Google Scholar] [CrossRef]
- Chatterjee, Sheshadri, Ranjan Chaudhuri, Aklis Thrassou, and Demetris Vrontis. 2021. Antecedents and consequences of knowledge hiding: The moderating role of knowledge hiders and knowledge seekers in organization. Journal of Business Research 128: 303–13. [Google Scholar] [CrossRef]
- Chen, Xiayu, Shaobo Wei, and Ronald E. Rice. 2020. Integrating the bright and dark sides of communication visibility for knowledge management and creativity: The moderating role of regulatory focus. Computers in Human Behavior 111. [Google Scholar] [CrossRef]
- Connelly, Catherine E., and David Zweig. 2015. How perpetrators and targets construe knowledge hiding in organizations. European Journal of Work and Organizational Psychology 24: 479–89. [Google Scholar] [CrossRef]
- Connelly, Catherine E., Dianne P. Ford, B. Gallupe, Ofir Turel, and D. Zweig. 2009. The effects of competition and time constraints on knowledge transfer: Exploratory findings from two experiments. Paper presented at 42nd Annual Hawaii International Conference on System Sciences, HICSS, Waikoloa, HI, USA, January 5–8. [Google Scholar]
- Connelly, Catherine E., David Zweig, Jane Webster, and John P. Trougakos. 2012. Knowledge hiding in organizations. Journal of Organizational Behavior 33: 64–88. [Google Scholar] [CrossRef]
- De Brún, Caroline, and Nicola Pearce-Smith. 2013. Citation pearl searching. In Searching Skillls Toolkit. Edited by Carl Heneghan, Rafael Perera, Douglus Badenoch, Caroline De Brún and Nicola Pearce-Smith. Hoboken: John Wiley & Sons Ltd., chp. 11. [Google Scholar]
- Demirkasimoglu, Nihan. 2016. Knowledge Hiding in Academia. Is personality a key factor? International Journal of Higher Education 5: 128–40. [Google Scholar] [CrossRef]
- Dodokh, Ardam. 2019. Impact of human resources management practices on workplace knowledge hiding behaviour. Information and Knowledge Management Studies 9: 27–44. [Google Scholar] [CrossRef]
- Eskreis-Winkler, Lauren, and Ayelet Fishbach. 2020. Hidden failures. Organizational Behavior and Human Decision Processes 157: 57–67. [Google Scholar] [CrossRef]
- Fang, Yu-Hui. 2017. Coping with fear and guilt using mobile social networking applications: Knowledge hiding, loafing, and sharing. Telematics and Informatics 34: 779–97. [Google Scholar] [CrossRef]
- Fatima, Duria, Muhammad Bin Abdul Ghaffar, Ramsha Zakariya, Lakhi Muhammad, and Aisha Sarwar. 2020. Workplace bullying, knowledge hiding and time theft: Evidence from the health care institutions in Pakistan. Journal of Nursing Management. [Google Scholar] [CrossRef]
- Feng, Jiaojiao, and Changyu Wang. 2019. Does abusive supervision always promote employees to hide knowledge? From both reactance and COR perspectives. Journal of Knowledge Management 23: 1502–22. [Google Scholar] [CrossRef]
- Fong, Patrick S. W., Chenghao Men, Jinlian Luo, and Ruiqian Jia. 2018. Knowledge hiding and team creativity: The contingent role of task interdependence. Management Decision 56: 329–43. [Google Scholar] [CrossRef]
- Fonseca, Luis, António Amaral, and José Oliveira. 2021. Quality 4.0: The EFQM 2020 Model and Industry 4.0 Relationships and Implications. Sustainability 13: 3107. [Google Scholar] [CrossRef]
- Gagne, Marylène, Amy Wei Tian, Christine Soo, Bo Zhang, Khee Seng Benjamin Ho, and Katrina Hosszu. 2019. Different motivations for knowledge sharing and hiding: The role of motivating work design. Journal of Organizational Behavior 40: 783–99. [Google Scholar] [CrossRef]
- García-Piqueres, Gema, Ana-M. Serrano-Bedia, and Marta Pérez-Pérez. 2019. Knowledge management practices and innovation outcomes: The moderating role of risk-taking and proactiveness. Administrative Sciences 9: 75. [Google Scholar] [CrossRef]
- Ghani, Usman, Timothy Teo, Yan Li, Muhammad Usman, Zia Ul Islam, Habib Gul, Rana Muhammad Naeem, Humera Bahadar, Jing Yuan, and Xuesong Zhai. 2020a. Tit for Tat: Abusive Supervision and Knowledge Hiding-The Role of Psychological Contract Breach and Psychological Ownership. International Journal of Environmental Research and Public Health 17: 1240. [Google Scholar] [CrossRef] [PubMed]
- Ghani, Usman, Xuesong Zhai, Micheal J. Spector, Nian-shing Chen, Lin Lin, Donghong Ding, and Muhammad Usman. 2020b. Knowledge hiding in higher education: Role of interactional justice and professional commitment. Higher Education 79: 325–44. [Google Scholar] [CrossRef]
- Ghasemaghaei, Maryam, and Ofir Turel. 2021. Possible negative effects of big data on decision quality in firms: The role of knowledge hiding behaviours. Information Systems Journal 31: 268–93. [Google Scholar] [CrossRef]
- Guo, Limin, Ken Cheng, and Jinlian Luo. 2021. The effect of exploitative leadership on knowledge hiding: A conservation of resources perspective. Leadership & Organization Development Journal 42: 83–98. [Google Scholar]
- Hamilton, Clovia, and Simon P. Philbin. 2020. Knowledge Based View of University Tech Transfer—A Systematic Literature Review and Meta-Analysis. Administrative Sciences 10: 62. [Google Scholar] [CrossRef]
- Han, Myat Su, Khola Masood, Dan Cudjoe, and Yonggui Wang. 2020. Knowledge hiding as the dark side of competitive psychological climate. Leadership & Organization Development Journal. [Google Scholar] [CrossRef]
- He, Peixu, Rui Sun, Hongdan Zhao, Linlin Zheng, and Chuangang Shen. 2020. Linking work-related and non-work-related supervisor-subordinate relationships to knowledge hiding: A psychological safety lens. Asian Business & Management. [Google Scholar] [CrossRef]
- Hernaus, Tomislav, Matej Cerne, Catherine Connelly, Nina Poloski Vokic, and Miha Škerlavaj. 2019. Evasive knowledge hiding in academia: When competitive individuals are asked to collaborate. Journal of Knowledge Management 24: 1367–3270. [Google Scholar] [CrossRef]
- Huo, Weiwei, Zhenyao Cai, Jinlian Luo, Chenghao Men, and Ruiqian Jia. 2016. Antecedents and intervention mechanisms: A multi-level study of R&D team’s knowledge hiding behavior. Journal of Knowledge Management 20: 880–97. [Google Scholar]
- Iqbal, Muhammad S., Muhammad A. Ishaq, Ammara Akram, and Ume Habibah. 2020. Personality traits predicting knowledge hiding behaviour: Empirical evidence from academic institutions of Pakistan. Business Information Review 37: 154–66. [Google Scholar] [CrossRef]
- Issac, Abraham C., Rupashree Baral, and Timothy Colin Bednall. 2021. What is not hidden about knowledge hiding: Deciphering the future research directions through a morphological analysis. Knowledge and Process Management 28: 40–55. [Google Scholar] [CrossRef]
- Jahanzeb, Sadia, Tasneem Fatima, Dave Bouckenooghe, and Fatima Bashir. 2019. The knowledge hiding link: A moderated mediation model of how abusive supervision affects employee creativity. European Journal of Work and Organizational Psychology 28: 810–19. [Google Scholar] [CrossRef]
- Jahanzeb, Sadia, Dirk De Clercq, and Tasneem Fatima. 2020. Bridging the Breach: Using Positive Affectivity to Overcome Knowledge Hiding after Contract Breaches. Journal of Psychology 154: 249–72. [Google Scholar] [CrossRef] [PubMed]
- Jahanzeb, Sadia, Dirk De Clercq, and Tasneem Fatima. 2021. Organizational injustice and knowledge hiding: The roles of organizational dis-identification and benevolence. Management Decision 59: 446–62. [Google Scholar] [CrossRef]
- Jha, Jatinder Kumar, and Biju Varkkey. 2018. Are you a cistern or a channel? Exploring factors triggering knowledge-hiding behavior at the workplace: Evidence from the Indian R&D professionals. Journal of Knowledge Management 22: 824–49. [Google Scholar]
- Kang, Seung-Wan. 2016. Knowledge withholding: Psychological hindrance to the innovation diffusion within an organisation. Knowledge Management Research & Practice 14: 144–49. [Google Scholar]
- Karim, Dewan Niamul. 2020. Effect of dark personalities on knowledge hiding behaviour at higher education institutions. Journal of Information & Knowledge Management 19: 2050031. [Google Scholar]
- Khalid, Maria, Sajid Bashir, Abdul K. Khan, and Nida Abbas. 2018. When and how abusive supervision leads to knowledge hiding behaviors: An Islamic work ethics perspective. Leadership & Organization Development Journal 39: 794–806. [Google Scholar]
- Khalid, Maria, Amir Gulzar, and Abdul K. Khan. 2020. When and how the psychologically entitled employees hide more knowledge? International Journal of Hospitality Management 89. [Google Scholar] [CrossRef]
- Khoreva, Violetta, and Heidi Wechtler. 2020. Exploring the consequences of knowledge hiding: An agency theory perspective. Journal of Managerial Psychology 35: 71–84. [Google Scholar] [CrossRef]
- King, Wilcox Adelaide, and Carl P. Zeithaml. 2003. Measuring organizational knowledge: A conceptual and methodological framework. Strategic Management Journal 24: 763–72. [Google Scholar] [CrossRef]
- Koay, Kian Yeik, Manjit Singh Sandhu, Fandy Tjiptono, and Motoki Watabe. 2020. Understanding employees’ knowledge hiding behaviour: The moderating role of market culture. Behaviour & Information Technology. [Google Scholar] [CrossRef]
- Latif, Kashmala, Hussain Tariq, Abdul Karim Khan, Qingxiong Weng, Hirra Pervez Butt, Asfia Obaid, and Naukhez Sarwar. 2020. Loaded with knowledge, yet green with envy: Leader-member exchange comparison and coworkers-directed knowledge hiding behavior. Journal of Knowledge Management 24: 1653–80. [Google Scholar]
- Lazarus, Richard S. 1991a. Cognition and motivation in emotion. American Psychologist 46: 352. [Google Scholar] [CrossRef]
- Lazarus, Richard S. 1991b. Progress on a cognitive-motivational-relational theory of emotion. American Psychologist 46: 819. [Google Scholar] [CrossRef]
- Lazarus, Richard S. 1991c. Emotion and Adaptation. Oxford: Oxford University Press. [Google Scholar]
- Lazarus, Richard S. 2006. Stress and Emotion: A New Synthesis. New York: Springer Publishing Company. [Google Scholar]
- Lee, Joosung. 2018. The effects of knowledge sharing on individual creativity in higher education institutions: Socio-technical view. Administrative Sciences 8: 21. [Google Scholar] [CrossRef]
- Li, Xianmiao, William X. Wei, Weiwei Huo, Yi Huang, Manyi Zheng, and Jinyi Yan. 2020. You reap what you sow: Knowledge hiding, territorial and idea implementation. International Journal of Emerging Markets. [Google Scholar] [CrossRef]
- Liberati, Alessandro, Douglas G. Altman, Jennifer Tetzlaff, Cynthia Mulrow, Peter C. Gøtzsche, John P. A. Ioannidis, Mike Clarke, P. J. Devereaux, Jos Kleijnen, and David Moher. 2009. The PRISMA Statement for Reporting Systematic Reviews and Meta-Analyses of Studies That Evaluate Health Care Interventions: Explanation and Elaboration. PLoS Medicine 62: e1–e34. [Google Scholar]
- Lin, Tung-Ching, and Chien-Chih Huang. 2010. Withholding effort in knowledge contribution: The role of social exchange and social cognitive on project teams. Information & Management 47: 188–96. [Google Scholar]
- Lin, Meizhen, Xiujuan Zhang, Boon Ching Serene Ng, and Lirong Zhong. 2020. To empower or not to empower? Multilevel effects of empowering leadership on knowledge hiding. International Journal of Hospitality Management 89: 102540. [Google Scholar] [CrossRef]
- Liu, Feng, Yuduo Lu, and Peng Wang. 2020a. Why knowledge sharing in scientific research teams is difficult to sustain: An interpretation from the interactive perspective of knowledge hiding behavior. Frontiers in Psychology 11: 537833. [Google Scholar] [CrossRef] [PubMed]
- Liu, Yan, Julie Ningyi Zhu, and Long Wai Lam. 2020b. Obligations and feeling envied: A study of workplace status and knowledge hiding. Journal of Managerial Psychology 35: 347–59. [Google Scholar] [CrossRef]
- Losada-Otalora, Mauricio, Nathalie Pena-Garcia, and Ivan D. Sanchez. 2020. Interpersonal conflict at work and knowledge hiding in service organizations: The mediator role of employee well-being. International Journal of Quality and Service Sciences 13: 63–90. [Google Scholar] [CrossRef]
- Ma, Liang, Xin Zhang, and Xiaoyan Ding. 2020. Enterprise social media usage and knowledge hiding: A motivation theory perspective. Journal of Knowledge Management 24: 2149–69. [Google Scholar] [CrossRef]
- Malik, Omer F., Asif Shahzad, Muhammad M. Raziq, Muhammad M. Khan, Saquib Yusaf, and Arooj Khan. 2019. Perceptions of organizational politics, knowledge hiding, and employee creativity: The moderating role of professional commitment. Personality and Individual Differences 142: 232–37. [Google Scholar] [CrossRef]
- Maslow, Abraham Harold. 1970. Motivation and Personality, 2nd ed. New York: Harper and Row. [Google Scholar]
- Men, Chenghao, Patrick S. W. Fong, Weiwei Huo, Jiang Zhong, Ruiqian Jia, and Jinlian Luo. 2018. Ethical Leadership and Knowledge Hiding: A Moderated Mediation Model of Psychological Safety and Mastery Climate. Journal of Business Ethics 166: 461–72. [Google Scholar] [CrossRef]
- Mischel, Walter, and Yuichi Shoda. 1995. A Cognitive-Affective System Theory of Personality: Reconceptualizing situations, dispositions, dynamics, and invariance in personality structure. Psychological Review 102: 246. [Google Scholar] [CrossRef]
- Moeller, Sara K., and Michael D. Robinson. 2010. Cognitive sources of evidence for neuroticism’s link to punishment-reactivity processes. Cognition and Emotion 24: 741–59. [Google Scholar] [CrossRef]
- Moh’d, Shaima Salem, Matej Cerne, and Pengcheng Zhang. 2021. An exploratory configurational analysis of knowledge hiding antecedents in project teams. Project Management Journal 52: 31–44. [Google Scholar] [CrossRef]
- Moher, David, Alessandro Liberati, Jennifer Tetzlaff, Douglas G. Altman, and The PRISMA Group. 2009. Preferred reporting items for systematic reviews and meta-analyses: The PRISMA Statement. PLoS Medicine 6: e1000097. [Google Scholar] [CrossRef]
- Nadeem, Muhammad Athar, Zhiying Liu, Usman Ghani, Amna Younis, and Yi Xu. 2020. Impact of shared goals on knowledge hiding behavior: The moderating role of trust. Management Decision. [Google Scholar] [CrossRef]
- Neuman, Joel H., and Robert A. Baron. 1998. Workplace violence and workplace aggression: Evidence concerning specific forms, potential causes, and preferred targets. Journal of Management 24: 391–419. [Google Scholar] [CrossRef]
- Nolan, Ciara T., and Thomas Noel Garavan. 2016. Human resource development in SMEs: A systematic review of the literature. International Journal of Management Reviews 18: 85–107. [Google Scholar] [CrossRef]
- Offergelt, Florian, Matthias Sporrle, Klaus Moser, and Jason D. Shaw. 2019. Leader-signaled knowledge hiding: Effects on employees’ job attitudes and empowerment. Journal of Organizational Behavior 40: 819–33. [Google Scholar] [CrossRef]
- Pan, Wei, and Qingpu Zhang. 2018. Withholding knowledge in teams: An interactionist perspective of personality, justice, and autonomy. Social Behavior and Personality 46: 2009–24. [Google Scholar] [CrossRef]
- Pan, Wei, Yang Zhou, and Qingpu Zhang. 2016. Does darker hide more Knowledge? The relationship between machiavellianism and knowledge Hiding. International Journal of Security and Its Applications 10: 281–92. [Google Scholar] [CrossRef]
- Pan, Wei, Qingpu Zhang, Thompson S. H. Teo, and Vivien K. G. Lim. 2018. The dark triad and knowledge hiding. International Journal of Information Management 42: 36–48. [Google Scholar] [CrossRef]
- Peng, He. 2012. Counterproductive work behavior among chinese knowledge workers. International Journal of Selection and Assessments 20: 119–38. [Google Scholar] [CrossRef]
- Peng, He. 2013. Why and when do people hide knowledge? Journal of Knowledge Management 17: 398–415. [Google Scholar] [CrossRef]
- Peng, He, and Jon Pierce. 2015. Job- and organization-based psychological ownership: Relationship and outcomes. Journal of Managerial Psychology 30: 151–68. [Google Scholar] [CrossRef]
- Peng, Jian, Zhen Wang, and Xiao Chen. 2019. Does self-serving leadership hinder team creativity? A moderated dual-path model. Journal of Business Ethics 159: 419–33. [Google Scholar] [CrossRef]
- Peng, He, Chris Bell, and Yiran Li. 2020. How and when intragroup relationship conflict leads to knowledge hiding: The roles of envy and trait competitiveness. International Journal of Conflict Management. [Google Scholar] [CrossRef]
- Pierce, Jon L., Tatiana Kostova, and Kurt T. Dirks. 2001. Toward a Theory of Psychological Ownership in Organizations. The Academy of Management Review 26: 298–310. [Google Scholar] [CrossRef]
- Pradhan, Sajeet, Aman Srivastava, and Dharmesh K. Mishra. 2020. Abusive supervision and knowledge hiding: The mediating role of psychological contract violation and supervisor directed aggression. Journal of Knowledge Management 24: 216–34. [Google Scholar] [CrossRef]
- Qureshi, Athar Mahmood Ahmed, and Nina Evans. 2015. Deterrents to knowledge-sharing in the pharmaceutical industry: A case study. Journal of Knowledge Management 19: 296–314. [Google Scholar] [CrossRef]
- Rasheed, Kausar, Umer Mukhtar, Suleman Anwar, and Naeem Hayat. 2020. Workplace knowledge hiding among front line employees: Moderation of felt obligation. Vine Journal of Information and Knowledge Management Systems. [Google Scholar] [CrossRef]
- Rhee, Young Won, and Jin Nam Choi. 2017. Knowledge management behavior and individual creativity: Goal orientations as antecedents and in-group social status as moderating contingency. Journal of Organizational Behavior 38: 813–32. [Google Scholar] [CrossRef]
- Riaz, Sidra, Yusen Xu, and Shahid Hussain. 2019. Workplace Ostracism and Knowledge Hiding: The Mediating Role of Job Tension. Sustainability 11: 5547. [Google Scholar] [CrossRef]
- Semerci, A. Boz. 2019. Examination of knowledge hiding with conflict, competition and personal values. International Journal of Conflict Management 30: 111–31. [Google Scholar] [CrossRef]
- Serenko, Alexander, and Nick Bontis. 2016. Understanding counterproductive knowledge behavior: Antecedents and consequences of intra-organizational knowledge hiding. Journal of Knowledge Management 20: 1199–224. [Google Scholar] [CrossRef]
- Shah, Mahira, and Maryam Saeed Hashmi. 2019. Relationship between organizational culture and knowledge hiding in software industry: Mediating role of workplace ostracism and workplace incivility. Pakistan Journal of Commerce and Social Science 13: 934–52. [Google Scholar]
- Shen, Xiao-Liang, Yang-Jun Li, Yongqiang Sun, Jun Chen, and Feng Wang. 2019. Knowledge Withholding in Online Knowledge Spaces: Social Deviance Behavior and Secondary Control Perspective. Journal of the Association for Information Science and Technology 70: 385–401. [Google Scholar] [CrossRef]
- Singh, Sanjay Kumar. 2019. Territoriality, task performance, and workplace deviance: Empirical evidence on role of knowledge hiding. Journal of Business Research 97: 10–19. [Google Scholar] [CrossRef]
- Skerlavaj, Miha, Catherine E. Connelly, Matej Cerne, and Anders Dysvik. 2018. Tell me if you can: Time pressure, prosocial motivation, perspective taking, and knowledge hiding. Journal of Knowledge Management 22: 1489–509. [Google Scholar] [CrossRef]
- Spector, Paul E., Suzy Fox, and Theresa Domagalski. 2006. Emotions, Violence, and Counterproductive Work Behavior. In Handbook of Workplace Violence. Edited by E. Kevin Kelloway, Julian Barling and Joseph J. Hurrell, Jr. Thousand Oaks: Sage Publications, Inc., chp. 3. [Google Scholar]
- Stenius, Minna, Nelli Hankonen, Niklas Ravaja, and Ari Haukkala. 2016. Why share expertise? A closer look at the quality of motivation to share or withhold knowledge. Journal of Knowledge Management 20: 181–98. [Google Scholar] [CrossRef]
- Su, Chunke. 2020. To Share or Hide? A Social Network Approach to Understanding Knowledge Sharing and Hiding in Organizational Work Teams. Management Communication Quarterly. [Google Scholar] [CrossRef]
- Tranfield, David, David Denyer, and Palminder Smart. 2003. Towards a Methodology for Developing Evidence-Informed Management Knowledge by Means of Systematic Review. British Journal of Management 14: 207–22. [Google Scholar] [CrossRef]
- Tsay, Crystal Han-Huei, Tung-Ching Lin, Jeewhan Yoon, and Chien-Chih Huang. 2014. Knowledge withholding intentions in teams: The roles of normative conformity, affective bonding, rational choice and social cognition. Decision Support Systems 67: 53–65. [Google Scholar] [CrossRef]
- Venz, Laura, and H. Nesher Shoshan. 2021. Be smart, play dumb? A transactional perspective on day-specific knowledge hiding, interpersonal conflict, and psychological strain. Human Relations. [Google Scholar] [CrossRef]
- Wang, Catherine L., and Harveen Chugh. 2014. Entrepreneurial learning: Past research and future challenges. International Journal of Management Reviews 16: 24–61. [Google Scholar] [CrossRef]
- Wang, Yi-Shun, Hsin-Hui Lin, Ci-Rong Li, and Shin-Jeng Lin. 2014. What drives students’ knowledge-withholding intention in management education? An empirical study in Taiwan. Academy of Management Learning & Education 13: 547–68. [Google Scholar]
- Wang, Peng, Fang-Wei Zhu, Hao-Yang Song, Jian-Hua Hou, and Jin-Lan Zhang. 2018a. Visualizing the Academic Discipline of Knowledge Management. Sustainability 10: 682. [Google Scholar] [CrossRef]
- Wang, Yonggui, Myat S. Han, Diandian Xiang, and Daniel P. Hampson. 2018b. The double-edged effects of perceived knowledge hiding: Empirical evidence from the sales context. Journal of Knowledge Management. [Google Scholar] [CrossRef]
- Wang, Lin, Kenneth S. Law, Melody Jun Zhang, Yolanda Na Li, and Yongyi Liang. 2019. It’s Mine! Psychological Ownership of One’s Job Explains Positive and Negative Workplace Outcomes of Job Engagement. Journal of Applied Psychology 104: 229–46. [Google Scholar] [CrossRef]
- Wu, Dongming. 2020. Empirical study of knowledge withholding in cyberspace: Integrating protection motivation theory and theory of reasoned behavior. Computers in Human Behavior 105: 106229. [Google Scholar] [CrossRef]
- Xia, Qing, Shumin Yan, Yuliang Zhang, and Baizhu Chen. 2019. The curvilinear relationship between knowledge leadership and knowledge hiding the moderating role of psychological ownership. Leadership & Organization Development Journal 40: 669–83. [Google Scholar]
- Xiao, Mengtian, and Fang Lee Cooke. 2019. Why and when knowledge hiding in the workplace is harmful: A review of the literature and directions for future research in the Chinese context. Asia Pacific Journal of Human Resources 57: 470–502. [Google Scholar] [CrossRef]
- Yao, Zhu, Xianchun Zhang, Jinlian Luo, and Hui Huang. 2020a. Offense is the best defense: The impact of workplace bullying on knowledge hiding. Journal of Knowledge Management 24: 675–95. [Google Scholar] [CrossRef]
- Yao, Zhu, Jinlian Luo, and Xianchun Zhang. 2020b. Gossip is a fearful thing: The impact of negative workplace gossip on knowledge hiding. Journal of Knowledge Management 24: 1755–75. [Google Scholar] [CrossRef]
- Yuan, Yunyun, Lifeng Yang, Xiangyang Cheng, and Jia Wei. 2020. What is bullying hiding? Exploring antecedents and potential dimension of knowledge hiding. Journal of Knowledge Management. [Google Scholar] [CrossRef]
- Zhai, Xuesong, Minjuan Wang, and Usman Ghani. 2020. The SOR (stimulus-organism-response) paradigm in online learning: An empirical study of students’ knowledge hiding perceptions. Interactive Learning Environments 28: 586–601. [Google Scholar] [CrossRef]
- Zhang, Zhen, and Min Min. 2021. Organizational rewards and knowledge hiding task attributes as contingencies. Management Decision. [Google Scholar] [CrossRef]
- Zhao, Hongdan, and Jiarui Jiang. 2021. Role stress, emotional exhaustion, and knowledge hiding: The joint moderating effects of network centrality and structural holes. Current Psychology. [Google Scholar] [CrossRef]
- Zhao, Hongdan, and Qing Xia. 2019. Nurses’ negative affective states, moral disengagement, and knowledge hiding: The moderating role of ethical leadership. Journal of Nursing Management 27: 357–70. [Google Scholar] [CrossRef] [PubMed]
- Zhao, Hongdan, Qing Xia, Peixu He, Geoff Sheard, and Pei Wan. 2016. Workplace ostracism and knowledge hiding in service organizations. International Journal of Hospitality Management 59: 84–94. [Google Scholar] [CrossRef]
- Zhao, Hongdan, Weiwei Liu, Jie Li, and Xiaoyu Yu. 2019. Leader-member exchange, organizational identification, and knowledge hiding: The moderating role of relative leader-member exchange. Journal of Organizational Behavior 40: 834–48. [Google Scholar] [CrossRef]
- Zhu, Yue, Tingting Chen, Mo Wang, Yanghua Jin, and Yongyue Wang. 2019. Rivals or allies: How performance-prove goal orientation influences knowledge hiding. Journal of Organizational Behavior 40: 849–68. [Google Scholar] [CrossRef]
Publisher’s Note: MDPI stays neutral with regard to jurisdictional claims in published maps and institutional affiliations. |
© 2021 by the authors. Licensee MDPI, Basel, Switzerland. This article is an open access article distributed under the terms and conditions of the Creative Commons Attribution (CC BY) license (https://creativecommons.org/licenses/by/4.0/).


