Geological Assessment of Faults in Digitally Processed Aerial Images within Karst Area
Abstract
1. Introduction
2. Materials and Methods
2.1. Study Area
2.2. Development of Digital Data Sets from Aerial Imagery
2.3. Mapping Criteria
2.4. Semi-Automatic Process Input for the Development of Digital Data Sets from Historical Aerial Images
2.5. Verification Process
3. Results
3.1. Analysis and Interpretation of Aerial Images from 1959 and 2020
3.2. Semi-Automatic Process for the Development of Digital Data Sets from Historical Aerial Images
3.3. Final Product—Upgraded Map for Bribirske Mostine Study Area
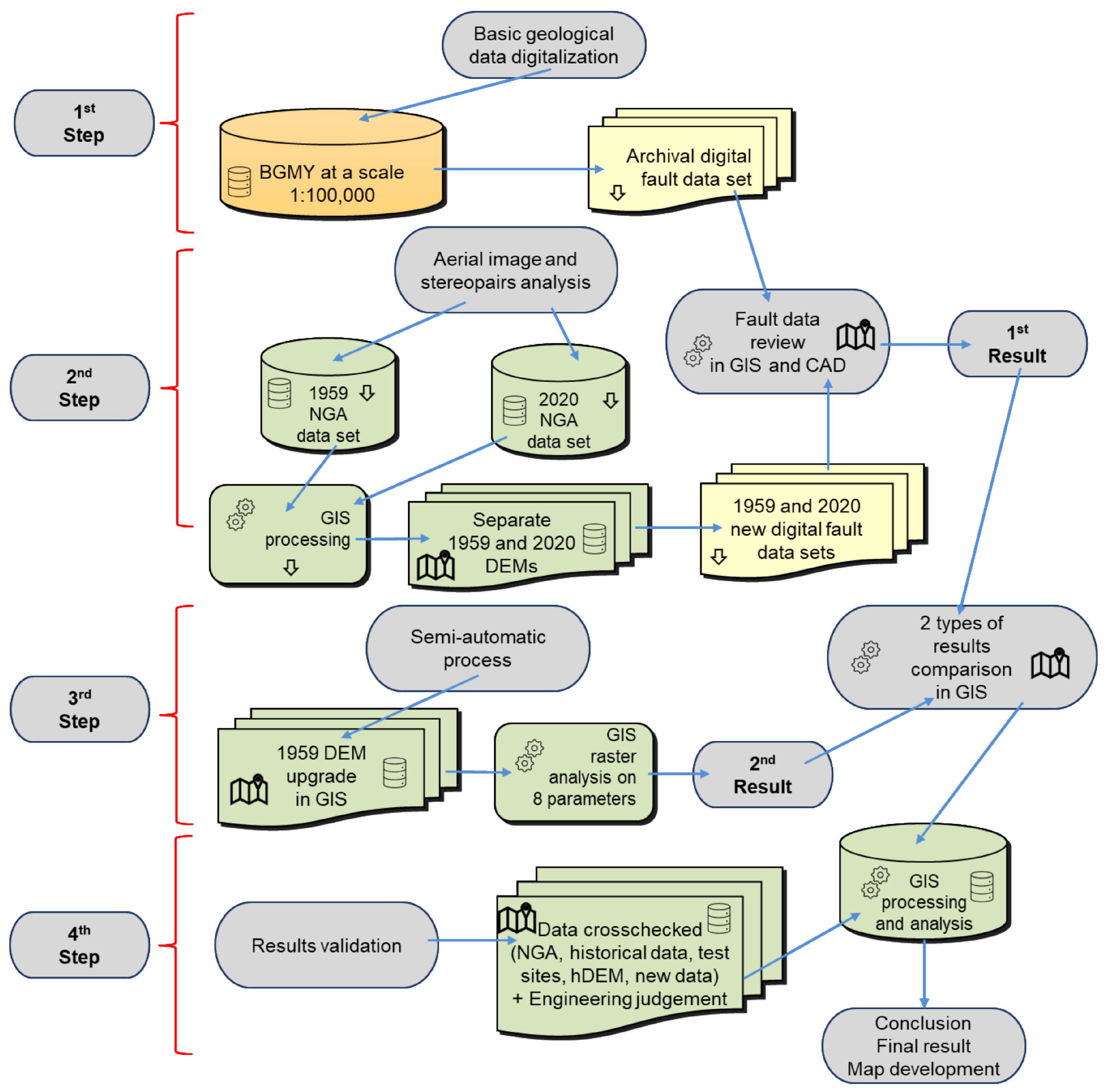
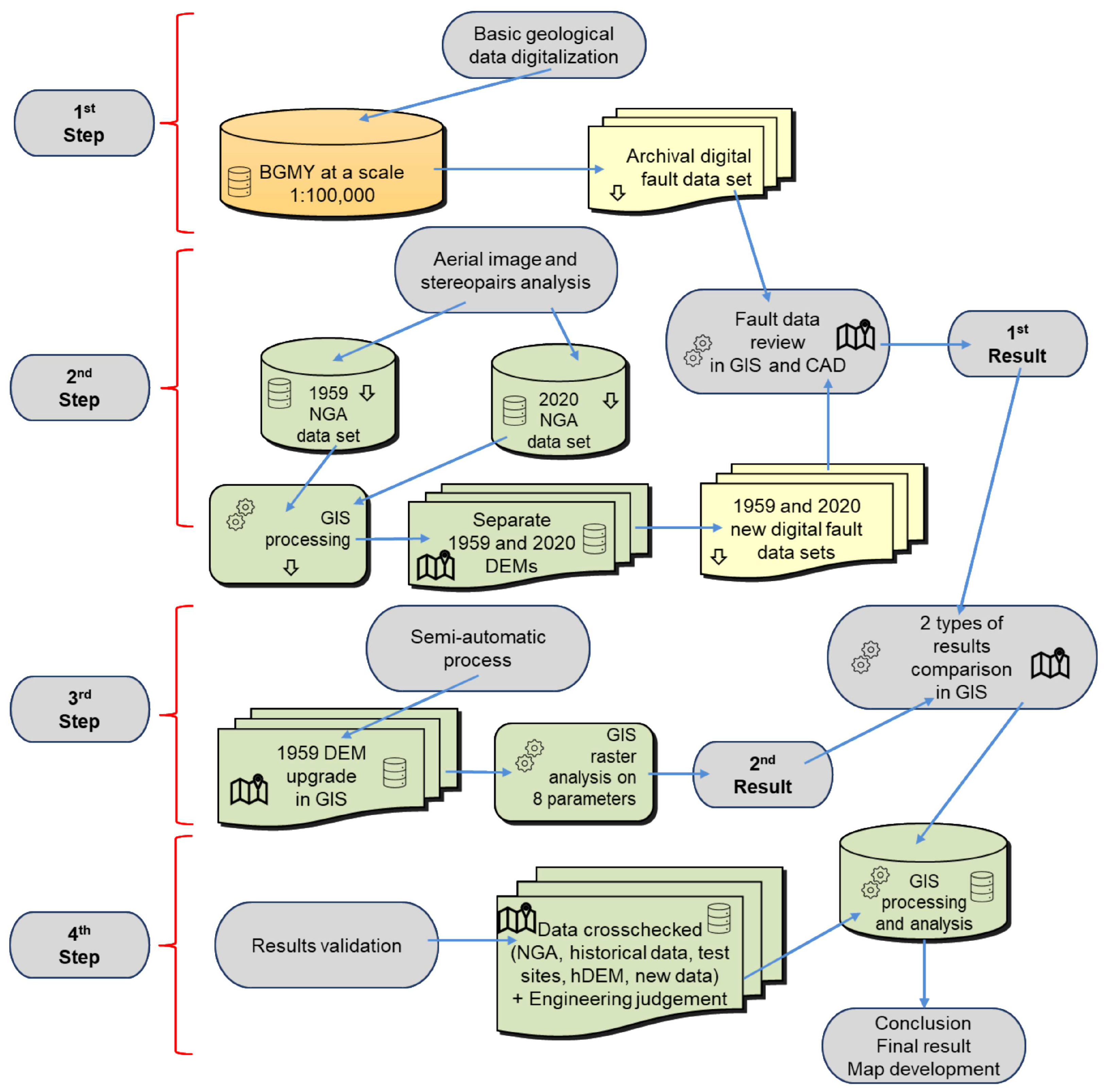
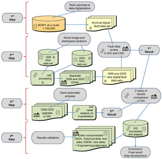
3.4. Flow Chart for Upgraded Map Development
4. Discussion
4.1. Analysis and Interpretation of Aerial Images
4.2. Applied Semi-Automatic Process
4.3. Map Development for the Bribirske Mostine Study Area
4.4. Flow Chart for the Improvement of Existing Geological Data Sets
4.5. Result Verification
4.6. List of Specific Challenges and Broader Research Context
- The spatial positioning of the historical geological data sets (analog archive field maps and the BGMY).
- The interpreter(s) subjectivity during the analysis and fault interpretation.
- The verification of the results was conducted only in cabinet.
- Mapping criteria were established to minimize the interpreter(s) subjectivity.
- Two generations of aerial images were analyzed, one used during the original research (the development of the BGMY) and one recent, to better understand the characteristic terrain features and the changes in the research area (especially in land cover).
- Auxiliary raster data sets were created and used with modern day environments (GIS and CAD), to help in the analysis and decision making (fault interpretation).
- For verification of the results, an hDEM based on spatially precise and recent data was utilized (developed and provided by the NGA).
- Although, the research provided improvements in the existing fault data quality, quantity, and presentation, future improvements and enhancements are still possible with the application of relatively simple field methods (for example, field mapping in combination with the usage of UAVs for acquiring new, spatially precise, and high-resolution data).
5. Conclusions
Author Contributions
Funding
Data Availability Statement
Acknowledgments
Conflicts of Interest
References
- Compton, R.R. Geology in the Field; Wiley: Cape Town, South Africa, 2016; pp. 1–398. ISBN 978-0-620-70842-5. [Google Scholar]
- Galván Aguilar, E.L.; Chávez, O.E. Geological Mapping. Geol. Community Newsl. 2012, 1, 4–5. Available online: https://www.researchgate.net/publication/262724196_Geological_Mapping (accessed on 19 February 2024).
- Lisle, R.J. Geological Structures and Maps: A Practical Guide, 14th ed.; Butterworth-Heinemann: Oxford, UK, 2020; pp. 1–117. [Google Scholar]
- Maltman, A. Geological Maps: An Introduction, 2nd ed.; Springer Science & Business Media: Berlin/Heidelberg, Germany, 2012; pp. 1–184. [Google Scholar]
- Plummer, C.; Carlson, D.; Hammersley, L. Physical Geology, 14th ed.; McGraw-Hill Education: New York, NY, USA, 2012. [Google Scholar]
- Varnes, D.J. The Logic of Geological Maps, with Reference to Their Interpretation and Use for Engineering Purposes; USGS Professional Paper 837; USGS: Alexandria, VA, USA, 1974; pp. 1–48. [Google Scholar]
- Bennison, G.M.; Olver, P.A.; Moseley, K.A. An Introduction to Geological Structures and Maps, 8th ed.; Routledge: London, UK, 2011; pp. 1–184. [Google Scholar] [CrossRef]
- Fossen, H. Structural Geology, 2nd ed; Cambridge University Press: Cambridge, UK, 2016; pp. 1–503. [Google Scholar]
- Allison, R.J. Applied Geomorphology: Theory and Practice; John Wiley & Sons Ltd.: London, UK, 2002; pp. 1–461. [Google Scholar]
- Coe, A.L. Geological Field Techniques; John Wiley & Sons: New York, NY, USA, 2010; pp. 1–336. [Google Scholar]
- Lisle, R.J.; Brabham, P.; Barnes, J.W. Basic Geological Mapping, 5th ed.; John Wiley & Sons: New York, NY, USA, 2011; pp. 1–209. [Google Scholar]
- Dearman, W.R.; Fookes, P.G. Engineering geological mapping for civil engineering practice in the United Kingdom. Qual. J. Eng. Geol. Hydrogeol. 1974, 7, 223–256. [Google Scholar] [CrossRef]
- Downs, T.C.; Mackaness, W.A. An Integrated Approach to the Generalization of Geological Maps. Cartogr. J. 2002, 39, 137–152. [Google Scholar] [CrossRef]
- Struckmeier, W.F.; Margat, J. Hydrogeological Maps–A Guide and a Standard Legend; Day, J.B.W., Ed.; International Association of Hydrogeologists: Hannover, Germany, 1995; pp. 1–177. ISBN 3-922705-98-7. [Google Scholar]
- Chacón, J.; Irigaray, C.; Fernández, T.; El Hamdouni, R. Engineering Geology Maps: Landslides and Geographical Information Systems. Bull. Eng. Geol. Environ. 2006, 65, 341–411. [Google Scholar] [CrossRef]
- Kraak, M.J.; Ormeling, F. Cartography: Visualization of Geospatial Data, 4th ed.; CRC Press: Boca Raton, FL, USA; Tayor & Francis Group: Abingdon, UK, 2020; pp. 1–243. [Google Scholar] [CrossRef]
- MacEachren, A.M. The evolution of thematic cartography—A research methodology and historical review. Can. Cartogr. 1979, 16, 17–33. [Google Scholar] [CrossRef]
- Gupta, R.P. Remote Sensing Geology, 3rd ed.; Springer: Berlin/Heidelberg, Germany, 2018; pp. 1–428. [Google Scholar] [CrossRef]
- Paine, D.P.; Kiser, J.D. Aerial Photogrametry and Image Interpretation; John Wiley & Sons, Inc.: Hoboken, NJ, USA, 2012; pp. 1–629. [Google Scholar]
- Guzzetti, F.; Mondini, A.C.; Cardinali, M.; Fiorucci, F.; Santangelo, M.; Kang-Tsung, C. Landslide inventory maps: New tools for an old problem. Earth Sci. Rev. 2012, 112, 42–66. [Google Scholar] [CrossRef]
- Henderson, F.B., III; Swann, G.A. Geological Remote Sensing from Space; No. TID-27689; California University, Lawrence Berkeley Lab: Berkeley, CA, USA, 1976. [Google Scholar]
- Podolszki, L.; Kurečić, T.; Bateson, L.; Svennevig, K. Remote Landslide Mapping, Field Validation and Model Development—An Example from Kravarsko, Croatia. Geol. Croat. 2022, 75, 67–82. [Google Scholar] [CrossRef]
- Rajan Girija, R.; Mayappan, S. Mapping of mineral resources and lithological units: A review of remote sensing techniques. Int. J. Image Data Fusion 2019, 10, 79–106. [Google Scholar] [CrossRef]
- Mamužić, P.; Korolija, B.; Majcen, Ž.; Borović, I.; Magaš, N.; Bojanić, L.; Božićević, S.; Babić, L.; Šimunić, A. Osnovna Geološka Karta SFRJ 1:100.000, List Šibenik K33-8 [Basic Geological Map SFRY in Scale of 1:100,000—Sheet Šibenik K33-8]; Geological Survey: Belgrade, Serbia, 1971. (In Croatian) [Google Scholar]
- Mamužić, P.; Vrsalović, I.; Muldini-Mamužić, S.; Korolija, B.; Majcen, Ž.; Borović, I. Osnovna Geološka Karta SFRJ 1:100000: Tumač za List Šibenik K33-8 [Explanatory Notes for Basic Geological Map SFRY in Scale of 1:100,000—Sheet Šibenik K33-8]; Geological Survey: Belgrade, Serbia, 1975. (In Croatian) [Google Scholar]
- Gizdavec, N.; Gašparović, M.; Miko, S.; Lužar-Oberiter, B.; Ilijanić, N.; Peh, Z. Discrimination of Rock Units in Karst Terrains Using Sentinel-2A Imagery. Remote Sens. 2022, 14, 5169. [Google Scholar] [CrossRef]
- Huang, S.; Tang, L.; Hupy, J.P.; Wang, Y.; Shao, G. A Commentary Review on the Use of Normalized Difference Vegetation Indeks (NDVI) in the Era of Popular Remote Sensing. J. For. Res. 2021, 32, 1–6. [Google Scholar] [CrossRef]
- Gascon, F.; Bouzinac, C.; Thépaut, O.; Jung, M.; Francesconi, B.; Louis, J.; Lonjou, V.; Lafrance, B.; Massera, S.; Gaudel-Vacaresse, A.; et al. Copernicus Sentinel-2A Calibration and Products Validation Status. Remote Sens. 2017, 9, 584. [Google Scholar] [CrossRef]
- Van der Meer, F.D.; van der Werff, H.M.A.; van Ruitenbeek, F.J.A. Potential of ESA’s Sentinel-2 for Geological Applications. Remote Sens. Environ. 2014, 148, 124–133. [Google Scholar] [CrossRef]
- Vlahović, I.; Tišljar, J.; Velić, I.; Matičec, D. Evolution of the Adriatic Carbonate Platform. Palaeogeography, Main Events and Depositional Dynamics. Palaeogeogr. Palaeoclimatol. Palaeoecol. 2005, 220, 333–360. [Google Scholar] [CrossRef]
- Korbar, T. Orogenic Evolution of the External Dinarides in the NE Adriatic Region: A Model Constrained by Tectonostratigraphyof Upper Cretaceous to Paleogene Carbonates. Earth-Sci. Rev. 2009, 96, 296–312. [Google Scholar] [CrossRef]
- Schmid, S.M.; Fügenschuh, B.; Kounov, A.; Maţenco, L.; Nievergelt, P.; Oberhänsli, R.; Pleuger, J.; Schefer, S.; Schuster, R.; Tomljenović, B.; et al. Tectonic units of the Alpine collision zone between Eastern Alps and western Turkey. Gondwana Res. 2020, 78, 308–374. [Google Scholar] [CrossRef]
- Alpaydin, E. Introduction to Machine Learning, 4th ed.; The MIT Press: Cambridge, MA, USA; London, UK, 2020; pp. 1–712. [Google Scholar]
- Bishop, C.; Rivard, B.; de Souza Filho, C.; van der Meer, F. Geological Remote Sensing. Int. J. Appl. Earth Obs. Geoinf. 2018, 64, 267–274. [Google Scholar] [CrossRef]
- Cracknell, M.J. Machine Learning for Geological Mapping: Algorithms and Applications. Ph.D. Thesis, University of Tasmania, Hobart, Australia, 2014; pp. 1–275. [Google Scholar]
- Cracknell, M.J.; Reading, A.M. Geological Mapping Using Remote Sensing Data: A Comparison of Five Machine Learning Algorithms, Their Response to Variations in the Spatial Distribution of Training Data and the Use of Explicit Spatial Information. Comput. Geosci. 2014, 63, 22–33. [Google Scholar] [CrossRef]
- Sikakwe, G.U. Mineral exploration employing drones, contemporary geological satellite remote sensing and geographical information system (GIS) procedures: A review. Remote Sens. Appl.-Soc. Environ. 2023, 31, 100988. [Google Scholar] [CrossRef]
- Demoulin, A. Quaternary tectonics in the northern Ardennes, Belgium. Tectonophysics 1989, 163, 315–321. [Google Scholar] [CrossRef]
- Demoulin, A.; Launoy, T.; Zippelt, K. Recent crustal movements in the southern Black Forest (western Germany). Geol. Rundsch. 1998, 87, 43–52. [Google Scholar] [CrossRef]
- Cornet, Y.; Demoulin, A. Neotectonic implications of a lineament-coplanarity analysis in southern Calabria, Italy. Geol. Soc. Lond. Spec. Publ. 1999, 146, 111–127. [Google Scholar] [CrossRef]
- Demoulin, A.; Bovy, B.; Rixhon, G.; Cornet, Y. An automated method to extract fluvial terraces from digital elevation models: The Vesdre valley, a case study in eastern Belgium. Geomorphology 2007, 91, 51–64. [Google Scholar] [CrossRef]
- Cramer, M. Digital Airborne Cameras-Status and Future. In Proceedings of the ISPRS Hannover Workshop, Hannover, Germany, 17–20 May 2005; Available online: https://www.isprs.org/proceedings/XXXVI/1-W3/PDF/139-cramer.pdf (accessed on 14 March 2024).
- Dewitte, O.; Jasselette, J.-C.; Cornet, Y.; Collignon, A.; Demoulin, A. Tracking landslide evolution over decades: Application of aerial digital photogrammetry to the Oudenaarde area (W Belgium). In Proceedings of the 12th International Congress of Society for Mathematical Geology, Liège, Belgium, 3–8 September 2006; S08-04. Available online: https://hdl.handle.net/2268/5991 (accessed on 9 July 2024).
- Kociánová, L.; Melichar, R. OATools: An ArcMap add-in for the orientation analysis of geological structures. Comput. Geosci. 2016, 87, 67–75. [Google Scholar] [CrossRef]
- Jenson, S.K.; Domingue, J.O. Extracting topographic structure from digital elevation data for geographic information system analysis. Photogramm. Eng. Remote Sens. 1988, 54, 1593–1600. Available online: https://www.asprs.org/wp-content/uploads/pers/1988journal/nov/1988_nov_1593-1600.pdf (accessed on 9 July 2024).
- Muchoney, D.; Borak, J.; Chi, H.; Friedl, M.; Gopal, S.; Hodges, J.; Morrow, N.; Strahler, A. Application of the MODIS global supervised classification model to vegetation and land cover mapping of Central America. Int. J. Remote Sens. 2000, 21, 1115–1138. [Google Scholar] [CrossRef]
- Podolszki, L.; Karlović, I. Remote Sensing and GIS in Landslide Management: An Example from the Kravarsko Area, Croatia. Remote Sens. 2023, 15, 5519. [Google Scholar] [CrossRef]
- Gašparović, M.; Seletković, A.; Berta, A.; Balenović, I. The evaluation of photogrammetry-based DSM from low-cost UAV by LiDAR-based DSM. South-east European forestry: SEEFOR. Int. Sci. J. Field For. 2017, 8, 117–125. [Google Scholar] [CrossRef]
- Jurjević, L.; Gašparović, M.; Liang, X.; Balenović, I. Assessment of close-range remote sensing methods for DTM estimation in a lowland deciduous Forest. Remote Sens. 2021, 13, 2063. [Google Scholar] [CrossRef]
- Honkavaara, E.; Arbiol, R.; Markelin, L.; Martinez, L.; Cramer, M.; Bovet, S.; Chandelier, L.; Ilves, R.; Klonus, S.; Marshal, P.; et al. Digital Airborne Photogrammetry—A New Tool for Quantitative Remote Sensing?—A State-of-the-Art Review On Radiometric Aspects of Digital Photogrammetric Images. Remote Sens. 2009, 1, 577–605. [Google Scholar] [CrossRef]











| Digital Fault Data Sets | From BGMY | From Field GeoMap | From 1959 Images | From 2020 Images |
|---|---|---|---|---|
| Number of faults/segments in data set | 22 | 13 | 145 | 55 |
Disclaimer/Publisher’s Note: The statements, opinions and data contained in all publications are solely those of the individual author(s) and contributor(s) and not of MDPI and/or the editor(s). MDPI and/or the editor(s) disclaim responsibility for any injury to people or property resulting from any ideas, methods, instructions or products referred to in the content. |
© 2024 by the authors. Licensee MDPI, Basel, Switzerland. This article is an open access article distributed under the terms and conditions of the Creative Commons Attribution (CC BY) license (https://creativecommons.org/licenses/by/4.0/).
Share and Cite
Podolszki, L.; Gizdavec, N.; Gašparović, M.; Frangen, T. Geological Assessment of Faults in Digitally Processed Aerial Images within Karst Area. Geosciences 2024, 14, 195. https://doi.org/10.3390/geosciences14070195
Podolszki L, Gizdavec N, Gašparović M, Frangen T. Geological Assessment of Faults in Digitally Processed Aerial Images within Karst Area. Geosciences. 2024; 14(7):195. https://doi.org/10.3390/geosciences14070195
Chicago/Turabian StylePodolszki, Laszlo, Nikola Gizdavec, Mateo Gašparović, and Tihomir Frangen. 2024. "Geological Assessment of Faults in Digitally Processed Aerial Images within Karst Area" Geosciences 14, no. 7: 195. https://doi.org/10.3390/geosciences14070195
APA StylePodolszki, L., Gizdavec, N., Gašparović, M., & Frangen, T. (2024). Geological Assessment of Faults in Digitally Processed Aerial Images within Karst Area. Geosciences, 14(7), 195. https://doi.org/10.3390/geosciences14070195

