Simple Summary
Bats are keystone species and play important roles in natural ecosystems. There are at least 18 bat species in Canada, and the highest species diversity is found in British Columbia in Western Canada. At present, bats in 9 of the 10 Canadian provinces (except British Columbia) and 40 of the 48 continuous continental states in the United States of America have been reported to suffer from white-nose syndrome, a deadly infection caused by the fungus Pseudogymnoascus destructans. Yuma Myotis (Myotis yumanensis) is a common bat species in Western Canada that contributes significantly to insect pest control but is susceptible to white-nose syndrome. However, there is so far very limited genetic knowledge about this bat, including its population structure, especially in Western Canada. By analyzing 336 M. yumanensis from 10 geographic locations in Western Canada using nine nuclear microsatellite loci, this study revealed high genetic diversity within most geographic populations and low genetic differentiation among geographic populations. Specifically, differences in the levels of genetic differentiation between interior and coastal populations were observed. Our results on population structure and potential gene flow among different areas will be helpful for the management of white-nose syndrome.
Abstract
Myotis yumanensis is a small insectivorous bat distributed in Western North America and is susceptible to white-nose syndrome, a devastating fungal disease. Effective management of the disease in M. yumanensis requires an understanding of its population structure to identify possible routes and barriers of disease transmission. Here we used nine microsatellite loci to investigate genetic variation among 336 M. yumanensis from 10 locations in Western Canada. Our analyses revealed high genetic diversity and low but statistically significant genetic differentiation among several geographic populations. Interestingly, though geographically it was not the most distant, the Lillooet population showed the highest genetic differentiation from others, suggesting factors other than geographic distance also contributed to gene flow in this species. While white-nose syndrome has been reported in M. yumanensis populations in neighbouring Washington State in the United States of America, as of 2023, the causative pathogen was not detected on the wings of our analyzed 336 M. yumanensis bats in Western Canada. However, continuing monitoring is required to provide the most updated information about the white-nose syndrome status in these populations. The knowledge of M. yumanensis population structure in Western Canada will help develop effective management strategies for protecting this bat species from white-nose syndrome.
1. Introduction
There is increasing recognition that biodiversity is important to ecosystem integrity and human health [1]. Wildlife diseases continue to increase, threatening fauna around the globe [2]. Understanding the pattern of disease transmission through host movement patterns is essential for population conservation and management before and during disease outbreaks. Genetic methods offer a helpful alternative to traditional demographic approaches for examining host movements and their impact on disease transmission. This is based on the assumption that rates of contact among individuals resulting in gene flow are indicative of contacts that could lead to disease transmission [3,4]. Such has been the case with bats and the most catastrophic disease in North America—white-nose syndrome (WNS)—where bat-to-bat contact has been implicated in the rapid spread of the fungal disease agent Pseudogymnoascus destructans [5].
Bats (order Chiroptera) are a diverse and large group of mammals important for bioresources worldwide, such as food crops and medicinal plants, through their provisioning of ecosystem services, including natural pest control and pollination [6,7,8]. In the United States of America, increased pesticide use in response to reduced bat populations has been implicated in higher human infant mortality rates [1], emphasizing the important One Health connection between bat populations and humans. Because of bats’ nocturnal lifestyle and cryptic behavior, it is often difficult to track their movements both spatially and temporally. Evidence from studies employing population and landscape genetics has demonstrated that landscape features, such as mountains, can limit host gene flow and thus potentially act as barriers to disease transmission [4,9]. In areas where WNS has not yet been detected, understanding gene flow in lesser-studied bat species can shed light on potential disease spread and proactive management strategies.
Yuma Myotis (Myotis yumanensis H. Allen, 1864) is a small bat with a geographic distribution restricted to the western part of North America, from Alaska to Mexico [10,11]. It is similar in morphology to the trans-continental M. lucifugus, which causes difficulty in distinguishing these two species in the field [11,12]. In addition, these two species frequently roost together in the same maternity roosts [13]. In North America, diagnostic symptoms of, and mortality from, WNS have been confirmed in both of these bat species [14,15]. Although M. yumanensis is currently categorized as “Least Concern” by the International Union for Conservation of Nature [16], this species faces looming threats of WNS, habitat loss, and climate change, and some state legislatures have thus listed the species as “Special Concern” [15]. Typically found co-roosting with M. yumanensis, M. lucifugus is “Endangered” under the federal Species at Risk Act in Canada (since 2014) due to dramatic declines in populations across its eastern range, caused by WNS. As rates of WNS-caused mortalities of both species have been similar in Washington state of the United States of America, the only western location where WNS mortalities have been reported to date for M. yumanensis (A. Tobin, Washington Fish and Wildlife, pers. comm.), the disease outcome is predicted to be similar for these two species. While genetic studies predicting disease spread have been conducted for M. lucifugus [3,5,9,17], no such studies have been done for M. yumanensis.
Although M. yumanensis is a widely distributed species, few individuals have been genetically studied. The whole genome sequence of the first M. yumanensis was recently obtained and assembled for a juvenile male bat captured in Chester, Plumas County, California [18]. However, most genetic studies of M. yumanensis have focused on taxonomy and systematics within this species and between M. yumanensis and other closely related species [11,19]. Interestingly, a large-scale phylogenetic assessment of the Myotis genus in 2024, including relatively few individuals from each species, revealed many outstanding issues with regard to the delimitations and relationships among species within this genus, underscoring the critical importance of population genetics studies to determine the geographic distribution range and population structure and reproductive behavior of each species in nature [19]. Given the importance of ecological services provided by bats, extinction risks posed by WNS on susceptible bat species, and poor knowledge of the population genetics of M. yumanensis, it is urgent to evaluate the genetic diversity and population structure of M. yumanensis before WNS becomes widespread across Western North America. To initiate this process, we investigate the genetic population structure of M. yumanensis based on bats captured between 2022 and 2023 in British Columbia, the only province in Canada that has not yet confirmed the presence of WNS [20].
As this may be the first population genetics study of this species, and because wing sampling included tissue biopsies and wing swabs, we asked the following four questions: (1) Can multilocus microsatellite markers be used to separate M. lucifugus and M. yumanensis, a necessary step before data analysis due to potential species identification error caused by morphological similarity between the two species [11,12]? To address this question, we used the microsatellite markers originally developed for M. lucifugus to genotype samples of both M. lucifugus and M. yumanensis and analyze their genetic clustering pattern. (2) Is the Western Canadian population of M. yumanensis a randomly mating population? To address this question, we conducted two tests: the Hardy–Weinberg equilibrium test and the genotypic linkage disequilibrium test. In the Hardy–Weinberg equilibrium test, we investigated whether the observed associations of alleles at each individual locus deviated from the expected genotype frequencies generated based on the null hypothesis of random mating. In the genotypic linkage disequilibrium test, we compared the observed genotype associations between pairs of loci with the expected frequencies generated based on random recombination and independent assortment. (3) How does geographic separation contribute to genetic variation in the total Western Canadian M. yumanensis population? To address this question, we conducted multiple population genetics tests, including STRUCTURE clustering, analysis of molecular variance (AMOVA), pairwise population differentiations (FST), and the Mantel test between geographic distance and genetic distance. We hypothesize that the western M. yumanensis populations are panmictic and will exhibit high genetic diversity and evidence for gene flow among geographic regions despite extensive mountainous terrain, due to the high mobility of bats [21]. (4) Is the fungal pathogen P. destructans present on the wings of M. yumanensis in Western Canada? Because WNS has been found in M. yumanensis in the adjacent Washington State of the United States of America, we hypothesized that this fungal pathogen might be present on the wings of some M. yumanensis in British Columbia.
2. Materials and Methods
2.1. Collection of Wing Swabs and Wing Biopsy Punches from Bats
Bats were caught from April to September in 2022 and from April to August in 2023 in southern British Columbia, Western Canada, by researchers and volunteers associated with the Wildlife Conservation Society Canada. For each bat, wing swabs were collected and stored following methods described in Insuk et al. [22]. Each wing swab was placed into a sterile Eppendorf tube and stored in a −20 °C freezer within 2–8 hours after sampling. Two wing biopsy punches (2 mm in diameter) were collected from each captured bat and stored in 100% ethanol in a 1.5 mL sterile microcentrifuge tube. Bats were presumptively identified to species based on their morphological and echolocation features as illustrated in the book “Bats of British Columbia” [21]. However, as misidentification of M. yumanensis and M. lucifugus can occur due to overlapping morphological and echolocation traits [23], all captured bats tentatively identified to these two species were included in our initial genetic screening. In the field, bats tentatively identified as M. yumanensis were labelled as “MYYU”; those tentatively identified as M. lucifugus were labelled as “MYLU”. When a bat could not be distinguished between M. yumanensis and M. lucifugus, the sample was labeled as “MYYU/MYLU” or “unidentified”.
A total of 721 bats labelled with “MYYU”, “MYLU”, “MYYU/MYLU”, or ”unidentified” were included in our initial genetic screening (please see details below in Section 2.4). However, only MYYU samples identified based on both morphological features and genetic features would be included for further population structure analyses (for details, please see Section 2.4 below). Bat capture and sampling was conducted under permit number MRCB20-598305 (issued by the Ministry of Forests, Lands, and Natural Resource Operations of the Province of British Columbia to Wildlife Conservation Society Canada, permit approved on 27 March 2020, permit effective between 1 April 2020 and 31 March 2025). To help protect the bat colonies from unwanted attention and to protect the privacy of landowners where some of the bat colonies resided, the exact latitude and longitude information of our sampling locations will not be released.
2.2. DNA Extraction
We extracted DNA from one wing biopsy punch using the QIAGEN DNeasy Blood & Tissue Kit (Cat. No. 69504 and 69506) (QIAGEN, Hilden, Germany), which used a silica-based process in spin-column format. We followed the DNeasy Blood & Tissue Kit Quick-Start Protocol as described on the QIAGEN website for all samples. In addition, we also used spin columns from Omega Bio-Tek Blood DNA Extraction Kits (Omega Bio-Tek, Norcross, GA, USA) from Avantor Company (Catalog # CA95043-212) with QIAGEN reagents for DNA extractions.
2.3. Microsatellite Genotyping
Through literature search, we found 11 nuclear tetranucleotide microsatellite loci characterized for M. lucifugus by Burns et al. [24]. The final set of microsatellite loci used for the population genetics of M. yumanensis was determined based on the amplification and genotyping success of the microsatellite loci and whether the locus showed polymorphism among individuals (See Results section for which loci were retained). We optimized multiplex polymerase chain reactions (PCRs) based on published multiplex information of these 11 loci [25] and the multiplex PCR protocol [26] to analyze all 721 bats. Within each optimized multiplex, a unique fluorescent dye was assigned to each primer pair to label each locus with a different color. Multiplex PCR products were assessed through agarose gel electrophoresis and diluted before they were sent to Mobix Lab at McMaster Genomics Facility (McMaster University, Hamilton, Canada) for fragment analysis. Mobix Lab used Applied Biosystems Genescan 600 LIZ Size Standard (catalog number: 4366589) or Applied Biosystems GeneScan 600 LIZ Dye Size Standard v2.0 (catalog number: 4408399) (Thermo Fisher Scientific, Waltham, MA, USA). For each sample, 9 μL of size standard mixture (8.75 μL highly deionized (Hi-Di) formamide and 0.25 μL LIZ 600 size standard) was combined with 1 μL PCR-amplified DNA sample in a well on a microtiter plate, which was heated in a thermocycler (96 °C for 3 min to denature the DNA double strands) and then cooled for 2 min on ice. DNA fragments were separated based on their sizes using capillary electrophoresis (3730 Genetic Analyzer, Applied Biosystems POP-7 Polymer, catalog number: 4363929; Thermo Fisher Scientific, Waltham, MA, USA). We analyzed output files using Open Source Independent Review and Interpretation System (OSIRIS) software (Version 2.16) using LaneStandardOnly 5 Operating Procedure and ABI-LIZ-600-60-TO-600 Internal Lane Standard [27,28]. We manually recorded raw sizes (with decimals) of probable alleles and performed allele binning (round to integer) first by TANDEM software (Version 1.09) [29], followed by manual binning based on the TANDEM’s results: we accounted for single base pair (bp) artifacts off of the true allelic peak [27], by binning allele sizes differing by at most 1 bp as the same allele, with potential further adjustments if the size range was large. Although this binning method could underestimate the number of alleles and thus the amount of genetic variation, this method was conservative, contributing to more robust conclusions.
2.4. Genetic Screening: Exclusion of Non-M. yumanensis Samples
Because M. yumanensis and M. lucifugus are morphologically similar and can be difficult to distinguish in the field, we first tried to filter potential misidentifications and remove them from the final M. yumanensis dataset, a necessary step to ensure no potential inclusion of two species in the analyses that could overestimate genetic variation and lead to wrong conclusions about population structure. We used the software STRUCTURE (Version 2.3.4) [30] for this task, which assigned individuals to possible genetic clusters based on genotypes using the Bayesian clustering method. By using STRUCTURE, we predicted M. yumanensis and M. lucifugus to separate into two distinct genetic clusters. A total of 721 bats of both M. yumanensis and M. lucifugus were included in the screening step because we found that including morphologically identified M. lucifugus would help the clustering and thus the removal of non-M. yumanensis samples. We selected an admixture model that assumed individuals to have mixed ancestry, allowing us to identify and exclude potential hybrids between the two species. We also used the correlated allele frequencies model [31], which assumed similar allele frequencies in different genetic populations. The number of genetic populations (K) selected for STRUCTURE to analyze was K = 1 to K = 10, and STRUCTURE was run 15 times for each K. Our burn-in length was 105 with an additional 106 cycles to allow the analyses to reach a stable optimum K value.
2.5. Allelic Diversities and Genotyping Error Estimation
After excluding potentially misidentified M. yumanensis, we performed the following allelic diversity and genotyping error analyses. For quantitative estimates of allelic diversity at these microsatellite loci, we used the poppr (Version 2.9.6) [32,33] and polysat (Version 1.7.7) packages [34,35] in R (Version 4.4.1) [36]. At each locus, we calculated the number of alleles, observed heterozygosity, expected heterozygosity, and polymorphism information content (PIC). To quantify genotyping errors, we calculated the mean error rate per allele and the mean error rate per locus following the method described by Pompanon et al. [37].
2.6. Tests of Hardy–Weinberg Equilibrium and of Linkage Disequilibrium
To investigate whether the total population and individual geographic populations were randomly mating, we tested whether the observed genotype frequencies deviated from Hardy–Weinberg equilibrium at each locus and whether there were significant heterozygote deficiency or heterozygote excess in the total sample as well as in each geographic population, respectively (See Table 1 and the Results section for the definition of the geographic populations). The Hardy–Weinberg equilibrium test and the exact p-values were performed and estimated by the Markov chain method in the Genepop program (Version 4.8.3) [38]. Markov chain parameters for all three tests (Hardy–Weinberg equilibrium, heterozygote deficiency, heterozygote excess) were 10,000 dememorizations, 100 batches, and 5000 iterations per batch. Correction of p-values for multiple comparisons was done using the p.adjust function with the Benjamini and Hochberg method in the stats R package (Version 4.4.1) [36]. Corrected p-values below 0.05 were used to reject the null hypothesis of Hardy–Weinberg equilibrium. Within-population fixation index FIS estimates were also computed using Weir and Cockerham’s estimator [39] and Robertson and Hill’s estimator [40] by Genepop (Version 4.8.3).
Table 1.
Names and sample sizes of the 10 geographic populations and corresponding sampling sites of M. yumanensis analyzed in this study. For the geographic populations with multiple sampling sites, such as Lillooet and Stanley Park, the mean latitude and longitude were used as the geographic coordinates for that geographic population.
We further tested whether genotype frequencies between pairs of microsatellite loci deviated significantly from random association. This test was performed for the total population as well as for each geographic population separately (See Table 1 and the Results section for the definition of the geographic populations), with statistical significance derived using the Markov chain method in Genepop (Version 4.8.3). Markov chain parameters were 10,000 dememorizations, 100 batches, and 5000 iterations per batch. Correction of p-values for multiple comparisons was done using the p.adjust function with the Benjamini and Hochberg method in the stats R package (Version 4.4.1) [36]. Corrected p-values below 0.05 were used to reject the null hypothesis of independence of genotypes between pairs of loci.
2.7. Estimating Population Structure in M. yumanensis
To investigate whether the total sampled individuals from Western Canada belonged to one or more genetic populations, we applied the STRUCTURE clustering method and analysis of molecular variance (AMOVA) to estimate the population structure in the total M. yumanensis samples. STRUCTURE software was used to find the optimal number of genetic populations in our samples of M. yumanensis. The parameters of STRUCTURE were the same as in Section 2.4. We also ran STRUCTURE using the LOCPRIOR models, with geographic populations (See Table 1 and the Results section for the definition of the geographic populations) as prior information to improve clustering of individuals in the situation of weak population structure [41]. We performed AMOVA using the poppr.amova function in the poppr R package (Version 2.9.6) [32,33], with clone-correct set to TRUE, the method of correcting missing dataset to “genotype”, and variance within individuals set to FALSE, and the AMOVA method set to “pegas”.
We further used pairwise FST to estimate population differentiation between pairs of geographic populations (See Table 1 and the Results section for the definition of the geographic populations). We calculated pairwise FST (Weir and Cockerham‘s method, which accounted for sample sizes [39]) using the pairwise.WCfst function in the hierfstat R package (Version 0.5.11) [42]. Statistical significance of the estimated FST values was determined using 1000 bootstraps over loci using the boot.ppfst function in the hierfstat R package (Version 0.5.11) [42].
2.8. Test of Isolation-by-Distance and Isolation-by-Landscape Connectivity Models
To investigate how geographic factors might have contributed to the patterns of genetic variation, we tested the isolation-by-distance model and the isolation-by-landscape connectivity model. More specifically, for the isolation-by-landscape connectivity model, since M. yumanensis is mostly found at lower elevations [11] while most of British Columbia is mountainous, we investigated the effect of elevation on the spatial pattern of genetic differentiation.
For testing the isolation-by-distance model, we calculated the geographic distance matrix consisting of great-circle distances between pairs of geographic populations using the pointDistance function in the raster R package (Version 3.6.26) [43], with longlat set to TRUE. We calculated the genetic differentiation (FST) matrix using pairwise.WCfst function in the hierfstat R package (Version 0.5.11) [42].
For testing the isolation-by-landscape connectivity model, we calculated the geographic distance matrix consisting of least-cost distances based on elevation between pairs of geographic populations. We obtained the Canadian Digital Elevation Model as a raster layer of elevation using the cded_terra function in the bcmaps R package (Version 2.2.0) [44]. We converted negative values in the raster data to 0 using the clamp function in the terra R package (Version 1.7.78) [45]. To decrease the computational time, we aggregate raster data and reduce the number of cells about 100 times (914,433,310 cells to 9,149,193 cells) using the aggregate function in the terra R package, with fact set to 10 (Version 1.7.78) [45]. We created a transition (conductance) matrix by treating elevation values as resistance values (conductance values in the transition matrix were calculated as 1/resistance) using the transition function in the gdistance R package (Version 1.6.4) [46], with the “TransitionFunction” parameter set to “function(x) 1/mean(x)” and “directions” set to 8. We corrected the transition matrix for distance distortion using the geoCorrection function in the gdistance R package (Version 1.6.4) [46], with “type” set to “c” and “scl” set to TRUE. We calculated the least-cost distances between each pair of geographic populations using the costDistance function in the gdistance R package (Version 1.6.4) [46]. The genetic differentiation (FST) matrix was calculated using the pairwise.WCfst function in the hierfstat R package (Version 0.5.11) [42].
We then applied the Mantel test to investigate the relationship between the two types of geographic distance matrices (great-circle distance and least-cost distance) and the pairwise FST matrix, respectively, using the mantel function in the vegan R package (Version 2.6.8) [47], with 999 permutations and Spearman’s correlation. We rejected the null hypothesis of no relationship in the Mantel test if the p-value was less than 0.05.
2.9. Real-Time-Quantitative PCR (qPCR) Procedure for Detection of P. destructans
To investigate whether the fungal pathogen P. destructans was present in any sampled individual bats, we performed qPCR testing using species-specific primers and probes to detect the presence of P. destructans. We used the following procedure for this test: for each wing swab (30 cm2) of each bat, which was stored in a 1.5 mL sterile tube, we added 450 μL Tris-EDTA (TE) buffer to suspend the swab, then took an aliquot of 6 μL as qPCR template. The full method was described in Insuk et al. [22]. Briefly, we used the conidia of the P. destructans strain US-15 at 104, 105, 106, and 107 spores/mL as positive controls and UltraPure water (Invitrogen) as a negative control. qPCR was performed in triplicates, and standard practice was performed to prevent contamination. qPCR was run in a CFX Opus 96 qPCR machine (Bio-Rad) using the SYBR/FAM channel. Results were analyzed in Bio-Rad CFX Maestro software (Version 2.3 standard edition) (Mississauga, ON, Canada). We considered any reaction that crossed the threshold baseline within 40 cycles to be positive. From the three replicates, we considered the swabs were positive for P. destructans if at least 2 out of 3 swabs showed a critical threshold (Ct) cycle of <40 in P. destructans detection.
3. Results
3.1. Optimizing Microsatellite PCR Conditions
Three multiplex PCRs were optimized to amplify 11 microsatellite markers. Volumes of reagents for optimized multiplex PCRs are listed in Table A1. Primer sequences and corresponding fluorescent dyes were listed in Table A2. Three multiplexes used the same PCR program in the SimpliAmp Thermal Cycler (Thermo Fisher Scientific, Waltham, MA, USA) to genotype all 721 bats (Table A2). The success of PCR was checked by agarose gel electrophoresis to determine dilutions of each sample for optimal fragment analyses. The diluted PCR products were sent for fragment analysis. Multiplexed PCR products in each mix showed relatively similar intensity of bands on the agarose gel, which indicated successful multiplexed reactions at similar efficiency. However, Mluc21 was poorly amplified in many samples and was excluded, leaving data on 10 microsatellite loci for the analyses described in Section 3.2.
3.2. Genetic Screening: Exclusion of Non-M. yumanensis Samples
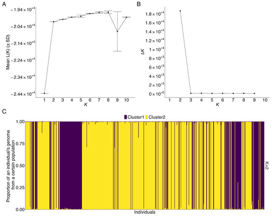
The initial STRUCTURE analysis was performed for all 721 bats belonging to M. yumanensis and/or M. lucifugus using genotype data at 10 microsatellite loci. Output files from STRUCTURE were read and analyzed using the pophelper R package (Version 2.3.1) [48]. Based on a method by Evanno et al. [49], the deltaK value was maximum at K = 2 (Figure 1B), indicative of two distinct genetic populations (in this case, two species). Fifteen bar plots from 15 replicate runs were merged into one bar plot using the mergeQ function (Figure 1C), and this graph showed that most of the individuals were assigned to one of the two genetic clusters, corresponding to the two species.
Figure 1.
STRUCTURE results of 721 bats of M. yumanensis and M. lucifugus. (A) Mean log likelihood over 15 replicate runs at each user-defined number of genetic populations (K). Error bar represents standard deviation; (B) Second order rate of change of likelihood (∆K) defined by Evanno et al.; (C) Merged barplot from 15 barplots from 15 replicate runs showing individual assignment to 2 genetic clusters.
Specifically, using 70% as the threshold of the proportion of an individual’s genotype to assign an individual to one of the two populations, we found cluster 1 contained a total of 222 individuals, cluster 2 contained a total of 498 individuals, and one individual was assigned to neither cluster (a putative admixed individual), which may represent a hybrid or a different Myotis species incorrectly identified in the field. In cluster 1, 199 out of 222 individuals were identified as M. lucifugus based on morphological and echolocation features as determined in the field (Figure A1). In cluster 2, 346 out of 498 individuals were identified as M. yumanensis based on field observations (Figure A1). Therefore, the results indicated that these two species were mostly separated into two clusters. Some specimens clustered differently than their field identifications. The true identities of these specimens require further genetic and genomic analyses. For subsequent population genetics analyses of M. yumanensis, only 346 M. yumanensis that showed consistent identification based on both field observations and STRUCTURE results were kept for subsequent analyses. The remaining data will be combined with other data and be analyzed in a separate study.
3.3. Sampling Sites and Geographic Populations of M. yumanensis
Among the 346 M. yumanensis bats, we excluded 10 individuals from five sites from our population genetics analyses due to their distant geographic locations from each other and from the remaining sites (>100 km) or small sample sizes at each location (n < 4). The final genotype data for population genetics analyses contained 336 M. yumanensis. These 336 samples were grouped into 10 geographic populations for the population genetics analyses, each with at least 20 individuals (Table 1). Seven geographic populations were located in southwest relatively coastal British Columbia: Alice Lake (AL), Colony Farm (CF), Deas Island (DI), Hayward Lake (HL), Stanley Park (SP), Stave Lake Lodge (SL), and Thompson Creek Farm (TC). Three were located in more interior British Columbia: Armstrong’s (AS), Condo (CD), and Lillooet (LO) (Figure 2). Details of the 10 geographic populations of M. yumanensis were presented in Table 1.
Figure 2.
Map locations of 10 geographic populations of M. yumanensis and corresponding sampling sites in British Columbia, Canada. Sample size was labeled on the map. The map was produced using bcmaps R package (Version 2.2.0) [44] and sf R package (Version 1.0.17) [50,51] using the latitude and longitude of the sampling sites and the World Geodetic System 1984 (WGS84) coordinate reference system.
3.4. Allelic Diversities and Genotyping Error Estimates
Among the 11 microsatellite loci that we initially screened for M. yumanensis, two were excluded: Mluc21 had low amplification success, and Mluc5 was monomorphic in the 336 samples. This left nine polymorphic loci for downstream analyses. Allelic diversities and genotyping error estimates were then performed on the remaining nine microsatellite loci on 336 individuals (Mluc5 was included in the calculations of the allelic diversities, genotyping error estimates, tests of Hardy-Weinberg equilibrium and of linkage disequilibrium, but the results of Mluc5 was not shown since it was not monomorphic) (Table 2).
Table 2.
Expected and observed motif size in base pairs (bp), number of unique alleles, observed and expected heterozygosity, polymorphism information content, mean error rate per allele, and mean error rate per locus at the nine polymorphic nuclear microsatellite loci of 336 M. yumanensis in British Columbia, Western Canada.
The nine microsatellite loci were designed based on the sequences of M. lucifugus, and all nine microsatellite loci were reported to have a motif size of 4 bp. However, motif size varied from those reported previously in the nine microsatellites when used to amplify loci in M. yumanensis (Table 2): alleles for six of the loci varied by 2 bp. Interestingly, three of these six loci (Mluc11, Mluc29, and Mluc34) showed motif size variations of 2 bp and 4 bp in M. lucifugus in the study by Burns et al. [24]. The number of unique alleles at each locus in both the total sample and in each geographic population was shown in Figure S1. The expected and observed heterozygosity at each locus in both the total sample and in each geographic population was shown in Figure S2. Together, Figures S1 and S2 demonstrated high microsatellite allelic and genetic diversity. Among the nine loci, Mluc30 had the highest number of unique alleles. Mluc30 and Mluc34 showed the highest observed heterozygosity, while Mluc29 showed the lowest observed and expected heterozygosity.
3.5. Hardy–Weinberg Equilibrium and Linkage Disequilibrium
Hardy–Weinberg equilibrium was first tested using all M. yumanensis from all geographic populations (n = 336). Complete results with all corrected p-values and fixation index (FIS) estimates were presented in Tables S1–S4. In the total population, the null hypothesis of Hardy–Weinberg equilibrium was rejected at two of the nine loci (Mluc8 and Mluc30). Further analyses revealed that the departure from Hardy–Weinberg equilibrium at Mluc30 was due to an overall heterozygote deficiency. Interestingly, though the overall genotype frequencies did not deviate significantly from Hardy–Weinberg equilibrium at locus Mluc11, there was a significant heterozygote excess for some of the allelic combinations. Because the Wahlund effect could cause deviation from the Hardy–Weinberg equilibrium in the total population even if each geographic population was in Hardy–Weinberg equilibrium, we also tested Hardy–Weinberg equilibrium within each of 10 geographic populations. The null hypothesis of Hardy–Weinberg equilibrium was rejected at Mluc4 in Lillooet (LO) (Table S2), where there was significant heterozygote deficiency (Table S3). Similarly, the null hypothesis of Hardy–Weinberg equilibrium was rejected at Mluc30 in Deas Island (DI) and Stave Lake Lodge (SL) sites (Table S2); significant heterozygote deficiency was found at this locus in the Armstrong’s (AS), Deas Island (DI), and Stave Lake Lodge (SL) populations (Table S3). In contrast, significant heterozygote excess was detected in the Lillooet (LO) population at Mluc8 (Table S4). No locus was consistently out of Hardy–Weinberg equilibrium in all geographic populations.
Linkage disequilibrium analyses between all 36 pairs of the 9 microsatellite loci for the total population of all M. yumanensis (n = 336) showed significant departure from linkage disequilibrium only between loci Mluc8 and Mluc30 (Figure S3a). Because admixture among geographic populations could induce linkage disequilibrium when genetically differentiated populations were treated as one population, we also tested linkage disequilibrium within each of the 10 geographic populations. Although linkage disequilibrium was detected between one pair of loci in the total population, within each of the 10 geographic populations, no pairs of loci showed significant departure from linkage disequilibrium (Figure S3b–k).
3.6. Population Structure in M. yumanensis
In the clustering results from STRUCTURE, the maximum mean log probability of the data were at K = 1 (Figure 3A), supporting the assumption that all 336 M. yumanensis belonged to the same metapopulation (species). Similarly, using geographic populations as prior information to help the clustering of individuals also only found one population in the 336 M. yumanensis (Figure 3B).
Figure 3.
STRUCTURE results of 336 M. yumanensis. Mean log likelihood with standard deviation over 15 replicate runs of STRUCTURE at each user-defined number of genetic populations (K). (A) STRUCTURE model using only genetic information; (B) STRUCTURE model combined with LOCPRIOR model.
In AMOVA, 80 M. yumanensis were removed because of missing genotype data at one or more loci (individuals with greater than 5% missing data were removed by default). Although the among-population variance only represented about 2.8% of the total variance, the contribution was statistically significant (p-value = 0, Table 3).
Table 3.
Analysis of molecular variance (AMOVA) using the poppr.amova function in poppr R package.
We next checked whether pairs of geographic populations were genetically differentiated from one another using pairwise FST. All 45 pairs of geographic populations had FST estimates less than 0.05, with greater than half of them having a 95% confidence interval of their FST estimates overlapping with 0 (Figure 4). This result was consistent with the low overall differentiation detected by AMOVA. However, 19 of the 45 pairs of geographic populations (in different colors) had their 95% confidence intervals not overlapping with and greater than 0, suggesting that these 19 pairs of geographic populations were statistically differentiated. Among these 19 pairs of genetically differentiated geographic populations, 9 pairs involved the Lillooet (LO) population (blue color), 4 involved the Condo (CD) (red color, between the CD population and populations other than LO), 4 involved Armstrong’s (AS) (yellow color, between the AS and populations other than LO population), and 2 involved Colony Farm (CF) (grey color, between the CF and populations other than LO, CD, and AS populations). Overall, the Lillooet population had a higher genetic differentiation (FST) from all other geographic populations than those among the remaining nine geographic populations.
Figure 4.
FST estimates between all pairs of geographic populations with 95% bootstrap confidence intervals. Larger FST values reflect greater genetic differentiation between the pair of geographic populations. AL = Alice Lake; AS = Armstrong’s; CD = Condo; CF = Colony Farm; DI = Deas Island; HL = Hayward Lake; LO = Lillooet; SL = Stave Lake Lodge; SP = Stanley Park; TC = Thompson Creek Farm. Population pairs with 95% confidence interval not overlapping with zero were labeled in different colors.
3.7. Isolation-by-Distance and Isolation-by-Landscape Connectivity Test Results
The isolation-by-distance model was significant (Mantel statistic r = 0.7046, p-value = 0.003), meaning that neighboring geographic populations were overall more genetically similar to each other than distant geographic populations. Although the isolation-by-landscape connectivity model that included elevation information (Figure A2) was also significant (Mantel statistic r = 0.5688, p-value = 0.018), there was a weaker correlation.
3.8. Detection of P. destructans
We did not detect the fungal pathogen P. destructans in any of the 336 wing swabs sampled from across all 10 geographic areas in this study.
4. Discussion
This study investigated the patterns of genetic variation in populations of M. yumanensis from Western Canada. Our analyses identified that nine microsatellite markers originally developed for M. lucifugus could help distinguish between M. lucifugus and M. yumanensis. In addition, these genetic markers revealed high allelic and genotypic diversities within most geographic populations of M. yumanensis. Our population genetics analyses revealed that M. yumanensis in Western Canada belonged to one largely randomly mating meta-population, with limited genetic differentiation among coastal populations and low but statistically significant genetic differentiation among some inland populations and between a few inland and coastal populations. Both geographic distance and landscape features showed significant influences on genetic relationships among populations of M. yumanensis. Interestingly, despite its presence in the neighboring Washington State in the United States of America since 2016, WNS fungal pathogen P. destructans was not detected in the wing swabs of any of our sampled individuals. However, despite its absence in our bat wing swabs, the fungal pathogen was reported in bat guano in Grand Forks, southern British Columbia, in 2023. Given the mass decline in North American bat populations caused by WNS and the susceptibility of M. yumanensis to WNS, knowledge about their populations will help future conservation of this species from this disease.
Overall, our investigation of population structure using 9 nuclear microsatellite loci on 10 geographic populations of M. yumanensis in British Columbia, Western Canada, detected weak but statistically significant population structure, rejecting the null hypothesis of no genetic differentiation among populations. Although our STRUCTURE analysis detected only one genetic cluster in our M. yumanensis samples (Figure 3), AMOVA and pairwise FST showed small but significant genetic differentiation among several geographic populations (Table 3, Figure 4). Specifically, several pairs of geographic populations had significant FST values with their 95% bootstrap confidence intervals not overlapping with 0 (Figure 4). Significant FST values were mostly found in pairs of populations that included Lillooet (LO), Armstrong’s (AS), and Condo (CD), the three populations most distant from the other geographic populations, supporting our finding of genetic isolation-by-geographic distance. Two factors might have contributed to these observations. In the first, there was a wide range of geographic distances between sites, ranging from about 2 km to 470 km (Table S5), and dispersal over long distances might be rare. Second, most sampled sites were maternity colonies of adult females that roost together each summer with high rates of fidelity to their natal roost [53]. Interestingly, including elevation in the Mantel test did not improve the prediction of how geographic factors influenced the genetic pattern, suggesting that this species may fly to high elevations when migrating/breeding. This is consistent with the findings by one of us (C.L.L.) that this species is acoustically detected at high elevations and has been radio-tracked to a roost at 1800 m above sea level [21].
One interesting finding from the genetic data is that the Lillooet (LO) population was most differentiated from other populations despite Armstrong’s (AS) and Condo’s (CD) being more distantly located from the other seven coastal populations. The results suggest that there might be other factors contributing to the differentiation of the Lillooet (LO) population in addition to geographic distance, such as localized adaptation and geographically restricted interbreeding [54,55]. Although we tend to think of rivers as likely flight corridors for bat movement for breeding/hibernation/migration, this is not the case for all species [56]. The Fraser River seems like a likely conduit of gene flow between Lillooet and Vancouver region populations, but our results reject that hypothesis. M. yumanensis is confined to areas of relatively mild winter climates and has been documented overwintering in buildings used as maternity roosts in some areas of southern British Columbia [21]. Ranging as far north as southeastern Alaska along the coast [10], this species is not typically found in the northern half of British Columbia [21] or on the eastern side of the Rocky Mountains, where winters are more extreme [57]. Lillooet is the least snowy of our sampling sites and the hottest. In fact, Lillooet-Lytton is one of the hottest places in Canada in the summer; in July 2023, Lillooet had the highest average daytime temperature in Canada, around 34.0 °C [58], and in June 2021, during a heat dome in British Columbia, the daytime highest temperature of this Lytton-Lillooet area was about 50 °C, setting Canadian records [59]. It is possible that certain adaptations could mold gene flow and contribute to ecological isolation among some bat populations.
The weak population structure found by the microsatellite genotype data among the populations across southern British Columbia could be due to two non-mutually exclusive explanations: (1) there is extensive gene flow among those populations; (2) there is a lack of power of these microsatellite markers to distinguish populations, causing underestimation of genetic differentiation. The first explanation was supported by acoustic records, which have shown patterns indicative of some degree of seasonal migration of M. yumanensis among regions in Southwestern British Columbia [21]. Although the high number of alleles and high allelic diversity at most loci may suggest that the second explanation is unlikely a contributor to the observed low genetic differentiation, limitations of microsatellite loci may still underestimate the real genetic differentiation. For example, homoplasy would cause microsatellite alleles with different DNA sequences but the same length to be treated as the same allele, thus underestimating the variation between alleles [60]. Confirmation of whether homoplasy underestimates the allelic diversity requires sequencing the putatively homoplasic alleles or using denaturing gel electrophoresis, such as single-strand conformation polymorphisms, to separate such alleles [60]. Another limitation is that the upper bound of FST increases when the frequency of the most frequent allele approaches 0.5. Microsatellite loci tend to show lower FST than biallelic single nucleotide polymorphisms since microsatellite loci tend to have many alleles at each locus, causing lower frequency for each allele (less than 0.5) in general and thus a lower upper bound of FST [61]. In our study, allele frequencies of microsatellite loci showed only a few loci with the dominant allele close to 0.5 in some geographic populations, which might contribute to the lower maximum value of FST and thus lower FST estimates (Figures S4–S14). Together, such limitations of microsatellite markers might cause lower than actual genetic differentiation (low FST) of M. yumanensis populations and uncertain genetic clustering of some individuals. For example, STRUCTURE results found one potential admixed individual assigned to neither M. yumanensis nor M. lucifugus and some inconsistent clustering between field identification and STRUCTURE clustering (Figure 1 and Figure A1). Targeted multilocus DNA sequencing or genome-wide single nucleotide polymorphisms based on whole-genome sequencing will help resolve the issues about levels of population genetic differentiation and clarify the genetic identity of the uncertain individuals. The recently published whole-genome sequence of M. yumanensis [18], along with that published earlier for M. lucifugus [62], could serve as excellent reference sequences for such comparisons. Similarly, the whole-genome sequence of M. yumanensis [18] could serve as a reference sequence for population genomic analyses of M. yumanensis, including critically evaluating the relationships among the six subspecies of M. yumanensis: M. y. lambi Benson, 1947; M. y. lutosus Miller and G. M. Allen, 1928; M. y. oxalis Dalquest, 1947; M. y. saturatus Miller, 1897; M. y. sociabilis H. W. Grinnell, 1914; and M. y. yumanensis H. Allen, 1864 [11].
Similar studies have been performed for various populations of M. lucifugus. For example, range-wide population genetics analysis of M. lucifugus across North America by Vonhof et al. showed evidence for genetic isolation by geographic distance based on microsatellite loci across both the whole range as well as across Western North America (including British Columbia). Interestingly, the FST values among Western North American M. lucifugus populations ranged between 0.002 and 0.018, and those among eastern North American samples ranged between −0.005 and 0.013 [3], both of which were smaller than those between many geographic populations of M. yumanensis in southern British Columbia found in this study. In another range-wide study on the northern range of M. lucifugus by Davy et al., three major genetic populations were identified, with admixture individuals between contact zones: an eastern population ranging from Prince Edward Island to Manitoba, a Montane Cordillera population that included those from southern British Columbia, and a Haida Gwaii population. Their analyses revealed that neither the Rocky Mountains nor the Coastal Mountains acted as a barrier to gene flow within M. lucifugus [9]. These results on M. lucifugus were similar to ours on M. yumanensis from Western Canada, where STRUCTURE analyses revealed that all samples from southern British Columbia belonged to one large meta-population, despite the presence of several mountains within our sampled region (Figure 3). However, M. yumanensis has only been reported on the western side of the Continental Divide, suggesting that the Rocky Mountains is likely a significant barrier for the dispersal of M. yumanensis, different from those observed for M. lucifugus [3,9].
We did not detect the fungal pathogen P. destructans in any of the analyzed M. yumanensis bat wing swabs, rejecting our hypothesis of the presence of P. destructans in our samples. However, this lack of detection does not mean that the fungal pathogen is not in British Columbia or that these bats in British Columbia will not be affected or killed by P. destructans in the future. Indeed, the fungal pathogen has been reported from bat guano samples in Grand Forks, indicating its presence in British Columbia. In addition, in neighboring Washington State, to the south of British Columbia, P. destructans infection and WNS have been reported for M. yumanensis bats [14]. It’s highly likely that the fungus will be found on bats in British Columbia very soon.
For the Little Brown Bat (M. lucifugus), a comparison between populations captured before and after the arrival of WNS showed either no difference [63] or evidence for a difference due to adaptation to WNS and/or genetic drift between those populations [9,64]. For example, notable allele frequency differences were observed between the pre-WNS and post-WNS populations in genes associated with regulating arousal from hibernation (GABARB1), breakdown of fats (cGMP-PK1), and vocalizations (FOXP2) [64]. In contrast, there was a limited difference between the populations at the DRB1-like exon 2 of the major histocompatibility complex in M. lucifugus. However, interpretation of the DRB1-like exon 2 data was confounded by the duplication of the DRB1 locus [9]. Correctly assigning alleles to the corresponding duplicated loci is required for further testing the immunogenetic selection driven by the WNS [9]. These findings suggested a potential relationship between the WNS and the genetic characteristics of the bat populations. At present, almost nothing is known about the potential genetic relationships between M. yumanensis and their susceptibility to the WNS fungal pathogen P. destructans. Continuing monitoring of the population trend and infection status of the M. yumanensis is required, not only to protect the M. yumanensis colonies but also to protect the co-roosting M. lucifugus.
The decline of bat populations has shown to have profound consequences for agricultural pest management. In addition, while the fungal pathogen cannot directly infect and cause diseases in humans, the reduced bat populations have led to significantly increased insecticide usage in the eastern United States of America, which was correlated with higher human infant mortality [1]. Together, such results emphasized the importance of population studies of both the hosts and the pathogens in order to maintain and protect a healthy ecosystem for human well-being [65].
5. Conclusions and Perspectives
In conclusion, microsatellite genotypes from 336 M. yumanensis in British Columbia, Western Canada, showed an overall low but statistically significant population structure with more genetic differentiation found between populations in interior British Columbia and the coastal populations than among coastal populations. Interestingly, the observed genetic differentiations among geographic populations of M. yumanensis in southern British Columbia were overall higher than those of M. lucifugus populations from more distant geographic regions across most of North America. Such a result suggests that gene flow is more prevalent among geographic populations of M. lucifugus than those of M. yumanensis. Because these two species often roost together in British Columbia and both are susceptible to WNS, we hypothesize that between the two bat species, M. lucifugus is more likely to bring in and spread the fungal pathogen than M. yumanensis. Though no evidence of P. destructans was found on the wings of the sampled M. yumanensis in 2022 and 2023 in southern British Columbia, continued surveillance of the fungal pathogen in both M. lucifugus and M. yumanensis is needed to test this hypothesis and to closely monitor the emergence and potential spread of the disease in this region.
Supplementary Materials
The following supporting information can be downloaded at: https://www.mdpi.com/article/10.3390/ani15040578/s1. File S1: 336_microsatellite_genotypes.csv: Microsatellite genotypes of the 336 M. yumanensis; File S2: clean_electropherogram_files.zip: electropherogram files of the microsatellite genotypes after removing output files with no results, potential contamination, and so on; File S3: genepop_hardy_weinberg_results.zip: raw data from Genepop analyses of Hardy-Weinberg equilibrium; File S4: genepop_linkage_disequilibrium_results.zip: raw data from Genepop analyses of linkage disequilibrium; File S5: MYYU_Population_Structure.Rmd: R codes for analyses and generating figures; File S6: replicate_genotypes.csv: replicated samples for estimating genotyping errors; File S7: structure_results.zip: raw data from STRUCTURE analyses on the 336 M. yumanensis; File S8: supplementary_data.docx: supplementary figures (Figures S1–S14) and tables (Tables S1–S5).
Author Contributions
Conceptualization, J.X.; methodology, X.S.; software, X.S.; validation, C.L., N.P., C.I. and J.X.; formal analysis, X.S.; investigation, X.S., C.L., N.P., C.I. and J.X; resources, C.L. and J.X.; data curation, X.S.; writing—original draft preparation, X.S.; writing—review and editing, C.L., N.P., C.I. and J.X.; visualization, X.S.; supervision, J.X.; project administration, J.X.; funding acquisition, J.X. All authors have read and agreed to the published version of the manuscript.
Funding
This project was supported by Natural Sciences and Engineering Research Council of Canada (NSERC) Alliance Missions Grant (ALLRP-570780-2021). CI was supported by the Development and Promotion of Science and Technology Talents Project (DPST), Ministry of Education, Thailand, and McMaster Graduate Scholarship, McMaster University. WCS Canada bat conservation program (CLL) conducted mistnet captures through funding provided by Fish and Wildlife Compensation Program, Habitat Conservation Trust Foundation and the Forest Enhancement Society of BC.
Institutional Review Board Statement
The study was conducted in accordance with the Declaration of Helsinki, and approved by the Ministry of Forests, Lands and Natural Resource Operations of the province of British Columbia for Wildlife Conservation Society of Canada (permit number MRCB20-598305).
Informed Consent Statement
Not Applicable.
Data Availability Statement
All genotype data of M. yumanensis generated and reported for this study are presented in the manuscript.
Acknowledgments
We sincerely thank other members of the Wildlife Conservation Society Canada Western Bat Program for helping with bat capture in Lillooet and sampling logistics: Heather Gates, Jason Rae, Lindsay Smith, Chris Currie, Aimee Mitchell, Maleen Maud, and volunteers Mike Kelly, Jason Headley, Sara Lawrence, Vivian Birch-Jones, and Ian Routley. We thank all landowners in the Lillooet area who allowed access to their property for sampling. Additionally, we thank Heather Yoell for lab assistance. We thank the Indigenous communities who facilitated our study on the land within the unceded territory of the St’át’imc Nation. In particular, we thank Michelle Edwards and Cheryl Blair for facilitating bat captures in the Sekw’el’was territory. We thank Shashwati Sanjay for help with DNA extractions of the bat’s wing biopsy punches. We thank the staff at McMaster Genomics Facility (McMaster University, Hamilton, ON) for help with troubleshooting and running samples of fragment analysis. We thank Brian Golding for providing servers for running programs. We thank Viraj Whabi and Veronica Thorn for help with R codes.
Conflicts of Interest
The authors declare no conflicts of interest. The funders had no role in the design of the study; in the collection, analyses, or interpretation of data; in the writing of the manuscript; or in the decision to publish the results.
Appendix A
Table A1.
Reagents and their volumes for preparing the three multiplex PCRs for amplifying the 11 nuclear microsatellite markers.
Table A1.
Reagents and their volumes for preparing the three multiplex PCRs for amplifying the 11 nuclear microsatellite markers.
| Reagents * | Volume Per Reaction | Final Concentration |
|---|---|---|
| Multiplex 1 | ||
| Double-Distilled Water | 4.8 μL | - |
| 5 X Colorless GoTaq Flexi Buffer | 2 μL | 1 X |
| Magnesium Chloride (25 mM) | 0.6 μL | 1.5 mM |
| Deoxynucleotide (dNTP) Solution Mix (10 mM each dNTP) | 0.2 μL | 0.2 mM |
| Mluc4 Forward Primer (10 μM) | 0.3 μL | 0.3 μM |
| Mluc4 Reverse Primer (10 μM) | 0.3 μL | 0.3 μM |
| Mluc25 Forward Primer (10 μM) | 0.2 μL | 0.2 μM |
| Mluc25 Reverse Primer (10 μM) | 0.2 μL | 0.2 μM |
| Mluc34 Forward Primer (10 μM) | 0.15 μL | 0.15 μM |
| Mluc34 Reverse Primer (10 μM) | 0.15 μL | 0.15 μM |
| GoTaq G2 Hot Start Taq Polymerase (5 u/μL) | 0.1 μL | 0.05 u/μL |
| DNA | 1 μL | - |
| Total | 10 μL | - |
| Multiplex 2 | ||
| Double-Distilled Water | 4 μL | - |
| 5 X Colorless GoTaq Flexi Buffer | 2 μL | 1 X |
| Magnesium Chloride (25 mM) | 0.6 μL | 1.5 mM |
| Deoxynucleotide (dNTP) Solution Mix (10 mM each dNTP) | 0.2 μL | 0.2 mM |
| Mluc5 Forward Primer (10 μM) | 0.25 μL | 0.25 μM |
| Mluc5 Reverse Primer (10 μM) | 0.25 μL | 0.25 μM |
| Mluc8 Forward Primer (10 μM) | 0.15 μL | 0.15 μM |
| Mluc8 Reverse Primer (10 μM) | 0.15 μL | 0.15 μM |
| Mluc11 Forward Primer (10 μM) | 0.35 μL | 0.35 μM |
| Mluc11 Reverse Primer (10 μM) | 0.35 μL | 0.35 μM |
| Mluc29 Forward Primer (10 μM) | 0.3 μL | 0.3 μM |
| Mluc29 Reverse Primer (10 μM) | 0.3 μL | 0.3 μM |
| GoTaq G2 Hot Start Taq Polymerase (5 u/μL) | 0.1 μL | 0.05 u/μL |
| DNA | 1 μL | - |
| Total | 10 μL | - |
| Multiplex 3 | ||
| Double-Distilled Water | 3.5 μL | - |
| 5 X Colorless GoTaq Flexi Buffer | 2 μL | 1 X |
| Magnesium Chloride (25 mM) | 0.6 μL | 1.5 mM |
| Deoxynucleotide (dNTP) Solution Mix (10 mM each dNTP) | 0.2 μL | 0.2 mM |
| Mluc1 Forward Primer (10 μM) | 0.3 μL | 0.3 μM |
| Mluc1 Reverse Primer (10 μM) | 0.3 μL | 0.3 μM |
| Mluc7 Forward Primer (10 μM) | 0.25 μL | 0.25 μM |
| Mluc7 Reverse Primer (10 μM) | 0.25 μL | 0.25 μM |
| Mluc21 Forward Primer (10 μM) | 0.45 μL | 0.45 μM |
| Mluc21 Reverse Primer (10 μM) | 0.45 μL | 0.45 μM |
| Mluc30 Forward Primer (10 μM) | 0.3 μL | 0.45 μM |
| Mluc30 Reverse Primer (10 μM) | 0.3 μL | 0.3 μM |
| GoTaq G2 Hot Start Taq Polymerase (5 u/μL) | 0.1 μL | 0.05 u/μL |
| DNA | 1 μL | - |
| Total | 10 μL | - |
* Company names of the reagents: Deoxynucleotide (dNTP) Solution Mix (Catalog # N0447L, New England Biolabs , Ipswich, MA, USA), Primers (Integrated DNA Technologies, Coralville, IA, USA), 5 X Colorless GoTaq Flexi Buffer, Magnesium Chloride, and GoTaq G2 Hot Start Taq Polymerase (Catalog number: M7405) (Promega, Madison, WI, USA).
Table A2.
Primers and fluorescent dyes and PCR conditions for amplifying the 11 nuclear microsatellite loci.
Table A2.
Primers and fluorescent dyes and PCR conditions for amplifying the 11 nuclear microsatellite loci.
| Locus | Primer Sequence | Reference | PCR Condition |
|---|---|---|---|
| Multiplex 1 | Initial denaturation at 95 °C for 5 min 35 cycles of denaturation at 95 °C for 30 s, annealing at 56 °C for 1 min, extension at 72 °C for 1 min Final extension at 64 °C for 45 min Held at 4 °C after completion | ||
| Mluc4 | F: 5′-/5HEX/AACTAACCGAGCTACCCAATCA-3 | Burns et al. [24] | |
| R: 5′-CTTTCCTTTCTCCCTTCCACTC-3′ | |||
| Mluc25 | F: 5′-/56-FAM/TACACCCTCTCCAGTTCATGTG-3′ | Burns et al. [24] | |
| R: 5′-GAGATTACCATAGGCTCACCAAA-3′ | |||
| Mluc34 | F: 5′-/5ATTO550N/ACAAAACACATAGATCCACCCC-3′ | Burns et al. [24] | |
| R: 5′-GCCAACTTCAAAGAGAAAGGAA-3′ | |||
| Multiplex 2 | |||
| Mluc5 | F: 5′-/5HEX/CTAAGAAAGGGTTGCACTCTGG-3′ | Burns et al. [24] | |
| R: 5′-TTGTTTACATCAGGCTTTGTGC-3′ | |||
| Mluc8 | F: 5′-/5ATTO550N/CCACTCAAGCACCAGATGAATA-3′ | Burns et al. [24] | |
| R: 5′-AGGAATGAGGGAAGAAAGGAAG-3′ | |||
| Mluc11 | F: 5′-/5ATTO565N/CATAAGCTGAATGAGAGGAGGG-3′ | Burns et al. [24] | |
| R: 5′-TCGAATAAATACCTGGGAATGG-3′ | |||
| Mluc29 | F: 5′-/56-FAM/GGAGGTGGAGAGATTGAGAAAA-3′ | Burns et al. [24] | |
| R: 5′-GACACAATGAAGTCCCAAACAA-3′ | |||
| Multiplex 3 | |||
| Mluc1 | F: 5′-/5HEX/ATCATAGCGAGCGATCAAACTC-3′ | Burns et al. [24] | |
| R: 5′-GCTCTTCTTTTGGTACAGGTGG-3 | |||
| Mluc7 | F: 5′-/5ATTO550N/AATACCCTTGCCTTTCTTCCTC-3′ | Burns et al. [24] | |
| R: 5′-ATGTTTTCCTCAAAGTCCCTCA-3′ | |||
| Mluc21 | F: 5′-/56FAM/CACTGGTATAGTTCTTTGTAGGTCTG-3′ | Burns et al. [24] | |
| R: 5′-AATTTGAATGCTATGGCGAC-3′ | |||
| Mluc30 | F: 5′-/5ATTO565N/CACACACACAACAGAGAGAGAGAG-3′ | Burns et al. [24] | |
| R: 5′-AAAAGCTGGAAAGAAACACTGC-3′ | |||
Figure A1.
Number of different species identified by researchers in the field in each of the 2 genetic clusters, the best number of genetic populations identified by STRUCTURE software. (A) Number of different species in cluster 1; (B) Number of different species in cluster 2. MYYU = bats tentatively identified as M. yumanensis; MYLU = bats tentatively identified as M. lucifugus; MYYU/MYLU, Unidentified = bats that could not be distinguished between M. yumanensis and M. lucifugus.
Figure A2.
1:250,000 digital elevation model for British Columbia showing the elevation of areas of interest in southern British Columbia. White circles represented sampling sites. The digital elevation model was made using the cded_terra function in bcmaps R package (Version 2.2.0) [44]. The map was plotted using the tidyterra R package (Version 0.7.0) [66].
References
- Frank, E.G. The Economic Impacts of Ecosystem Disruptions: Costs from Substituting Biological Pest Control. Science 2024, 385, eadg0344. [Google Scholar] [CrossRef] [PubMed]
- Tompkins, D.M.; Carver, S.; Jones, M.E.; Krkošek, M.; Skerratt, L.F. Emerging Infectious Diseases of Wildlife: A Critical Perspective. Trends Parasitol. 2015, 31, 149–159. [Google Scholar] [CrossRef] [PubMed]
- Vonhof, M.J.; Russell, A.L.; Miller-Butterworth, C.M. Range-Wide Genetic Analysis of Little Brown Bat (Myotis lucifugus) Populations: Estimating the Risk of Spread of White-Nose Syndrome. PLoS ONE 2015, 10, e0128713. [Google Scholar] [CrossRef]
- Biek, R.; Real, L.A. The Landscape Genetics of Infectious Disease Emergence and Spread. Mol. Ecol. 2010, 19, 3515–3531. [Google Scholar] [CrossRef]
- Wilder, A.P.; Kunz, T.H.; Sorenson, M.D. Population Genetic Structure of a Common Host Predicts the Spread of White-nose Syndrome, an Emerging Infectious Disease in Bats. Mol. Ecol. 2015, 24, 5495–5506. [Google Scholar] [CrossRef] [PubMed]
- Boyles, J.G.; Cryan, P.M.; McCracken, G.F.; Kunz, T.H. Economic Importance of Bats in Agriculture. Science 2011, 332, 41–42. [Google Scholar] [CrossRef] [PubMed]
- Kasso, M.; Balakrishnan, M. Ecological and Economic Importance of Bats (Order Chiroptera). Int. Sch. Res. Not. 2013, 187415. [Google Scholar] [CrossRef]
- Ramírez-Fráncel, L.A.; García-Herrera, L.V.; Losada-Prado, S.; Reinoso-Flórez, G.; Sánchez-Hernández, A.; Estrada-Villegas, S.; Lim, B.K.; Guevara, G. Bats and Their Vital Ecosystem Services: A Global Review. Integr. Zool. 2022, 17, 2–23. [Google Scholar] [CrossRef] [PubMed]
- Davy, C.M.; Donaldson, M.E.; Rico, Y.; Lausen, C.L.; Dogantzis, K.; Ritchie, K.; Willis, C.K.R.; Burles, D.W.; Jung, T.S.; McBurney, S.; et al. Prelude to a Panzootic: Gene Flow and Immunogenetic Variation in Northern Little Brown Myotis Vulnerable to Bat White-Nose Syndrome. FACETS 2017, 2, 690–714. [Google Scholar] [CrossRef]
- Olson, L.E.; Gunderson, A.M.; MacDonald, S.; Blejwas, K.M. First Records of Yuma Myotis (Myotis yumanensis) in Alaska. Northwest. Nat. 2014, 95, 228–235. [Google Scholar] [CrossRef]
- Braun, J.K.; Yang, B.; Gonzalez-Perez, S.B.; Mares, M.A. Myotis yumanensis (Chiroptera: Vespertilionidae). Mamm. Species 2015, 47, 1–14. [Google Scholar] [CrossRef]
- Rodhouse, T.J.; Scott, S.A.; Ormsbee, P.C.; Zinck, J.M. Field Identification of Myotis yumanensis and Myotis lucifugus: A Morphological Evaluation. West. N. Am. Nat. 2008, 68, 437–443. [Google Scholar] [CrossRef]
- Rensel, L.J.; Hodges, K.E.; Lausen, C.L. Maternity Colony Social Structure of Myotis in British Columbia, Canada. Behav. Ecol. Sociobiol. 2022, 76, 159. [Google Scholar] [CrossRef]
- U.S. Fish and Wildlife Service. Bats Affected by WNS. White-Nose Syndrome. Available online: https://www.whitenosesyndrome.org/static-page/bats-affected-by-wns (accessed on 25 October 2024).
- Elizarraras, S. Yuma Myotis Bat (U.S. National Park Service). In National Park Service. Available online: https://www.nps.gov/articles/000/yuma-myotis-bat.htm (accessed on 16 January 2025).
- Solari, S. Myotis yumanensis. IUCN Red List Threat. Species 2019, e.T14213A22068335. [Google Scholar] [CrossRef]
- Davy, C.M.; Martinez-Nunez, F.; Willis, C.K.R.; Good, S.V. Spatial Genetic Structure among Bat Hibernacula along the Leading Edge of a Rapidly Spreading Pathogen. Conserv. Genet. 2015, 16, 1013–1024. [Google Scholar] [CrossRef]
- Curti, J.N.; Fraser, D.; Escalona, M.; Fairbairn, C.W.; Sacco, S.; Sahasrabudhe, R.; Nguyen, O.; Seligmann, W.; Sudmant, P.H.; Toffelmier, E.; et al. A Genome Assembly of the Yuma Myotis Bat, Myotis yumanensis. J. Hered. 2024, 115, 139–148. [Google Scholar] [CrossRef] [PubMed]
- Korstian, J.M.; Stevens, R.D.; Lee, T.E.; Baker, R.J.; Ray, D.A. Unraveling the Myotis Morass: Ultraconserved-Element Analysis Reveals Introgression, Cryptic Diversity, and Taxonomic Trouble. J. Mammal. 2024, 105, 259–276. [Google Scholar] [CrossRef]
- U.S. Fish and Wildlife Service. Where Is WNS Now? White-Nose Syndrome. Available online: https://www.whitenosesyndrome.org/where-is-wns (accessed on 16 January 2025).
- Lausen, C.; Nagorsen, D.; Brigham, M.; Hobbs, J. Bats of British Columbia, 2nd ed.; Royal BC Museum: Victoria, BC, Canada, 2022. [Google Scholar]
- Insuk, C.; Cheeptham, N.; Lausen, C.; Xu, J. DNA Metabarcoding Analyses Reveal Fine-Scale Microbiome Structures on Western Canadian Bat Wings. Microbiol. Spectr. 2024, 12, e00376-24. [Google Scholar] [CrossRef] [PubMed]
- Weller, T.J.; Scott, S.A.; Rodhouse, T.J.; Ormsbee, P.C.; Zinck, J.M. Field Identification of the Cryptic Vespertilionid Bats, Myotis lucifugus and M. yumanensis. Acta Chiropterologica 2007, 9, 133–147. [Google Scholar] [CrossRef]
- Burns, L.E.; Broders, H.G.; Frasier, T.R. Characterization of 11 Tetranucleotide Microsatellite Loci for the Little Brown Bat (Myotis lucifugus) Based on in Silico Genome Sequences. Conserv. Genet. Resour. 2012, 4, 653–655. [Google Scholar] [CrossRef]
- Johnson, L.N.L.; McLeod, B.A.; Burns, L.E.; Arseneault, K.; Frasier, T.R.; Broders, H.G. Population Genetic Structure Within and among Seasonal Site Types in the Little Brown Bat (Myotis lucifugus) and the Northern Long-Eared Bat (M. septentrionalis). PLoS ONE 2015, 10, e0126309. [Google Scholar] [CrossRef] [PubMed]
- Henegariu, O.; Heerema, N.A.; Dlouhy, S.R.; Vance, G.H.; Vogt, P.H. Multiplex PCR: Critical Parameters and Step-by-Step Protocol. BioTechniques 1997, 23, 504–511. [Google Scholar] [CrossRef] [PubMed]
- Goor, R.M.; Forman Neall, L.; Hoffman, D.; Sherry, S.T. A Mathematical Approach to the Analysis of Multiplex DNA Profiles. Bull. Math. Biol. 2011, 73, 1909–1931. [Google Scholar] [CrossRef] [PubMed]
- Goor, R.M.; Hoffman, D.; Riley, G.R. Novel Method for Accurately Assessing Pull-up Artifacts in STR Analysis. Forensic Sci. Int. Genet. 2021, 51, 102410. [Google Scholar] [CrossRef]
- Matschiner, M.; Salzburger, W. TANDEM: Integrating Automated Allele Binning into Genetics and Genomics Workflows. Bioinformatics 2009, 25, 1982–1983. [Google Scholar] [CrossRef] [PubMed]
- Pritchard, J.K.; Stephens, M.; Donnelly, P. Inference of Population Structure Using Multilocus Genotype Data. Genetics 2000, 155, 945–959. [Google Scholar] [CrossRef] [PubMed]
- Falush, D.; Stephens, M.; Pritchard, J.K. Inference of Population Structure Using Multilocus Genotype Data: Linked Loci and Correlated Allele Frequencies. Genetics 2003, 164, 1567–1587. [Google Scholar] [CrossRef]
- Kamvar, Z.N.; Tabima, J.F.; Grünwald, N.J. Poppr: An R Package for Genetic Analysis of Populations with Clonal, Partially Clonal, and/or Sexual Reproduction. PeerJ 2014, 2, e281. [Google Scholar] [CrossRef] [PubMed]
- Kamvar, Z.N.; Brooks, J.C.; Grünwald, N.J. Novel R Tools for Analysis of Genome-Wide Population Genetic Data with Emphasis on Clonality. Front. Genet. 2015, 6, 208. [Google Scholar] [CrossRef] [PubMed]
- Clark, L.V.; Jasieniuk, M. POLYSAT: An R Package for Polyploid Microsatellite Analysis. Mol. Ecol. Resour. 2011, 11, 562–566. [Google Scholar] [CrossRef] [PubMed]
- Clark, L.V.; Schreier, A.D. Resolving Microsatellite Genotype Ambiguity in Populations of Allopolyploid and Diploidized Autopolyploid Organisms Using Negative Correlations between Allelic Variables. Mol. Ecol. Resour. 2017, 17, 1090–1103. [Google Scholar] [CrossRef]
- R Core Team. R: A Language and Environment for Statistical Computing; R Foundation for Statistical Computing: Vienna, Austria, 2024; Available online: https://Www.R-Project.Org/ (accessed on 15 February 2025).
- Pompanon, F.; Bonin, A.; Bellemain, E.; Taberlet, P. Genotyping Errors: Causes, Consequences and Solutions. Nat. Rev. Genet. 2005, 6, 847–859. [Google Scholar] [CrossRef] [PubMed]
- Raymond, M.; Rousset, F. GENEPOP (Version 1.2): Population Genetics Software for Exact Tests and Ecumenicism. J. Hered. 1995, 86, 248–249. [Google Scholar] [CrossRef]
- Weir, B.S.; Cockerham, C.C. Estimating F-Statistics for the Analysis of Population Structure. Evolution 1984, 38, 1358. [Google Scholar] [CrossRef] [PubMed]
- Robertson, A.; Hill, W.G. Deviations from Hardy-Weinberg proportions: Sampling variances and use in estimation of inbreeding coefficients. Genetics 1984, 107, 703–718. [Google Scholar] [CrossRef]
- Hubisz, M.J.; Falush, D.; Stephens, M.; Pritchard, J.K. Inferring Weak Population Structure with the Assistance of Sample Group Information. Mol. Ecol. Resour. 2009, 9, 1322–1332. [Google Scholar] [CrossRef]
- Goudet, J.; Jombart, T. Hierfstat: Estimation and Tests of Hierarchical F-Statistics, 0.5-11. 2004. Available online: https://cran.r-project.org/web/packages/hierfstat/index.html (accessed on 6 December 2024). [CrossRef]
- Hijmans, R.J. Raster: Geographic Data Analysis and Modeling, 3.6-30. 2010. Available online: https://cran.r-project.org/web/packages/raster/index.html (accessed on 6 December 2024). [CrossRef]
- Teucher, A.; Albers, S.; Hazlitt, S. Bcmaps: Map Layers and Spatial Utilities for British Columbia, 2.2.0. 2017. Available online: https://cran.r-project.org/web/packages/bcmaps/index.html (accessed on 6 December 2024). [CrossRef]
- Hijmans, R.J. Terra: Spatial Data Analysis, 1.7-83. 2020. Available online: https://cran.r-project.org/web/packages/terra/index.html (accessed on 6 December 2024). [CrossRef]
- Van Etten, J.R. Package Gdistance: Distances and Routes on Geographical Grids. J. Stat. Soft. 2017, 76, 1–21. [Google Scholar] [CrossRef]
- Oksanen, J.; Simpson, G.L.; Blanchet, F.G.; Kindt, R.; Legendre, P.; Minchin, P.R.; O’Hara, R.B.; Solymos, P.; Stevens, M.H.H.; Szoecs, E.; et al. Vegan: Community Ecology Package, 2.6-8. 2001. Available online: https://cran.r-project.org/web/packages/vegan/index.html (accessed on 6 December 2024). [CrossRef]
- Francis, R.M. POPHELPER: An R Package and Web App to Analyse and Visualize Population Structure. Mol. Ecol. Resour. 2017, 17, 27–32. [Google Scholar] [CrossRef] [PubMed]
- Evanno, G.; Regnaut, S.; Goudet, J. Detecting the Number of Clusters of Individuals Using the Software STRUCTURE: A Simulation Study. Mol. Ecol. 2005, 14, 2611–2620. [Google Scholar] [CrossRef]
- Pebesma, E. Simple Features for R: Standardized Support for Spatial Vector Data. R J. 2018, 10, 439. [Google Scholar] [CrossRef]
- Pebesma, E.; Bivand, R. Spatial Data Science: With Applications in R, 1st ed.; Chapman and Hall/CRC: New York, NY, USA, 2023. [Google Scholar] [CrossRef]
- Botstein, D.; White, R.; Skolnick, M.; Davis, R. Construction of a Genetic Linkage Map in Man Using Restriction Fragment Length Polymorphisms. Am. J. Hum. Genet. 1980, 32, 314–331. [Google Scholar] [PubMed]
- Lewis, S.E. Roost Fidelity of Bats: A Review. J. Mammal. 1995, 76, 481–496. [Google Scholar] [CrossRef]
- McRae, B.H. Isolation by resistance. Evolution 2006, 60, 1551–1561. [Google Scholar] [CrossRef] [PubMed]
- Wang, I.J.; Bradburd, G.S. Isolation by Environment. Mol. Ecol. 2014, 23, 5649–5662. [Google Scholar] [CrossRef]
- Lausen, C.L. Roosting Ecology and Landscape Genetics of Prairie Bats. Ph.D. Thesis, University of Calgary, Calgary, AB, Canada, 2007. [Google Scholar]
- Naughton, D. The Natural History of Canadian Mammals; University of Toronto Press: Toronto, ON, Canada, 2012. [Google Scholar]
- Hourly Data Report for July 06, 2023-Climate-Environment and Climate Change Canada. Available online: https://climate.weather.gc.ca/climate_data/hourly_data_e.html?hlyRange=1997-11-20%7C2024-11-06&dlyRange=1997-11-24%7C2024-11-06&mlyRange=1997-12-01%7C2005-09-01&StationID=27388&Prov=BC&urlExtension=_e.html&searchType=stnName&optLimit=specDate&StartYear=1840&EndYear=2024&selRowPerPage=25&Line=0&searchMethod=contains&txtStationName=Lillooet&timeframe=1&time=LST&time=LST&Year=2023&Month=7&Day=6# (accessed on 18 November 2024).
- Abbasi, J. As Extreme Heat Becomes More Common, the Unprecedented Pacific Northwest Heat Dome Offers Lessons. JAMA 2024, 332, 1035. [Google Scholar] [CrossRef]
- Selkoe, K.A.; Toonen, R.J. Microsatellites for Ecologists: A Practical Guide to Using and Evaluating Microsatellite Markers. Ecol. Lett. 2006, 9, 615–629. [Google Scholar] [CrossRef]
- Jakobsson, M.; Edge, M.D.; Rosenberg, N.A. The Relationship Between FST and the Frequency of the Most Frequent Allele. Genetics 2013, 193, 515–528. [Google Scholar] [CrossRef]
- Lindblad-Toh, K.; Garber, M.; Zuk, O.; Lin, M.F.; Parker, B.J.; Washietl, S.; Kheradpour, P.; Ernst, J.; Jordan, G.; Mauceli, E.; et al. A High-Resolution Map of Human Evolutionary Constraint Using 29 Mammals. Nature 2011, 478, 476–482. [Google Scholar] [CrossRef] [PubMed]
- Lilley, T.M.; Wilson, I.W.; Field, K.A.; Reeder, D.M.; Vodzak, M.E.; Turner, G.G.; Kurta, A.; Blomberg, A.S.; Hoff, S.; Herzog, C.J.; et al. Genome-Wide Changes in Genetic Diversity in a Population of Myotis lucifugus Affected by White-Nose Syndrome. G3 Genes Genomes Genet. 2020, 10, 2007–2020. [Google Scholar] [CrossRef]
- Auteri, G.G.; Knowles, L.L. Decimated Little Brown Bats Show Potential for Adaptive Change. Sci. Rep. 2020, 10, 3023. [Google Scholar] [CrossRef] [PubMed]
- Xu, J. Assessing Global Fungal Threats to Humans. mLife 2022, 1, 223–240. [Google Scholar] [CrossRef] [PubMed]
- Hernangómez, D. Using the Tidyverse with Terra Objects: The Tidyterrapackage. JOSS 2023, 8, 5751. [Google Scholar] [CrossRef]
Disclaimer/Publisher’s Note: The statements, opinions and data contained in all publications are solely those of the individual author(s) and contributor(s) and not of MDPI and/or the editor(s). MDPI and/or the editor(s) disclaim responsibility for any injury to people or property resulting from any ideas, methods, instructions or products referred to in the content. |
© 2025 by the authors. Licensee MDPI, Basel, Switzerland. This article is an open access article distributed under the terms and conditions of the Creative Commons Attribution (CC BY) license (https://creativecommons.org/licenses/by/4.0/).