Key Neuropeptides Regulating Molting in Pacific White Shrimp (Penaeus vannamei): Insights from Transcriptomic Analysis
Simple Summary
Abstract
1. Introduction
2. Materials and Methods
2.1. Aquaculture and Sampling Procedures
2.2. RNA Extraction and Transcriptome Sequencing
2.3. Analysis and Functional Annotation of DEGs During Ecdysis
2.4. Prediction of Neuropeptides Among Differentially Expressed Genes
2.5. RT-qPCR Validation of Key Neuropeptides Regulating Ecdysis
3. Results
3.1. Quality Control of Transcriptome Sequencing Data
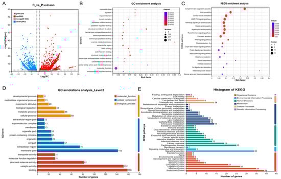
3.2. Annotation and Functional Enrichment of DEGs Before and After Molting
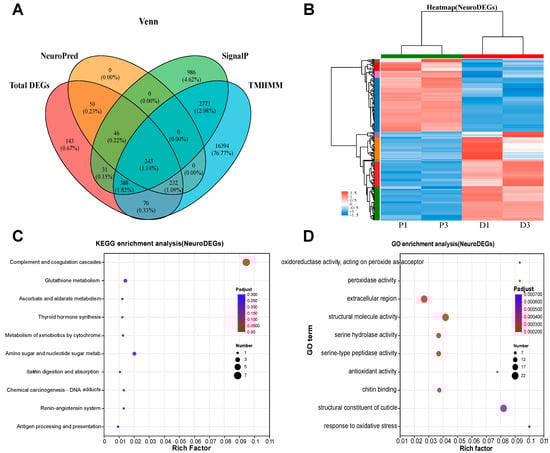
3.3. Selection and Functional Enrichment of Neuropeptides
3.4. Identification of Key Neuropeptides Associated with Molting
3.5. RT-qPCR Primer Design, Amplification Efficiency, and Validation
4. Discussion
5. Conclusions
Author Contributions
Funding
Institutional Review Board Statement
Data Availability Statement
Acknowledgments
Conflicts of Interest
References
- Wang, H.; Teng, M.; Liu, P.; Zhao, M.; Wang, S.; Hu, J.; Bao, Z.; Zeng, Q. Selection signatures of Pacific White Shrimp Litopenaeus vannamei revealed by whole-genome resequencing analysis. Front. Mar. Sci. 2022, 9, 844597. [Google Scholar] [CrossRef]
- FAO. The State of World Fisheries and Aquaculture 2024–Blue Transformation in Action; FAO: Rome, Italy, 2024. [Google Scholar]
- Villarreal, H. Shrimp farming advances, challenges, and opportunities. J. World Aquacult. Soc. 2023, 54, 1092–1095. [Google Scholar] [CrossRef]
- Alfaro-Montoya, J.; Braga, A.; Umaña-Castro, R. Research frontiers in penaeid shrimp reproduction: Future trends to improve commercial production. Aquaculture 2019, 503, 70–87. [Google Scholar] [CrossRef]
- Emerenciano, M.G.; Rombenso, A.N.; Vieira, F.d.N.; Martins, M.A.; Coman, G.J.; Truong, H.H.; Noble, T.H.; Simon, C.J. Intensification of penaeid shrimp culture: An applied review of advances in production systems, nutrition and breeding. Animals 2022, 12, 236. [Google Scholar] [CrossRef] [PubMed]
- Lemos, D.; Weissman, D. Moulting in the grow-out of farmed shrimp: A review. Rev. Aquacult. 2021, 13, 5–17. [Google Scholar] [CrossRef]
- Gao, Y.; Zhang, X.; Wei, J.; Sun, X.; Yuan, J.; Li, F.; Xiang, J. Whole transcriptome analysis provides insights into molecular mechanisms for molting in Litopenaeus vannamei. PLoS ONE 2015, 10, e0144350. [Google Scholar] [CrossRef]
- Diwan, A. Current progress in shrimp endocrinology—A review. Indian. J. Exp. Biol. 2005, 43, 209–223. [Google Scholar] [PubMed]
- Wei, J.; Zhang, X.; Yu, Y.; Huang, H.; Li, F.; Xiang, J. Comparative transcriptomic characterization of the early development in Pacific white shrimp Litopenaeus vannamei. PLoS ONE 2014, 9, e106201. [Google Scholar] [CrossRef] [PubMed]
- Corteel, M.; Dantas-Lima, J.; Wille, M.; Alday-Sanz, V.; Pensaert, M.; Sorgeloos, P.; Nauwynck, H. Moult cycle of laboratory-raised Penaeus (Litopenaeus) vannamei and P. monodon. Aquacult. Int. 2012, 20, 13–18. [Google Scholar] [CrossRef]
- Chang, E.S.; Mykles, D.L. Regulation of crustacean molting: A review and our perspectives. Gen. Comp. Endocrinol. 2011, 172, 323–330. [Google Scholar] [CrossRef] [PubMed]
- Chen, H.-Y.; Watson, R.D.; Chen, J.-C.; Liu, H.-F.; Lee, C.-Y. Molecular characterization and gene expression pattern of two putative molt-inhibiting hormones from Litopenaeus vannamei. Gen. Comp. Endocrinol. 2007, 151, 72–81. [Google Scholar] [CrossRef] [PubMed]
- Webster, S.G.; Keller, R.; Dircksen, H. The CHH-superfamily of multifunctional peptide hormones controlling crustacean metabolism, osmoregulation, moulting, and reproduction. Gen. Comp. Endocrinol. 2012, 175, 217–233. [Google Scholar] [CrossRef]
- Sathapondecha, P.; Panyim, S.; Udomkit, A. A novel function of bursicon in stimulation of vitellogenin expression in black tiger shrimp, Penaeus monodon. Aquaculture 2015, 446, 80–87. [Google Scholar] [CrossRef]
- Romano, N.; Zeng, C. Cannibalism of decapod crustaceans and implications for their aquaculture: A review of its prevalence, influencing factors, and mitigating methods. Rev. Fish. Sci. Aquac. 2017, 25, 42–69. [Google Scholar] [CrossRef]
- Chen, H.; Li, Z.; Yang, H.; Zhang, J.; Farhadi, A.; Li, E. Identifying genes involved in the secretory physiological response to feeding in Pacific White Shrimp (Litopenaeus vannamei) using transcriptomics. Comp. Biochem. Physiol. A Mol. Integr. Physiol. 2024, 288, 111555. [Google Scholar] [CrossRef] [PubMed]
- Zhou, B.; Ran, H.; Zhang, Q.; Chen, H.; Han, F.; Xu, C.; Zhao, Q. Unveiling the Impact of Rapeseed Meal on Feeding Behavior and Anorexigenic Endocrine in Litopenaeus vannamei. Animals 2024, 14, 540. [Google Scholar] [CrossRef]
- Li, Y.; Li, Z.; Ran, H.; Fan, Z.; Yang, F.; Chen, H.; Zhou, B. Characterization and Analysis of the Functional Differences of the Two Eclosion Hormones in Regulating Molting in the White Shrimp Litopenaeus vannamei. Int. J. Mol. Sci. 2024, 25, 12813. [Google Scholar] [CrossRef]
- Christie, A.E. Crustacean neuroendocrine systems and their signaling agents. Cell. Tissue Res. 2011, 345, 41–67. [Google Scholar] [CrossRef]
- Vandesompele, J.; De Preter, K.; Pattyn, F.; Poppe, B.; Van Roy, N.; De Paepe, A.; Speleman, F. Accurate normalization of real-time quantitative RT-PCR data by geometric averaging of multiple internal control genes. Genome Biol. 2002, 3, 0031. [Google Scholar] [CrossRef]
- Livak, K.J.; Schmittgen, T.D. Analysis of relative gene expression data using real-time quantitative PCR and the 2−ΔΔCT method. Methods 2001, 25, 402–408. [Google Scholar] [CrossRef] [PubMed]
- Miller, E.J.; Lappin, S.L. Physiology, Cellular Receptor. In StatPearls; StatPearls Publishing: Treasure Island, FL, USA, 2023. [Google Scholar]
- Gao, Y.; Wei, J.; Yuan, J.; Zhang, X.; Li, F.; Xiang, J. Transcriptome analysis on the exoskeleton formation in early developmetal stages and reconstruction scenario in growth-moulting in Litopenaeus vannamei. Sci. Rep. 2017, 7, 1098. [Google Scholar] [CrossRef]
- Alber, A.B.; Suter, D.M. Dynamics of protein synthesis and degradation through the cell cycle. Cell Cycle 2019, 18, 784–794. [Google Scholar] [CrossRef] [PubMed]
- Devaraj, H.; Natarajan, A. Molecular mechanisms regulating molting in a crustacean. Febs. J. 2006, 273, 839–846. [Google Scholar] [CrossRef] [PubMed]
- Campli, G.; Volovych, O.; Kim, K.; Veldsman, W.P.; Drage, H.B.; Sheizaf, I.; Lynch, S.; Chipman, A.D.; Daley, A.C.; Robinson-Rechavi, M. The moulting arthropod: A complete genetic toolkit review. Biol. Rev. 2024, 99, 2338–2375. [Google Scholar] [CrossRef] [PubMed]
- Wei, C.; Pan, L.; Zhang, X.; Tong, R. Comparative transcriptome analysis of eyestalk from the white shrimp Litopenaeus vannamei after the injection of dopamine. Gene 2020, 763, 145115. [Google Scholar] [CrossRef]
- Chang, T.; Wang, P.; Han, F.; Liang, X.; Xiao, X.; Chen, H.; Xu, C.; Li, E. Characterization of gonadal development phases and maturation mechanisms in male Pacific whiteleg shrimp (Litopenaeus vannamei). Aquaculture 2024, 584, 740669. [Google Scholar] [CrossRef]
- Nielsen, H.; Tsirigos, K.D.; Brunak, S.; von Heijne, G. A brief history of protein sorting prediction. Protein J. 2019, 38, 200–216. [Google Scholar] [CrossRef] [PubMed]
- Southey, B.R.; Amare, A.; Zimmerman, T.A.; Rodriguez-Zas, S.L.; Sweedler, J.V. NeuroPred: A tool to predict cleavage sites in neuropeptide precursors and provide the masses of the resulting peptides. Nucleic Acids Res. 2006, 34, W267–W272. [Google Scholar] [CrossRef]
- Southey, B.R.; Sweedler, J.V.; Rodriguez-Zas, S.L. Prediction of neuropeptide cleavage sites in insects. Bioinformatics 2008, 24, 815–825. [Google Scholar] [CrossRef]
- Hallgren, J.; Tsirigos, K.D.; Pedersen, M.D.; Almagro Armenteros, J.J.; Marcatili, P.; Nielsen, H.; Krogh, A.; Winther, O. DeepTMHMM predicts alpha and beta transmembrane proteins using deep neural networks. BioRxiv 2022. BioRxiv:2022.04.08.487609. [Google Scholar]
- Wang, L.; Chen, H.; Xu, J.; Xu, Q.; Wang, M.; Zhao, D.; Wang, L.; Song, L. Crustacean hyperglycemic hormones directly modulate the immune response of hemocytes in shrimp Litopenaeus vannamei. Fish Shellfish Immun. 2017, 62, 164–174. [Google Scholar] [CrossRef] [PubMed]
- Wanlem, S.; Supamattaya, K.; Tantikitti, C.; Prasertsan, P.; Graidist, P. Expression and applications of recombinant crustacean hyperglycemic hormone from eyestalks of white shrimp (Litopenaeus vannamei) against bacterial infection. Fish Shellfish Immun. 2011, 30, 877–885. [Google Scholar] [CrossRef]
- Zhang, X.; Pan, L.; Wei, C.; Tong, R.; Li, Y.; Ding, M.; Wang, H. Crustacean hyperglycemic hormone (CHH) regulates the ammonia excretion and metabolism in white shrimp, Litopenaeus vannamei under ammonia-N stress. Sci. Total Environ. 2020, 723, 138128. [Google Scholar] [CrossRef] [PubMed]
- Wang, C.G. Preliminary Study on Molecular Mechanism of Functional Genes Relate to Ecdysone Signaling Pathway in Molting of Litopenaeus vannamei. Ph.D. Thesis, Guangdong Ocean University, Zhanjiang, China, 2022. [Google Scholar]
- Lacombe, C.; Greve, P.; Martin, G. Overview on the sub-grouping of the crustacean hyperglycemic hormone family. Neuropeptides 1999, 33, 71–80. [Google Scholar] [CrossRef] [PubMed]
- Chen, S.; Lin, C.; Kuo, C. In silico analysis of crustacean hyperglycemic hormone family. Mar. Biotechnol. 2005, 7, 193–206. [Google Scholar] [CrossRef] [PubMed]
- Kegel, G.; Reichwein, B.; Tensen, C.P.; Keller, R. Amino acid sequence of crustacean hyperglycemic hormone (CHH) from the crayfish, Orconectes limousus: Emergence of a novel neuropeptide family. Peptides 1991, 12, 909–913. [Google Scholar] [CrossRef]
- Zhou, L.; Li, S.; Wang, Z.; Li, F.; Xiang, J. An eclosion hormone-like gene participates in the molting process of Palaemonid shrimp Exopalaemon carinicauda. Dev. Genes Evol. 2017, 227, 189–199. [Google Scholar] [CrossRef]
- Zhou, L.H. Identification and Functional Analysis of the Genes Related to Molting and Sexual Regulation in Exopalaemon Carinicauda. Doctoral Dissertation, The University of Chinese Academy of Sciences, Qingdao, China, 2016. [Google Scholar]
- Scott, R.L.; Diao, F.; Silva, V.; Park, S.; Luan, H.; Ewer, J.; White, B.H. Non-canonical eclosion hormone-expressing cells regulate Drosophila ecdysis. IScience 2020, 23, 101108. [Google Scholar] [CrossRef]
- Hull, J.J.; Copley, K.S.; Schegg, K.M.; Quilici, D.R.; Schooley, D.A.; Welch, W.H. De novo molecular modeling and biophysical characterization of Manduca sexta eclosion hormone. Biochemistry 2009, 48, 9047–9060. [Google Scholar] [CrossRef] [PubMed]
- Krüger, E.; Mena, W.; Lahr, E.C.; Johnson, E.C.; Ewer, J. Genetic analysis of Eclosion hormone action during Drosophila larval ecdysis. Development 2015, 142, 4279–4287. [Google Scholar] [CrossRef]
- Arakane, Y.; Li, B.; Muthukrishnan, S.; Beeman, R.W.; Kramer, K.J.; Park, Y. Functional analysis of four neuropeptides, EH, ETH, CCAP and bursicon, and their receptors in adult ecdysis behavior of the red flour beetle, Tribolium castaneum. Mech. Dev. 2008, 125, 984–995. [Google Scholar] [CrossRef] [PubMed]
- Zhao, Y.-F.; Wen, Q.-Q.; Ao, C.-M.; Wang, W.; Shi, L.-L.; Wang, C.-G.; Chan, S.-F. Ecdysis triggering hormone, eclosion hormone, and crustacean cardioactive peptide play essential but different roles in the molting process of mud crab, Scylla paramamosain. Front. Mar. Sci. 2022, 9, 855391. [Google Scholar] [CrossRef]
- Liu, X.; Zhang, J.; Zhu, K.Y. Chitin in arthropods: Biosynthesis, modification, and metabolism. Adv. Exp. Med. Biol. 2019, 1142, 169–207. [Google Scholar]
- Dixit, R.; Arakane, Y.; Specht, C.A.; Richard, C.; Kramer, K.J.; Beeman, R.W.; Muthukrishnan, S. Domain organization and phylogenetic analysis of proteins from the chitin deacetylase gene family of Tribolium castaneum and three other species of insects. Insect Biochem. Mol. Biol. 2008, 38, 440–451. [Google Scholar] [CrossRef] [PubMed]
- Luschnig, S.; Bätz, T.; Armbruster, K.; Krasnow, M.A. Serpentine and vermiform encode matrix proteins with chitin binding and deacetylation domains that limit tracheal tube length in Drosophila. Curr. Biol. 2006, 16, 186–194. [Google Scholar] [CrossRef] [PubMed]
- Wang, S.; Jayaram, S.A.; Hemphälä, J.; Senti, K.-A.; Tsarouhas, V.; Jin, H.; Samakovlis, C. Septate-junction-dependent luminal deposition of chitin deacetylases restricts tube elongation in the Drosophila trachea. Curr. Biol. 2006, 16, 180–185. [Google Scholar] [CrossRef]
- Zhang, Q.; Xia, T.; Wang, A.Y.; Liu, Y.; Li, N.Y.; Yi, L.; Lu, Z.J.; Yu, H.Z. Alternative splicing of chitin deacetylase 2 regulates chitin and fatty acid metabolism in Asian citrus psyllid, Diaphorina citri. Arch. Insect Biochem. Physiol. 2023, 114, e22050. [Google Scholar] [CrossRef] [PubMed]
- Zhao, D.; Liu, Z.-r.; Wu, H.; Fu, C.-r.; Li, Y.-z.; Lu, X.-j.; Guo, W. RNA interference-mediated functional characterization of Group I chitin deacetylases in Holotrichia parallela Motschulsky. Pestic. Biochem. Physiol. 2021, 173, 104770. [Google Scholar] [CrossRef]




| Sample | Raw Reads | Clean Reads | Total Mapped | Error Rate (%) | Q20 (%) | Q30 (%) | GC Content (%) |
|---|---|---|---|---|---|---|---|
| D1 | 44,354,688 | 43,993,916 | 39,066,617 (88.8%) | 0.0245 | 98.27 | 94.58 | 46.08 |
| D2 | 45,314,592 | 44,840,126 | 39,694,826 (88.53%) | 0.0246 | 98.23 | 94.48 | 47.39 |
| P1 | 55,634,454 | 55,031,736 | 48,487,337 (88.11%) | 0.025 | 98.1 | 94.15 | 48.28 |
| P2 | 53,708,600 | 53,274,568 | 46,846,281 (87.93%) | 0.0243 | 98.35 | 94.77 | 48.06 |
| Gene ID/mRNA | Gene Description | Identity (%) | Name |
|---|---|---|---|
| LOC113823331 XM_027375947.2 | Penaeus vannamei crustacean hyperglycemic hormone 6-like | 100 | PvCHH |
| LOC113815764 XM_027367780.2 | Penaeus vannamei molt-inhibiting hormone-like, transcript variant X1 | 100 | PvMIH |
| LOC113819918 XM_027372151.2 | Penaeus vannamei eclosion hormone-like, transcript variant X2 | 100 | PvEH I |
| LOC113817637 XM_047637281.1 | Penaeus chinensis chitin deacetylase 1-like | 88 | PvCDA I |
| LOC113818077 XM_037923701.1 | Penaeus monodon chitin deacetylase 1-like | 94 | PvCDA II |
| NCBI ID | Primer | Sequence (5′ to 3′) | TM (°C) | PCR Efficiency (%) |
|---|---|---|---|---|
| LOC113823331 | PvCHH-F | AAGATCGCCTTCGTCTCTGC | 63.3 | 91.5 |
| PvCHH-R | CGTCGAAGACCTGCCTCTTT | |||
| LOC113815764 | PvMIH-F | TTGAGAAGCTGCTGTCGTCC | 63.3 | 93.5 |
| PvMIH-R | GCGTAGCAGTTACTCTTGCAC | |||
| LOC113819918 | PvEH I-F | GCTGATGTACCACGACCACT | 63.3 | 94.5 |
| PvEH I-R | AATGAGGTCCTGTGGGTTCG | |||
| LOC113817637 | PvCDA I-F | CAACTCGTTCGAACCCTGGA | 63.3 | 97.5 |
| PvCDA I-R | ACTCGTTCTTGAGCCAAGGG | |||
| LOC113818077 | PvCDA II-F | TGGGGCTTCCTCTACGACT | 64.7 | 97.5 |
| PvCDA II-R | GACACTTGTGGGGCATACG | |||
| AF186250 | Pv18S rRNA-F | TATACGCTAGTGGAGCTGGAA | 60.6 | 97.0 |
| Pv18S rRNA-R | GGGGAGGTAGTGACGAAAAAT | |||
| AF300705 | Pvβ-actin-F | CGAGAAATCGTTCGTGAC | 65.9 | 92.5 |
| Pvβ-actin-R | GATGGAGTTGTAGGTGGTCT |
Disclaimer/Publisher’s Note: The statements, opinions and data contained in all publications are solely those of the individual author(s) and contributor(s) and not of MDPI and/or the editor(s). MDPI and/or the editor(s) disclaim responsibility for any injury to people or property resulting from any ideas, methods, instructions or products referred to in the content. |
© 2025 by the authors. Licensee MDPI, Basel, Switzerland. This article is an open access article distributed under the terms and conditions of the Creative Commons Attribution (CC BY) license (https://creativecommons.org/licenses/by/4.0/).
Share and Cite
Li, X.; Li, Y.; Li, Z.; Chen, H. Key Neuropeptides Regulating Molting in Pacific White Shrimp (Penaeus vannamei): Insights from Transcriptomic Analysis. Animals 2025, 15, 540. https://doi.org/10.3390/ani15040540
Li X, Li Y, Li Z, Chen H. Key Neuropeptides Regulating Molting in Pacific White Shrimp (Penaeus vannamei): Insights from Transcriptomic Analysis. Animals. 2025; 15(4):540. https://doi.org/10.3390/ani15040540
Chicago/Turabian StyleLi, Xianliang, Yunjiao Li, Zecheng Li, and Hu Chen. 2025. "Key Neuropeptides Regulating Molting in Pacific White Shrimp (Penaeus vannamei): Insights from Transcriptomic Analysis" Animals 15, no. 4: 540. https://doi.org/10.3390/ani15040540
APA StyleLi, X., Li, Y., Li, Z., & Chen, H. (2025). Key Neuropeptides Regulating Molting in Pacific White Shrimp (Penaeus vannamei): Insights from Transcriptomic Analysis. Animals, 15(4), 540. https://doi.org/10.3390/ani15040540

