The Effects of Tea Polyphenols in Feed on the Immunity, Antioxidant Capacity, and Gut Microbiota of Weaned Goat Kids
Simple Summary
Abstract
1. Introduction
2. Materials and Methods
2.1. Materials
2.2. Goat Kids and Experimental Protocol
2.3. Sample Collection
2.4. Determination of Serum Antioxidant Indicators
2.5. Determination of Intestinal Immune Indicators
2.6. RT-qPCR Analysis
2.7. Determination of Short-Chain Fatty Acids
2.8. DNA Extraction
2.9. 16S rRNA-Based Sequencing Analysis of Cecal Contents
2.10. Statistical Analysis
3. Results
3.1. Effects of Tea Polyphenols on Serum Antioxidant Capacity of Weaned Goat Kids
3.2. The Effects of Tea Polyphenols on the Expression of Antioxidant Genes in the Intestines of Weaned Goat Kids
3.3. Effects of Tea Polyphenols on Intestinal Immune Function in Weaned Goat Kids
3.4. The Effects of Tea Polyphenols on the Expression of Cytokine Genes in the Intestines of Weaned Goat Kids
3.5. The Effects of Tea Polyphenols on the Expression of TLR4/NFκB Pathway-Related Genes and iNOS Gene Expression in the Intestines of Weaned Goat Kids
3.6. Effects of Tea Polyphenols on Short-Chain Fatty Acids in Cecum of Weaned Goat Kids
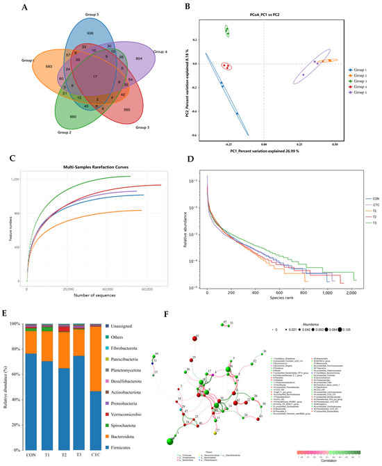
3.7. Effects of Tea Polyphenols on Composition of Cecal Bacteria in Weaned Goat Kids
4. Discussion
4.1. Effects of Tea Polyphenols on Antioxidant Capacity and iNOS in Weaned Goat Kids
4.2. Effects of Tea Polyphenols on Expression of Cytokines and TLR4/NFκB Pathway-Related Genes in Kid Intestinal Cells
4.3. Effects of Tea Polyphenols on Short-Chain Fatty Acids in Intestinal Tract of Weaned Goat Kids
4.4. Eeffect of Tea Polyphenols on Gut Microbiota of Weaned Goat Kids
5. Conclusions
Author Contributions
Funding
Institutional Review Board Statement
Informed Consent Statement
Data Availability Statement
Acknowledgments
Conflicts of Interest
References
- Hammon, H.M.; Liermann, W.; Frieten, D.; Koch, C. Review: Importance of colostrum supply and milk feeding intensity on gastrointestinal and systemic development in calves. Animal 2020, 14, s133–s143. [Google Scholar] [CrossRef]
- Wang, S.Q.; Ma, T.; Zhao, G.H.; Zhang, N.F.; Tu, Y.; Li, F.D.; Cui, K.; Bi, Y.L.; Ding, H.B.; Diao, Q.Y. Effect of Age and Weaning on Growth Performance, Rumen Fermentation, and Serum Parameters in Lambs Fed Starter with Limited Ewe-Lamb Interaction. Animals 2019, 9, 825. [Google Scholar] [CrossRef]
- Liu, M.J.; Liu, W.J.; Zhang, W.J.; Niu, J.L.; Yao, J. Effect of Marine Red Yeast Rhodosporidium paludigenum on Diarrhea Rate, Serum Antioxidant Competence, Intestinal Immune Capacity, and Microflora Structure in Early-Weaned Lambs. BioMed Res. Int. 2022, 2022, 2228632. [Google Scholar] [CrossRef]
- McCoard, S.A.; Cristobal-Carballo, O.; Knol, F.W.; Heiser, A.; Khan, M.A.; Hennes, N.; Johnstone, P.; Lewis, S.; Stevens, D.R. Impact of early weaning on small intestine, metabolic, immune and endocrine system development, growth and body composition in artificially reared lambs. J. Anim. Sci. 2020, 98, skz356. [Google Scholar] [CrossRef]
- Zhang, Q.; Li, C.; Niu, X.L.; Zhang, Z.A.; Li, F.D.; Li, F. An intensive milk replacer feeding program benefits immune response and intestinal microbiota of lambs during weaning. BMC Vet. Res. 2018, 14, 366. [Google Scholar] [CrossRef]
- Li, C.; Wang, W.M.; Liu, T.; Zhang, Q.; Wang, G.X.; Li, F.D.; Li, F.; Yue, X.P.; Li, T.F. Effect of Early Weaning on the Intestinal Microbiota and Expression of Genes Related to Barrier Function in Lambs. Front. Microbiol. 2018, 9, 1431. [Google Scholar] [CrossRef] [PubMed]
- Guo, G.Z.; Yang, W.G.; Fan, C.J.; Lan, R.X.; Gao, Z.H.; Gan, S.Q.; Yu, H.B.; Yin, F.Q.; Wang, Z.J. The effects of fucoidan as a dairy substitute on diarrhea rate and intestinal barrier function of the large intestine in weaned lambs. Front. Vet. Sci. 2022, 9, 1007346. [Google Scholar] [CrossRef] [PubMed]
- Gurjar, T.; Singathia, R.; Sharma, D.K.; Gaurav, A.; Solanki, S.; Kumari, M.; Gautam, L.; Rathore, K. Escherichia coli in diarrhoeic lambs: Prevalence, virulence and antibiotic resistance. Pol. J. Vet. Sci. 2024, 27, 451–457. [Google Scholar] [CrossRef] [PubMed]
- Luo, Q.X.; Luo, L.B.; Zhao, J.M.; Wang, Y.T.; Luo, H. Biological potential and mechanisms of Tea’s bioactive compounds: An Updated review. J. Adv. Res. 2024, 65, 345–363. [Google Scholar] [CrossRef]
- Samynathan, R.; Thiruvengadam, M.; Nile, S.H.; Shariati, M.A.; Rebezov, M.; Mishra, R.K.; Venkidasamy, B.; Periyasamy, S.; Chung, I.M.; Pateiro, M.; et al. Recent insights on tea metabolites, their biosynthesis and chemo-preventing effects: A review. Crit. Rev. Food Sci. Nutr. 2023, 63, 3130–3149. [Google Scholar] [CrossRef]
- Liu, Y.X.; Wang, X.L.; Podio, N.S.; Wang, X.Y.; Xu, S.Y.; Jiang, S.H.; Wei, X.; Han, Y.N.; Cai, Y.Y.; Chen, X.Y.; et al. Research progress on the regulation of oxidative stress by phenolics: The role of gut microbiota and Nrf2 signaling pathway. J. Sci. Food Agric. 2024, 104, 1861–1873. [Google Scholar] [CrossRef] [PubMed]
- Bešlo, D.; Golubić, N.; Rastija, V.; Agić, D.; Karnaš, M.; Šubarić, D.; Lučić, B. Antioxidant Activity, Metabolism, and Bioavailability of Polyphenols in the Diet of Animals. Antioxidants 2023, 12, 1141. [Google Scholar] [CrossRef]
- Gao, X.R.; Feng, X.; Hou, T.; Huang, W.; Ma, Z.L.; Zhang, D.X. The roles of flavonoids in the treatment of inflammatory bowel disease and extraintestinal manifestations: A review. Food Biosci. 2024, 62, 105431. [Google Scholar] [CrossRef]
- Dangles, O. Antioxidant activity of plant phenols: Chemical mechanisms and biological significance. Curr. Org. Chem. 2012, 16, 692–714. [Google Scholar] [CrossRef]
- Zhao, X.; Shi, X.; Liu, Q.Q.; Li, X.J. Tea polyphenols alleviates acetochlor-induced apoptosis and necroptosis via ROS/MAPK/NF-κB signaling in Ctenopharyngodon idellus kidney cells. Aquat. Toxicol. 2022, 246, 106153. [Google Scholar] [CrossRef] [PubMed]
- Wang, X.F.; Qi, Y.; Zheng, H. Dietary Polyphenol, Gut Microbiota, and Health Benefits. Antioxidants 2022, 11, 1212. [Google Scholar] [CrossRef]
- Chen, Y.; Cheng, S.; Dai, J.; Wang, L.; Xu, Y.; Peng, X.; Xie, X.; Peng, C. Molecular mechanisms and applications of tea polyphenols: A narrative review. J. Food Biochem. 2021, 45, e13910. [Google Scholar] [CrossRef]
- Xu, Y.W.; Yin, F.Q.; Wang, J.L.; Wu, P.X.; Qiu, X.Y.; He, X.L.; Xiao, Y.M.; Gan, S.Q. Effect of tea polyphenols on intestinal barrier and immune function in weaned lambs. Front. Vet. Sci. 2024, 11, 1361507. [Google Scholar] [CrossRef]
- GB/T 31740.2-2015:2015; Tea Products―Part 2: Tea Polyphenols. Standardization Administration of the People’s Republic of China: Beijing, China, 2015.
- GB/T 6435-2014:2014; Determination of Moisture in Feedstuffs. Standardization Administration of the People’s Republic of China: Beijing, China, 2014.
- GB/T 6432-2018:2018; Determination of Crude Protein in Feeds―Kjeldahl Method. Standardization Administration of the People’s Republic of China: Beijing, China, 2018.
- GB/T 6433-2006:2006; Determinaiion of Crude Fat in Feeds. Standardization Administration of the People’s Republic of China: Beijing, China, 2006.
- Vogel, K.P.; Pedersen, J.F.; Masterson, S.D.; Toy, J.J. Evaluation of a Filter Bag System for NDF, ADF, and IVDMD Forage Analysis. Crop Sci. 1999, 39, 276–279. [Google Scholar] [CrossRef]
- GB/T 6436-2018:2018; Determination of Calcium in Feeds. Standardization Administration of the People’s Republic of China: Beijing, China, 2018.
- GB/T 6437-2018:2018; Determination of Phosphorus in Feeds―Spectrophotometry. Standardization Administration of the People’s Republic of China: Beijing, China, 2018.
- GB/T 6438-2007:2007; Animal Feeding Stuffs―Determination of Crude Ash. Standardization Administration of the People’s Republic of China: Beijing, China, 2007.
- NY/T 816-2004:2004; Industry Standard―Standard for Feeding Meat Goats. Ministry of Agriculture and Rural Affairs of the People’s Republic of China: Beijing, China, 2004.
- Yang, W.G.; Guo, G.Z.; Chen, J.Y.; Wang, S.N.; Gao, Z.H.; Zhao, Z.H.; Yin, F.Q. Effects of Dietary Fucoidan Supplementation on Serum Biochemical Parameters, Small Intestinal Barrier Function, and Cecal Microbiota of Weaned Goat Kids. Animals 2022, 12, 1591. [Google Scholar] [CrossRef]
- Callahan, B.J.; McMurdie, P.J.; Rosen, M.J.; Han, A.W.; Johnson, A.J.; Holmes, S.P. DADA2, High-resolution sample inference from Illumina amplicon data. Nat. Methods 2016, 13, 581–583. [Google Scholar] [CrossRef] [PubMed]
- Rajković, E.; Schwarz, C.; Kapsamer, S.B.; Schedle, K.; Reisinger, N.; Emsenhuber, C.; Ocelova, V.; Roth, N.; Frieten, D.; Dusel, G.; et al. Evaluation of a Dietary Grape Extract on Oxidative Status, Intestinal Morphology, Plasma Acute-Phase Proteins and Inflammation Parameters of Weaning Piglets at Various Points of Time. Antioxidants 2022, 11, 1428. [Google Scholar] [CrossRef]
- Kim, Y.J.; Kim, E.H.; Hahm, K.B. Oxidative stress in inflammation-based gastrointestinal tract diseases: Challenges and opportunities. J. Gastroenterol. Hepatol. 2012, 27, 1004–1010. [Google Scholar] [CrossRef] [PubMed]
- Wang, M.W.; Huang, H.J.; Wang, L.; Yin, L.M.; Yang, H.S.; Chen, C.Q.; Zheng, Q.K.; He, S.P. Tannic acid attenuates intestinal oxidative damage by improving antioxidant capacity and intestinal barrier in weaned piglets and IPEC-J2 cells. Front. Nutr. 2022, 9, 1012207. [Google Scholar] [CrossRef] [PubMed]
- Xiong, X.; Tan, B.; Song, M.H.; Ji, P.; Kim, K.; Yin, Y.L.; Liu, Y.H. Nutritional Intervention for the Intestinal Development and Health of Weaned Pigs. Front. Vet. Sci. 2019, 6, 46. [Google Scholar] [CrossRef]
- Chen, A.L.; Ma, T.T.; Zhong, Y.J.; Deng, S.; Zhu, S.P.; Fu, Z.Q.; Huang, Y.H.; Fu, J. Effect of tea polyphenols supplement on growth performance, antioxidation, and gut microbiota in squabs. Front. Microbiol. 2024, 14, 1329036. [Google Scholar] [CrossRef] [PubMed]
- Wang, D.X.; Wang, T.T.; Li, Z.M.; Guo, Y.X.; Granato, D. Green Tea Polyphenols Upregulate the Nrf2 Signaling Pathway and Suppress Oxidative Stress and Inflammation Markers in D-Galactose-Induced Liver Aging in Mice. Front. Nutr. 2022, 9, 836112. [Google Scholar] [CrossRef] [PubMed]
- Aziz-Aliabadi, F.; Noruzi, H.; Hassanabadi, A. Effect of different levels of green tea (Camellia sinensis) and mulberry (Morus alba) leaves powder on performance, carcass characteristics, immune response and intestinal morphology of broiler chickens. Vet. Med. Sci. 2023, 9, 1281–1291. [Google Scholar] [CrossRef]
- Zhou, L.; Ding, X.M.; Wang, J.P.; Bai, S.P.; Zeng, Q.F.; Su, Z.W.; Xuan, Y.; Zhang, K.Y. Tea polyphenols increase the antioxidant status of laying hens fed diets with different levels of ageing corn. Anim. Nutr. 2021, 7, 650–660. [Google Scholar] [CrossRef] [PubMed]
- Tao, J.; Shen, X.H.; Ai, Y.H.; Han, X.J. Tea polyphenols protect against ischemia/reperfusion-induced liver injury in mice through anti-oxidative and anti-apoptotic properties. Exp. Ther. Med. 2016, 12, 3433–3439. [Google Scholar] [CrossRef][Green Version]
- Zhao, X.; Song, J.L.; Yi, R.K.; Li, G.J.; Sun, P.; Park, K.Y.; Suo, H.Y. Comparison of Antioxidative Effects of Insect Tea and Its Raw Tea (Kuding tea) Polyphenols in Kunming Mice. Molecules 2018, 23, 204. [Google Scholar] [CrossRef]
- Imam, H.; Zhang, K.Q.; Wu, H.; Xiao, J.S.; Huang, M.Q.; Cao, Y.P. Epigallocatechin gallate (EGCG) inhibits lipopolysaccharide-induced inflammation in RAW 264.7 macrophage cells via modulating nuclear factor kappa-light-chain enhancer of activated B cells (NF-κB) signaling pathway. Food Sci. Nutr. 2023, 11, 4634–4650. [Google Scholar]
- Chen, I.C.; Lin, Y.T.; Huang, J.S.; Wu, B.N.; Hsu, J.H.; Tan, M.S.; Dai, Z.K. Decreased Ambient Oxygen Tension Alters the Expression of Endothelin-1, iNOS and cGMP in Rat Alveolar Macrophages. Int. J. Med. Sci. 2019, 16, 443–449. [Google Scholar] [CrossRef]
- Mann, G.E.; Rowlands, D.J.; Li, F.Y.; Winter, P.de.; Siow, R.C. Activation of endothelial nitric oxide synthase by dietary isoflavones: Role of NO in Nrf2-mediated antioxidant gene expression. Cardiovasc. Res. 2007, 75, 261–274. [Google Scholar] [CrossRef] [PubMed]
- Wu, S.J.; Liao, X.Y.; Zhu, Z.J.; Huang, R.; Chen, M.F.; Huang, A.H.; Zhang, J.; Wu, Q.; Wang, J.; Ding, Y. Antioxidant and anti-inflammation effects of dietary phytochemicals: The Nrf2/NF-κB signalling pathway and upstream factors of Nrf2. Phytochemistry 2022, 204, 113429. [Google Scholar] [CrossRef] [PubMed]
- Mokra, D.; Joskova, M.; Mokry, J. Therapeutic Effects of Green Tea Polyphenol (−)-Epigallocatechin-3-Gallate (EGCG) in Relation to Molecular Pathways Controlling Inflammation, Oxidative Stress, and Apoptosis. Int. J. Mol. Sci. 2022, 24, 340. [Google Scholar] [CrossRef]
- Kim, M.B.; Kang, H.; Li, Y.; Park, Y.K.; Lee, J.Y. Fucoxanthin inhibits lipopolysaccharide-induced inflammation and oxidative stress by activating nuclear factor E2-related factor 2 via the phosphatidylinositol 3-kinase/AKT pathway in macrophages. Eur. J. Nutr. 2021, 60, 3315–3324. [Google Scholar] [CrossRef]
- Muzio, M.; Ni, J.; Feng, P.; Dixit, V.M. IRAK (Pelle) family member IRAK-2 and MyD88 as proximal mediators of IL-1 signaling. Science 1997, 278, 1612–1615. [Google Scholar] [CrossRef]
- Xu, R.; Han, F.X.; Wang, H.R.; Wang, J.J.; Cai, Z.L.; Guo, M.Y. Tea polyphenols alleviate TBBPA-induced inflammation, ferroptosis and apoptosis via TLR4/NF-κB pathway in carp gills. Fish Shellfish Immunol. 2024, 146, 109382. [Google Scholar] [CrossRef] [PubMed]
- Zhao, L.; Miao, Y.; Shan, B.; Zhao, C.Y.; Peng, C.X.; Gong, J.S. Theabrownin Isolated from Pu-Erh Tea Enhances the Innate Immune and Anti-Inflammatory Effects of RAW264.7 Macrophages via the TLR2/4-Mediated Signaling Pathway. Foods 2023, 12, 1468. [Google Scholar] [CrossRef]
- Liu, L.X.; Li, Q.Q.; Yang, Y.J.; Guo, A.W. Biological Function of Short-Chain Fatty Acids and Its Regulation on Intestinal Health of Poultry. Front. Vet. Sci. 2021, 8, 736739. [Google Scholar] [CrossRef]
- Parada Venegas, D.; De la Fuente, M.K.; Landskron, G.; González, M.J.; Quera, R.; Dijkstra, G.; Harmsen, H.J.M.; Faber, K.N.; Hermoso, M.A. Short Chain Fatty Acids (SCFAs)-Mediated Gut Epithelial and Immune Regulation and Its elevance for Inflammatory Bowel Diseases. Front. Immunol. 2019, 10, 277. [Google Scholar]
- Louis, P.; Flint, H.J. Formation of propionate and butyrate by the human colonic microbiota. Environ. Microbiol. 2017, 19, 29–41. [Google Scholar] [CrossRef]
- Markowiak-Kopeć, P.; Śliżewska, K. The Effect of Probiotics on the Production of Short-Chain Fatty Acids by Human Intestinal Microbiome. Nutrients 2020, 12, 1107. [Google Scholar] [CrossRef]
- Ding, Q.Z.; Zhang, B.W.; Zheng, W.; Chen, X.J.; Zhang, J.; Yan, R.Y.; Zhang, T.; Yu, L.Y.; Dong, Y.S.; Ma, B.P. Liupao tea extract alleviates diabetes mellitus and modulates gut microbiota in rats induced by streptozotocin and high-fat, high-sugar diet. BioMed Pharmacother. 2019, 118, 109262. [Google Scholar] [CrossRef]
- Zhuang, X.N.; Chen, Z.J.; Sun, X.H.; Li, F.J.; Luo, J.Y.; Chen, T.; Xi, Q.H.; Zhang, Y.L.; Sun, J.J. Fermentation quality of herbal tea residue and its application in fattening cattle under heat stress. BMC Vet. Res. 2021, 17, 348. [Google Scholar] [CrossRef]
- Khairudin, M.A.S.; Mhd Jalil, A.M.; Hussin, N. Effects of Polyphenols in Tea (Camellia sinensis sp.) on the Modulation of Gut Microbiota in Human Trials and Animal Studies. Gastroenterol. Insights 2021, 12, 202–216. [Google Scholar] [CrossRef]
- Yu, C.; Zhou, C.F.; Tan, Z.; Cai, X.L.; Wang, S.B. Effects of Enteromorpha polysaccharide dietary addition on the diversity and relative abundance of ileum flora in laying hens. Microb. Pathog. 2021, 158, 105004. [Google Scholar] [CrossRef]
- Zhao, Z.X.; Yang, Q.H.; Tan, B.P.; Lin, H.X.; Yi, Y.M. Effects of dietary tea polyphenols on intestinal microflora and metabonomics in juvenile hybrid sturgeon (Acipenser baerii ♀ × A. schrenckii ♂). Aquac. Rep. 2024, 35, 102020. [Google Scholar] [CrossRef]
- Huang, G.T.; Wang, Z.N.; Wu, G.X.; Zhang, R.F.; Dong, L.H.; Huang, F.; Zhang, M.W.; Su, D.X. Lychee (Litchi chinensis Sonn.) Pulp Phenolics Activate the Short-Chain Fatty Acid-Free Fatty Acid Receptor Anti-inflammatory Pathway by Regulating Microbiota and Mitigate Intestinal Barrier Damage in Dextran Sulfate Sodium-Induced Colitis in Mice. J. Agric. Food Chem. 2021, 69, 3326–3339. [Google Scholar] [CrossRef]
- Li, J.; Chen, C.F.; Yang, H.; Yang, X.P. Tea polyphenols regulate gut microbiota dysbiosis induced by antibiotic in mice. Food Res. Int. 2021, 141, 110153. [Google Scholar] [CrossRef]
- Ozato, N.; Saito, S.; Yamaguchi, T.; Katashima, M.; Tokuda, I.; Sawada, K.; Katsuragi, Y.; Kakuta, M.; Imoto, S.; Ihara, K.; et al. Blautia genus associated with visceral fat accumulation in adults 20–76 years of age. NPJ Biofilms Microbiomes 2019, 5, 28. [Google Scholar] [CrossRef]
- Liu, X.M.; Mao, B.Y.; Gu, J.Y.; Wu, J.Y.; Cui, S.M.; Wang, G.; Zhao, J.X.; Zhang, H.; Chen, W. Blautia—A new functional genus with potential probiotic properties? Gut Microbes 2021, 13, 1875796. [Google Scholar] [CrossRef]
- Tan, Y.W.; Li, M.W.; Kong, K.Y.; Xie, Y.X.; Zeng, Z.; Fang, Z.F.; Li, C.; Hu, B.; Hu, X.J.; Wang, C.X.; et al. In vitro simulated digestion of and microbial characteristics in colonic fermentation of polysaccharides from four varieties of Tibetan tea. Food Res. Int. 2023, 163, 112255. [Google Scholar] [CrossRef]
- Tett, A.; Pasolli, E.; Masetti, G.; Ercolini, D.; Segata, N. Prevotella diversity, niches and interactions with the human host. Nat. Rev. Microbiol. 2021, 19, 585–599. [Google Scholar] [CrossRef]
- Zhou, J.; Ren, Y.F.; Wen, X.; Yue, S.M.; Wang, Z.S.; Wang, L.Z.; Peng, Q.H.; Hu, R.; Zou, H.W.; Jiang, Y.H.; et al. Comparison of coated and uncoated trace elements on growth performance, apparent digestibility, intestinal development and microbial diversity in growing sheep. Front. Microbiol. 2022, 13, 1080182. [Google Scholar] [CrossRef]
- Wei, X.; Ouyang, K.; Long, T.H.; Liu, Z.G.; Li, Y.G.; Qiu, Q.H. Dynamic Variations in Rumen Fermentation Characteristics and Bacterial Community Composition during In Vitro Fermentation. Fermentation 2022, 8, 276. [Google Scholar] [CrossRef]




| Ingredients (%) | Content |
|---|---|
| Pennisetum × sinese (Hay) | 50.00 |
| Cornmeal | 29.00 |
| Soybean meal | 10.00 |
| Wheat bran | 7.50 |
| NaCl | 0.50 |
| CaHPO4 | 0.50 |
| Limestone | 0.50 |
| Premix 1 | 2.00 |
| Analytical results | |
| Dry matter ([20], %) | 90.80 |
| Crude protein ([21], %) | 14.69 |
| Crude fat ([22], %) | 2.84 |
| Acid detergent fiber ([23], %) | 26.23 |
| Neutral detergent fiber ([23], %) | 39.90 |
| Ca ([24], %) | 0.54 |
| P ([25], %) | 1.10 |
| Crude ash ([26], %) | 7.90 |
| Metabolic energy (calculation, MJ/Kg) | 10.43 |
| Gene | Primer Sequences (5′-3′) | GenBank Accession No. | Length (bp) |
|---|---|---|---|
| CAT | F:CACTCAGGTGCGGGATTTCT | XM_004016396.5 | 163 |
| R:CTGGATGCGGGAGCCATATT | |||
| INOS | F:ACGGGGACGGTAAAGACATC | XM_013971952.2 | 210 |
| R:CCGGGGTCCTATGGTCAAAC | |||
| GPX1 | F:CAGTTTGGGCATCAGGAAAACG | XM_004018462.5 | 128 |
| R:GCCTTCTCGCCATTCACCTC | |||
| SOD1 | F:CCATCCACTTCGAGGCAAAG | NM_001285550.1 | 124 |
| R:GCACTGGTACAGCCTTGTGTA | |||
| Nrf2 | F:TCTGCTGTCAAGGGACATGGA | NM_001314327.1 | 212 |
| R:CGCCGGTCTCTTCATCTAGT | |||
| NFκB | F:GAAGAGAAGGCGCTCACCAT | XM_018066509.1 | 107 |
| R:ATCACAGCCAAGTGGAGTGG | |||
| MYD88 | F:ACTCATTGAGAAGAGGTGCCG | XM_013973392.2 | 139 |
| R:CTTGATGGGGATCAGTCGCT | |||
| TNF-α | F:TGCACTTCGGGGTAATCGG | NM_001024860.1 | 144 |
| R:CGCTGATGTTGGCTACAACG | |||
| TLR4 | F:GGGTGCGGAATGAACTGGTA | NM_001285574.1 | 158 |
| R:CTGGGACACCACGACAATCA | |||
| IL-1β | F:AATGAGCCGAGAAGTGGTGT | XM_013967700.2 | 136 |
| R:CAGTGTCGGCGTATCACCTT | |||
| IL-10 | F:TACCCACTCTGGGGTCTTGT | XM_005690416.3 | 121 |
| R:CTGCCAAGCTCATTCACACG | |||
| IFN-γ | F:AGATCCAGCGCAAAGCCATA | NM_001285682.1 | 110 |
| R:TCTCCGGCCTCGAAAGAGAT | |||
| GAPDH | F:GATGCCCCCATGTTTGTGATG | XM_005680968.3 | 160 |
| R:CGTGGACAGTGGTCATAAGTC | |||
| IL-6 | F:ATCTGGGTTCAATCAGGCGAT | NM_001285640.1 | 247 |
| R:TGCGTTCTTTACCCACTCGT |
| Items | Groups | SEM | p-Value | ||||
|---|---|---|---|---|---|---|---|
| CON | T1 | T2 | T3 | CTC | |||
| MDA (nmol/mgprot) | 2.18 a | 2.00 a | 1.07 b | 0.82 b | 1.89 a | 0.162 | 0.002 |
| GSH-Px (U/gprot) | 65.29 c | 65.12 c | 97.52 b | 66.01 c | 106.28 a | 4.908 | <0.001 |
| CAT (U/mgprot) | 2.31 c | 2.59 bc | 2.94 a | 2.77 ab | 2.64 b | 0.066 | 0.005 |
| T-SOD (U/mgprot) | 117.17 b | 117.43 b | 164.15 a | 128.24 b | 164.81 a | 5.948 | <0.001 |
| T-AOC (mmol/gprot) | 0.56 cd | 0.51 d | 0.87 a | 0.61 c | 0.79 b | 0.037 | <0.001 |
| Items | Groups | SEM | p-Value | ||||
|---|---|---|---|---|---|---|---|
| CON | T1 | T2 | T3 | CTC | |||
| Duodenum | |||||||
| IL-1β (pg/mL) | 75.10 a | 59.79 b | 54.73 c | 49.77 d | 43.75 e | 2.054 | <0.001 |
| IL-6 (pg/mL) | 141.35 a | 126.30 b | 122.91 b | 104.18 c | 81.18 d | 3.937 | <0.001 |
| IL-10 (pg/mL) | 43.64 d | 49.91 c | 52.24 c | 58.08 b | 65.22 a | 1.429 | <0.001 |
| TNF-α (pg/mL) | 266.69 a | 213.88 b | 212.14 b | 200.75 b | 154.36 c | 6.923 | <0.001 |
| NO (μmol/L) | 30.00 d | 33.59 c | 34.78 c | 37.57 b | 43.17 a | 0.869 | <0.001 |
| iNOS (pg/mL) | 75.78 d | 79.98 cd | 82.96 c | 103.65 b | 110.26 a | 2.668 | <0.001 |
| IFN-γ (pg/mL) | 569.04 a | 560.0216 a | 528.01 a | 427.94 b | 350.79 c | 16.936 | <0.001 |
| Jejunum | |||||||
| IL-1β (pg/mL) | 66.60 a | 62.55 a | 56.39 b | 48,84 c | 39.63 d | 1.858 | <0.001 |
| IL-6 (pg/mL) | 138.85 a | 122.39 b | 117.66 b | 94.67 c | 86.69 c | 3.678 | <0.001 |
| IL-10 (pg/mL) | 42.19 d | 48.13 c | 53.50 b | 56.03 b | 63.60 a | 1.450 | <0.001 |
| TNF-α (pg/mL) | 284.46 a | 236.28 b | 227.80 b | 202.40 c | 167.86 d | 7.363 | <0.001 |
| NO (μmol/L) | 29.25 d | 33.94 c | 34.77 c | 39.68 b | 43.31 a | 0.945 | <0.001 |
| iNOS (pg/mL) | 75.44 d | 79.73 cd | 84.99 c | 95.46 b | 106.99 a | 2.229 | <0.001 |
| IFN-γ (pg/mL) | 610.97 a | 543.99 b | 489.79 c | 422.83 d | 367.66 e | 16.964 | <0.001 |
| Ileum | |||||||
| IL-1β (pg/mL) | 74.59 a | 64.91 b | 56.55 c | 52.49 d | 41.83 e | 2.104 | <0.001 |
| IL-6 (pg/mL) | 131.52 a | 123.40 a | 120.88 a | 98.14 b | 88.67 b | 3.446 | <0.001 |
| IL-10 (pg/mL) | 45.29 c | 47.88 c | 49.79 c | 56.67 b | 65.39 a | 1.459 | <0.001 |
| TNF-α (pg/mL) | 262.52 a | 250.28 ab | 229.75 b | 184.37 c | 167.63 c | 7.312 | <0.001 |
| NO (μmol/L) | 31.11 c | 32.42 c | 35.22 b | 36.84 b | 43.06 a | 0.832 | <0.001 |
| iNOS (pg/mL) | 68.669 e | 78.74 d | 91.25 c | 103.74 b | 111.23 a | 2.990 | <0.001 |
| IFN-γ (pg/mL) | 633.22 a | 507.41 b | 455.66 c | 431.73 c | 341.65 d | 18.064 | <0.001 |
| Items | Groups | SEM | p-Value | ||||
|---|---|---|---|---|---|---|---|
| CON | T1 | T2 | T3 | CTC | |||
| Acetic Acid | 448.80 b | 660.50 b | 1281.85 a | 612.88 b | 715.56 b | 87.844 | 0.005 |
| Propionic Acid | 420.67 | 394.61 | 703.58 | 648.02 | 412.95 | 47.695 | 0.071 |
| Isobutyric Acid | 151.50 | 163.23 | 158.032 | 158.31 | 168.62 | 5.492 | 0.927 |
| Butyric Acid | 234.52 | 345.35 | 358.19 | 321.52 | 259.99 | 28.82 | 0.647 |
| Isovaleric Acid | 154.089 | 161.87 | 155.287 | 163.34 | 168.53 | 4.827 | 0.910 |
| Items | Groups | SEM | p-Value | ||||
|---|---|---|---|---|---|---|---|
| CON | T1 | T2 | T3 | CTC | |||
| ACE | 1123.65 | 1145.74 | 1390.47 | 1258.08 | 1075.16 | 52.046 | 0.343 |
| Chao-1 | 1112.59 | 1135.93 | 1384.40 | 1249.713 | 1067.87 | 52.204 | 0.339 |
| Simpson | 0.988 a | 0.986 a | 0.992 a | 0.991 a | 0.963 b | 0.003 | 0.015 |
| Shannon | 7.68 a | 7.69 ab | 8.27 ab | 8.17 a | 7.09 b | 0.140 | 0.021 |
| Coverage | >99% | ||||||
| Items | Groups | SEM | p-Value | ||||
|---|---|---|---|---|---|---|---|
| CON | T1 | T2 | T3 | CTC | |||
| Firmicutes | 69.12 a | 61.83 ab | 50.29 b | 65.36 a | 48.03 b | 2.587 | 0.006 |
| Bacteroidota | 28.22 b | 34.27 ab | 36.74 ab | 26.04 b | 42.87 a | 1.952 | 0.014 |
| Spirochaetota | 0.98 | 0.99 | 1.05 | 0.68 | 0.27 | 0.191 | 0.735 |
| Verrucomicrobiota | 1.89 b | 1.49 b | 3.68 a | 0.57 b | 0.73 b | 0.348 | 0.006 |
| Proteobacteria | 0.932 ab | 0.785 b | 0.57 b | 1.57 a | 0.43 b | 0.128 | 0.014 |
| Actinobacteriota | 0.51 | 0.29 | 0.27 | 0.26 | 0.435 | 0.059 | 0.64 |
| Items | Groups | SEM | p-Value | ||||
|---|---|---|---|---|---|---|---|
| CON | T1 | T2 | T3 | CTC | |||
| Alistipes | 2.00 | 3.71 | 2.92 | 1.99 | 1.22 | 0.377 | 0.284 |
| Blautia | 0.17 b | 0.21 b | 0.72 a | 0.68 a | 0.30 ab | 0.078 | 0.019 |
| Candidatus_Soleaferrea | 0.41 a | 0.47 a | 0.65 a | 0.42 a | 0.18 b | 0.045 | 0.002 |
| Christensenellaceae_R_7_group | 5.83 a | 7.31 a | 4.13 a | 5.10 a | 2.69 b | 0.531 | 0.035 |
| Unclassified_Bacteroidales_RF16_group | 0.25 | 0.05 | 0.67 | 0.48 | 0.33 | 0.087 | 0.199 |
| Ruminococcus | 1.10 | 1.12 | 1.19 | 1.36 | 0.28 | 0.187 | 0.452 |
| Escherichia_Shigella | 0.06 | 0.14 | 0.7 | 1.22 | 0.03 | 0.254 | 0.557 |
| Unclassified_Clostridia_UCG_014 | 1.52 | 0.58 | 1.42 | 1.29 | 0.87 | 0.171 | 0.414 |
| Roseburia | 0.38 | 0.52 | 0.36 | 0.91 | 0.418 | 0.109 | 0.136 |
| Prevotella | 1.11 b | 0.30 b | 5.85 a | 3.20 ab | 2.49 b | 0.611 | 0.01 |
Disclaimer/Publisher’s Note: The statements, opinions and data contained in all publications are solely those of the individual author(s) and contributor(s) and not of MDPI and/or the editor(s). MDPI and/or the editor(s) disclaim responsibility for any injury to people or property resulting from any ideas, methods, instructions or products referred to in the content. |
© 2025 by the authors. Licensee MDPI, Basel, Switzerland. This article is an open access article distributed under the terms and conditions of the Creative Commons Attribution (CC BY) license (https://creativecommons.org/licenses/by/4.0/).
Share and Cite
Xiao, Y.; Chen, L.; Xu, Y.; He, X.; Gan, S.; Yin, F. The Effects of Tea Polyphenols in Feed on the Immunity, Antioxidant Capacity, and Gut Microbiota of Weaned Goat Kids. Animals 2025, 15, 467. https://doi.org/10.3390/ani15040467
Xiao Y, Chen L, Xu Y, He X, Gan S, Yin F. The Effects of Tea Polyphenols in Feed on the Immunity, Antioxidant Capacity, and Gut Microbiota of Weaned Goat Kids. Animals. 2025; 15(4):467. https://doi.org/10.3390/ani15040467
Chicago/Turabian StyleXiao, Yimei, Longcheng Chen, Yuewen Xu, Xiaolin He, Shangquan Gan, and Fuquan Yin. 2025. "The Effects of Tea Polyphenols in Feed on the Immunity, Antioxidant Capacity, and Gut Microbiota of Weaned Goat Kids" Animals 15, no. 4: 467. https://doi.org/10.3390/ani15040467
APA StyleXiao, Y., Chen, L., Xu, Y., He, X., Gan, S., & Yin, F. (2025). The Effects of Tea Polyphenols in Feed on the Immunity, Antioxidant Capacity, and Gut Microbiota of Weaned Goat Kids. Animals, 15(4), 467. https://doi.org/10.3390/ani15040467

