Effect of Oral Antimicrobial Peptide R7I Against Epidemic Enteropathogenic Neisseria in Geese (Anser cygnoides orientalis)
Simple Summary
Abstract
1. Introduction
2. Materials and Methods
2.1. Animal Ethics Statement
2.2. Design and Synthesis of R7I
2.3. Disease Outbreak and Sample Collection
2.4. Isolation and Biological Characteristics of Neisseria
| Target Gene | Primers | Sources |
|---|---|---|
| 16S | 27F: AGAGTTTGATCCTGGCTCAG 1429R: GGTTACCTTGTTACGACTT | Published source [31] |
| PPARα | F: AGGTGATGATAGCTCTGGAGCT R: TGTTTAATGCTCCACTGGGT | Designed de novo |
| PPARβ | F: GCCAGTACTGCCGCTTCCAG R: CCTGTGGGTTCTGGCAGCTGATCTC | Designed de novo |
| PPARγ | F: CACAAGCGGAGAAGGAGAAGCTCC R: AAGATCGCCCTCGCCTTGGC | Designed de novo |
| FABP1 | F: GTTCAAGGTTACCGTCACC R: TCTTGCTGATTCTCTTGTAGGTG | Designed de novo |
| FABP2 | F: GGTGTTAACATTATGAAAAGGAAG R: CAGTAAGTTCAGTCCCATCTG | Designed de novo |
| ACO | F: GGCCTGTGGTGGGCATGGCTATTC R: GGCTGTCTGCAGCATCATGAC | Designed de novo |
| SCD-1 | F: GGATCGTCATGAGAAGACTTACTC R: TCAGTGTCAACCCGAATATGG | Designed de novo |
| CD36 | F: CCTTACACGTACAGGGTGCG R: CTGTCCCAACAGACATATCAGG | Designed de novo |
| β-actin | F: CGTGCTGTCGCTGTACGCCTCCG R: GGATGGCATGGGGCAGAGCGTAGCC | Designed de novo |
2.5. Assessment of Anti-Neisseria Activity of R7I
2.6. Anti-Neisseria Effect of R7I In Vitro
2.7. Concentration of R7I Used In Vivo
2.8. Anti-Neisseria Effect of R7I In Vivo
2.9. Measurement of Serum Biochemical Indexes, Antibodies, and Cytokines
2.10. Gut Microbiota Analysis
2.11. RNA-Seq Analysis
2.12. Regulation of Lipid Metabolism via PPAR Pathway
2.13. Regulation of Inflammatory Response via PPAR Pathway
2.14. Statistical Analysis
3. Results
3.1. Isolation, Identification, and Biological Characteristics of Neisseria
3.2. Whole-Genome Sequencing Analysis of Neisseria
3.3. Assessment of Anti-Neisseria Activity of R7I In Vitro
3.4. Assessment of Anti-Neisseria Activity of R7I In Vivo
3.5. Regulation of Blood Biochemical Indexes, Antibodies, and Cytokine Levels in Geese
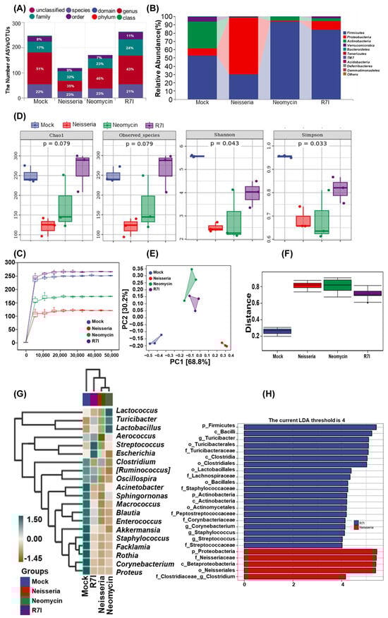
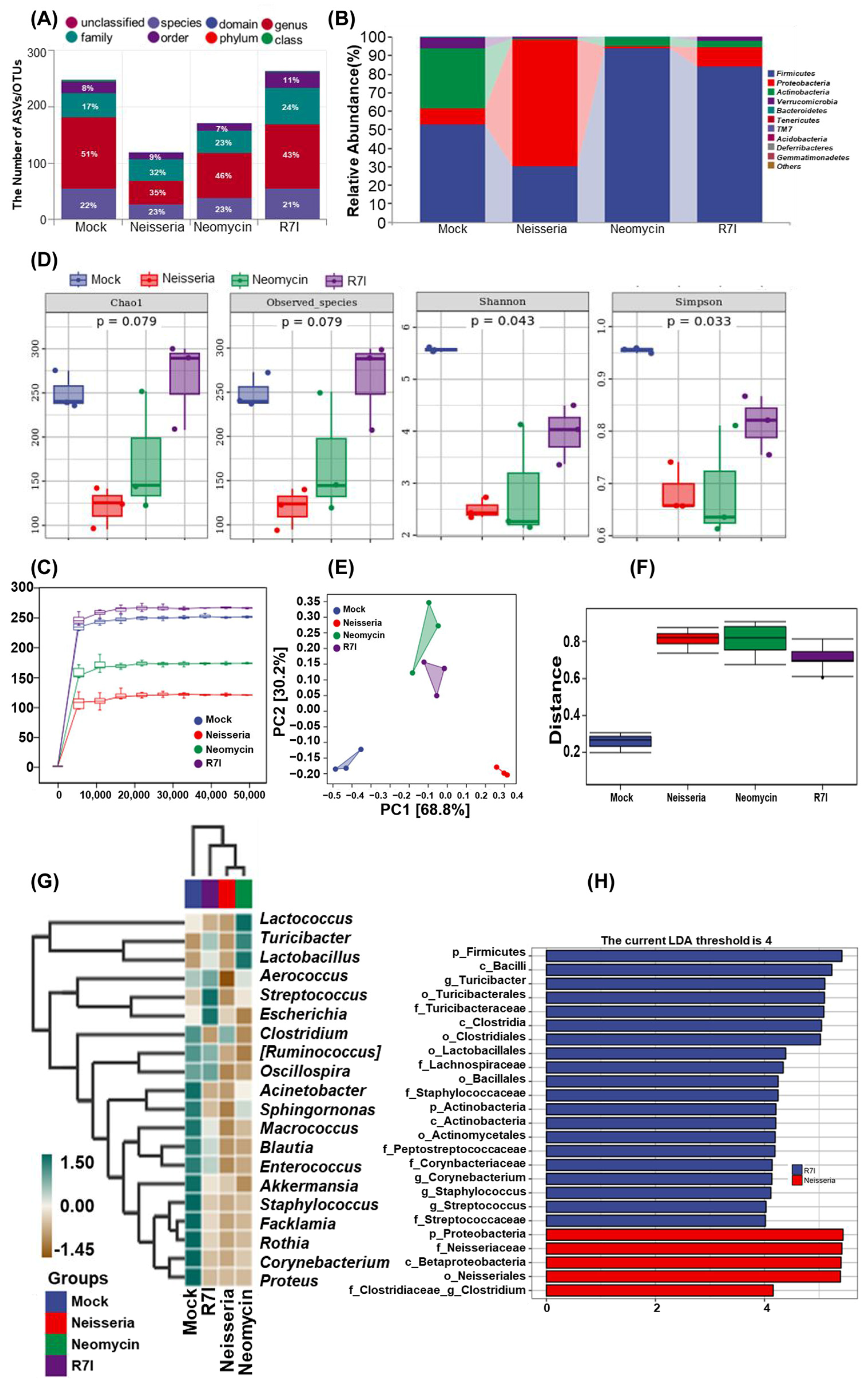
3.6. R7I Regulates Neisseria-Induced Dysbiosis of the Gut Microbiota
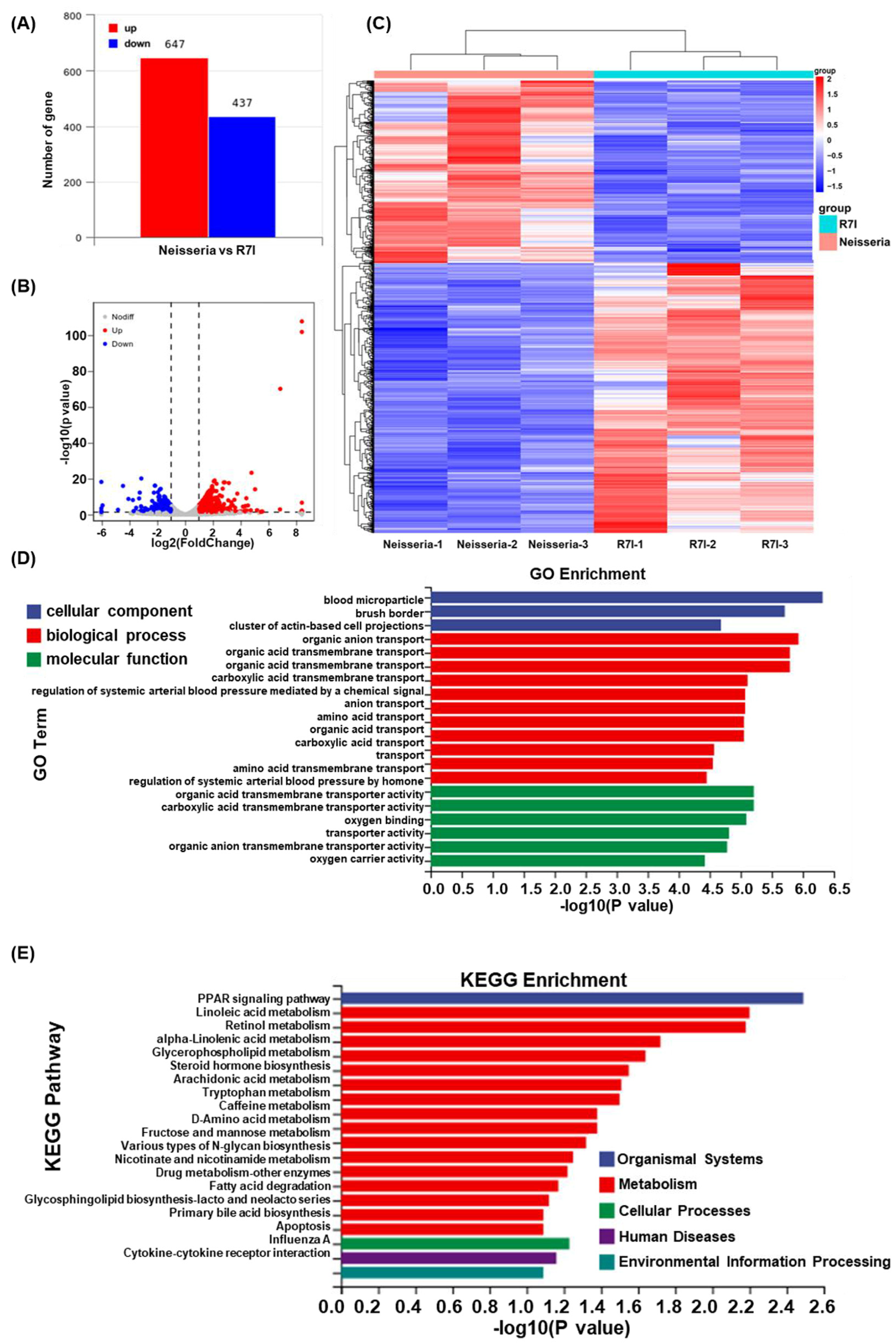
3.7. R7I Regulates Transcriptome Changes Induced by Neisseria
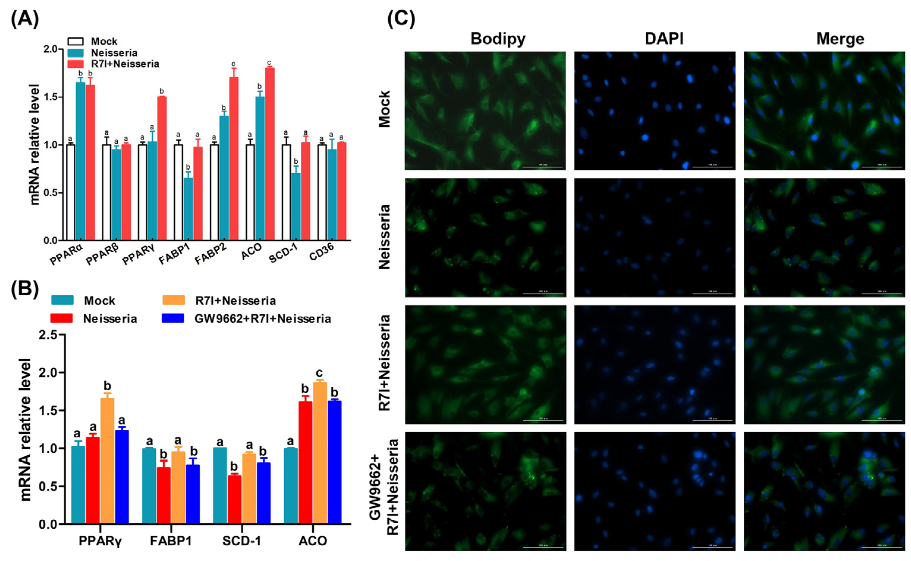
3.8. R7I Regulates Lipid Metabolism via PPAR Signaling Pathway
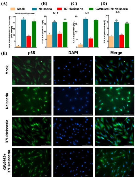
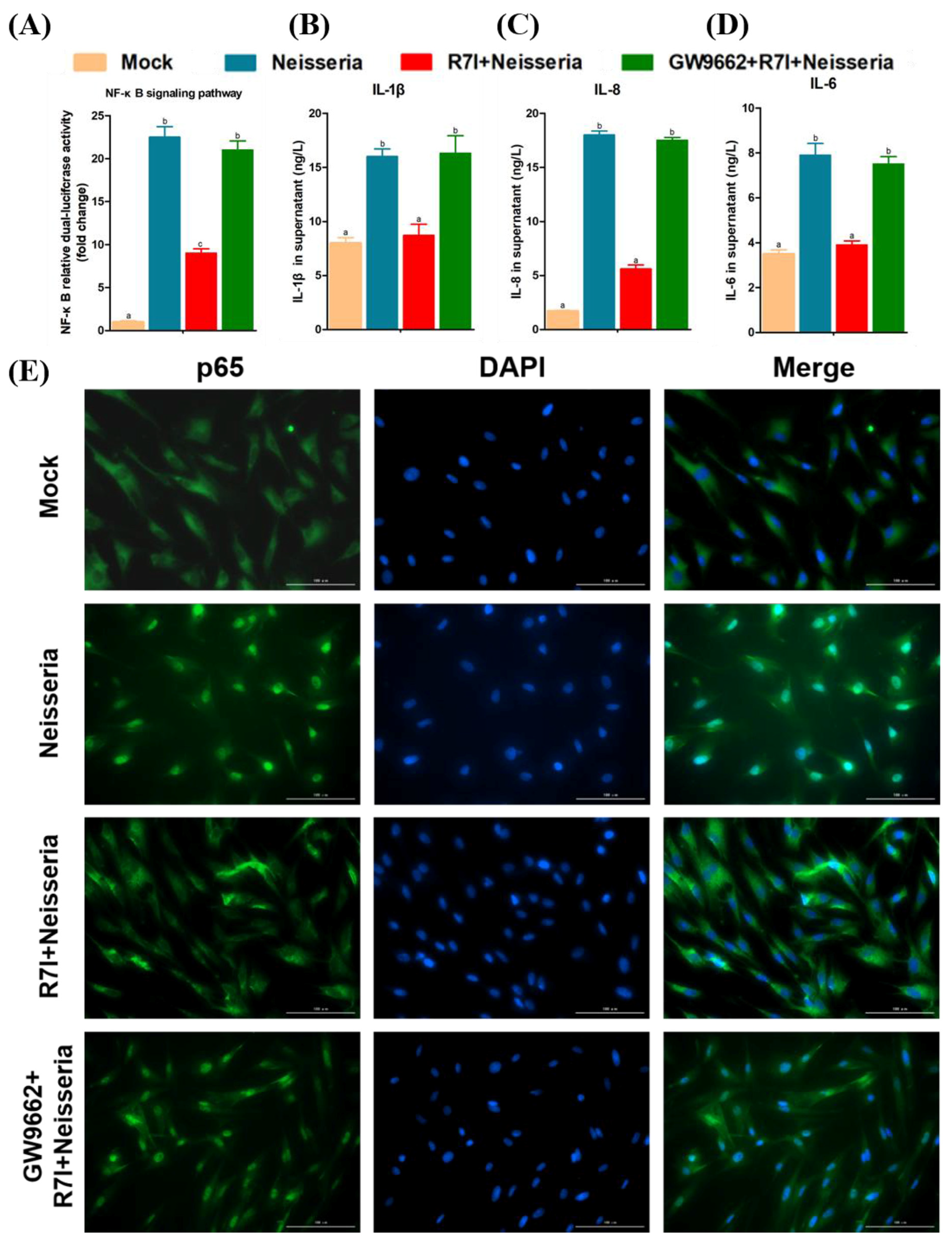
3.9. R7I Regulates Inflammatory Response via PPAR Signaling Pathway
4. Discussion
5. Conclusions
Author Contributions
Funding
Institutional Review Board Statement
Informed Consent Statement
Data Availability Statement
Acknowledgments
Conflicts of Interest
Abbreviations
| ALP | Alkaline phosphatase |
| ALT | Alanine aminotransferase |
| AMPs | Antimicrobial peptides |
| AST | Aspartate aminotransferase |
| BUN | Urea nitrogen |
| CAT | Catalase |
| CHE | Cholinesterase |
| CK | Creatine kinase |
| CKMB | Creatine phosphokinase isoenzyme |
| eggNOG | Evolutionary Genealogy of Genes: Non-supervised Orthologous Groups |
| ELISA | Enzyme-linked immunosorbent assay |
| GGT | Glutamyltransferase |
| GO | Gene ontology |
| CREA | Creatinine |
| GSH | Glutathione |
| HBDH | α-hydroxybutyrate dehydrogenase |
| HE | Hematoxylin-eosin |
| HDL-C | High-density lipoprotein cholesterol |
| HPLC | High-performance liquid chromatography |
| IECs | Intestinal epithelial cells |
| KEGG | Kyoto Encyclopedia of Genes and Genomes |
| LEfSe | LDA effect size |
| LDH | Lactate dehydrogenase |
| LDL-C | Low-density cholesterol |
| MBC | Minimum bactericidal concentration |
| MDA | Malondialdehyde |
| MIC | Minimum inhibitory concentration |
| NPN | 1-N-phenylnaphthylamine |
| Nr | Non-redundant |
| ONPG | o-nitrophenyl-β-Dgalactoside |
| PAMPs | Pathogen associated molecular patterns |
| PBMCs | Peripheral blood monocytes |
| PCA | Principal component analysis |
| RES | Resveratrol |
| ROS | Reactive oxygen species |
| SEM | Scanning electron microscope |
| SOD | Superoxide dismutase |
| T-AOC | Total antioxidant capacity |
| TC | Cholesterol |
| TEM | Transmission electron microscopy |
| TG | Triglyceride |
| TSB | Tryptic Soy Broth |
| UA | Uric acid |
References
- Sun, T.; Liu, X.; Su, Y.; Wang, Z.; Cheng, B.; Dong, N.; Wang, J.; Shan, A. The efficacy of anti-proteolytic peptide R7I in intestinal inflammation, function, microbiota, and metabolites by multi-omics analysis in murine bacterial enteritis. Bioeng. Transl. Med. 2022, 8, e10446. [Google Scholar]
- Su, Y.; Sun, T.; Gao, J.; Zhang, C.; Liu, X.; Bi, C.; Wang, J.; Shan, A. Anti-Proteolytic Peptide R7I Protects the Intestinal Barrier and Alleviates Fatty Acid Malabsorption in Salmonella typhimurium-Infected Mice. Int. J. Mol. Sci. 2023, 24, 16409. [Google Scholar]
- Yang, L.; Gao, Y.; Zhang, J.; Tian, C.; Lin, F.; Song, D.; Zhou, L.; Peng, J.; Guo, G. Antimicrobial peptide DvAMP combats carbapenem-resistant Acinetobacter baumannii infection. Int. J. Antimicrob. Agents 2024, 63, 107106. [Google Scholar] [CrossRef]
- He, S.; Yang, Z.; Li, X.; Wu, H.; Zhang, L.; Wang, J.; Shan, A. Optimized proteolytic resistance motif (DabW)-based U1-2WD: A membrane-induced self-aggregating peptide to trigger bacterial agglutination and death. Acta Biomater. 2022, 153, 540–556. [Google Scholar] [CrossRef]
- Deshayes, C.; Arafath, M.N.; Apaire-Marchais, V.; Roger, E. Drug Delivery Systems for the Oral Administration of Antimicrobial Peptides: Promising Tools to Treat Infectious Diseases. Front. Med. Technol. 2022, 3, 778645. [Google Scholar] [CrossRef]
- Wang, J.; Song, J.; Yang, Z.; He, S.; Yang, Y.; Feng, X.; Dou, X.; Shan, A. Antimicrobial Peptides with High Proteolytic Resistance for Combating Gram-Negative Bacteria. J. Med. Chem. 2019, 62, 2286–2304. [Google Scholar] [CrossRef]
- Wang, C.; Luo, J.; Wang, H.; Amer, S.; Ding, H.; Dong, Y.; He, H. Isolation and characterization of a Neisseria sp. from the captive wild goose (Anser anser). Integr. Zool. 2016, 11, 128–133. [Google Scholar] [CrossRef]
- Bennett, J.S.; Watkins, E.R.; Jolley, K.A.; Harrison, O.B.; Maiden, M.C. Identifying Neisseria species by use of the 50S ribosomal protein L6 (rplF) gene. J. Clin. Microbiol. 2014, 52, 1375–1381. [Google Scholar]
- Seifert, H.S. Location, Location, Location-Commensalism, Damage and Evolution of the Pathogenic Neisseria. J. Mol. Biol. 2019, 431, 3010–3014. [Google Scholar]
- Liu, G.; Tang, C.M.; Exley, R.M. Non-pathogenic Neisseria: Members of an abundant, multi-habitat, diverse genus. Microbiology 2015, 161, 1297–1312. [Google Scholar] [CrossRef]
- Hansen, C.M.; Himschoot, E.A.; Hare, R.F.; Meixell, B.W.; Hemert, C.V.; Hueffer, K. Neisseria arctica sp. nov. isolated from nonviable eggs of greater white-fronted geese (Anser albifrons) in Arctic Alaska. Int. J. Syst. Evol. Microbiol. 2017, 67, 1115–1119. [Google Scholar] [CrossRef]
- Hansen, C.M.; Choi, S.C.; Parker, J.; Hueffer, K.; Chen, J. Draft Genome Sequence of a Taxonomically Unique Neisseria Strain Isolated from a Greater White-Fronted Goose (Anser albifrons) Egg on the North Slope of Alaska. Genome Announc. 2015, 3, e00772-15. [Google Scholar]
- Murphy, J.; Devane, M.L.; Robson, B.; Gilpin, B.J. Genotypic characterization of bacteria cultured from duck faeces. J. Appl. Microbiol. 2005, 99, 301–309. [Google Scholar] [CrossRef]
- Wang, H.; Chen, Z.; Wang, X.; Li, N.; Wei, J.; Sun, P.; Wang, G.; Liu, G. Isolation and characterization of a Neisseria strain from the liver of a Chinese Peking duck. Infect. Genet. Evol. 2014, 25, 1–3. [Google Scholar] [CrossRef]
- Giovane, R.; Pernia, L.; Guy, T.; Blevins, H. An Infected Dog Bite with Neisseria canis: A Case Report and Review of the Literature. Cureus 2024, 16, e52712. [Google Scholar] [CrossRef]
- Ren, J.M.; Zhang, X.Y.; Liu, S.Y. Neisseria mucosa—A rare cause of peritoneal dialysis-related peritonitis: A case report. World J. Clin. Cases 2023, 11, 3311–3316. [Google Scholar] [CrossRef]
- Rivacoba, M.C.; Villena, R.; Hormazabal, J.C.; Benadof, D.; Payá, E.; Valdivieso, F.; Canals, A.; Arteta-Acosta, C.; Santolaya, M.E. Hypervirulent Strains of Neisseria meningitidis and Clinical Manifestations in Children with Invasive Meningococcal Disease. Pediatr. Infect. Dis. J. 2023, 42, 660–666. [Google Scholar] [CrossRef]
- Walsh, L.; Clark, S.A.; Derrick, J.P.; Borrow, R. Beyond the usual suspects: Reviewing infections caused by typically-commensal Neisseria species. J. Infect. 2023, 87, 479–489. [Google Scholar] [CrossRef]
- John, C.M.; Li, M.; Feng, D.; Jarvis, G.A. Cationic cell-penetrating peptide is bactericidal against Neisseria gonorrhoeae. J. Antimicrob. Chemother. 2019, 74, 3245–3251. [Google Scholar] [CrossRef]
- Santos-Neto, J.F.; Ferreira, V.M.; Feitosa, C.A.; Martinez-Silveira, M.S.; Campos, L.C. Carriage prevalence of Neisseria meningitidis in the Americas in the 21st century: A systematic review. Braz. J. Infect. Dis. 2019, 23, 254–267. [Google Scholar] [CrossRef]
- Elad, D.; Shlomovitz, S.; Bernstein, M.; Bassan, J. Neisseria cuniculi in ruminants: Epidemiological aspects. Epidemiol. Infect. 1990, 105, 559–563. [Google Scholar] [CrossRef]
- Hansen, C.M.; Meixell, B.W.; Van, H.C.; Hare, R.F.; Hueffer, K. Microbial Infections Are Associated with Embryo Mortality in Arctic-Nesting Geese. Appl. Environ. Microbiol. 2015, 81, 5583–5592. [Google Scholar] [CrossRef][Green Version]
- Buchanan, T.M.; Gotschlich, E.C. Studies on gonococcus infection. 3. Correlation of gonococcal colony morphology with infectivity for the chick embryo. J. Exp. Med. 1973, 137, 196–200. [Google Scholar] [CrossRef]
- Kim, H.; Cho, J.H.; Song, M.; Cho, J.H.; Kim, S.; Kim, E.S.; Keum, G.B.; Kim, H.B.; Lee, J.H. Evaluating the Prevalence of Foodborne Pathogens in Livestock Using Metagenomics Approach. J. Microbiol. Biotechnol. 2021, 31, 1701–1708. [Google Scholar] [CrossRef]
- Askari, P.; Yousefi, M.; Foadoddini, M.; Neshani, A.; Aganj, M.; Lotfi, N.; Movaqar, A.; Ghazvini, K.; Namaei, M.H. Antimicrobial Peptides as a Promising Therapeutic Strategy for Neisseria Infections. Curr. Microbiol. 2022, 79, 102. [Google Scholar] [CrossRef]
- Belagal, P. Current alternative therapies for treating drug-resistant Neisseria gonorrhoeae causing ophthalmia neonatorum. Future Microbiol. 2024, 19, 631–647. [Google Scholar] [CrossRef]
- Shafer, W.M.; Qu, X.; Waring, A.J.; Lehrer, R.I. Modulation of Neisseria gonorrhoeae susceptibility to vertebrate antibacterial peptides due to a member of the resistance/nodulation/division efflux pump family. Proc. Natl. Acad. Sci. USA 1998, 95, 1829–1833. [Google Scholar] [CrossRef]
- Sudhakaran, G.; Kesavan, D.; Selvam, M.; Arasu, A.; Guru, A.; Arockiaraj, J. Gonorrhea caused due to antimicrobial-resistant bacteria Neisseria gonorrhoeae treated using probiotic peptide. In Silico Pharmacol. 2024, 12, 17. [Google Scholar] [CrossRef]
- Albdrawy, A.I.; Aleanizy, F.S.; Eltayb, E.K.; Aldossari, A.A.; Alanazi, M.M.; Alfaraj, R.; Eltahir, E.; Albasri, H.M.; Alanazi, J.S.; Alqahtani, F.Y. Effect of C7-3-Peptide-Loaded Chitosan Nanoparticles against Multi-Drug-Resistant Neisseria gonorrhoeae. Int. J. Nanomed. 2024, 19, 609–631. [Google Scholar] [CrossRef]
- Humphries, R.; Bobenchik, A.M.; Hindler, J.A.; Schuetz, A.N. Overview of Changes to the Clinical and Laboratory Standards Institute Performance Standards for Antimicrobial Susceptibility Testing, M100, 31st Edition. J. Clin. Microbiol. 2021, 59, e0021321. [Google Scholar] [CrossRef]
- Sukrama, I.D.M.; Franciska, J.; Suardana, I.W. Evaluation of the bacteriocin produced by strain 9 lactic acid bacteria isolate for biopreservation. Vet. World 2020, 13, 2012–2019. [Google Scholar] [CrossRef]
- Arpornsuwan, T.; Buasakul, B.; Jaresitthikunchai, J.; Roytrakul, S. Potent and rapid antigonococcal activity of the venom peptide BmKn2 and its derivatives against different Maldi biotype of multidrug-resistant Neisseria gonorrhoeae. Peptides 2014, 53, 315–320. [Google Scholar] [CrossRef]
- Bechinger, B.; Gorr, S.U. Antimicrobial Peptides: Mechanisms of Action and Resistance. J. Dent. Res. 2017, 96, 254–260. [Google Scholar] [CrossRef]
- Han, C.; Wei, Y.; Wang, X.; Ba, C.; Shi, W. Protective effect of Salvia miltiorrhiza polysaccharides on liver injury in chickens. Poult. Sci. 2019, 98, 3496–3503. [Google Scholar] [CrossRef]
- Wan, J.Y.; Gong, X.; Zhang, L.; Li, H.Z.; Zhou, Y.F.; Zhou, Q.X. Protective effect of baicalin against lipopolysaccharide/D-galactosamine-induced liver injury in mice by up-regulation of heme oxygenase-1. Eur. J. Pharmacol. 2008, 587, 302–308. [Google Scholar] [CrossRef]
- Hoegen-Saßmannshausen, P.; Naumann, P.; Hoffmeister-Wittmann, P.; Ben, H.S.; Seidensaal, K.; Weykamp, F.; Mielke, T.; Ellerbrock, M.; Habermehl, D.; Springfeld, C.; et al. Carbon ion radiotherapy of hepatocellular carcinoma provides excellent local control: The prospective phase I PROMETHEUS trial. JHEP Rep. 2024, 6, 101063. [Google Scholar] [CrossRef]
- Ramanathan, M. Non-neurological factors associated with serum neurofilament levels in the United States population. Ann. Clin. Transl. Neurol. 2024, 11, 1347–1358. [Google Scholar] [CrossRef]
- Lin, Q.; Fu, Q.; Li, X.; Luo, Y.; Luo, J.; Chen, D.; Mao, X.; Yu, B.; Zheng, P.; Huang, Z.; et al. Human β-Defensin 118 Attenuates Escherichia coli K88-Induced Inflammation and Intestinal Injury in Mice. Probiotics Antimicrob. Proteins 2021, 13, 586–597. [Google Scholar] [CrossRef]
- Yang, M.; Zhao, J.; An, Z.; Li, H.; Ma, C.; Lv, J.; Xiao, F.; Tan, Z.; Li, L.; Zhang, X.; et al. Role of per- and polyfluoroalkyl substances in the cardiorenal system: Unraveling crosstalk from the network of pollutants and phenotypes. J. Environ. Sci. 2025, 150, 116–133. [Google Scholar] [CrossRef]
- Golaghaei, A.; Hassanian-Moghaddam, H.; Shadnia, S.; Zamani, N.; Amraei, F. Potential prognostic roles of serum lactate and Creatine kinase levels in poisoned patients. BMC Emerg. Med. 2020, 20, 32. [Google Scholar] [CrossRef]
- Ju, F.; Abbott, G.W.; Li, J.; Wang, Q.; Liu, T.; Liu, Q.; Hu, Z. Canagliflozin Pretreatment Attenuates Myocardial Dysfunction and Improves Postcardiac Arrest Outcomes After Cardiac Arrest and Cardiopulmonary Resuscitation in Mice. Cardiovasc. Drugs Ther. 2024, 38, 279–295. [Google Scholar] [CrossRef]
- Chen, Q.; Li, G.L.; Zhu, H.Q.; Yu, J.D.; Chen, Z.P.; Wu, J.Y.; Lin, Z.Y.; Wan, Y.L. The neutrophil-to-lymphocyte ratio and lactate dehydrogenase combined in predicting liver metastasis and prognosis of colorectal cancer. Front. Med. 2023, 10, 1205897. [Google Scholar] [CrossRef] [PubMed]
- Soh, H.; Im, J.P.; Han, K.; Park, S.; Hong, S.W.; Moon, J.M.; Kang, E.A.; Chun, J.; Lee, H.J.; Kim, J.S. Crohn’s disease and ulcerative colitis are associated with different lipid profile disorders: A nationwide population-based study. Aliment. Pharmacol. Ther. 2020, 51, 446–456. [Google Scholar] [CrossRef]
- Ghiselli, A.; Serafini, M.; Natella, F.; Scaccini, C. Total antioxidant capacity as a tool to assess redox status: Critical view and experimental data. Free Radic. Biol. Med. 2000, 29, 1106–1114. [Google Scholar] [CrossRef]
- Lan, R.X.; Wu, F.; Wang, Y.C. Sodium butyrate alleviates heat stress-induced damage to morphology, anti-oxidant status, inflammatory response and barrier integrity in jejunum of broilers. Ina. J. Anim. Sci. 2024, 23, 215–226. [Google Scholar]
- Zhang, Y.; Cheng, H.; Yu, P.; Wang, S.; Dong, H.; Lu, S.; Yang, R.; Li, B.; Luo, J.; Mao, R.; et al. High-throughput single-cell analysis reveals Omp38-specific monoclonal antibodies that protect against Acinetobacter baumannii infection. Emerg. Microbes Infect. 2025, 14, 2437243. [Google Scholar] [CrossRef]
- Jacobson, B.P.M.; Neuman, M.G. Immunopathogenesis of hepatitis C viral infection: Th1/Th2 responses and the role of cytokines. Clin. Biochem. 2001, 34, 167–171. [Google Scholar] [CrossRef]
- Song, L.; Xie, W.; Liu, Z.; Guo, D.; Zhao, D.; Qiao, X.; Wang, L.; Zhou, H.; Cui, W.; Jiang, Y.; et al. Oral delivery of a Lactococcus lactis strain secreting bovine lactoferricin-lactoferrampin alleviates the development of acute colitis in mice. Appl. Microbiol. Biotechnol. 2019, 103, 6169–6186. [Google Scholar] [CrossRef] [PubMed]
- Zhu, S.; Han, M.; Liu, S.; Fan, L.; Shi, H.; Li, P. Composition and diverse differences of intestinal microbiota in ulcerative colitis patients. Front. Cell Infect. Microbiol. 2022, 12, 953962. [Google Scholar] [CrossRef]
- Lynch, J.B.; Gonzalez, E.L.; Choy, K.; Faull, K.F.; Jewell, T.; Arellano, A.; Liang, J.; Yu, K.B.; Paramo, J.; Hsiao, E.Y. Gut microbiota Turicibacter strains differentially modify bile acids and host lipids. Nat. Commun. 2023, 14, 3669. [Google Scholar] [CrossRef] [PubMed]
- Yu, J.S.; Youn, G.S.; Choi, J.; Kim, C.H.; Kim, B.Y.; Yang, S.J.; Lee, J.H.; Park, T.S.; Kim, B.K.; Kim, Y.B.; et al. Lactobacillus lactis and Pediococcus pentosaceus-driven reprogramming of gut microbiome and metabolome ameliorates the progression of non-alcoholic fatty liver disease. Clin. Transl. Med. 2021, 11, e634. [Google Scholar] [CrossRef] [PubMed]
- Sugimura, N.; Li, Q.; Chu, E.S.H.; Lau, H.C.H.; Fong, W.; Liu, W.; Liang, C.; Nakatsu, G.; Su, A.C.Y.; Coker, O.O.; et al. Lactobacillus gallinarum modulates the gut microbiota and produces anti-cancer metabolites to protect against colorectal tumourigenesis. Gut 2021, 71, 2011–2021. [Google Scholar] [CrossRef] [PubMed]
- Li, C.; Peng, K.; Xiao, S.; Long, Y.; Yu, Q. The role of Lactobacillus in inflammatory bowel disease: From actualities to prospects. Cell Death Discov. 2023, 9, 361. [Google Scholar] [CrossRef]
- Almeida, P.E.; Silva, A.R.; Maya-Monteiro, C.M.; Töröcsik, D.; D’Avila, H.; Dezsö, B.; Magalhães, K.G.; Castro-Faria-Neto, H.C.; Nagy, L.; Bozza, P.T. Mycobacterium bovis bacillus Calmette-Guérin infection induces TLR2-dependent peroxisome proliferator-activated receptor gamma expression and activation: Functions in inflammation, lipid metabolism, and pathogenesis. J. Immunol. 2009, 183, 1337–1345. [Google Scholar] [CrossRef]
- Rodriguez, S.L.; Bottasso, A.N.M.; Scaglia, N.; Falomir, L.L.J.; Franchini, G.R.; Storch, J.; Córsico, B. FABP1 knockdown in human enterocytes impairs proliferation and alters lipid metabolism. Biochim. Biophys. Acta Mol. Cell Biol. Lipids 2017, 1862, 1587–1594. [Google Scholar] [CrossRef] [PubMed]
- Xu, B.; Jiang, M.; Chu, Y.; Wang, W.; Chen, D.; Li, X.; Zhang, Z.; Zhang, D.; Fan, D.; Nie, Y.; et al. Gasdermin D plays a key role as a pyroptosis executor of non-alcoholic steatohepatitis in humans and mice. J. Hepatol. 2018, 68, 773–782. [Google Scholar] [CrossRef]
- He, W.; Gao, Z.; Liu, S.; Tan, L.; Wu, Y.; Liu, J.; Zheng, Z.; Fan, W.; Luo, Y.; Chen, Z.; et al. G protein-coupled estrogen receptor activation by bisphenol-A disrupts lipid metabolism and induces ferroptosis in the liver. Environ. Pollut. 2023, 334, 122211. [Google Scholar] [CrossRef]
- Zhou, R.; Huang, R.; Zhou, S.; Lu, S.; Lin, H.; Qiu, J.; Ma, S.; He, J. Sorbicillinoid HSL-2 inhibits the infection of influenza A virus via interaction with the PPAR-γ/NF-κB pathway. J. Infect. Chemother. 2024, 30, 1295–1308. [Google Scholar] [CrossRef]









| Types of Antibacterial Drugs | Antibiotics | Diameter of Inhibition Zone (mm) | Judgment Standard [30] | Sensitivity | ||
|---|---|---|---|---|---|---|
| Resistance (R) | Intermediate (I) | Sensitive (S) | ||||
| Aminoglycosides | Gentamicin | 0.27 ± 0.18 | ≤12 | 13–14 | ≥15 | R |
| Neomycin | 18.26 ± 0.33 | ≤12 | 13–16 | ≥17 | S | |
| Amikacin | 18.37 ± 0.25 | ≤14 | 15–16 | ≥17 | S | |
| Streptomycin | 0.12 ± 0.02 | ≤11 | 12–14 | ≥15 | R | |
| Quinolones | Ofloxacin | 13.46 ± 0.19 | ≤12 | 13–15 | ≥16 | I |
| Ciprofloxacin | 9.58 ± 0.24 | ≤15 | 16–20 | ≥21 | R | |
| Enrofloxacin | 5.36 ± 0.75 | ≤27 | 28–36 | ≥37 | R | |
| β-Lactams | Amoxicillin | 12.07 ± 0.42 | ≤18 | 19–25 | ≥26 | R |
| Ampicillin | 6.83 ± 0.69 | ≤18 | 19–25 | ≥26 | R | |
| Cefazolin | 30.43 ± 0.87 | ≤14 | 15–17 | ≥18 | S | |
| Penicillin | 0.68 ± 0.17 | ≤26 | 27–46 | ≥47 | R | |
| Macrolides | Erythromycin | 27.55 ± 0.41 | ≤13 | 14–22 | ≥23 | S |
| Azithromycin | 28.21 ± 0.68 | ≤13 | 14–17 | ≥18 | S | |
| Sulfonamides | Compound Sulfamethoxazole Tablets | 0.52 ± 0.11 | ≤23 | 24–32 | ≥33 | R |
| Tetracyclines | Doxycycline | 17.62 ± 0.44 | ≤12 | 13–15 | ≥16 | S |
| Polyphosphate | Fosfomycin | 21.98 ± 0.19 | ≤12 | 13–15 | ≥16 | S |
| Glycopeptides | Vancomycin | 9.75 ± 0.53 | ≤14 | 15–16 | ≥17 | R |
| Lincomycin | Lincomycin | 9.82 ± 0.16 | ≤23 | 24–30 | ≥31 | R |
| R7I (μM) | |||||||||
|---|---|---|---|---|---|---|---|---|---|
| 64 | 32 | 16 | 8 | 4 | 2 | 1 | TSB with Bacteria | TSB Without Bacteria | |
| OD600 for MIC | 0.1721 ± 0.0104 | 0.1683 ± 0.0082 | 0.1651 ± 0.0037 | 0.1642 ± 0.0053 | 0.3294 ± 0.0041 | 0.4422 ± 0.0059 | 0.5598 ± 0.0115 | 0.6927 ± 0.0252 | 0.1505 ± 0.0018 |
| OD600 for MBC | 0.1898 ± 0.0115 | 0.1883 ± 0.0056 | 0.1878 ± 0.0107 | 0.4381 ± 0.0096 | 0.6843 ± 0.0059 | 0.9958 ± 0.0126 | 1.6251 ± 0.1094 | 2.5837 ± 0.2069 | 0.1882 ± 0.0962 |
Disclaimer/Publisher’s Note: The statements, opinions and data contained in all publications are solely those of the individual author(s) and contributor(s) and not of MDPI and/or the editor(s). MDPI and/or the editor(s) disclaim responsibility for any injury to people or property resulting from any ideas, methods, instructions or products referred to in the content. |
© 2025 by the authors. Licensee MDPI, Basel, Switzerland. This article is an open access article distributed under the terms and conditions of the Creative Commons Attribution (CC BY) license (https://creativecommons.org/licenses/by/4.0/).
Share and Cite
Jia, S.; Gao, J.; Fu, J.; Bi, C.; Dou, X.; Shan, A. Effect of Oral Antimicrobial Peptide R7I Against Epidemic Enteropathogenic Neisseria in Geese (Anser cygnoides orientalis). Animals 2025, 15, 2939. https://doi.org/10.3390/ani15202939
Jia S, Gao J, Fu J, Bi C, Dou X, Shan A. Effect of Oral Antimicrobial Peptide R7I Against Epidemic Enteropathogenic Neisseria in Geese (Anser cygnoides orientalis). Animals. 2025; 15(20):2939. https://doi.org/10.3390/ani15202939
Chicago/Turabian StyleJia, Shuo, Junhan Gao, Jing Fu, Chongpeng Bi, Xiujing Dou, and Anshan Shan. 2025. "Effect of Oral Antimicrobial Peptide R7I Against Epidemic Enteropathogenic Neisseria in Geese (Anser cygnoides orientalis)" Animals 15, no. 20: 2939. https://doi.org/10.3390/ani15202939
APA StyleJia, S., Gao, J., Fu, J., Bi, C., Dou, X., & Shan, A. (2025). Effect of Oral Antimicrobial Peptide R7I Against Epidemic Enteropathogenic Neisseria in Geese (Anser cygnoides orientalis). Animals, 15(20), 2939. https://doi.org/10.3390/ani15202939

