Hypoxia-Induced Differences in the Expression of Pyruvate Dehydrogenase Kinase 1-Related Factors in the Renal Tissues and Renal Interstitial Fibroblast-like Cells of Yak (Bos Grunniens)
Simple Summary
Abstract
1. Background
2. Materials and Methods
2.1. Animal Ethics
2.2. Sample Collection
2.3. Kidney Tissue Sample Processing, Staining and Testing
2.3.1. Paraffin Embedding and Sections
2.3.2. H&E Staining Test
2.3.3. Masson Staining Assay
2.3.4. Periodic Acid–Schiff (PAS) Staining
2.3.5. Immunohistochemical Staining
2.4. Design and Synthesis of Gene Primers and RT-qPCR
2.4.1. Design and Synthesis of Gene Primers
2.4.2. RT-qPCR
2.5. Preparation of Protein Samples and Western Blot
2.5.1. Preparation of Protein Samples
Preparation of Tissue Protein Samples
Preparation of Cell Protein Samples
2.5.2. Western Blot
2.6. Isolation, Culture, and Hypoxia Treatment of Primary Renal Cells
2.6.1. Isolation, Culture, and Purification of Primary Renal Cells
2.6.2. Hypoxia Treatment of Cells
2.7. Immunofluorescence Identification of Renal Interstitial Fibroblasts
2.8. Measurement of Growth Curve
2.9. Glucose Detection
2.10. Lactic Acid Detection
2.11. Flow Cytometry
2.12. Statistical Analysis
3. Results
3.1. Histological Staining Results
3.2. Location and Expression of HIF-1α, PDK1, TGF-β1, Smad2, Smad3, and α-SMA in Kidney Tissues of Cattle and Yak
3.3. Isolation, Culture, and Identification of RIFs in Cattle and Yak
3.4. Effects of Hypoxia on Glucose Metabolism in Cattle and Yak RIFs
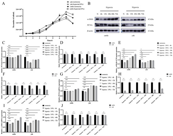
3.5. Effects of Hypoxia on the Proliferation and Activation Levels of RIFs in Cattle and Yak
3.6. Effects of Hypoxia on Fibrosis Level of Cattle and Yak RIFs
3.7. Effects of Hypoxia on Apoptosis of Cattle and Yak RIFs
4. Discussion
5. Conclusions
Author Contributions
Funding
Institutional Review Board Statement
Informed Consent Statement
Data Availability Statement
Conflicts of Interest
Correction Statement
References
- Wen, Y.; Wang, J.; Liu, X.; Li, S.; Hu, J.; Luo, Y. Regulating glycolysis and heat shock proteins in Gannan yaks (Bosgrunniens) in response to hypoxia of the Qinghai-Tibet Plateau. Arch. Anim. Breed. 2021, 64, 345–353. [Google Scholar] [CrossRef] [PubMed]
- Semenza, G.L. HIF-1, O2, and the 3 PHDs: How animal cells signal hypoxia to the nucleus. Cell 2001, 107, 1–3. [Google Scholar] [CrossRef] [PubMed]
- Wang, B.; Li, Z.L.; Zhang, Y.L.; Wen, Y.; Gao, Y.M.; Liu, B.C. Hypoxia and chronic kidney disease. EBioMedicine 2022, 77, 103942. [Google Scholar] [CrossRef] [PubMed]
- Aksel, G.; Çorbacıoğlu, Ş.K.; Özen, C. High-altitude illness: Management approach. Turk. J. Emerg. Med. 2019, 19, 121–126. [Google Scholar] [CrossRef] [PubMed]
- Pena, E.; Brito, J.; El Alam, S.; Siques, P. Oxidative Stress, Kinase Activity and Inflammatory Implications in Right Ventricular Hypertrophy and Heart Failure under Hypobaric Hypoxia. Int. J. Mol. Sci. 2020, 21, 6421. [Google Scholar] [CrossRef]
- Lan, D.; Xiong, X.; Ji, W.; Li, J.; Mipam, T.-D.; Ai, Y.; Chai, Z. Transcriptome profile and unique genetic evolution of positively selected genes in yak lungs. Genetica 2018, 146, 151–160. [Google Scholar] [CrossRef]
- Ayalew, W.; Chu, M.; Liang, C.; Wu, X.; Yan, P. Adaptation Mechanisms of Yak (Bos grunniens) to High-Altitude Environmental Stress. Animals 2021, 11, 2344. [Google Scholar] [CrossRef]
- Fine, L.G.; Orphanides, C.; Norman, J.T. Progressive renal disease: The chronic hypoxia hypothesis. Kidney Int. Suppl. 1998, 65, S74–S78. [Google Scholar]
- Li, Z.L.; Liu, B.C. Hypoxia and Renal Tubulointerstitial Fibrosis. Adv. Exp. Med. Biol. 2019, 1165, 467–485. [Google Scholar] [CrossRef]
- Liu, M.; Ning, X.; Li, R.; Yang, Z.; Yang, X.; Sun, S.; Qian, Q. Signalling pathways involved in hypoxia-induced renal fibrosis. J. Cell Mol. Med. 2017, 21, 1248–1259. [Google Scholar] [CrossRef]
- Wei, X.; Hou, Y.; Long, M.; Jiang, L.; Du, Y. Molecular mechanisms underlying the role of hypoxia-inducible factor-1 α in metabolic reprogramming in renal fibrosis. Front. Endocrinol. 2022, 13, 927329. [Google Scholar] [CrossRef] [PubMed]
- Liu, Y. Cellular and molecular mechanisms of renal fibrosis. Nat. Rev. Nephrol. 2011, 7, 684–696. [Google Scholar] [CrossRef] [PubMed]
- Strowitzki, M.J.; Ritter, A.S.; Kimmer, G.; Schneider, M. Hypoxia-adaptive pathways: A pharmacological target in fibrotic disease? Pharmacol. Res. 2019, 147, 104364. [Google Scholar] [CrossRef] [PubMed]
- Goodwin, J.; Choi, H.; Hsieh, M.H.; Neugent, M.L.; Ahn, J.-M.; Hayenga, H.N.; Singh, P.K.; Shackelford, D.B.; Lee, I.-K.; Shulaev, V.; et al. Targeting Hypoxia-Inducible Factor-1α/Pyruvate Dehydrogenase Kinase 1 Axis by Dichloroacetate Suppresses Bleomycin-induced Pulmonary Fibrosis. Am. J. Respir. Cell Mol. Biol. 2018, 58, 216–231. [Google Scholar] [CrossRef]
- Lan, H.Y. Diverse roles of TGF-β/Smads in renal fibrosis and inflammation. Int. J. Biol. Sci. 2011, 7, 1056–1067. [Google Scholar] [CrossRef]
- Hu, H.H.; Chen, D.Q.; Wang, Y.N.; Feng, Y.-L.; Cao, G.; Vaziri, N.D.; Zhao, Y.-Y. New insights into TGF-β/Smad signaling in tissue fibrosis. Chem. Biol. Interact. 2018, 292, 76–83. [Google Scholar] [CrossRef]
- Meng, X.M.; Nikolic-Paterson, D.J.; Lan, H.Y. TGF-β: The master regulator of fibrosis. Nat. Rev. Nephrol. 2016, 12, 325–338. [Google Scholar] [CrossRef]
- Vega, G.; Alarcón, S.; San Martín, R. The cellular and signalling alterations conducted by TGF-β contributing to renal fibrosis. Cytokine 2016, 88, 115–125. [Google Scholar] [CrossRef]
- Wei, Q.; Su, J.; Dong, G.; Zhang, M.; Huo, Y.; Dong, Z. Glycolysis inhibitors suppress renal interstitial fibrosis via divergent effects on fibroblasts and tubular cells. Am. J. Physiol. Renal Physiol. 2019, 316, F1162–F1172. [Google Scholar] [CrossRef]
- Ding, H.; Jiang, L.; Xu, J.; Bai, F.; Zhou, Y.; Yuan, Q.; Luo, J.; Zen, K.; Yang, J. Inhibiting aerobic glycolysis suppresses renal interstitial fibroblast activation and renal fibrosis. Am. J. Physiol. Renal Physiol. 2017, 313, F561–F575. [Google Scholar] [CrossRef]
- Lan, R.; Geng, H.; Singha, P.K.; Saikumar, P.; Bottinger, E.P.; Weinberg, J.M.; Venkatachalam, M.A. Mitochondrial Pathology and Glycolytic Shift during Proximal Tubule Atrophy after Ischemic AKI. J. Am. Soc. Nephrol. 2016, 27, 3356–3367. [Google Scholar] [CrossRef] [PubMed]
- Liu, H.; Li, W.; He, Q.; Xue, J.; Wang, J.; Xiong, C.; Pu, X.; Nie, Z. Mass Spectrometry Imaging of Kidney Tissue Sections of Rat Subjected to Unilateral Ureteral Obstruction. Sci. Rep. 2017, 7, 41954. [Google Scholar] [CrossRef] [PubMed]
- Wang, W.; Zhang, Y.; Huang, W.; Yuan, Y.; Hong, Q.; Xie, Z.; Li, L.; Chen, Y.; Li, X.; Meng, Y. Alamandine/MrgD axis prevents TGF-β1-mediated fibroblast activation via regulation of aerobic glycolysis and mitophagy. J. Transl. Med. 2023, 21, 24. [Google Scholar] [CrossRef] [PubMed]
- Zhu, H.; Xue, H.; Jin, Q.H.; Guo, J.; Chen, Y.D. MiR-138 protects cardiac cells against hypoxia through modulation of glucose metabolism by targetting pyruvate dehydrogenase kinase 1. Biosci. Rep. 2017, 37, BSR20170296. [Google Scholar] [CrossRef] [PubMed]
- Lin, H.; Angeli, M.; Chung, K.J.; Ejimadu, C.; Rosa, A.R.; Lee, T. sFRP2 activates Wnt/β-catenin signaling in cardiac fibroblasts: Differential roles in cell growth, energy metabolism, and extracellular matrix remodeling. Am. J. Physiol. Cell Physiol. 2016, 311, C710–C719. [Google Scholar] [CrossRef]
- Kim, J.W.; Tchernyshyov, I.; Semenza, G.L.; Dang, C.V. HIF-1-mediated expression of pyruvate dehydrogenase kinase: A metabolic switch required for cellular adaptation to hypoxia. Cell Metab. 2006, 3, 177–185. [Google Scholar] [CrossRef]
- Papandreou, I.; Cairns, R.A.; Fontana, L.; Lim, A.L.; Denko, N.C. HIF-1 mediates adaptation to hypoxia by actively downregulating mitochondrial oxygen consumption. Cell Metab. 2006, 3, 187–197. [Google Scholar] [CrossRef]
- Tian, L.; Wu, D.; Dasgupta, A.; Chen, K.H.; Mewburn, J.; Potus, F.; Lima, P.D.A.; Hong, Z.; Zhao, Y.Y.; Hindmarch, C.C.T.; et al. Epigenetic Metabolic Reprogramming of Right Ventricular Fibroblasts in Pulmonary Arterial Hypertension: A Pyruvate Dehydrogenase Kinase-Dependent Shift in Mitochondrial Metabolism Promotes Right Ventricular Fibrosis. Circ. Res. 2020, 126, 1723–1745. [Google Scholar] [CrossRef]
- Zhang, J.; Long, K.; Wang, J.; Jin, L.; Tang, Q.; Li, X.; Ma, J.; Li, M.; Jiang, A. Yak miR-2285o-3p attenuates hypoxia-induced apoptosis by targeting caspase-3. Anim. Genet. 2022, 53, 49–57. [Google Scholar] [CrossRef]
- He, J.; Wei, Y.; Cui, Y.; Zhang, Q. Distribution and Expression of Pulmonary Ionocyte-Related Factors CFTR, ATP6V0D2, and ATP6V1C2 in the Lungs of Yaks at Different Ages. Genes 2023, 14, 597. [Google Scholar] [CrossRef]
- Wang, K.; Yang, Y.; Wang, L.; Ma, T.; Shang, H.; Ding, L.; Han, J.; Qiu, Q. Different gene expressions between cattle and yak provide insights into high-altitude adaptation. Anim. Genet. 2016, 47, 28–35. [Google Scholar] [CrossRef] [PubMed]
- Qiu, Q.; Zhang, G.; Ma, T.; Qian, W.; Wang, J.; Ye, Z.; Cao, C.; Hu, Q.; Kim, J.; Larkin, D.M.; et al. The yak genome and adaptation to life at high altitude. Nat. Genet. 2012, 44, 946–949. [Google Scholar] [CrossRef] [PubMed]
- Zouboules, S.M.; Lafave, H.C.; O’Halloran, K.D.; Brutsaert, T.D.; Nysten, H.E.; Nysten, C.E.; Steinback, C.D.; Sherpa, M.T.; Day, T.A. Renal reactivity: Acid-base compensation during incremental ascent to high altitude. J. Physiol. 2018, 596, 6191–6203. [Google Scholar] [CrossRef] [PubMed]
- Mirabito Colafella, K.M.; Bovée, D.M.; Danser, A.H.J. The renin-angiotensin-aldosterone system and its therapeutic targets. Exp. Eye Res. 2019, 186, 107680. [Google Scholar] [CrossRef] [PubMed]
- Popescu, C.R.; Sutherland, M.R.; Cloutier, A.; Benoît, G.; Bertagnolli, M.; Yzydorczyk, C.; Germain, N.; Phan, V.; Lelièvre-Pegorier, M.; Sartelet, H.; et al. Hyperoxia exposure impairs nephrogenesis in the neonatal rat: Role of HIF-1α. PLoS ONE 2013, 8, e82421. [Google Scholar] [CrossRef]
- Tufro-McReddie, A.; Norwood, V.F.; Aylor, K.W.; Botkin, S.J.; Carey, R.M.; Gomez, R.A. Oxygen regulates vascular endothelial growth factor-mediated vasculogenesis and tubulogenesis. Dev. Biol. 1997, 183, 139–149. [Google Scholar] [CrossRef]
- Pescador, N.; Villar, D.; Cifuentes, D.; Garcia-Rocha, M.; Ortiz-Barahona, A.; Vazquez, S.; Ordoñez, A.; Cuevas, Y.; Saez-Morales, D.; Garcia-Bermejo, M.L.; et al. Hypoxia promotes glycogen accumulation through hypoxia inducible factor (HIF)-mediated induction of glycogen synthase 1. PLoS ONE 2010, 5, e9644. [Google Scholar] [CrossRef]
- Mamedova, L.K.; Shneyvays, V.; Katz, A.; Shainberg, A. Mechanism of glycogen supercompensation in rat skeletal muscle cultures. Mol. Cell Biochem. 2003, 250, 11–19. [Google Scholar] [CrossRef]
- Vigoda, A.; Mamedova, L.K.; Shneyvays, V.; Katz, A.; Shainberg, A. Glycogen metabolism in rat heart muscle cultures after hypoxia. Mol. Cell Biochem. 2003, 254, 311–318. [Google Scholar] [CrossRef]
- Warburg, O. On respiratory impairment in cancer cells. Science 1956, 124, 269–270. [Google Scholar] [CrossRef]
- Kranhold, J.F.; Loh, D.; Morris, R.C., Jr. Renal fructose-metabolizing enzymes: Significance in hereditary fructose intolerance. Science 1969, 165, 402–403. [Google Scholar] [CrossRef] [PubMed]
- Chen, Z.; Liu, M.; Li, L.; Chen, L. Involvement of the Warburg effect in non-tumor diseases processes. J. Cell Physiol. 2018, 233, 2839–2849. [Google Scholar] [CrossRef] [PubMed]
- Xie, Y.; Shi, X.; Sheng, K.; Han, G.; Li, W.; Zhao, Q.; Jiang, B.; Feng, J.; Li, J.; Gu, Y. PI3K/Akt signaling transduction pathway, erythropoiesis and glycolysis in hypoxia (Review). Mol. Med. Rep. 2019, 19, 783–791. [Google Scholar] [CrossRef] [PubMed]
- Shu, S.; Wang, Y.; Zheng, M.; Liu, Z.; Cai, J.; Tang, C.; Dong, Z. Hypoxia and Hypoxia-Inducible Factors in Kidney Injury and Repair. Cells 2019, 8, 207. [Google Scholar] [CrossRef] [PubMed]
- Zhao, M.; Wang, S.; Zuo, A.; Zhang, J.; Wen, W.; Jiang, W.; Chen, H.; Liang, D.; Sun, J.; Wang, M. HIF-1α/JMJD1A signaling regulates inflammation and oxidative stress following hyperglycemia and hypoxia-induced vascular cell injury. Cell Mol. Biol. Lett. 2021, 26, 40. [Google Scholar] [CrossRef]
- Majmundar, A.J.; Wong, W.J.; Simon, M.C. Hypoxia-inducible factors and the response to hypoxic stress. Mol. Cell 2010, 40, 294–309. [Google Scholar] [CrossRef]
- Duffield, J.S. Cellular and molecular mechanisms in kidney fibrosis. J. Clin. Investig. 2014, 124, 2299–2306. [Google Scholar] [CrossRef]







| Primer | Upstream Primer Sequence | Downstream Primer Sequence |
|---|---|---|
| HIF-1α | 5′-GGCGCGAACGACAAGAAAAA-3’ | 5’-GTGGCAACTGATGAGCAAGC-3’ |
| PDK1 | 5’-GCAAAATCACCAGGACAGCC-3’ | 5’-CGGATAAACACCTTTGTCAGCAT-3’ |
| TGF-β1 | 5’-GCGGACTACTACGCCAAGGA-3’ | 5’-GCTGTGCGAGCTAGACTTCATTT-3’ |
| Smad2 | 5’-TGCTGGCTCAGTCCGTTAAT-3’ | 5’-TTGTTACCGTCTGCCTTCGG-3’ |
| Smad3 | 5’-GGGTGGATTTGGGGAAGAG-3’ | 5’-GGTTTGCTTTCGTGTTTTGG-3’ |
| α-SMA | 5’-CAATGGCTCTGGGCTCTGT-3’ | 5’-CCTCTTTTGCTTTGTGCTTCA-3’ |
| PCNA | 5’-CTTGAAGAAAGTGCTGGAGGC-3’ | 5’-TTGGACATGCTGGTGAGGTT-3’ |
| Glut1 | 5’-TTCATCCCAGCCCTGTTGC-3’ | 5’-GGTTCTCCTCGTTGCGGTTA-3’ |
| PKM2 | 5’-AAAGGTCCTGACTTCCTGGTG-3’ | 5’-GCGGATGAAAGACGCAAAC-3’ |
| HK-2 | 5’-GCCTCCAAACAAAACTAGACGA-3’ | 5’-ACGGTATCATTCACTACAGCCAC-3’ |
| FN | 5’-GGGACCACGCAGAACTATGA-3’ | 5’-TCCACGACCATTTCCAACAC-3’ |
| CTFG | 5’-CTCCAAGCCTATCAAGTTTCAGC-3’ | 5’-AAGGGTGGTGGTTCTGTGGG-3’ |
| Collagen II | 5’-CTCAAGAAGGCTCTGCTCATCC-3’ | 5’-ATAGTCTTGCCCCACTTACCG-3’ |
| Caspase3 | 5’-TGTCAAACAACAGCAATGACGA-3’ | 5’-CAGCACAAACATCACAAAACCA-3’ |
| Caspase9 | 5’-GGTTGATGGTCACCGTTTTCC-3’ | 5’-CTGTTCATAGGCACTGTTTTCTTC-3’ |
| Bcl-2 | 5’-GATGACCGAGTACCTGAACCG-3’ | 5’-GACAGCCAGGAGAAATCAAACA-3’ |
| Bax | 5’-CCTTTTGCTTCAGGGTTTCAT-3’ | 5’-CGCTCAGCTTCTTGGTGGAT-3’ |
| β-actin | 5’-ACTGTTAGCTGCGTTACACCCT | 5’-TGCTGTCACCTTCACCGTTC-3’ |
Disclaimer/Publisher’s Note: The statements, opinions and data contained in all publications are solely those of the individual author(s) and contributor(s) and not of MDPI and/or the editor(s). MDPI and/or the editor(s) disclaim responsibility for any injury to people or property resulting from any ideas, methods, instructions or products referred to in the content. |
© 2024 by the authors. Licensee MDPI, Basel, Switzerland. This article is an open access article distributed under the terms and conditions of the Creative Commons Attribution (CC BY) license (https://creativecommons.org/licenses/by/4.0/).
Share and Cite
Zhou, M.; Wang, J.; Cao, R.; Zhang, F.; Luo, X.; Liao, Y.; Chen, W.; Ding, H.; Tan, X.; Qiao, Z.; et al. Hypoxia-Induced Differences in the Expression of Pyruvate Dehydrogenase Kinase 1-Related Factors in the Renal Tissues and Renal Interstitial Fibroblast-like Cells of Yak (Bos Grunniens). Animals 2024, 14, 3110. https://doi.org/10.3390/ani14213110
Zhou M, Wang J, Cao R, Zhang F, Luo X, Liao Y, Chen W, Ding H, Tan X, Qiao Z, et al. Hypoxia-Induced Differences in the Expression of Pyruvate Dehydrogenase Kinase 1-Related Factors in the Renal Tissues and Renal Interstitial Fibroblast-like Cells of Yak (Bos Grunniens). Animals. 2024; 14(21):3110. https://doi.org/10.3390/ani14213110
Chicago/Turabian StyleZhou, Manlin, Jun Wang, Ruirui Cao, Fan Zhang, Xuehui Luo, Yiyuan Liao, Weiji Chen, Haie Ding, Xiao Tan, Zilin Qiao, and et al. 2024. "Hypoxia-Induced Differences in the Expression of Pyruvate Dehydrogenase Kinase 1-Related Factors in the Renal Tissues and Renal Interstitial Fibroblast-like Cells of Yak (Bos Grunniens)" Animals 14, no. 21: 3110. https://doi.org/10.3390/ani14213110
APA StyleZhou, M., Wang, J., Cao, R., Zhang, F., Luo, X., Liao, Y., Chen, W., Ding, H., Tan, X., Qiao, Z., & Yang, K. (2024). Hypoxia-Induced Differences in the Expression of Pyruvate Dehydrogenase Kinase 1-Related Factors in the Renal Tissues and Renal Interstitial Fibroblast-like Cells of Yak (Bos Grunniens). Animals, 14(21), 3110. https://doi.org/10.3390/ani14213110
