Fecal Metabolomics Reveals the Foraging Strategies of Giant Pandas for Different Parts of Bamboo
Abstract
Simple Summary
Abstract
1. Introduction
2. Materials and Methods
2.1. Animals and Sample Collection
2.2. Sample Pretreatment
2.3. Untargeted Metabolomics
2.4. Targeted Metabolomics
2.5. KEGG Pathway Enrichment Analysis
2.6. Statistical Data Analysis
3. Results
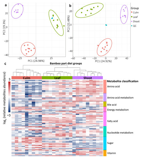
3.1. Metabolomic Profiles
3.2. Targeted Metabolomics
3.2.1. Energy-Targeted Metabolites
3.2.2. Amino Acid
3.2.3. Short-Chain Fatty Acids
3.3. Microbiota–Metabolome Association
4. Discussion
5. Conclusions
Supplementary Materials
Author Contributions
Funding
Institutional Review Board Statement
Informed Consent Statement
Data Availability Statement
Acknowledgments
Conflicts of Interest
References
- Wei, F.; Hu, Y.; Zhu, L.; Bruford, M.W.; Zhan, X.; Zhang, L. Black and white and read all over: The past, present and future of giant panda genetics. Mol. Ecol. 2012, 21, 5660–5674. [Google Scholar] [CrossRef] [PubMed]
- Wei, W.; Nie, Y.; Zhang, Z.; Hu, Y.; Yan, L.; Qi, D.; Li, X.; Wei, F. Hunting bamboo: Foraging patch selection and utilization by giant pandas and implications for conservation. Biol. Conserv. 2015, 186, 260–267. [Google Scholar] [CrossRef]
- Wei, F.; Wang, W.; Zhou, A.; Hu, J.; Wei, Y. Preliminary study on food selection and feeding strategy of red pandas. Acta Theriol. Sin. 1995, 15, 259–266. [Google Scholar]
- Wang, H.; Zhong, H.; Hou, R.; Ayala, J.; Liu, G.; Yuan, S.; Yan, Z.; Zhang, W.; Liu, Y.; Cai, K.; et al. A Diet Diverse in Bamboo Parts is Important for Giant Panda (Ailuropoda melanoleuca) Metabolism and Health. Sci. Rep. 2017, 7, 3377. [Google Scholar] [CrossRef]
- Tian, Z.X.; Liu, X.H.; Fan, Z.Y.; Liu, J.G.; Pimm, S.L.; Liu, L.M.; Garcia, C.; Songer, M.; Shao, X.M.; Skidmore, A.; et al. The next widespread bamboo flowering poses a massive risk to the giant panda. Biol. Conserv. 2019, 234, 180–187. [Google Scholar] [CrossRef]
- Wei, F.; Hu, Y.; Yan, L.; Nie, Y.; Wu, Q.; Zhang, Z. Giant pandas are not an evolutionary cul-de-sac: Evidence from multidisciplinary research. Mol. Biol. Evol. 2015, 32, 4–12. [Google Scholar] [CrossRef]
- Wei, F.; Swaisgood, R.; Hu, Y.; Nie, Y.; Yan, L.; Zhang, Z.; Qi, D.; Zhu, L. Progress in the ecology and conservation of giant pandas. Conserv. Biol. J. Soc. Conserv. Biol. 2015, 29, 1497–1507. [Google Scholar] [CrossRef]
- Kang, D.W. A review of the habitat restoration of giant pandas from 2012 to 2021: Research topics and advances. Sci. Total Environ. 2022, 852, 158207. [Google Scholar] [CrossRef]
- Meng, Q.-k.; Miao, F.; Zhen, J.; Huang, Y.; Wang, X.-Y.; Peng, Y. Impact of earthquake-induced landslide on the habitat suitability of giant panda in Wolong, China. J. Mt. Sci. 2016, 13, 1789–1805. [Google Scholar] [CrossRef]
- Jin, C.; Ciochon, R.L.; Dong, W.; Hunt, R.M., Jr.; Liu, J.; Jaeger, M.; Zhu, Q. The first skull of the earliest giant panda. Proc. Natl. Acad. Sci. USA 2007, 104, 10932–10937. [Google Scholar] [CrossRef]
- Wei, F.; Feng, Z.; Wang, Z.; Li, M. Feeding strategy and resource partitioning between giant and red pandas. Mammalia 1999, 63, 417–430. [Google Scholar] [CrossRef]
- Zhang, X.H.; Wang, X.Y.; Ayala, J.; Liu, Y.L.; An, J.H.; Wang, D.H.; Cai, Z.G.; Hou, R.; Zhang, M.Y. Possible Effects of Early Maternal Separation on the Gut Microbiota of Captive Adult Giant Pandas. Animals 2022, 12, 2587. [Google Scholar] [CrossRef]
- Zhang, M.Y.; Zhang, X.H.; Ayala, J.; Hou, R. Effects of Different Nursing Methods on the Behavioral Response of Adult Captive Giant Pandas (Ailuropoda melanoleuca). Animals 2021, 11, 626. [Google Scholar] [CrossRef]
- Wei, W.; Zeng, J.; Han, H.; Zhou, H.; Nie, Y.; Yuan, S.; Zhang, Z. Diet and foraging-site selection by giant pandas in a National Nature Reserve in China. Anim. Biol. 2017, 67, 53–67. [Google Scholar] [CrossRef]
- Zhu, L.; Yang, Z.; Yao, R.; Xu, L.; Chen, H.; Gu, X.; Wu, T.; Yang, X. Evidence of cellulose metabolism by the giant panda gut microbiome. Proc. Natl. Acad. Sci. USA 2011, 108, 17714–17719. [Google Scholar] [CrossRef]
- Hussain, T.; Murtaza, G.; Kalhoro, D.H.; Kalhoro, M.S.; Metwally, E.; Chughtai, M.I.; Mazhar, M.U.; Khan, S.A. Relationship between gut microbiota and host-metabolism: Emphasis on hormones related to reproductive function. Anim. Nutr. 2021, 7, 1–10. [Google Scholar] [CrossRef]
- Zierer, J.; Jackson, M.A.; Kastenmuller, G.; Mangino, M.; Long, T.; Telenti, A.; Mohney, R.P.; Small, K.S.; Bell, J.T.; Steves, C.J.; et al. The fecal metabolome as a functional readout of the gut microbiome. Nat. Genet. 2018, 50, 790–795. [Google Scholar] [CrossRef]
- Clarke, G.; Stilling, R.M.; Kennedy, P.J.; Stanton, C.; Cryan, J.F.; Dinan, T.G. Minireview: Gut Microbiota: The Neglected Endocrine Organ. Mol. Endocrinol. 2014, 28, 1221–1238. [Google Scholar] [CrossRef]
- Nicholson, J.K.; Holmes, E.; Kinross, J.; Burcelin, R.; Gibson, G.; Jia, W.; Pettersson, S. Host-gut microbiota metabolic interactions. Science 2012, 336, 1262–1267. [Google Scholar] [CrossRef]
- O’Hara, A.M.; Shanahan, F. The gut flora as a forgotten organ. EMBO Rep. 2006, 7, 688–693. [Google Scholar] [CrossRef]
- Ley, R.E.; Hamady, M.; Lozupone, C.; Turnbaugh, P.J.; Ramey, R.R.; Bircher, J.S.; Schlegel, M.L.; Tucker, T.A.; Schrenzel, M.D.; Knight, R. Evolution of mammals and their gut microbes. Science 2008, 320, 1647–1651. [Google Scholar] [CrossRef]
- Muegge, B.D.; Kuczynski, J.; Dan, K.; Clemente, J.C.; González, A.; Fontana, L.; Henrissat, B.; Knight, R.; Gordon, J.I. Diet drives convergence in gut microbiome functions across mammalian phylogeny and within humans. Science 2011, 332, 970–974. [Google Scholar] [CrossRef] [PubMed]
- Yan, Z.; Xu, Q.; Hsu, W.; Schmitz-Esser, S.; Ayala, J.; Hou, R.; Yao, Y.; Jiang, D.; Yuan, S.; Wang, H. Consuming Different Structural Parts of Bamboo Induce Gut Microbiome Changes in Captive Giant Pandas. Curr. Microbiol. 2021, 78, 2998–3009. [Google Scholar] [CrossRef] [PubMed]
- Wu, Q.; Wang, X.; Ding, Y.; Hu, Y.; Nie, Y.; Wei, W.; Ma, S.; Yan, L.; Zhu, L.; Wei, F. Seasonal variation in nutrient utilization shapes gut microbiome structure and function in wild giant pandas. Proc. Biol. Sci. 2017, 284, 20170955. [Google Scholar] [CrossRef] [PubMed]
- Griffiths, W.J.; Koal, T.; Wang, Y.Q.; Kohl, M.; Enot, D.P.; Deigner, H.P. Targeted Metabolomics for Biomarker Discovery. Angew. Chem. Int. Ed. 2010, 49, 5426–5445. [Google Scholar] [CrossRef]
- Huan, T.; Forsberg, E.M.; Rinehart, D.; Johnson, C.H.; Ivanisevic, J.; Benton, H.P.; Fang, M.L.; Aisporna, A.; Hilmers, B.; Poole, F.L.; et al. Systems biology guided by XCMS Online metabolomics. Nat. Methods 2017, 14, 461–462. [Google Scholar] [CrossRef]
- Wen, B.; Mei, Z.; Zeng, C.; Liu, S. metaX: A flexible and comprehensive software for processing metabolomics data. BMC Bioinform. 2017, 18, 183. [Google Scholar] [CrossRef]
- Cai, Y.P.; Weng, K.; Guo, Y.; Peng, J.; Zhu, Z.J. An integrated targeted metabolomic platform for high-throughput metabolite profiling and automated data processing. Metabolomics 2015, 11, 1575–1586. [Google Scholar] [CrossRef]
- Wei, R.; Li, G.; Seymour, A.B. High-Throughput and Multiplexed LC/MS/MRM Method for Targeted Metabolomics. Anal. Chem. 2010, 82, 5527–5533. [Google Scholar] [CrossRef]
- Homma, K.; Hasegawa, T.; Masumoto, M.; Takeshita, E.; Watanabe, K.; Chiba, H.; Kurosawa, T.; Takahashi, T.; Matsuo, N. Reference values for urinary steroids in Japanese newborn infants: Gas chromatography/mass spectrometry in selected ion monitoring. Endocr. J. 2003, 50, 783–792. [Google Scholar] [CrossRef]
- Kanehisa, M.; Goto, S.; Sato, Y.; Kawashima, M.; Furumichi, M.; Tanabe, M. Data, information, knowledge and principle: Back to metabolism in KEGG. Nucleic Acids Res. 2014, 42, D199. [Google Scholar] [CrossRef]
- Wei, F.; Costanza, R.; Dai, Q.; Stoeckl, N.; Gu, X.; Farber, S.; Nie, Y.; Kubiszewski, I.; Hu, Y.; Swaisgood, R.; et al. The Value of Ecosystem Services from Giant Panda Reserves. Curr. Biol. 2018, 28, 2174–2180. [Google Scholar] [CrossRef]
- Knott, K.K.; Christian, A.L.; Falcone, J.F.; Vance, C.K.; Bauer, L.L.; Fahey, G.C.; Kouba, A.J. Phenological changes in bamboo carbohydrates explain the preference for culm over leaves by giant pandas (Ailuropoda melanoleuca) during spring. PLoS ONE 2017, 12, e0177582. [Google Scholar] [CrossRef]
- Den Besten, G.; van Eunen, K.; Groen, A.K.; Venema, K.; Reijngoud, D.J.; Bakker, B.M. The role of short-chain fatty acids in the interplay between diet, gut microbiota, and host energy metabolism. J. Lipid Res. 2013, 54, 2325–2340. [Google Scholar] [CrossRef]
- Levrat, M.A.; Remesy, C.; Demigne, C. High propionic-acid fermentations and mineral accumulation in the cecum of rats adapted to different levels of inulin. J. Nutr. 1991, 121, 1730–1737. [Google Scholar]
- Mortensen, P.B.; Holtug, K.; Bonnen, H.; Clausen, M.R. The degradation of amino-acids, proteins, and blood to short-chain fatty-acids in colon is prevented by lactulose. Gastroenterology 1990, 98, 353–360. [Google Scholar] [CrossRef]
- Elsden, S.R.; Hilton, M.G. Volatile acid production from threonine, valine, leucine and isoleucine by clostridia. Arch. Microbiol. 1978, 117, 165–172. [Google Scholar] [CrossRef]
- Zhu, C.L.; Pan, X.; Li, G.; Li, C.W.; Wu, D.F.; Tang, J.N.; Huang, Y.; Zou, L.K.; Laghi, L.C. Lipidomics for Determining Giant Panda Responses in Serum and Feces Following Exposure to Different Amount of Bamboo Shoot Consumption: A First Step towards Lipidomic Atlas of Bamboo, Giant Panda Serum and Feces by Means of GC-MS and UHPLC-HRMS/MS. Int. J. Mol. Sci. 2022, 23, 11544. [Google Scholar] [CrossRef]
- Wong, J.M.; De, S.R.; Kendall, C.W.; Emam, A.; Jenkins, D.J. Colonic health: Fermentation and short chain fatty acids. J. Clin. Gastroenterol. 2006, 40, 235. [Google Scholar] [CrossRef]
- Roberfroid, M.B. Prebiotics and synbiotics: Concepts and nutritional properties. Br. J. Nutr. 1998, 80, S197–S202. [Google Scholar] [CrossRef]
- Vital, M.; Gao, J.; Rizzo, M.; Harrison, T.; Tiedje, J.M. Diet is a major factor governing the fecal butyrate-producing community structure across Mammalia, Aves and Reptilia. ISME J. 2015, 9, 832–843. [Google Scholar] [CrossRef] [PubMed]
- Liu, S.; Yu, H.; Li, P.; Wang, C.; Liu, G.; Zhang, X.; Zhang, C.; Qi, M.; Ji, H. Dietary nano-selenium alleviated intestinal damage of juvenile grass carp (Ctenopharyngodon idella) induced by high-fat diet: Insight from intestinal morphology, tight junction, inflammation, anti-oxidization and intestinal microbiota. Anim. Nutr. 2022, 8, 235–248. [Google Scholar] [CrossRef] [PubMed]
- Li, M.; Huang, X.; Wang, C.; Zhang, Z.H.; Wu, K.; Yuan, B.; Lyu, R. Nutrition Contents of Bamboo Shoots for Captive Giant Panda. Chin. J. Wildl. 2018, 39, 12–18. [Google Scholar]
- Htoo, J.K.; Araiza, B.A.; Sauer, W.C.; Rademacher, M.; Zhang, Y.; Cervantes, M.; Zijlstra, R.T. Effect of dietary protein content on ileal amino acid digestibility, growth performance, and formation of microbial metabolites in ileal and cecal digesta of early-weaned pigs. J. Anim. Sci. 2007, 85, 3303–3312. [Google Scholar] [CrossRef]
- Andrade, T.C.C.; Bitencourt, W.C.; Bomtempo, F.V.S.; Alves, F.S.; Barbosa, R.S.; Guarda, E.A. Enzymatic Cellulose Hydrolysis for Glucose Obtainment Using Ionic Liquid as a Solvent Medium. Rev. Virtual De Quim. 2019, 11, 310–325. [Google Scholar] [CrossRef]
- Cronin, P.; Joyce, S.A.; O’Toole, P.W.; O’Connor, E.M. Dietary Fibre Modulates the Gut Microbiota. Nutrients 2021, 13, 1655. [Google Scholar] [CrossRef]





Disclaimer/Publisher’s Note: The statements, opinions and data contained in all publications are solely those of the individual author(s) and contributor(s) and not of MDPI and/or the editor(s). MDPI and/or the editor(s) disclaim responsibility for any injury to people or property resulting from any ideas, methods, instructions or products referred to in the content. |
© 2023 by the authors. Licensee MDPI, Basel, Switzerland. This article is an open access article distributed under the terms and conditions of the Creative Commons Attribution (CC BY) license (https://creativecommons.org/licenses/by/4.0/).
Share and Cite
Yan, Z.; Xu, Q.; Yao, Y.; Ayala, J.; Hou, R.; Wang, H. Fecal Metabolomics Reveals the Foraging Strategies of Giant Pandas for Different Parts of Bamboo. Animals 2023, 13, 1278. https://doi.org/10.3390/ani13081278
Yan Z, Xu Q, Yao Y, Ayala J, Hou R, Wang H. Fecal Metabolomics Reveals the Foraging Strategies of Giant Pandas for Different Parts of Bamboo. Animals. 2023; 13(8):1278. https://doi.org/10.3390/ani13081278
Chicago/Turabian StyleYan, Zheng, Qin Xu, Ying Yao, James Ayala, Rong Hou, and Hairui Wang. 2023. "Fecal Metabolomics Reveals the Foraging Strategies of Giant Pandas for Different Parts of Bamboo" Animals 13, no. 8: 1278. https://doi.org/10.3390/ani13081278
APA StyleYan, Z., Xu, Q., Yao, Y., Ayala, J., Hou, R., & Wang, H. (2023). Fecal Metabolomics Reveals the Foraging Strategies of Giant Pandas for Different Parts of Bamboo. Animals, 13(8), 1278. https://doi.org/10.3390/ani13081278

