Upregulation of Cytokines and Differentiation of Th17 and Treg by Dendritic Cells: Central Role of Prostaglandin E2 Induced by Mycobacterium bovis
Abstract
1. Introduction
2. Materials and Methods
2.1. Ethics Statement
2.2. Bacterial Culture and DC Preparation
2.3. Detection of Cytokines and CD4+ T Cell Differentiation with or without the COX-2 Inhibitor Indomethacin
2.4. Detection of PGE2 with ELISA
2.5. Transcription of the Genes Related to PGE2 Biosynthesis and T Cell Differentiation
2.6. Western Blot Assay of COX and PGES
2.7. Mouse Infection and Tissue Bacterial Load
2.8. Tissue Histopathology and Immunohistochemistry Examination
2.9. Detection of the Expression of PGE2-Related Genes and Cytokines and CD4+ T Cell Differentiation in Spleens
2.10. Statistical Analysis
3. Results
3.1. M. bovis and BCG Infection Differentially Upregulated the COX2/PEG2 Pathway in DCs
3.2. COX-2 Inhibitor Suppressed the Differentiation of Naïve CD4+ T Cells Induced by M. bovis- and BCG-Infected DCs
3.3. Higher Bacterial Load and More Severe Tissue Lesions Developed by M. bovis Infection Than BCG in Mice
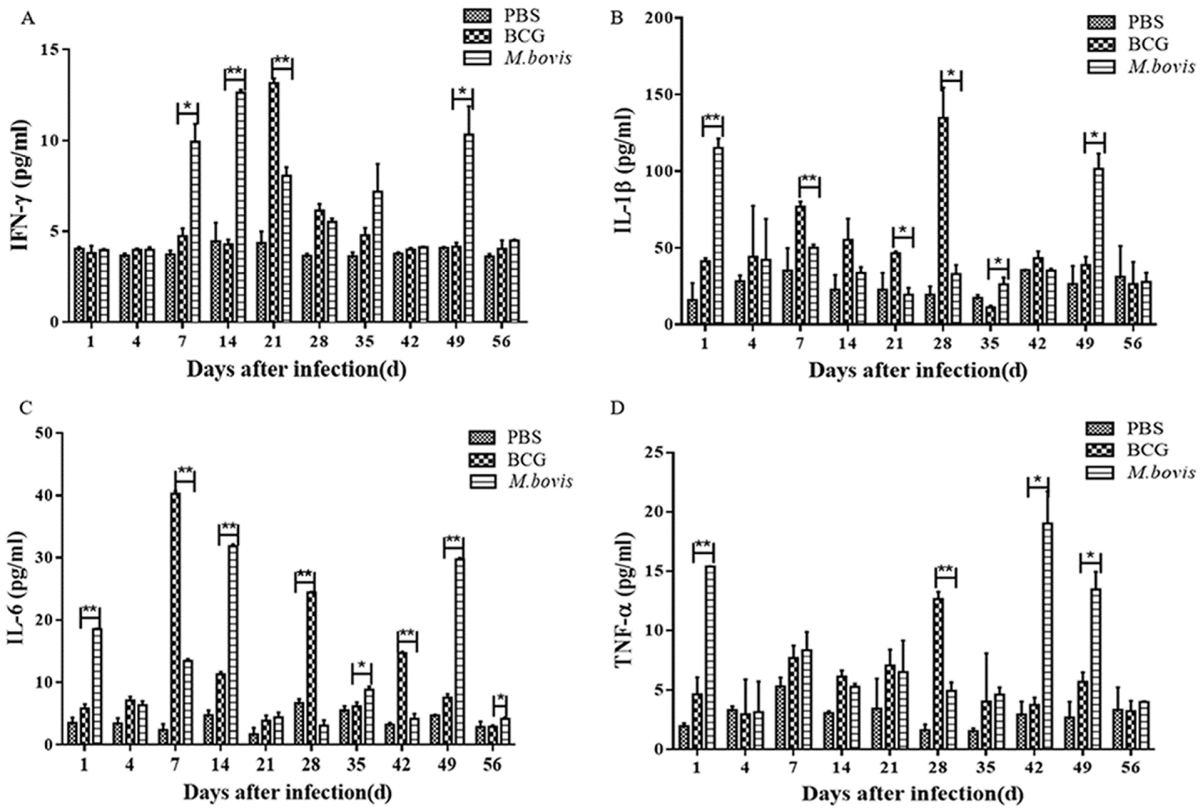
3.4. Expression of COX-2, mPGES1, and Cytokines was Elevated in Spleens of Infected Mice
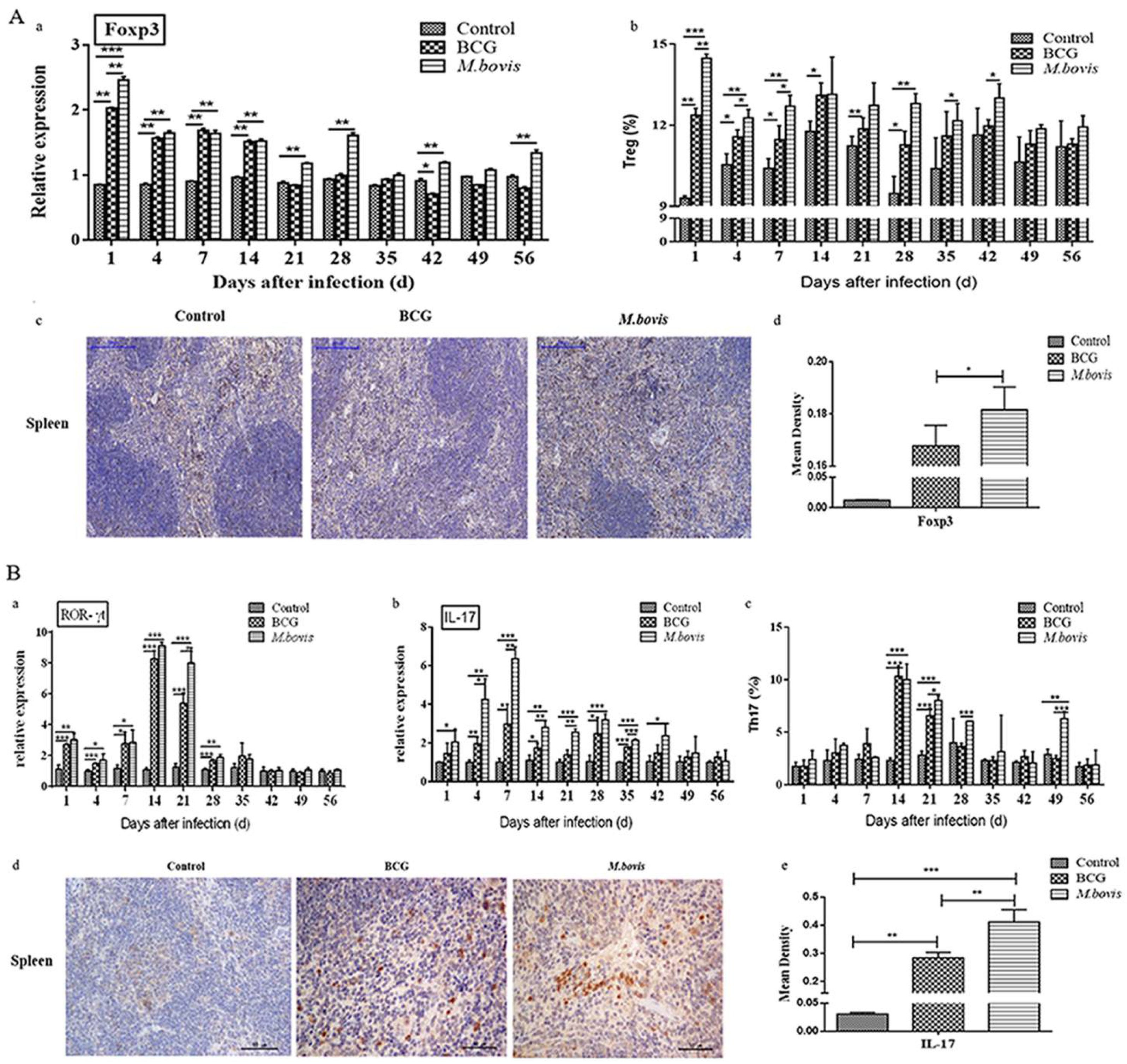
3.5. Differentiation of Treg and Th17 Cells in Mouse Spleens after Mycobacterial Infection
4. Discussion
4.1. M. bovis and BCG Infection Specifically Activated COX-2/PGE2 Signaling in DCs
4.2. Differences in Differentiation of Treg and Pathogenic Th17 Contribute to Pathogenesis Stimulated by Mycobacterium bovis
Author Contributions
Funding
Acknowledgments
Conflicts of Interest
Abbreviations
| TB | Tuberculosis |
| bTB | bovine Tuberculosis |
| MTBC | Mycobacterium tuberculosis complex |
| M.tb | Mycobacterium tuberculosis |
| M.bovis | Mycobacterium bovis |
| BCG | Bacillus Calmette–Guérin |
| DCs | Dendritic cells |
| APC | Professional anstigen presenting cells |
| IFN-γ | Interferon-γ |
| COX | Cyclooxygenase |
| mPGES | Membrane-associated Prostaglandin E2 synthase |
| cPGES | Cytosolic Prostaglandin E2 synthase |
| PGE2 | Prostaglandin E2 |
| ROR-γt | Retinoid-related orphan receptor γt |
| Foxp3 | Forkhead box prtein 3 |
| IFN-γ | interferon-γ |
| IL-1β | interleukin 1β |
| IL-6 | interleukin 6 |
| IL-17 | interleukin 17 |
| TNF-α | tumor necrosis factor-α |
| Th1 | T helper cells 1 |
| Th2 | T helper cells 2 |
| Th17 | T helper cells 17 |
| Treg | Regulatory T cell |
| ORFs | Open Reading Frame |
| HRP | Horseradish Peroxidase |
| ECL | Enhanced chemiluminescence |
| CFU | Colony-Forming Unit |
| MDSCs | Myeloid-derived suppressor cells |
| PVDF | Poly vinylidene fluoride |
References
- Reid, M.J.A.; Arinaminpathy, N.; Bloom, A.; Bloom, B.R.; Boehme, C.; Chaisson, R.; Chin, D.P.; Churchyard, G.; Cox, H.; Ditiu, L.; et al. Building a tuberculosis-free world: The Lancet Commission on tuberculosis. Lancet 2019, 393, 1331–1384. [Google Scholar] [CrossRef]
- Tan, S.; Russell, D.G. Trans-species communication in the Mycobacterium tuberculosis-infected macrophage. Immunol. Rev. 2015, 264, 233–248. [Google Scholar] [CrossRef]
- Fogel, N. Tuberculosis: a disease without boundaries. Tuberculosis (Edinb. Scotl.) 2015, 95, 527–531. [Google Scholar] [CrossRef]
- Gallivan, M.; Shah, N.; Flood, J. Epidemiology of human Mycobacterium bovis disease, California, USA, 2003–2011. Emerg. Infect. Dis. 2015, 21, 435–443. [Google Scholar] [CrossRef]
- Garnier, T.; Eiglmeier, K.; Camus, J.C.; Medina, N.; Mansoor, H.; Pryor, M.; Duthoy, S.; Grondin, S.; Lacroix, C.; Monsempe, C.; et al. The complete genome sequence of Mycobacterium bovis. Proc. Natl. Acad. Sci. USA 2003, 100, 7877–7882. [Google Scholar] [CrossRef]
- Seki, M.; Honda, I.; Fujita, I.; Yano, I.; Yamamoto, S.; Koyama, A. Whole genome sequence analysis of Mycobacterium bovis bacillus Calmette-Guerin (BCG) Tokyo 172: A comparative study of BCG vaccine substrains. Vaccine 2009, 27, 1710–1716. [Google Scholar] [CrossRef]
- Roy, A.; Eisenhut, M.; Harris, R.J.; Rodrigues, L.C.; Sridhar, S.; Habermann, S.; Snell, L.; Mangtani, P.; Adetifa, I.; Lalvani, A.; et al. Effect of BCG vaccination against Mycobacterium tuberculosis infection in children: systematic review and meta-analysis. BMJ (Clin. Res. Ed.) 2014, 349, g4643. [Google Scholar] [CrossRef]
- Becattini, S.; Latorre, D.; Mele, F.; Foglierini, M.; De Gregorio, C.; Cassotta, A.; Fernandez, B.; Kelderman, S.; Schumacher, T.N.; Corti, D.; et al. T cell immunity. Functional heterogeneity of human memory CD4(+) T cell clones primed by pathogens or vaccines. Science 2015, 347, 400–406. [Google Scholar] [CrossRef]
- Chen, K.; Kolls, J.K. T Cell–Mediated Host Immune Defenses in the Lung. Annu. Rev. Immunol. 2013, 31, 605–633. [Google Scholar] [CrossRef]
- Infante-Duarte, C.; Horton, H.F.; Byrne, M.C.; Kamradt, T. Microbial Lipopeptides Induce the Production of IL-17 in Th Cells. J. Immunol. 2000, 165, 6107–6115. [Google Scholar] [CrossRef]
- Zhang, X.; Li, S.; Luo, Y.; Chen, Y.; Cheng, S.; Zhang, G.; Hu, C.; Chen, H.; Guo, A. Mycobacterium bovis and BCG induce different patterns of cytokine and chemokine production in dendritic cells and differentiation patterns in CD4+ T cells. Microbiology 2013, 159, 366–379. [Google Scholar] [CrossRef]
- Jakobsson, P.J.; Thorén, S.; Morgenstern, R.; Samuelsson, B. Identification of human prostaglandin E synthase: A microsomal, glutathione-dependent, inducible enzyme, constituting a potential novel drug target. Proc. Natl. Acad. Sci. USA 1999, 96, 7220–7225. [Google Scholar] [CrossRef]
- Martinez-Colon, G.J.; Moore, B.B. Prostaglandin E2 as a Regulator of Immunity to Pathogens. Pharmacol. Ther. 2018, 185, 135–146. [Google Scholar] [CrossRef]
- Gopal, R.; Lin, Y.; Obermajer, N.; Slight, S.; Nuthalapati, N.; Ahmed, M.; Kalinski, P.; Khader, S.A. IL-23-dependent IL-17 drives Th1-cell responses following Mycobacterium bovis BCG vaccination. Eur. J. Immunol. 2012, 42, 364–373. [Google Scholar] [CrossRef]
- Wolf, A.J.; Linas, B.; Trevejo-Nunez, G.J.; Kincaid, E.; Tamura, T.; Takatsu, K.; Ernst, J.D. Mycobacterium tuberculosis infects dendritic cells with high frequency and impairs their function in vivo. J. Immunol. 2007, 179, 2509–2519. [Google Scholar] [CrossRef]
- Guo, A.; Lasaro, M.A.; Sirard, J.C.; Kraehenbuhl, J.P.; Schifferli, D.M. Adhesin-dependent binding and uptake of Salmonella enterica serovar Typhimurium by dendritic cells. Microbiology (Read. Engl.) 2007, 153, 1059–1069. [Google Scholar] [CrossRef][Green Version]
- Yokoyama, U.; Iwatsubo, K.; Umemura, M.; Fujita, T.; Ishikawa, Y. The prostanoid EP4 receptor and its signaling pathway. Pharmacol. Rev. 2013, 65, 1010–1052. [Google Scholar] [CrossRef]
- Kawahara, K.; Hohjoh, H.; Inazumi, T.; Tsuchiya, S.; Sugimoto, Y. Prostaglandin E2-induced inflammation: Relevance of prostaglandin E receptors. Biochim. Et Biophys. Acta Mol. Cell Biol. Lipids 2015, 1851, 414–421. [Google Scholar] [CrossRef]
- Martinez, R.J.; Andargachew, R.; Martinez, H.A.; Evavold, B.D. Low-affinity CD4+ T cells are major responders in the primary immune response. Nat. Commun. 2016, 7, 13848. [Google Scholar] [CrossRef]
- Harizi, H.; Juzan, M.; Pitard, V.; Moreau, J.F.; Gualde, N. Cyclooxygenase-2-issued prostaglandin e(2) enhances the production of endogenous IL-10, which down-regulates dendritic cell functions. J. Immunol. 2002, 168, 2255–2263. [Google Scholar] [CrossRef]
- Font-Nieves, M.; Sans-Fons, M.G.; Gorina, R.; Bonfill-Teixidor, E.; Salas-Perdomo, A.; Marquez-Kisinousky, L.; Santalucia, T.; Planas, A.M. Induction of COX-2 enzyme and down-regulation of COX-1 expression by lipopolysaccharide (LPS) control prostaglandin E2 production in astrocytes. J. Biol. Chem. 2012, 287, 6454–6468. [Google Scholar] [CrossRef]
- Diaz-Munoz, M.D.; Osma-Garcia, I.C.; Cacheiro-Llaguno, C.; Fresno, M.; Iniguez, M.A. Coordinated up-regulation of cyclooxygenase-2 and microsomal prostaglandin E synthase 1 transcription by nuclear factor kappa B and early growth response-1 in macrophages. Cell Signal 2010, 22, 1427–1436. [Google Scholar] [CrossRef]
- Zhang, W.; Xiao, J.; Lu, X.; Liu, T.; Jin, X.; Xiao, Y.; He, X. PVT1 (rs13281615) and miR-146a (rs2910164) polymorphisms affect the prognosis of colon cancer by regulating COX2 expression and cell apoptosis. J. Cell. Physiol. 2019, 234, 17538–17548. [Google Scholar] [CrossRef]
- Eberhart, C.E.; Coffey, R.J.; Radhika, A.; Giardiello, F.M.; Ferrenbach, S.; DuBois, R.N. Up-regulation of cyclooxygenase 2 gene expression in human colorectal adenomas and adenocarcinomas. Gastroenterology 1994, 107, 1183–1188. [Google Scholar] [CrossRef]
- Schaeuble, K.; Cannelle, H.; Favre, S.; Huang, H.-Y.; Oberle, S.G.; Speiser, D.E.; Zehn, D.; Luther, S.A. Attenuation of chronic antiviral T-cell responses through constitutive COX2-dependent prostanoid synthesis by lymph node fibroblasts. PLoS Biol. 2019, 17, e3000072. [Google Scholar] [CrossRef]
- Prima, V.; Kaliberova, L.N.; Kaliberov, S.; Curiel, D.T.; Kusmartsev, S. COX2/mPGES1/PGE pathway regulates PD-L1 expression in tumor-associated macrophages and myeloid-derived suppressor cells. Proc. Natl. Acad. Sci. USA 2017, 114, 1117. [Google Scholar] [CrossRef]
- Obermajer, N.; Muthuswamy, R.; Lesnock, J.; Edwards, R.P.; Kalinski, P. Positive feedback between PGE2 and COX2 redirects the differentiation of human dendritic cells toward stable myeloid-derived suppressor cells. Blood 2011, 118, 5498–5505. [Google Scholar] [CrossRef]
- Monrad, S.U.; Kojima, F.; Kapoor, M.; Kuan, E.L.; Sarkar, S.; Randolph, G.J.; Crofford, L.J. Genetic deletion of mPGES-1 abolishes PGE2 production in murine dendritic cells and alters the cytokine profile, but does not affect maturation or migration. Prostaglandins Leukot. Essent. Fat. Acids 2011, 84, 113–121. [Google Scholar] [CrossRef]
- Kalinski, P. Regulation of immune responses by prostaglandin E2. J. Immunol. 2012, 188, 21–28. [Google Scholar] [CrossRef]
- O’Callaghan, G.; Houston, A. Prostaglandin E2 and the EP receptors in malignancy: possible therapeutic targets? Br. J. Pharmacol. 2015, 172, 5239–5250. [Google Scholar] [CrossRef]
- Diaz Acosta, C.C.; Dias, A.A.; Rosa, T.; Batista-Silva, L.R.; Rosa, P.S.; Toledo-Pinto, T.G.; Costa, F.; Lara, F.A.; Rodrigues, L.S.; Mattos, K.A.; et al. PGL I expression in live bacteria allows activation of a CD206/PPARgamma cross-talk that may contribute to successful Mycobacterium leprae colonization of peripheral nerves. Plos Pathog. 2018, 14, e1007151. [Google Scholar] [CrossRef] [PubMed]
- Chen, M.; Divangahi, M.; Gan, H.; Shin, D.S.; Hong, S.; Lee, D.M.; Serhan, C.N.; Behar, S.M.; Remold, H.G. Lipid mediators in innate immunity against tuberculosis: opposing roles of PGE2 and LXA4 in the induction of macrophage death. J. Exp. Med. 2008, 205, 2791–2801. [Google Scholar] [CrossRef] [PubMed]
- Flynn, J.L.; Gideon, H.P.; Mattila, J.T.; Lin, P.L. Immunology studies in non-human primate models of tuberculosis. Immunol. Rev. 2015, 264, 60–73. [Google Scholar] [CrossRef] [PubMed]
- Jobin, M.C.; Gottschalk, M.; Grenier, D. Upregulation of prostaglandin E2 and matrix metalloproteinase 9 production by human macrophage-like cells: synergistic effect of capsular material and cell wall from Streptococcus suis. Microb. Pathog. 2006, 40, 29–34. [Google Scholar] [CrossRef]
- Deng, Y.; Liu, B.; Mao, W.; Shen, Y.; Fu, C.; Gao, L.; Zhang, S.; Wu, J.; Li, Q.; Li, T.; et al. Regulatory roles of PGE2 in LPS-induced tissue damage in bovine endometrial explants. Eur. J. Pharmacol. 2019, 852, 207–217. [Google Scholar] [CrossRef]
- Li, T.; Liu, B.; Guan, H.; Mao, W.; Wang, L.; Zhang, C.; Hai, L.; Liu, K.; Cao, J. PGE2 increases inflammatory damage in Escherichia coli-infected bovine endometrial tissue in vitro via the EP4-PKA signaling pathway. Biol. Reprod. 2019, 100, 175–186. [Google Scholar] [CrossRef]
- Krausse-Opatz, B.; Schmidt, C.; Fendrich, U.; Bialowons, A.; Kaever, V.; Zeidler, H.; Kuipers, J.; Kohler, L. Production of prostaglandin E2 in monocytes stimulated in vitro by Chlamydia trachomatis, Chlamydophila pneumoniae, and Mycoplasma fermentans. Microb. Pathog. 2004, 37, 155–161. [Google Scholar] [CrossRef]
- Yun, B.; Lee, H.; Jayaraja, S.; Suram, S.; Murphy, R.C.; Leslie, C.C. Prostaglandins from Cytosolic Phospholipase A2alpha/Cyclooxygenase-1 Pathway and Mitogen-activated Protein Kinases Regulate Gene Expression in Candida albicans-infected Macrophages. J. Biol. Chem. 2016, 291, 7070–7086. [Google Scholar] [CrossRef]
- Zhang, A.J.X.; Zhu, H.; Chen, Y.; Li, C.; Li, C.; Chu, H.; Gozali, L.; Lee, A.C.Y.; To, K.K.W.; Hung, I.F.N.; et al. Prostaglandin E2-Mediated Impairment of Innate Immune Response to A(H1N1)pdm09 Infection in Diet-Induced Obese Mice Could Be Restored by Paracetamol. J. Infect. Dis. 2019, 219, 795–807. [Google Scholar] [CrossRef]
- Kim, S.J.; Jin, Y.H.; Kim, B.S. Prostaglandin E2 produced following infection with Theiler’s virus promotes the pathogenesis of demyelinating disease. PLoS ONE 2017, 12, e0176406. [Google Scholar] [CrossRef]










| Name | Primers (5’→3’) | |||
|---|---|---|---|---|
| β-actin | F | GGCTGTATTCCCCTCCATCG | R | CCAGTTGGTAACAATGCCATGT |
| COX-1 | F | CCGAGGAGCCAGCCGTTG | R | AGCCCTGTATTCCGTCTCCTT |
| COX-2 | F | GTGCTGGAAAAGGTTCTTCTACG | R | GTGAACCCAGGTCCTCGCTT |
| mPGES1 | F | CTGCTGGTCATCAAGATGTACG | R | CCCAGGTAGGCCACGGTGTGT |
| mPGES2 | F | CCTACAGGAAAGTGCCCATCT | R | CCACTTCATCTCCTCCGTCC |
| cPGES | F | TGGGAGGATGACTCAGATGAAG | R | TCCAGGCGATGACAACAGC |
| ROR-γt | F | CAGTCTACATGCAGAAGTGC | R | ATGTAAGTGTGTCTGCTCCG |
| Foxp3 | F | CCCATCCAATAAACTGTGGTCA | R | CTCTCTTTCATTTGGTATCCGCT |
| T-bet | F | CCTGGACCCAACTGTCAACT | R | AACTGTGTTCCCGAGGTGTC |
| GATA3 | F | GAAGGCATCCAGACCCGAAAC | R | ACCCATGGCGGTGACCATGC |
| IFN-γ | F | GCTCTGAGACAATGAACGCTAC | R | GCTCTGAGACAATGAACGCTAC |
| IL-1β | F | CAACCAACAAGTGATATTCTCCATG | R | GATCCACACTCTCCAGCTGCA |
| IL-6 | F | TGATGCACTTGCAGAAAACA | R | ACCAGAGGAAATTTTCAATAGGC |
| IL-17 | F | TCCAGAAGGCCCTCAGACTA | R | AGCATCTTCTCGACCCTGAA |
| TNF-α | F | CTCCATCAACAGCCCTCTGG | R | GAGGGCATTGGCATACGAGT |
© 2020 by the authors. Licensee MDPI, Basel, Switzerland. This article is an open access article distributed under the terms and conditions of the Creative Commons Attribution (CC BY) license (http://creativecommons.org/licenses/by/4.0/).
Share and Cite
Liu, H.; Xiong, X.; Zhai, W.; Zhu, T.; Zhu, X.; Zhu, Y.; Peng, Y.; Zhang, Y.; Wang, J.; Chen, H.; et al. Upregulation of Cytokines and Differentiation of Th17 and Treg by Dendritic Cells: Central Role of Prostaglandin E2 Induced by Mycobacterium bovis. Microorganisms 2020, 8, 195. https://doi.org/10.3390/microorganisms8020195
Liu H, Xiong X, Zhai W, Zhu T, Zhu X, Zhu Y, Peng Y, Zhang Y, Wang J, Chen H, et al. Upregulation of Cytokines and Differentiation of Th17 and Treg by Dendritic Cells: Central Role of Prostaglandin E2 Induced by Mycobacterium bovis. Microorganisms. 2020; 8(2):195. https://doi.org/10.3390/microorganisms8020195
Chicago/Turabian StyleLiu, Han, Xuekai Xiong, Wenjun Zhai, Tingting Zhu, Xiaojie Zhu, Yifan Zhu, Yongchong Peng, Yongliang Zhang, Jieru Wang, Huanchun Chen, and et al. 2020. "Upregulation of Cytokines and Differentiation of Th17 and Treg by Dendritic Cells: Central Role of Prostaglandin E2 Induced by Mycobacterium bovis" Microorganisms 8, no. 2: 195. https://doi.org/10.3390/microorganisms8020195
APA StyleLiu, H., Xiong, X., Zhai, W., Zhu, T., Zhu, X., Zhu, Y., Peng, Y., Zhang, Y., Wang, J., Chen, H., Chen, Y., & Guo, A. (2020). Upregulation of Cytokines and Differentiation of Th17 and Treg by Dendritic Cells: Central Role of Prostaglandin E2 Induced by Mycobacterium bovis. Microorganisms, 8(2), 195. https://doi.org/10.3390/microorganisms8020195
