Transcriptomic Analysis of Staphylococcus xylosus in Solid Dairy Matrix Reveals an Aerobic Lifestyle Adapted to Rind
Abstract
1. Introduction
2. Materials and Methods
2.1. Dairy Matrix and Inoculation
2.2. RNA Extraction and Purification
2.3. RNA Labeling and Microarray Analyses and Validation
2.4. Chemical Analysis of the Solid Dairy Matrix
3. Results and Discussion
3.1. Growth of S. xylosus in the Solid Dairy Matrix and Transcriptome Profile
3.2. Aerobic Carbohydrate Catabolism
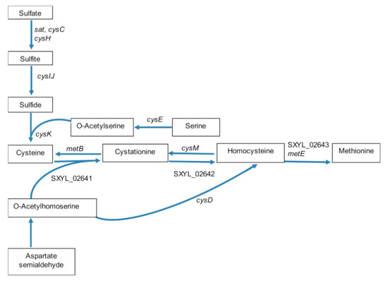
3.3. Amino Acid Synthesis
3.4. Nucleic Acid Base, Vitamin, and Cofactor Syntheses
3.5. Lipid and Glycerolipid Metabolism
3.6. Iron Homeostasis
3.7. Response to Stresses
4. Conclusions
Supplementary Materials
Author Contributions
Funding
Acknowledgments
Conflicts of Interest
References
- Dugat-Bony, E.; Garnier, L.; Denonfoux, J.; Ferreira, S.; Sarthou, A.-S.; Bonnarme, P.; Irlinger, F. Highlighting the microbial diversity of 12 French cheese varieties. Int. J. Food Microbiol. 2016, 238, 265–273. [Google Scholar] [CrossRef] [PubMed]
- Montel, M.-C.; Buchin, S.; Mallet, A.; Delbes-Paus, C.; Vuitton, D.A.; Desmasures, N.; Berthier, F. Traditional cheeses: Rich and diverse microbiota with associated benefits. Int. J. Food Microbiol. 2014, 177, 136–154. [Google Scholar] [CrossRef] [PubMed]
- Kergourlay, G.; Taminiau, B.; Daube, G.; Champomier-Vergès, M.-C. Metagenomic insights into the dynamics of microbial communities in food. Int. J. Food Microbiol. 2015, 213, 31–39. [Google Scholar] [CrossRef]
- Wolfe, B.E.; Button, J.E.; Santarelli, M.; Dutton, R.J. Cheese Rind Communities Provide Tractable Systems for In Situ and In Vitro Studies of Microbial Diversity. Cell 2014, 158, 422–433. [Google Scholar] [CrossRef] [PubMed]
- Niccum, B.A.; Kastman, E.K.; Kfoury, N.; Robbat, A.; Wolfe, B.E. Strain-Level Diversity Impacts Cheese Rind Microbiome Assembly and Function. mSystems 2020, 5, 00149–20. [Google Scholar] [CrossRef]
- Oikonomou, G.; Addis, M.F.; Chassard, C.; Nader-Macias, M.E.F.; Grant, I.; Delbès, C.; Bogni, C.I.; Le Loir, Y.; Even, S. Milk Microbiota: What Are We Exactly Talking About? Front. Microbiol. 2020, 11, 60. [Google Scholar] [CrossRef] [PubMed]
- Delbes, C.; Ali-Mandjee, L.; Montel, M.-C. Monitoring Bacterial Communities in Raw Milk and Cheese by Culture-Dependent and -Independent 16S rRNA Gene-Based Analyses. Appl. Environ. Microbiol. 2007, 73, 1882–1891. [Google Scholar] [CrossRef]
- Aldrete-Tapia, A.; Escobar-Ramírez, M.C.; Tamplin, M.L.; Hernández-Iturriaga, M. High-throughput sequencing of microbial communities in Poro cheese, an artisanal Mexican cheese. Food Microbiol. 2014, 44, 136–141. [Google Scholar] [CrossRef]
- Riquelme, C.; Câmara, S.; Dapkevicius, M.D.L.N.E.; Vinuesa, P.; Da Silva, C.C.G.; Malcata, F.X.; Rego, O.A. Characterization of the bacterial biodiversity in Pico cheese (an artisanal Azorean food). Int. J. Food Microbiol. 2015, 192, 86–94. [Google Scholar] [CrossRef]
- Ryssel, M.B.; Jespersen, L.; Abu Al-Soud, W.; Sørensen, S.; Arneborg, N.; Jespersen, L. Microbial diversity and dynamics throughout manufacturing and ripening of surface ripened semi-hard Danish Danbo cheeses investigated by culture-independent techniques. Int. J. Food Microbiol. 2015, 215, 124–130. [Google Scholar] [CrossRef]
- Larpin-Laborde, S.; Imran, M.; Bonaïti, C.; Bora, N.; Gelsomino, R.; Goerges, S.; Irlinger, F.; Goodfellow, M.; Ward, A.C.; Vancanneyt, M.; et al. Surface microbial consortia from Livarot, a French smear-ripened cheese. Can. J. Microbiol. 2011, 57, 651–660. [Google Scholar] [CrossRef] [PubMed]
- Addis, E.; Fleet, G.; Cox, J.; Kolak, D.; Leung, T. The growth, properties and interactions of yeasts and bacteria associated with the maturation of Camembert and blue-veined cheeses. Int. J. Food Microbiol. 2001, 69, 25–36. [Google Scholar] [CrossRef]
- Bockelmann, W.; Willems, K.; Neve, H.; Heller, K. Cultures for the ripening of smear cheeses. Int. Dairy J. 2005, 15, 719–732. [Google Scholar] [CrossRef]
- Cretenet, M.; Laroute, V.; Ulvé, V.; Jeanson, S.; Nouaille, S.; Even, S.; Piot, M.; Girbal, L.; Le Loir, Y.; Loubière, P.; et al. Dynamic Analysis of the Lactococcus lactis Transcriptome in Cheeses Made from Milk Concentrated by Ultrafiltration Reveals Multiple Strategies of Adaptation to Stresses. Appl. Environ. Microbiol. 2010, 77, 247–257. [Google Scholar] [CrossRef] [PubMed]
- Taïbi, A.; Dabour, N.; Lamoureux, M.; Roy, D.; Lapointe, G. Comparative transcriptome analysis of Lactococcus lactis subsp. cremoris strains under conditions simulating Cheddar cheese manufacture. Int. J. Food Microbiol. 2011, 146, 263–275. [Google Scholar] [CrossRef] [PubMed]
- De Filippis, F.; Genovese, A.; Ferranti, P.; Gilbert, J.A.; Ercolini, D. Metatranscriptomics reveals temperature-driven functional changes in microbiome impacting cheese maturation rate. Sci. Rep. 2016, 6, 21871. [Google Scholar] [CrossRef] [PubMed]
- Porcellato, D.; Skeie, S.B. Bacterial dynamics and functional analysis of microbial metagenomes during ripening of Dutch-type cheese. Int. Dairy J. 2016, 61, 182–188. [Google Scholar] [CrossRef]
- Levante, A.; De Filippis, F.; La Storia, A.; Gatti, M.; Neviani, E.; Ercolini, D.; Lazzi, C. Metabolic gene-targeted monitoring of non-starter lactic acid bacteria during cheese ripening. Int. J. Food Microbiol. 2017, 257, 276–284. [Google Scholar] [CrossRef]
- Duru, I.C.; Laine, P.K.; Andreevskaya, M.; Paulin, L.; Kananen, S.; Tynkkynen, S.; Auvinen, P.; Smolander, O.-P. Metagenomic and metatranscriptomic analysis of the microbial community in Swiss-type Maasdam cheese during ripening. Int. J. Food Microbiol. 2018, 281, 10–22. [Google Scholar] [CrossRef]
- Arfi, K.; Leclercq-Perlat, M.-N.; Baucher, A.; Tache, R.; Delettre, J.; Bonnarme, P. Contribution of several cheese-ripening microbial associations to aroma compound production. Le Lait 2004, 84, 435–447. [Google Scholar] [CrossRef]
- Sørensen, L.M.; Gori, K.; Petersen, M.A.; Jespersen, L.; Arneborg, N. Flavour compound production by Yarrowia lipolytica, Saccharomyces cerevisiae and Debaryomyces hansenii in a cheese-surface model. Int. Dairy J. 2011, 21, 970–978. [Google Scholar] [CrossRef]
- Monnet, C.; Dugat-Bony, E.; Swennen, D.; Beckerich, J.-M.; Irlinger, F.; Fraud, S.; Bonnarme, P. Investigation of the Activity of the Microorganisms in a Reblochon-Style Cheese by Metatranscriptomic Analysis. Front. Microbiol. 2016, 7, 536. [Google Scholar] [CrossRef] [PubMed]
- Pham, N.-P.; Landaud, S.; Lieben, P.; Bonnarme, P.; Monnet, C. Transcription Profiling Reveals Cooperative Metabolic Interactions in a Microbial Cheese-Ripening Community Composed of Debaryomyces hansenii, Brevibacterium aurantiacum, and Hafnia alvei. Front. Microbiol. 2019, 10, 1901. [Google Scholar] [CrossRef] [PubMed]
- Mansour, S.; Bailly, J.; Landaud, S.; Monnet, C.; Sarthou, A.S.; Cocaign-Bousquet, M.; Leroy, S.; Irlinger, F.; Bonnarme, P. Investigation of Associations of Yarrowia lipolytica, Staphylococcus xylosus, and Lactococcus lactis in Culture as a First Step in Microbial Interaction Analysis. Appl. Environ. Microbiol. 2009, 75, 6422–6430. [Google Scholar] [CrossRef]
- Cretenet, M.; Nouaille, S.; Thouin, J.; Rault, L.; Stenz, L.; François, P.; Hennekinne, J.-A.; Piot, M.; Maillard, M.B.; Fauquant, J.; et al. Staphylococcus aureus virulence and metabolism are dramatically affected by Lactococcus lactis in cheese matrix. Environ. Microbiol. Rep. 2011, 3, 340–351. [Google Scholar] [CrossRef]
- Zdenkova, K.; Alibayov, B.; Karamonova, L.; Purkrtova, S.; Karpiskova, R.; Demnerova, K. Transcriptomic and metabolic responses of Staphylococcus aureus in mixed culture with Lactobacillus plantarum, Streptococcus thermophilus and Enterococcus durans in milk. J. Ind. Microbiol. Biotechnol. 2016, 43, 1237–1247. [Google Scholar] [CrossRef]
- Viçosa, G.N.; Botta, C.; Ferrocino, I.; Bertolino, M.; Ventura, M.; Nero, L.A.; Cocolin, L. Staphylococcus aureus undergoes major transcriptional reorganization during growth with Enterococcus faecalis in milk. Food Microbiol. 2018, 73, 17–28. [Google Scholar] [CrossRef]
- Ulve, V.; Monnet, C.; Valence-Bertel, F.; Fauquant, J.; Falentin, H.; Lortal, S. RNA extraction from cheese for analysis of in situ gene expression of Lactococcus lactis. J. Appl. Microbiol. 2008, 105, 1327–1333. [Google Scholar] [CrossRef]
- Evermassen, A.; La Foye, A.E.; Eloux, V.; Talon, R.; Leroy, S. Transcriptomic analysis of Staphylococcus xylosus in the presence of nitrate and nitrite in meat reveals its response to nitrosative stress. Front. Microbiol. 2014, 5, 691. [Google Scholar] [CrossRef]
- Smyth, G.K. Linear Models and Empirical Bayes Methods for Assessing Differential Expression in Microarray Experiments. Stat. Appl. Genet. Mol. Biol. 2004, 3, 1–25. [Google Scholar] [CrossRef]
- Livak, K.J.; Schmittgen, T.D. Analysis of relative gene expression data using real-time quantitative PCR and the 2-ΔΔCT Method. Methods 2001, 25, 402–408. [Google Scholar] [CrossRef] [PubMed]
- Vermassen, A.; Dordet-Frisoni, E.; De La Foye, A.; Micheau, P.; Laroute, V.; Leroy, S.; Talon, R. Adaptation of Staphylococcus xylosus to Nutrients and Osmotic Stress in a Salted Meat Model. Front. Microbiol. 2016, 7, 87. [Google Scholar] [CrossRef] [PubMed]
- Turgay, K. Role of Proteolysis and Chaperones in Stress Response and Regulation. In Bacterial Stress Responses, 2nd ed.; ASM Press: Washington, DC, USA, 2010; pp. 75–90. [Google Scholar]
- Brückner, R.; Rosenstein, R. Carbohydrate catabolism: Pathways and Regulation. In Gram-Positive Pathogens, 2nd ed.; Fischetti, V., Novick, R., Ferretti, J., Portnoy, D., Rood, J., Eds.; ASM Press: Washington, DC, USA, 2006; pp. 427–433. [Google Scholar]
- Leroy, S.; Vermassen, A.; Ras, G.; Talon, R. Insight into the Genome of Staphylococcus xylosus, a Ubiquitous Species Well Adapted to Meat Products. Microorganisms 2017, 5, 52. [Google Scholar] [CrossRef] [PubMed]
- Purves, J.; Cockayne, A.; Moody, P.C.E.; Morrissey, J.A. Comparison of the Regulation, Metabolic Functions, and Roles in Virulence of the Glyceraldehyde-3-Phosphate Dehydrogenase Homologues gapA and gapB in Staphylococcus aureus. Infect. Immun. 2010, 78, 5223–5232. [Google Scholar] [CrossRef]
- Chaudhari, S.S.; Thomas, V.C.; Sadykov, M.R.; Bose, J.L.; Ahn, D.J.; Zimmerman, M.C.; Bayles, K.W. The LysR-type transcriptional regulator, CidR, regulates stationary phase cell death in Staphylococcus aureus. Mol. Microbiol. 2016, 101, 942–953. [Google Scholar] [CrossRef]
- Thomas, V.C.; Sadykov, M.R.; Chaudhari, S.S.; Jones, J.; Endres, J.L.; Widhelm, T.J.; Ahn, J.-S.; Jawa, R.S.; Zimmerman, M.C.; Bayles, K.W. A Central Role for Carbon-Overflow Pathways in the Modulation of Bacterial Cell Death. PLoS Pathog. 2014, 10, e1004205. [Google Scholar] [CrossRef]
- Derzelle, S.; Bolotin, A.; Mistou, M.-Y.; Rul, F. Proteome Analysis of Streptococcus thermophilus Grown in Milk Reveals Pyruvate Formate-Lyase as the Major Upregulated Protein. Appl. Environ. Microbiol. 2005, 71, 8597–8605. [Google Scholar] [CrossRef]
- Raynaud, S.; Perrin, R.; Cocaign-Bousquet, M.; Loubière, P. Metabolic and Transcriptomic Adaptation of Lactococcus lactis subsp. lactis Biovar diacetylactis in Response to Autoacidification and Temperature Downshift in Skim Milk. Appl. Environ. Microbiol. 2005, 71, 8016–8023. [Google Scholar] [CrossRef]
- Dubey, A.K.; Baker, C.S.; Suzuki, K.; Jones, A.D.; Pandit, P.; Romeo, T.; Babitzke, P. CsrA Regulates Translation of the Escherichia coli Carbon Starvation Gene, cstA, by Blocking Ribosome Access to the cstA Transcript. J. Bacteriol. 2003, 185, 4450–4460. [Google Scholar] [CrossRef]
- Rasmussen, J.J.; Vegge, C.S.; Frøkiær, H.; Howlett, R.M.; Krogfelt, K.A.; Kelly, D.J.; Ingmer, H. Campylobacter jejuni carbon starvation protein A (CstA) is involved in peptide utilization, motility and agglutination, and has a role in stimulation of dendritic cells. J. Med. Microbiol. 2013, 62, 1135–1143. [Google Scholar] [CrossRef]
- Fiegler, H.; Brückner, R. Identification of the serine acetyltransferase gene of Staphylococcus xylosus. FEMS Microbiol. Lett. 2006, 148, 181–187. [Google Scholar] [CrossRef] [PubMed]
- Majerczyk, C.D.; Dunman, P.M.; Luong, T.T.; Lee, C.Y.; Sadykov, M.R.; Somerville, G.A.; Bodi, K.; Sonenshein, A.L. Direct Targets of CodY in Staphylococcus aureus. J. Bacteriol. 2010, 192, 2861–2877. [Google Scholar] [CrossRef] [PubMed]
- Nuxoll, A.S.; Halouska, S.M.; Sadykov, M.R.; Hanke, M.L.; Bayles, K.W.; Kielian, T.; Powers, R.; Fey, P.D. CcpA Regulates Arginine Biosynthesis in Staphylococcus aureus through Repression of Proline Catabolism. PLoS Pathog. 2012, 8, e1003033. [Google Scholar] [CrossRef] [PubMed]
- Schmid, R.; Uhlemann, E.-M.; Nolden, L.; Wersch, G.; Hecker, R.; Hermann, T.; Marx, A.; Burkovski, A. Response to nitrogen starvation in Corynebacterium glutamicum. FEMS Microbiol. Lett. 2000, 187, 83–88. [Google Scholar] [CrossRef] [PubMed][Green Version]
- Brandenburg, J.L.; Wray, J.L.V.; Beier, L.; Jarmer, H.; Saxild, H.H.; Fisher, S.H. Roles of PucR, GlnR, and TnrA in Regulating Expression of the Bacillus subtilis ure P3 Promoter. J. Bacteriol. 2002, 184, 6060–6064. [Google Scholar] [CrossRef] [PubMed]
- Grundy, F.J.; Henkin, T.M. Synthesis of Serine, Glycine, Cysteine and Methionine. In Bacillus subtilis and Its Closest Relatives: From Genes to Cells; Sonenshein, A.L., Hoch, J.A., Losick, R., Eds.; ASM Press: Washington, DC, USA, 2002; pp. 245–253. [Google Scholar]
- Gollnick, P.; Babitzke, P.; Merino, E.; Yanofsky, C. Aromatic Amino Acid Metabolism in Bacillus subtilis. In Bacillus subtilis and Its Closest Relatives: From Genes to Cells; Sonenshein, A.L., Hoch, J.A., Losick, R., Eds.; ASM Press: Washington, DC, USA, 2002; pp. 233–244. [Google Scholar]
- Switzer, R.L.; Zalkin, H.; Saxild, H.H. Purine, Pyrimidine, and Pyridine Nucleotide Metabolism. In Bacillus subtilis and Its Closest Relatives: From Genes to Cells; Sonenshein, A.L., Hoch, J.A., Losick, R., Eds.; ASM Press: Washington, DC, USA, 2002; pp. 255–269. [Google Scholar]
- Monnet, C.; Back, A.; Irlinger, F. Growth of Aerobic Ripening Bacteria at the Cheese Surface Is Limited by the Availability of Iron. Appl. Environ. Microbiol. 2012, 78, 3185–3192. [Google Scholar] [CrossRef] [PubMed]
- Oda, H.; Wakabayashi, H.; Yamauchi, K.; Abe, F. Lactoferrin and bifidobacteria. BioMetals 2014, 27, 915–922. [Google Scholar] [CrossRef]
- Jenssen, H.; Hancock, R.E. Antimicrobial properties of lactoferrin. Biochimie 2009, 91, 19–29. [Google Scholar] [CrossRef]
- Duhutrel, P.; Bordat, C.; Wu, T.-D.; Zagorec, M.; Guerquin-Kern, J.-L.; Champomier-Vergès, M.-C. Iron Sources Used by the Nonpathogenic Lactic Acid Bacterium Lactobacillus sakei as Revealed by Electron Energy Loss Spectroscopy and Secondary-Ion Mass Spectrometry. Appl. Environ. Microbiol. 2009, 76, 560–565. [Google Scholar] [CrossRef]
- Vella, G.S.; Reznikov, E.A.; Monaco, M.; Donovan, S. Regulation cell growth and virulence gene expression in Staphylococcus aureus by the iron-binding proteins lactoferrin and hemin. i-ACES 2015, 1, 123–133. [Google Scholar]
- Vermassen, A.; Talon, R.; Leroy, S. Ferritin, an iron source in meat for Staphylococcus xylosus? Int. J. Food Microbiol. 2016, 225, 20–26. [Google Scholar] [CrossRef] [PubMed]
- Pané-Farré, J.; Jonas, B.; Förstner, K.; Engelmann, S.; Hecker, M. The σB regulon in Staphylococcus aureus and its regulation. Int. J. Med Microbiol. 2006, 296, 237–258. [Google Scholar] [CrossRef] [PubMed]
- Bischoff, M.; Dunman, P.; Kormanec, J.; Macapagal, D.; Murphy, E.; Mounts, W.; Berger-Bächi, B.; Projan, S. Microarray-based analysis of the Staphylococcus aureus Sigma B regulon. J. Bact. 2004, 186, 4085–4099. [Google Scholar] [CrossRef] [PubMed]
- Stenz, L.; François, P.; Fischer, A.; Huyghe, A.; Tangomo, M.; Hernandez, D.; Cassat, J.; Linder, P.; Schrenzel, J. Impact of oleic acid (cis-9-octadecenoic acid) on bacterial viability and biofilm production in Staphylococcus aureus. FEMS Microbiol. Lett. 2008, 287, 149–155. [Google Scholar] [CrossRef]
- Müller, M.; Reiß, S.; Schlüter, R.; Mäder, U.; Beyer, A.; Reiß, W.; Marles-Wright, J.; Lewis, R.J.; Pförtner, H.; Völker, U.; et al. Deletion of membrane-associated Asp23 leads to upregulation of cell wall stress genes in Staphylococcus aureus. Mol. Microbiol. 2014, 93, 1259–1268. [Google Scholar] [CrossRef]
- Völker, U.; Engelmann, S.; Maul, B.; Riethdorf, S.; Völker, A.; Schmid, R.; Mach, H.; Hecker, M. Analysis of the induction of general stress proteins of Bacillus subtilis. Microbiology 1994, 140, 741–752. [Google Scholar] [CrossRef]
- Nielsen, E.W. Principles of Cheese Production. In Handbook of Food and Beverage Fermentation Technology; Hui, Y.H., Meunier-Goddik, L., Hansen, Å.S., Josephsen, J., Nip, W.-K., Stanfield, P.S., Toldrà, F., Eds.; Marcel Dekker: New York, NY, USA, 2004; pp. 219–239. [Google Scholar]
- Bolesch, D.G.; Keasling, J.D. Polyphosphate Binding and Chain Length Recognition of Escherichia coli Exopolyphosphatase. J. Biol. Chem. 2000, 275, 33814–33819. [Google Scholar] [CrossRef]
- Rangarajan, E.S.; Nadeau, G.; Li, Y.; Wagner, J.; Hung, M.-N.; Schrag, J.D.; Cygler, M.; Matte, A. The Structure of the Exopolyphosphatase (PPX) from Escherichia coli O157:H7 Suggests a Binding Mode for Long Polyphosphate Chains. J. Mol. Biol. 2006, 359, 1249–1260. [Google Scholar] [CrossRef]
- Clauditz, A.; Resch, A.; Wieland, K.-P.; Peschel, A.; Götz, F. Staphyloxanthin Plays a Role in the Fitness of Staphylococcus aureus and Its Ability to Cope with Oxidative Stress. Infect. Immun. 2006, 74, 4950–4953. [Google Scholar] [CrossRef]
- Ras, G.; Zuliani, V.; Derkx, P.; Seibert, T.M.; Leroy, S.; Talon, R. Evidence for Nitric Oxide Synthase Activity in Staphylococcus xylosus Mediating Nitrosoheme Formation. Front. Microbiology 2017, 8, 598. [Google Scholar] [CrossRef]
- Gusarov, I.; Nudler, E. NO-mediated cytoprotection: Instant adaptation to oxidative stress in bacteria. Proc. Natl. Acad. Sci. USA 2005, 102, 13855–13860. [Google Scholar] [CrossRef]
- Vaish, M.; Singh, V.K. Antioxidant Functions of Nitric Oxide Synthase in a Methicillin Sensitive Staphylococcus aureus. Int. J. Microbiol. 2013, 2013, 1–6. [Google Scholar] [CrossRef] [PubMed]
- Ras, G.; Leroy, S.; Talon, R. Nitric oxide synthase: What is its potential role in the physiology of staphylococci in meat products? Int. J. Food Microbiol. 2018, 282, 28–34. [Google Scholar] [CrossRef] [PubMed]
- Reizer, J.; Reizer, A.; Saier, M.H. A functional superfamily of sodium/solute symporters. Biochim. Et Biophys. Acta (BBA)-Rev. Biomembr. 1994, 1197, 133–166. [Google Scholar] [CrossRef]
- Pao, S.S.; Paulsen, I.T.; Saier, M.H. Major Facilitator Superfamily. Microbiol. Mol. Biol. Rev. 1998, 62, 1–34. [Google Scholar] [CrossRef]
- Kocianova, S.; Vuong, C.; Yao, Y.; Voyich, J.M.; Fischer, E.R.; DeLeo, F.R.; Otto, M. Key role of poly-γ-dl-glutamic acid in immune evasion and virulence of Staphylococcus epidermidis. J. Clin. Investig. 2005, 115, 688–694. [Google Scholar] [CrossRef]
- Stapleton, M.R.; Horsburgh, M.J.; Hayhurst, E.J.; Wright, L.; Jonsson, I.-M.; Tarkowski, A.; Kokai-Kun, J.F.; Mond, J.J.; Foster, S.J. Characterization of IsaA and SceD, Two Putative Lytic Transglycosylases of Staphylococcus aureus. J. Bacteriol. 2007, 189, 7316–7325. [Google Scholar] [CrossRef]



| Gene ID | Gene Name | Description | Mean Ratio of Expression | |
|---|---|---|---|---|
| 24 h/6 h | 48 h/6 h | |||
| Cellular Processes | ||||
| SXYL_02062 | rnr | Ribonuclease R | 2.7 | 2.1 |
| SXYL_02088-89 | uvrAB | UvrABC system protein A and B | 3.1 * | 2.5 * |
| SXYL_01472 | cspA | Cold shock protein CspA | 0.3 | 0.5 |
| SXYL_01630-31 | hslUV | ATP-dependent protease ATPase | 2.4 * | 2.1 * |
| Carbohydrate Metabolism | ||||
| Transporters | ||||
| SXYL_00773-76 | mtlDFA | Mannitol transport system | 9.9 * | 7.1 * |
| SXYL_00268-70 | ulaA | PTS ascorbate transporter | 3.9 * | 3.2 |
| SXYL_00255-60 | PTS sugar transport system | 12.1 * | 7.6 * | |
| Regulator | ||||
| SXYL_01129 | ccpA | Catabolite control protein A | 2.1 | |
| Galactose/lactose | ||||
| SXYL_00082 | lacR | Lactose operon transcription activator | 0.5 | 0.5 |
| SXYL_00672-74 | galKET | Galactokinase, UDP-glucose 4-epimerase and galactose-1-phosphate uridylyltransferase | 4.0 * | |
| SXYL_01351 | malA | Alpha-D-1,4-glucosidase | 2.3 | 2.2 |
| Pentose phosphate pathway/pentose and glucuronate interconversions | ||||
| SXYL_01353 | zwf | Glucose-6-phosphate 1-dehydrogenase | 2.3 | 2.2 |
| SXYL_02290 | 6-phospho-3-hexuloisomerase | 13.7 | 9.3 | |
| SXYL_02291 | 3-hexulose-6-phosphate synthase | 17.5 | 12.5 | |
| SXYL_00568 | rpi | Ribose-5-phosphate isomerase | 3.0 | 3.4 |
| SXYL_02430 | prs | Ribose-phosphate pyrophosphokinase | 2.4 | 2.4 |
| SXYL_02582 | 6-phosphogluconate dehydrogenase | 2.9 | 4.2 | |
| SXYL_02337-39 | uxuAC2 | D-mannonate oxidoreductase, Mannonate dehydratase and Glucuronate isomerase | 2.9 * | 2.0 * |
| SXYL_00132 | xylE | Xylose transporter | 2.0 | |
| SXYL_00133-34 | xylBA | D-xylulose kinase and xylose isomerase | 3.7 * | 4.5 * |
| SXYL_02250 | Xylose isomerase | 3.7 | 3.3 | |
| SXYL_00607 | araB1 | Ribulokinase | 2.6 | 2.0 |
| SXYL_02343 | 2-keto-3-deoxygluconate kinase | 2.0 | ||
| Glycolysis | ||||
| SXYL_00221 | fda | Fructose-bisphosphate aldolase class 1 | 2.2 | 2.7 |
| SXYL_01169 | pfkA | 6-phosphofructokinase | 2.7 | |
| SXYL_02071 | gapR | Glycolytic operon regulator | 3.6 | 3.4 |
| Pyruvate metabolism | ||||
| SXYL_00276 | ldhB | L-lactate dehydrogenase | 2.6 | 4.8 |
| SXYL_00170 | lqo | L-lactate-quinone oxidoreductase | 2.8 | 2.2 |
| SXYL_00366-67 | cidBC | Holin-like protein CidB and pyruvate oxidase | 12.0 * | 8.2 * |
| SXYL_01023-24 | pflAB | Formate acetyltransferase | 3.0 * | |
| SXYL_00431 | budA | Alpha-acetolactate decarboxylase | 2.6 | 2.3 |
| TCA cycle and respiratory chain | ||||
| SXYL_01592-93 | 2-oxoglutarate ferredoxin oxidoreductase | 4.6 * | 5.2 * | |
| SXYL_00481 | Citrate transporter | 3.3 | 3.5 | |
| SXYL_02340-42 | C4-dicarboxylate transport system | 2.6 * | ||
| SXYL_01012 | fumC | Fumarate hydratase class II | 2.2 | 2.7 |
| SXYL_01172 | Citrate synthase | 2.1 | ||
| SXYL_01173 | icd | Isocitrate dehydrogenase [NADP] | 2.1 | |
| SXYL_01821 | pyc | Pyruvate carboxylase | 0.5 | 0.3 |
| SXYL_01534 | acnA | Aconitate hydratase | 3.1 | 2.5 |
| SXYL_00218 | gabD | Succinate-semialdehyde dehydrogenase | 2.2 | |
| SXYL_01849-50 | cydBA | Cytochrome bd-type quinol oxidase | 3.3 * | 2.9 * |
| SXYL_00470 | ppk | Polyphosphate kinase | 6.7 | 4.9 |
| SXYL_01851 | Glutaredoxin | 3.1 | 4.2 | |
| Amino Acids Synthesis | ||||
| Transporters | ||||
| SXYL_00265-66 | ABC-type amino acid transport system | 2.2 * | ||
| SXYL_00661 | ABC-type amino acid transport system permease | 2.0 | ||
| SXYL_02264 | Amino acid permease | 6.5 | 8.3 | |
| SXYL_02687 | cstA | Carbon starvation protein CstA | 3.1 | 2.9 |
| Regulators | ||||
| SXYL_01629 | codY | GTP-sensing transcriptional pleiotropic repressor | 2.2 | 3.1 |
| Histidine | ||||
| SXYL_00460-64 | hisIFAHB | Histidine biosynthesis | 2.4 * | |
| SXYL_00465-68 | hisCDGZ | Histidine biosynthesis | 3.1 * | 2.4 * |
| SXYL_02126 | hisC2 | Histidinol-phosphate aminotransferase | 2.2 | 2.4 |
| SXYL_00008 | hutH | Histidine ammonia-lyase (Histidase) | 2.0 | |
| SXYL_00614 | hutG | Formimidoylglutamase | 7.6 | 7.7 |
| SXYL_00617 | hutU | Urocanate hydratase | 2.2 | |
| SXYL_00618 | hutI | Imidazolonepropionase | 3.8 | 3.7 |
| Glutamate, glutamine | ||||
| SXYL_00106-08 | glnA2 | Short-chain dehydrogenase, glutamine synthetase and aldehyde dehydrogenase | 25.5 * | 15.1 * |
| SXYL_00476 | Glutamate synthase | 5.1 | 3.7 | |
| SXYL_02393 | gltX | Glutamate--tRNA ligase | 3.7 | 4.1 |
| SXYL_00347 | rocA | 1-pyrroline-5-carboxylate dehydrogenase | 2.4 | 2.2 |
| SXYL_01964 | gluD1 | Glutamate dehydrogenase | 2.1 | |
| Arginine | ||||
| SXYL_01961-62 | argGH | Argininosuccinate synthase and lyase | 3.0 * | 6.1 * |
| SXYL_01965 | rocD2 | Ornithine aminotransferase 2 | 2.4 | |
| SXYL_00252 | arcB | Ornithine carbamoyltransferase | 4.9 | |
| SXYL_00239-41 | argCJB | Initial steps of the arginine biosynthetic pathway | 3.5 * | 4.4 * |
| SXYL_00769 | arg | Arginase | 2.3 | |
| SXYL_01355 | proC | Pyrroline-5-carboxylate reductase | 3.2 | 4.6 |
| Urea catabolism | ||||
| SXYL_00291-96 | ureGFECBA | Urease | 3.0 * | 2.1 * |
| SXYL_00297 | Urea transporter | 2.2 | 2.0 | |
| Lysine | ||||
| SXYL_01476-79 | dapHBAasd | Lysine biosynthesis | 2.7 * | 2.6 * |
| SXYL_01480 | Aspartokinase | 2.1 | ||
| SXYL_00377 | dapE | Succinyl-diaminopimelate desuccinylase | 2.0 | |
| Leucine, valine, isoleucine | ||||
| SXYL_00867-69 | ilvAleuDCB | Leucine, valine, isoleucine biosynthesis | 4.7 * | 2.9 * |
| SXYL_00870 | leuB | 3-isopropylmalate dehydrogenase | 2.5 | |
| SXYL_02469 | ilvD2 | Dihydroxy-acid dehydratase | 3.0 | 3.0 |
| Glycine | ||||
| SXYL_01317-19 | gcvTPAPB | Glycine metabolism | 4.7 * | 3.1 * |
| Tryptophan | ||||
| SXYL_01497 | trpA | Tryptophan synthase alpha chain | 5.4 | |
| SXYL_01498-503 | trpBFCDGE | Tryptophan biosynthesis | 6.3 * | 6.2 * |
| Cysteine, methionine | ||||
| SXYL_02630-38 | cysCsatcobAcysIJH | Cysteine biosynthesis | 41.6 * | 39.0 * |
| SXYL_02417 | cysK | Cysteine synthase | 2.7 | 4.2 |
| SXYL_02391-93 | cysSEgltX | Cysteine--tRNA ligase, serine acetyltransferase and glutamate--tRNA ligase | 4.5 * | 3.8 * |
| SXYL_00283-85 | cysDMmetB | Cysteine biosynthesis | 5.9 * | 6.2 * |
| SXYL_02641-42 | Cystathionine gamma-synthase | 23.0 * | 23.1 * | |
| SXYL_02643-45 | Methionine biosynthesis | 105.2 * | 92.5 * | |
| SXYL_01238 | Cysteine desulfurase | 4.3 | 3.2 | |
| SXYL_00118 | Dihydrofolate reductase family protein | 6.8 | 5.4 | |
| Nucleic Acid Bases, Vitamins, Cofactors Syntheses | ||||
| Pyrimidine | ||||
| SXYL_01686 | carB | Carbamoyl-phosphate synthase large chain | 2.2 | |
| SXYL_01687-91 | carApyrCBPR | UMP biosynthesis | 7.2 * | 6.6 * |
| SXYL_01249 | udk | Uridine kinase | 2.3 | |
| Purine | ||||
| SXYL_01861-64 | purDHNM | IMP biosynthesis | 3.0 * | |
| SXYL_01865-71 | purFLQCKE | IMP biosynthesis | 12.9 * | 7.0 * |
| SXYL_00928 | purB | Adenylosuccinate lyase (ASL) | 3.0 | 3.4 |
| Thiamine | ||||
| SXYL_02587 | thiC | Phosphomethylpyrimidine synthase | 2.1 | |
| SXYL_00839 | thiD | Hydroxy-phosphomethylpyrimidine kinase | 2.4 | |
| SXYL_00840 | thiM | Hydroxyethylthiazole kinase | 2.4 | |
| Panthotenate | ||||
| SXYL_00168 | panB | 3-methyl-2-oxobutanoate hydroxymethyltransferase | 3.2 | 2.4 |
| SXYL_00169 | panC | Pantothenate synthetase | 3.1 | 2.3 |
| SXYL_01178 | coaE | Dephospho-CoA kinase | 2.7 | 2.2 |
| SXYL_00273 | 2-dehydropantoate 2-reductase | 9.3 | 7.0 | |
| Nicotinate | ||||
| SXYL_00924 | Nicotinate phosphoribosyltransferase | 3.2 | 2.1 | |
| SXYL_00925 | nadE | NH(3)-dependent NAD(+) synthetase | 2.9 | 2.3 |
| SXYL_01458 | Dihydrofolate reductase family protein | 2.0 | ||
| SXYL_02532 | nrlA | NADPH-dependent oxidoreductase | 18.9 | 13.1 |
| Lipids, Glycerolipids Metabolism | ||||
| SXYL_02652 | Acetyl-CoA acetyltransferase | 4.9 | 2.7 | |
| SXYL_02653 | NAD binding 3-hydroxyacyl-CoA dehydrogenase | 4.7 | 2.1 | |
| SXYL_02654 | Acyl-CoA dehydrogenase | 2.8 | ||
| SXYL_01253-54 | Acetyl-CoA carboxylase, biotin carboxyl carrier protein and biotin carboxylase | 3.8 * | 3.2 * | |
| SXYL_00566-67 | dhaK2L2 | Dihydroxyacetone kinase, K and L subunits | 4.5 * | 4.0 * |
| SXYL_02198-200 | dhaMLK | Dihydroxyacetone kinase, M, L and K subunits | 3.5 * | 2.5 * |
| SXYL_01576 | glpD | Aerobic glycerol-3-phosphate dehydrogenase | 2.2 | 2.5 |
| SXYL_02208 | tagD | Glycerol-3-phosphate cytidylyltransferase | 2.1 | |
| SXYL_01997 | lipA | Lipoyl synthase | 2.2 | 2.0 |
| SXYL_01915 | ugtP | Processive diacylglycerol beta-glucosyltransferase | 2.5 | 2.2 |
| SXYL_01916 | ltaA | Probable glycolipid permease LtaA | 2.0 | |
| Iron Transport | ||||
| SXYL_00561-63 | Oxidoreductase, monooxygenase and transporter | 24.4 * | 36.5 * | |
| SXYL_00749 | sfaB | Siderophore biosynthesis protein, IucA/IucC family | 2.1 | 2.5 |
| SXYL_00459 | ABC-type cobalamin Fe3+-siderophores transporter | 2.2 | 2.0 | |
| Response to Stress | ||||
| General stress | ||||
| SXYL_00859 | rsbU | Serine phosphatase RsbU regulator of sigma subunit | 0.4 | 0.3 |
| SXYL_00860-62 | rsbVW, sigB | Anti-sigma-B factor antagonist, Serine-protein kinase RsbW and RNA polymerase sigma factor | 3.8 * | 3.8 * |
| SXYL_00743 | opuD2 | Glycine betaine transporter | 5.0 | 3.7 |
| SXYL_00744 | amaP | Alkaline shock response membrane anchor protein | 13.2 | 11.3 |
| SXYL_00745 | DUF2273 domain-containing protein | 11.6 | 11.2 | |
| SXYL_00746 | asp23 | Alkaline shock protein 23 | 9.2 | 12.8 |
| SXYL_00309 | Universal stress protein | 2.2 | 2.2 | |
| SXYL_00196 | General stress protein | 11.0 | 8.6 | |
| SXYL_00548 | Heat shock protein Hsp20 | 2.0 | ||
| Cation transport | ||||
| SXYL_00416 | Zinc ABC transporter substrate-binding protein | 2.2 | 2.2 | |
| SXYL_00559 | Na/Pi cotransporter family protein | 2,3 | ||
| SXYL_01831 | mntH | Divalent metal cation transporter MntH | 2.2 | 2.6 |
| SXYL_01859 | ABC-type cobalt transport system ATPase | 2.4 | ||
| SXYL_02658-60 | mtsC | Metal ABC transporter | 3.9 * | 4.4 * |
| SXYL_00784 | czrA | Zinc and cobalt transport repressor CzrA | 5.5 | 6.1 |
| Phosphate | ||||
| SXYL_01484-87 | pstSCAB | Phosphate transporter | 2.5 * | 3.3 * |
| SXYL_02189 | Inorganic phosphate transporter | 2.3 | ||
| SXYL_00470-71 | ppk, ppx | Polyphosphate kinase and Exopolyphosphatase | 8.2 * | 5.4 * |
| Pigmentation | ||||
| SXYL_00050 | crtO | Glycosyl-4,4 -diaponeurosporenoate acyltransferase | 4.7 | 2.8 |
| SXYL_00051-53 | crtPQM | Diapolycopene oxygenase, 4,4 -diaponeurosporenoate glycosyltransferase and dehydrosqualene synthase | 2.5 * | |
| Oxidative stress | ||||
| SXYL_00923 | nos | Nitric oxide synthase oxygenase | 3.2 | 2.3 |
| SXYL_02533 | katC | Catalase C | 20.8 | 12.9 |
| SXYL_02505 | katA | Catalase A | 0.2 | 0.1 |
| SXYL_01303 | sodA | Superoxide dismutase [Mn/Fe] | 2.8 | 4.1 |
| SXYL_02639 | hmpA | Flavohemoprotein | 2.5 | 2.5 |
| SXYL_02418 | hslO | 33 kDa chaperonin | 2.5 | 2.2 |
| Osmotic stress | ||||
| SXYL_02127 | Glycine/betaine/choline ABC transporter | 2.4 | 2.0 | |
| SXYL_02128 | Glycine/betaine/choline ABC transporter ATPase | 2.1 | ||
| SXYL_00486 | lcdH | L-carnitine dehydrogenase | 4.9 | 3.9 |
| SXYL_00407 | Sodium:solute symporter | 3.0 | ||
| SXYL_00232 | MFS transporter | 2.6 | 3.1 | |
| SXYL_00286 | MFS transporter | 4.2 | 3.8 | |
| SXYL_00379-82 | capBCAE | Polyglutamate synthesis | 2.2 * | 2.5 * |
| SXYL_00114-15 | saeRS | Response regulator and Histidine protein kinase | 0.4 * | 0.2 * |
| SXYL_00323 | isaA | Transglycosylase IsaA | 3.7 | 5.1 |
| SXYL_00116 | sceD2 | Transglycosylase SceD 2 | 20.2 | 27.8 |
| SXYL_00117 | sceD1 | Transglycosylase SceD1 | 116.5 | 124.1 |
| SXYL_02188 | Secretory antigen SsaA-like protein | 27.9 | 36.1 | |
Publisher’s Note: MDPI stays neutral with regard to jurisdictional claims in published maps and institutional affiliations. |
© 2020 by the authors. Licensee MDPI, Basel, Switzerland. This article is an open access article distributed under the terms and conditions of the Creative Commons Attribution (CC BY) license (http://creativecommons.org/licenses/by/4.0/).
Share and Cite
Leroy, S.; Even, S.; Micheau, P.; de La Foye, A.; Laroute, V.; Le Loir, Y.; Talon, R. Transcriptomic Analysis of Staphylococcus xylosus in Solid Dairy Matrix Reveals an Aerobic Lifestyle Adapted to Rind. Microorganisms 2020, 8, 1807. https://doi.org/10.3390/microorganisms8111807
Leroy S, Even S, Micheau P, de La Foye A, Laroute V, Le Loir Y, Talon R. Transcriptomic Analysis of Staphylococcus xylosus in Solid Dairy Matrix Reveals an Aerobic Lifestyle Adapted to Rind. Microorganisms. 2020; 8(11):1807. https://doi.org/10.3390/microorganisms8111807
Chicago/Turabian StyleLeroy, Sabine, Sergine Even, Pierre Micheau, Anne de La Foye, Valérie Laroute, Yves Le Loir, and Régine Talon. 2020. "Transcriptomic Analysis of Staphylococcus xylosus in Solid Dairy Matrix Reveals an Aerobic Lifestyle Adapted to Rind" Microorganisms 8, no. 11: 1807. https://doi.org/10.3390/microorganisms8111807
APA StyleLeroy, S., Even, S., Micheau, P., de La Foye, A., Laroute, V., Le Loir, Y., & Talon, R. (2020). Transcriptomic Analysis of Staphylococcus xylosus in Solid Dairy Matrix Reveals an Aerobic Lifestyle Adapted to Rind. Microorganisms, 8(11), 1807. https://doi.org/10.3390/microorganisms8111807
