Abstract
The interactions between plants and microbes are essential for enhancing crop productivity. However, the mechanisms underlying host-specific microbiome migration and functional assembly remain poorly understood. In this study, microbiome migration from soil to leaves in rice (Oryza sativa) and maize (Zea mays) was analyzed through 16S rRNA sequencing and phenotypic assessments. When we used the same soil microbiome source to grow rice and maize, microbiota and functional traits were specifically enriched by maize in its phyllosphere and rhizosphere. This indicated that plants can selectively assemble microbiomes from a shared microbiota source. Therefore, 22 strains were isolated from the phyllospheres of rice and maize and used to construct a synthetic microbial community (SynCom). When the soil for rice and maize growth was inoculated with the SynCom, strains belonging to Bacillus were enriched in the maize phyllosphere compared to the rice phyllosphere. Additionally, a strain belonging to Rhizobium was enriched in the maize rhizosphere compared to the rice rhizosphere. These results suggest that plant species influence the migration of microbiota within their respective compartments. Compared with mock inoculation, SynCom inoculation significantly enhanced plant growth. When we compared the microbiomes, strains belonging to Achromobacter, which were assembled by both rice and maize, played a role in enhancing plant growth. Our findings underscore the importance of microbial migration dynamics and functional assembly in leveraging plant–microbe interactions for sustainable agriculture.
1. Introduction
In natural environments, both the surface [1] and interior [2] of all plants are colonized by complex and diverse microbial communities, comprising bacteria, fungi, archaea, viruses, and protists. These microbial communities are referred to as the plant microbiome [3]. The plant microbiome includes the rhizosphere microbiome, phyllosphere microbiome, and endophytic microbiome. It plays a crucial role in promoting plant growth [4,5,6,7], enhancing disease resistance [8], facilitating nutrient uptake [9,10], and increasing abiotic stress resistance [11]. The assembly of the plant microbiome is influenced by many factors, including the plant species, plant genotype [12,13,14], ecological environment [15,16], agricultural practices [17], microbial source [18], and plant–microbiota interaction [19]. Soil is the main source of the plant microbiome. A study on soil exchange showed that soil microorganisms colonize the plant phyllosphere [20]. The overlap in microbial species composition among the soil, rhizosphere, and phyllosphere microbiomes also suggests that soil is the source of plant microorganisms [21,22]. Studies have demonstrated that plant rhizospheres secrete specific compounds [23], including flavonoids, citric acid, malic acid [24,25], and coumarins [26], to recruit soil microorganisms. Following recruitment into the rhizosphere, a subset of these microorganisms may colonize the phyllosphere under the selective pressure imposed by the plant host [27]. However, the process of how soil microbiomes migrate to become plant microbiomes remains to be elucidated.
Rice and maize, the world’s most important staple foods [28], provide direct food sources for billions of people. Maize is also a vital resource in global agriculture, serving as a cornerstone for both livestock nutrition and various industrial processes [29], with high nutritional and economic value. During their growth, rice and maize are challenged by bacterial [30] and fungal [31] diseases, as well as by abiotic stresses like drought and salinity. These challenges reduce their yield. Therefore, it is vital to promote the growth of rice and maize and enhance their biotic and abiotic stress resistance. A recent study showed that beneficial microorganisms can induce systemic resistance in plants, thereby increasing plants’ disease resistance [32]. For instance, Streptomyces sp. SS8, a Plant-Growth-Promoting Rhizobacterium (PGPR), induces systemic resistance in rice, enhancing its resistance to bacterial leaf spot and promoting its growth [33]. The disease resistance and growth of maize can both be enhanced by reshaping the structure of the phyllosphere microbiome [34]. Some specific microorganisms in the roots of maize improve plant growth and resistance to salt stress [35]. These research findings further underscore the importance of the plant microbiome in promoting plant growth and enhancing resistance to abiotic stresses. Nevertheless, these beneficial functions for rice and maize are largely dependent on the specific assembly of the plant microbiome [36,37,38,39]. At present, studies on the microbiome assembly of rice and maize mainly focus on the host, environment, and microbe–microbe interactions [36,40,41,42,43,44]. Soil serves as the primary source of the plant microbiome, and studies in Arabidopsis thaliana have demonstrated that soil-derived microbial communities can migrate to the phyllosphere [27]. However, research on the migration of soil microbiomes to the rhizosphere and phyllosphere of rice and maize is limited.
A synthetic microbial community (SynCom) is a simplified microbial community characterized by high efficiency and controllability. It is formed by mixing various microbial strains with known functions and clear taxonomic status in specific proportions under controlled conditions [45]. In agriculture, a SynCom can be utilized to develop biofertilizers [46], improve crop yields [47], and enhance plant stress resistance [48]. Zhang and colleagues (2019) found the inoculation of rice with a SynCom under conditions of rich organic nitrogen promoted its growth [49]. Huang and colleagues (2023) revealed that Botrytis cinerea proliferation can be prevented by using a simplified microbial community [50]. Esau De la Vega-Camarillo and colleagues (2023) found that the assembly of a SynCom with Plant-Growth-Promoting Bacteria (PGPB) can promote the growth of maize and reduce the probability of maize infection with rust fungus [51]. Zhou and colleagues (2022) showed that a SynCom can be used against soil-borne fusarium wilt in tomatoes [52]. A SynCom of the plant core microbiome can be a potential biological control tool [53]. Therefore, using a SynCom to study the migration of soil microbiomes to plant rhizospheres and phyllospheres is a viable strategy.
In order to characterize the migration patterns of the soil microbiome towards rice and maize, we first analyzed the microbiomes present in the rhizosphere and phyllosphere of both crops grown in the same soil. We then isolated and purified the phyllosphere microbiota of rice and maize after migration, and we constructed a SynCom from these isolates. Finally, the SynCom was used to validate the characteristics of soil microbiome migration towards rice and maize and to reveal the reasons behind growth promotion in these plants after migration. This study provides a method and insight for the development of microbiome-based products aimed at increasing crop yields and promoting sustainable agricultural development.
2. Materials and Methods
2.1. Plant Materials, Seed Germination, and Growth Conditions
The plant experimental materials were rice (Zhonghua 11) and maize (Zhengdan 958). Rice and maize seeds were dried in an oven for 12 h, placed in a beaker, and soaked in sterile water. The seeds floating on the surface were removed. The sterilization operation was performed as follows: the cleaned seeds were transferred to a sterile conical flask inside a clean bench, soaked in a 10% sodium hypochlorite solution for 15 min, washed with sterile water, and then re-soaked in sterile water. The above surface sterilization steps were repeated after 12 h. The seeds were placed in a refrigerator at 4 °C for overnight treatment, then placed for germination in a culture room at 25 °C with 70% relative humidity and a light/dark photoperiod of 14 h:10 h. The germinated seeds were sown and cultured in a culture chamber at 28 °C with 70% relative humidity and a light/dark photoperiod of 14 h:10 h. The soil preparation method was consistent with previous research methods [54], using a field soil filtrate collected from Changsha, China (28°11′44.963″ N, 113°05′1.684″ E), mixed with growth soil (PINDSTRUP substrate, Syddjurs, Denmark; autoclaved twice) to obtain the cultivation soil. The germinated seeds of both maize and rice were planted in the same batch of prepared soil.
2.2. Sample Collection
After 14 days of maize growth and 18 days of rice growth, the plants were collected. The roots (with the gentle shaking of the samples to dislodge loose soil particles) and leaves were separately placed into 50 mL sterile centrifuge tubes, and care was taken to prevent cross-contamination during sampling. A 30 mL volume of 1× PBS buffer was added to the leaf samples to extract the phyllosphere microbiome, and 20 mL of 1× PBS buffer was added to the root samples to extract the rhizosphere microbiome. The samples were shaken at 30 °C at 200 rpm for 30 min, followed by ultrasonication at 30 kHz for 10 min. After sonication, the samples were centrifuged at 19,000× g and 4 °C for 20 min. The supernatant was removed, then 1.6 mL of sterile water was added to resuspend the extracted microbiome. The samples were stored in a refrigerator at −80 °C for later use. For each experimental treatment group, at least three biological replicates were conducted.
2.3. DNA Extraction, PCR Amplification, and Sequencing
The total DNA was extracted using the MagPure Soil DNA LQ Kit (Magen, Shanghai, China) according to the manufacturer’s instructions. The quality and quantity of the DNA were verified using a NanoDrop ND-1000 spectrophotometer (Thermo Fisher Scientific, Waltham, MA, USA) and agarose gel electrophoresis, respectively. The extracted DNA was diluted to a concentration of 1 ng/μL and stored at −20 °C until further processing. The PCR amplification of bacterial 16S rRNA gene fragments (V3-V4 region) was performed using Takara Ex Taq (Takara, Beijing, China) and the primers 343F (5′-TACGGRAGGCAGCAG-3′) and 798R (5′-AGGGTATCTAATCCT-3′). Amplicons were visualized using agarose gel electrophoresis and purified twice using Agencourt AMPure XP beads (Beckman Coulter, Pasadena, CA, USA) twice. After purification, the DNA was quantified using the Qubit dsDNA assay kit (Yeasen, Shanghai, China). Equal amounts of purified DNA were pooled for sequencing on the NovaSeq 6000 platform (Illumina Inc., San Diego, CA, USA) at Shanghai OEbiotech (Shanghai, China).
2.4. Bioinformatics Analysis
The 16S rRNA gene fragment sequences were processed using vsearch v.2.22.1 [55]. All OTUs were annotated using the Silva v138.1 reference database [56]. Bacterial functional profiles were predicted using Functional Annotation of Prokaryotic Taxa (FAPROTAX) [57]. Animal parasites or symbionts and their taxa were generated through FAPROTAX. Alpha diversity analysis was carried out using the EasyAmplicon script [58]. Unconstrained and constrained principal coordinate analyses (PCoA and CPCoA) based on Bray–Curtis distances were performed using the R package amplicon [58]. Analyses of differential species and function abundance and determinations of significantly differently abundant taxa and functions were performed using the unpaired two-tailed Student’s t-test. The relevant data were visualized by using the R package ggplot2 v.3.5.2.
2.5. Isolation of Bacteria
The leaves of 14-day-old maize and 18-day-old rice were mixed and ground into a homogenate using sterile water. The extracted solution was serially diluted tenfold with sterile water to achieve dilution factors of up to 106. Then, 90 μL of the diluted sample was inoculated onto nutrient agar (NA) plates. Single colonies with different colors and morphologies were individually activated overnight at 28 °C and 200 rpm for activation culture. The activated bacterial suspensions were streaked onto NA plates and cultured upside down at 28 °C, and observations were made within 24 to 48 h to determine whether single bacterial colonies had formed. Bacteria were purified by means of continuous streaking until pure cultures were obtained. Each single bacterial colony was reactivated, mixed with glycerol, and stored in a refrigerator at −80 °C for subsequent species identification and sequencing. Cultivated bacteria were identified by means of Sanger sequencing using the primers 27F (5′-AGAGTTTGATCCTGGCTCAG-3′) and 1492R (5′-TACGGCTACCTTGTTACGACTT-3′).
2.6. Synthetic Community Assembly and Inoculation
The SynCom assembly was consistent with previous research methods [59]. The isolated strains were individually cultured overnight in liquid media at 28 °C and 200 rpm to activate the bacterial strains. The activated strains were then streaked onto NA plates and incubated at 28 °C until colonies appeared. A single colony from each strain was selected and resuspended in 1 mL 10 mM MgCl2 solution. The resuspended strains were vortexed for 3 min and then sonicated for 45 s. This operation was repeated twice. Equal volumes of the individual strain suspensions were mixed to create the final SynCom solution. The concentration of the final SynCom solution was adjusted to OD600 = 0.02 using 10 mM MgCl2 solution, and it was then aliquoted for immediate use and stored in a refrigerator at −80 °C for subsequent sequencing.
The growth soil (PINDSTRUP substrate, Syddjurs, Denmark) was autoclaved three times, with each session spaced six hours apart. The sterilized soil was then mixed with the SynCom solution at a 1:1 ratio (w/v). For the control group, an equal volume of 10 mM MgCl2 was used instead of the SynCom solution. Seeds were surface-sterilized using the method described previously and sown in the prepared soil. The plants were grown in a greenhouse maintained at 28 °C. During the growth period, 1/2 MS solution was applied weekly to nourish the plants. Leaves and roots were collected from the maize plants after 14 days and from the rice plants after 18 days. The phyllosphere and rhizosphere microbiomes were extracted from these samples and then stored at −80 °C for further analysis of the bacterial community composition. Agronomic traits such as the shoot length, shoot weight, plant fresh weight, and plant length were measured for both the control (CK) and treatment groups.
3. Results
3.1. The Pattern of Microbiome Migration Varies Between Rice and Maize
The microbiome communities showed differences when the same soil was used to grow rice and maize. The constrained principal coordinate analysis (CPCoA) showed the clear separation of the soil, rhizosphere, and phyllosphere microbial communities for rice (Figure 1B; p = 0.001, 53.6% of variance, PERMANOVA). Moreover, the alpha diversity of the rice microbiomes progressively and significantly decreased from the soil to the rhizosphere and then to the phyllosphere of rice (Figure 1C). Analysis of the microbiome compositions found that the predominant bacterial orders in the soil, rhizosphere, and phyllosphere were Bacteroidales (with relative abundances of 0.40%, 3.06%, and 33.12% for the soil, rhizosphere, and phyllosphere, respectively), Burkholderiales (6.96%, 45.03%, 3.96%), Clostridiales (0.27%, 0.81%, 23.62%), Xanthomonadales (37.42%, 1.17%, 0.02%), Enterobacteriales (0.44%, 0.19%, 11.87%), Rhizobiales (15.51%, 8.36%, 3.90%), Acidobacteriales (10.40%, 12.22%, 0.01%), Lactobacillales (0.03%, 0.29%, 8.15%), Sphingobacteriales (5.68%, 2.31%, 0.85%), Rhodospirillales (3.89%, 2.91%, 0.31%), Caulobacterales (0.12%, 2.01%, 1.26%), and Pseudomonadales (0.03%, 2.53%, 0.65%) (Figure 1A). The analysis of variance (ANOVA) revealed that, compared to those in soil, the relative abundances of Burkholderiales and Caulobacterales in the rice rhizosphere microbiome were significantly higher, whereas the relative abundances of Xanthomonadales, Rhizobiales, Sphingobacteriales, and Rhodospirillales were significantly lower (Figure 1A). Additionally, compared to those in the soil, the relative abundances of Bacteroidales, Clostridiales, Pseudomonadales, Lactobacillales, and Enterobacteriales in the rice phyllosphere were significantly higher. Conversely, Burkholderiales, Sphingobacteriales, Xanthomonadales, Rhizobiales, Acidobacteriales, and Rhodospirillales showed significantly lower relative abundances in the rice phyllosphere compared to the soil (Figure 1A). These results indicate that the soil microbiome, serving as a source for the plant microbiota, possesses a rich species composition and shows significant variation after migrating to the rice rhizosphere and phyllosphere.
Figure 1.
The microbiome analysis in different compartments of rice. (A) Order-level distribution of bacteria in rice microbiomes. The asterisks indicate that the relative abundances are significantly different from those in the soil (p < 0.05). (B) Constrained Principal Coordinate Analysis (CPCoA) of bacterial communities in the phyllosphere, rhizosphere, and soil of rice (p-value was calculated by one-way PERMANOVA). Ellipses cover 68% of the data for each group. (C) Shannon index for bacterial communities inhabiting soil, phyllosphere, and rhizosphere. The horizontal bars within boxes represent medians. The tops and bottoms of boxes represent the 75th and 25th percentiles, respectively. The upper and lower whiskers extend to data no more than 1.5× the interquartile range from the upper edge and lower edge of the box, respectively. The replications of samples in soil, rhizosphere, and phyllosphere are 3, 6, and 6, respectively. In this figure, the p-value is calculated with an unpaired two-sided t-test.
For maize, CPCoA and PERMANOVA showed a clear separation of microbial communities between different compartments of maize (Figure 2B; p = 0.001, 62.6% of variance). A Shannon index analysis also indicated that the microbial diversity in the soil was significantly different from that in the maize phyllosphere and rhizosphere (Figure 2C). The predominant bacterial orders in the soil, rhizosphere, and phyllosphere were Burkholderiales (with relative abundances of 0.40%, 3.06%, and 33.12% for the soil, rhizosphere, and phyllosphere, respectively), Sphingomonadales (0.62%, 0.56%, 37.03%), Xanthomonadales (37.42%, 9.10%, 0.05%), Bacteroidales (0.40%, 0.36%, 19.76%), Rhizobiales (15.51%, 9.07%, 2.43%), Acidobacteriales (10.40%, 12.28%, 0.03%), Clostridiales (0.27%, 0.21%, 15.34%), Enterobacteriales (0.44%, 0.45%, 9.89%), Sphingobacteriales (5.68%, 2.84%, 0.06%), Rhodospirillales (3.89%, 3.68%, 0.05%), Pseudomonadales (0.03%, 0.16%, 3.31%) and Lactobacillales (0.03%, 0.05%, 2.13%) (Figure 2A). Compared with that in the soil, the relative abundance of Burkholderiales was significantly higher in the maize rhizosphere microbiome, whereas the relative abundances of Xanthomonadales, Rhizobiales, and Sphingobacteriales were significantly lower (Figure 2A). Additionally, in the maize phyllosphere microbiome, the relative abundances of Sphingomonadales and Bacteroidales were significantly higher than in the soil, while those of Xanthomonadales, Rhizobiales, Acidobacteriales, Sphingobacteriales, and Rhodospirillales were significantly lower (Figure 2A). These results indicate that maize and rice share the same soil microbial sources, and the soil microbiome exhibits similarities during its migration to their respective rhizosphere and phyllosphere microbiomes. For instance, there is an enrichment of Burkholderiales in the rhizosphere and Bacteroidales in the phyllosphere for both crops. However, significant differences are also observed, such as the significant enrichment of Clostridiales, Pseudomonadales, Lactobacillales, and Enterobacteriales in the rice phyllosphere, and a significant enrichment of Sphingobacteriales in the maize phyllosphere.
Figure 2.
The microbiome analysis in different compartments of maize. (A) Order-level distribution of bacteria in maize microbiomes. The asterisks indicate that the relative abundances are significantly different from those in the soil. (B) CPCoA of bacterial communities in the phyllosphere, rhizosphere, and soil of maize (p-value was calculated by one-way PERMANOVA). Ellipses cover 68% of the data for each group. (C) Shannon index for bacterial communities inhabiting soil, phyllosphere, and rhizosphere. The replications of samples in the soil, rhizosphere, and phyllosphere are 3, 6, and 6, respectively. In this figure, the p-value is calculated with an unpaired two-sided t-test, and box plot percentiles are the same as in Figure 1.
3.2. The Pattern of Microbiome Function Migration Varies Between Rice and Maize
To assess the impact of predicted functional composition migration on rhizosphere and phyllosphere microbiomes in rice, PERMANOVA and CPCOA ordinations were implemented. They indicated that microbiome migration explained 55.5% of the variation in the functional composition of the soil, rhizosphere, and phyllosphere (Figure 3B). In rice, the primary functional composition of the microbial community was chemoheterotrophy (with relative abundances of 41.21%, 45.78%, and 31.08% for the soil, rhizosphere, and phyllosphere, respectively), aerobic_chemoheterotrophy (39.27%, 44.58%, 4.30%), fermentation (1.56%, 1.04%, 26.66%), animal_parasites_or_symbionts (1.33%, 2.05%, 6.50%), nitrate_reduction (0.66%, 0.27%, 5.43%), human_associated (0.61%, 0.30%, 4.92%), mammal_gut (0.12%, 0.17%, 4.75%), human_gut (0.12%, 0.16%, 4.75%), aromatic_compound_degradation (7.24%, 2.11%, 0.08%), plant_pathogen (1.19%, 0.60%, 1.94%), arsenite_oxidation_detoxification (0.01%, 0.14%, 1.66%), dissimilatory_arsenite_oxidation (0.01%, 0.14%, 1.66%), and nitrate_respiration (0.52%, 0.08%, 1.06%) (Figure 3A). The analysis of variance (ANOVA) revealed that the relative abundances of chemoheterotrophy and aerobic_chemoheterotrophy in the rice rhizosphere were significantly higher than those in the soil. Conversely, the relative abundances of human_associated, nitrate_reduction, aromatic_compound_degradation, and nitrate_respiration were significantly lower in the rice rhizosphere compared to the soil (Figure 3A). Additionally, the analysis found that the relative abundances of fermentation, animal_parasites_or_symbionts, nitrate_reduction, human_gut, mammal_gut, human_associated, arsenite_oxidation_detoxification, and dissimilatory_arsenite_oxidation in the rice phyllosphere were significantly higher than those in the soil. Conversely, the relative abundances of chemoheterotrophy, aromatic_compound_degradation, and aerobic_chemoheterotrophy were significantly lower in the rice phyllosphere compared to the soil (Figure 3A).
Figure 3.
Microbiome function analysis in different compartments of rice. (A) Distribution of bacterial functions in rice. The asterisks indicate that the relative abundances are significantly different from those in the soil (p < 0.05). The p-value was calculated with an unpaired two-sided t-test. (B) CPCoA of bacterial functions in the phyllosphere, rhizosphere, and soil of rice (p-value was calculated by one-way PERMANOVA). Ellipses cover 68% of the data for each group.
For maize, the PERMANOVA and CPCOA ordinations indicated that microbiome migration explained 51.1% of the variation in the functional composition of the soil, rhizosphere, and phyllosphere (Figure 4B). In maize, the primary functional composition across different compartments was chemoheterotrophy (with relative abundances of 41.21%, 43.92%, and 36.02% for the soil, rhizosphere, and phyllosphere, respectively), aerobic_chemoheterotrophy (39.27%, 42.17%, 18.98%), fermentation (1.56%, 1.16%, 16.31%), animal_parasites_or_symbionts (1.33%, 1.73%, 4.59%), aromatic_compound_degradation (7.24%, 0.70%, 1.32%), nitrate_reduction (0.66%, 0.83%, 4.23%), human_associated (0.61%, 0.33%, 4.45%), human_gut (0.12%, 0.16%, 4.37%), mammal_gut (0.12%, 0.16%, 4.37%), plant_pathogen (1.19%, 2.20%, 0.57%), cellulolysis (2.92%, 0.43%, 0.01%), nitrogen_fixation (0.16%, 1.72%, 0.01%), ureolysis (0.03%, 0.66%, 0.72%), and hydrocarbon_degradation (0.18%, 0.70%, 0.56%) (Figure 4A). Compared to those in the soil, the relative abundances of ureolysis, nitrogen_fixation, chemoheterotrophy, hydrocarbon_degradation, and aerobic_chemoheterotrophy in the maize rhizosphere were significantly higher. Conversely, the relative abundances of human_associated and aromatic_compound_degradation were significantly lower in the maize rhizosphere compared to the soil (Figure 4A). Additionally, in the maize phyllosphere, the relative abundances of fermentation, human_gut, mammal_gut, nitrate_reduction, human_associated, and animal_parasites_or_symbionts were significantly higher than those in the soil, while the relative abundances of aerobic_chemoheterotrophy, aromatic_compound_degradation, and nitrogen_fixation were significantly lower (Figure 4A). In summary, the functions of the soil microbiome were significantly changed as it migrated towards the rhizosphere and phyllosphere of maize and rice, and it exhibited marked differences in its migration processes towards either maize or rice.
Figure 4.
Microbiome function analysis in different compartments of maize. (A) Distribution of bacterial functions in maize. The asterisks indicate that the relative abundances are significantly different from those in the soil (p < 0.05). (B) CPCoA of bacterial functions in the phyllosphere, rhizosphere, and soil of maize (p-value was calculated by one-way PERMANOVA). Ellipses cover 68% of the data for each group.
3.3. Isolation of Microbiota from the Phyllosphere After Migration Events
In order to further investigate the migration events for rice and maize, we isolated and purified phyllosphere microbiota from both rice and maize plants. A total of 22 strains were isolated, purified, and identified based on differences in their morphology and 16S rRNA sequencing (Figure 5A). The 22 strains were classified into two phyla (Firmicutes and Proteobacteria), eight orders (Bacillales, Burkholderiales, Enterobacteriales, Neisseriales, Pseudomonadales, Rhizobiales, Sphingomonadales, and Xanthomonadales), and eleven genera (Bacillus, Achromobacter, Escherichia-Shigella, Pantoea, Serratia, Chromobacterium, Acinetobacter, Pseudomonas, Bradyrhizobium, Sphingobium and Xanthomonas). The proportions of the 22 strains from the different orders were as follows: Pseudomonadales accounted for 36.36%; Enterobacteriales accounted for 18.18%; Bacillales and Burkholderiales each accounted for 13.63%; and Neisseriales, Rhizobiales, Sphingomonadales, and Xanthomonadales each accounted for 4.55% (Figure 5B). Besides the strains from Neisseriales and Bacillales, the other strains belong to the top 10 most abundant bacterial orders in the phyllosphere of rice and maize. These 22 strains isolated from the phyllosphere of rice and maize are closely related to plant functions and can be used to simulate the composition of the phyllosphere microbiome (Table S1).
Figure 5.
Classification and proportions of SynCom at the order-level. (A) A phylogenetic tree of 22 strains, where branches are color-coded to indicate different orders and the outermost images depict the phenotypic characteristics corresponding to each strain. (B) A pie chart that illustrates the compositional proportions of the 22 strains at the order level, with distinct colors representing various orders.
3.4. Investigatione of SynCom Migration to Rhizosphere and Phyllosphere of Rice and Maize
The 22 strains isolated and purified from the phyllospheres of rice and maize were used to prepare a synthetic microbial community (SynCom) and were inoculated into the soil for plant growth. Here, the top 20 most abundant OTUs in the SynCom were OTU_4 (relative abundance of 17.6% in the SynCom), OTU_5 (13.87%), OTU_3 (10.75%), OTU_2 (8.46%), OTU_8 (7.52%), OTU_7 (6.55%), OTU_9 (5.38%), OTU_14 (5.34%), OTU_13 (5.05%), OTU_12 (4.54%), OTU_28 (2.51%), OTU_17 (2.34%), OTU_1 (1.88%), OTU_18 (1.76%), OTU_6 (0.94%), OTU_254 (0.77%), OTU_15 (0.32%), OTU_45 (0.16%), OTU_20 (0.14%), and OTU_30 (0.12%) (Figure 6). These OTUs are classified into the following orders: Bacillales (OTU_14, OTU_12, OTU_45), Bacteroidales (OTU_15, OTU_20, OTU_30), Burkholderiales (OTU_9), Enterobacteriales (OTU_1, OTU_3, OTU_4), Neisseriales (OTU_5), Pseudomonadales (OTU_6, OTU_254, OTU_8, OTU_7, OTU_13, OTU_28), Rhizobiales (OTU_18), Sphingomonadales (OTU_2), and Xanthomonadales (OTU_17) (Figure 6). The microbiome composition analysis demonstrated that the top 20 most abundant OTUs in the SynCom could be detected in both the rhizosphere and the phyllosphere, indicating microbial migration from the SynCom, applied through soil inoculation, to various plant parts during growth (Figure 6). The 16S rRNA sequences of these OTUs were compared with those of the strains in the SynCom. This analysis confirmed that Bacillus (OTU_14, OTU_12, OTU_45), Achromobacter (OTU_9), Escherichia-Shigella (OTU_4), Pantoea (OTU_1), Serratia (OTU_3), Chromobacterium (OTU_5), Acinetobacter (OTU_8, OTU_6), Pseudomonas (OTU_7, OTU_28, OTU_254, OTU_13), Rhizobium (OTU_18), Sphingobium (OTU_2), and Xanthomonas (OTU_17) originated from the isolated strains (Table S2). These results indicate that most of the strains in the SynCom can migrate from the soil to the plant rhizosphere and phyllosphere.
Figure 6.
Heatmap of the abundance of the top 20 OTUs in the SynCom across different compartments. (A) Dynamic of the top 20 OTUs in the SynCom in rice; (B) Dynamic of the top 20 OTUs in the SynCom in maize. Triangles, diamonds, and squares indicate OTUs enriched in the phyllosphere, rhizosphere, and SynCom, respectively. The size of the symbols corresponds to the abundance level, and the color filling the symbols represents the order corresponding to the OTU; the asterisks indicate that the relative abundances are significantly different from SynCom (p < 0.05).
An analysis of the migration of species from the SynCom to the rice rhizosphere and phyllosphere revealed that, as compared to the SynCom, OTU_1 (Enterobacteriales) and OTU_6 (Pseudomonadales) were significantly enriched in the rice rhizosphere, while OTU_254 (Pseudomonadales) was significantly enriched in the rice phyllosphere (Figure 6A). A further comparative analysis between the rice phyllosphere and rhizosphere showed that Pseudomonas (OTU_254) and OTU_4 (Escherichia-Shigella) were significantly enriched in the phyllosphere, whereas OTU_17 (Xanthomonas), OTU_9 (Achromobacter), Sphingobium (OTU_2), Serratia (OTU_3), and Pantoea (OTU_1) were significantly enriched in the rhizosphere (Figure 6A). Moreover, a differential analysis of the relative abundances in the rice microbiome of the orders to which these strains belong revealed that, as compared to the SynCom, Burkholderiales, Enterobacteriales, and Sphingomonadales were significantly enriched in the rhizosphere (Figure S1). A variance analysis between the rhizosphere and phyllosphere showed that Bacillales, Burkholderiales, Enterobacteriales, Neisseriales, Rhizobiales, and Sphingomonadales were significantly enriched in the rhizosphere (Figure S1). These results further validate that the migration of microorganisms from the soil to rice is not a random process but rather a selective process with specificity.
For maize, as compared to the SynCom, OTU_3 (Enterobacteriales), OTU_2 (Sphingomonadales), and OTU_6 (Pseudomonadales) were significantly enriched in the rhizosphere, whereas OTU_7 and OTU_254 (Pseudomonadales), OTU_1 (Enterobacteriales), and OTU_45 (Bacillales) were significantly enriched in the phyllosphere (Figure 6B). A variance analysis between the maize phyllosphere and rhizosphere revealed that Pseudomonas (OTU_7, OTU_254, OTU_13), Bacillus (OTU_14, OTU_12, OTU_45), Chromobacterium (OTU_5), Pantoea (OTU_1), Xanthomonas (OTU_17), and Acinetobacter (OTU_8) were significantly enriched in the phyllosphere, while Achromobacter (OTU_6), Pseudomonas (OTU_28), Rhizobium (OTU_18), Achromobacter (OTU_9), Escherichia-Shigella (OTU_4), Sphingobium (OTU_2), and Serratia (OTU_3) were significantly enriched in the rhizosphere (Figure 6B). A differential analysis of the relative abundances in the maize microbiome of the orders to which these strains belong, compared to those in the SynCom, showed that Burkholderiales and Enterobacteriales were significantly enriched in the rhizosphere, while Enterobacteriales was significantly enriched in the phyllosphere (Figure S2). A variance analysis between the rhizosphere and phyllosphere revealed that Burkholderiales and Sphingomonadales were significantly enriched in the rhizosphere (Figure S2). These results further validate that while there are similarities in the migration of microorganisms from the soil to rice and maize, there is also specificity in this selective process.
3.5. Rice and Maize Can Assemble Microbiota from SynCom to Promote Plant Growth
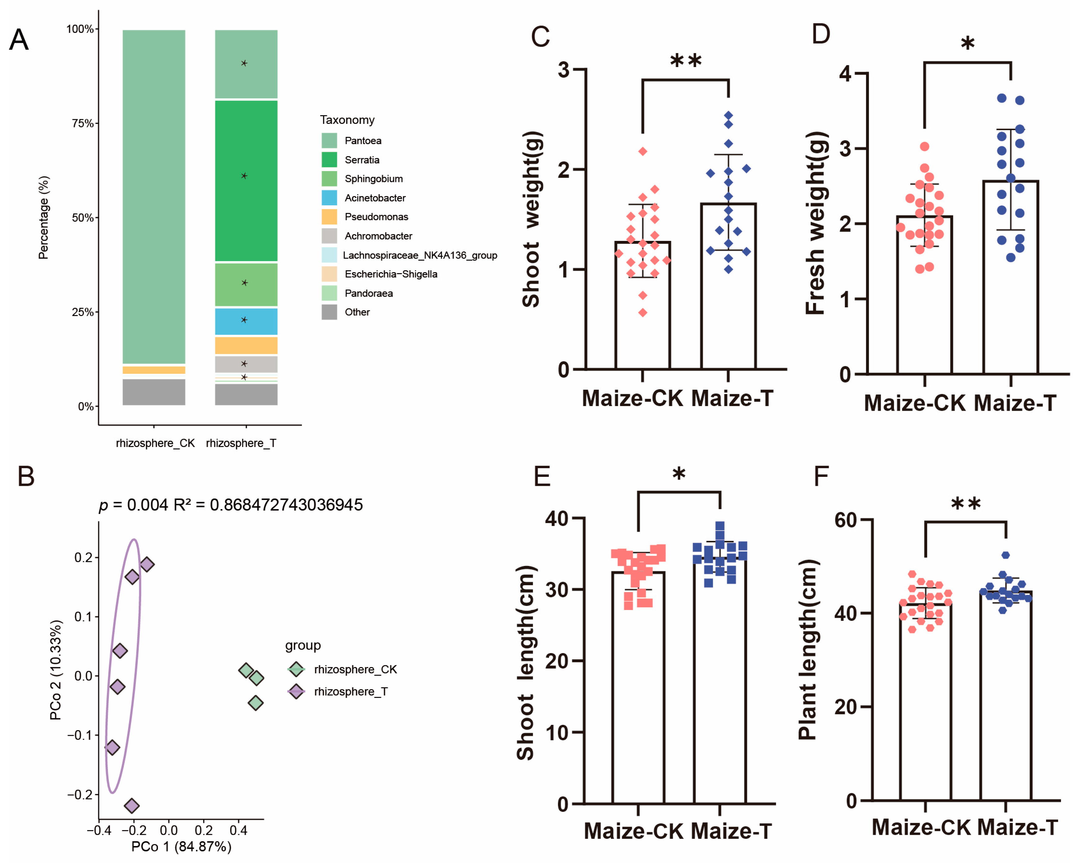
The SynCom can be selected by both rice and maize from the soil. We also found that, compared to plants grown in soil without the SynCom, rice grown in SynCom-containing soil showed significantly increased shoot length (Figure 7E) and plant length (Figure 7F), while maize grown in SynCom-containing soil exhibited significantly enhanced shoot weight (Figure 8C), fresh weight (Figure 8D), shoot length (Figure 8E), and plant length (Figure 8F). This result indicates that plants promote their own growth by selecting species from the SynCom in the soil and these species migrate to the rhizosphere or phyllosphere.
Figure 7.
An analysis of the rhizosphere microbiota and phenotypic variance in rice plants inoculated and uninoculated with SynCom. (A) Genus-level distribution of bacteria in rice rhizosphere microbiome. (B) Unconstrained PCOA of bacterial communities in the rhizosphere of rice inoculated and uninoculated with SynCom (p-value was calculated by one-way PERMANOVA). Ellipses cover 68% of the data for each group. The differential analysis of shoot weight (C), fresh weight (D), shoot length (E), and plant length (F) between rice plants inoculated and non-inoculated with SynCom. Yellow symbols represent rice samples without SynCom inoculation, while green symbols represent rice samples with SynCom inoculation. Symbols of different shapes represent different agronomic traits of the rice samples. Specifically, (C) diamonds, (D) circles, (E), squares, and (F) hexagons represent shoot weight, fresh weight, shoot length, and plant length, respectively. The significance levels are as follows: ns (p > 0.05), * (p ≤ 0.05), and ** (p ≤ 0.01).
Figure 8.
An analysis of the rhizosphere microbiota and phenotypic variance in maize plants inoculated and uninoculated with SynCom. (A) Genus-level distribution of bacteria in maize rhizosphere microbiome. (B) Unconstrained PCOA of bacterial communities in the rhizosphere of maize inoculated and uninoculated with SynCom (p-value was calculated by one-way PERMANOVA). Ellipses cover 68% of the data for each group. The difference analysis of shoot weight (C), fresh weight (D), shoot length (E), and plant length (F) between maize plants inoculated and non-inoculated with SynCom. Pink symbols represent maize samples without SynCom inoculation, while purple symbols represent maize samples with SynCom inoculation. Symbols of different shapes represent different agronomic traits of the maize samples. Specifically, (C) diamonds, (D) circles, (E) squares, and (F) hexagons represent shoot weight, fresh weight, shoot length, and plant length, respectively. The significance levels are as follows: * (p ≤ 0.05), and ** (p ≤ 0.01).
To further uncover which species play a role in promoting plant growth after migration, we analyzed the microbiomes in the phyllosphere and rhizosphere. A PCoA analysis revealed that there was no significant difference in the phyllosphere microbiome of rice grown in soil without the SynCom compared to that of rice grown in soil containing the SynCom (Figure S3A; p = 0.208, R2 = 0.2064, PERMANOVA). However, the SynCom showed a greater impact on the rice rhizosphere microbiome (Figure 7B, p = 0.068, R2 = 0.2857, PERMANOVA). This suggests that the microbiome that migrated to the rhizosphere may play a role in promoting plant growth. A further variance analysis indicated that, compared to that of rice grown in soil without the SynCom, the rhizosphere of rice grown in soil containing the SynCom showed significant enrichment of the bacterial genera Serratia, Sphingobium, and Achromobacter (Figure 7A). Interestingly, OTU_2 (Sphingobium) and OTU_9 (Achromobacter) from the SynCom showed significant enrichment in the rhizosphere (Table S3). These results suggest that rice may promote its own plant growth by selectively recruiting Sphingobium and Achromobacter from the SynCom to its rhizosphere.
For maize, we also found that there was no significant difference in the phyllosphere microbiome of maize grown in soil without the SynCom compared to that of maize grown in soil containing the SynCom (Figure S3B; p = 0.194, R2 = 0.1631, PERMANOVA). However, the SynCom showed a greater impact on the maize rhizosphere microbiome (Figure 8B, p = 0.004, R2 =0.8685, PERMANOVA). This suggests that the rhizosphere microbiome of maize may play a role in promoting plant growth. A further variance analysis indicated that, compared to that of maize grown in soil without the SynCom, the rhizosphere of maize grown in soil containing the SynCom showed significant enrichment of the bacterial genera Serratia, Sphingobium, Achromobacter, Acinetobacter, Escherichia-Shigella, and Pandoraea (Figure 7A). Interestingly, OTU_3 (Serratia), OTU_8 and OTU_6 (Acinetobacter), OTU_4 (Escherichia-Shigella), and OTU_9 (Achromobacter) from the SynCom showed significant enrichment in the rhizosphere (Table S4). In summary, these findings indicate that, compared to rice, maize can selectively recruit a greater number of microbes from SynCom-containing soil into its rhizosphere, leading to more pronounced growth-promoting effects in maize than in rice. Additionally, a strain of Achromobacter belonging to the order Burkholderiales within the SynCom may be specifically selected by both maize and rice and could promote plant growth. This finding also confirms that both maize and rice rhizospheres can become enriched with members of Burkholderiales from soil.
4. Discussion
Rice and maize can enrich their rhizospheres and phyllospheres with specific microorganisms from within the soil microbiome. Specifically, Burkholderiales and Bacteroidales, two groups within the soil microbiome, are enriched in the rhizosphere and phyllosphere, respectively, of both rice and maize. The enrichment of Burkholderiales in the rhizosphere of rice and maize cultivated in various soil environments might be associated with comparable recruitment mechanisms shared by the host plants. For instance, both rice and maize secrete flavonoid-like substances from their roots, which are capable of recruiting Burkholderiales [60]. Many studies have found that Bacteroidales are among the predominant species in the plant phyllosphere, a prevalence that may be attributed to their adaptability to the plant environment [54,61]. However, compared to the maize rhizosphere, the rice rhizosphere shows Caulobacterales enrichment. Currently, there is limited research on Caulobacterales colonization in the rice rhizosphere, but they are among the predominant species in the white clover rhizosphere, indicating the potential for Caulobacterales to become enriched in the rice rhizosphere [62]. During the migration of the soil microbiome to the phyllosphere, Pseudomonadales and Enterobacteriales are enriched in the rice phyllosphere, whereas Sphingomonadales are enriched in the maize phyllosphere. Soil serves as a critical reservoir for bacterial migration to the rhizosphere and phyllosphere [63]. Previously suggested mechanisms include soil bacterial migration toward the rhizosphere, via chemotaxis, cell motility, and quorum sensing, and toward the phyllosphere through surfaces, vessels, and gas convection [37,64]. Moreover, the environmental filtering and enrichment of specific microorganisms by the host represent important mechanisms that filter microbiome migration to different plant compartments [27]. Studies on the rice phyllosphere have indicated that Pseudomonadales and Enterobacteriales can accumulate in the rice phyllosphere, which may be related to specific selection mechanisms in the rice phyllosphere, such as the metabolite 4-HCA (4-hydroxycinnamic acid) specifically recruiting Pseudomonadales [54]. Recent studies have found that Sphingomonadales are enriched in the maize microbiome, indicated that maize also possesses specific selectivity for Sphingomonadales [65,66]. However, the specific recruitment mechanisms remain to be further elucidated.
Specific microbial functions within the soil microbiome can be enriched by rice and maize. Processes such as chemoheterotrophy and aerobic chemoheterotrophy are enriched in the rhizosphere microbiomes of both maize and rice. Conversely, functions including fermentation, animal parasites or symbionts, and nitrate reduction are enriched in the phyllosphere communities of both crops. In the rhizosphere of wild rice, maize, cowpea, and Caragana korshinskii grown in the field, there is also an enrichment of chemoheterotrophy and aerobic chemoheterotrophy functions [67,68,69,70,71]. Meanwhile, the phyllospheres of Eucommia ulmoides, maize, and cultivated rice grown in the field have been found to contain functionalities related to fermentation, nitrate reduction, and animal parasites or symbionts [72,73,74]. These results indicate that plants are capable of selecting microbes with these functionalities in both their rhizospheres and leaves. However, compared to rice, maize enriches more functionalities in its rhizosphere, such as ureolysis, nitrogen fixation, and hydrocarbon degradation. Conversely, the phyllosphere of rice is enriched with more arsenite oxidation detoxification and dissimilatory arsenite oxidation functionalities. The maize root system secretes mucilage that attracts nitrogen-fixing bacteria, and strains harboring nitrogen-fixing genes have been isolated from the maize rhizosphere [75,76]. Consequently, it is hypothesized that maize may possess a more robust capability to recruit nitrogen-fixing bacteria than rice. Arsenite oxidation detoxification and dissimilatory arsenite oxidation are notably enriched in the rice phyllosphere, which may be attributed to the specific enrichment of Pseudomonadales within this microenvironment. Previous research has demonstrated that bacteria belonging to the genus Pseudomonas can effectively oxidize, adsorb, and remove arsenite [77]. This suggests that Pseudomonadales present in the rice phyllosphere might play a crucial role in mitigating arsenic toxicity through these mechanisms.
Certain strains are selectively recruited from a SynCom to the rhizosphere and phyllosphere by both rice and maize. Notably, strains from the orders Burkholderiales and Sphingomonadales present in these SynComs are particularly enriched in the rhizospheres of both crops. The dominant microbial community in the rhizosphere of maize cultivated under various agricultural systems is primarily composed of members of the orders Sphingomonadales and Burkholderiales [65,78]. The rhizosphere of rice can also recruit strains from the orders Burkholderiales and Sphingomonadales for fungal resistance and plant growth promotion [79,80,81]. Strains from the orders Rhizobiales and Bacillales are enriched in the rhizosphere and phyllosphere of maize, respectively. Although a substantial body of research indicates that Bacillales primarily interact with plants in the rhizosphere, there is also evidence suggesting that Bacillales can be used to control diseases on leaves [82,83,84,85,86]. This leads to the speculation that maize may have the capability to recruit Bacillales to its phyllosphere. Field-grown maize can enrich nitrogen-fixing microorganisms such as Rhizobiales in its rhizosphere at different developmental stages to promote its growth [65,87]. Strains belonging to the orders Pseudomonadales and Enterobacteriales demonstrate both overlapping and distinct enrichment patterns within the rhizospheres and phyllospheres of maize and rice. Specifically, OTU_6 (Pseudomonadales) and OTU_3 (Enterobacteriales) are commonly enriched in the rhizospheres of both crops, whereas OTU_1 (Enterobacteriales) and OTU_4 (Enterobacteriales) show preferential enrichment in the rhizospheres of rice and maize, respectively. Members of the Pseudomonadales and Enterobacteriales orders engage in a variety of interaction patterns within the rhizospheres and phyllospheres of rice and maize [54,88,89,90,91,92]. These interactions are significantly shaped by the selective pressures exerted by their respective hosts. Therefore, colonization in the rhizosphere and phyllosphere may dynamically change with variations in the host phenotype. Further research is needed to dissect the molecular mechanisms of host–microbe interactions at the strain level.
Rice and maize attract specific microorganisms to colonize the rhizosphere, thereby promoting plant growth. Compared to rice, maize facilitates the migration of a greater number of microorganisms from SynCom to its rhizosphere for growth promotion. This may be attributed to the fact that maize seeds are directly exposed to the soil environment, allowing their surface microbes to colonize more easily during the initial germination stage. In contrast, rice seeds, enclosed by the hull, have limited early microbial contact [93]. However, rice and maize select Achromobacter from the Burkholderiales order in the soil to migrate to the rhizosphere to promote plant growth. Achromobacter has been isolated from maize, banana, halophytes such as Mesquite (Prosopis sp.), Medicago sativa L., and soil. This bacterium exhibits multiple functions including promoting plant growth, reducing pathogen infection rates, solubilizing phosphate, degrading soil contaminants (particularly polycyclic aromatic hydrocarbons, PAHs), enhancing salt stress tolerance, and degrading glyphosate [51,94,95,96,97]. Research has found that many genera in Burkholderiales, including Achromobacter, possess nitrogen-fixing capabilities [98]. These results indicate that Achromobacter is a plant-beneficial species that can be recruited from the soil by plants, and this beneficial effect may have broad-spectrum applicability.
5. Conclusions
Our study provides new insights into how soil microbiomes migrating towards the rhizosphere and phyllosphere are selectively assembled by plants to enhance their suitability. In our experiments, the composition and functions of the soil microbiome underwent significant changes as it migrated towards the rhizosphere and phyllosphere of maize and rice. Moreover, our data indicate that specific strains within the Burkholderiales order were selectively recruited from the SynCom to the rhizosphere by both rice and maize. Furthermore, rice and maize selectively recruited Achromobacter strain from the soil Burkholderiales community to the rhizosphere, which enhanced plant growth.
Supplementary Materials
The following supporting information can be downloaded at: https://www.mdpi.com/article/10.3390/microorganisms13040947/s1, Figure S1: Presents a variance analysis of the abundance values of SynCom, rice rhizosphere, and rice phyllosphere microbiota at the order level; Figure S2: Presents a variance analysis of the abundance values of SynCom, maize rhizosphere, and maize phyllosphere microbiota at the order level; Figure S3: Unconstrained PCOA of bacterial communities in the phyllosphere of maize and rice inoculated and uninoculated with SynCom; Table S1: Relationships Between 22 Bacterial Genera and Plant Functions; Table S2: Taxonomic information table of the top 20 OTUs by relative abundance in SynCom; Table S3: Analysis of differences in relative abundance among SynCom, rice rhizosphere, and phyllosphere; Table S4: Analysis of differences in relative abundance among SynCom, maize rhizosphere, and phyllosphere. Refs. [99,100,101,102,103,104,105,106,107,108,109,110,111,112,113,114,115,116,117,118,119,120,121] are cited in the Supplementary Materials.
Author Contributions
Y.L., D.Z., P.S. and J.M. conceived the idea for the study. J.M., Z.L. (Zhuoxin Liu), S.C. and Q.P., performed the bioinformatic analyses and visualized the data. J.M., Q.P. and W.Z. analyzed the data. J.M., Q.P., X.D., S.S. and C.Z. conducted formal data analysis and review. Y.L., P.S. and D.Z. conducted review. J.M., S.C., W.Z., Z.L. (Ziling Lei), W.P. and L.Z. conducted soil sampling, seed sterilization, rice and maize planting, and the extraction of phyllosphere and rhizosphere microbiome from maize and rice, as well as strain isolation and purification experiments. The manuscript was written by J.M., Q.P., S.C. and Z.L. (Zhuoxin Liu). All authors have read and agreed to the published version of the manuscript.
Funding
This study was supported by National Natural Science Foundation of China (32470050, 32302316) and the Agricultural Science and Technology Innovation Program of Hunan Province (2024CX36, 2024CX67).
Institutional Review Board Statement
Not applicable.
Informed Consent Statement
Not applicable.
Data Availability Statement
Raw sequence data (16S rRNA gene fragment sequencing) generated in this study have been deposited in the Genome Sequence Archive of the BIG Data Center [122], Chinese Academy of Sciences under accession PRJCA035147 [https://ngdc.cncb.ac.cn/bioproject/browse/PRJCA035147].
Acknowledgments
We are thankful to the Longping Branch of Graduate School of Hunan University and Institute of Plant Protection, Hunan Academy of Agricultural Sciences, for their support. At the same time, I sincerely thank everyone for their hard work and diligence, and I also want to express my gratitude for everyone’s support and selfless assistance.
Conflicts of Interest
The authors declare no conflicts of interest.
References
- Getzke, F.; Thiergart, T.; Hacquard, S. Contribution of bacterial-fungal balance to plant and animal health. Curr. Opin. Microbiol. 2019, 49, 66–72. [Google Scholar] [CrossRef]
- Compant, S.; Cambon, M.C.; Vacher, C.; Mitter, B.; Samad, A.; Sessitsch, A. The plant endosphere world—Bacterial life within plants. Environ. Microbiol. 2021, 23, 1812–1829. [Google Scholar] [CrossRef] [PubMed]
- Singh, A.; Mazahar, S.; Chapadgaonkar, S.S.; Giri, P.; Shourie, A. Phyto-microbiome to mitigate abiotic stress in crop plants. Front. Microbiol. 2023, 14, 1210890. [Google Scholar] [CrossRef]
- Zhang, J.; Cook, J.; Nearing, J.T.; Zhang, J.; Raudonis, R.; Glick, B.R.; Langille, M.G.I.; Cheng, Z. Harnessing the plant microbiome to promote the growth of agricultural crops. Microbiol. Res. 2021, 245, 126690. [Google Scholar] [CrossRef]
- Pal, G.; Saxena, S.; Kumar, K.; Verma, A.; Sahu, P.K.; Pandey, A.; White, J.F.; Verma, S.K. Endophytic Burkholderia: Multifunctional roles in plant growth promotion and stress tolerance. Microbiol. Res. 2022, 265, 127201. [Google Scholar] [CrossRef] [PubMed]
- Fernandez-San Millan, A.; Farran, I.; Larraya, L.; Ancin, M.; Arregui, L.M.; Veramendi, J. Plant growth-promoting traits of yeasts isolated from Spanish vineyards: Benefits for seedling development. Microbiol. Res. 2020, 237, 126480. [Google Scholar] [CrossRef] [PubMed]
- Bettenfeld, P.; Cadena, I.C.J.; Jacquens, L.; Fernandez, O.; Fontaine, F.; van Schaik, E.; Courty, P.E.; Trouvelot, S. The microbiota of the grapevine holobiont: A key component of plant health. J. Adv. Res. 2022, 40, 1–15. [Google Scholar] [CrossRef]
- Zhou, Y.; Yang, Z.; Liu, J.; Li, X.; Wang, X.; Dai, C.; Zhang, T.; Carrión, V.J.; Wei, Z.; Cao, F.; et al. Crop rotation and native microbiome inoculation restore soil capacity to suppress a root disease. Nat. Commun. 2023, 14, 8126. [Google Scholar] [CrossRef]
- Van Deynze, A.; Zamora, P.; Delaux, P.M.; Heitmann, C.; Jayaraman, D.; Rajasekar, S.; Graham, D.; Maeda, J.; Gibson, D.; Schwartz, K.D.; et al. Nitrogen fixation in a landrace of maize is supported by a mucilage-associated diazotrophic microbiota. PLoS Biol. 2018, 16, e2006352. [Google Scholar] [CrossRef]
- Pang, F.; Li, Q.; Solanki, M.K.; Wang, Z.; Xing, Y.X.; Dong, D.F. Soil phosphorus transformation and plant uptake driven by phosphate-solubilizing microorganisms. Front. Microbiol. 2024, 15, 1383813. [Google Scholar] [CrossRef]
- Vurukonda, S.S.; Vardharajula, S.; Shrivastava, M.; Sk, Z.A. Enhancement of drought stress tolerance in crops by plant growth promoting rhizobacteria. Microbiol. Res. 2016, 184, 13–24. [Google Scholar] [CrossRef] [PubMed]
- Malacrinò, A.; Mosca, S.; Li Destri Nicosia, M.G.; Agosteo, G.E.; Schena, L. Plant Genotype Shapes the Bacterial Microbiome of Fruits, Leaves, and Soil in Olive Plants. Plants 2022, 11, 613. [Google Scholar] [CrossRef]
- Cregger, M.A.; Veach, A.M.; Yang, Z.K.; Crouch, M.J.; Vilgalys, R.; Tuskan, G.A.; Schadt, C.W. The Populus holobiont: Dissecting the effects of plant niches and genotype on the microbiome. Microbiome 2018, 6, 31. [Google Scholar] [CrossRef]
- Xiong, C.; Zhu, Y.G.; Wang, J.T.; Singh, B.; Han, L.L.; Shen, J.P.; Li, P.P.; Wang, G.B.; Wu, C.F.; Ge, A.H.; et al. Host selection shapes crop microbiome assembly and network complexity. New Phytol. 2021, 229, 1091–1104. [Google Scholar] [CrossRef] [PubMed]
- Compant, S.; van der Heijden, M.G.; Sessitsch, A. Climate change effects on beneficial plant-microorganism interactions. FEMS Microbiol. Ecol. 2010, 73, 197–214. [Google Scholar] [CrossRef] [PubMed]
- Morales Moreira, Z.P.; Helgason, B.L.; Germida, J.J. Crop, genotype, and field environmental conditions shape bacterial and fungal seed epiphytic microbiomes. Can. J. Microbiol. 2021, 67, 161–173. [Google Scholar] [CrossRef]
- Xie, Y.; Ouyang, Y.; Han, S.; Se, J.; Tang, S.; Yang, Y.; Ma, Q.; Wu, L. Crop rotation stage has a greater effect than fertilisation on soil microbiome assembly and enzymatic stoichiometry. Sci. Total Environ. 2022, 815, 152956. [Google Scholar] [CrossRef]
- Gong, T.; Xin, X.F. Phyllosphere microbiota: Community dynamics and its interaction with plant hosts. J. Integr. Plant Biol. 2021, 63, 297–304. [Google Scholar] [CrossRef]
- Korenblum, E.; Massalha, H.; Aharoni, A. Plant-microbe interactions in the rhizosphere via a circular metabolic economy. Plant Cell 2022, 34, 3168–3182. [Google Scholar] [CrossRef]
- Tkacz, A.; Bestion, E.; Bo, Z.; Hortala, M.; Poole, P.S. Influence of Plant Fraction, Soil, and Plant Species on Microbiota: A Multikingdom Comparison. mBio 2020, 11, e02785-19. [Google Scholar] [CrossRef]
- Wei, N.; Ashman, T.L. The effects of host species and sexual dimorphism differ among root, leaf and flower microbiomes of wild strawberries in situ. Sci. Rep. 2018, 8, 5195. [Google Scholar] [CrossRef]
- Zarraonaindia, I.; Owens, S.M.; Weisenhorn, P.; West, K.; Hampton-Marcell, J.; Lax, S.; Bokulich, N.A.; Mills, D.A.; Martin, G.; Taghavi, S.; et al. The soil microbiome influences grapevine-associated microbiota. mBio 2015, 6, e02527-14. [Google Scholar] [CrossRef]
- Park, I.; Seo, Y.S.; Mannaa, M. Recruitment of the rhizo-microbiome army: Assembly determinants and engineering of the rhizosphere microbiome as a key to unlocking plant potential. Front. Microbiol. 2023, 14, 1163832. [Google Scholar] [CrossRef] [PubMed]
- Zheng, Y.; Xu, Z.; Liu, H.; Liu, Y.; Zhou, Y.; Meng, C.; Ma, S.; Xie, Z.; Li, Y.; Zhang, C.S. Patterns in the Microbial Community of Salt-Tolerant Plants and the Functional Genes Associated with Salt Stress Alleviation. Microbiol. Spectr. 2021, 9, e00767-21. [Google Scholar] [CrossRef] [PubMed]
- Vives-Peris, V.; de Ollas, C.; Gómez-Cadenas, A.; Pérez-Clemente, R.M. Root exudates: From plant to rhizosphere and beyond. Plant Cell Rep. 2020, 39, 3–17. [Google Scholar] [CrossRef] [PubMed]
- Yu, K.; Stringlis, I.A.; van Bentum, S.; de Jonge, R.; Snoek, B.L.; Pieterse, C.M.J.; Bakker, P.; Berendsen, R.L. Transcriptome Signatures in Pseudomonas simiae WCS417 Shed Light on Role of Root-Secreted Coumarins in Arabidopsis-Mutualist Communication. Microorganisms 2021, 9, 575. [Google Scholar] [CrossRef]
- Massoni, J.; Bortfeld-Miller, M.; Widmer, A.; Vorholt, J.A. Capacity of soil bacteria to reach the phyllosphere and convergence of floral communities despite soil microbiota variation. Proc. Natl. Acad. Sci. USA 2021, 118, e2100150118. [Google Scholar] [CrossRef]
- Frindte, K.; Zoche, S.A.; Knief, C. Development of a Distinct Microbial Community Upon First Season Crop Change in Soils of Long-Term Managed Maize and Rice Fields. Front. Microbiol. 2020, 11, 588198. [Google Scholar] [CrossRef]
- Wossen, T.; Menkir, A.; Alene, A.; Abdoulaye, T.; Ajala, S.; Badu-Apraku, B.; Gedil, M.; Mengesha, W.; Meseka, S. Drivers of transformation of the maize sector in Nigeria. Glob. Food Secur. 2023, 38, 100713. [Google Scholar] [CrossRef]
- Liu, Z.; Zhu, Y.; Shi, H.; Qiu, J.; Ding, X.; Kou, Y. Recent Progress in Rice Broad-Spectrum Disease Resistance. Int. J. Mol. Sci. 2021, 22, 11658. [Google Scholar] [CrossRef]
- Sanna, M.; Martino, I.; Guarnaccia, V.; Mezzalama, M. Diversity and Pathogenicity of Fusarium Species Associated with Stalk and Crown Rot in Maize in Northern Italy. Plants 2023, 12, 3857. [Google Scholar] [CrossRef]
- Choudhary, D.K.; Prakash, A.; Johri, B.N. Induced systemic resistance (ISR) in plants: Mechanism of action. Indian J. Microbiol. 2007, 47, 289–297. [Google Scholar] [CrossRef]
- Hata, E.M.; Yusof, M.T.; Zulperi, D. Induction of Systemic Resistance against Bacterial Leaf Streak Disease and Growth Promotion in Rice Plant by Streptomyces shenzhenesis TKSC3 and Streptomyces sp. SS8. Plant Pathol. J. 2021, 37, 173–181. [Google Scholar] [CrossRef]
- Saravanakumar, K.; Li, Y.; Yu, C.; Wang, Q.Q.; Wang, M.; Sun, J.; Gao, J.X.; Chen, J. Effect of Trichoderma harzianum on maize rhizosphere microbiome and biocontrol of Fusarium Stalk rot. Sci. Rep. 2017, 7, 1771. [Google Scholar] [CrossRef] [PubMed]
- Wang, Y.; Sun, Q.; Liu, J.; Wang, L.; Wu, X.; Zhao, Z.; Wang, N.; Gao, Z. Suaeda salsa Root-Associated Microorganisms Could Effectively Improve Maize Growth and Resistance under Salt Stress. Microbiol. Spectr. 2022, 10, e01349-22. [Google Scholar] [CrossRef]
- Edwards, J.; Johnson, C.; Santos-Medellín, C.; Lurie, E.; Podishetty, N.K.; Bhatnagar, S.; Eisen, J.A.; Sundaresan, V. Structure, variation, and assembly of the root-associated microbiomes of rice. Proc. Natl. Acad. Sci. USA 2015, 112, E911–E920. [Google Scholar] [CrossRef] [PubMed]
- Trivedi, P.; Leach, J.E.; Tringe, S.G.; Sa, T.; Singh, B.K. Plant-microbiome interactions: From community assembly to plant health. Nat. Rev. Microbiol. 2020, 18, 607–621. [Google Scholar] [CrossRef] [PubMed]
- Noman, M.; Ahmed, T.; Ijaz, U.; Shahid, M.; Azizullah; Li, D.; Manzoor, I.; Song, F. Plant-Microbiome Crosstalk: Dawning from Composition and Assembly of Microbial Community to Improvement of Disease Resilience in Plants. Int. J. Mol. Sci. 2021, 22, 6852. [Google Scholar] [CrossRef]
- Qu, Q.; Zhang, Z.; Peijnenburg, W.; Liu, W.; Lu, T.; Hu, B.; Chen, J.; Chen, J.; Lin, Z.; Qian, H. Rhizosphere Microbiome Assembly and Its Impact on Plant Growth. J. Agric. Food Chem. 2020, 68, 5024–5038. [Google Scholar] [CrossRef]
- Cadot, S.; Guan, H.; Bigalke, M.; Walser, J.C.; Jander, G.; Erb, M.; van der Heijden, M.G.A.; Schlaeppi, K. Specific and conserved patterns of microbiota-structuring by maize benzoxazinoids in the field. Microbiome 2021, 9, 103. [Google Scholar] [CrossRef]
- Zhang, L.; Yuan, L.; Wen, Y.; Zhang, M.; Huang, S.; Wang, S.; Zhao, Y.; Hao, X.; Li, L.; Gao, Q.; et al. Maize functional requirements drive the selection of rhizobacteria under long-term fertilization practices. New Phytol. 2024, 242, 1275–1288. [Google Scholar] [CrossRef] [PubMed]
- Huang, Y.H.; Liu, Y.; Geng, J.; Lü, H.; Zhao, H.M.; Xiang, L.; Li, H.; Mo, C.H.; Li, Y.W.; Cai, Q.Y. Maize root-associated niches determine the response variation in bacterial community assembly and function to phthalate pollution. J. Hazard. Mater. 2022, 429, 128280. [Google Scholar] [CrossRef] [PubMed]
- Lv, Z.; Dai, R.; Xu, H.; Liu, Y.; Bai, B.; Meng, Y.; Li, H.; Cao, X.; Bai, Y.; Song, X.; et al. The rice histone methylation regulates hub species of the root microbiota. J. Genet. Genom. 2021, 48, 836–843. [Google Scholar] [CrossRef]
- Wang, X.; He, S.W.; He, Q.; Ju, Z.C.; Ma, Y.N.; Wang, Z.; Han, J.C.; Zhang, X.X. Early inoculation of an endophyte alters the assembly of bacterial communities across rice plant growth stages. Microbiol. Spectr. 2023, 11, e04978-22. [Google Scholar] [CrossRef] [PubMed]
- Grosskopf, T.; Soyer, O.S. Synthetic microbial communities. Curr. Opin. Microbiol. 2014, 18, 72–77. [Google Scholar] [CrossRef]
- Alzate Zuluaga, M.Y.; Fattorini, R.; Cesco, S.; Pii, Y. Plant-microbe interactions in the rhizosphere for smarter and more sustainable crop fertilization: The case of PGPR-based biofertilizers. Front. Microbiol. 2024, 15, 1440978. [Google Scholar] [CrossRef]
- Xu, X.; Dinesen, C.; Pioppi, A.; Kovács, Á.T.; Lozano-Andrade, C.N. Composing a microbial symphony: Synthetic communities for promoting plant growth. Trends Microbiol. 2025, S0966-842X(25)00006-X. [Google Scholar] [CrossRef]
- Schmitz, L.; Yan, Z.; Schneijderberg, M.; de Roij, M.; Pijnenburg, R.; Zheng, Q.; Franken, C.; Dechesne, A.; Trindade, L.M.; van Velzen, R.; et al. Synthetic bacterial community derived from a desert rhizosphere confers salt stress resilience to tomato in the presence of a soil microbiome. ISME J. 2022, 16, 1907–1920. [Google Scholar] [CrossRef]
- Zhang, J.; Liu, Y.X.; Zhang, N.; Hu, B.; Jin, T.; Xu, H.; Qin, Y.; Yan, P.; Zhang, X.; Guo, X.; et al. NRT1.1B is associated with root microbiota composition and nitrogen use in field-grown rice. Nat. Biotechnol. 2019, 37, 676–684. [Google Scholar] [CrossRef]
- Huang, J.; Zhu, L.; Lu, X.; Cui, F.; Wang, J.; Zhou, C. A simplified synthetic rhizosphere bacterial community steers plant oxylipin pathways for preventing foliar phytopathogens. Plant Physiol. Biochem. 2023, 202, 107941. [Google Scholar] [CrossRef]
- De la Vega-Camarillo, E.; Sotelo-Aguilar, J.; Rios-Galicia, B.; Mercado-Flores, Y.; Arteaga-Garibay, R.; Villa-Tanaca, L.; Hernández-Rodríguez, C. Promotion of the growth and yield of Zea mays by synthetic microbial communities from Jala maize. Front. Microbiol. 2023, 14, 1167839. [Google Scholar] [CrossRef] [PubMed]
- Zhou, X.; Wang, J.; Liu, F.; Liang, J.; Zhao, P.; Tsui, C.K.M.; Cai, L. Cross-kingdom synthetic microbiota supports tomato suppression of Fusarium wilt disease. Nat. Commun. 2022, 13, 7890. [Google Scholar] [CrossRef] [PubMed]
- Wang, Z.; Hu, X.; Solanki, M.K.; Pang, F. A Synthetic Microbial Community of Plant Core Microbiome Can Be a Potential Biocontrol Tool. J. Agric. Food Chem. 2023, 71, 5030–5041. [Google Scholar] [CrossRef] [PubMed]
- Su, P.; Kang, H.; Peng, Q.; Wicaksono, W.A.; Berg, G.; Liu, Z.; Ma, J.; Zhang, D.; Cernava, T.; Liu, Y. Microbiome homeostasis on rice leaves is regulated by a precursor molecule of lignin biosynthesis. Nat. Commun. 2024, 15, 23. [Google Scholar] [CrossRef]
- Rognes, T.; Flouri, T.; Nichols, B.; Quince, C.; Mahé, F. VSEARCH: A versatile open source tool for metagenomics. PeerJ 2016, 4, e2584. [Google Scholar] [CrossRef]
- Quast, C.; Pruesse, E.; Yilmaz, P.; Gerken, J.; Schweer, T.; Yarza, P.; Peplies, J.; Glöckner, F.O. The SILVA ribosomal RNA gene database project: Improved data processing and web-based tools. Nucleic Acids Res. 2013, 41, D590–D596. [Google Scholar] [CrossRef]
- Louca, S.; Parfrey, L.W.; Doebeli, M. Decoupling function and taxonomy in the global ocean microbiome. Science 2016, 353, 1272–1277. [Google Scholar] [CrossRef]
- Liu, Y.X.; Chen, L.; Ma, T.; Li, X.; Zheng, M.; Zhou, X.; Chen, L.; Qian, X.; Xi, J.; Lu, H.; et al. EasyAmplicon: An easy-to-use, open-source, reproducible, and community-based pipeline for amplicon data analysis in microbiome research. iMeta 2023, 2, e83. [Google Scholar] [CrossRef]
- Pfeilmeier, S.; Petti, G.C.; Bortfeld-Miller, M.; Daniel, B.; Field, C.M.; Sunagawa, S.; Vorholt, J.A. The plant NADPH oxidase RBOHD is required for microbiota homeostasis in leaves. Nat. Microbiol. 2021, 6, 852–864. [Google Scholar] [CrossRef]
- Yu, P.; He, X.; Baer, M.; Beirinckx, S.; Tian, T.; Moya, Y.A.T.; Zhang, X.; Deichmann, M.; Frey, F.P.; Bresgen, V.; et al. Plant flavones enrich rhizosphere Oxalobacteraceae to improve maize performance under nitrogen deprivation. Nat. Plants 2021, 7, 481–499. [Google Scholar] [CrossRef]
- Yashiro, E.; Spear, R.N.; McManus, P.S. Culture-dependent and culture-independent assessment of bacteria in the apple phyllosphere. J. Appl. Microbiol. 2011, 110, 1284–1296. [Google Scholar] [CrossRef] [PubMed]
- Li, D.; Wang, Y.; Li, X.; Zhang, Z.; Wang, G.; Zhang, Y.; Chen, L. Exploring microbial diversity and function in companion planting systems of white clover and orchard grass. Sci. Rep. 2024, 14, 21609. [Google Scholar] [CrossRef] [PubMed]
- Banerjee, S.; van der Heijden, M.G.A. Soil microbiomes and one health. Nat. Rev. Microbiol. 2023, 21, 6–20. [Google Scholar] [CrossRef] [PubMed]
- Chatterjee, S.; Wistrom, C.; Lindow, S.E. A cell-cell signaling sensor is required for virulence and insect transmission of Xylella fastidiosa. Proc. Natl. Acad. Sci. USA 2008, 105, 2670–2675. [Google Scholar] [CrossRef]
- Navarro-Noya, Y.E.; Chávez-Romero, Y.; Hereira-Pacheco, S.; de León Lorenzana, A.S.; Govaerts, B.; Verhulst, N.; Dendooven, L. Bacterial Communities in the Rhizosphere at Different Growth Stages of Maize Cultivated in Soil Under Conventional and Conservation Agricultural Practices. Microbiol. Spectr. 2022, 10, e01834-21. [Google Scholar] [CrossRef]
- Murphy, K.M.; Edwards, J.; Louie, K.B.; Bowen, B.P.; Sundaresan, V.; Northen, T.R.; Zerbe, P. Bioactive diterpenoids impact the composition of the root-associated microbiome in maize (Zea mays). Sci. Rep. 2021, 11, 333. [Google Scholar] [CrossRef]
- Chang, J.; Tian, L.; Leite, M.F.A.; Sun, Y.; Shi, S.; Xu, S.; Wang, J.; Chen, H.; Chen, D.; Zhang, J.; et al. Nitrogen, manganese, iron, and carbon resource acquisition are potential functions of the wild rice Oryza rufipogon core rhizomicrobiome. Microbiome 2022, 10, 196. [Google Scholar] [CrossRef]
- de Albuquerque, T.M.; Mendes, L.W.; Rocha, S.M.B.; Antunes, J.E.L.; Oliveira, L.M.S.; Melo, V.M.M.; Oliveira, F.A.S.; Pereira, A.P.A.; da Silva, V.B.; Gomes, R.L.F.; et al. Genetically related genotypes of cowpea present similar bacterial community in the rhizosphere. Sci. Rep. 2022, 12, 3472. [Google Scholar] [CrossRef]
- Liu, B.; Dai, Y.; Cheng, X.; He, X.; Bei, Q.; Wang, Y.; Zhou, Y.; Zhu, B.; Zhang, K.; Tian, X.; et al. Straw mulch improves soil carbon and nitrogen cycle by mediating microbial community structure and function in the maize field. Front. Microbiol. 2023, 14, 1217966. [Google Scholar] [CrossRef]
- Zhou, Y.; He, Z.; Lin, Q.; Lin, Y.; Long, K.; Xie, Z.; Hu, W. Salt stress affects the bacterial communities in rhizosphere soil of rice. Front. Microbiol. 2024, 15, 1505368. [Google Scholar] [CrossRef]
- Liu, W.; Qiu, K.; Xie, Y.; Wang, R.; Li, H.; Meng, W.; Yang, Y.; Huang, Y.; Li, Y.; He, Y. Years of sand fixation with Caragana korshinskii drive the enrichment of its rhizosphere functional microbes by accumulating soil N. PeerJ 2022, 10, e14271. [Google Scholar] [CrossRef] [PubMed]
- Shao, Q.; Ran, Q.; Li, X.; Dong, C.; Huang, J.; Han, Y. Deciphering the effect of phytohormones on the phyllosphere microbiota of Eucommia ulmoides. Microbiol. Res. 2024, 278, 127513. [Google Scholar] [CrossRef] [PubMed]
- Yin, Y.; Wang, Y.F.; Cui, H.L.; Zhou, R.; Li, L.; Duan, G.L.; Zhu, Y.G. Distinctive Structure and Assembly of Phyllosphere Microbial Communities between Wild and Cultivated Rice. Microbiol. Spectr. 2023, 11, e04371-22. [Google Scholar] [CrossRef] [PubMed]
- Xiong, C.; Singh, B.K.; He, J.Z.; Han, Y.L.; Li, P.P.; Wan, L.H.; Meng, G.Z.; Liu, S.Y.; Wang, J.T.; Wu, C.F.; et al. Plant developmental stage drives the differentiation in ecological role of the maize microbiome. Microbiome 2021, 9, 171. [Google Scholar] [CrossRef]
- Gao, J.; Feng, P.; Zhang, J.; Dong, C.; Wang, Z.; Chen, M.; Yu, Z.; Zhao, B.; Hou, X.; Wang, H.; et al. Enhancing maize’s nitrogen-fixing potential through ZmSBT3, a gene suppressing mucilage secretion. J. Integr. Plant Biol. 2023, 65, 2645–2659. [Google Scholar] [CrossRef]
- Bloch, S.E.; Clark, R.; Gottlieb, S.S.; Wood, L.K.; Shah, N.; Mak, S.M.; Lorigan, J.G.; Johnson, J.; Davis-Richardson, A.G.; Williams, L.; et al. Biological nitrogen fixation in maize: Optimizing nitrogenase expression in a root-associated diazotroph. J. Exp. Bot. 2020, 71, 4591–4603. [Google Scholar] [CrossRef]
- He, X.; Xiao, W.; Zeng, J.; Tang, J.; Wang, L. Detoxification and removal of arsenite by Pseudomonas sp. SMS11: Oxidation, biosorption and bioaccumulation. J. Environ. Manag. 2023, 336, 117641. [Google Scholar] [CrossRef]
- Chen, Z.; Wang, W.; Chen, L.; Zhang, P.; Liu, Z.; Yang, X.; Shao, J.; Ding, Y.; Mi, Y. Effects of pepper-maize intercropping on the physicochemical properties, microbial communities, and metabolites of rhizosphere and bulk soils. Environ. Microbiome 2024, 19, 108. [Google Scholar] [CrossRef]
- Hameed, A.; Nguyen, D.H.; Lin, S.Y.; Stothard, P.; Neelakandan, P.; Young, L.S.; Young, C.C. Hormesis of glyphosate on ferulic acid metabolism and antifungal volatile production in rice root biocontrol endophyte Burkholderia cepacia LS-044. Chemosphere 2023, 345, 140511. [Google Scholar] [CrossRef]
- Hameed, A.; Shahina, M.; Lai, W.A.; Stothard, P.; Young, L.S.; Lin, S.Y.; Young, C.C. Draft genome sequence reveals co-occurrence of multiple antimicrobial resistance and plant probiotic traits in rice root endophytic strain Burkholderia sp. LS-044 affiliated to Burkholderia cepacia complex. J. Glob. Antimicrob. Resist. 2020, 20, 28–30. [Google Scholar] [CrossRef]
- Ikeda, S.; Okubo, T.; Takeda, N.; Banba, M.; Sasaki, K.; Imaizumi-Anraku, H.; Fujihara, S.; Ohwaki, Y.; Ohshima, K.; Fukuta, Y.; et al. The genotype of the calcium/calmodulin-dependent protein kinase gene (CCaMK) determines bacterial community diversity in rice roots under paddy and upland field conditions. Appl. Environ. Microbiol. 2011, 77, 4399–4405. [Google Scholar] [CrossRef]
- Tsotetsi, T.; Nephali, L.; Malebe, M.; Tugizimana, F. Bacillus for Plant Growth Promotion and Stress Resilience: What Have We Learned? Plants 2022, 11, 2482. [Google Scholar] [CrossRef] [PubMed]
- Shahzad, A.; Qin, M.; Elahie, M.; Naeem, M.; Bashir, T.; Yasmin, H.; Younas, M.; Areeb, A.; Irfan, M.; Billah, M.; et al. Bacillus pumilus induced tolerance of Maize (Zea mays L.) against Cadmium (Cd) stress. Sci. Rep. 2021, 11, 17196. [Google Scholar] [CrossRef] [PubMed]
- Hou, Y.; Zeng, W.; Ao, C.; Huang, J. Integrative analysis of the transcriptome and metabolome reveals Bacillus atrophaeus WZYH01-mediated salt stress mechanism in maize (Zea mays L.). J. Biotechnol. 2024, 383, 39–54. [Google Scholar] [CrossRef] [PubMed]
- Zhang, L.; Liu, Z.; Pu, Y.; Zhang, B.; Wang, B.; Xing, L.; Li, Y.; Zhang, Y.; Gu, R.; Jia, F.; et al. Antagonistic Strain Bacillus velezensis JZ Mediates the Biocontrol of Bacillus altitudinis m-1, a Cause of Leaf Spot Disease in Strawberry. Int. J. Mol. Sci. 2024, 25, 8872. [Google Scholar] [CrossRef]
- Zhou, H.; Yang, Y.; Jia, T.; Yu, Y.; Chen, S.; Qiu, Y.; Zhang, R.; Chen, H. Controlling mildew of tobacco leaf by Bacillus amyloliquefaciens ZH-2 and its effect on storage quality of tobacco leaf. Sci. Rep. 2025, 15, 5304. [Google Scholar] [CrossRef]
- Chen, S.; Kang, Z.; Peralta-Videa, J.R.; Zhao, L. Environmental implication of MoS(2) nanosheets: Effects on maize plant growth and soil microorganisms. Sci. Total Environ. 2023, 860, 160362. [Google Scholar] [CrossRef]
- Zhao, S.; Gao, N.; Zhang, Q.; Xiao, W.; Chen, D.; Huang, M.; Ye, X. Cultivar-specific rhizosphere microbial community responses to cadmium-NaHCO(3) stress in relation to cadmium accumulation in rice. J. Hazard. Mater. 2025, 488, 137531. [Google Scholar] [CrossRef]
- De la Cruz-Barrón, M.; Cruz-Mendoza, A.; Navarro-Noya, Y.E.; Ruiz-Valdiviezo, V.M.; Ortíz-Gutiérrez, D.; Ramírez-Villanueva, D.A.; Luna-Guido, M.; Thierfelder, C.; Wall, P.C.; Verhulst, N.; et al. The Bacterial Community Structure and Dynamics of Carbon and Nitrogen when Maize (Zea mays L.) and Its Neutral Detergent Fibre Were Added to Soil from Zimbabwe with Contrasting Management Practices. Microb. Ecol. 2017, 73, 135–152. [Google Scholar] [CrossRef]
- Chu, T.N.; Bui, L.V.; Hoang, M.T.T. Pseudomonas PS01 Isolated from Maize Rhizosphere Alters Root System Architecture and Promotes Plant Growth. Microorganisms 2020, 8, 471. [Google Scholar] [CrossRef]
- Gu, Q.; Qiao, J.; Wang, R.; Lu, J.; Wang, Z.; Li, P.; Zhang, L.; Ali, Q.; Khan, A.R.; Gao, X.; et al. The Role of Pyoluteorin from Pseudomonas protegens Pf-5 in Suppressing the Growth and Pathogenicity of Pantoea ananatis on Maize. Int. J. Mol. Sci. 2022, 23, 6431. [Google Scholar] [CrossRef] [PubMed]
- Zhang, X.; Ma, Y.N.; Wang, X.; Liao, K.; He, S.; Zhao, X.; Guo, H.; Zhao, D.; Wei, H.L. Dynamics of rice microbiomes reveal core vertically transmitted seed endophytes. Microbiome 2022, 10, 216. [Google Scholar] [CrossRef] [PubMed]
- Nelson, E.B. The seed microbiome: Origins, interactions, and impacts. Plant Soil. 2018, 422, 7–34. [Google Scholar] [CrossRef]
- Chowhan, P.; Swarnakar, S.; Chakraborty, A.P. New report of endophytic bacterium Achromobacter xylosoxidans from root tissue of Musa spp. Mol. Biol. Rep. 2023, 50, 9179–9190. [Google Scholar] [CrossRef]
- Ely, C.S.; Smets, B.F. Guild Composition of Root-Associated Bacteria Changes with Increased Soil Contamination. Microb. Ecol. 2019, 78, 416–427. [Google Scholar] [CrossRef]
- Jiménez-Vázquez, K.R.; García-Cárdenas, E.; Barrera-Ortiz, S.; Ortiz-Castro, R.; Ruiz-Herrera, L.F.; Ramos-Acosta, B.P.; Coria-Arellano, J.L.; Sáenz-Mata, J.; López-Bucio, J. The plant beneficial rhizobacterium Achromobacter sp. 5B1 influences root development through auxin signaling and redistribution. Plant J. 2020, 103, 1639–1654. [Google Scholar] [CrossRef]
- Kryuchkova, Y.V.; Neshko, A.A.; Gogoleva, N.E.; Balkin, A.S.; Safronova, V.I.; Kargapolova, K.Y.; Shagimardanova, E.I.; Gogolev, Y.V.; Burygin, G.L. Genomics and taxonomy of the glyphosate-degrading, copper-tolerant rhizospheric bacterium Achromobacter insolitus LCu2. Antonie Van Leeuwenhoek 2024, 117, 105. [Google Scholar] [CrossRef]
- Kour, D.; Kour, H.; Khan, S.S.; Khan, R.T.; Bhardwaj, M.; Kailoo, S.; Kumari, C.; Rasool, S.; Yadav, A.N.; Sharma, Y.P. Biodiversity and Functional Attributes of Rhizospheric Microbiomes: Potential Tools for Sustainable Agriculture. Curr. Microbiol. 2023, 80, 192. [Google Scholar] [CrossRef]
- Blake, C.; Christensen, M.N.; Kovács Á, T. Molecular Aspects of Plant Growth Promotion and Protection by Bacillus subtilis. Mol. Plant Microbe Interact. 2021, 34, 15–25. [Google Scholar] [CrossRef]
- Zheng, L.; Ma, X.; Lang, D.; Zhang, X.; Zhou, L.; Wang, L.; Zhang, X. Encapsulation of Bacillus pumilus G5 from polyvinyl alcohol-sodium alginate (PVA-SA) and its implications in improving plant growth and soil fertility under drought and salt soil conditions. Int. J. Biol. Macromol. 2022, 209, 231–243. [Google Scholar] [CrossRef]
- Zaid, D.S.; Li, W.; Yang, S.; Li, Y. Identification of bioactive compounds of Bacillus velezensis HNA3 that contribute to its dual effects as plant growth promoter and biocontrol against post-harvested fungi. Microbiol. Spectr. 2023, 11, e0051923. [Google Scholar] [CrossRef] [PubMed]
- Verma, S.K.; Chen, Q.; White, J.F. Evaluation of colonization and mutualistic endophytic symbiosis of Escherichia coli with tomato and Bermuda grass seedlings. PeerJ 2022, 10, e13879. [Google Scholar] [CrossRef] [PubMed]
- Bhat, B.A.; Tariq, L.; Nissar, S.; Islam, S.T.; Islam, S.U.; Mangral, Z.; Ilyas, N.; Sayyed, R.Z.; Muthusamy, G.; Kim, W.; et al. The role of plant-associated rhizobacteria in plant growth, biocontrol and abiotic stress management. J. Appl. Microbiol. 2022, 133, 2717–2741. [Google Scholar] [CrossRef]
- Cherif-Silini, H.; Thissera, B.; Bouket, A.C.; Saadaoui, N.; Silini, A.; Eshelli, M.; Alenezi, F.N.; Vallat, A.; Luptakova, L.; Yahiaoui, B.; et al. Durum Wheat Stress Tolerance Induced by Endophyte Pantoea agglomerans with Genes Contributing to Plant Functions and Secondary Metabolite Arsenal. Int. J. Mol. Sci. 2019, 20, 3989. [Google Scholar] [CrossRef] [PubMed]
- da Silva, J.F.; Barbosa, R.R.; de Souza, A.N.; da Motta, O.V.; Teixeira, G.N.; Carvalho, V.S.; de Souza, A.L.; de Souza Filho, G.A. Isolation of Pantoea ananatis from sugarcane and characterization of its potential for plant growth promotion. Genet. Mol. Res. 2015, 14, 15301–15311. [Google Scholar] [CrossRef]
- Niu, H.; Sun, Y.; Zhang, Z.; Zhao, D.; Wang, N.; Wang, L.; Guo, H. The endophytic bacterial entomopathogen Serratia marcescens promotes plant growth and improves resistance against Nilaparvata lugens in rice. Microbiol. Res. 2022, 256, 126956. [Google Scholar] [CrossRef]
- Mondal, M.; Kumar, V.; Bhatnagar, A.; Vithanage, M.; Selvasembian, R.; Ambade, B.; Meers, E.; Chaudhuri, P.; Biswas, J.K. Bioremediation of metal(loid) cocktail, struvite biosynthesis and plant growth promotion by a versatile bacterial strain Serratia sp. KUJM3: Exploiting environmental co-benefits. Environ. Res. 2022, 214, 113937. [Google Scholar] [CrossRef]
- Chopra, A.; Mongad, D.; Satpute, S.; Mazumder, P.B.; Rahi, P. Quorum sensing activities and genomic insights of plant growth-promoting rhizobacteria isolated from Assam tea. World. J. Microbiol. Biotechnol. 2023, 39, 160. [Google Scholar] [CrossRef]
- Martin, P.A.W.; Gundersen-Rindal, D.; Blackburn, M.; Buyer, J. Chromobacterium subtsugae sp. nov., a betaproteobacterium toxic to Colorado potato beetle and other insect pests. Int. J. Syst. Evol. Microbiol. 2007, 57, 993–999. [Google Scholar] [CrossRef]
- Wang, P.; Wei, H.; Ke, T.; Fu, Y.; Zeng, Y.; Chen, C.; Chen, L. Characterization and genome analysis of Acinetobacter oleivorans S4 as an efficient hydrocarbon-degrading and plant-growth-promoting rhizobacterium. Chemosphere 2023, 331, 138732. [Google Scholar] [CrossRef]
- Shah, Z.M.; Naz, R.; Naz, S.; Zahoor, S.; Nosheen, A.; Shahid, M.; Anwar, Z.; Keyani, R. Incorporation of zinc sulfide nanoparticles, Acinetobacter pittii and Bacillus velezensis to improve tomato plant growth, biochemical attributes and resistance against Rhizoctoniasolani. Plant Physiol. Biochem. 2023, 202, 107909. [Google Scholar] [CrossRef] [PubMed]
- Banerjee, A.; Roychoudhury, A. Bio-priming with a Novel Plant Growth-Promoting Acinetobacter indicus Strain Alleviates Arsenic-Fluoride Co-toxicity in Rice by Modulating the Physiome and Micronutrient Homeostasis. Appl. Biochem. Biotechnol. 2023, 195, 6441–6464. [Google Scholar] [CrossRef] [PubMed]
- Samaddar, S.; Chatterjee, P.; Roy Choudhury, A.; Ahmed, S.; Sa, T. Interactions between Pseudomonas spp. and their role in improving the red pepper plant growth under salinity stress. Microbiol Res. 2019, 219, 66–73. [Google Scholar] [CrossRef] [PubMed]
- Muñoz Torres, P.; Cárdenas, S.; Arismendi Macuer, M.; Huanacuni, N.; Huanca-Mamani, W.; Cifuentes, D.; Sepúlveda Chavera, G.F. The Endophytic Pseudomonas sp. S57 for Plant-Growth Promotion and the Biocontrol of Phytopathogenic Fungi and Nematodes. Plants 2021, 10, 1531. [Google Scholar] [CrossRef]
- Majeed, A.; Kaleem Abbasi, M.; Hameed, S.; Yasmin, S.; Hanif, M.K.; Naqqash, T.; Imran, A. Pseudomonas sp. AF-54 containing multiple plant beneficial traits acts as growth enhancer of Helianthus annuus L. under reduced fertilizer input. Microbiol. Res. 2018, 216, 56–69. [Google Scholar] [CrossRef]
- de Matos, G.F.; Rouws, L.F.M.; Simões-Araújo, J.L.; Baldani, J.I. Evolution and function of nitrogen fixation gene clusters in sugarcane associated Bradyrhizobium strains. Environ. Microbiol. 2021, 23, 6148–6162. [Google Scholar] [CrossRef]
- Hashimoto, S.; Goto, K.; Pyromyou, P.; Songwattana, P.; Greetatorn, T.; Tittabutr, P.; Boonkerd, N.; Teaumroong, N.; Uchiumi, T. Type III Secretion System of Bradyrhizobium sp. SUTN9-2 Obstructs Symbiosis with Lotus spp. Microbes Environ. 2020, 35. [Google Scholar] [CrossRef]
- Balázs, H.E.; Schmid, C.A.O.; Cruzeiro, C.; Podar, D.; Szatmari, P.M.; Buegger, F.; Hufnagel, G.; Radl, V.; Schröder, P. Post-reclamation microbial diversity and functions in hexachlorocyclohexane (HCH) contaminated soil in relation to spontaneous HCH tolerant vegetation. Sci. Total Environ. 2021, 767, 144653. [Google Scholar] [CrossRef]
- Wang, F.; Wei, Y.; Yan, T.; Wang, C.; Chao, Y.; Jia, M.; An, L.; Sheng, H. Sphingomonas sp. Hbc-6 alters physiological metabolism and recruits beneficial rhizosphere bacteria to improve plant growth and drought tolerance. Front. Plant Sci. 2022, 13, 1002772. [Google Scholar] [CrossRef]
- Timilsina, S.; Potnis, N.; Newberry, E.A.; Liyanapathiranage, P.; Iruegas-Bocardo, F.; White, F.F.; Goss, E.M.; Jones, J.B. Xanthomonas diversity, virulence and plant-pathogen interactions. Nat. Rev. Microbiol. 2020, 18, 415–427. [Google Scholar] [CrossRef]
- Jacques, M.A.; Arlat, M.; Boulanger, A.; Boureau, T.; Carrère, S.; Cesbron, S.; Chen, N.W.; Cociancich, S.; Darrasse, A.; Denancé, N.; et al. Using Ecology, Physiology, and Genomics to Understand Host Specificity in Xanthomonas. Annu. Rev. Phytopathol. 2016, 54, 163–187. [Google Scholar] [CrossRef] [PubMed]
- Database Resources of the National Genomics Data Center, China National Center for Bioinformation in 2023. Nucleic Acids Res. 2023, 51, D18–D28. [CrossRef] [PubMed]
Disclaimer/Publisher’s Note: The statements, opinions and data contained in all publications are solely those of the individual author(s) and contributor(s) and not of MDPI and/or the editor(s). MDPI and/or the editor(s) disclaim responsibility for any injury to people or property resulting from any ideas, methods, instructions or products referred to in the content. |
© 2025 by the authors. Licensee MDPI, Basel, Switzerland. This article is an open access article distributed under the terms and conditions of the Creative Commons Attribution (CC BY) license (https://creativecommons.org/licenses/by/4.0/).







