The Dominant Role of Dietary Differences in Shaping the Intestinal Microbial Communities of Grass Carp, Carp, and Crucian Carp in a Saline–Alkali Lake in Xinjiang During Winter
Abstract
1. Introduction
2. Materials and Methods
2.1. Sample Collection
2.2. DNA Extraction, PCR Amplification, and 16S rRNA Sequencing
2.3. Sequencing Data Analysis
2.4. Bioinformatics and Statistical Analysis
3. Results
3.1. Diversity Analysis of Microbial Community
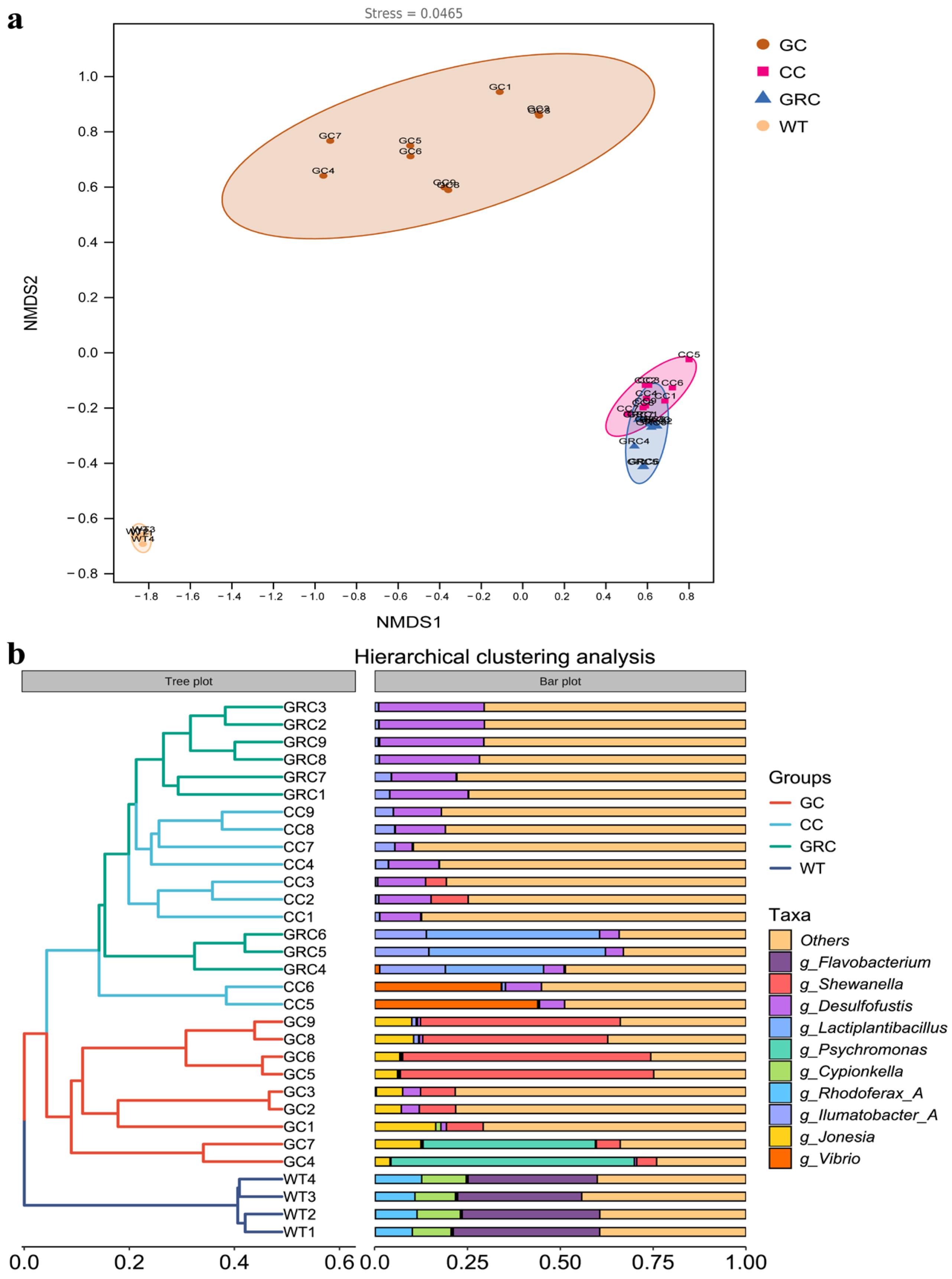
3.2. Microbial Community Composition
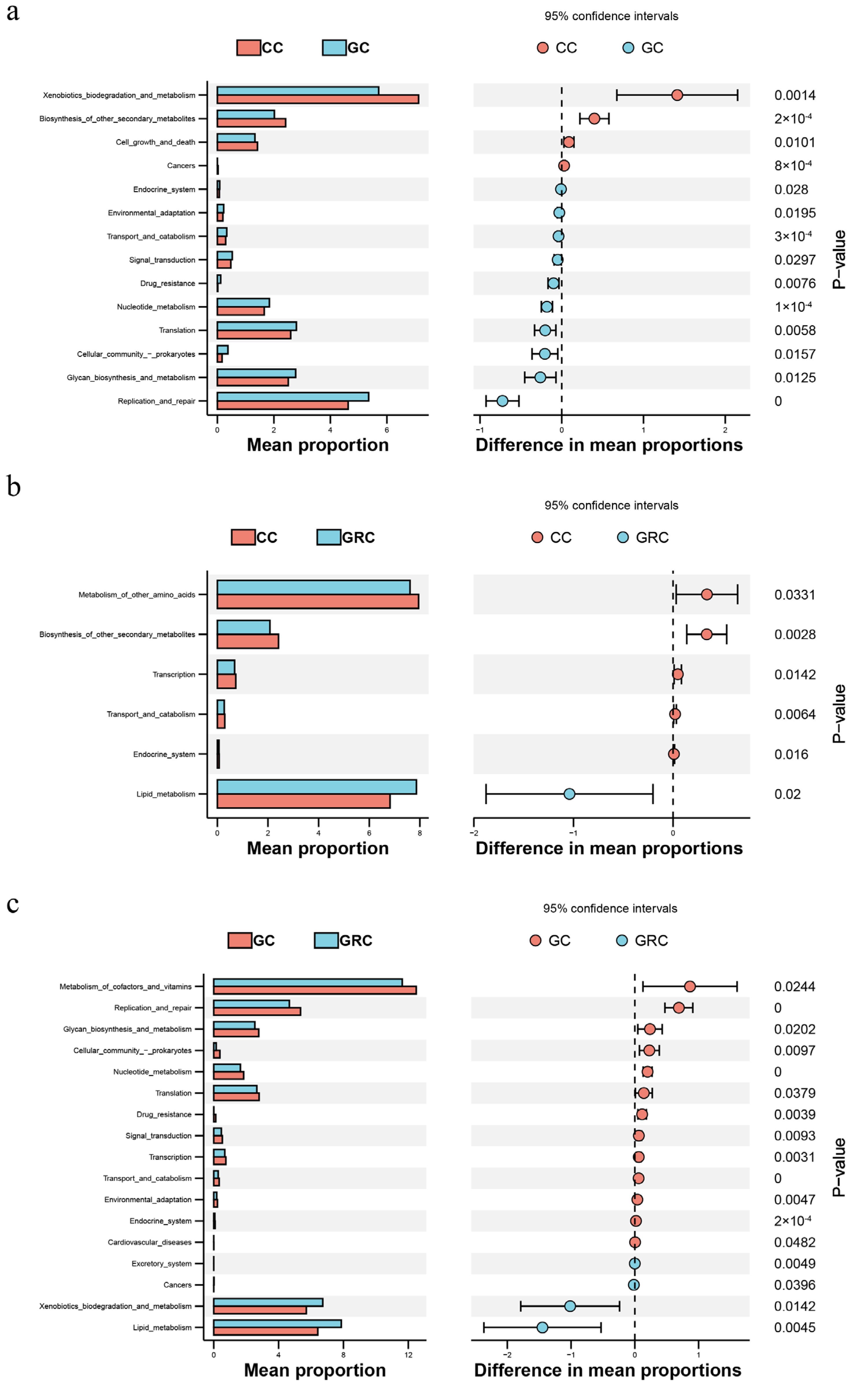
3.3. Functional Pathways with Significant Differences Between the Four Groups
3.4. Correlation Analysis
4. Discussion
5. Conclusions
Author Contributions
Funding
Institutional Review Board Statement
Informed Consent Statement
Data Availability Statement
Conflicts of Interest
References
- Liu, C.; Zhao, L.P.; Shen, Y.Q. A systematic review of advances in intestinal microflora of fish. Fish Physiol. Biochem. 2021, 47, 2041–2053. [Google Scholar] [CrossRef] [PubMed]
- Li, X.; Zhu, Y.; Ringø, E.; Wang, X.; Gong, J.; Yang, D. Intestinal microbiome and its potential functions in bighead carp (Aristichthys nobilis) under different feeding strategies. PeerJ 2018, 6, e6000. [Google Scholar] [CrossRef] [PubMed]
- Ingerslev, H.C.; Strube, M.L.; Jørgensen, L.; Dalsgaard, I.; Boye, M.; Madsen, L. Diet type dictates the gut microbiota and the immune response against Yersinia ruckeri in rainbow trout (Oncorhynchus mykiss). Fish Shellfish Immunol. 2014, 40, 624–633. [Google Scholar] [CrossRef] [PubMed]
- Dehler, C.E.; Secombes, C.J.; Martin, S.A. Environmental and physiological factors shape the gut microbiota of Atlantic salmon parr (Salmo salar L.). Aquaculture 2017, 467, 149–157. [Google Scholar] [CrossRef]
- Rawls, J.F.; Samuel, B.S.; Gordon, J.I. Gnotobiotic zebrafish reveal evolutionarily conserved responses to the gut microbiota. Proc. Natl. Acad. Sci. USA 2004, 101, 4596–4601. [Google Scholar] [CrossRef]
- Valdes, A.M.; Walter, J.; Segal, E.; Spector, T.D. Role of the gut microbiota in nutrition and health. BMJ 2018, 361, k2179. [Google Scholar] [CrossRef]
- Bakke, I.; Coward, E.; Andersen, T.; Vadstein, O. Selection in the host structures the microbiota associated with developing cod larvae (Gadus morhua). Environ. Microbiol. 2015, 17, 3914–3924. [Google Scholar] [CrossRef]
- Desai, A.R.; Links, M.G.; Collins, S.A.; Mansfield, G.S.; Drew, M.D.; Van Kessel, A.G.; Hill, J.E. Effects of plant-based diets on the distal gut microbiome of rainbow trout (Oncorhynchus mykiss). Aquaculture 2012, 350–353, 134–142. [Google Scholar] [CrossRef]
- Ingerslev, H.C.; Jrgensen, L.V.G.; Strube, M.L.; Larsen, N.; Dalsgaard, I.; Boye, M.; Madsen, L. The development of the gut microbiota in rainbow trout (Oncorhynchus mykiss) is affected by first feeding and diet type. Aquaculture 2014, 424–425, 24–34. [Google Scholar] [CrossRef]
- Jiao, F.; Zhang, L.; Limbu, S.M.; Yin, H.; Xie, Y.; Yang, Z.; Shang, Z.; Kong, L.; Rong, H. A comparison of digestive strategies for fishes with different feeding habits: Digestive enzyme activities, intestinal morphology, and gut microbiota. Ecol. Evol. 2023, 13, e10499. [Google Scholar] [CrossRef]
- Bi, S.; Lai, H.; Guo, D.; Liu, X.; Wang, G.; Chen, X.; Liu, S.; Yi, H.; Su, Y.; Li, G. The Characteristics of Intestinal Bacterial Community in Three Omnivorous Fishes and Their Interaction with Microbiota from Habitats. Microorganisms 2021, 9, 2125. [Google Scholar] [CrossRef]
- Li, T.; Long, M.; Gatesoupe, F.J.; Zhang, Q.; Li, A.; Gong, X. Comparative analysis of the intestinal bacterial communities in different species of carp by pyrosequencing. Microb. Ecol. 2015, 69, 25–36. [Google Scholar] [CrossRef]
- Ye, W.; Shi, M.; Chen, S.; Duan, Y.; Jiang, Y.; Cheng, Y.; Zhang, W.; Chen, J.; Wang, Y.; Xia, X.Q. Transcriptome analysis revealed the existence of family-specific regulation of growth traits in grass carp. Genomics 2023, 115, 110706. [Google Scholar] [CrossRef]
- Li, M.; Liang, H.; Yang, H.; Ding, Q.; Xia, R.; Chen, J.; Zhou, W.; Yang, Y.; Zhang, Z.; Yao, Y.; et al. Deciphering the gut microbiome of grass carp through multi-omics approach. Microbiome 2024, 12, 2. [Google Scholar] [CrossRef]
- Wu, S.; Wang, G.; Angert, E.R.; Wang, W.; Li, W.; Zou, H. Composition, diversity, and origin of the bacterial community in grass carp intestine. PLoS ONE 2012, 7, e30440. [Google Scholar] [CrossRef] [PubMed]
- Saha, S.; Roy, R.N.; Sen, S.K.; Ray, A.K. Characterization of cellulase-producing bacteria from the digestive tract of tilapia, Oreochromis mossambica (Peters) and grass carp, Ctenopharyngodon idella (Valenciennes). Aquac. Res. 2006, 37, 380–388. [Google Scholar] [CrossRef]
- Yin, H.; Huang, Y.; Yan, G.; Huang, Q.; Wang, Y.; Liu, H.; Huang, Z.; Hong, Y. Effects of chlorantraniliprole-based pesticide on transcriptional response and gut microbiota of the crucian carp, Carassius carassius. Ecotoxicol. Environ. Saf. 2023, 263, 115292. [Google Scholar] [CrossRef] [PubMed]
- Tang, Y.; Liu, X.; Feng, C.; Zhou, Z.; Liu, S. Nicotinamide phosphoribosyltransferase (Nampt) of hybrid crucian carp protects intestinal barrier and enhances host immune defense against bacterial infection. Dev. Comp. Immunol. 2022, 128, 104314. [Google Scholar] [CrossRef]
- de Meo, I.; Østbye, K.; Kahilainen, K.K.; Poléo, A.B.S. The role of predation risk in structuring life-history traits of crucian carp (Carassius carassius) in a series of small boreal lakes. J. Fish Biol. 2023, 103, 939–949. [Google Scholar] [CrossRef]
- Li, Z.; Lv, J.; Chen, J.; Sun, F.; Sheng, R.; Qin, Y.; Rao, L.; Lu, T.; Sun, L. Comparative study of gut content microbiota in freshwater fish with different feeding habits: A case study of an urban lake. J. Fish Biol. 2025, 106, 823–835. [Google Scholar] [CrossRef]
- Jeney, Z.; Jian, Z. Use and exchange of aquatic resources relevant for food and aquaculture: Common carp (Cyprinus carpio L.). Rev. Aquac. 2010, 1, 163–173. [Google Scholar] [CrossRef]
- Liu, H.; Guo, X.; Gooneratne, R.; Lai, R.; Zeng, C.; Zhan, F.; Wang, W. The gut microbiome and degradation enzyme activity of wild freshwater fishes influenced by their trophic levels. Sci. Rep. 2016, 6, 24340. [Google Scholar] [CrossRef] [PubMed]
- van Kessel, M.A.; Dutilh, B.E.; Neveling, K.; Kwint, M.P.; Veltman, J.A.; Flik, G.; Jetten, M.S.; Klaren, P.H.; Op den Camp, H.J. Pyrosequencing of 16S rRNA gene amplicons to study the microbiota in the gastrointestinal tract of carp (Cyprinus carpio L.). AMB Express 2011, 1, 41. [Google Scholar] [CrossRef] [PubMed]
- Zou, S.; Gong, L.; Khan, T.A.; Pan, L.; Yan, L.; Li, D.; Cao, L.; Li, Y.; Ding, X.; Yi, G.; et al. Comparative analysis and gut bacterial community assemblages of grass carp and crucian carp in new lineages from the Dongting Lake area. MicrobiologyOpen 2020, 9, e996. [Google Scholar] [CrossRef]
- Xu, L.; Xiang, P.; Zhang, B.; Yang, K.; Liu, F.; Wang, Z.; Jin, Y.; Deng, L.; Gan, W.; Song, Z. Host Species Influence the Gut Microbiota of Endemic Cold-Water Fish in Upper Yangtze River. Front. Microbiol. 2022, 13, 906299. [Google Scholar] [CrossRef]
- Meng, X.; Luo, L.; Zhao, Z.; Wang, S.; Zhang, R.; Guo, K. Ginger polysaccharide alleviates the effects of acute exposure to carbonate in crucian carp (Carassius auratus) by regulating immunity, intestinal microbiota, and intestinal metabolism. Ecotoxicol. Environ. Saf. 2024, 273, 116127. [Google Scholar] [CrossRef]
- Bolyen, E.; Rideout, J.R.; Dillon, M.R.; Bokulich, N.A.; Abnet, C.C.; Al-Ghalith, G.A.; Alexander, H.; Alm, E.J.; Arumugam, M.; Asnicar, F.; et al. Reproducible, interactive, scalable and extensible microbiome data science using QIIME 2. Nat. Biotechnol. 2019, 37, 852–857. [Google Scholar] [CrossRef]
- Martin, M. Cutadapt removes adapter sequences from high-throughput sequencing reads. EMBnet J. 2011, 17, 10–12. [Google Scholar] [CrossRef]
- Callahan, B.J.; McMurdie, P.J.; Rosen, M.J.; Han, A.W.; Johnson, A.J.; Holmes, S.P. DADA2: High-resolution sample inference from Illumina amplicon data. Nat. Methods 2016, 13, 581–583. [Google Scholar] [CrossRef]
- Katoh, K.; Misawa, K.; Kuma, K.; Miyata, T. MAFFT: A novel method for rapid multiple sequence alignment based on fast Fourier transform. Nucleic Acids Res. 2002, 30, 3059–3066. [Google Scholar] [CrossRef]
- Price, M.N.; Dehal, P.S.; Arkin, A.P. FastTree: Computing large minimum evolution trees with profiles instead of a distance matrix. Mol. Biol. Evol. 2009, 26, 1641–1650. [Google Scholar] [CrossRef] [PubMed]
- Bokulich, N.A.; Kaehler, B.D.; Rideout, J.R.; Dillon, M.; Bolyen, E.; Knight, R.; Huttley, G.A.; Gregory Caporaso, J. Optimizing taxonomic classification of marker-gene amplicon sequences with QIIME 2’s q2-feature-classifier plugin. Microbiome 2018, 6, 90. [Google Scholar] [CrossRef] [PubMed]
- Kõljalg, U.; Nilsson, R.H.; Abarenkov, K.; Tedersoo, L.; Taylor, A.F.; Bahram, M.; Bates, S.T.; Bruns, T.D.; Bengtsson-Palme, J.; Callaghan, T.M.; et al. Towards a unified paradigm for sequence-based identification of fungi. Mol. Ecol. 2013, 22, 5271–5277. [Google Scholar] [CrossRef] [PubMed]
- Ramette, A. Multivariate analyses in microbial ecology. FEMS Microbiol. Ecol. 2007, 62, 142–160. [Google Scholar] [CrossRef]
- Clarke, K.R. Non-parametric multivariate analyses of changes in community structure. Aust. J. Ecol. 1993, 18, 117–143. [Google Scholar] [CrossRef]
- Hamidi, B.; Wallace, K.; Vasu, C.; Alekseyenko, A.V. W(∗)(d)-test: Robust distance-based multivariate analysis of variance. Microbiome 2019, 7, 51. [Google Scholar] [CrossRef]
- Zaura, E.; Keijser, B.J.; Huse, S.M.; Crielaard, W. Defining the healthy “core microbiome” of oral microbial communities. BMC Microbiol. 2009, 9, 259. [Google Scholar] [CrossRef]
- Segata, N.; Izard, J.; Waldron, L.; Gevers, D.; Miropolsky, L.; Garrett, W.S.; Huttenhower, C. Metagenomic biomarker discovery and explanation. Genome Biol. 2011, 12, R60. [Google Scholar] [CrossRef]
- Douglas, G.M.; Maffei, V.J.; Zaneveld, J.; Yurgel, S.N.; Brown, J.R.; Taylor, C.M.; Huttenhower, C.; Langille, M.G.I. PICRUSt2: An improved and customizable approach for metagenome inference. bioRxiv 2020. [Google Scholar] [CrossRef]
- Li, Q.; Zhou, J.; Zhou, Y.; Bai, C.; Tao, H.; Jia, R.; Ji, Y.; Yang, G. Variation of groundwater hydrochemical characteristics in the plain area of the Tarim Basin, Xinjiang Region, China. Environ. Earth Sci. 2014, 72, 4249–4263. [Google Scholar] [CrossRef]
- Song, K.; Shang, Y.; Wen, Z.; Jacinthe, P.A.; Liu, G.; Lyu, L.; Fang, C. Characterization of CDOM in saline and freshwater lakes across China using spectroscopic analysis. Water Res. 2019, 150, 403–417. [Google Scholar] [CrossRef] [PubMed]
- Wang, F.; Chen, X.; Luo, G.; Han, Q. Mapping of regional soil salinities in Xinjiang and strategies for amelioration and management. Chin. Geogr. Sci. 2015, 25, 321–336. [Google Scholar] [CrossRef]
- Eichmiller, J.J.; Hamilton, M.J.; Staley, C.; Sadowsky, M.J.; Sorensen, P.W. Environment shapes the fecal microbiome of invasive carp species. Microbiome 2016, 4, 44. [Google Scholar] [CrossRef] [PubMed]
- Butt, R.L.; Volkoff, H. Gut Microbiota and Energy Homeostasis in Fish. Front. Endocrinol. 2019, 10, 9. [Google Scholar] [CrossRef]
- Mahajan, G.B.; Balachandran, L. Antibacterial agents from actinomycetes—A review. Front. Biosci. 2012, 4, 240–253. [Google Scholar] [CrossRef]
- Li, J.; Ni, J.; Li, J.; Wang, C.; Li, X.; Wu, S.; Zhang, T.; Yu, Y.; Yan, Q. Comparative study on gastrointestinal microbiota of eight fish species with different feeding habits. J. Appl. Microbiol. 2014, 117, 1750–1760. [Google Scholar] [CrossRef]
- Huang, F.; Pan, L.; Song, M.; Tian, C.; Gao, S. Microbiota assemblages of water, sediment, and intestine and their associations with environmental factors and shrimp physiological health. Appl. Microbiol. Biotechnol. 2018, 102, 8585–8598. [Google Scholar] [CrossRef]
- Zhang, Z.; Lu, J.; Zhang, S.; Tian, Z.; Feng, C.; Liu, Y. Analysis of bacterial community structure, functional variation, and assembly mechanisms in multi-media habitats of lakes during the frozen period. Ecotoxicol. Environ. Saf. 2024, 284, 116903. [Google Scholar] [CrossRef]
- Xu, L.; Xiang, P.; Liu, X.; Zhao, L.; Chen, H.; Li, M.; Song, Z. Deterministic processes dominate microbial assembly mechanisms in the gut microbiota of cold-water fish between summer and winter. Front. Microbiol. 2024, 15, 1415931. [Google Scholar] [CrossRef]
- Dailey, F.E.; McGraw, J.E.; Jensen, B.J.; Bishop, S.S.; Lokken, J.P.; Dorff, K.J.; Ripley, M.P.; Munro, J.B. The Microbiota of Freshwater Fish and Freshwater Niches Contain Omega-3 Fatty Acid-Producing Shewanella Species. Appl. Environ. Microbiol. 2016, 82, 218–231. [Google Scholar] [CrossRef]
- Sampaio, A.; Silva, V.; Aonofriesei, F. Vibrio spp.: Life Strategies, Ecology, and Risks in a Changing Environment. Diversity 2022, 14, 97. [Google Scholar] [CrossRef]
- Vargas, O.; Gutiérrez, M.S.; Caruffo, M.; Valderrama, B.; Medina, D.A.; García, K.; Reyes-Jara, A.; Toro, M.; Feijóo, C.G.; Navarrete, P. Probiotic Yeasts and Vibrio anguillarum Infection Modify the Microbiome of Zebrafish Larvae. Front. Microbiol. 2021, 12, 647977. [Google Scholar] [CrossRef] [PubMed]
- Sullam, K.E.; Essinger, S.D.; Lozupone, C.A.; O’Connor, M.P.; Rosen, G.L.; Knight, R.; Kilham, S.S.; Russell, J.A. Environmental and ecological factors that shape the gut bacterial communities of fish: A meta-analysis. Mol. Ecol. 2012, 21, 3363–3378. [Google Scholar] [CrossRef] [PubMed]
- Vasemägi, A.; Visse, M.; Kisand, V. Effect of Environmental Factors and an Emerging Parasitic Disease on Gut Microbiome of Wild Salmonid Fish. mSphere 2017, 2, e00418-17. [Google Scholar] [CrossRef]
- Adams, H.E.; Crump, B.C.; Kling, G.W. Temperature controls on aquatic bacterial production and community dynamics in arctic lakes and streams. Environ. Microbiol. 2010, 12, 1319–1333. [Google Scholar] [CrossRef]
- Lind, L.; Nilsson, C.; Polvi, L.E.; Weber, C. The role of ice dynamics in shaping vegetation in flowing waters. Biol. Rev. Camb. Philos. Soc. 2014, 89, 791–804. [Google Scholar] [CrossRef]
- Savard, P.; Fernandes, T.; Dao, A.; Mcmeans, B.; Lazar, C.S. Seasons Influence the Native Gut Microbiome of Lake Trout Salvelinus namaycush. Appl. Microbiol. 2023, 3, 276–287. [Google Scholar] [CrossRef]
- Adak, A.; Khan, M.R. An insight into gut microbiota and its functionalities. Cell. Mol. Life Sci. 2019, 76, 473–493. [Google Scholar] [CrossRef]
- Brown, E.M.; Clardy, J.; Xavier, R.J. Gut microbiome lipid metabolism and its impact on host physiology. Cell Host Microbe 2023, 31, 173–186. [Google Scholar] [CrossRef]
- Pires, I.C.C.; Souza, F.B.; Silva, A.T.D. Trophic plasticity of tetra-fish, Psalidodon aff. fasciatus (Cuvier, 1819) (Characidae), in an Atlantic Forest stream of Northeast Brazil. An. Acad. Bras. Cienc. 2024, 96, e20230652. [Google Scholar] [CrossRef]
- Meng, X.L.; Li, S.; Qin, C.B.; Zhu, Z.X.; Hu, W.P.; Yang, L.P.; Lu, R.H.; Li, W.J.; Nie, G.X. Intestinal microbiota and lipid metabolism responses in the common carp (Cyprinus carpio L.) following copper exposure. Ecotoxicol. Environ. Saf. 2018, 160, 257–264. [Google Scholar] [CrossRef]
- Tang, K.Y.; Wang, Z.W.; Wan, Q.H.; Fang, S.G. Metagenomics Reveals Seasonal Functional Adaptation of the Gut Microbiome to Host Feeding and Fasting in the Chinese Alligator. Front. Microbiol. 2019, 10, 2409. [Google Scholar] [CrossRef]









| S1 | S2 | S3 | S4 | S5 | |
|---|---|---|---|---|---|
| Temperature (°C) | 0.5 | 0.3 | 0.65 | 0.4 | 0.52 |
| DO (mg/L) | 9.56 | 9.34 | 9.15 | 8.12 | 9.68 |
| PH | 8.54 | 7.55 | 8.32 | 8.25 | 8.23 |
| Salinity (ppt) | 6.52 | 6.21 | 6.14 | 6.77 | 6.35 |
| TDS (mg/L) | 7428.65 | 7139.10 | 7109.36 | 6946.15 | 6953.14 |
| GC | CC | GRC | WT | |
|---|---|---|---|---|
| Chao1 | 478.1596 ± 217.7226 c | 2160.6622 ± 494.0034 a | 2159.0822 ± 310.1022 a | 1551.2975 ± 77.5678 b |
| ACE | 490.0839 ± 223.0027 c | 2197.9752 ± 501.3696 a | 2206.0507 ± 314.0983 a | 1570.3253 ± 78.4579 b |
| Simpson | 0.9189 ± 0.0487 b | 0.9558 ± 0.032 ab | 0.9309 ± 0.0427 ab | 0.9706 ± 0.0025 a |
| Shannon | 5.313 ± 0.7933 b | 7.2329 ± 1.1022 a | 6.9461 ± 0.7936 a | 6.9377 ± 0.1421 a |
| Coverage | 0.9989 ± 0.0006 | 0.9957 ± 0.0008 | 0.9951 ± 0.0009 | 0.9986 ± 0.0003 |
Disclaimer/Publisher’s Note: The statements, opinions and data contained in all publications are solely those of the individual author(s) and contributor(s) and not of MDPI and/or the editor(s). MDPI and/or the editor(s) disclaim responsibility for any injury to people or property resulting from any ideas, methods, instructions or products referred to in the content. |
© 2025 by the authors. Licensee MDPI, Basel, Switzerland. This article is an open access article distributed under the terms and conditions of the Creative Commons Attribution (CC BY) license (https://creativecommons.org/licenses/by/4.0/).
Share and Cite
Ma, R.; Chen, Y.; Chen, X.; Zhang, J.; Liu, C.; Yang, L.; Song, Y.; Sun, Z.; Lin, X.; Ai, T.; et al. The Dominant Role of Dietary Differences in Shaping the Intestinal Microbial Communities of Grass Carp, Carp, and Crucian Carp in a Saline–Alkali Lake in Xinjiang During Winter. Microorganisms 2025, 13, 2572. https://doi.org/10.3390/microorganisms13112572
Ma R, Chen Y, Chen X, Zhang J, Liu C, Yang L, Song Y, Sun Z, Lin X, Ai T, et al. The Dominant Role of Dietary Differences in Shaping the Intestinal Microbial Communities of Grass Carp, Carp, and Crucian Carp in a Saline–Alkali Lake in Xinjiang During Winter. Microorganisms. 2025; 13(11):2572. https://doi.org/10.3390/microorganisms13112572
Chicago/Turabian StyleMa, Ruomei, Yaya Chen, Xiande Chen, Jiaqi Zhang, Changcai Liu, Liting Yang, Yong Song, Zhen Sun, Xuyuan Lin, Tao Ai, and et al. 2025. "The Dominant Role of Dietary Differences in Shaping the Intestinal Microbial Communities of Grass Carp, Carp, and Crucian Carp in a Saline–Alkali Lake in Xinjiang During Winter" Microorganisms 13, no. 11: 2572. https://doi.org/10.3390/microorganisms13112572
APA StyleMa, R., Chen, Y., Chen, X., Zhang, J., Liu, C., Yang, L., Song, Y., Sun, Z., Lin, X., Ai, T., Ren, D., & Chen, S. (2025). The Dominant Role of Dietary Differences in Shaping the Intestinal Microbial Communities of Grass Carp, Carp, and Crucian Carp in a Saline–Alkali Lake in Xinjiang During Winter. Microorganisms, 13(11), 2572. https://doi.org/10.3390/microorganisms13112572

