Identification of Three New Rugose Small Colony Variants from a Pseudomonas aeruginosa Biofilm
Abstract
1. Introduction
2. Materials and Methods
2.1. Materials
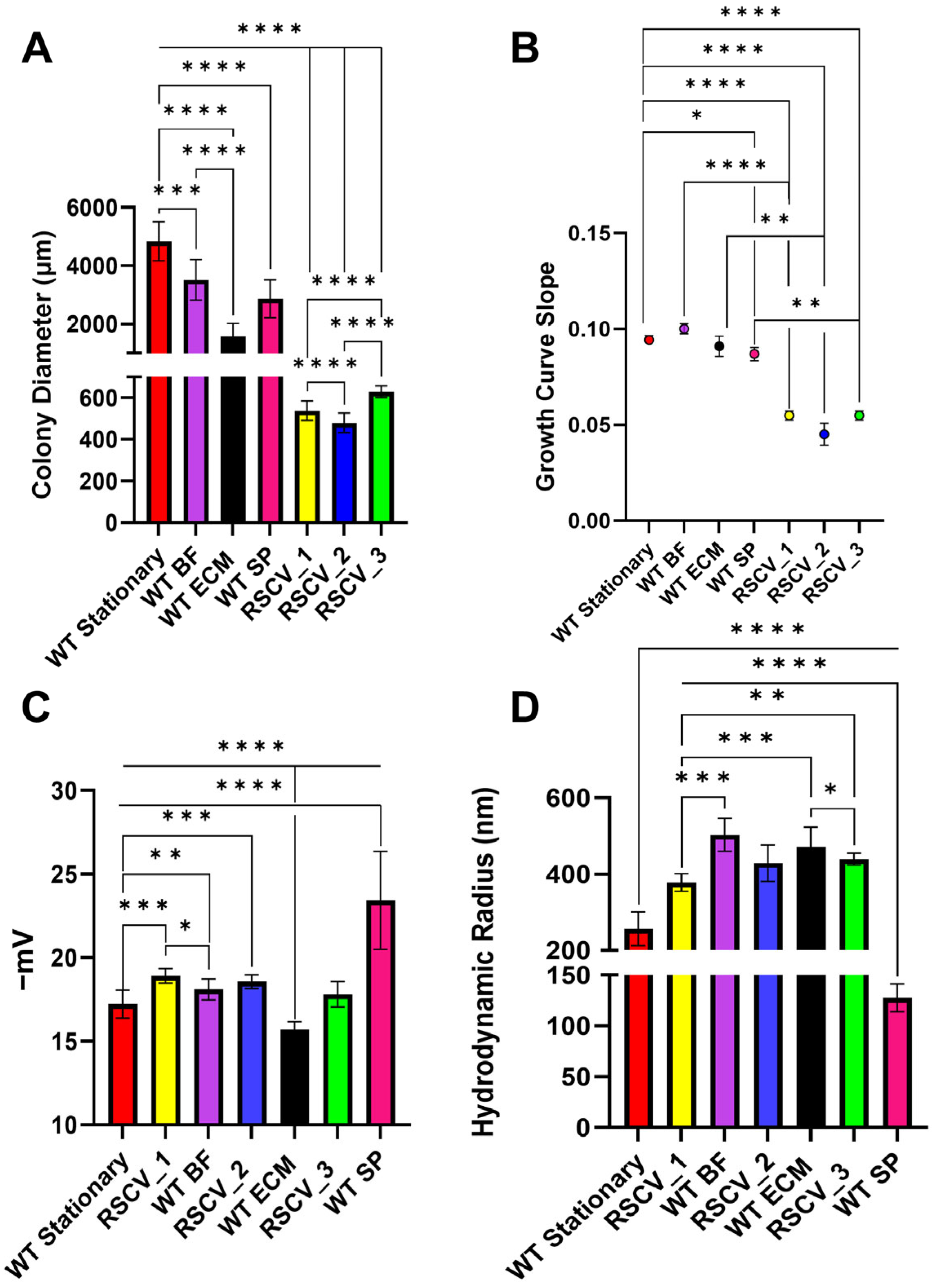
2.2. Cell Growth and Culture Conditions
2.3. Zeta Potential and DLS Particle Size Analysis
2.4. Swarming and Twitching Assays
2.5. Crystal Violet Biofilm Assays
2.6. Congo Red Assay
2.7. Phenazine and Siderophore Isolation and Quantification
2.8. MALDI Procedure
2.9. DNA Isolation
2.10. Cyclic-Di-GMP Isolation
2.11. LC-MS/MS Cyclic-Di-GMP Analysis
2.12. DNA Sequencing Analysis
2.13. RNA Extraction, Sequencing, and Bioinformatics
2.14. SEM Imaging
2.15. Light Microscopy Imaging
2.16. Statistics
3. Results
3.1. Isolation and Initial Identification of Three Distinct RSCVs from a WT PA14 Biofilm
3.2. Altered Amounts of the Signaling Molecule Cyclic-Di-GMP Between the RSCVs and WT PA14
3.3. RSCVs and WT PA14 Had Differing Levels of Biofilm Formation, Exopolysaccharide Production, and Antibiotic Tolerance
3.4. Bacterial Motility Differs Among the RSCVs
3.5. RSCVs Were Found to Have Differing Amounts of Released Phenazine and Siderophore Virulence Factors
3.6. Detection of Unique Surface Cell Ions in RSCV_1, RSCV_2, and RSCV_3
3.7. RNA Sequencing (RNA-Seq) Analysis Reveals Differentially Expressed Genes to Stationary Phase WT PA14 and Between RSCV_1 and RSCV_3
3.8. Whole-Genome Single-Molecule Real-Time (SMRT) Sequencing of Stationary WT PA14, RSCV_1, RSCV_2, and RSCV_3 Revealed Unique Single-Nucleotide Polymorphisms (SNPs)
4. Discussion
Supplementary Materials
Author Contributions
Funding
Institutional Review Board Statement
Informed Consent Statement
Data Availability Statement
Conflicts of Interest
Abbreviations
| RSCV | Rugose Small Colony Variant |
| KEGG | Kyoto Encyclopedia of Genes and Genomes |
| ECM | Extracellular Matrix Cells |
| BF | Biofilm Cells |
| SP | Supernatant Cells |
| GEO | Gene Expression Omnibus |
| Cyclic-di-GMP | bis-(3′,5′)-cyclic-dimeric-guanosine monophosphate |
| CF | Cystic fibrosis |
| pGpG | 5′-phosphoguanylyl-(3′,5′)-guanosine |
| SMRT | Single-Molecule Real-Time |
| RNA-seq | RNA sequencing |
| MALDI | Matrix-Assisted Laser Desorption Ionization |
| CFU | Colony Forming Unit |
| FCA | Fuzzy Clustering Analysis |
References
- Qin, X.; Emerson, J.; Stapp, J.; Stapp, L.; Abe, P.; Burns, J.L. Use of Real-Time PCR with Multiple Targets To Identify Pseudomonas aeruginosa and Other Nonfermenting Gram-Negative Bacilli from Patients with Cystic Fibrosis. J. Clin. Microbiol. 2003, 41, 4312–4317. [Google Scholar] [CrossRef] [PubMed]
- Costerton, J.W.; Stewart, P.S.; Greenberg, E.P. Bacterial Biofilms: A Common Cause of Persistent Infections. Science 1999, 284, 1318–1322. [Google Scholar] [CrossRef]
- Allesen-Holm, M.; Barken, K.B.; Yang, L.; Klausen, M.; Webb, J.S.; Kjelleberg, S.; Molin, S.; Givskov, M.; Tolker-Nielsen, T. A characterization of DNA release in Pseudomonas aeruginosa cultures and biofilms. Mol. Microbiol. 2006, 59, 1114–1128. [Google Scholar] [CrossRef]
- Toyofuku, M.; Roschitzki, B.; Riedel, K.; Eberl, L. Identification of Proteins Associated with the Pseudomonas aeruginosa Biofilm Extracellular Matrix. J. Proteome Res. 2012, 11, 4906–4915. [Google Scholar] [CrossRef]
- Jennings, L.K.; Storek, K.M.; Ledvina, H.E.; Coulon, C.; Marmont, L.S.; Sadovskaya, I.; Secor, P.R.; Tseng, B.S.; Scian, M.; Filloux, A.; et al. Pel is a cationic exopolysaccharide that cross-links extracellular DNA in the Pseudomonas aeruginosa biofilm matrix. Proc. Natl. Acad. Sci. USA 2015, 112, 11353–11358. [Google Scholar] [CrossRef]
- Tseng, B.S.; Zhang, W.; Harrison, J.J.; Quach, T.P.; Song, J.L.; Penterman, J.; Singh, P.K.; Chopp, D.L.; Packman, A.I.; Parsek, M.R. The extracellular matrix protects Pseudomonas aeruginosa biofilms by limiting the penetration of tobramycin. Environ. Microbiol. 2013, 15, 2865–2878. [Google Scholar] [CrossRef] [PubMed]
- Nikaido, H. Antibiotic Resistance Caused by Gram-Negative Multidrug Efflux Pumps. Clin. Infect. Dis. 1998, 27 (Suppl. S1), S32–S41. [Google Scholar] [CrossRef]
- Li, X.-Z.; Nikaido, H. Efflux-Mediated Drug Resistance in Bacteria. Drugs 2009, 69, 1555–1623. [Google Scholar] [CrossRef]
- Pagès, J.-M.; Amaral, L. Mechanisms of drug efflux and strategies to combat them: Challenging the efflux pump of Gram-negative bacteria. Biochim. Biophys. Acta (BBA) Proteins Proteom. 2009, 1794, 826–833. [Google Scholar] [CrossRef] [PubMed]
- Nakhamchik, A.; Wilde, C.; Rowe-Magnus Dean, A. Cyclic-di-GMP Regulates Extracellular Polysaccharide Production, Biofilm Formation, and Rugose Colony Development by Vibrio vulnificus. Appl. Environ. Microbiol. 2008, 74, 4199–4209. [Google Scholar] [CrossRef]
- An, S.; Wu, J.E.; Zhang, L.-H. Modulation of Pseudomonas aeruginosa Biofilm Dispersal by a Cyclic-Di-GMP Phosphodiesterase with a Putative Hypoxia-Sensing Domain. Appl. Environ. Microbiol. 2010, 76, 8160–8173. [Google Scholar] [CrossRef]
- Mikkelsen, H.; Ball, G.; Giraud, C.; Filloux, A. Expression of Pseudomonas aeruginosa CupD Fimbrial Genes Is Antagonistically Controlled by RcsB and the EAL-Containing PvrR Response Regulators. PLoS ONE 2009, 4, e6018. [Google Scholar] [CrossRef]
- Ueda, A.; Wood, T.K. Connecting Quorum Sensing, c-di-GMP, Pel Polysaccharide, and Biofilm Formation in Pseudomonas aeruginosa through Tyrosine Phosphatase TpbA (PA3885). PLoS Pathog. 2009, 5, e1000483. [Google Scholar] [CrossRef]
- Schiessl, K.T.; Hu, F.; Jo, J.; Nazia, S.Z.; Wang, B.; Price-Whelan, A.; Min, W.; Dietrich, L.E.P. Phenazine production promotes antibiotic tolerance and metabolic heterogeneity in Pseudomonas aeruginosa biofilms. Nat. Commun. 2019, 10, 762. [Google Scholar] [CrossRef] [PubMed]
- Ramos, I.; Dietrich, L.E.P.; Price-Whelan, A.; Newman, D.K. Phenazines affect biofilm formation by Pseudomonas aeruginosa in similar ways at various scales. Res. Microbiol. 2010, 161, 187–191. [Google Scholar] [CrossRef]
- Cezairliyan, B.; Vinayavekhin, N.; Grenfell-Lee, D.; Yuen, G.J.; Saghatelian, A.; Ausubel, F.M. Identification of Pseudomonas aeruginosa Phenazines that Kill Caenorhabditis elegans. PLoS Pathog. 2013, 9, e1003101. [Google Scholar] [CrossRef] [PubMed]
- Wang, Y.; Wilks Jessica, C.; Danhorn, T.; Ramos, I.; Croal, L.; Newman Dianne, K. Phenazine-1-Carboxylic Acid Promotes Bacterial Biofilm Development via Ferrous Iron Acquisition. J. Bacteriol. 2011, 193, 3606–3617. [Google Scholar] [CrossRef]
- Lo, Y.-L.; Shen, L.; Chang, C.-H.; Bhuwan, M.; Chiu, C.-H.; Chang, H.-Y. Regulation of Motility and Phenazine Pigment Production by FliA Is Cyclic-di-GMP Dependent in Pseudomonas aeruginosa PAO1. PLoS ONE 2016, 11, e0155397. [Google Scholar] [CrossRef] [PubMed]
- Starkey, M.; Hickman, J.H.; Ma, L.; Zhang, N.; Long, S.D.; Hinz, A.; Palacios, S.; Manoil, C.; Kirisits, M.J.; Starner, T.D.; et al. Pseudomonas aeruginosa Rugose Small-Colony Variants Have Adaptations That Likely Promote Persistence in the Cystic Fibrosis Lung. J. Bacteriol. 2009, 191, 3492–3503. [Google Scholar] [CrossRef]
- Xu, A.; Zhang, X.; Wang, T.; Xin, F.; Ma, L.Z.; Zhou, J.; Dong, W.; Jiang, M. Rugose small colony variant and its hyper-biofilm in Pseudomonas aeruginosa: Adaption, evolution, and biotechnological potential. Biotechnol. Adv. 2021, 53, 107862. [Google Scholar] [CrossRef]
- Pestrak, M.J.; Chaney, S.B.; Eggleston, H.C.; Dellos-Nolan, S.; Dixit, S.; Mathew-Steiner, S.S.; Roy, S.; Parsek, M.R.; Sen, C.K.; Wozniak, D.J. Pseudomonas aeruginosa rugose small-colony variants evade host clearance, are hyper-inflammatory, and persist in multiple host environments. PLoS Pathog. 2018, 14, e1006842. [Google Scholar] [CrossRef]
- Gloag, E.S.; Marshall Christopher, W.; Snyder, D.; Lewin Gina, R.; Harris Jacob, S.; Santos-Lopez, A.; Chaney Sarah, B.; Whiteley, M.; Cooper Vaughn, S.; Wozniak Daniel, J. Pseudomonas aeruginosa Interstrain Dynamics and Selection of Hyperbiofilm Mutants during a Chronic Infection. mBio 2019, 10, e01698-19. [Google Scholar] [CrossRef] [PubMed]
- Xu, A.; Wang, D.; Wang, Y.; Zhang, L.; Xie, Z.; Cui, Y.; Bhamse, P.; Yu, H.; Zhang, X.-X.; Li, D.; et al. Mutations in surface-sensing receptor WspA lock the Wsp signal transduction system into a constitutively active state. Environ. Microbiol. 2022, 24, 1150–1165. [Google Scholar] [CrossRef] [PubMed]
- O’Connor, J.R.; Kuwada, N.J.; Huangyutitham, V.; Wiggins, P.A.; Harwood, C.S. Surface sensing and lateral subcellular localization of WspA, the receptor in a chemosensory-like system leading to c-di-GMP production. Mol. Microbiol. 2012, 86, 720–729. [Google Scholar] [CrossRef]
- Huangyutitham, V.; Güvener Zehra, T.; Harwood Caroline, S. Subcellular Clustering of the Phosphorylated WspR Response Regulator Protein Stimulates Its Diguanylate Cyclase Activity. mBio 2013, 4, e00242-13. [Google Scholar] [CrossRef]
- Valentini, M.; Filloux, A. Biofilms and Cyclic di-GMP (c-di-GMP) Signaling: Lessons from Pseudomonas aeruginosa and Other Bacteria. J. Biol. Chem. 2016, 291, 12547–12555. [Google Scholar] [CrossRef]
- Lee, V.T.; Matewish, J.M.; Kessler, J.L.; Hyodo, M.; Hayakawa, Y.; Lory, S. A cyclic-di-GMP receptor required for bacterial exopolysaccharide production. Mol. Microbiol. 2007, 65, 1474–1484. [Google Scholar] [CrossRef] [PubMed]
- Besse, A.; Groleau, M.-C.; Trottier, M.; Vincent, A.T.; Déziel, E. Pseudomonas aeruginosa Strains from Both Clinical and Environmental Origins Readily Adopt a Stable Small-Colony-Variant Phenotype Resulting from Single Mutations in c-di-GMP Pathways. J. Bacteriol. 2022, 204, e0018522. [Google Scholar] [CrossRef]
- Dodson, T.A.; Carlson, E.A.; Wamer, N.C.; Morse, C.N.; Gadient, J.N.; Prestwich, E.G. Characterization of Distinct Biofilm Cell Subpopulations and Implications in Quorum Sensing and Antibiotic Resistance. mBio 2022, 13, e00191-22. [Google Scholar] [CrossRef]
- Harrison, J.J.; Almblad, H.; Irie, Y.; Wolter, D.J.; Eggleston, H.C.; Randall, T.E.; Kitzman, J.O.; Stackhouse, B.; Emerson, J.C.; McNamara, S.; et al. Elevated exopolysaccharide levels in Pseudomonas aeruginosa flagellar mutants have implications for biofilm growth and chronic infections. PLoS Genet. 2020, 16, e1008848. [Google Scholar] [CrossRef]
- Tremblay, J.; Déziel, E. Improving the reproducibility of Pseudomonas aeruginosa swarming motility assays. J. Basic. Microbiol. 2008, 48, 509–515. [Google Scholar] [CrossRef] [PubMed]
- Tremblay, J.; Richardson, A.-P.; Lépine, F.; Déziel, E. Self-produced extracellular stimuli modulate the Pseudomonas aeruginosa swarming motility behaviour. Environ. Microbiol. 2007, 9, 2622–2630. [Google Scholar] [CrossRef] [PubMed]
- Schneider, C.A.; Rasband, W.S.; Eliceiri, K.W. NIH Image to ImageJ: 25 years of image analysis. Nat. Methods 2012, 9, 671–675. [Google Scholar] [CrossRef]
- Otton, L.M.; da Silva Campos, M.; Meneghetti, K.L.; Corção, G. Influence of twitching and swarming motilities on biofilm formation in Pseudomonas strains. Arch. Microbiol. 2017, 199, 677–682. [Google Scholar] [CrossRef] [PubMed]
- Turnbull, L.; Whitchurch, C.B. Motility Assay: Twitching Motility. In Pseudomonas Methods and Protocols; Filloux, A., Ramos, J.-L., Eds.; Springer: New York, NY, USA, 2014; pp. 73–86. [Google Scholar]
- Liberati, N.T.; Urbach, J.M.; Miyata, S.; Lee, D.G.; Drenkard, E.; Wu, G.; Villanueva, J.; Wei, T.; Ausubel, F.M. An ordered, nonredundant library of Pseudomonas aeruginosa strain PA14 transposon insertion mutants. Proc. Natl. Acad. Sci. USA 2006, 103, 2833–2838, Erratum in Proc. Natl. Acad. Sci. USA 2006, 103, 19931. [Google Scholar] [CrossRef]
- O’Toole, G.A. Microtiter dish biofilm formation assay. J. Vis. Exp. 2011, 47, e2437. [Google Scholar]
- Jones, C.J.; Wozniak, D.J. Congo Red Stain Identifies Matrix Overproduction and Is an Indirect Measurement for c-di-GMP in Many Species of Bacteria. In c-di-GMP Signaling: Methods and Protocols; Sauer, K., Ed.; Springer: New York, NY, USA, 2017; pp. 147–156. [Google Scholar]
- Carlson, E. Biofilm Isolation and Characterization of PA14 WT Pseudomonas aeruginosa and Rugose Small Colony Variants with LC-MS/MS DNA Analysis; University of Toledo: Toledo, OH, USA, 2022. [Google Scholar]
- Hoegy, F.; Mislin, G.L.A.; Schalk, I.J. Pyoverdine and Pyochelin Measurements. In Pseudomonas Methods and Protocols; Filloux, A., Ramos, J.-L., Eds.; Springer: New York, NY, USA, 2014; pp. 293–301. [Google Scholar]
- Kruegel, A.; Attygalle, A.B. Elemental sulfur as a versatile low-mass-range calibration standard for laser desorption ionization mass spectrometry. J. Am. Soc. Mass. Spectrom. 2010, 21, 112–116. [Google Scholar] [CrossRef][Green Version]
- Wamer, N.C.; Morse, C.N.; Gadient, J.N.; Dodson, T.A.; Carlson, E.A.; Prestwich, E.G. Comparison of Small Biomolecule Ionization and Fragmentation in Pseudomonas aeruginosa Using Common MALDI Matrices. J. Am. Soc. Mass. Spectrom. 2023, 34, 355–365. [Google Scholar] [CrossRef]
- Sahu, S.K.; Thangaraj, M.; Kathiresan, K. DNA Extraction Protocol for Plants with High Levels of Secondary Metabolites and Polysaccharides without Using Liquid Nitrogen and Phenol. ISRN Mol. Biol. 2012, 2012, 205049. [Google Scholar] [CrossRef]
- Xiao, X.; Zhang, J.; Zhang, Q.; Wang, L.; Tan, Y.; Guo, Z.; Yang, R.; Qiu, J.; Zhou, D. Two methods for extraction of high-purity genomic DNA from mucoid Gram-negative bacteria. Afr. J. Microbiol. Res. 2011, 5, 4013–4018. [Google Scholar] [CrossRef]
- Dodson, T.A.; Nieuwoudt, S.; Morse, C.N.; Pierre, V.; Liu, C.; Senyo, S.E.; Prestwich, E.G. Ribonucleosides from tRNA in hyperglycemic mammalian cells and diabetic murine cardiac models. Life Sci. 2023, 318, 121462. [Google Scholar] [CrossRef]
- Spangler, C.; Böhm, A.; Jenal, U.; Seifert, R.; Kaever, V. A liquid chromatography-coupled tandem mass spectrometry method for quantitation of cyclic di-guanosine monophosphate. J. Microbiol. Methods 2010, 81, 226–231. [Google Scholar] [CrossRef]
- Wamer, N.C. Molecule Analysis in Biological Systems: Plasmids, Nucleotides, and Surface Biomolecules; University of Toledo: Toledo, OH, USA, 2022. [Google Scholar]
- Koren, S.; Walenz, B.P.; Berlin, K.; Miller, J.R.; Bergman, N.H.; Phillippy, A.M. Canu: Scalable and accurate long-read assembly via adaptive k-mer weighting and repeat separation. Genome Res. 2017, 27, 722–736. [Google Scholar] [CrossRef] [PubMed]
- Waterhouse, A.M.; Procter, J.B.; Martin, D.M.A.; Clamp, M.; Barton, G.J. Jalview Version 2—A multiple sequence alignment editor and analysis workbench. Bioinformatics 2009, 25, 1189–1191. [Google Scholar] [CrossRef] [PubMed]
- Thompson, J.D.; Higgins, D.G.; Gibson, T.J. CLUSTAL W: Improving the sensitivity of progressive multiple sequence alignment through sequence weighting, position-specific gap penalties and weight matrix choice. Nucleic Acids Res. 1994, 22, 4673–4680. [Google Scholar] [CrossRef] [PubMed]
- Lee, D.G.; Urbach, J.M.; Wu, G.; Liberati, N.T.; Feinbaum, R.L.; Miyata, S.; Diggins, L.T.; He, J.; Saucier, M.; Déziel, E.; et al. Genomic analysis reveals that Pseudomonas aeruginosa virulence is combinatorial. Genome Biol. 2006, 7, R90. [Google Scholar] [CrossRef]
- Robinson, M.D.; McCarthy, D.J.; Smyth, G.K. edgeR: A Bioconductor package for differential expression analysis of digital gene expression data. Bioinformatics 2009, 26, 139–140. [Google Scholar] [CrossRef]
- Ritchie, M.E.; Phipson, B.; Wu, D.; Hu, Y.; Law, C.W.; Shi, W.; Smyth, G.K. limma powers differential expression analyses for RNA-sequencing and microarray studies. Nucleic Acids Res. 2015, 43, e47. [Google Scholar] [CrossRef]
- Leek, J.T.; Johnson, W.E.; Parker, H.S.; Jaffe, A.E.; Storey, J.D. The sva package for removing batch effects and other unwanted variation in high-throughput experiments. Bioinformatics 2012, 28, 882–883. [Google Scholar] [CrossRef]
- Ginestet, C. ggplot2: Elegant Graphics for Data Analysis. J. R. Stat. Soc. Ser. A Stat. Soc. 2011, 174, 245–246. [Google Scholar] [CrossRef]
- Slowikowski, K. Automatically Position Non-Overlapping Text Labels with ‘ggplot2’, R package ggrepel version 0.8.2; 2020. Available online: https://cran.r-project.org/web/packages/ggrepel/index.html (accessed on 20 June 2023).
- Kolde, R. Pheatmap: Pretty Heatmaps. R-Project Org/Package Pheatmap; GESIS: Mannheim, Germany, 2019. [Google Scholar]
- Wu, T.; Hu, E.; Xu, S.; Chen, M.; Guo, P.; Dai, Z.; Feng, T.; Zhou, L.; Tang, W.; Zhan, L.; et al. clusterProfiler 4.0: A universal enrichment tool for interpreting omics data. Innovation 2021, 2, 100141. [Google Scholar] [CrossRef]
- Tang, Y.; Horikoshi, M.; Li, W. ggfortify: Unified Interface to Visualize Statistical Results of Popular R Packages. R J. 2016, 8, 478–489. [Google Scholar] [CrossRef]
- Mächler, M.; Rousseeuw, P.; Struyf, A.; Hubert, M.; Hornik, K. Cluster: Cluster Analysis Basics and Extensions. 2012, Volume 1. Available online: https://cran.r-project.org/web/packages/cluster/cluster.pdf (accessed on 15 March 2023).
- Weisberg, J.F.a.S. An R Companion to Applied Regression, 3rd ed.; Sage: Thousand Oaks, CA, USA, 2019. [Google Scholar]
- The Society of American Bacteriologists Committee on Bacteriological Technic; Pelczar, M.J.; Bard, R.; Burnett, G.W. Manual of Microbiological Methods; McGraw-Hill Book Company: New York, NY, USA, 1957. [Google Scholar]
- Kamlage, B. Methods for General and Molecular Bacteriology. In Food/Nahrung; Gerhardt, P., Murray, R.G.E., Wood, W.A., Krieg, N.R., Eds.; American Society for Microbiology: Washington, DC, USA, 1994; Volume 40, p. 103. [Google Scholar]
- Hengge, R. Principles of c-di-GMP signalling in bacteria. Nat. Rev. Microbiol. 2009, 7, 263–273. [Google Scholar] [CrossRef] [PubMed]
- Colvin, K.M.; Alnabelseya, N.; Baker, P.; Whitney, J.C.; Howell, P.L.; Parsek, M.R. PelA Deacetylase Activity Is Required for Pel Polysaccharide Synthesis in Pseudomonas aeruginosa. J. Bacteriol. 2013, 195, 2329–2339. [Google Scholar] [CrossRef] [PubMed]
- Winsor, G.L.; Griffiths, E.J.; Lo, R.; Dhillon, B.K.; Shay, J.A.; Brinkman, F.S. Enhanced annotations and features for comparing thousands of Pseudomonas genomes in the Pseudomonas genome database. Nucleic Acids Res. 2016, 44, D646–D653. [Google Scholar] [CrossRef]
- Ha, D.-G.; Richman, M.E.; O’Toole, G.A. Deletion Mutant Library for Investigation of Functional Outputs of Cyclic Diguanylate Metabolism in Pseudomonas aeruginosa PA14. Appl. Environ. Microbiol. 2014, 80, 3384–3393. [Google Scholar] [CrossRef]
- Li, Y.; Heine, S.; Entian, M.; Sauer, K.; Frankenberg-Dinkel, N. NO-Induced Biofilm Dispersion in Pseudomonas aeruginosa Is Mediated by an MHYT Domain-Coupled Phosphodiesterase. J. Bacteriol. 2013, 195, 3531–3542. [Google Scholar] [CrossRef]
- Cuív, P.Ó.; Clarke, P.; O’COnnell, M. Identification and characterization of an iron-regulated gene, chtA, required for the utilization of the xenosiderophores aerobactin, rhizobactin 1021 and schizokinen by Pseudomonas aeruginosa. Microbiology 2006, 152, 945–954. [Google Scholar] [CrossRef]
- Will, V.; Gasser, V.; Kuhn, L.; Fritsch, S.; Heinrichs, D.E.; Schalk, I.J. Siderophore specificities of the Pseudomonas aeruginosa TonB-dependent transporters ChtA and ActA. FEBS Lett. 2023, 597, 2963–2974. [Google Scholar] [CrossRef]
- Proctor, R.A.; von Eiff, C.; Kahl, B.C.; Becker, K.; McNamara, P.; Herrmann, M.; Peters, G. Small colony variants: A pathogenic form of bacteria that facilitates persistent and recurrent infections. Nat. Rev. Microbiol. 2006, 4, 295–305. [Google Scholar] [CrossRef] [PubMed]
- Wellinghausen, N.; Chatterjee, I.; Berger, A.; Niederfuehr, A.; Proctor, R.A.; Kahl, B.C. Characterization of Clinical Enterococcus faecalis Small-Colony Variants. J. Clin. Microbiol. 2009, 47, 2802–2811. [Google Scholar] [CrossRef] [PubMed]
- Chua, S.L.; Ding, Y.; Liu, Y.; Cai, Z.; Zhou, J.; Swarup, S.; Drautz-Moses, D.I.; Schuster, S.C.; Kjelleberg, S.; Givskov, M.; et al. Reactive oxygen species drive evolution of pro-biofilm variants in pathogens by modulating cyclic-di-GMP levels. Open Biol. 2016, 6, 160162, Erratum in Open Biol. 2017, 7, 170197. [Google Scholar] [CrossRef] [PubMed]
- Déziel, E.; Comeau, Y.; Villemur, R. Initiation of Biofilm Formation by Pseudomonas aeruginosa 57RP Correlates with Emergence of Hyperpiliated and Highly Adherent Phenotypic Variants Deficient in Swimming, Swarming, and Twitching Motilities. J. Bacteriol. 2001, 183, 1195–1204. [Google Scholar] [CrossRef]
- Phippen, C.W.; Mikolajek, H.; Schlaefli, H.G.; Keevil, C.W.; Webb, J.S.; Tews, I. Formation and dimerization of the phosphodiesterase active site of the Pseudomonas aeruginosa MorA, a bi-functional c-di-GMP regulator. FEBS Lett. 2014, 588, 4631–4636. [Google Scholar] [CrossRef] [PubMed]
- Hare, N.J.; Solis, N.; Harmer, C.; Marzook, N.B.; Rose, B.; Harbour, C.; Crossett, B.; Manos, J.; Cordwell, S.J. Proteomic profiling of Pseudomonas aeruginosa AES-1R, PAO1 and PA14 reveals potential virulence determinants associated with a transmissible cystic fibrosis-associated strain. BMC Microbiol. 2012, 12, 16. [Google Scholar] [CrossRef]
- Déziel, E.; Gopalan, S.; Tampakaki, A.P.; Lépine, F.; Padfield, K.E.; Saucier, M.; Xiao, G.; Rahme, L.G. The contribution of MvfR to Pseudomonas aeruginosa pathogenesis and quorum sensing circuitry regulation: Multiple quorum sensing-regulated genes are modulated without affecting lasRI, rhlRI or the production of N-acyl- l-homoserine lactones. Mol. Microbiol. 2005, 55, 998–1014. [Google Scholar] [CrossRef]
- Westfall, L.W.; Carty, N.L.; Layland, N.; Kuan, P.; Colmer-Hamood, J.A.; Hamood, A.N. mvaT mutation modifies the expression of the Pseudomonas aeruginosa multidrug efflux operon mexEF-oprN. FEMS Microbiol. Lett. 2006, 255, 247–254. [Google Scholar] [CrossRef]
- Almblad, H.; Harrison Joe, J.; Rybtke, M.; Groizeleau, J.; Givskov, M.; Parsek Matthew, R.; Tolker-Nielsen, T. The Cyclic AMP-Vfr Signaling Pathway in Pseudomonas aeruginosa Is Inhibited by Cyclic Di-GMP. J. Bacteriol. 2015, 197, 2190–2200, Erratum in J. Bacteriol. 2016, 197, 2731. [Google Scholar] [CrossRef]
- Tuchscherr, L.; Heitmann, V.; Hussain, M.; Viemann, D.; Roth, J.; von Eiff, C.; Peters, G.; Becker, K.; Löffler, B. Staphylococcus aureus Small-Colony Variants Are Adapted Phenotypes for Intracellular Persistence. J. Infect. Dis. 2010, 202, 1031–1040. [Google Scholar] [CrossRef]
- Wei, Q.; Tarighi, S.; Dötsch, A.; Häussler, S.; Müsken, M.; Wright, V.J.; Cámara, M.; Williams, P.; Haenen, S.; Boerjan, B.; et al. Phenotypic and Genome-Wide Analysis of an Antibiotic-Resistant Small Colony Variant (SCV) of Pseudomonas aeruginosa. PLoS ONE 2011, 6, e29276. [Google Scholar] [CrossRef]
- von Götz, F.; Häussler, S.; Jordan, D.; Saravanamuthu Senthil, S.; Wehmhöner, D.; Strüßmann, A.; Lauber, J.; Attree, I.; Buer, J.; Tümmler, B.; et al. Expression Analysis of a Highly Adherent and Cytotoxic Small Colony Variant of Pseudomonas aeruginosa Isolated from a Lung of a Patient with Cystic Fibrosis. J. Bacteriol. 2004, 186, 3837–3847. [Google Scholar] [CrossRef]
- Rahme, L.G.; Stevens, E.J.; Wolfort, S.F.; Shao, J.; Tompkins, R.G.; Ausubel, F.M. Common virulence factors for bacterial pathogenicity in plants and animals. Science 1995, 268, 1899–1902. [Google Scholar] [CrossRef]
- Lau Gee, W.; Ran, H.; Kong, F.; Hassett Daniel, J.; Mavrodi, D. Pseudomonas aeruginosa Pyocyanin Is Critical for Lung Infection in Mice. Infect. Immun. 2004, 72, 4275–4278. [Google Scholar] [CrossRef] [PubMed]
- Wang, W.-B.; Lai, H.-C.; Hsueh, P.-R.; Chiou, R.Y.-Y.; Lin, S.-B.; Liaw, S.-J. Inhibition of swarming and virulence factor expression in Proteus mirabilis by resveratrol. J. Med. Microbiol. 2006, 55, 1313–1321. [Google Scholar] [CrossRef]
- Wang, Q.; Frye, J.G.; McClelland, M.; Harshey, R.M. Gene expression patterns during swarming in Salmonella typhimurium: Genes specific to surface growth and putative new motility and pathogenicity genes. Mol. Microbiol. 2004, 52, 169–187. [Google Scholar] [CrossRef] [PubMed]
- Coleman, S.R.; Blimkie, T.; Falsafi, R.; Hancock Robert, E.W. Multidrug Adaptive Resistance of Pseudomonas aeruginosa Swarming Cells. Antimicrob. Agents Chemother. 2020, 64, e01999-19. [Google Scholar] [CrossRef] [PubMed]
- Goltermann, L.; Tolker-Nielsen, T. Importance of the Exopolysaccharide Matrix in Antimicrobial Tolerance of Pseudomonas aeruginosa Aggregates. Antimicrob. Agents Chemother. 2017, 61, e02696-16. [Google Scholar] [CrossRef]
- Häussler, S.; Tümmler, B.; Weissbrodt, H.; Rohde, M.; Steinmetz, I. Small-colony variants of Pseudomonas aeruginosa in cystic fibrosis. Clin. Infect. Dis. 1999, 29, 621–625. [Google Scholar] [CrossRef]
- Gupta, K.; Liao, J.; Petrova, O.E.; Cherny, K.E.; Sauer, K. Elevated levels of the second messenger c-di-GMP contribute to antimicrobial resistance of Pseudomonas aeruginosa. Mol. Microbiol. 2014, 92, 488–506. [Google Scholar] [CrossRef]
- Chambers, J.R.; Liao, J.; Schurr, M.J.; Sauer, K. BrlR from Pseudomonas aeruginosa is a c-di-GMP-responsive transcription factor. Mol. Microbiol. 2014, 92, 471–487. [Google Scholar] [CrossRef]
- Besier, S.; Smaczny, C.; Mallinckrodt, C.v.; Krahl, A.; Ackermann, H.; Brade, V.; Wichelhaus, T.A. Prevalence and Clinical Significance of Staphylococcus aureus Small-Colony Variants in Cystic Fibrosis Lung Disease. J. Clin. Microbiol. 2007, 45, 168–172. [Google Scholar] [CrossRef] [PubMed]






| Ionization Mode | Unique Ion | Variant | Molecule | Exact Mass | Adduct |
|---|---|---|---|---|---|
| Positive | 290.11 m/z | RSCV_1 | AQNO C6 | 245.14 | [M + 2Na − H] |
| 381.09 m/z | RSCV_2 | Rha-C12:2 | 358.20 | [M + Na] | |
| 658.90 m/z | RSCV_1 | Rha-C14:1-C14:1 | 612.42 | [M + 2Na] | |
| 760.45 m/z | RSCV_3 | PE (18:1/16:1) | 715.52 | [M + 2Na − H] | |
| 802.20 m/z | RSCV_2 | PG (18:2/17:1) | 757.50 | [M + 2Na − H] | |
| Negative | 270.56 m/z | RSCV_1 | AHQ C9 | 271.19 | [M − H] |
| 350.99 m/z | RSCV_2 | AHQ C12:1 | 327.22 | [M + Na] | |
| 426.16 m/z | RSCV_1 | LPA (14) | 381.20 | [M + 2Na − H] |
| Sample | Base-Pair Location (vs. WT) | SNP Type (vs. WT) | Locus Tag | Gene Name/Function |
|---|---|---|---|---|
| RSCV_1 | 1,406,791 | Substitution (C to T) | PA14_16430 | wspA |
| 5,373,709 | Deletion | PA14_60310 | pilY1, type 4 fimbrial biogenesis protein | |
| 5,375,954 | Deletion | PA14_60310 | pilY1, type 4 fimbrial biogenesis protein | |
| 5,550,044 | Deletion | PA14_62200 | mrcB, penicillin-binding protein 1B | |
| RSCV_2 | 1,412,599 | Substitution (C to T) | PA14_16480 | wspF |
| 2,116,846 | Deletion | PA14_24350 | two-component response regulator | |
| 4,622,456 | Deletion | PA14_52130 | Hypothetical protein; ortholog of wzz2 in PAO1 | |
| RSCV_3 | 812,449 | Deletion | PA14_09470 | phzB1, phenazine biosynthesis protein |
| 812,449 | Deletion | PA14_09470 | phzB1, phenazine biosynthesis protein | |
| 4,568,205 | Deletion | PA14_51410 | pqsC, quorum sensing | |
| 5,278,506 | Deletion | PA14_59250 | pilN2, pilus assembly | |
| 5,280,695 | Deletion | PA14_59270 | pilO2, type IV b pilus protein | |
| 5,431,207 | Deletion | PA14_60870 | morA, motility regulator | |
| 5,432,209 | Deletion | PA14_60870 | morA, motility regulator | |
| 5,278,506 | Deletion | PA14_59250 | pilN2, pilus assembly |
Disclaimer/Publisher’s Note: The statements, opinions and data contained in all publications are solely those of the individual author(s) and contributor(s) and not of MDPI and/or the editor(s). MDPI and/or the editor(s) disclaim responsibility for any injury to people or property resulting from any ideas, methods, instructions or products referred to in the content. |
© 2025 by the authors. Licensee MDPI, Basel, Switzerland. This article is an open access article distributed under the terms and conditions of the Creative Commons Attribution (CC BY) license (https://creativecommons.org/licenses/by/4.0/).
Share and Cite
Smartnick, B.K.; Carlson, E.A.; Morse, C.N.; Dodson, T.A.; Wamer, N.C.; Horne, A.M.; Prestwich, E.G. Identification of Three New Rugose Small Colony Variants from a Pseudomonas aeruginosa Biofilm. Microorganisms 2025, 13, 2550. https://doi.org/10.3390/microorganisms13112550
Smartnick BK, Carlson EA, Morse CN, Dodson TA, Wamer NC, Horne AM, Prestwich EG. Identification of Three New Rugose Small Colony Variants from a Pseudomonas aeruginosa Biofilm. Microorganisms. 2025; 13(11):2550. https://doi.org/10.3390/microorganisms13112550
Chicago/Turabian StyleSmartnick, Benjamin K., Eric A. Carlson, Chase N. Morse, Taylor A. Dodson, Nathan C. Wamer, Avery M. Horne, and Erin G. Prestwich. 2025. "Identification of Three New Rugose Small Colony Variants from a Pseudomonas aeruginosa Biofilm" Microorganisms 13, no. 11: 2550. https://doi.org/10.3390/microorganisms13112550
APA StyleSmartnick, B. K., Carlson, E. A., Morse, C. N., Dodson, T. A., Wamer, N. C., Horne, A. M., & Prestwich, E. G. (2025). Identification of Three New Rugose Small Colony Variants from a Pseudomonas aeruginosa Biofilm. Microorganisms, 13(11), 2550. https://doi.org/10.3390/microorganisms13112550

