Discovery and Characterization of Four Aphelenchid Species from Cultivated Regions of Southern Alberta, Canada
Abstract
1. Introduction
2. Materials and Methods
2.1. Sampling, Nematode Extraction, and Morphological Studies
2.2. DNA Extraction, PCR and Sequencing
2.3. Phylogenetic Studies
3. Results
3.1. Description of Aphelenchoides prairiensis n. sp.
3.2. Description of Aphelenchoides limberi Steiner [24]
3.3. Description of Aphelenchus avenae Bastian [14]
3.4. Description of Robustodorus paramegadorus n. sp.
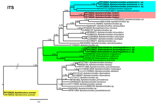
3.5. Molecular Profiling and Phylogenetic Studies
4. Discussion
5. Conclusions
Author Contributions
Funding
Data Availability Statement
Acknowledgments
Conflicts of Interest
References
- Yeates, G.W.; Bongers, T.; De Goede, R.G.; Freckman, D.W.; Georgieva, S. Feeding habits in soil nematode families and genera—An outline for soil ecologists. J. Nematol. 1993, 25, 315. [Google Scholar] [PubMed]
- Haraguchi, S.; Yoshiga, T. Potential of the fungal feeding nematode Aphelenchus avenae to control fungi and the plant parasitic nematode Ditylenchus destructor associated with garlic. Biol. Control 2020, 143, 104203. [Google Scholar] [CrossRef]
- Munawar, M.; Yevtushenko, D.P.; Palomares-Rius, J.E.; Castillo, P. Species diversity of pin nematodes (Paratylenchus spp.) from potato growing regions of southern Alberta, Canada. Plants 2021, 10, 188. [Google Scholar] [CrossRef]
- Munawar, M.; Castillo, P.; Yevtushenko, D.P. Description of Filenchus species from agroecosystem of southern Alberta, Canada. Agronomy 2022, 12, 690. [Google Scholar] [CrossRef]
- Bongers, T.; Bongers, M. Functional diversity of nematodes. Appl. Soil Ecol. 1998, 10, 239–251. [Google Scholar] [CrossRef]
- Ferris, H.; Bongers, T. Nematode indicators of organic enrichment. J. Nematol. 2006, 38, 3. [Google Scholar] [PubMed]
- Fischer, M. Über eine Clematis-Krankheit; Physiological Laboratory of the Agricultural Institute of the University of Halle: Halle, Germany, 1894; Volume 3. [Google Scholar]
- Filipjev, I. On the classification of the Tylenchinae. Proc. Helminthol. Soc. Wash. 1936, 3, 80–82. [Google Scholar]
- Devran, Z.; Tülek, A.; Mıstanoğlu, İ.; Çiftçiğil, T.H.; Özalp, T. A rapid molecular detection method for Aphelenchoides besseyi from rice tissues. Australas. Plant Pathol. 2017, 46, 43–48. [Google Scholar] [CrossRef]
- Castillo, P. Ditylenchus gigas (giant stem and bulb nematode). CABI Compend. Datasets 2022, 1–12. Available online: https://www.cabi.org/isc/datasheet/118252 (accessed on 30 March 2023).
- Munawar, M.; Rahman, A.U.; Castillo, P.; Yevtushenko, D.P. New records of Ditylenchus species from southern Alberta, Canada. Plants 2023, 12, 998. [Google Scholar] [CrossRef] [PubMed]
- Subbotin, S.A. Rapid Detection of the Strawberry Foliar Nematode Aphelenchoides fragariae Using Recombinase Polymerase Amplification Assay with Lateral Flow Dipsticks. Int. J. Mol. Sci. 2024, 25, 844. [Google Scholar] [CrossRef] [PubMed]
- de Souza, V.H.M.; Philadelphi, S.M.; Galbieri, R.; Sonawala, U.; Eves-van den Akker, S. An emergent plant-parasitic nematode in Brazil: Aphelenchoides besseyi. Current status and research perspectives. Plant Pathol. 2024, 73, 478–491. [Google Scholar] [CrossRef]
- Bastian, H.C., II. Monograph on the Anguillulidae, or free nematoids, Marine, Land, and Freshwater; with descriptions of 100 new species. Trans. Linn. Soc. Lond. 1865, 25, 73–184. [Google Scholar] [CrossRef]
- Goodey, J.B. The classification of the Aphelenchoidea Fuchs, 1937. Nematologica 1960, 5, 111–126. [Google Scholar] [CrossRef]
- Andrássy, I. Free-Living Nematodes of Hungary (Nematoda errantia); Andrássy, I., Ed.; Hungarian Natural History Museum and Systematic Zoology Research Group of the Hungarian Academy of Science: Budapest, Hungary, 2007. [Google Scholar]
- Handoo, Z.; Kantor, M.; Carta, L. Taxonomy and identification of principal foliar nematode species (Aphelenchoides and Litylenchus). Plants 2020, 9, 1490. [Google Scholar] [CrossRef] [PubMed]
- Ryss, A.Y.; McClure, M.A.; Nischwitz, C.; Dhiman, C.; Subbotin, S.A. Redescription of Robustodorus megadorus with molecular characterization and analysis of its phylogenetic position within the family Aphelenchoididae. J. Nematol. 2013, 45, 237–252. [Google Scholar] [PubMed]
- Aliramaji, F.; Pourjam, E.; Álvarez-Ortega, S.; Afshar, F.J.; Pedram, M. Description of Aphelenchoides giblindavisi n. sp. (Nematoda: Aphelenchoididae), and proposal for a new combination. J. Nematol. 2018, 50, 437–452. [Google Scholar] [CrossRef] [PubMed]
- Kanzaki, N.; Shokoohi, E.; Fourie, H.; Swart, A.; Muller, L.; Giblin-Davis, R.M. On the morphology and phylogeny of Robustodorus Andrássy, 2007 and two ‘Aphelenchoides’ species (Nematoda: Aphelenchoidinae). Nematology 2018, 20, 601–615. [Google Scholar] [CrossRef]
- Jianfeng, G.; Maria, M.; Fang, Y.; Lele, L.; Chen, X.; Cai, B. Aphelenchus yinyuensis n. sp. (Tylenchina: Aphelenchoididae) found in Terminalia sp. in China. J. Nematol. 2020, 52, 1–12. [Google Scholar] [CrossRef] [PubMed]
- Hunt, D.J. A checklist of the Aphelenchoidea (Nematoda: Tylenchina). J. Nematode Morphol. Syst. 2007, 10, 99–135. [Google Scholar]
- Kanzaki, N.; Tanaka, R.; Ikeda, H.; Taki, H.; Sugiura, S.; Matsumoto, K. Phylogenetic status of insect parasitism in the subfamily Entaphelenchinae Nickle with description of Peraphelenchus orientalis n. sp. (Tylenchomorpha: Aphelenchoididae). J. Parasitol. 2013, 99, 639–649. [Google Scholar] [CrossRef] [PubMed]
- Steiner, G. Opuscula miscellanea nematologica, IV. Proc. Helminthol. Soc. Wash. 1936, 3, 74–80. [Google Scholar]
- Jenkins, W.R.B. A rapid centrifugal-flotation technique for separating nematodes from soil. Plant Dis. Rep. 1964, 48, 692. [Google Scholar]
- de Man, J.G. Die Einheimischen, Frei in der Reinen Erde und Im Süssen Wasser Lebende Nematoden; Brill: Leiden, The Netherlands, 1880; Volume 1. [Google Scholar]
- Siddiqi, M.R. Tylenchida: Parasites of Plants and Insects; CABI Publishing: Wallingford, UK, 2000; Volume 2. [Google Scholar]
- Grisse, D. Redescription ou modification de quelques techniques utilisées dans l’étude des nématodes phytoparasitaires. Meded. Rijks Fac. Landbouwwet. Gent 1969, 34, 351. [Google Scholar]
- Maria, M.; Powers, T.; Tian, Z.; Zheng, J. Distribution and description of criconematids from Hangzhou, Zhejiang Province. China. J. Nematol. 2018, 50, 183–206. [Google Scholar]
- Holterman, M.; van der Wurff, A.; van den Elsen, S.; van Megen, H.; Bongers, T.; Holovachov, O.; Bakker, J.; Helder, J. Phylum-wide analysis of SSU rDNA reveals deep phylogenetic relationships among nematodes and accelerated evolution toward crown clades. Mol. Biol. Evol. 2006, 23, 1792–1800. [Google Scholar] [CrossRef] [PubMed]
- De Ley, P.; Felix, M.-A.; Frisse, L.; Nadler, S.; Sternberg, P.; Thomas, W.K. Molecular and morphological characterisation of two reproductively isolated species with mirror-image anatomy (Nematoda: Cephalobidae). Nematology 1999, 1, 591–612. [Google Scholar] [CrossRef]
- Vrain, T.; Wakarchuk, D.; Levesque, A.; Hamilton, R. Intraspecific rDNA restriction fragment length polymorphism in the Xiphinema americanum group. Fundam. Appl. Nematol. 1992, 15, 563–573. [Google Scholar]
- Cai, J.; Gu, J.; Wang, X.; Fang, Y.; Li, H. Aphelenchoides smolae n. sp. (Tylenchina: Aphelenchoididae) found in Lilium orientalis imported into China from the Netherlands. Nematology 2020, 22, 799–813. [Google Scholar] [CrossRef]
- Katoh, K.; Rozewicki, J.; Yamada, K.D. MAFFT online service: Multiple sequence alignment, interactive sequence choice and visualization. Brief. Bioinform. 2019, 20, 1160–1166. [Google Scholar] [CrossRef]
- Hall, T.A. BioEdit: A user-friendly biological sequence alignment editor and analysis program for Windows 95/98/NT. In Nucleic Acids Symposium Series; Oxford University Press: Oxford, UK, 1999; pp. 95–98. [Google Scholar]
- Ronquist, F.; Huelsenbeck, J.P. MrBayes 3: Bayesian phylogenetic inference under mixed models. Bioinformatics 2003, 19, 1572–1574. [Google Scholar] [CrossRef] [PubMed]
- Darriba, D.; Taboada, G.L.; Doallo, R.; Posada, D. jModelTest 2: More models, new heuristics and high-performance computing. Nat. Methods 2012, 9, 772. [Google Scholar] [CrossRef] [PubMed]
- Rambaut, A. FigTree v1. 4.2, a Graphical Viewer of Phylogenetic Trees. 2014. Available online: http://tree.bio.ed.ac.uk/software/figtree/rightanglebracket (accessed on 19 April 2024).
- Shahina, F. A diagnostic compendium of the genus Aphelenchoides Fischer, 1894 (Nematoda: Aphelenchida) with some new records of the group from Pakistan. Pak. J. Nematol. 1996, 14, 1–32. [Google Scholar]
- Eroshenko, A. Five new species of Aphelenchoides Fischer, 1894 (Nematoda: Aphelenchoididae). Otd. Akad. Nauk. SSSR 1968, 26, 58–66. [Google Scholar]
- Paesler, F. Beschreibung Einiger Nematoden Aus Champignonbeeten 1) 2). Nematologica 1957, 2, 314–328. [Google Scholar] [CrossRef]
- Maslen, N.R. Six new nematode species from the maritime Antarctic. Nematologica 1979, 25, 288–308. [Google Scholar] [CrossRef]
- Sewell, R. Plant-parasitic nematodes from Canada and abroad, 1971. Can. Plant Dis. Surv. 1973, 53, 34–35. [Google Scholar]
- Mohammad-Deimi, A.; Maafi, Z.T.; Rius, J.P.; Castillo, P. Aphelenchoides subtenuis (Cobb, 1926) Steiner & Buhrer, 1932 (Nematoda: Aphelenchoididae) from Iran with morphological and morphometric characterisation. Nematology 2006, 8, 903–908. [Google Scholar]
- Čermák, V.; Háněl, L.; Gaar, V.; Douda, O. First description of the males of Aphelenchoides limberi Steiner, 1936 (Nematoda: Aphelenchina). Helminthologia 2012, 49, 181–186. [Google Scholar] [CrossRef]
- Munawar, M.; Konschuh, M.; Castillo, P.; Yevtushenko, D.P. Morpho-Anatomy, In Vitro Culture, and Phylogenetic Studies of Two Helicotylenchus Species from Southern Alberta, Canada. Microorganisms 2024, 12, 497. [Google Scholar] [CrossRef] [PubMed]
- Bos, W.S. Aphelenchoides arachidis n. sp. (Nematoda: Aphelenchoidea), an endoparasite of the testa of groundnuts in Nigeria. Z. Pflanzenkrankh. Pflanzenschutz 1977, 84, 95–99. [Google Scholar]
- Heyns, J. Aphelenchoides helicus n. sp. and Ditylenchus equalis n. sp. two new soil inhabiting nematodes. S. Afr. J. Agric. Sci. 1964, 7, 147–150. [Google Scholar]
- Allen, M. Aphelenchoides megadorus, a new species of Tylenchoidea (Nematoda). Proc. Helminthol. Soc. Wash. 1941, 8, 21–23. [Google Scholar]
- Cobb, N.A. Nemic Diseases of Narcissus; Official Records; USDA: Washington, DC, USA, 1926; Volume 5.
- Franklin, M.T. A disease of Scabiosa caucasica caused by the nematode Aphelenchoides blastophthorus n. sp. Ann. Appl. Biol. 1952, 39, 54–60. [Google Scholar] [CrossRef]
- Bos, J.R. Zwei neue Nematodenkrankheiten der Erdbeerpflanze. Z. Pflanzenkrankh. 1891, 1, 1–16. [Google Scholar]
- Christie, J.R. Recent observations on the strawberry dwarf nematode in Massachusetts. Plant Dis. Rep. 1932, 16, 113–114. [Google Scholar]
- Esmaeili, M.; Heydari, R.; Golhasan, B.; Kanzaki, N. Aphelenchoides eldaricus n. sp. (Nematoda: Aphelenchoididae) isolated from Pinus eldarica in western Iran. Nematology 2017, 19, 605–616. [Google Scholar] [CrossRef]
- Scognamiglio, A. Aprutides guidettii n. sp.(Nematoda: Aphelenchoididae). Bull. Agric. Entomol. Lab. Filippo Silvestri 1974, 31, 17–21. [Google Scholar]
- Thorne, G.; Malek, R.B. Nematodes of the Northern Great Plains: Part 1 Tylenchida [Nemata Secernentra]; Technical Bulletins; Agricultural Experiment Station, South Dakota State University: Brookings, South Dakota, 1968; pp. 1–111. [Google Scholar]
- Jain, V.K.; Singh, S.P. Two new species of Aphelenchoides (Nematoda: Aphelenchoididae) from India. Bull. Entomol. 1984, 25, 135–142. [Google Scholar]
- Esmaeili, M.; Heydari, R.; Fang, Y.; Li, H. Molecular and morphological characterisation of Aphelenchoides paraxui n. sp. (Nematoda: Aphelenchoididae) isolated from Quercus brantii in western Iran. Eur. J. Plant Pathol. 2017, 149, 625–637. [Google Scholar] [CrossRef]
- Golhasan, B.; Heydari, R.; Esmaeili, M.; Miraeiz, E. Description of Aphelenchoides macrospica n. sp. (Nematoda: Aphelenchoididae) from northwestern Iran. J. Nematol. 2017, 49, 67–76. [Google Scholar] [CrossRef]
- Steiner, G.; Buhrer, E.M. The nonspecificity of the brown-ring symptoms in narcissus attacked by nematodes. Phytopathology 1932, 22, 927–928. [Google Scholar]
- Ruess, L.; Zapata, E.J.G.; Dighton, J. Food preferences of a fungal-feeding Aphelenchoides species. Nematology 2000, 2, 223–230. [Google Scholar] [CrossRef]
- Sanchez-Monge, A.; Flores, L.; Salazar, L.; Hockland, S.; Bert, W. An updated list of the plants associated with plant-parasitic Aphelenchoides (Nematoda: Aphelenchoididae) and its implications for plant-parasitism within this genus. Zootaxa 2015, 4013, 207–224. [Google Scholar] [CrossRef] [PubMed]
- Kanzaki, N. Description of Aphelenchoides xylocopae n. sp. (Nematoda: Aphelenchoididae), the first observed association between nematodes and carpenter bees. Nematology 2006, 8, 555–562. [Google Scholar] [CrossRef]
- Cardoza, Y.J.; Moser, J.C.; Klepzig, K.D.; Raffa, K.F. Multipartite symbioses among fungi, mites, nematodes, and the spruce beetle, Dendroctonus rufipennis. Environ. Entomol. 2008, 37, 956–963. [Google Scholar] [CrossRef]
- Abd-Elgawad, M.M. Optimizing sampling and extraction methods for plant-parasitic and entomopathogenic nematodes. Plants 2021, 10, 629. [Google Scholar] [CrossRef] [PubMed]










| Holotype | Paratype | ||
|---|---|---|---|
| Characteristics/Ratios | Female | Male | |
| n | – | 17 | 5 |
| L | 753 | 728.0 ± 133.0 (564.0–978.0) | 720.0 ± 95.5 (624.0–859.0) |
| a | 37.7 | 34.0 ± 1.7 (31.0–38.0) | 33.5 ± 2.3 (30.0–36.5) |
| b | 9.7 | 9.0 ± 0.7 (8.0–10.0) | 8.5 ± 0.5 (8.0–9.0) |
| b′ | 6.0 | 5.4 ± 0.5 (4.5–6.0) | 5.0 ± 0.5 (4.0–5.5) |
| c | 18.4 | 17.0 ± 1.7 (15.0–21.0) | 16.0 ± 1.1 (15.0–17.5) |
| c′ | 4.1 | 3.4 ± 0.3 (2.8–4.0) | 3.0 ± 0.2 (2.7–3.2) |
| V/T | 69.3 | 71.0 ± 1.6 (68.0–75.0) | 57.0 ± 3.5 (55.0–60.0) |
| V′ | 94.6 | 94.0 ± 0.6 (93.0–95.0) | – |
| Lip height | 6.4 | 6.6 ± 0.4 (6.0–7.5) | 3.2 ± 0.3 (2.9–3.7) |
| Lip width | 2.5 | 2.8 ± 0.3 (2.2–3.5) | 6.5 ± 0.4 (6.3–7.2) |
| Stylet length | 12.0 | 11.5 ± 0.7 (10.0–12.5) | 12.0 ± 0.7 (11.0–13.0) |
| Median bulb length (MBL) | 13.0 | 13.5 ± 1.7 (10.0–16.0) | 13.5 ± 1.7 (12.0–16.0) |
| Median bulb width (MBW) | 12.0 | 12.0 ± 1.4(10.0–14.0) | 11.0 ± 1.1 (10.0–13.0) |
| MBL/MBW | 1.1 | 1.1 ± 0.1(0.9–1.3) | 1.2 ± 0.1 (1.1–1.3) |
| Distance from anterior end to SE pore | 79.0 | 84.0 ± 14.8 (66.0–113.0) | 91.0 ± 10.7 (76.0–101.0) |
| Pharynx length (anterior end to pharyngo-intestinal junction) | 78.0 | 79.0 ± 12.2 (60.0–101.0) | 85.0 ± 12.9 (70.0–98.0) |
| Pharynx length (anterior end to the base of pharyngeal lobe) | 126.0 | 135.0 ± 18.9 (111.0–172.0) | 147.0 ± 5.7 (143.0–157.0) |
| Maximum body width | 20.0 | 21.0 ± 3.5 (17.0–28.0) | 21.5 ± 3.4 (17.0–25.0) |
| Vulva body width (VBW) | 21.0 | 21.0 ± 2.2 (18.0–24.0) | – |
| Distance b/w vulva to tail terminus | 231.0 | 213.0 ± 37.9 (140.0–275.0) | – |
| Post-vulval uterine sac (PUS) length | 78.0 | 74.0 ± 12.8 (54.0–100.0) | – |
| Distance b/w vulva to anus (V-A) | 190.0 | 169.0 ± 33.0 (102.0–223.0) | – |
| PUS/V-A% | 33.8 | 35.0 ± 3.4 (28.0–41.0) | – |
| Anal/cloacal body width | 10.0 | 12.5 ± 2.2 (10.0–16.0) | 15.5 ± 2.1 (13.0–18.0) |
| Tail length | 41.0 | 43.0 ± 5.9 (33.0–53.0) | 44.0 ± 3.9 (40.0–50.0) |
| Spicule length curved median line | – | – | 23.0 ± 2.0 (20.0–25.0) |
| Spicule length from condylus to distal tip | – | – | 22.0 ± 1.4 (20.0–23.0) |
| This Study | Steiner [24] | Čermák et al. [45] | |
|---|---|---|---|
| Characteristics/Ratios | Southern Alberta, Canada | Holland | Czech Republic |
| n | 19 | – | 24 |
| L | 654.0 ± 75.0 (537.0–810.0) | (550–640) | 740.0 (639–960) |
| a | 33.0 ± 2.5 (30.0–38.0) | 31.8 (30.6–33) | 33.1 (29.1–42.4) |
| b | 8.2 ± 0.7 (7.0–10.0) | 7.8 (6.5–9.2) | 10.4 (9.0–12.0) |
| b′ | 4.5 ± 0.4 (4.0–5.4) | – | 4.8 (4.3–5.9) |
| c | 16.0 ± 1.2 (13.5–18.0) | – | 18.1 (16.5–22.2) |
| c′ | 3.7 ± 0.3 (3.0–4.0) | – | 3.3 (2.9–3.9) |
| V | 68.5 ± 1.2 (65.0–70.0) | 70 (66–72) | 69.3 (66.3–71.8) |
| V′ | 94.0 ± 0.5 (92.5–94.5) | – | – |
| Lip height | 2.8 ± 0.2 (2.3–3.3) | – | 3.1 (2.3–3.6) |
| Lip width | 6.0 ± 0.4 (5.0–6.7) | – | 6.7 (6.0–7.2) |
| Stylet length | 11.4 ± 0.9 (10.0–12.5) | – | 12.2 (10.6–13.7) |
| Median bulb length (MBL) | 13.5 ± 1.0 (12.0–16.0) | – | – |
| Median bulb width (MBW) | 11.0 ± 1.4 (9.0–14.0) | – | – |
| MBL/MBW | 1.2 ± 0.1 (1.0–1.4) | – | – |
| Distance from anterior end to SE pore | 83.5 ± 4.2 (76.0–89.0) | – | – |
| Pharynx length (anterior end to pharyngo-intestinal junction) | 80.0 ± 3.5 (73.0–85.0) | – | – |
| Pharynx length (anterior end to the base of pharyngeal lobe) | 140.5 ± 8.2 (130.0–157.0) | – | – |
| Maximum body width | 20.0 ± 2.3 (16.0–23.5) | – | 22.5 (18.4–32.1) |
| Vulva body width (VBW) | 19.0 ± 2.4 (15.0–23.5) | – | – |
| Distance b/w vulva to tail terminus | 451.0 ± 52.9 (364.0–555.0) | – | – |
| Post-vulval uterine sac (PUS) length | 75.0 ± 8.2 (64.0–91.0) | – | 83.2 (63.3–123.7) |
| Distance b/w vulva to anus (V-A) | 161.0 ± 21.8 (124.0–208.0) | – | – |
| PUS/V-A% | 47.0 ± 4.5 (39.0–54.0) | – | – |
| Anal body width | 11.0 ± 1.1 (9.5–14.0) | – | 12.3 (10.5–16.2) |
| Tail length | 41.3 ± 3.6 (35.0–47.0) | – | 40.9 (34.1–47.1) |
| Characteristics/Ratios | Females |
|---|---|
| n | 15 |
| L | 613.0 ± 37.0 (551.0–695.0) |
| a | 35.0 ± 4.0 (31.0–45.0) |
| b | 5.2 ± 0.4 (4.6–6.0) |
| b′ | 4.0 ± 0.3 (3.3–4.4) |
| c | 27.0 ± 2.4 (22.0–31.5) |
| c′ | 2.0 ± 0.2 (1.5–2.2) |
| V | 76.0 ± 1.5 (73.0–79.0) |
| V′ | 96.0 ± 0.3 (95.5–97.0) |
| Lip height | 3.3 ± 0.2 (3.0–3.7) |
| Lip width | 7.5 ± 0.4 (7.2–9.0) |
| Stylet length | 15.0 ± 0.6 (14.0–16.0) |
| Median bulb length (MBL) | 17.5 ± 1.5 (15.0–21.0) |
| Median bulb width (MBW) | 13.5 ± 1.2 (11.0–15.0) |
| MBL/MBW | 1.3 ± 0.1 (1.1–1.5) |
| Distance from anterior end to SE pore | 94.5 ± 3.7 (90.0–104.0) |
| Anterior end to the base of median bulb | 74.0 ± 2.3 (69.0–77.0) |
| Pharynx length (anterior end to pharyngo–intestinal junction) | 118.0 ± 4.0 (112.0–124.0) |
| Pharynx length (anterior end to the base of pharyngeal lobe) | 161.5 ± 8.4 (140.0–170.0) |
| Maximum body width | 17.5 ± 2.0 (15.0–22.0) |
| Vulva body width (VBW) | 16.5 ± 1.5 (15.0–21.0) |
| Distance b/w vulva to tail terminus | 146.0 ± 10.9 (130.0–165.0) |
| Post-vulval uterine sac (PUS) length | 50.5 ± 6.5 (37.0–57.0) |
| Distance b/w vulva to anus (V-A) | 123.0 ± 11.6 (102.0–143.0) |
| PUS/V-A% | 41.0 ± 5.8 (31.5–49.5) |
| Anal body width (ABW) | 12.0 ± 1.3 (10.0–14.0) |
| Tail length | 23.0 ± 1.8 (21.0–28.0) |
| Female | ||
|---|---|---|
| Characteristics/Ratios | Holotype | Paratype |
| n | – | 17 |
| L | 555.0 | 555.0 ± 43.3 (466.0–623.0) |
| a | 29.2.0 | 29.0 ± 1.6 (26.0–32.0) |
| b | 8.5.0 | 8.0 ± 0.6 (7.0–9.0) |
| b′ | 4.7.0 | 4.5 ± 0.4 (4.0–5.5) |
| c | 21.3.0 | 23.0 ± 1.7 (20.0–25.5) |
| c′ | 2.4.0 | 2.0 ± 0.1 (2.0–2.4) |
| V | 72.45 | 72.0 ± 1.4 (70.0–76.0) |
| V′ | 95.0 | 96.0 ± 0.3 (95.0–96.0) |
| Lip height | 7.0 | 7.5 ± 0.6 (6.0–8.0) |
| Lip width | 3.2 | 3.0 ± 0.2 (3.0–3.5) |
| Stylet length | 18.0 | 19.5 ± 0.8 (18.0–21.0) |
| Median bulb length (MBL) | 13.0 | 13.5 ± 1.0 (12.0–15.0) |
| Median bulb width (MBW) | 11.0 | 11.0 ± 0.6 (10.0–12.0) |
| Distance from anterior end to SE pore | 75.0 | 76.0 ± 5.9 (70.0–88.0) |
| Pharynx (anterior end to pharyngo-intestinal junction) | 65.0 | 69.0 ± 4.2 (63.0–75.0) |
| Pharynx (anterior end to the base of pharyngeal lobe) | 118.0 | 123.0 ± 10.1 (100.0–137.0) |
| Maximum body width | 19.0 | 19.0 ± 1.3 (17.0–21.0) |
| Vulva body width (VBW) | 17.0 | 17.0 ± 1.3 (15.0–19.0) |
| Distance b/w vulva to tail terminus | 153.0 | 154.0 ± 12.7 (130.0–171.0) |
| Post-vulval uterine sac (PUS) length | 22.0 | 24.0 ± 3.0 (18.0–27.0) |
| Distance b/w vulva and anus (V-A) | 127.0 | 130.0 ± 12.0 (108.0–147.0) |
| PUS/V-A% | 17.0 | 19.0 ± 3.0 (13.0–24.0) |
| Anal body width (ABW) | 11.0 | 12.0 ± 0.8 (11.0–14.0) |
| Tail length | 26.0 | 24.0 ± 1.6 (21.0–26.0) |
Disclaimer/Publisher’s Note: The statements, opinions and data contained in all publications are solely those of the individual author(s) and contributor(s) and not of MDPI and/or the editor(s). MDPI and/or the editor(s) disclaim responsibility for any injury to people or property resulting from any ideas, methods, instructions or products referred to in the content. |
© 2024 by the authors. Licensee MDPI, Basel, Switzerland. This article is an open access article distributed under the terms and conditions of the Creative Commons Attribution (CC BY) license (https://creativecommons.org/licenses/by/4.0/).
Share and Cite
Munawar, M.; Castillo, P.; Yevtushenko, D.P. Discovery and Characterization of Four Aphelenchid Species from Cultivated Regions of Southern Alberta, Canada. Microorganisms 2024, 12, 1187. https://doi.org/10.3390/microorganisms12061187
Munawar M, Castillo P, Yevtushenko DP. Discovery and Characterization of Four Aphelenchid Species from Cultivated Regions of Southern Alberta, Canada. Microorganisms. 2024; 12(6):1187. https://doi.org/10.3390/microorganisms12061187
Chicago/Turabian StyleMunawar, Maria, Pablo Castillo, and Dmytro P. Yevtushenko. 2024. "Discovery and Characterization of Four Aphelenchid Species from Cultivated Regions of Southern Alberta, Canada" Microorganisms 12, no. 6: 1187. https://doi.org/10.3390/microorganisms12061187
APA StyleMunawar, M., Castillo, P., & Yevtushenko, D. P. (2024). Discovery and Characterization of Four Aphelenchid Species from Cultivated Regions of Southern Alberta, Canada. Microorganisms, 12(6), 1187. https://doi.org/10.3390/microorganisms12061187

