Co-Regulation Mechanism of Host p53 and Fos in Transcriptional Activation of ILTV Immediate-Early Gene ICP4
Abstract
1. Introduction
2. Materials and Methods
2.1. Plasmids, Cell and Virus Strain
2.2. RNA Extraction and RT-qPCR
2.3. RNA Interference
2.4. Plasmid Construction and Transfection
2.5. Western Blot Analysis
2.6. Co-Immunoprecipitation (CoIP) Assay
2.7. Chromatin Immunoprecipitation (ChIP) Assay
2.8. Luciferase Assay
2.9. Bioinformatic and Statistical Analysis
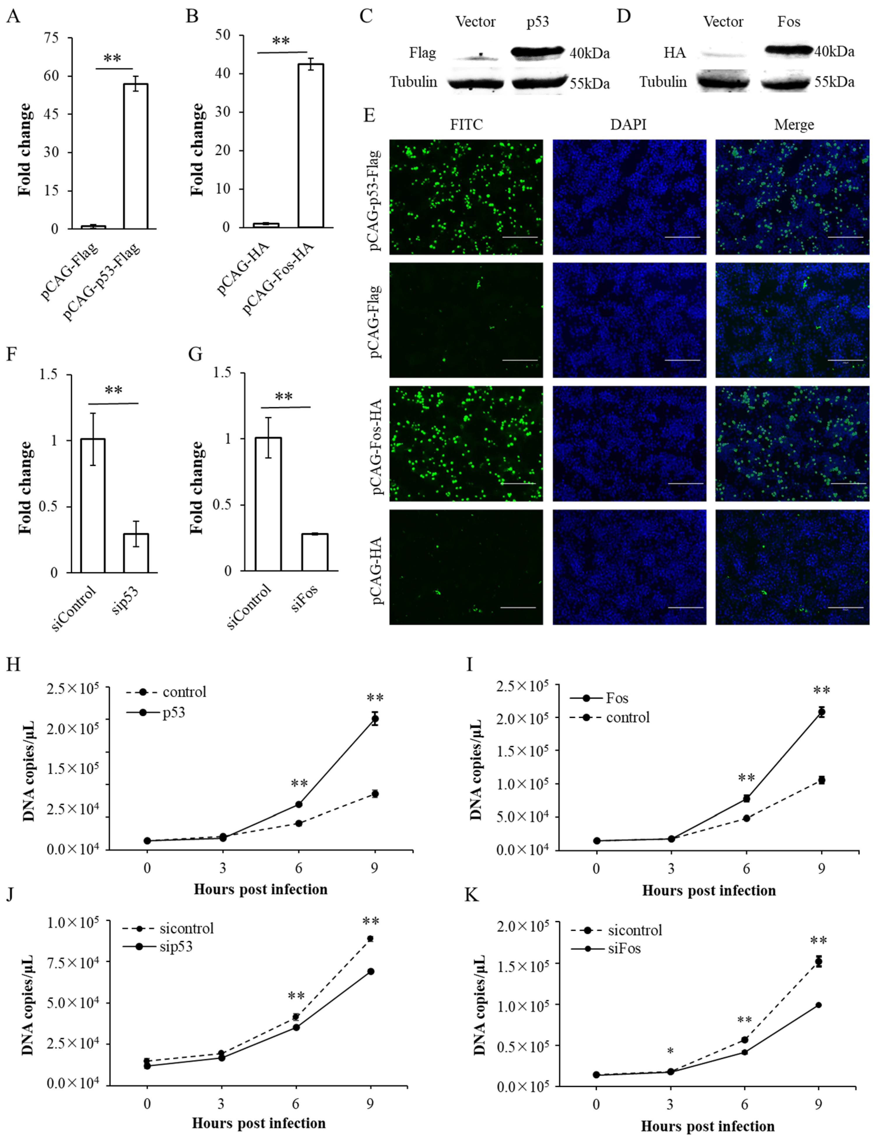
3. Results
3.1. Both p53 and Fos Upregulate the Transcription Level of ICP4
3.2. p53 Promotes Fos Transcription Independent of Binding to Its Promoter Region
3.3. p53 Indirectly Binds to the Promoter Region of ICP4 as a Transcriptional Regulator
3.4. Fos Directly Binds to the Promoter Region of ICP4 as a Binding Target of p53
4. Discussion
Author Contributions
Funding
Informed Consent Statement
Data Availability Statement
Conflicts of Interest
References
- Alwine, J.C.; Steinhart, W.L.; Hill, C.W. Transcription of herpes simplex type 1 DNA in nuclei isolated from infected HEp-2 and KB cells. Virology 1974, 60, 302–307. [Google Scholar] [CrossRef] [PubMed]
- Honess, R.W.; Roizman, B. Regulation of herpesvirus macromolecular synthesis. I. Cascade regulation of the synthesis of three groups of viral proteins. J. Virol. 1974, 14, 8–19. [Google Scholar] [CrossRef] [PubMed]
- Mahmoudian, A.; Markham, P.F.; Noormohammadi, A.H.; Browning, G.F. Kinetics of transcription of infectious laryngotracheitis virus genes. Comp. Immunol. Microbiol. Infect. Dis. 2012, 35, 103–115. [Google Scholar] [CrossRef] [PubMed]
- Wang, S.E.; Wu, F.Y.; Chen, H.; Shamay, M.; Zheng, Q.; Hayward, G.S. Early activation of the Kaposi’s sarcoma-associated herpesvirus RTA, RAP, and MTA promoters by the tetradecanoyl phorbol acetate-induced AP1 pathway. J. Virol. 2004, 78, 4248–4267. [Google Scholar] [CrossRef] [PubMed]
- Sharma-Walia, N.; Krishnan, H.H.; Naranatt, P.P.; Zeng, L.; Smith, M.S.; Chandran, B. ERK1/2 and MEK1/2 induced by Kaposi’s sarcoma-associated herpesvirus (human herpesvirus 8) early during infection of target cells are essential for expression of viral genes and for establishment of infection. J. Virol. 2005, 79, 10308–10329. [Google Scholar] [CrossRef]
- Pan, H.; Xie, J.; Ye, F.; Gao, S.J. Modulation of Kaposi’s sarcoma-associated herpesvirus infection and replication by MEK/ERK, JNK, and p38 multiple mitogen-activated protein kinase pathways during primary infection. J. Virol. 2006, 80, 5371–5382. [Google Scholar] [CrossRef]
- Wang, Y.; Li, H.; Chan, M.Y.; Zhu, F.X.; Lukac, D.M.; Yuan, Y. Kaposi’s sarcoma-associated herpesvirus ori-Lyt-dependent DNA replication: Cis-acting requirements for replication and ori-Lyt-associated RNA transcription. J. Virol. 2004, 78, 8615–8629. [Google Scholar] [CrossRef]
- Wang, Y.; Chong, O.T.; Yuan, Y. Differential regulation of K8 gene expression in immediate-early and delayed-early stages of Kaposi’s sarcoma-associated herpesvirus. Virology 2004, 325, 149–163. [Google Scholar] [CrossRef][Green Version]
- Chang, P.J.; Wang, S.S.; Chen, L.Y.; Hung, C.H.; Huang, H.Y.; Shih, Y.J.; Yen, J.B.; Liou, J.Y.; Chen, L.W. ORF50-dependent and ORF50-independent activation of the ORF45 gene of Kaposi’s sarcoma-associated herpesvirus. Virology 2013, 442, 38–50. [Google Scholar] [CrossRef]
- Li, X.; Du, S.; Avey, D.; Li, Y.; Zhu, F.; Kuang, E. ORF45-Mediated Prolonged c-Fos Accumulation Accelerates Viral Transcription during the Late Stage of Lytic Replication of Kaposi’s Sarcoma-Associated Herpesvirus. J. Virol. 2015, 89, 6895–6906. [Google Scholar] [CrossRef]
- Wang, Z.; Qiao, Y.; Chen, Z.; Liang, Y.; Cui, L.; Zhang, Y.; Li, X.; Xu, L.; Wei, P.; Liu, S.; et al. Fos Facilitates Gallid Alpha-Herpesvirus 1 Infection by Transcriptional Control of Host Metabolic Genes and Viral Immediate Early Gene. Viruses 2021, 13, 1110. [Google Scholar] [CrossRef] [PubMed]
- Liu, Z.; Cui, L.; Li, X.; Xu, L.; Zhang, Y.; Han, Z.; Liu, S.; Li, H. Characterization of the Effects of Host p53 and Fos on Gallid Alpha Herpesvirus 1 Replication. Genes 2023, 14, 1615. [Google Scholar] [CrossRef] [PubMed]
- Xu, L.; Chen, Z.; Zhang, Y.; Cui, L.; Liu, Z.; Li, X.; Liu, S.; Li, H. P53 maintains gallid alpha herpesvirus 1 replication by direct regulation of nucleotide metabolism and ATP synthesis through its target genes. Front. Microbiol. 2022, 13, 1044141. [Google Scholar] [CrossRef] [PubMed]
- Lane, D.P.; Crawford, L.V. T antigen is bound to a host protein in SV40-transformed cells. Nature 1979, 278, 261–263. [Google Scholar] [CrossRef]
- Muñoz-Fontela, C.; Macip, S.; Martínez-Sobrido, L.; Brown, L.; Ashour, J.; García-Sastre, A.; Lee, S.W.; Aaronson, S.A. Transcriptional role of p53 in interferon-mediated antiviral immunity. J. Exp. Med. 2008, 205, 1929–1938. [Google Scholar] [CrossRef]
- Laptenko, O.; Prives, C. Transcriptional regulation by p53: One protein, many possibilities. Cell Death Differ. 2006, 13, 951–961. [Google Scholar] [CrossRef]
- Farnebo, M.; Bykov, V.J.; Wiman, K.G. The p53 tumor suppressor: A master regulator of diverse cellular processes and therapeutic target in cancer. Biochem. Biophys. Res. Commun. 2010, 396, 85–89. [Google Scholar] [CrossRef]
- Kruse, J.P.; Gu, W. Modes of p53 regulation. Cell 2009, 137, 609–622. [Google Scholar] [CrossRef]
- Sato, Y.; Tsurumi, T. Genome guardian p53 and viral infections. Rev. Med. Virol. 2013, 23, 213–220. [Google Scholar] [CrossRef]
- Dharel, N.; Kato, N.; Muroyama, R.; Taniguchi, H.; Otsuka, M.; Wang, Y.; Jazag, A.; Shao, R.X.; Chang, J.H.; Adler, M.K.; et al. Potential contribution of tumor suppressor p53 in the host defense against hepatitis C virus. Hepatology 2008, 47, 1136–1149. [Google Scholar] [CrossRef]
- Pampin, M.; Simonin, Y.; Blondel, B.; Percherancier, Y.; Chelbi-Alix, M.K. Cross talk between PML and p53 during poliovirus infection: Implications for antiviral defense. J. Virol. 2006, 80, 8582–8592. [Google Scholar] [CrossRef] [PubMed]
- Maruzuru, Y.; Fujii, H.; Oyama, M.; Kozuka-Hata, H.; Kato, A.; Kawaguchi, Y. Roles of p53 in herpes simplex virus 1 replication. J. Virol. 2013, 87, 9323–9332. [Google Scholar] [CrossRef] [PubMed]
- Maruzuru, Y.; Koyanagi, N.; Takemura, N.; Uematsu, S.; Matsubara, D.; Suzuki, Y.; Arii, J.; Kato, A.; Kawaguchi, Y. p53 Is a Host Cell Regulator during Herpes Simplex Encephalitis. J. Virol. 2016, 90, 6738–6745. [Google Scholar] [CrossRef] [PubMed]
- Casavant, N.C.; Luo, M.H.; Rosenke, K.; Winegardner, T.; Zurawska, A.; Fortunato, E.A. Potential role for p53 in the permissive life cycle of human cytomegalovirus. J. Virol. 2006, 80, 8390–8401. [Google Scholar] [CrossRef]
- Xu, D.; Du, Q.; Han, C.; Wang, Z.; Zhang, X.; Wang, T.; Zhao, X.; Huang, Y.; Tong, D. p53 signaling modulation of cell cycle arrest and viral replication in porcine circovirus type 2 infection cells. Vet. Res. 2016, 47, 120. [Google Scholar] [CrossRef] [PubMed]
- Bagust, T.J.; Jones, R.C.; Guy, J.S. Avian infectious laryngotracheitis. Rev. Sci. Tech. 2000, 19, 483. [Google Scholar] [CrossRef] [PubMed]
- Schnitzlein, W.M.; Radzevicius, J.; Tripathy, D.N. Propagation of infectious laryngotracheitis virus in an avian liver cell line. Avian Dis. 1994, 38, 211–217. [Google Scholar] [CrossRef]
- Hanel, W.; Marchenko, N.; Xu, S.; Yu, S.X.; Weng, W.; Moll, U. Two hot spot mutant p53 mouse models display differential gain of function in tumorigenesis. Cell Death Differ. 2013, 20, 898–909. [Google Scholar] [CrossRef]
- Kim, M.P.; Lozano, G. Mutant p53 partners in crime. Cell Death Differ. 2018, 25, 161–168. [Google Scholar] [CrossRef]
- Ransone, L.J.; Visvader, J.; Wamsley, P.; Verma, I.M. Trans-dominant negative mutants of Fos and Jun. Proc. Natl. Acad. Sci. USA 1990, 87, 3806–3810. [Google Scholar] [CrossRef]
- Wang, Z.; Sun, B.; Gao, Q.; Ma, Y.; Liang, Y.; Chen, Z.; Wu, H.; Cui, L.; Shao, Y.; Wei, P.; et al. Host Src controls gallid alpha herpesvirus 1 intercellular spread in a cellular fatty acid metabolism-dependent manner. Virology 2019, 537, 1–13. [Google Scholar] [CrossRef] [PubMed]
- Barilla, S.; Liang, N.; Mileti, E.; Ballaire, R.; Lhomme, M.; Ponnaiah, M.; Lemoine, S.; Soprani, A.; Gautier, J.F.; Amri, E.Z.; et al. Loss of G protein pathway suppressor 2 in human adipocytes triggers lipid remodeling by upregulating ATP binding cassette subfamily G member 1. Mol. Metab. 2020, 42, 101066. [Google Scholar] [CrossRef] [PubMed]
- Rauluseviciute, I.; Riudavets-Puig, R.; Blanc-Mathieu, R.; Castro-Mondragon, J.A.; Ferenc, K.; Kumar, V.; Lemma, R.B.; Lucas, J.; Chèneby, J.; Baranasic, D.; et al. JASPAR 2024: 20th anniversary of the open-access database of transcription factor binding profiles. Nucleic Acids Res. 2024, 52, D174–D182. [Google Scholar] [CrossRef] [PubMed]
- Zhou, X.; Zheng, W.; Li, Y.; Pearce, R.; Zhang, C.; Bell, E.W.; Zhang, G.; Zhang, Y. I-TASSER-MTD: A deep-learning-based platform for multi-domain protein structure and function prediction. Nat. Protoc. 2022, 17, 2326–2353. [Google Scholar] [CrossRef]
- Zheng, W.; Zhang, C.; Li, Y.; Pearce, R.; Bell, E.W.; Zhang, Y. Folding non-homology proteins by coupling deep-learning contact maps with I-TASSER assembly simulations. Cell Rep. Methods 2021, 1, 100014. [Google Scholar] [CrossRef]
- Yang, J.; Zhang, Y. I-TASSER server: New development for protein structure and function predictions. Nucleic Acids Res. 2015, 43, W174–W181. [Google Scholar] [CrossRef]
- Singh, A.; Copeland, M.M.; Kundrotas, P.J.; Vakser, I.A. GRAMM Web Server for Protein Docking. Methods Mol. Biol. 2024, 2714, 101–112. [Google Scholar]
- Krissinel, E.; Henrick, K. Inference of macromolecular assemblies from crystalline state. J. Mol. Biol. 2007, 372, 774–797. [Google Scholar] [CrossRef]
- The PyMOL Molecular Graphics System, version 1.2r3pre; Schrödinger, LLC.: New York, NY, USA, 2002.
- Chen, Z.; Cui, L.; Xu, L.; Liu, Z.; Liang, Y.; Li, X.; Zhang, Y.; Li, Y.; Liu, S.; Li, H. Characterization of chicken p53 transcriptional function via parallel genome-wide chromatin occupancy and gene expression analysis. Poult. Sci. 2022, 101, 102164. [Google Scholar] [CrossRef]
- Xu, L.; Wang, Z.; Chen, Z.; Cui, L.; Liu, Z.; Liang, Y.; Li, X.; Zhang, Y.; Liu, S.; Li, H. PFT-α inhibits gallid alpha herpesvirus 1 replication by repressing host nucleotide metabolism and ATP synthesis. Vet. Microbiol. 2022, 269, 109435. [Google Scholar] [CrossRef]
- Friedman, P.N.; Chen, X.; Bargonetti, J.; Prives, C. The p53 protein is an unusually shaped tetramer that binds directly to DNA. Proc. Natl. Acad. Sci. USA 1993, 90, 3319–3323. [Google Scholar] [CrossRef] [PubMed]
- Rylski, M.; Kaczmarek, L. Ap-1 targets in the brain. Front. Biosci. 2004, 9, 8–23. [Google Scholar] [CrossRef] [PubMed][Green Version]
- Fan, D.; Wang, M.; Cheng, A.; Jia, R.; Yang, Q.; Wu, Y.; Zhu, D.; Zhao, X.; Chen, S.; Liu, M.; et al. The Role of VP16 in the Life Cycle of Alphaherpesviruses. Front. Microbiol. 2020, 11, 1910. [Google Scholar] [CrossRef] [PubMed]
- Liu, Y.; Gong, W.; Huang, C.C.; Herr, W.; Cheng, X. Crystal structure of the conserved core of the herpes simplex virus transcriptional regulatory protein VP16. Genes Dev. 1999, 13, 1692–1703. [Google Scholar] [CrossRef]
- Wysocka, J.; Herr, W. The herpes simplex virus VP16-induced complex: The makings of a regulatory switch. Trends Biochem. Sci. 2003, 28, 294–304. [Google Scholar] [CrossRef]
- Hirai, H.; Tani, T.; Kikyo, N. Structure and functions of powerful transactivators: VP16, MyoD and FoxA. Int. J. Dev. 2010, 54, 1589–1596. [Google Scholar] [CrossRef]
- Milbradt, A.G.; Kulkarni, M.; Yi, T.; Takeuchi, K.; Sun, Z.Y.; Luna, R.E.; Selenko, P.; Näär, A.M.; Wagner, G. Structure of the VP16 transactivator target in the Mediator. Nat. Struct. Mol. Biol. 2011, 18, 410–415. [Google Scholar] [CrossRef]
- Elkeles, A.; Juven-Gershon, T.; Israeli, D.; Wilder, S.; Zalcenstein, A.; Oren, M. The c-fos proto-oncogene is a target for transactivation by the p53 tumor suppressor. Mol. Cell. Biol. 1999, 19, 2594–2600. [Google Scholar] [CrossRef]








| Gene Name | Forward Primers (5′-3′) | Reverse Primers (5′-3′) |
|---|---|---|
| β-actin | GTGGATCAGCAAGCAGGAGT | ATAAAGCCATGCCAATCTCGT |
| Fos | ACAGCCTCACCTACTACCCG | GGTGCAGAAATCCTGCGAGT |
| TP53 | ACCAAACGGCACAGCGTCGTC | CACACGCGCACCTCGAAGCAG |
| MDM2 | GACAGGAGCAATAGCAGC | AACAGAACCGTGGTCAAA |
| DSE | TTGTGGGACGCTCCTGTA | TTGTGCTGCTCATTGGTA |
| MAFK | CGCTTCCATCTGCTGTTC | CTCCCACTCCCATCCACT |
| SVIL | CTCTGTTTCTTATGGGTAGG | TACAGCCAAGTTCCCTCT |
| ACD | CTCCTGAGAAGACTGGCTACG | GCCTGTTCCAAGGGTTGT |
| POLE3 | GACCTCAACCTGCCCAACG | TCGGCTCTTATCTTGTTCCT |
| ICP4 | AATGCCATACCCAAACCAACT | AATGACAGCCCACCTAATCCC |
| Primer Name | Sequences (5′-3′) | Restriction Recognition Sites |
|---|---|---|
| Fos-F | 5′-CAAAGAATTCCTCGAGGCCACCATGATGTACCAGGGCTTCGC-3′ | Xhol I |
| Fos-R | 5′-CAGCAGATCTGGATCCTATCAAGCGTAGTCTGGGACGTCGTATGGGTACAAGGCCAGCAGGGTGGGGG-3′ | BamH I |
| p53-F | 5′-CAAAGAATTCCTCGAGGCCACCATGATG GAATTCCGAACGGCG-3′ | Xhol I |
| p53-R | 5′-CAGCAGATCTGGATCCTATCACTTGTCATCGTCGTCCTTGTAATCTTCCTTTTTTTTTCA-3′ | BamH I |
| Fm1-F | 5′-GAGGAGGATCCGCGTAGAGAGGAACAAGA-3′ | none |
| Fm1-R | 5′-TCTTGTTCCTCTCTACGCGGATCCTCCTC-3′ | none |
| pm1-F | 5′-CGAAGTGGTGCGGCACTGCCCCCACCACG-3′ | none |
| pm1-R | 5′-CGTGGTGGGGGCAGTGCCGCACCACTTCG-3′ | none |
| ICP4-luc-F | 5′-TTTCTCTATCGATAGGTACCACTTCCTTGGCACTCCCAGG-3′ | Kpn I |
| ICP4-luc-R | 5′-GATCGCAGATCTCGAGTGGGTAGGTTTCAGCAAAGG-3′ | Xhol I |
| Fos-luc-F | 5′-TTTCTCTATCGATAGGTACCCTCTGCTGTGACTTCCCAAG-3′ | Kpn I |
| Fos-luc-R | 5′-GATCGCAGATCTCGAGAAGCCCGGAGACACCCACCC-3′ | Xhol I |
| Primer Name | Forward Primers (5′-3′) | Reverse Primers (5′-3′) |
|---|---|---|
| Fos-promoter-1 | CAACCGGGTGCATGTGATG | CCGCTGAGGCAAGGAAACA |
| Fos-promoter-2 | GCTGCATTTAGCCCGTGAGC | TTTACGGCAACAAACAGAGCC |
| Fos-promoter-3 | GGCGGCAGGGTATAAAGGG | GCTGTTTGCGGGGCCGTGCGGTGCT |
| Fos-promoter-4 | CCGCAGGATTTCTGCACCG | GGGCGACCGAGGAGATGAG |
| Fos-promoter-5 | GCACCTACACCTCCACCTTCG | CCATGCGGTTTGCTACATCTC |
| DSE-chip | AAGACAGCCATGAGGAAT | GAGGGAAGATGGGTGTAG |
| SVIL-chip | CACGGTATTATCTAAGTATT | AACCTGCCAGCCCCACAG |
| MAKF-chip | GCCCCACCACAGCATAGC | ACTGACGGCGTATTCCCT |
| POLE3-chip | CTGCCCAACGCCGTCATCACC | CCCCGCGCCGAAGATCTCTGA |
| MDM2-chip | TTTCGGAAGTGCTGTTGTTGCTG | TCTGTAAGGCTGCTTTCCCAT |
| ACD-chip | CCCACTCACTTCCCAACTCC | TCAGCCTCTGCTTTGTCCTCT |
Disclaimer/Publisher’s Note: The statements, opinions and data contained in all publications are solely those of the individual author(s) and contributor(s) and not of MDPI and/or the editor(s). MDPI and/or the editor(s) disclaim responsibility for any injury to people or property resulting from any ideas, methods, instructions or products referred to in the content. |
© 2024 by the authors. Licensee MDPI, Basel, Switzerland. This article is an open access article distributed under the terms and conditions of the Creative Commons Attribution (CC BY) license (https://creativecommons.org/licenses/by/4.0/).
Share and Cite
Liu, Z.; Li, X.; Cui, L.; Feng, S.; Han, Z.; Zhang, Y.; Liu, S.; Li, H. Co-Regulation Mechanism of Host p53 and Fos in Transcriptional Activation of ILTV Immediate-Early Gene ICP4. Microorganisms 2024, 12, 2069. https://doi.org/10.3390/microorganisms12102069
Liu Z, Li X, Cui L, Feng S, Han Z, Zhang Y, Liu S, Li H. Co-Regulation Mechanism of Host p53 and Fos in Transcriptional Activation of ILTV Immediate-Early Gene ICP4. Microorganisms. 2024; 12(10):2069. https://doi.org/10.3390/microorganisms12102069
Chicago/Turabian StyleLiu, Zheyi, Xuefeng Li, Lu Cui, Shufeng Feng, Zongxi Han, Yu Zhang, Shengwang Liu, and Hai Li. 2024. "Co-Regulation Mechanism of Host p53 and Fos in Transcriptional Activation of ILTV Immediate-Early Gene ICP4" Microorganisms 12, no. 10: 2069. https://doi.org/10.3390/microorganisms12102069
APA StyleLiu, Z., Li, X., Cui, L., Feng, S., Han, Z., Zhang, Y., Liu, S., & Li, H. (2024). Co-Regulation Mechanism of Host p53 and Fos in Transcriptional Activation of ILTV Immediate-Early Gene ICP4. Microorganisms, 12(10), 2069. https://doi.org/10.3390/microorganisms12102069

