Interactions between Jumbo Phage SA1 and Staphylococcus: A Global Transcriptomic Analysis
Abstract
:1. Introduction
2. Materials and Methods
2.1. Phage Preparation and One-Step Growth Curve
2.2. Total RNA Extraction
2.3. RNA-Seq
2.4. Data Analysis
2.5. RT-qPCR Validation of RNA-Seq
3. Results and Analysis
3.1. Experimental Design of RNA-Seq after SA1 Infection
3.2. General Transcriptome Dynamics of Phage SA1 Infection
3.3. Temporal Expression Patterns of Phage SA1
3.4. Transcriptional Response of JTB1-3 to SA1 Infection
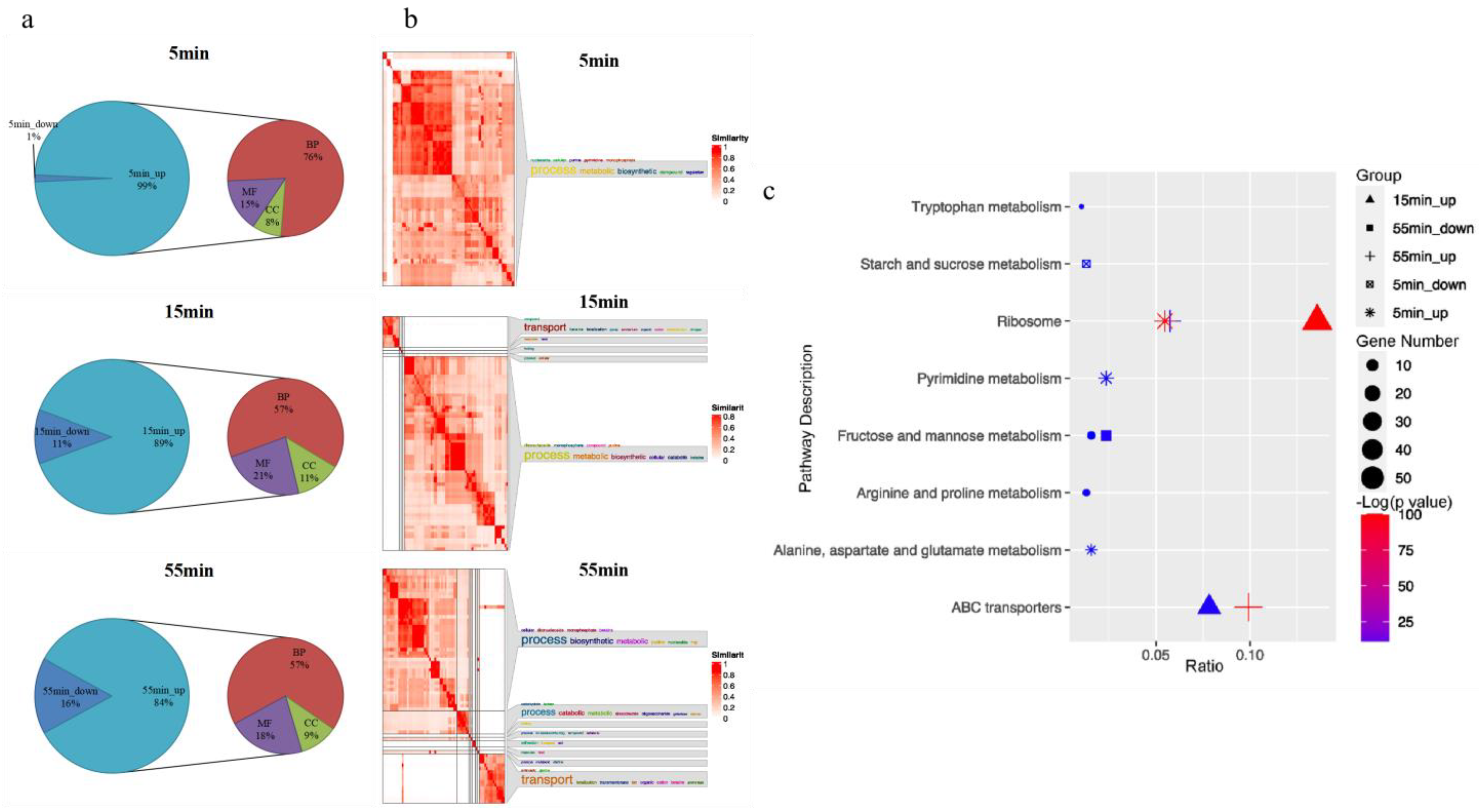
3.5. GO and KEGG Enrichment Analyses of Host DEGs
3.6. Phage Infection Affects the Expression of Host Anti-Phage Systems
3.7. Phage Infection Affects the Expression of Host Virulence and Drug Resistance-Related Genes
3.8. Verification of RNA-Seq by RT-qPCR
4. Discussion and Conclusions
Supplementary Materials
Author Contributions
Funding
Institutional Review Board Statement
Informed Consent Statement
Data Availability Statement
Conflicts of Interest
References
- Teka, F.; Alemayehu, T.; Ali, M.M. Methicillin-resistant Staphylococcus aureus antibiotic susceptibility profile and associated factors among hospitalized patients at hawassa university comprehensive specialized hospital, ethiopia. IJID Reg. 2022, 3, 129–134. [Google Scholar]
- Zhang, Q.; Xing, S.; Sun, Q.; Pei, G.; Cheng, S.; Liu, Y.; An, X.; Zhang, X.; Qu, Y.; Tong, Y. Characterization and complete genome sequence analysis of a novel virulent Siphoviridae phage against Staphylococcus aureus isolated from bovine mastitis in Xinjiang, China. Virus Genes. 2017, 53, 464–476. [Google Scholar] [CrossRef] [PubMed]
- Alonzo, F., 3rd; Torres, V.J. The bicomponent pore-forming leucocidins of Staphylococcus aureus. Microbiol. Mol. Biol. Rev. 2014, 78, 199–230. [Google Scholar] [CrossRef] [PubMed]
- Ganaie, M.Y.; Qureshi, S.; Kashoo, Z.; Wani, S.A.; Hussain, M.I.; Kumar, R.; Maqbool, R.; Sikander, P.; Banday, M.S.; Malla, W.A.; et al. Isolation and characterization of two lytic bacteriophages against Staphylococcus aureus from India: Newer therapeutic agents against bovine mastitis. Vet. Res. Commun. 2018, 42, 289–295. [Google Scholar] [CrossRef]
- Wills, Q.F.; Kerrigan, C.; Soothill, J.S. Experimental bacteriophage protection against Staphylococcus aureus abscesses in a rabbit model. Antimicrob. Agents Chemother. 2005, 49, 1220–1221. [Google Scholar] [CrossRef]
- El-Gohary, F.A.; Huff, W.E.; Huff, G.R.; Rath, N.C.; Zhou, Z.Y.; Donoghue, A.M. Environmental augmentation with bacteriophage prevents colibacillosis in broiler chickens. Poult. Sci. 2014, 93, 2788–2792. [Google Scholar] [CrossRef]
- Azam, A.H.; Tanji, Y. Peculiarities of Staphylococcus aureus phages and their possible application in phage therapy. Appl. Microbiol. Biotechnol. 2019, 103, 4279–4289. [Google Scholar] [CrossRef]
- Xia, G.; Wolz, C. Phages of Staphylococcus aureus and their impact on host evolution. Infect. Genet. Evol. 2014, 21, 593–601. [Google Scholar] [CrossRef]
- Cui, Z.; Song, Z.; Wang, Y.; Zeng, L.; Shen, W.; Wang, Z.; Li, Q.; He, P.; Qin, J.; Guo, X. Complete genome sequence of wide-host-range Staphylococcus aureus phage jd007. J. Virol. 2012, 86, 13880–13881. [Google Scholar] [CrossRef]
- Melo, L.D.R.; Brandão, A.; Akturk, E.; Santos, S.B.; Azeredo, J. Characterization of a new Staphylococcus aureus kayvirus harboring a lysin active against biofilms. Viruses 2018, 10, 182. [Google Scholar] [CrossRef]
- Yuan, Y.; Gao, M. Jumbo bacteriophages: An overview. Front. Microbiol. 2017, 8, 403. [Google Scholar] [CrossRef] [PubMed]
- Nazir, A.; Ali, A.; Qing, H.; Tong, Y. Emerging aspects of jumbo bacteriophages. Infect. Drug Resist. 2021, 14, 5041–5055. [Google Scholar] [CrossRef] [PubMed]
- Kudrin, P.; Varik, V.; Oliveira, S.R.; Beljantseva, J.; Del Peso Santos, T.; Dzhygyr, I.; Rejman, D.; Cava, F.; Tenson, T.; Hauryliuk, V. Subinhibitory concentrations of bacteriostatic antibiotics induce rela-dependent and rela-independent tolerance to β-lactams. Antimicrob. Agents Chemother. 2017, 61, e02173-16. [Google Scholar] [CrossRef]
- Loc-Carrillo, C.; Abedon, S.T. Pros and cons of phage therapy. Bacteriophage 2011, 1, 111–114. [Google Scholar] [CrossRef]
- Theriot, C.M.; Young, V.B. Interactions between the gastrointestinal microbiome and Clostridium difficile. Annu. Rev. Microbiol. 2015, 69, 445–461. [Google Scholar] [CrossRef] [PubMed]
- Lee, Y.; Son, B.; Cha, Y.; Ryu, S. Characterization and genomic analysis of PALS2, a novel Staphylococcus jumbo bacteriophage. Front. Microbiol. 2021, 12, 622755. [Google Scholar] [CrossRef] [PubMed]
- Chang, Y.; Shin, H.; Lee, J.H.; Park, C.J.; Paik, S.Y.; Ryu, S. Isolation and genome characterization of the virulent Staphylococcus aureus bacteriophage SA97. Viruses 2015, 7, 5225–5242. [Google Scholar] [CrossRef]
- Borysowski, J.; Górski, A. Is phage therapy acceptable in the immunocompromised host? Int. J. Infect. Dis. 2008, 12, 466–471. [Google Scholar] [CrossRef]
- Chan, B.K.; Turner, P.E.; Kim, S.; Mojibian, H.R.; Elefteriades, J.A.; Narayan, D. Phage treatment of an aortic graft infected with Pseudomonas aeruginosa. Evol. Med. Public Health 2018, 2018, 60–66. [Google Scholar] [CrossRef]
- Ahiwale, S.; Tamboli, N.; Thorat, K.; Kulkarni, R.; Ackermann, H.; Kapadnis, B. In vitro management of hospital Pseudomonas aeruginosa biofilm using indigenous T7-like lytic phage. Curr. Microbiol. 2011, 62, 335–340. [Google Scholar] [CrossRef]
- Hesse, S.; Rajaure, M.; Wall, E.; Johnson, J.; Bliskovsky, V.; Gottesman, S.; Adhya, S. Phage resistance in multidrug-resistant Klebsiella pneumoniae ST258 evolves via diverse mutations that culminate in impaired adsorption. mBio 2020, 11, e02530-19. [Google Scholar] [CrossRef] [PubMed]
- Sisakhtpour, B.; Mirzaei, A.; Karbasizadeh, V.; Hosseini, N.; Shabani, M.; Moghim, S. The characteristic and potential therapeutic effect of isolated multidrug-resistant Acinetobacter baumannii lytic phage. Ann. Clin. Microbiol. Antimicrob. 2022, 21, 1. [Google Scholar] [CrossRef] [PubMed]
- Zhao, X.; Shen, M.; Jiang, X.; Shen, W.; Zhong, Q.; Yang, Y.; Tan, Y.; Agnello, M.; He, X.; Hu, F.; et al. Transcriptomic and metabolomics profiling of phage-host interactions between phage PaP1 and Pseudomonas aeruginosa. Front. Microbiol. 2017, 8, 548. [Google Scholar] [CrossRef] [PubMed]
- Chueca, B.; Pérez-Sáez, E.; Pagán, R.; García-Gonzalo, D. Global transcriptional response of Escherichia coli MG1655 cells exposed to the oxygenated monoterpenes citral and carvacrol. Int. J. Food Microbiol. 2017, 257, 49–57. [Google Scholar] [CrossRef]
- Veses-Garcia, M.; Liu, X.; Rigden, D.J.; Kenny, J.G.; McCarthy, A.J.; Allison, H.E.; Wommack, K.E. Transcriptomic analysis of Shiga-toxigenic bacteriophage carriage reveals a profound regulatory effect on acid resistance in Escherichia coli. Appl. Environ. Microbiol. 2015, 81, 8118–8125. [Google Scholar] [CrossRef]
- Cech, G.M.; Szalewska-Pałasz, A.; Potrykus, K.; Kloska, A. Virus–host interaction gets curiouser and curiouser. Part II: Functional transcriptomics of the E. coli DksA-deficient cell upon phage P1 vir infection. Int. J. Mol. Sci. 2021, 22, 6159. [Google Scholar] [CrossRef]
- Wicke, L.; Ponath, F.; Coppens, L.; Gerovac, M.; Lavigne, R.; Vogel, J. Introducing differential RNA-seq mapping to track the early infection phase for Pseudomonas phage ɸKZ. RNA Biol. 2021, 18, 1099–1110. [Google Scholar] [CrossRef]
- Zhong, Q.; Yang, L.; Li, L.; Shen, W.; Li, Y.; Xu, H.; Zhong, Z.; Chen, M.; Le, S. Transcriptomic analysis reveals the dependency of Pseudomonas aeruginosa genes for double-stranded RNA bacteriophage phiyy infection cycle. iScience 2020, 23, 101437. [Google Scholar] [CrossRef]
- Lood, C.; Danis-Wlodarczyk, K.; Blasdel, B.G.; Jang, H.B.; Vandenheuvel, D.; Briers, Y.; Noben, J.P.; van Noort, V.; Drulis-Kawa, Z.; Lavigne, R. Integrative omics analysis of Pseudomonas aeruginosa virus pa5oct highlights the molecular complexity of jumbo phages. Environ. Microbiol. 2020, 22, 2165–2181. [Google Scholar] [CrossRef]
- Sekulovic, O.; Fortier, L.C. Global transcriptional response of Clostridium difficile carrying the phi CD38-2 prophage. Appl. Environ. Microbiol. 2015, 81, 1364–1374. [Google Scholar] [CrossRef]
- Li, T.; Zhang, Y.; Dong, K.; Kuo, C.J.; Li, C.; Zhu, Y.Q.; Qin, J.; Li, Q.T.; Chang, Y.F.; Guo, X.; et al. Isolation and characterization of the novel phage JD032 and global transcriptomic response during JD032 infection of Clostridioides difficile ribotype 078. mSystems 2020, 5, e00017-20. [Google Scholar] [CrossRef] [PubMed]
- Zhang, B.; Sun, H.; Zhao, F.; Wang, Q.; Pan, Q.; Tong, Y.; Ren, H. Characterization and genomic analysis of a novel jumbo bacteriophage vB_StaM_SA1 infecting Staphylococcus aureus with two lysins. Front. Microbiol. 2022, 13, 856473. [Google Scholar] [CrossRef] [PubMed]
- Yang, Z.; Yin, S.; Li, G.; Wang, J.; Huang, G.; Jiang, B.; You, B.; Gong, Y.; Zhang, C.; Luo, X.; et al. Global transcriptomic analysis of the interactions between phage φabp1 and extensively drug-resistant Acinetobacter baumannii. mSystems 2019, 4, e00068-19. [Google Scholar] [CrossRef]
- Klopfenstein, D.V.; Zhang, L.; Pedersen, B.S.; Ramírez, F.; Warwick Vesztrocy, A.; Naldi, A.; Mungall, C.J.; Yunes, J.M.; Botvinnik, O.; Weigel, M.; et al. Goatools: A python library for gene ontology analyses. Sci. Rep. 2018, 8, 10872. [Google Scholar] [CrossRef] [PubMed]
- Nordlund, P.; Reichard, P. Ribonucleotide reductases. Annu. Rev. Biochem. 2006, 75, 681–706. [Google Scholar] [CrossRef] [PubMed]
- Semenyuk, P.I.; Moiseenko, A.V.; Sokolova, O.S.; Muronetz, V.I.; Kurochkina, L.P. Structural and functional diversity of novel and known bacteriophage-encoded chaperonins. Int. J. Biol. Macromol. 2020, 157, 544–552. [Google Scholar] [CrossRef]
- Bhatia, M.B.; Vinitsky, A.; Grubmeyer, C. Kinetic mechanism of orotate phosphoribosyltransferase from Salmonella typhimurium. Biochemistry 1990, 29, 10480–10487. [Google Scholar] [CrossRef]
- Foster, T.J. Antibiotic resistance in Staphylococcus aureus. Current status and future prospects. FEMS Microbiol. Rev. 2017, 41, 430–449. [Google Scholar] [CrossRef]
- Munita, J.M.; Arias, C.A. Mechanisms of antibiotic resistance. Microbiol. Spectr. 2016, 4. [Google Scholar] [CrossRef]
- Nawrocki, K.L.; Crispell, E.K.; McBride, S.M. Antimicrobial peptide resistance mechanisms of gram-positive bacteria. Antibiotics 2014, 3, 461–492. [Google Scholar] [CrossRef]
- Peacock, S.J.; Paterson, G.K. Mechanisms of methicillin resistance in Staphylococcus aureus. Annu. Rev. Biochem. 2015, 84, 577–601. [Google Scholar] [CrossRef] [PubMed]
- Rajagopalan, S.; Teter, S.J.; Zwart, P.H.; Brennan, R.G.; Phillips, K.J.; Kiley, P.J. Studies of iscr reveal a unique mechanism for metal-dependent regulation of DNA binding specificity. Nat. Struct. Mol. Biol. 2013, 20, 740–747. [Google Scholar] [CrossRef] [PubMed]
- Taglicht, D.; Padan, E.; Schuldiner, S. Overproduction and purification of a functional Na+/H+ antiporter coded by nhaa (ant) from Escherichia coli. J. Biol. Chem. 1991, 266, 11289–11294. [Google Scholar] [CrossRef]
- Gu, Z.; Hübschmann, D. Simplify enrichment: An R/bioconductor package for clustering and visualizing functional enrichment results. Genom. Proteom. Bioinform. 2021, in press. [Google Scholar] [CrossRef]
- Yu, Z.; Lavèn, M.; Klepsch, M.; de Gier, J.W.; Bitter, W.; van Ulsen, P.; Luirink, J. Role for Escherichia coli YidD in membrane protein insertion. J. Bacteriol. 2011, 193, 5242–5251. [Google Scholar] [CrossRef]
- Ellermeier, C.D.; Hobbs, E.C.; Gonzalez-Pastor, J.E.; Losick, R. A three-protein signaling pathway governing immunity to a bacterial cannibalism toxin. Cell 2006, 124, 549–559. [Google Scholar] [CrossRef]
- Rice, K.C.; Nelson, J.B.; Patton, T.G.; Yang, S.J.; Bayles, K.W. Acetic acid induces expression of the Staphylococcus aureus cidabc and lrgab murein hydrolase regulator operons. J. Bacteriol. 2005, 187, 813–821. [Google Scholar] [CrossRef]
- Rocha, G.D.; Nogueira, J.F.; Gomes Dos Santos, M.V.; Boaventura, J.A.; Nunes Soares, R.A.; José de Simoni Gouveia, J.; Matiuzzi da Costa, M.; Gouveia, G.V. Impact of polymorphisms in blaZ, blaR1 and blaI genes and their relationship with β-lactam resistance in S. aureus strains isolated from bovine mastitis. Microb. Pathog. 2022, 165, 105453. [Google Scholar] [CrossRef]
- Miragaia, M. Factors contributing to the evolution of meca-mediated β-lactam resistance in Staphylococci: Update and new insights from whole genome sequencing (wgs). Front. Microbiol. 2018, 9, 2723. [Google Scholar] [CrossRef]
- Duffy, C.; Feiss, M. The large subunit of bacteriophage lambda’s terminase plays a role in DNA translocation and packaging termination. J. Mol. Biol. 2002, 316, 547–561. [Google Scholar] [CrossRef]
- Shen, X.; Li, M.; Zeng, Y.; Hu, X.; Tan, Y.; Rao, X.; Jin, X.; Li, S.; Zhu, J.; Zhang, K.; et al. Functional identification of the DNA packaging terminase from Pseudomonas aeruginosa phage PaP3. Arch. Virol. 2012, 157, 2133–2141. [Google Scholar] [CrossRef] [PubMed]
- Zhao, X.; Chen, C.; Shen, W.; Huang, G.; Le, S.; Lu, S.; Li, M.; Zhao, Y.; Wang, J.; Rao, X.; et al. Global transcriptomic analysis of interactions between Pseudomonas aeruginosa and bacteriophage PaP3. Sci. Rep. 2016, 6, 19237. [Google Scholar] [CrossRef] [PubMed]
- Kuptsov, N.; Kornienko, M.; Bespiatykh, D.; Gorodnichev, R.; Klimina, K.; Veselovsky, V.; Shitikov, E. Global transcriptomic response of Staphylococcus aureus to virulent bacteriophage infection. Viruses 2022, 14, 567. [Google Scholar] [CrossRef]
- Nale, J.Y.; Al-Tayawi, T.S.; Heaphy, S.; Clokie, M.R.J. Impact of phage cdhs-1 on the transcription, physiology and pathogenicity of a Clostridioides difficile ribotype 027 strain, R20291. Viruses 2021, 13, 2262. [Google Scholar] [CrossRef] [PubMed]
- Sacher, J.C.; Flint, A.; Butcher, J.; Blasdel, B.; Reynolds, H.M.; Lavigne, R.; Stintzi, A.; Szymanski, C.M. Transcriptomic analysis of the Campylobacter jejuni response to T4-like phage NCTC 12673 infection. Viruses 2018, 10, 332. [Google Scholar] [CrossRef] [PubMed]
- Chevallereau, A.; Blasdel, B.G.; De Smet, J.; Monot, M.; Zimmermann, M.; Kogadeeva, M.; Sauer, U.; Jorth, P.; Whiteley, M.; Debarbieux, L.; et al. Next-generation “-omics” approaches reveal a massive alteration of host RNA metabolism during bacteriophage infection of Pseudomonas aeruginosa. PLoS Genet. 2016, 12, e1006134. [Google Scholar] [CrossRef]
- Baum, L.; Nguyen, M.; Jia, Y.; Biazik, J.; Thomas, T. Characterization of a novel roseophage and the morphological and transcriptional response of the sponge symbiont Ruegeria AU67 to infection. Environ. Microbiol. 2021, 23, 2532–2549. [Google Scholar] [CrossRef]
- Wright, B.W.; Logel, D.Y.; Mirzai, M.; Pascovici, D.; Molloy, M.P.; Jaschke, P.R. Proteomic and transcriptomic analysis of Microviridae φx174 infection reveals broad upregulation of host Escherichia coli membrane damage and heat shock responses. mSystems 2021, 6, e00046-21. [Google Scholar] [CrossRef]
- Mojardín, L.; Salas, M. Global transcriptional analysis of virus-host interactions between phage ϕ29 and Bacillus subtilis. J. Virol. 2016, 90, 9293–9304. [Google Scholar] [CrossRef]
- Hall, A.R.; Scanlan, P.D.; Morgan, A.D.; Buckling, A. Host-parasite coevolutionary arms races give way to fluctuating selection. Ecol. Lett. 2011, 14, 635–642. [Google Scholar] [CrossRef]
- Mirzaei, M.K.; Maurice, C.F. Ménage à trois in the human gut: Interactions between host, bacteria and phages. Nat. Rev. Microbiol. 2017, 15, 397–408. [Google Scholar] [CrossRef] [PubMed]
- Hampton, H.G.; Watson, B.N.J.; Fineran, P.C. The arms race between bacteria and their phage foes. Nature 2020, 577, 327–336. [Google Scholar] [CrossRef] [PubMed]
- Van Melderen, L.; Saavedra De Bast, M. Bacterial toxin-antitoxin systems: More than selfish entities? PLoS Genet. 2009, 5, e1000437. [Google Scholar] [CrossRef] [PubMed]
- Xia, J.; Gao, J.; Tang, W. Nosocomial infection and its molecular mechanisms of antibiotic resistance. Biosci. Trends. 2016, 10, 14–21. [Google Scholar] [CrossRef]
- Bechinger, B.; Gorr, S.U. Antimicrobial peptides: Mechanisms of action and resistance. J. Dent. Res. 2017, 96, 254–260. [Google Scholar] [CrossRef] [PubMed]
- Costa, S.S.; Viveiros, M.; Amaral, L.; Couto, I. Multidrug efflux pumps in Staphylococcus aureus: An update. Open Microbiol. J. 2013, 7, 59–71. [Google Scholar] [CrossRef]
- Piddock, L.J. Clinically relevant chromosomally encoded multidrug resistance efflux pumps in bacteria. Clin. Microbiol. Rev. 2006, 19, 382–402. [Google Scholar] [CrossRef]
- Ebbensgaard, A.E.; Løbner-Olesen, A.; Frimodt-Møller, J. The role of efflux pumps in the transition from low-level to clinical antibiotic resistance. Antibiotics 2020, 9, 855. [Google Scholar] [CrossRef]
- Grygorcewicz, B.; Roszak, M.; Golec, P.; Śleboda-Taront, D.; Łubowska, N.; Górska, M.; Jursa-Kulesza, J.; Rakoczy, R.; Wojciuk, B.; Dołęgowska, B. Antibiotics act with vB_AbaP_AGC01 phage against Acinetobacter baumannii in human heat-inactivated plasma blood and Galleria mellonella models. Int. J. Mol. Sci. 2020, 21, 4390. [Google Scholar] [CrossRef]
- Chaudhry, W.N.; Concepción-Acevedo, J.; Park, T.; Andleeb, S.; Bull, J.J.; Levin, B.R. Synergy and order effects of antibiotics and phages in killing Pseudomonas aeruginosa biofilms. PLoS ONE 2017, 12, e0168615. [Google Scholar] [CrossRef]
- Torres-Barceló, C.; Arias-Sánchez, F.I.; Vasse, M.; Ramsayer, J.; Kaltz, O.; Hochberg, M.E. A window of opportunity to control the bacterial pathogen Pseudomonas aeruginosa combining antibiotics and phages. PLoS ONE 2014, 9, e106628. [Google Scholar] [CrossRef] [PubMed]
- Ryan, E.M.; Alkawareek, M.Y.; Donnelly, R.F.; Gilmore, B.F. Synergistic phage-antibiotic combinations for the control of Escherichia coli biofilms in vitro. FEMS Immunol. Med. Microbiol. 2012, 65, 395–398. [Google Scholar] [CrossRef]
- Valério, N.; Oliveira, C.; Jesus, V.; Branco, T.; Pereira, C.; Moreirinha, C.; Almeida, A. Effects of single and combined use of bacteriophages and antibiotics to inactivate Escherichia coli. Virus Res. 2017, 240, 8–17. [Google Scholar] [CrossRef] [PubMed]
- Rahman, M.; Kim, S.; Kim, S.M.; Seol, S.Y.; Kim, J. Characterization of induced Staphylococcus aureus bacteriophage SAP-26 and its anti-biofilm activity with rifampicin. Biofouling 2011, 27, 1087–1093. [Google Scholar] [CrossRef] [PubMed]
- Ueno, H.; Yonesaki, T. Phage-induced change in the stability of mRNAs. Virology 2004, 329, 134–141. [Google Scholar] [CrossRef]
- Qi, D.; Alawneh, A.M.; Yonesaki, T.; Otsuka, Y. Rapid degradation of host mRNAs by stimulation of RNase e activity by Srd of bacteriophage T4. Genetics 2015, 201, 977–987. [Google Scholar] [CrossRef]
- Lavysh, D.; Sokolova, M.; Minakhin, L.; Yakunina, M.; Artamonova, T.; Kozyavkin, S.; Makarova, K.S.; Koonin, E.V.; Severinov, K. The genome of AR9, a giant transducing bacillus phage encoding two multisubunit RNA polymerases. Virology 2016, 495, 185–196. [Google Scholar] [CrossRef]
- Mohr, I. Closing in on the causes of host shutoff. Elife 2016, 5, e20755. [Google Scholar] [CrossRef]
- Gaglia, M.M.; Covarrubias, S.; Wong, W.; Glaunsinger, B.A. A common strategy for host RNA degradation by divergent viruses. J. Virol. 2012, 86, 9527–9530. [Google Scholar] [CrossRef]
- Lavigne, R.; Lecoutere, E.; Wagemans, J.; Cenens, W.; Aertsen, A.; Schoofs, L.; Landuyt, B.; Paeshuyse, J.; Scheer, M.; Schobert, M.; et al. A multifaceted study of Pseudomonas aeruginosa shutdown by virulent podovirus LUZ19. mBio 2013, 4, e00061-13. [Google Scholar] [CrossRef]
- Sanson, B.; Hu, R.M.; Troitskaya, E.; Mathy, N.; Uzan, M. Endoribonuclease RegB from bacteriophage T4 is necessary for the degradation of early but not middle or late mRNAs. J. Mol. Biol. 2000, 297, 1063–1074. [Google Scholar] [CrossRef] [PubMed]





| Map to Genome | Reads Number (%) | |||
|---|---|---|---|---|
| 0 min | 5 min | 15 min | 55 min | |
| Total reads (million) | 31.6 | 28.7 | 31.3 | 29.8 |
| Map to SA1 (%) | 0.01 | 36.13 | 36.86 | 66.51 |
| Map to H29 (%) | 94.50 | 59.39 | 60.01 | 30.51 |
| T/A 3 | Family | Domain | Gene | 5 min 2 | 15 min 2 | 55 min 2 | |||
|---|---|---|---|---|---|---|---|---|---|
| log2FC | q | log2FC | q | log2FC | q | ||||
| T | - | PRK10146 | H3V22_RS01825 | 0.000 | 1.000 | 0.000 | 1.000 | 0.000 | 1.000 |
| A | - | COG4496 | H3V22_RS01830 | 0.000 | 1.000 | 0.000 | 1.000 | 0.000 | 1.000 |
| T | MazF-like | - | H3V22_RS05330 | −1.045 | 0.000 | 0.488 | 0.037 | 0.296 | 0.125 |
| A | MazE | - | H3V22_RS05335 | 0.030 | 0.948 | −0.535 | 0.054 | −0.406 | 0.240 |
| T | - | pfam12568 | H3V22_RS06460 | 2.374 | 0.000 | 5.307 | 0.000 | 4.484 | 0.000 |
| A | - | pfam01047 | H3V22_RS06465 | 3.483 | 0.000 | 5.840 | 0.000 | 4.846 | 0.000 |
| T | - | pfam00583 | H3V22_RS07715 | 0.567 | 0.000 | −1.159 | 0.000 | −1.295 | 0.000 |
| A | - | COG3682 | H3V22_RS07720 | −0.071 | 0.744 | 0.725 | 0.000 | 0.118 | 0.529 |
| T | Fic-like | COG3654 | H3V22_RS08170 | −1.055 | 0.012 | −1.987 | 0.000 | 0.976 | 0.061 |
| A | AbrB-like | COG2002 | H3V22_RS08165 | −1.643 | 0.000 | −1.737 | 0.000 | 0.847 | 0.030 |
| T | - | pfam12568 | H3V22_RS08535 | 0.238 | 0.581 | 0.903 | 0.027 | 0.056 | 0.910 |
| A | - | pfam01047 | H3V22_RS08540 | 0.547 | 0.091 | −1.916 | 0.000 | 0.818 | 0.036 |
| T | - | pfam12568 | H3V22_RS11410 | 0.348 | 0.052 | 0.642 | 0.002 | 0.776 | 0.000 |
| A | - | COG3682 | H3V22_RS11415 | −0.423 | 0.072 | 1.361 | 0.000 | 3.152 | 0.000 |
| T | COG2856-like | - | H3V22_RS12880 | 0.487 | 0.019 | −0.274 | 0.320 | −0.490 | 0.014 |
| A | Xre-like | - | H3V22_RS12885 | −0.376 | 0.019 | −0.937 | 0.000 | 1.189 | 0.000 |
| Gene ID | Description | 5 min 1 | 15 min 1 | 55 min 1 | |||
|---|---|---|---|---|---|---|---|
| Log2FC | q | Log2FC | q | Log2FC | q | ||
| H3V22_RS04090 | Membrane protein insertion efficiency factor YidD | −1.341 | 0.000 | −0.893 | 0.000 | −1.153 | 0.000 |
| H3V22_RS07695 | NDxxF motif lipoprotein | −1.706 | 0.173 | −2.643 | 0.066 | −1.204 | 0.375 |
| H3V22_RS09170 | Capsule biosynthesis protein CapA | 0.000 | 1.000 | 0.000 | 1.000 | 0.000 | 1.000 |
| H3V22_RS02140 | Conserved virulence factor C family protein | 0.159 | 0.276 | 0.402 | 0.004 | 0.558 | 0.000 |
| H3V22_RS05000 | Cyclic lactone autoinducer peptide | −0.437 | 0.012 | −0.988 | 0.000 | −1.583 | 0.000 |
| H3V22_RS09390 | Disulfide bond formation protein B | −0.067 | 0.842 | 0.445 | 0.084 | 0.354 | 0.225 |
| H3V22_RS00420 | NFACT family protein | −0.343 | 0.009 | 0.270 | 0.054 | 0.615 | 0.000 |
| H3V22_RS01190 | RicA family protein | −0.299 | 0.037 | 0.426 | 0.003 | −0.080 | 0.569 |
| H3V22_RS11435 | TetR/AcrR family transcriptional regulator | −0.402 | 0.360 | 0.427 | 0.249 | 0.062 | 0.890 |
| H3V22_RS11300 | UDP-glucose 4-epimerase GalE | 0.733 | 0.014 | −0.578 | 0.123 | −1.204 | 0.015 |
| H3V22_RS13635 | UTP-glucose-1-phosphate uridylyltransferase GalU | −0.093 | 0.460 | −0.818 | 0.000 | −1.209 | 0.000 |
| H3V22_RS04680 | YihY/virulence factor BrkB family protein | −0.656 | 0.000 | −0.914 | 0.000 | −1.107 | 0.000 |
| H3V22_RS02155 | YSIRK-type signal peptide-containing protein | 0.116 | 0.588 | −0.095 | 0.658 | −0.305 | 0.116 |
| H3V22_RS07770 | SdpI family protein | 1.919 | 0.000 | 1.735 | 0.000 | 2.073 | 0.000 |
| H3V22_RS03140 | IreB family regulatory phosphoprotein | −0.013 | 0.957 | −0.397 | 0.022 | −0.164 | 0.391 |
| Gene ID | Description | 5 min 1 | 15 min 1 | 55 min 1 | |||
|---|---|---|---|---|---|---|---|
| Log2FC | q | Log2FC | q | Log2FC | q | ||
| H3V22_RS07465 | Antiholin-like murein hydrolase modulator LrgA | −1.459 | 0.000 | −1.033 | 0.002 | −1.246 | 0.001 |
| H3V22_RS12740 | MFS transporter | −0.008 | 0.972 | −1.002 | 0.000 | −1.639 | 0.000 |
| H3V22_RS04235 | Antibiotic biosynthesis monooxygenase | −1.118 | 0.000 | −0.985 | 0.000 | −1.248 | 0.000 |
| H3V22_RS01910 | Efflux RND transporter periplasmic adaptor subunit | −0.380 | 0.003 | −0.780 | 0.000 | −1.303 | 0.000 |
| H3V22_RS06115 | Efflux RND transporter permease subunit | −0.051 | 0.787 | −0.095 | 0.577 | −0.293 | 0.043 |
| H3V22_RS11410 | Multidrug efflux MFS transporter NorA | −0.348 | 0.052 | −0.642 | 0.002 | −0.776 | 0.000 |
| H3V22_RS06870 | SepA family multidrug efflux transporter | −0.467 | 0.169 | −0.487 | 0.176 | −0.275 | 0.477 |
| H3V22_RS06885 | TipAS antibiotic-recognition domain-containing protein | −0.039 | 0.867 | −0.726 | 0.000 | −0.839 | 0.000 |
| H3V22_RS08810 | BlaZ-like penicillin-hydrolyzing class A beta-lactamase | −1.575 | 0.000 | −2.319 | 0.000 | −2.334 | 0.000 |
| H3V22_RS13290 | Adaptor protein MecA | 0.109 | 0.448 | 0.903 | 0.000 | 0.551 | 0.000 |
| H3V22_RS11410 | Multidrug efflux MFS transporter NorA | −0.348 | 0.052 | −0.642 | 0.002 | −0.776 | 0.000 |
| H3V22_RS06870 | SepA family multidrug efflux transporter | −0.467 | 0.169 | −0.489 | 0.177 | −0.275 | 0.477 |
Publisher’s Note: MDPI stays neutral with regard to jurisdictional claims in published maps and institutional affiliations. |
© 2022 by the authors. Licensee MDPI, Basel, Switzerland. This article is an open access article distributed under the terms and conditions of the Creative Commons Attribution (CC BY) license (https://creativecommons.org/licenses/by/4.0/).
Share and Cite
Zhang, B.; Xu, J.; He, X.; Tong, Y.; Ren, H. Interactions between Jumbo Phage SA1 and Staphylococcus: A Global Transcriptomic Analysis. Microorganisms 2022, 10, 1590. https://doi.org/10.3390/microorganisms10081590
Zhang B, Xu J, He X, Tong Y, Ren H. Interactions between Jumbo Phage SA1 and Staphylococcus: A Global Transcriptomic Analysis. Microorganisms. 2022; 10(8):1590. https://doi.org/10.3390/microorganisms10081590
Chicago/Turabian StyleZhang, Bingyan, Jiayi Xu, Xiaoqi He, Yigang Tong, and Huiying Ren. 2022. "Interactions between Jumbo Phage SA1 and Staphylococcus: A Global Transcriptomic Analysis" Microorganisms 10, no. 8: 1590. https://doi.org/10.3390/microorganisms10081590
APA StyleZhang, B., Xu, J., He, X., Tong, Y., & Ren, H. (2022). Interactions between Jumbo Phage SA1 and Staphylococcus: A Global Transcriptomic Analysis. Microorganisms, 10(8), 1590. https://doi.org/10.3390/microorganisms10081590
