Abstract
The aim of this study is to propose a damper based on magnetorheological (MR) fluid and elastomer for application in vehicle engine mounting systems to dissipate the vibration energy transferred from the engine to the vehicle body. The magnetic circuit structure of the damper has been precisely designed, and its reasonableness has been verified by static magnetic field simulation. After the principle prototype’s completion, the damper’s mechanical properties are tested by an electro–hydraulic servo fatigue machine. The results show that with the current increase, the damper’s in-phase stiffness increases by 20.6%. The equivalent damping improves by 81.6%, which indicates that the damper has a good MR effect. A new phenomenological model is proposed, and a genetic algorithm is used to identify the parameters of the model. Finally, a 1/4 vehicle engine vibration damping system model is established and a dynamics simulation is carried out. The simulation results show that the damper effectively reduces the vibration transmitted from the engine to the body, and the vibration-damping effect is even more obvious through sky-hook control. This proves that the damper proposed in this study has good vibration-damping performance.
1. Introduction
The engine is one of the main vibration sources of the vehicle system [1]. Reducing the transmission rate of the vibration generated by the engine to the vehicle body not only improves the ride comfort of the occupants but also protects the precision components in the vehicle to a certain extent [1,2,3,4]. In addition to the function of vibration isolation, the engine mount system also plays a role in bearing and limiting. Therefore, this paper uses these two materials to design a magnetorheological fluid–elastomeric damper with high static stiffness and adjustable stiffness and damping.
Typical suspension shock absorbers include elastomer shock absorbers and hydraulic shock absorbers. Elastomer shock absorbers mostly use rubber materials. As an excellent vibration isolation material, rubber can effectively attenuate low-frequency and large-scale vibration, and its stiffness in three directions is optional. However, the loss coefficient of the rubber elastic damper is slightly smaller, and it is difficult to produce sufficient damping in some conditions [5,6]. The hydraulic shock absorber can provide lower stiffness and greater damping at low frequencies, while, in high-frequency environments, it can show less dynamic stiffness. These characteristics enable it to achieve better vibration and noise reduction effects. Kim and Singh [7] carried out nonlinear modeling of a universal hydraulic mount, identified the parameters of the model, and obtained specific model expressions. However, its disadvantage is that due to the structural problems of the hydraulic mount itself, dynamic hardening occurs at high frequencies, making its vibration and noise reduction capabilities unable to meet the requirements. The structure of the shock absorber is complex, and it is difficult to achieve a light weight, which cannot meet the limited installation space of the engine mounting system [8,9,10]. Hydraulic shock absorbers and elastomer shock absorbers have different characteristics. Some scholars try to combine the two to design a fluid–elastomer damper. Fluid–elastomer dampers effectively combine a hydraulic damper and an elastic damper, which combines the advantages of both and shows superior performance [11].
MR fluid, as a kind of smart material, changes its rheological properties rapidly by changing the size of the surrounding magnetic field. The hysteresis of this change is milliseconds [12,13,14]. When the external magnetic field is removed, the MR fluid will quickly restore its original characteristics [15,16]. In recent years, more and more new suspension shock absorbers have been designed and developed [17,18,19]. Wang and Gordaninejad [20] proposed a new magnetorheological suspension. The special feature of this suspension was that it encapsulated the MR fluid in a special polymer solid. Similarly, the mechanical properties of the suspension also changed with changes in the surrounding magnetic field. Xing et al. [21] designed a hybrid magnetorheological elastomer fluid suspension whose stiffness and damping can also be adjusted artificially. Experiments showed that the device could be used in small displacement vibration isolation scenarios. Sun et al. [22] designed a damper with a parallel structure of an MR fluid damping unit and a spring. The stiffness and damping of the damper are controllable, but the stiffness and damping cannot be adjusted independently.
A vibration reduction method combining rubber and MR fluid damper has also been studied. Hu and Wereley [23] designed a composite damping system by connecting two magnetorheological dampers and an elastomer damper in parallel. The experimental results indicated that the external current could effectively increase the equivalent damping of the system. Bastola et al. [24] fabricated a new hybrid MR elastomer, which exhibited a higher MR effect when compared with conventional MR elastomer.
Most of the shock absorbers introduced above have complex structures and have high requirements on the size of the space in the use scene. Therefore, this article aims to design a damper with a compact structure and controllable stiffness damping to deal with the complex vibration excitation of the engine mounting system.
The article consists of five parts. In the section titled “Structure of the damper”, the specific structure and materials of the damper are given, and a magnetic circuit simulation of the damper is introduced. In the section titled “Experimental analysis of the damper”, the test process and results of the damper are introduced, the test data are processed, and the dynamic characteristics of the damper are analyzed. In the section titled “Nonlinear modeling and parameter identification”, nonlinear modeling is carried out, and the correctness of the model is verified through parameter identification. In the “Vibration control of isolation system with the new damper” section, the dynamic model of the isolation system is established and simulated with control theory. In the “Conclusion” section, the summary of this article and the prospects for follow-up research are given.
2. Structure of the Damper
2.1. Structural Principle
In order to meet the adaptive damping performance requirements of the damper in the vehicle engine mounting system, the damper needs to have the characteristics of stiffness and damping adjustability on the premise of a certain foundation stiffness. Therefore, the design method of parallel connection of rubber damping and MR fluid damping is adopted in this paper, and a magnetorheological fluid damper is embedded in the rubber damper. The damper is designed for a stroke of 10 mm.
Figure 1 shows a cross-sectional view of the damper. In this figure, every part and connection of the damper can be seen. The suspension outer cylinder is a cylindrical structure with uneven upper and lower diameters. The inner cylinder also adopts a similar structure. This is to allow the elastomer between the outer cylinder and the inner cylinder to work in a combination of shear and compression, in which the shear mode dominates. In addition, since the filler between the inner cylinder and the outer cylinder of the damper is elastomer rubber, the damper not only isolates vibration in the longitudinal direction of the engine but also has a suppression effect on vibration in the horizontal direction. This paper focuses on the longitudinal damping capability of this damper.
Figure 1.
The structure of the damper.
When the magnetorheological fluid–elastomer damper is used as a suspension shock absorber between the engine and the vehicle body, the connection relationship is shown in Figure 2. The lower end of the suspension outer cylinder is fixed to the suspension bracket by bolts. The upper end of the bracket is connected to the engine shell through bolts, and the lower end cover connected with the inner cylinder is connected to the vehicle body through threads. When the engine is working and vibrates, the engine shell is displaced relative to the vehicle body, which will cause the relative displacement of the two cylinders. The rubber deforms elastically, generates elastic force, and drives the piston and the inner cylinder to move relative to each other. MR fluid will flow in the damping channel to generate damping force. By adjusting the magnitude of the applied current, the damping characteristics of the MR fluid in the damping channel will change, which will result in a change in the input damping force and ultimately play a role in damping vibration.
Figure 2.
Installation diagram of engine mount system.
Through the above analysis, the damping force of the damper can be written as follows:
where is the shear force produced by the rubber, and is the friction generated by the relative movement of the piston and the magnetorheological fluid in the damping channel.
2.2. Structural Design
2.2.1. Rubber Design
For the purpose of improving the static stiffness of the damper, the elastomer here uses a natural rubber-based rubber material with a larger modulus. At the same time, in order to ensure its fatigue characteristics and anti-aging ability, rubber additives are added according to the formula during rubber mixing. The rubber formula shown in Table 1 was selected. Such rubber shows a large shear modulus, large linear range, and excellent fatigue resistance.
Table 1.
The rubber formula.
After plasticizing and mixing, the rubber was vulcanized. The inner cylinder and outer cylinder were installed in the designed mold and preheated at 155 °C. Then the rubber compound was placed in the gap between the inner cylinder and outer sleeve, vulcanized for 20 min at 155 °C and 10 MPa, and, finally, the integrated device of inner cylinder–rubber–outer cylinder was obtained. The Young’s modulus of the prepared rubber was measured to be E = 3.06 Mpa, and the Poisson’s ratio was = 0.47.
2.2.2. Design of MR Damper
After fixing the suspension outer cylinder and the inner cylinder with vulcanized rubber, the other parts are assembled. The suspension outer cylinder is connected to the top cover by six circumferentially equidistant bolts, and a spherical hinge is welded on the top cover. The piston is a permeable magnet with an excitation copper coil wound on it, which is inserted from the lower end of the connecting rod and fixed on the step of the connecting rod by the seal back-up sleeve. The seal back-up sleeve is connected to the lower end of the piston rod through threads, and the upper end of the connecting rod is connected to the ball hinge through threads.
So as to ensure the normal MR characteristics of the damper, in the design of the damper, it is very important to design the magnetic circuit of the MR fluid damper inside the inner cylinder to ensure that a sufficient magnetic field can be generated in the damping channel, and there is no leakage of magnetic field outside the damper. As shown in Figure 3, a closed-loop magnetic circuit of the piston, MR fluid, and suspension inner cylinder is designed. The blue part in the figure is MR fluid, and the magnetic circuit is represented by a blue dashed line box, while the red dashed line box is the damping channel of the damper. Therefore, the selection of materials used for various components inside the damper is crucial. The inner cylinder and the piston are the main magnetic conductive parts, so 20 steel with good magnetic permeability is selected. The connecting rod and the seal back-up cover are not magnetic, and they are slender reciprocating parts, so a titanium alloy material with higher strength is selected. The sealing cover is made of non-magnetic 304 steel.
Figure 3.
Distribution of magnetic circuits and damping channels.
It can be seen from the structure of the damper that the damper is a shear valve type MR fluid damper. The reason for choosing this type of MR fluid damper is that it has greater damping force than the shear damper with the same structural parameters and external conditions, which can better meet the load-bearing requirements of the engine mount damper. Figure 4 shows the key design parameters of the damper. The damping force of the shear valve type MR fluid damper is the resultant force of the damping force generated by the valve type structure and the shear structure, and the expression is:
Figure 4.
Key design parameters of the damper.
According to Equation (2), the damping force and adjustable coefficient are mainly affected by the piston diameter D, effective length L, gap width h, relative velocity between the piston and the wall of the suspended inner cylinder v, the material properties (dynamic viscosity , shear yield strength ) of the MR fluid, and L = L2 − L1. The research of Carlson, et al. [25] showed that the material properties of MR fluid increase with the increase in magnetic flux intensity B within a certain range when the temperature and shear rate remain unchanged. The following Equation (3) can be obtained from the Abelian loop theorem.
B is the magnetic flux intensity of the metal materials in the magnetic circuit, B0 is the magnetic flux intensity required for the damping channel, is the magnetic permeability of the vacuum, is the relative magnetic permeability of the metal materials in the magnetic circuit, is the relative magnetic permeability of the MR fluid in the damping channel, N is the coil turns, and I is the input current of the coil. According to the continuity theorem of magnetic flux, the following Equation (4) can be derived:
where is the ratio of S0 (the magnetic flux area at the gap) to S (the equivalent magnetic flux area of the metal material), that is , and l is the equivalent length of the metal material. The relative permeability of metal materials is much greater than that of MR fluid, that is . The relationship between the number of coils and the gap width can be roughly expressed by the following Equation (5). The width of the coil cannot exceed the depth of the slot, as shown in Equation (6), where r is the radius of the coil. With these constraints, the structural parameters inside the damper are locked within a small range. The final selected design parameters are shown in Table 2. The selected MR fluid model is MRF-J25T, and its zero-field dynamic viscosity is Pa·s.
Table 2.
The design parameters.
Figure 5 is a physical view of the damper.
Figure 5.
Prototype of the damper.
The magnetic circuit design of the damper was simulated using ANSYS. The number of coil turns was set to 440, the input current was 2 A, the B–H curves of each permeable material were given separately, and the relative permeability of the non-permeable material was set to 1. The final simulation results are shown in Figure 6 and Figure 7:
Figure 6.
Distribution of magnetic circuit at 2 A applied current.
Figure 7.
Distribution of magnetic flux intensity in damping channel at 2 A applied current.
From Figure 6, the maximum magnetic flux intensity at the piston is 1.91 T, and it can be seen that the magnetic path of the damper is closed and there is basically no magnetic leakage. Figure 7 shows the magnetic flux intensity distribution nephogram of the magnetorheological fluid in the damping channel of the damper when a 2 A current is applied. The maximum magnetic flux intensity of the MR fluid reaches 0.89 T, and the magnetic flux intensity in the main working area is above 0.6 T, reaching magnetic saturation. The simulation results show that the magnetic circuit design of the damper is reasonable.
3. Experimental Analysis of the Damper
The dynamic mechanical performance of the damper was tested using a fatigue testing machine. As shown in Figure 8, it is a set of dynamic test systems, which is composed of a controller, sensor, computer, actuator, and external current source. The input excitation signal is given by the computer system, and, finally, the vibration excitation is generated by the actuator, so that the damper starts to work. The displacement, output force, and other data of the damper are measured by the sensor and stored on the computer. The current of the external current source can be manually adjusted to estimate the dynamic mechanical performance of the damper under different external currents.
Figure 8.
Dynamic testing system.
Generally, sinusoidal displacement excitation is used as the input signal, which can be expressed as
In the above equation, and , thus
where A and f represent the amplitude and frequency of the input signal, respectively.
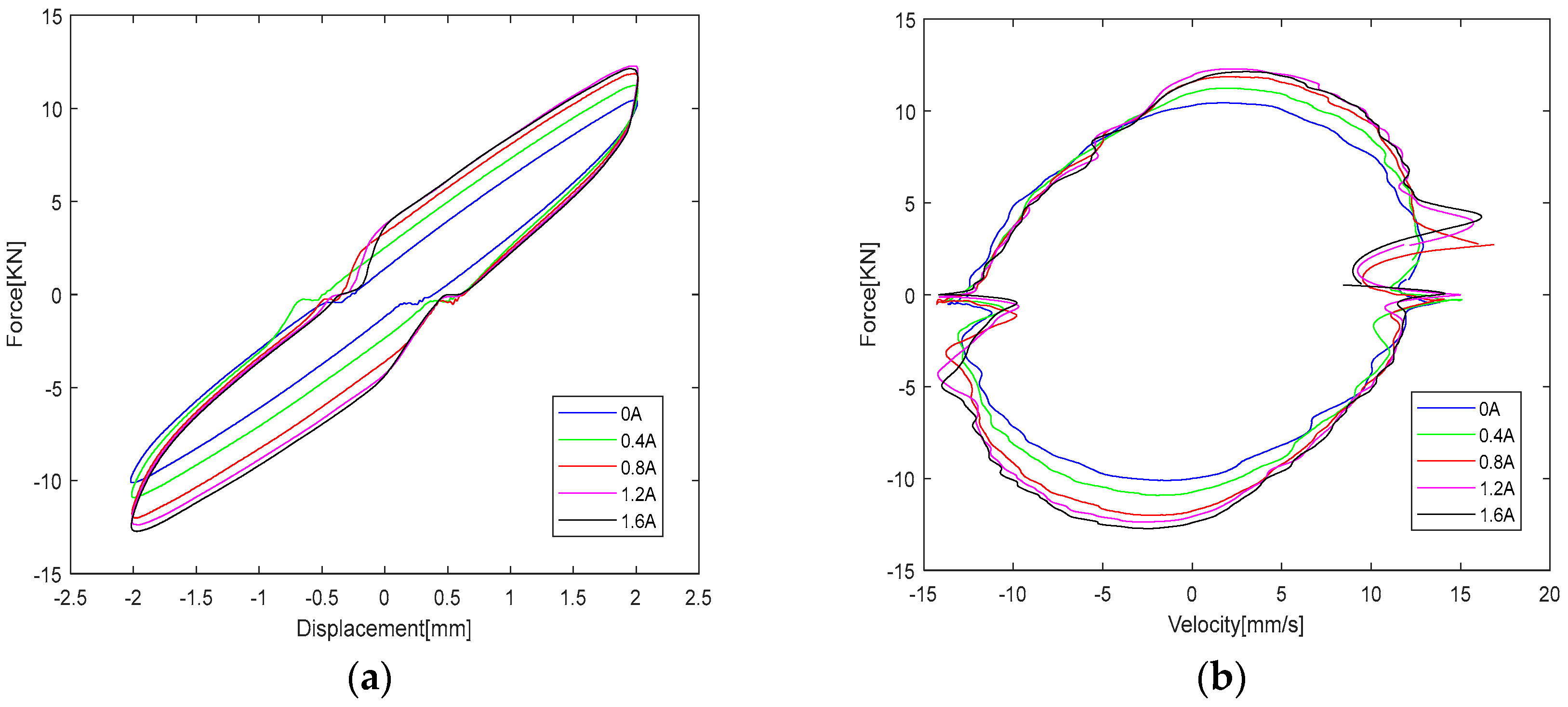
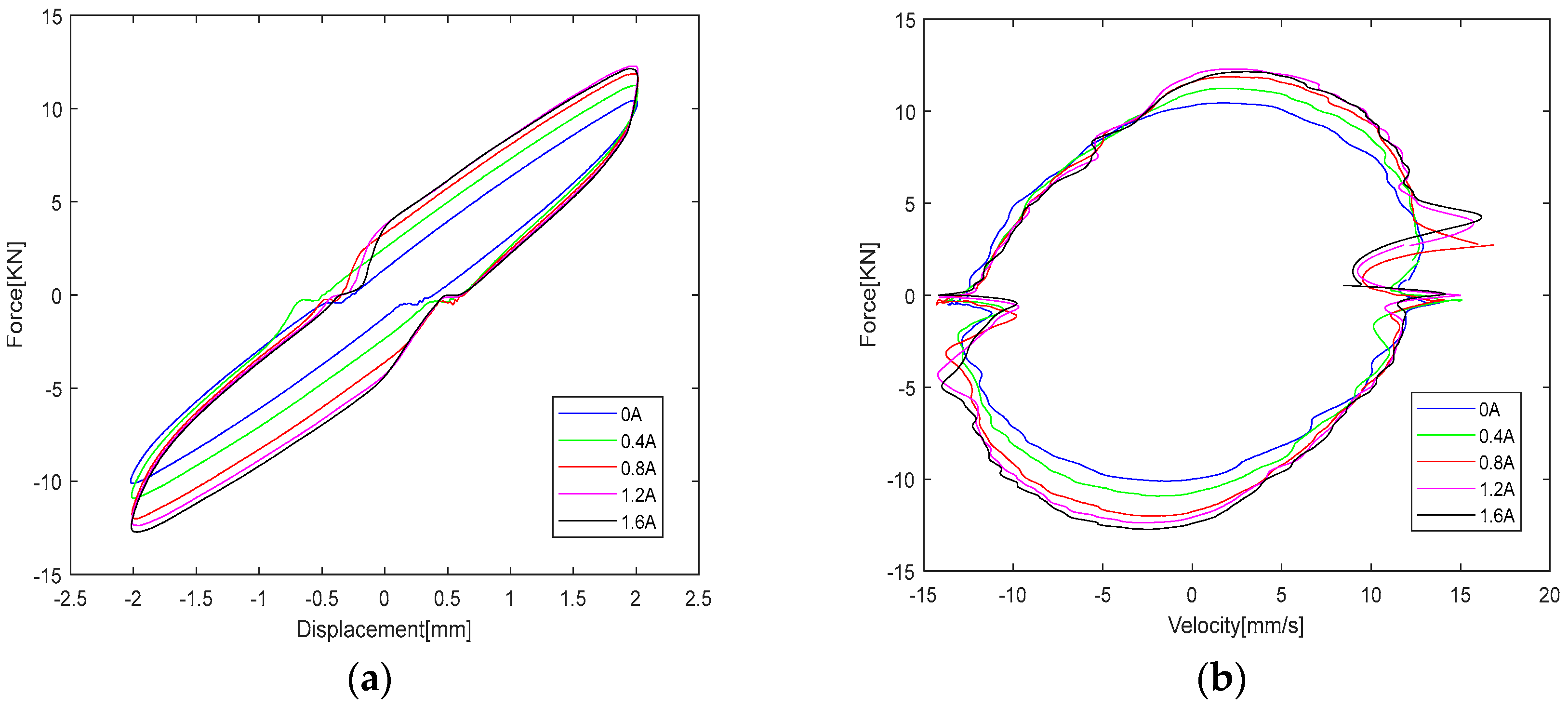
So as to explore the impact of different current inputs on the performance of the damper, the damper was tested under excitation at the same frequency and amplitude, and the input current was adjusted. The vibration excitation is at a frequency of 1 Hz and an amplitude of 2 mm, and an external DC current of 0–1.6 A is fed to the damper in steps of 0.4 A, with a gradual increase in current strength. The maximum current was increased to 1.6 A because it was found that the force–displacement curve of the damper basically did not change when 1.6 A and 2 A currents were added to the damper, indicating that the MR fluid in the damping channel had reached magnetic saturation when a 1.6 A current was input to the damper. Figure 9a shows the force–displacement curve of the damper under this condition, and the force–velocity curve shown in Figure 9b was obtained by differential computation of the force–displacement data points obtained from the test. Through the analysis of the figure, it is obvious that the output force of the damper increases as the input current increases. The area of the force–displacement hysteresis enclosed area also increases with the increase in the current, indicating that when the applied current is larger, the damper consumes more energy in the same time. It is worth noting that the force–displacement curve measured by the test is not smooth enough. When the displacement of the damper is near 0, there is a small sudden change, which is not a normal phenomenon. The reasons for the analysis may include the following two points: (1) When filling the magnetorheological fluid damper, the cavity of the damper is not filled, leaving a certain gap, and there is a small amount of air to make the damper work, and an abnormal phenomenon occurred at the time; (2) during the test, the fixture was not smooth enough and not fully tightened with the fatigue testing machine, and there was looseness.
Figure 9.
Test results under 1 Hz sinusoidal excitations with an amplitude of 2 mm. (a) Force–displacement curve; (b) force–velocity curve.
After the performance test, we tried to analyze the test results. Here, we introduce the concept of the complex modulus method, which was proposed by Felker FF [26]. In this theory, the equivalent stiffness and equivalent damping of the damper can be calculated through experimental data. This method is usually used to describe the linear characteristics of a damper. We decomposed the complex stiffness into the following expression, where is in-phase stiffness and is loss stiffness:
The displacement and force are Fourier transformed, and the two are expressed as follows:
In addition, the output force of the damper can also be expressed as the sum of the spring force and damping force:
Equations (9)–(12) are combined, and and are obtained by derivation:
Therefore, the approximate expression of equivalent damping is given as:
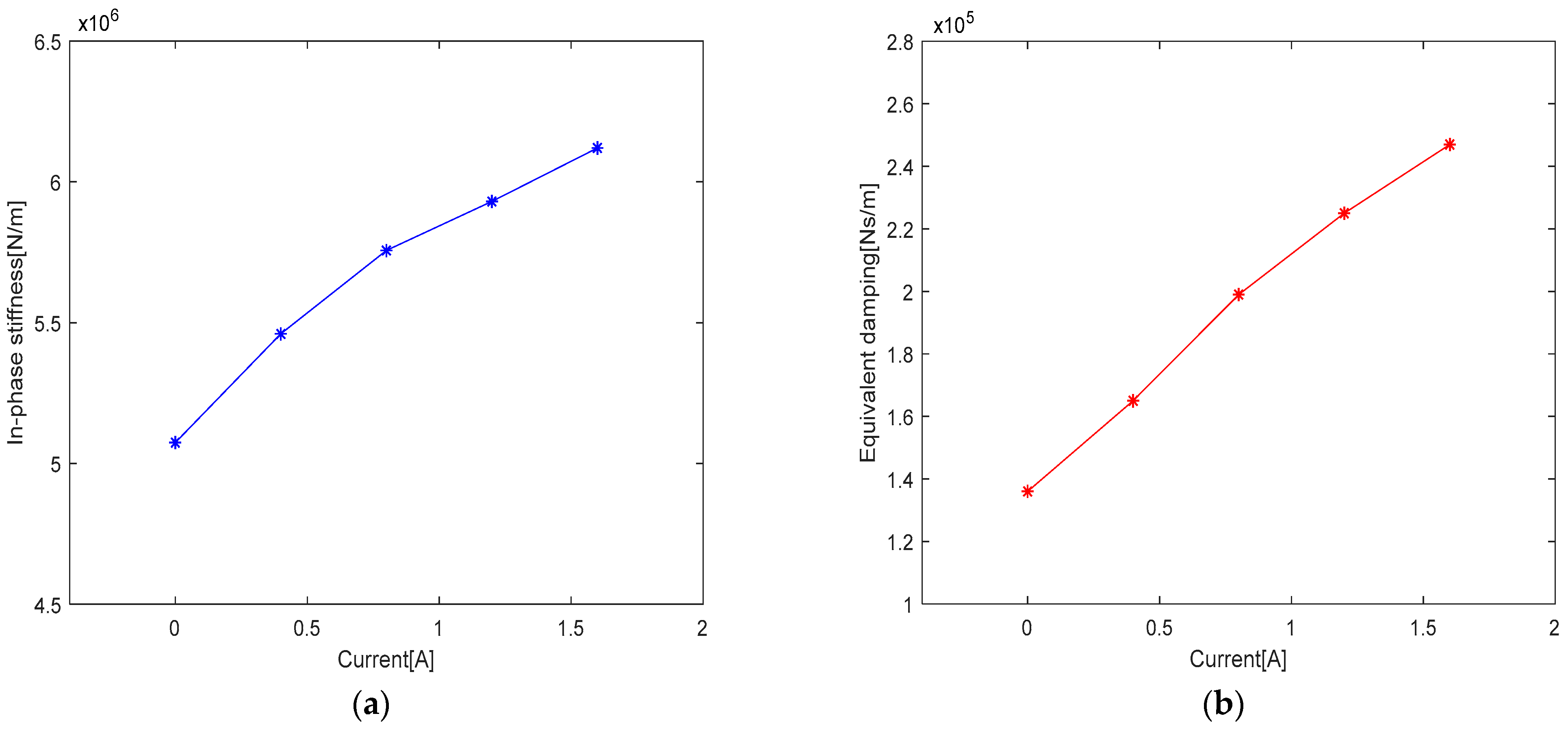
According to the above equations, the in-phase stiffness and equivalent damping of the damper are calculated for vibration excitation at a frequency of 1 Hz and an amplitude of 2 mm. As shown in Figure 10, the in-phase stiffness increases from 5074 kN/m at no current to 6120 kN/m at 1.6 A current, with a gain of 20.6%. The equivalent damping increases from 136 kNs/m at no current to 247 kNs/m when the current is 1.6 A, and the gain is 81.6%. Obviously, the increase in the stiffness and equivalent damping has no relation with the elastomer in the damper, but it occurs because the MR fluid changes with the change in current.
Figure 10.
Analysis results of test data under 1 Hz sinusoidal excitations with an amplitude of 2 mm. (a) In-phase stiffness under different currents; (b) equivalent damping under different currents.
Moreover, the dynamic characteristics of the damper under different vibration amplitudes are compared. Figure 11 shows the damper’s force–displacement curve, force–velocity curve, in-phase stiffness, and equivalent damping changes under excitations with amplitudes of 2 mm, 3 mm, and 4 mm, keeping the applied current at 0.4 A and the vibration frequency at 1 Hz. Obviously, when the vibration amplitude increases, the damping force generated by the damper increases significantly. On the contrary, the in-phase stiffness and equivalent damping decrease to a certain extent.
Figure 11.
Test and analysis results under 1 Hz sinusoidal excitations with 0.4 A current. (a) Force–displacement curve; (b) force–velocity curve; (c) in-phase stiffness of the MRFE damper under different amplitudes; (d) equivalent damping of the MRFE damper under different amplitudes.
When describing the performance of a damper, we often give the dynamic range of the damper. The dynamic range is a dimensionless quantity, which is the ratio of the maximum damping force of the damper in the presence of a magnetic field to the maximum damping force in the absence of a field [27,28], as shown in the following equation.
In this test, Foff and Fon represent the peak force output by the damper when the current is 0 A and 1.6 A, respectively, and then the dynamic range can be expressed as:
According to the test results, the dynamic range of the damper is calculated and shown in Figure 12.
Figure 12.
The dynamic range of the damper with different excitation amplitude.
Figure 12 shows that the dynamic range decreases with the increase in excitation amplitude, and when the amplitude is between 2 mm and 4 mm, this value is between 1.1 and 1.3. Compared with the conventional MR fluid damper, the dynamic range of the damper is much smaller, because the rubber provides a large force, while the MR fluid provides a relatively limited force. However, compared with the simple elastomer damper, the damper has a certain regulation ability.
4. Nonlinear Modeling and Parameter Identification
In actual application scenarios, for the purpose of better damping effect, the parameters of the damper need to be adjusted in real time. When it is installed on the vehicle, the control system should be used together. Thus, a phenomenological model should be established to describe the dynamic characteristics of the damper. As shown in Figure 13, the model of the elastomer represented in the blue box contains two nonlinear springs and one damping. The expression for this part of the force is as follows:
Figure 13.
Dynamic model of the damper.
Among them, the nonlinear stiffness k1 and k2 are, respectively:
where Ku1, Ku2, and ck are parameters to be identified.
There is no accumulator in the damper. In this paper, the modified Bouc–Wen model [29] is used to determine the mechanical model of the inner set of MR fluid dampers. Because there is no accumulator, the stiffness term is ignored in the model. The damping force produced by magnetorheological fluid is expressed as:
where c2, α, γ, and A are parameters to be identified.
Therefore, the expression of total force is given as:
After the model is established, it needs to verify its adaptability to the damper. The genetic algorithm is used to identify the model parameters, and the parameter values of the model under different currents are obtained. The adaptive function used here is:
It is the variance between the measured value and the predicted value. Table 3 shows the parameter identification results.
Table 3.
The result of parameter identification.
By fitting the relationship between each parameter and the current, the relationship between the parameter and the current can be obtained, which provides a basis for vibration reduction control in the following text, and the following relationship can be obtained:
At the same time, the curve diagram of the relationship between the current and different parameters can be obtained, as shown in Figure 14.
Figure 14.
Parameters and current fitting curve.
The experimental and predicted force–displacement curves, force–velocity curves, and time–force curves of the damper at different excitation amplitudes with a frequency of 1 Hz and at an input current of 0.4 A are shown in Figure 15. Through comparison, it is found that the experimental value and the predicted value agree well, showing a high accuracy, indicating that the model is suitable for the damper.
Figure 15.
Comparison of test value and predicted value under excitation with different amplitudes. (a) Force–displacement curve; (b) force–velocity curve; (c) time–force curve.
Figure 16 also shows the force–displacement curves, force–velocity curves, and time–force curves for different currents, as well as the predicted values of the damper under excitation with a frequency of 1 Hz and an amplitude of 4 mm. Similarly, the experimental values agree well with the predicted values, again demonstrating the accuracy of the established mechanical model.
Figure 16.
Comparison of test value and predicted value under different currents. (a) Force–displacement curve; (b) force–velocity curve; (c) time–force curve.
5. Vibration Control of the Isolation System with the Damper
To show the effect of the shock absorber better, it is necessary to use control means to control the damping system in real time. For the flat-mounted four-point mount engine structure, vertical vibration is mainly generated during operation. To facilitate analysis, this paper simplifies the dynamic model of the damping system, neglects the vibration in other directions, and establishes a 1/4 engine, three degree-of-freedom, damping control dynamic model, as shown in Figure 17 Where me is the mass of the engine, mb is the spring-loaded mass, mt is under-spring mass, kb is the stiffness of the suspension, kt is stiffness of the tire, and cb is the damping for suspension. These parameters are listed in Table 4. F is the exciting force of the engine, x1 is the displacement of the center of mass of the engine, xb is the displacement of the body of the vehicle, xt is the displacement under the spring, and xr is the unevenness of the road surface. According to Newton’s second law, the dynamic equation of the damper system can be obtained:
Figure 17.
1/4 engine vibration reduction system dynamic model.
Table 4.
Parameters of the vibration system.
5.1. Sky-Hook Controller
In the sky-hook damping control vibration isolation system, one end of the damper is connected with the vibration control object, and the other end is connected with the imaginary inertial space. The virtual inertial space provides an additional damping force to simulate the damping force generated by the magnetorheological effect. That is, the virtual inertia space and the sprung mass are connected by a virtual damping.
The algorithm for skyhook damping control is:
For this paper, the greater the applied current, the greater the damping of the damper, until the magnetic field is saturated. At this time, the current value Imax is the output current of the controller. Therefore, the current control algorithm is realized by a switch, which has on/off states. The maximum damping regulating current is output in the “on” state, and the minimum damping regulating current is output in the “off” state. The control rules are as follows:
5.2. Simulation and Analysis
5.2.1. Vehicle Static Simulation
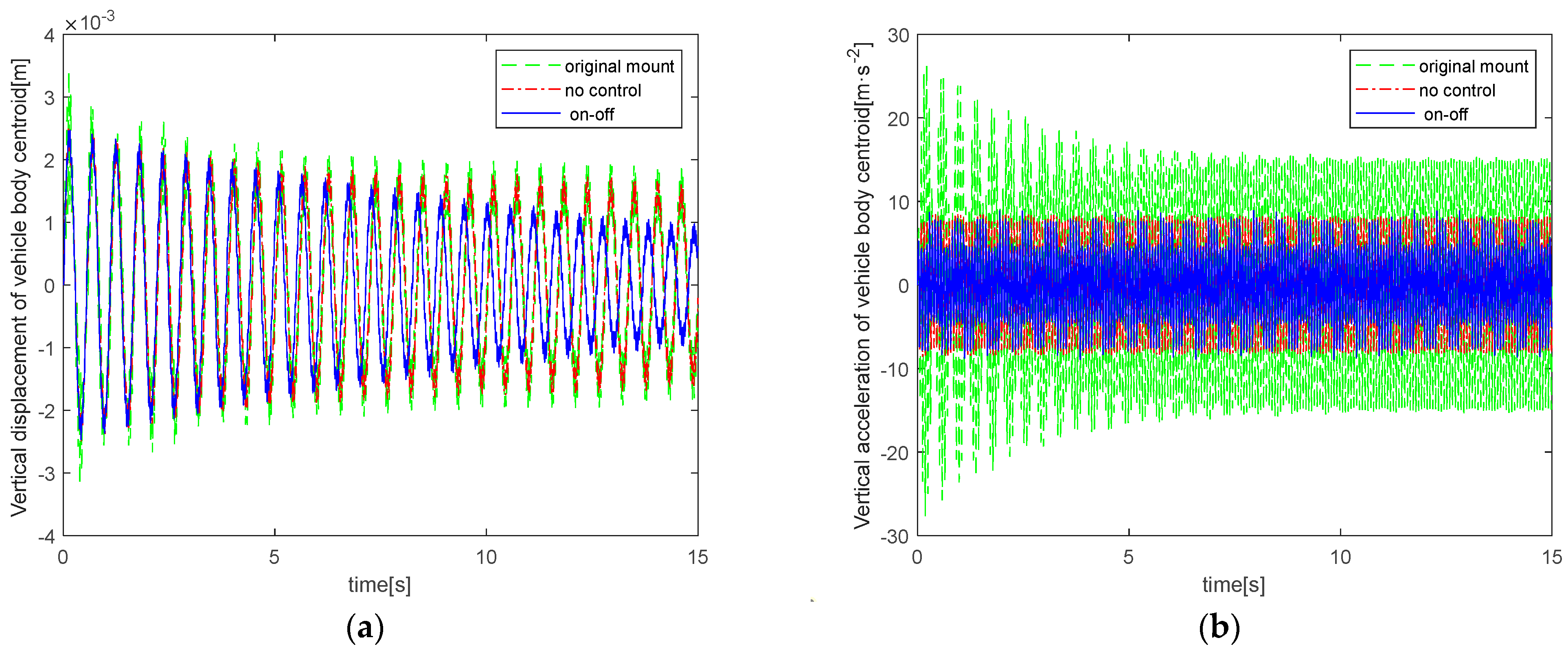
When the vehicle speed is 0, there is only engine vibration excitation F input. The dynamic simulation of the vehicle system can verify the damping effect of the shock absorber on the transmission of engine vibration to the vehicle body. At this time, the pavement excitation xr = 0. As shown in Figure 18, the displacement and acceleration response curve of the vehicle body is given when the engine operates at 35 Hz.
Figure 18.
Simulation results at 35 Hz engine frequency. (a) Vehicle center vertical speed curve; (b) vehicle center vertical acceleration curve.
To show the advantage of the new mount over the original cartridge rubber mount, the simulation results when using the original mount are also given in Figure 18. Simulation results show that the new mount is better than the original mount under such conditions, with or without the use of control. For a comparison of the effect of the new mount using on–off control and with no control, from the response curve, it can be seen that on–off control has better damping effect compared with no control, and it can effectively reduce the root mean square value of displacement and acceleration of the vehicle body. The formula for calculating the vibration isolation rate of the shock absorber is shown in Equation (44). At 35 Hz, the vibration isolation rate of no control is 32.1 dB, while the vibration isolation rate of on–off control is 35.9 dB, which is 11.8% higher than that of no control.
Figure 19 shows the root mean square (RMS) values of displacement and acceleration of the vehicle body under different frequencies of engine excitation, as well as the vibration isolation rate.
Figure 19.
Simulation results at different engine frequencies. (a) Curve of displacement RMS value with frequency; (b) curve of acceleration RMS value with frequency; (c) curve of vibration isolation rate with frequency.
It can be seen from Figure 19 that, with the increase in frequency, the RMS values of displacement and acceleration of the vehicle body gradually decrease while the vibration isolation rate of the mounts increases. The new mount with no control shows better results than the original mount in reducing the vehicle displacement and acceleration RMS values, and the advantages of the new mount are even more pronounced when on–off control is added. In the frequency range of 15–75 Hz, on–off control can more effectively reduce the RMS values of displacement and acceleration of the vehicle body than passive vibration reduction, and it also has a better vibration isolation rate. After 25 Hz, the effect of improving the vibration isolation rate is more obvious.
5.2.2. Vehicle Dynamic Simulation
In this paper, the filtered white noise method is used for road time domain modeling. The filtered white noise road roughness time domain model is as follows:
where the value of n1 is 0.01 m−1, and is the driving speed of the vehicle. In this example, the driving speed is taken as 6 m/s, the value of n0 is 0.1 m−1, Gq(n0) is the pavement roughness coefficient, and is white Gaussian noise. The road surface roughness excitation is taken as a grade C road surface, the system is simulated, and the following results are obtained.
As can be seen from Figure 20, when the engine frequency is 15 Hz, the new mount reduces the vertical displacement and acceleration of the vehicle body more than the original mount. In addition, the new mount with on–off control can better reduce the vertical acceleration of the vehicle body centroid than passive control. To explore the advantages of on–off control, the system vibration with the new mount at other engine frequencies was also simulated, and the results shown in Table 5 were obtained.
Figure 20.
Simulation results under class C road when the engine frequency is 15 Hz. (a) Vehicle center vertical speed curve; (b) vehicle center vertical acceleration curve.
Table 5.
Simulation results at different engine frequencies.
It can be seen from Table 5 that, compared with passive control, on–off control has no obvious change in the RMS value of acceleration of the vehicle body, but on–off control effectively reduces the RMS value of acceleration of the vehicle body centroid, and it also has better vibration isolation rate. This is because the shock absorber is mainly used to reduce the transmission of vibration excitation generated by the engine to the vehicle body, while the displacement excitation generated by the engine is relatively small compared with the road displacement excitation, and the acceleration excitation cannot be ignored compared with the road acceleration excitation. Therefore, on–off control vibration reduction has a more obvious effect on reducing the RMS value of vehicle body acceleration than passive vibration reduction, but the magnitude of the RMS value of vehicle body centroid displacement has little relationship with the control method.
6. Conclusions
In this paper, a damper based on MR fluid and elastomer was designed, which has the characteristics of compact structure, controllable stiffness, and damping. The damper prototype was successfully prepared, and a dynamic test experiment was carried out. Through the dynamic test and analysis of the damper, the results showed that when increasing the current from 0 A to 1.6 A, the in-phase stiffness increased by 20.6% and the equivalent damping increased by 81.6%. The nonlinear model of the damper was established, and a genetic algorithm was used to identify the parameters. Finally, the parameters of different applied currents were obtained. By comparison, the experimental values of the dynamic characteristics matched the predicted values well, which verified the reliability of the model. The dynamic model of the isolation system was established, and the simulation results proved the effectiveness of the damper. At the commonly used operating frequency of 35 Hz, the vibration isolation rate of passive vibration reduction is 32.1 dB, while through the ceiling control method, the vibration reduction effect is more obvious, with a vibration isolation rate of 35.9 dB, which is 11.8% higher than that of passive vibration reduction.
The damper can not only be used in engine mount damping systems, but also has application prospects in other small-amplitude damping occasions. In the follow-up research work, more control means will be applied to the damper to cope with a more complex vibration environment.
Author Contributions
Conceptualization, Z.J. and F.Y.; data curation, Z.J. and J.W.; formal analysis, Z.J. and J.W.; funding acquisition, M.J.; investigation, Z.J.; methodology, Z.J.; project administration, F.Y. and X.R.; resources, Z.J.; software, Z.J.; supervision, F.Y. and X.R.; validation, Z.J. and M.J.; visualization, Z.J.; writing—original draft, Z.J.; writing—review and editing, Z.J., M.J. and J.W. All authors have read and agreed to the published version of the manuscript.
Funding
This work was supported by the Jiangsu Funding Program for Excellent Postdoctoral Talent (No. 2022ZB244), the Project funded by China Postdoctoral Science Foundation (No. 2022TQ0159), and the Project funded by China Postdoctoral Science Foundation (No. 2022M721624).
Data Availability Statement
All data, models, or codes that support the findings of this study are available from the corresponding author upon reasonable request.
Conflicts of Interest
The authors declare no conflicts of interest.
References
- Foumani, M.S.; Khajepour, A.; Durali, M. Application of sensitivity analysis to the development of high performance adaptive hydraulic engine mounts. Veh. Syst. Dyn. 2003, 39, 257–278. [Google Scholar] [CrossRef]
- Xu, X.B. Dynamic Analysis and Durability Research of Hydraulic Mount of Engine. Master’s Thesis, Northeastern University, Shenyang, China, 2008. [Google Scholar] [CrossRef]
- Fallahi, F.; Shabani, R.; Rezazadeh, G.; Tariverdilo, S. A modified design for hydraulic engine mount to improve its vibrational performance. Proc. Inst. Mech. Eng. Part C-J. Mech. Eng. Sci. 2021, 235, 6724–6736. [Google Scholar] [CrossRef]
- Zheng, Y.; Shangguan, W.-B.; Yin, Z.; Li, T.; Jiang, J.; Rakheja, S. A hybrid modeling approach for automotive vibration isolation mounts and shock absorbers. Nonlinear Dyn. 2023, 111, 15911–15932. [Google Scholar] [CrossRef]
- Bauchau, O.A.; Van Weddingen, Y.; Agarwal, S. Semiactive Coulomb Friction Lead-Lag Dampers. J. Am. Helicopter Soc. 2010, 55, 012005. [Google Scholar] [CrossRef]
- Zhang, J.; Xia, P. Air Resonance of Bearingless Rotor Helicopter with Elastomeric Damper in Forward Flight. J. Aircr. 2017, 54, 2392–2396. [Google Scholar] [CrossRef]
- Kim, G.; Singh, R. Nonlinear Analysis of Automotive Hydraulic Engine Mount. J. Dyn. Syst. Meas. Control 1993, 115, 482–487. [Google Scholar] [CrossRef]
- Corcoran, P.E.; Ticks, G.-H. Hydraulic Engine Mount Characteristics. SAE Trans. 1984, 93, 25–30. [Google Scholar]
- Adiguna, H.; Tiwari, M.; Singh, R.; Tseng, H.E.; Hrovat, D. Transient response of a hydraulic engine mount. J. Sound Vib. 2003, 268, 217–248. [Google Scholar] [CrossRef]
- Marzbani, H.; Jazar, R.N.; Fard, M. Hydraulic engine mounts: A survey. J. Vib. Control 2014, 20, 1439–1463. [Google Scholar] [CrossRef]
- Kamath, G.M.; Wereley, N.M.; Jolly, M.R. Characterization of magnetorheological helicopter lag dampers. J. Am. Helicopter Soc. 1999, 44, 234–248. [Google Scholar] [CrossRef]
- Ashour, O.; Rogers, C.A.; Kordonsky, W. Magnetorheological Fluids: Materials, Characterization, and Devices. J. Intell. Mater. Syst. Struct. 1996, 7, 123–130. [Google Scholar] [CrossRef]
- Ginder, J.M. Behavior of Magnetorheological Fluids. MRS Bull. 1998, 23, 26–29. [Google Scholar] [CrossRef]
- Bossis, G.; Lacis, S.; Meunier, A.; Volkova, O. Magnetorheological fluids. J. Magn. Magn. Mater. 2002, 252, 224–228. [Google Scholar] [CrossRef]
- Yu, J.; Dong, X.; Wang, W. Prototype and test of a novel rotary magnetorheological damper based on helical flow. Smart Mater. Struct. 2016, 25, 025006. [Google Scholar] [CrossRef]
- Bai, X.-X.; Cai, F.-L.; Chen, P. Resistor-capacitor (RC) operator-based hysteresis model for magnetorheological (MR) dampers. Mech. Syst. Signal Process. 2019, 117, 157–169. [Google Scholar] [CrossRef]
- Nguyen, Q.-H.; Choi, S.-B. Optimal design of MR shock absorber and application to vehicle suspension. Smart Mater. Struct. 2009, 18, 035012. [Google Scholar] [CrossRef]
- Ebrahimi, B.; Bolandhemmat, H.; Khamesee, M.B.; Golnaraghi, F. A hybrid electromagnetic shock absorber for active vehicle suspension systems. Veh. Syst. Dyn. 2011, 49, 311–332. [Google Scholar] [CrossRef]
- Sun, S.; Deng, H.; Du, H.; Li, W.; Yang, J.; Liu, G.; Alici, G.; Yan, T. A Compact Variable Stiffness and Damping Shock Absorber for Vehicle Suspension. IEEE/ASME Trans. Mechatron. 2015, 20, 2621–2629. [Google Scholar] [CrossRef]
- Wang, X.; Gordaninejad, F. A new magnetorheological fluid-elastomer mount: Phenomenological modeling and experimental study. Smart Mater. Struct. 2009, 18, 095045. [Google Scholar] [CrossRef]
- Xing, Z.; Yu, M.; Sun, S.; Fu, J.; Li, W. A hybrid magnetorheological elastomer-fluid (MRE-F) isolation mount: Development and experimental validation. Smart Mater. Struct. 2016, 25, 015026. [Google Scholar] [CrossRef]
- Sun, S.; Yang, J.; Li, W.; Deng, H.; Du, H.; Alici, G. Development of a novel variable stiffness and damping magnetorheological fluid damper. Smart Mater. Struct. 2015, 24, 085021. [Google Scholar] [CrossRef]
- Hu, W.; Wereley, N.M. Hybrid magnetorheological fluid-elastomeric lag dampers for helicopter stability augmentation. Smart Mater. Struct. 2008, 17, 045021. [Google Scholar] [CrossRef]
- Bastola, A.K.; Li, L.; Paudel, M. A hybrid magnetorheological elastomer developed by encapsulation of magnetorheological fluid. J. Mater. Sci. 2018, 53, 7004–7016. [Google Scholar] [CrossRef]
- Carlson, J.D.; Catanzarite, D.M.; St. Clair, K.A. Commercial magneto-rheological fluid devices. Int. J. Mod. Phys. B 1996, 10, 20–28. [Google Scholar] [CrossRef]
- Felker, F.F.; Lau, B.H.; McLaughlin, S.; Johnson, W. Nonlinear Behavior of an Elastomeric Lag Damper Undergoing Dual-Frequency Motion and its Effect on Rotor Dynamics. J. Am. Helicopter Soc. 1987, 32, 45–55. [Google Scholar]
- Bai, X.-X.; Hu, W.; Wereley, N.M. Magnetorheological Damper Utilizing an Inner Bypass for Ground Vehicle Suspensions. IEEE Trans. Magn. 2013, 49, 3422–3425. [Google Scholar] [CrossRef]
- Choi, Y.T.; Wereley, N.M. Comparative analysis of the time response of electrorheological and magnetorheological dampers using nondimensional parameters. J. Intell. Mater. Syst. Struct. 2002, 13, 443–451. [Google Scholar] [CrossRef]
- Yi, F.; Dyke, S.J.; Caicedo, J.M.; Carlson, J.D. Experimental verification of multiinput seismic control strategies for smart dampers. J. Eng. Mech. 2001, 127, 1152–1164. [Google Scholar] [CrossRef]
Disclaimer/Publisher’s Note: The statements, opinions and data contained in all publications are solely those of the individual author(s) and contributor(s) and not of MDPI and/or the editor(s). MDPI and/or the editor(s) disclaim responsibility for any injury to people or property resulting from any ideas, methods, instructions or products referred to in the content. |
© 2024 by the authors. Licensee MDPI, Basel, Switzerland. This article is an open access article distributed under the terms and conditions of the Creative Commons Attribution (CC BY) license (https://creativecommons.org/licenses/by/4.0/).



















