One Health Monitoring of Resistant Pseudomonas aeruginosa in Aquatic, Poultry, and Human Sources: Virulence Traits and blaSHV Gene Tracking
Abstract
1. Introduction
2. Materials and Methods
2.1. Animal Ethics
2.2. Sampling
2.3. Isolation, Vitek 2 Identification, and PCR Confirmation of Recovered Isolates
2.4. Antimicrobial Susceptibility Testing
2.5. Molecular Typing of Isolated P. aeruginosa Strains’ Virulence and Antimicrobial Resistance Genes
2.6. Sequence Analysis of blaSHV-Resistant Gene
2.7. Statistical Analysis
3. Results
3.1. Phenotypic Characteristics of Isolated P. aeruginosa from Different Sources
3.2. Prevalence of P. aeruginosa from Different Sources
3.3. P. aeruginosa Antimicrobial Susceptibility Testing
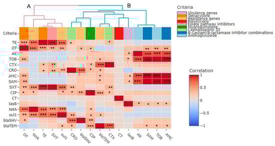
3.4. Virulence and Antimicrobial Resistance Genes of P. aeruginosa Strains
3.5. Patterns of Multidrug Resistance in Recovered P. aeruginosa Strains
3.6. Sequence Analysis of blaSHV Gene in P. aeruginosa Strains from Fish, Water, and Humans
4. Discussion
5. Conclusions
Author Contributions
Funding
Institutional Review Board Statement
Informed Consent Statement
Data Availability Statement
Acknowledgments
Conflicts of Interest
References
- Abou Elez, R.M.M.; Zahra, E.M.F.; Gharieb, R.M.A.; Mohamed, M.E.M.; Samir, M.; Saad, A.M.; Merwad, A.M.A. Resistance patterns, virulence determinants, and biofilm genes of multidrug-resistant P. aeruginosa isolated from fish and fish handlers. Sci. Rep. 2024, 14, 24063. [Google Scholar] [CrossRef]
- Marouf, S.; Li, X.; Salem, H.M.; Ahmed, Z.S.; Nader, S.M.; Shaalan, M.; Awad, F.H.; Zhou, H.; Cheang, T. Molecular detection of multidrug-resistant P. aeruginosa of different avian sources with pathogenicity testing and in vitro evaluation of antibacterial efficacy of silver nanoparticles against multidrug-resistant P. aeruginosa. Poult. Sci. 2023, 102, 102995. [Google Scholar] [CrossRef]
- Reynolds, D.; Kollef, M. The Epidemiology and Pathogenesis and Treatment of P. aeruginosa Infections: An Update. Drugs 2021, 81, 2117–2131. [Google Scholar] [CrossRef]
- World Health Organization. WHO Bacterial Priority Pathogens List, 2024: Bacterial Pathogens of Public Health Importance, to Guide Research, Development, and Strategies to Prevent and Control Antimicrobial Resistance; World Health Organization: Geneva, Switzerland, 2024. [Google Scholar]
- Morshdy, A.E.M.; Hussein, M.A.; Mohamed, M.A.A.; Hamed, E.; El-Murr, A.E.; Darwish, W.S. Tetracycline residues in tilapia and catfish tissue and the effect of different cooking methods on oxytetracycline and doxycycline residues. J. Consum. Prot. Food Saf. 2022, 17, 387–393. [Google Scholar] [CrossRef]
- Ben Mhenni, N.; Alberghini, G.; Giaccone, V.; Truant, A.; Catellani, P. Prevalence and antibiotic resistance phenotypes of Pseudomonas spp. in fresh fish fillets. Foods 2023, 12, 950. [Google Scholar] [CrossRef] [PubMed]
- Abd El Tawab, A.A.; Maarouf, A.A.; Ahmed, N.M. Detection of Virulence factors of Pseudomonas species isolated from fresh water fish by PCR. Benha Vet. Med. J. 2016, 30, 199–207. [Google Scholar] [CrossRef]
- Rizk, A.M.; Elsayed, M.M.; Abd El Tawab, A.A.; Elhofy, F.I.; Soliman, E.A.; Kozytska, T.; Brangsch, H.; Sprague, L.D.; Neubauer, H.; Wareth, G. Phenotypic and genotypic characterization of resistance and virulence in P. aeruginosa isolated from poultry farms in Egypt using whole genome sequencing. Vet. Microbiol. 2024, 292, 110063. [Google Scholar] [CrossRef]
- Odoi, H.; Boamah, V.E.; Boakye, Y.D.; Agyare, C. Prevalence and Phenotypic and Genotypic Resistance Mechanisms of Multidrug-Resistant P. aeruginosa Strains Isolated from Clinical, Environmental, and Poultry Litter Samples from the Ashanti Region of Ghana. J. Environ. Public Health 2021, 2021, 9976064. [Google Scholar] [CrossRef]
- Behzadi, P.; Baráth, Z.; Gajdács, M. It’s not easy being green: A narrative review on the microbiology, virulence and therapeutic prospects of multidrug-resistant P. aeruginosa. Antibiotics 2021, 10, 42. [Google Scholar] [CrossRef]
- Horii, T.; Muramatsu, H.; Monji, A.; Miyagishima, D. Release of exotoxin A, peptidoglycan and endotoxin after exposure of clinical P. aeruginosa isolates to carbapenems in vitro. Chemotherapy 2005, 51, 324–331. [Google Scholar] [CrossRef] [PubMed]
- Uddin, T.M.; Chakraborty, A.J.; Khusro, A.; Zidan, B.R.M.; Mitra, S.; Emran, T.B.; Dhama, K.; Ripon, M.K.H.; Gajdács, M.; Sahibzada, M.U.K. Antibiotic resistance in microbes: History, mechanisms, therapeutic strategies and future prospects. J. Infect. Public Health 2021, 14, 1750–1766. [Google Scholar] [CrossRef]
- Chadha, J.; Harjai, K.; Chhibber, S. Revisiting the virulence hallmarks of P. aeruginosa: A chronicle through the perspective of quorum sensing. Environ. Microbiol. 2022, 24, 2630–2656. [Google Scholar] [CrossRef]
- Sabzehali, F.; Rahimi, H.; Goudarzi, H.; Goudarzi, M.; Izad, M.H.Y.; Chirani, A.S.; Jalali, S.A.; Faghihloo, E. Functional engineering of OprF-OprI-PopB as a chimeric immunogen and its cross-protective evaluation with GM-CSF against P. aeruginosa: A comprehensive immune informatics evaluation. Inform. Med. Unlocked 2021, 25, 100673. [Google Scholar] [CrossRef]
- Zhao, Y.; Xu, H.; Wang, H.; Wang, P.; Chen, S. Multidrug resistance in P. aeruginosa: Genetic control mechanisms and therapeutic advances. Mol Biomed 2024, 5, 62. [Google Scholar] [CrossRef]
- Shahrokhi, G.R.; Rahimi, E.; Shakerian, A. The prevalence rate, pattern of antibiotic resistance, and frequency of virulence factors of P. aeruginosa strains isolated from fish in Iran. J. Food Qual. 2022, 2022, 8990912. [Google Scholar] [CrossRef]
- Islam, R.; Ferdous, F.B.; Hoque, M.N.; Asif, N.A.; Rana, M.L.; Siddique, M.P.; Rahman, M.T. Characterization of beta-lactamase and virulence genes in P. aeruginosa isolated from clinical, environmental and poultry sources in Bangladesh. PLoS ONE 2024, 19, e0296542. [Google Scholar]
- Algammal, A.M.; Mabrok, M.; Sivaramasamy, E.; Youssef, F.M.; Atwa, M.H.; El-Kholy, A.W.; Hetta, H.F.; Hozzein, W.N. Emerging MDR- P. aeruginosa in fish commonly harbor opr L and tox A virulence genes and bla TEM, bla CTX-M, and tet A antibiotic-resistance genes. Sci. Rep. 2020, 10, 15961. [Google Scholar] [CrossRef]
- Wamala, S.P.; Mugimba, K.K.; Mutoloki, S.; Evensen, Ø.; Mdegela, R.; Byarugaba, D.K.; Sørum, H. Occurrence and antibiotic susceptibility of fish bacteria isolated from Oreochromis niloticus (Nile tilapia) and Clarias gariepinus (African catfish) in Uganda. Fish. Aquat. Sci. 2018, 21, 6. [Google Scholar] [CrossRef]
- Yisa, J.; Tijani, J.O. Analytical studies on water quality index of river Landzu. Am. J. Appl. Sci. 2010, 7, 453–458. [Google Scholar] [CrossRef]
- Lamont, I.L.; Martin, L.W. Identification and characterization of novel pyoverdine synthesis genes in P. aeruginosa. Microbiology 2003, 149, 833–842. [Google Scholar] [CrossRef]
- Spilker, T.; Coenye, T.; Vandamme, P.; LiPuma, J.J. PCR-based assay for differentiation of P. aeruginosa from other Pseudomonas species recovered from cystic fibrosis patients. J. Clin. Microbiol. 2004, 42, 2074–2079. [Google Scholar] [CrossRef]
- Clinical and Laboratory Standards Institute (CLSI). Performance Standards for Antimicrobial Susceptibility Testing; Clinical Lab Standards Institute: Malvern, PA, USA, 2016; Volume 35, pp. 16–38. [Google Scholar]
- Altschul, S.F.; Gish, W.; Miller, W.; Myers, E.W.; Lipman, D.J. Basic local alignment search tool. J. Mol. Biol. 1990, 215, 403–410. [Google Scholar] [CrossRef] [PubMed]
- Harrell, F.E., Jr. Hmisc: Harrell Miscellaneous. CRAN Contrib. Packag. 2003. Available online: https://cran.r-project.org/web/packages/Hmisc/index.html (accessed on 6 January 2023).
- R Core Team. R: A Language and Environment for Statistical Computing; R Core Team: Vienna, Austria, 2024. [Google Scholar]
- Wickham, H.; Chang, W.; Henry, L.; Pedersen, T.L.; Takahashi, K.; Wilke, C.; Woo, K.; Yutani, H.; Dunnington, D.; van den Brand, T. ggplot2: Create Elegant Data Visualisations Using the Grammar of Graphics. CRAN Contrib. Packag. 2007. [Google Scholar] [CrossRef]
- Kolde, R. Pheatmap: Pretty heatmaps. R Package Version 1.0.10. 2012. Available online: https://CRAN.R-project.org/package=pheatmap (accessed on 6 January 2023).
- Abdulhaq, N.; Nawaz, Z.; Zahoor, M.A.; Siddique, A.B. Association of biofilm formation with multi drug resistance in clinical isolates of P. aeruginosa. EXCLI J. 2020, 19, 201. [Google Scholar] [PubMed]
- Sowmya, R.; Chinta, S.S.; Sreedevi, B.; Suresh, Y.; Vinayaka Siddhartha, P.; Madhava Rao, T. Molecular characterization and antibiogram of P. aeruginosa isolated from fish sold in markets of Tirupati, India: Molecular characterization and antibiogram of P. aeruginosa. Fish. Technol. 2024, 61. [Google Scholar] [CrossRef]
- Ali, H.; Awad, A.; Maarouf, A. Molecular Detection of some Virulence Factors of P. aeruginosa Isolated from Freshwater Fishes at Qalubiya Governorate, Egypt. Benha Vet. Med. J. 2023, 43, 80–84. [Google Scholar] [CrossRef]
- Nasreen, M.; Sarker, A.; Malek, M.; Ansaruzzaman, M.; Rahman, M. Prevalence and resistance pattern of P. aeruginosa isolated from surface water. Adv. Microbiol. 2015, 5, 74–81. [Google Scholar] [CrossRef]
- Alawy, A.E.; El-Tras, W.F.; El Raiy, H.R.; Khater, D.F. Impact of industrial wastewater on water and fish quality of Nile River in Kafr El-Zayat, Egypt. Benha Vet. Med. J. 2015, 28, 78–87. [Google Scholar] [CrossRef][Green Version]
- Hassan, W.H.; Ibrahim, A.M.K.; Shany, S.A.S.; Salam, H.S.H. Virulence and resistance determinants in P. aeruginosa isolated from pericarditis in diseased broiler chickens in Egypt. J. Adv. Vet. Anim. Res. 2020, 7, 452–463. [Google Scholar] [CrossRef]
- Morsi, A.I.; Abdallah, M.; Rafequ, A.; Elkhayat, M. Incidence and virulence gene profiling of P. aeruginosa in broiler chickens from Fayoum Governorate, Egypt. Benha Vet. Med. J. 2024, 47, 78–81. [Google Scholar] [CrossRef]
- Abd El-Ghany, W.A. Pseudomonas aeruginosa infection of avian origin: Zoonosis and one health implications. Vet. World 2021, 14, 2155–2159. [Google Scholar] [CrossRef] [PubMed]
- Ismail, M.; El Lamei, M. Studies on P. septicemia in some tilapia in Ismailia. Suez Canal Vet. Med. J. 2017, 22, 107–117. [Google Scholar]
- Ikeno, T.; Fukuda, K.; Ogawa, M.; Honda, M.; Tanabe, T.; Taniguchi, H. Small and rough colony P. aeruginosa with elevated biofilm formation ability isolated in hospitalized patients. Microbiol. Immunol. 2007, 51, 929–938. [Google Scholar] [CrossRef]
- Abd-El-Maogoud, H.A.-E.-N.; Edris, A.B.M.; Mahmoud, A.H.; Maky, M.A. Occurrence and characterization of Pseudomonas species isolated from fish marketed in Sohag Governorate, Egypt. SVU-Int. J. Vet. Sci. 2021, 4, 76–84. [Google Scholar] [CrossRef]
- Hancock, R.E.; Brinkman, F.S. Function of Pseudomonas porins in uptake and efflux. Annu. Rev. Microbiol. 2002, 56, 17–38. [Google Scholar] [CrossRef]
- Akhi, M.T.; Ghotaslou, R.; Beheshtirouy, S.; Asgharzadeh, M.; Pirzadeh, T.; Asghari, B.; Alizadeh, N.; Ostadgavahi, A.T.; Somesaraei, V.S.; Memar, M.Y. Antibiotic susceptibility pattern of aerobic and anaerobic bacteria isolated from surgical site infection of hospitalized patients. Jundishapur J. Microbiol. 2015, 8, e20309. [Google Scholar] [CrossRef]
- Abd El-Baky, R.M.; Masoud, S.M.; Mohamed, D.S.; Waly, N.G.; Shafik, E.A.; Mohareb, D.A.; Elkady, A.; Elbadr, M.M.; Hetta, H.F. Prevalence and some possible mechanisms of colistin resistance among multidrug-resistant and extensively drug-resistant P. aeruginosa. Infect. Drug Resist. 2020, 13, 323–332. [Google Scholar] [CrossRef]
- Shalmashi, H.; Farajnia, S.; Sadeghi, M.; Tanoumand, A.; Veissi, K.; Hamishekar, H.; Gotaslou, R. Detection of ESBLs types blaCTX-M, blaSHV and blaTEM resistance genes among clinical isolates of P. aeruginosa. Gene Rep. 2022, 28, 101637. [Google Scholar] [CrossRef]
- Farhan, S.M.; Ibrahim, R.A.; Mahran, K.M.; Hetta, H.F.; Abd El-Baky, R.M. Antimicrobial resistance pattern and molecular genetic distribution of metallo-β-lactamases producing P. aeruginosa isolated from hospitals in Minia, Egypt. Infect. Drug Resist. 2019, 12, 2125–2133. [Google Scholar] [CrossRef] [PubMed]
- Talukder, A.; Rahman, M.M.; Chowdhury, M.M.H.; Mobashshera, T.A.; Islam, N.N. Plasmid profiling of multiple antibiotic-resistant P. aeruginosa isolated from soil of the industrial area in Chittagong, Bangladesh. Beni-Suef Univ. J. Basic Appl. Sci. 2021, 10, 44. [Google Scholar] [CrossRef]
- Tiamiyu, A.; Soladoye, M.; Adegboyega, T.; Adetona, M. Occurrence and antibiotic sensitivity of bacterial strains isolated from Nile tilapia, Oreochromis niloticus obtained in Ibadan, Southwest Nigeria. J. Biosci. Med. 2015, 3, 19. [Google Scholar] [CrossRef][Green Version]
- Bahador, N.; Shoja, S.; Faridi, F.; Dozandeh-Mobarrez, B.; Qeshmi, F.I.; Javadpour, S.; Mokhtary, S. Molecular detection of virulence factors and biofilm formation in P. aeruginosa obtained from different clinical specimens in Bandar Abbas. Iran. J. Microbiol. 2019, 11, 25. [Google Scholar] [CrossRef]
- Hasan, S.A.; Najati, A.M.; Abass, K.S. Prevalence and antibiotic resistance of P. aeruginosa isolated from clinical samples in Kirkuk City, Iraq. Eurasian J. Biosci. 2020, 14, 1821–1825. [Google Scholar]
- Pokharel, K.; Dawadi, B.R.; Bhatt, C.P.; Gupte, S. Prevalence of P. aeruginosa and its Antibiotic Sensitivity Pattern. J. Nepal Health Res. Counc. 2019, 17, 109–113. [Google Scholar] [CrossRef]
- Deodurg, P.M.; Doddamani, P.K.; Rana, S.; Mir, B.A. Prevalence and Antimicrobial Susceptibility Pattern of P. aeruginosa in a Tertiary Care Hospital. Res. J. Pharm. Technol. 2014, 7, 517. [Google Scholar]
- Buhl, M.; Peter, S.; Willmann, M. Prevalence and risk factors associated with colonization and infection of extensively drug-resistant P. aeruginosa: A systematic review. Expert Rev. Anti-Infect. Ther. 2015, 13, 1159–1170. [Google Scholar] [CrossRef] [PubMed]
- Remans, K.; Vercammen, K.; Bodilis, J.; Cornelis, P. Genome-wide analysis and literature-based survey of lipoproteins in P. aeruginosa. Microbiology 2010, 156, 2597–2607. [Google Scholar] [CrossRef] [PubMed]
- Aljebory, I.S. PCR detection of some virulence genes of P. aeruginosa in Kirkuk city, Iraq. J. Pharm. Sci. Res. 2018, 10, 1068–1071. [Google Scholar]
- Hassuna, N.A.; Mandour, S.A.; Mohamed, E.S. Virulence constitution of multi-drug-resistant P. aeruginosa in upper Egypt. Infect. Drug Resist. 2020, 13, 587–595. [Google Scholar] [CrossRef]
- Gaviard, C.; Cosette, P.; Jouenne, T.; Hardouin, J. LasB and CbpD virulence factors of P. aeruginosa carry multiple post-translational modifications on their lysine residues. J. Proteome Res. 2019, 18, 923–933. [Google Scholar] [CrossRef]
- Hosu, M.C.; Vasaikar, S.D.; Okuthe, G.E.; Apalata, T. Detection of extended spectrum beta-lactamase genes in P. aeruginosa isolated from patients in rural Eastern Cape Province, South Africa. Sci. Rep. 2021, 11, 7110. [Google Scholar] [CrossRef] [PubMed]
- Beceiro, A.; Tomás, M.; Bou, G. Antimicrobial resistance and virulence: A successful or deleterious association in the bacterial world? Clin. Microbiol. Rev. 2013, 26, 185–230. [Google Scholar] [CrossRef] [PubMed]
- Zaheen, Z.; War, A.F.; Ali, S.; Yatoo, A.M.; Ali, M.N.; Ahmad, S.B.; Rehman, M.U.; Paray, B.A. Common bacterial infections affecting freshwater fish fauna and impact of pollution and water quality characteristics on bacterial pathogenicity. In Bacterial fish diseases; Elsevier: Amsterdam, The Netherlands, 2022; pp. 133–154. [Google Scholar]
- Gram, L.; Huss, H.H. Fresh and processed fish and shellfish. In The Microbiological Safety and Quality of Food; Aspen Publishers: Burlington, MA, USA, 2000; pp. 472–506. [Google Scholar]
- Novotny, L.; Dvorska, L.; Lorencova, A.; Beran, V.; Pavlik, I. Fish: A potential source of bacterial pathogens for human beings. Veterinární Medicína 2004, 49, 343–358. [Google Scholar] [CrossRef]









| Gene | Primary Denaturation | Secondary Denaturation | Annealing | Extension | Final Extension | Amplified Product (bp) | Reference |
|---|---|---|---|---|---|---|---|
| P. aeruginosa 16S rRNA | 95 °C 5 min | 94 °C 30 s | 52 °C 30 s | 72 °C 50 s | 72 °C 10 min | 956 | [22] |
| oprL | 94 °C 30 s | 55 °C 40 s | 72 °C 45 s | 72 °C 10 min | 504 | [18] | |
| toxA | 94 °C 30 s | 55 °C 40 s | 72 °C 40 s | 72 °C 7 min | 396 | ||
| lasB | 94 °C 30 s | 54 °C 40 s | 72 °C 1 min | 72 °C 12 min | 1220 | ||
| exoS | 94 °C 30 s | 55 °C 30 s | 72 °C 30 s | 72 °C 7 min | 118 | ||
| blaTEM | 94 °C 30 s | 54 °C 40 s | 72 °C 45 s | 72 °C 7 min | 516 | ||
| blaSHV | 94 °C 30 s | 54 °C 40 s | 72 °C 40 s | 72 °C 10 min | 392 | ||
| sul1 | 94 °C 30 s | 60 °C 40 s | 72 °C 45 s | 72 °C 10 min | 433 | ||
| tetA | 94 °C 30 s | 50 °C 40 s | 72 °C 45 s | 72 °C 10 min | 576 |
| Source of Sample | No. of Samples | Isolated P. aeruginosa | |
|---|---|---|---|
| Number | % | ||
| Fish | 90 | 30 | 33.3 |
| Water | 30 | 6 | 20 |
| Poultry | 50 | 7 | 14 |
| Humans | 50 | 12 | 24 |
| Total | 220 | 55 | 25 |
| p-value | 0.064 | ||
| Fish Species (n = 30 Each) | No. of Positive Fish (%) | Total No. of Isolates | No. and Percentage of P. aeruginosa in Various Organs (n = 30 Each) | p-Value | |||
|---|---|---|---|---|---|---|---|
| Liver | Kidney | Spleen | Gills | ||||
| Oreochromis niloticus | 11 (36.7) | 33 | 11 (33.3) | 9 (27.3) | 8 (24.2) | 5 (15.2) | 0.413 |
| Tilapia zillii | 7 (23.3) | 21 | 7 (33.3) | 6 (28.6) | 5 (23.8) | 3 (14.3) | 0.634 |
| Clarias gariepinus | 12 (40) | 38 | 12 (31.6) | 10 (26.3) | 9 (23.7) | 7 (18.4) | 0.597 |
| p-value | 0.458 | 0.458 | 0.581 | 0.554 | 0.439 | ||
| Total (n = 90) | 30 (33.3) | 92 | 30 (32.6) | 25 (27.2) | 22 (23.9) | 15 (16.3) | 0.077 |
| Antimicrobial Class | Antimicrobial Agent | No. of P. aeruginosa Isolates (%) | p-Value | Total no. of P. aeruginosa Isolates (%) (n = 55) | |||
|---|---|---|---|---|---|---|---|
| Fish (n = 30) | Water (n = 6) | Humans (n = 12) | Poultry (n = 7) | ||||
| Tetracycline | TE | 30 (100) | 5 (83.3) | 10 (83.3) | 7 (100) | 0.092 | 52 (94.5) |
| OT | 28 (93.3) | 6 (100) | 10 (83.3) | 7 (100) | 0.477 | 51 (92.7) | |
| Aminoglycoside | AK | 25 (83.3) | 6 (100) | 10 (83.3) | 7 (100) | 0.591 | 48 (87.3) |
| TOB | 25 (83.3) | 6 (100) | 12 (100) | 7 (100) | 0.269 | 50 (90.9) | |
| Cephalosporin III | CTX | 22 (73.3) | 5 (83.3) | 12 (100) | 7 (100) | 0.103 | 46 (87.3) |
| CRO | 24 (80) | 4 (66.7) | 12 (100) | 5 (71.4) | 0.263 | 45 (81.8) | |
| β-Lactam/β-lactamase inhibitor combinations | AMC | 25 (83.3) | 6 (100) | 12 (100) | 7 (100) | 0.269 | 50 (90.9) |
| SAM | 25 (83.3) | 6 (100) | 12 (100) | 7 (100) | 0.269 | 50 (90.9) | |
| Folate pathway inhibitors | SXT | 30 (100) | 5 (83.3) | 10 (83.3) | 7 (100) | 0.090 | 52 (94.5) |
| Fluoroquinolone | CIP | 16 (53.3) | 6 (100) | 8 (66.7) | 5 (71.4) | 0.172 | 35 (63.6) |
| Polymyxins | CT | 0 | 0 | 0 | 0 | NA | 0 |
| p-value | <0.001 | <0.001 | <0.001 | <0.001 | |||
| Type of Gene | Number and Percentage of P. aeruginosa | p-Value | Total Number and Percentage of Isolates (n = 55) | ||||
|---|---|---|---|---|---|---|---|
| Fish (n = 30) | Water (n = 6) | Poultry (n = 7) | Humans (n = 12) | ||||
| Virulence genes | oprL | 30 (100) | 6 (100) | 7 (100) | 12 (100) | NA | 55 (100) |
| toxA | 30 (100) | 6 (100) | 7 (100) | 12 (100) | NA | 55 (100) | |
| lasB | 12 (40) | 6 (100) | 7 (100) | 0 | <0.001 *** | 25 (45.5) | |
| exoS | 0 | 0 | 0 | 0 | NA | 0 | |
| p-value | <0.001 | <0.001 | <0.001 | <0.001 | |||
| Antimicrobial resistance genes | tetA | 30 (100) | 6 (100) | 7 (100) | 10 (83.3) | 0.069 | 53 (96.4) |
| sul1 | 30 (100) | 5 (83.3) | 5 (71.4) | 10 (83.3) | 0.036 * | 50 (90.9) | |
| blaSHV | 24 (80) | 5 (83.3) | 7 (100) | 12 (100) | 0.188 | 48 (87.3) | |
| blaTEM | 22 (73.3) | 4 (66.7) | 5 (71.4) | 12 (100) | 0.218 | 43 (78.2) | |
| p-value | 0.001 | 0.878 | 0.28 | 0.307 | |||
| Origin | No. of Strains | % | Type of Resistance | Multidrug Resistance Profile | Antimicrobial Resistance Genes |
|---|---|---|---|---|---|
| Fish | 16 | 53.3 | XDR | - Six classes: (TE and OT), (SXT), (AK and TOB), (SAM and AMC), (CTX and CRO), (CIP) | tetA, sul1, blaTEM, and blaSHV |
| 5 | 16.7 | MDR | - Five classes: (TE and OT), (SXT), (CRO), (SAM and AMC), (AK and TOB) | tetA, sul1, and blaSHV | |
| 4 | 13.3 | MDR | - Five classes: (TE and OT), (SXT), (AK and TOB), (SAM and AMC), (CTX) | tetA, sul1, and blaTEM | |
| 3 | 10 | MDR | - Three classes: (TE and OT), (SXT), (CRO) | tetA, sul1, and blaSHV | |
| 2 | 6.7 | MDR | - Three classes: (TE), (SXT), (CTX) | tetA, sul1, and blaTEM | |
| Water | 4 | 66.6 | XDR | - Six classes: (TE and OT), (SAM and AMC), (CTX and CRO), (SXT), (CIP), (TOB and AK) | tetA, sul1, blaSHV, and blaTEM |
| 1 | 16.7 | XDR | - Six classes: (TE and OT), (SAM and AMC), (CTX), (SXT), (CIP), (TOB and AK) | tetA, sul1, and blaSHV | |
| 1 | 16.7 | MDR | - Four classes: (OT), (SAM and AMC), (CIP), (TOB and AK) | tetA and blaSHV | |
| Poultry | 5 | 71.4 | XDR | - Six classes: (TE and OT), (SAM and AMC), (CTX and CRO), (SXT), (CIP), (TOB and AK) | tetA, sul1, blaSHV, and blaTEM |
| 2 | 28.6 | MDR | - Five classes: (TE and OT), (SAM and AMC), (TOB and AK), (CTX), (SXT) | tetA, blaSHV | |
| Humans | 8 | 66.7 | XDR | - Six classes: (TOB and AK), (TE and OT), (CTX and CRO), (SAM and AMC), (CIP), (SXT) | tetA, sul1, blaSHV, and blaTEM |
| 2 | 16.7 | MDR | - Five classes: (TE and OT), (CTX and CRO), (SAM and AMC), (TOB), (SXT) | tetA, sul1, blaSHV, and blaTEM | |
| 2 | 16.7 | MDR | - Three classes: (TOB and AK), (CTX and CRO), (SAM and AMC) | blaSHV and blaTEM |
| MAR Index | AMA | No. of P. aeruginosa Isolates (%) | p-Value | Total No. of P. aeruginosa Isolates (%) (n = 55) | |||
|---|---|---|---|---|---|---|---|
| Fish (n = 30) | Water (n = 6) | Humans (n = 12) | Poultry (n = 7) | ||||
| 0.27 | 3 | 2 (6.67) | 0 | 0 | 0 | 0.758 | 2 (3.6) |
| 0.36 | 4 | 3 (10) | 0 | 0 | 0 | 0.507 | 3 (5.5) |
| 0.55 | 6 | 0 | 1 (16.7) | 2 (16.7) | 0 | 0.092 | 3 (5.5) |
| 0.73 | 8 | 9 (30) | 0 | 2 (16.7) | 2 (28.6) | 0.459 | 13 (23.6) |
| 0.82 | 9 | 0 | 1 (16.7) | 0 | 0 | 0.109 | 1 (1.8) |
| 0.91 | 10 | 16 (53.3) | 4 (66.7) | 8 (66.7) | 5 (71.4) | 0.763 | 33 (60) |
Disclaimer/Publisher’s Note: The statements, opinions and data contained in all publications are solely those of the individual author(s) and contributor(s) and not of MDPI and/or the editor(s). MDPI and/or the editor(s) disclaim responsibility for any injury to people or property resulting from any ideas, methods, instructions or products referred to in the content. |
© 2025 by the authors. Licensee MDPI, Basel, Switzerland. This article is an open access article distributed under the terms and conditions of the Creative Commons Attribution (CC BY) license (https://creativecommons.org/licenses/by/4.0/).
Share and Cite
Wahdan, A.; Ezzat, M.; Emam, A.; Husseiny, W.A.; Abou El-Atta, M.; Abd-Allah, E.M.; Meligy, A.M.A.; Abdel-Raheem, S.M.; Almathen, F.; Al-Shami, S.; et al. One Health Monitoring of Resistant Pseudomonas aeruginosa in Aquatic, Poultry, and Human Sources: Virulence Traits and blaSHV Gene Tracking. Pathogens 2025, 14, 983. https://doi.org/10.3390/pathogens14100983
Wahdan A, Ezzat M, Emam A, Husseiny WA, Abou El-Atta M, Abd-Allah EM, Meligy AMA, Abdel-Raheem SM, Almathen F, Al-Shami S, et al. One Health Monitoring of Resistant Pseudomonas aeruginosa in Aquatic, Poultry, and Human Sources: Virulence Traits and blaSHV Gene Tracking. Pathogens. 2025; 14(10):983. https://doi.org/10.3390/pathogens14100983
Chicago/Turabian StyleWahdan, Ali, Mahmoud Ezzat, Amal Emam, Walaa A. Husseiny, Mohamed Abou El-Atta, Ehab M. Abd-Allah, Ahmed M. A. Meligy, Sherief M. Abdel-Raheem, Faisal Almathen, Salah Al-Shami, and et al. 2025. "One Health Monitoring of Resistant Pseudomonas aeruginosa in Aquatic, Poultry, and Human Sources: Virulence Traits and blaSHV Gene Tracking" Pathogens 14, no. 10: 983. https://doi.org/10.3390/pathogens14100983
APA StyleWahdan, A., Ezzat, M., Emam, A., Husseiny, W. A., Abou El-Atta, M., Abd-Allah, E. M., Meligy, A. M. A., Abdel-Raheem, S. M., Almathen, F., Al-Shami, S., Al-Sultan, S. I., Alfifi, A., El-Deeb, W., & Abo Hashem, M. E. (2025). One Health Monitoring of Resistant Pseudomonas aeruginosa in Aquatic, Poultry, and Human Sources: Virulence Traits and blaSHV Gene Tracking. Pathogens, 14(10), 983. https://doi.org/10.3390/pathogens14100983

