Labour Productivity, Wages, and Social Welfare: Implications for South Africa’s Budget Deficit and Fiscal Policy
Abstract
1. Introduction
2. Literature Review
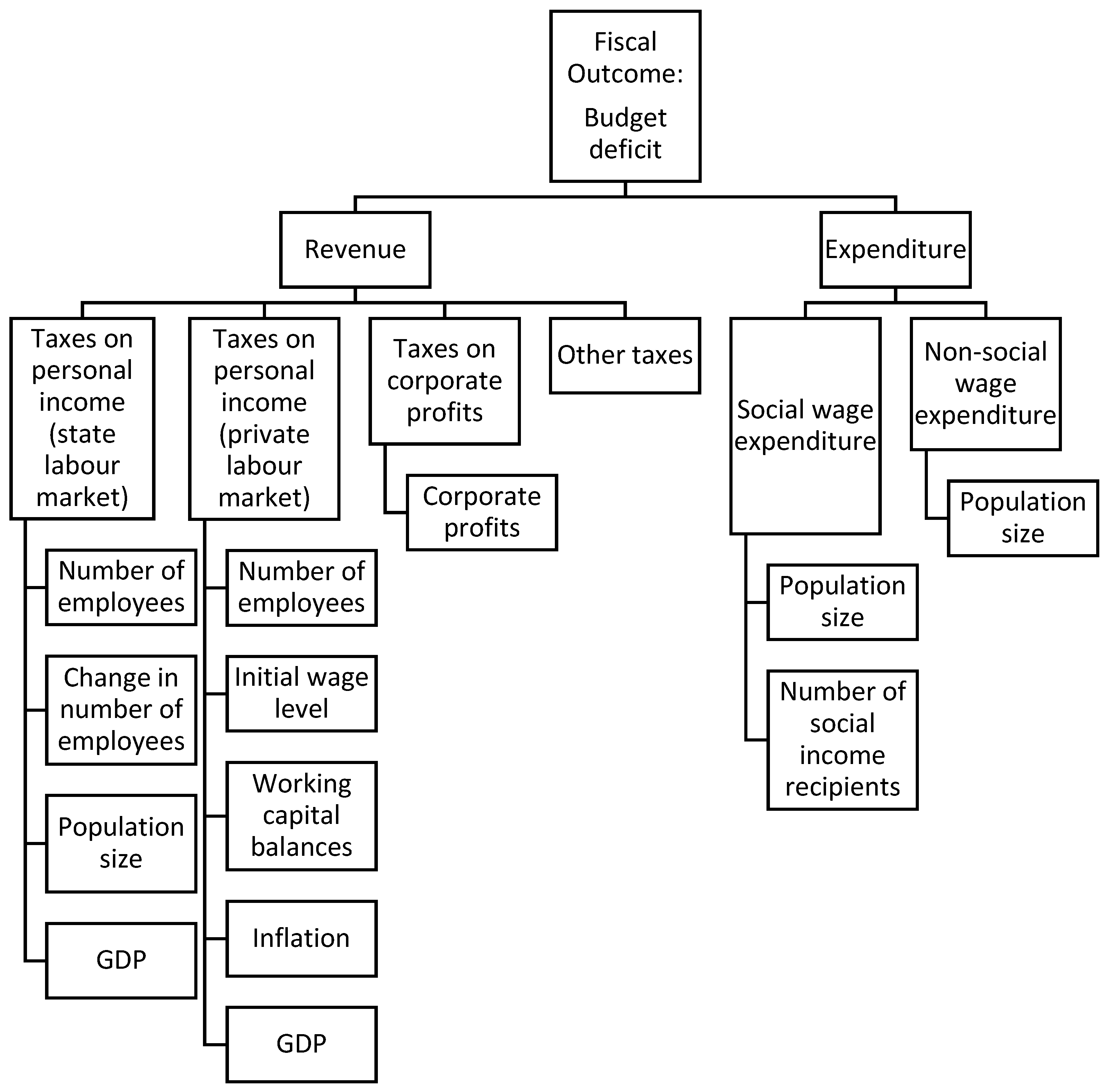
3. Materials and Methods
3.1. Social Welfare Expenditure Model
3.2. Wage and Labour Productivity Model
3.2.1. State Labour Market Model
3.2.2. Private Labour Market Model
3.3. Budget Deficit Model
4. Results
4.1. State Labour Market Model
4.1.1. Model Results
4.1.2. Model Goodness-of-Fit and Validity
4.2. Private Labour Market Model
4.2.1. Model Results
4.2.2. Model Goodness-of-Fit and Validity
4.3. Budget Deficit Model
4.3.1. Model Results
4.3.2. Model Goodness-of-Fit and Validity
5. Discussion
6. Conclusions
Author Contributions
Funding
Institutional Review Board Statement
Informed Consent Statement
Data Availability Statement
Conflicts of Interest
References
- Adato, Michelle, Michael R. Carter, and Julian May. 2013. Exploring poverty traps and social exclusion in South Africa using qualitative and quantitative data. In Understanding and Reducing Persistent Poverty in Africa. London: Routledge, pp. 60–81. [Google Scholar]
- Akitoby, Bernardin, Benedict Clements, Sanjeev Gupta, and Gabriela Inchauste. 2006. Public spending, voracity, and Wagner’s law in developing countries. European Journal of Political Economy 22: 908–24. [Google Scholar] [CrossRef]
- Alcidi, Cinzia, and Daniel Gros. 2019. Public debt and the risk premium: A dangerous doom loop. CEPS Policy Insights 6: 1–11. [Google Scholar]
- Alexander, Peter. 2010. Rebellion of the poor: South Africa’s service delivery protests—A preliminary analysis. Review of African Political Economy 37: 25–40. [Google Scholar] [CrossRef]
- Allais, Stephanie Matseleng. 2022. Beyond ‘supply and demand’: Moving from skills ‘planning’ to seeing skills as endogenous to the economy. Journal of Vocational, Adult and Continuing Education and Training 5: 56–74. [Google Scholar] [CrossRef]
- Altman, Naomi, and Martin Krzywinski. 2016. Regression diagnostics: Residual plots can be used to validate assumptions about the regression model. Nature Methods 13: 385–87. [Google Scholar] [CrossRef]
- Alvaredo, Facundo, Lucas Chancel, Thomas Piketty, Emanuel Saez, and Gabriel Zucman. 2018. World Inequality Report 2018. Cambridge: Belknap Press, Harvard University Press. [Google Scholar]
- Anderson, Ronald W., and Andrew Carverhill. 2012. Corporate liquidity and capital structure. The Review of Financial Studies 25: 797–837. [Google Scholar] [CrossRef]
- Anzia, Sarah F., and Terry M. Moe. 2015. Public sector unions and the costs of government. The Journal of Politics 77: 114–27. [Google Scholar] [CrossRef]
- Arvanitis, Spyros, and Euripidis N. Loukis. 2009. Information and communication technologies, human capital, workplace organization and labour productivity: A comparative study based on firm-level data for Greece and Switzerland. Information Economics and Policy 21: 43–61. [Google Scholar] [CrossRef]
- Attar, Aasib, Anilkumar Gupta, and Dadaso Desai. 2012. A study of various factors affecting labour productivity and methods to improve it. IOSR Journal of Mechanical and Civil Engineering (IOSR-JMCE) 1: 11–14. [Google Scholar]
- Banday, Umeer J., and Ranjan Aneja. 2022. Budget deficit and current account deficit in case of South Africa. Journal of Public Affairs 22: e2703. [Google Scholar] [CrossRef]
- Barth, Erling, Alex Bryson, and Harald Dale-Olsen. 2020. Union density effects on productivity and wages. The Economic Journal 130: 1898–936. [Google Scholar] [CrossRef]
- Bassier, Ihsaan, and Ingrid Woolard. 2021. Exclusive growth? Rapidly increasing top incomes amid low national growth in South Africa. South African Journal of Economics 89: 246–73. [Google Scholar] [CrossRef]
- Baum, Anja, Cristina Checherita-Westphal, and Philipp Rother. 2013. Debt and growth: New evidence for the euro area. Journal of International Money and Finance 32: 809–21. [Google Scholar] [CrossRef]
- Berger, Vance W., and YanYan Zhou. 2005. Kolmogorov–Smirnov tests. In Encyclopedia of Statistics in Behavioral Science. Chichester: John Wiley & Sons, Ltd., pp. 1023–1026. Available online: https://onlinelibrary.wiley.com/doi/epdf/10.1002/0470013192.bsa332 (accessed on 6 February 2023).
- Bhorat, Haroon, Karmen Naidoo, Morné Oosthuizen, and Kavisha Pillay. 2016. South Africa: Demographic, employment, and wage trends. In Africa’s Lions: Growth Traps and Opportunities for Six African Economies. Washington, DC: Brookings Institution Press, pp. 229–70. [Google Scholar]
- Botha, Monray M. 2015. Responsible unionism during collective bargaining and industrial action: Are we ready yet? De Jure Law Journal 48: 328–50. [Google Scholar] [CrossRef]
- Boylan, Gregory L., and Byung Rae Cho. 2012. The normal probability plot as a tool for understanding data: A shape analysis from the perspective of skewness, kurtosis, and variability. Quality and Reliability Engineering International 28: 249–64. [Google Scholar] [CrossRef]
- Budeli, Mpfariseni. 2012. Trade unionism and politics in Africa: The South African experience. Comparative and International Law Journal of Southern Africa 45: 454–81. [Google Scholar]
- Burdett, Ken. 2012. Towards a theory of the labor market with a public sector. Labour Economics 19: 68–75. [Google Scholar] [CrossRef]
- Burger, Philippe, and Estian Calitz. 2021. COVID-19, economic growth and South African fiscal policy. South African Journal of Economics 89: 3–24. [Google Scholar] [CrossRef]
- Carlsson, Mikael, and Andreas Westermark. 2011. The New Keynesian Phillips Curve and staggered price and wage determination in a model with firm-specific labor. Journal of Economic Dynamics and Control 35: 579–603. [Google Scholar] [CrossRef][Green Version]
- Compagnucci, Fabiano, Andrea Gentili, Enzo Valentini, and Mauro Gallegati. 2021. Have jobs and wages stopped rising? Productivity and structural change in advanced countries. Structural Change and Economic Dynamics 56: 412–30. [Google Scholar] [CrossRef]
- Dao, Mai C., and Lucy Q. Liu. 2017. Finance and Employment in Developing Countries: The Working Capital Channel. Washington, DC: International Monetary Fund. [Google Scholar]
- Davies, Rob, and James Thurlow. 2010. Formal–informal economy linkages and unemployment in South Africa. South African Journal of Economics 78: 437–59. [Google Scholar] [CrossRef]
- Dong, Huynh Phuong, and Jyh-Tay Su. 2010. The relationship between working capital management and profitability: A Vietnam case. International Research Journal of Finance and Economics 49: 59–67. [Google Scholar]
- Durrah, Omar, Abdul A. A. Rahman, Syed A. Jamil, and Nour A. Ghafeer. 2016. Exploring the relationship between liquidity ratios and indicators of financial performance: An analytical study on food industrial companies listed in Amman Bursa. International Journal of Economics and Financial Issues 6: 435–41. [Google Scholar]
- Dweck, Esther, and Rodrigo Alves Teixeira. 2017. A política fiscal do governo Dilma e a crise econômica. Texto Para Discussão 1: 1–42. [Google Scholar]
- Enqvist, Julius, Michael Graham, and Jussi Nikkinen. 2014. The impact of working capital management on firm profitability in different business cycles: Evidence from Finland. Research in International Business and Finance 32: 36–49. [Google Scholar] [CrossRef]
- Erber, Georg, Ulrich Fritsche, and Patrick C. Harms. 2017. The Global Productivity Slowdown: Diagnosis, Causes and Remedies. Intereconomics 52: 45–50. [Google Scholar] [CrossRef]
- Fatuła, Dariusz. 2018. Selected micro-and macroeconomic conditions of wages, income and labor productivity in Poland and other European Union countries. Contemporary Economics 12: 17–32. [Google Scholar]
- Festus, Lyle, Atoko Kasongo, Mariana Moses, and Derek Yu. 2016. The South African labour market, 1995–2015. Development Southern Africa 33: 579–99. [Google Scholar] [CrossRef]
- Francis, David, and Edward Webster. 2019. Poverty and inequality in South Africa: Critical reflections. Development Southern Africa 36: 788–802. [Google Scholar] [CrossRef]
- Garnero, Andrea. 2021. The impact of collective bargaining on employment and wage inequality: Evidence from a new taxonomy of bargaining systems. European Journal of Industrial Relations 27: 185–202. [Google Scholar] [CrossRef]
- Gil-Alana, Luis A., and Marinko Skare. 2017. Labor productivity and wages: A long run relationship with shifts. Journal of Business Economics and Management 18: 1025–41. [Google Scholar] [CrossRef]
- Gil-Alana, Luis A., and Marinko Skare. 2018. Testing the great decoupling: A long memory approach. Empirica 45: 801–20. [Google Scholar] [CrossRef]
- Giupponi, Giulia, and Stephen Machin. 2024. Labour market inequality. Oxford Open Economics 3: i884–i905. [Google Scholar] [CrossRef]
- Gradín, Carlos. 2021a. The low-wage informal sector in South Africa. Development Southern Africa 38: 334–53. [Google Scholar] [CrossRef]
- Gradín, Carlos. 2021b. Occupational gender segregation in post-apartheid South Africa. Feminist Economics 27: 102–33. [Google Scholar] [CrossRef]
- Habanabakize, Thomas, Daniel Francois Meyer, and Judit Oláh. 2019. The impact of productivity, investment and real wages on employment absorption rate in South Africa. Social Sciences 8: 330. [Google Scholar] [CrossRef]
- Halkos, George E., and Epameinondas A. Paizanos. 2016. Fiscal policy and economic performance: A review. Journal of Reviews on Global Economics 5: 1–15. [Google Scholar] [CrossRef]
- Herrera, Santiago, and Ercio Munoz. 2019. What Determines the Size of Public Employment? An Empirical Investigation. World Bank Policy Research Working Paper (8961). Washington, DC: World Bank Group. [Google Scholar]
- Higgins, Sean, and Claudiney Pereira. 2014. The effects of Brazil’s taxation and social spending on the distribution of household income. Public Finance Review 42: 346–67. [Google Scholar] [CrossRef]
- Iamsiraroj, Sasi. 2016. The foreign direct investment–economic growth nexus. International Review of Economics & Finance 42: 116–33. [Google Scholar] [CrossRef]
- Ichoku, Hyacinth Ementa, and Walter Anuku. 2019. The redistributive effect of taxation in Nigeria. Journal of Academic Research in Economics 11: 580. [Google Scholar]
- Islam, Rizwanul. 2017. Structural transformation and absorption of surplus labour. The Bangladesh Development Studies 40: 105–35. [Google Scholar] [CrossRef]
- Islam, Rizwanul, Abel Kinyondo, and Joseph Nganga. 2015. Real wages and labour productivity in Tanzania: How do they link? Journal of African Studies and Development 7: 81–98. [Google Scholar] [CrossRef]
- Jackson, Tim. 2019. The post-growth challenge: Secular stagnation, inequality and the limits to growth. Ecological Economics 156: 236–46. [Google Scholar] [CrossRef]
- Jain, Hansa. 2019. Wage–productivity relationship in Indian manufacturing industries: Evidences from state-level panel data. Margin: The Journal of Applied Economic Research 13: 277–305. [Google Scholar] [CrossRef]
- Jones, Thomas M., and Will Felps. 2013. Shareholder wealth maximization and social welfare: A utilitarian critique. Business Ethics Quarterly 23: 207–38. [Google Scholar] [CrossRef]
- Katovich, Erik S., and Alexandre Gori Maia. 2018. The relation between labor productivity and wages in Brazil. Nova Economia 28: 7–38. [Google Scholar] [CrossRef]
- Kerr, Andrew, and Martin Wittenberg. 2021. Union wage premia and wage inequality in South Africa. Economic Modelling 97: 255–71. [Google Scholar] [CrossRef]
- Klein, Nir. 2012. Real Wage, Labor Productivity, and Employment Trends in South Africa: A Closer Look. Washington, DC: International Monetary Fund. [Google Scholar]
- Kopelman, Jason L., and Harvey S. Rosen. 2016. Are public sector jobs recession-proof? Were they ever? Public Finance Review 44: 370–96. [Google Scholar] [CrossRef]
- Kozak, Marcin, and Hans-Peter Piepho. 2018. What’s normal anyway? Residual plots are more telling than significance tests when checking ANOVA assumptions. Journal of Agronomy and Crop Science 204: 86–98. [Google Scholar] [CrossRef]
- Lokshin, Michael M., and Branko Jovanovic. 2003. Wage differentials and state-private sector employment choice in Yugoslavia. Economics of Transition 11: 463–91. [Google Scholar] [CrossRef]
- Magazzino, Cosimo. 2012. Wagner versus Keynes: Public spending and national income in Italy. Journal of Policy Modeling 34: 890–905. [Google Scholar] [CrossRef]
- Mahadea, Darma, and Richard Simson. 2010. The challenge of “low employment economic growth” in South Africa: 1994–2008. South African Journal of Economic and Management Sciences 13: 391–406. [Google Scholar] [CrossRef]
- Maiorano, Diego, and James Manor. 2017. Poverty reduction, inequalities and human development in the BRICS: Policies and outcomes. Commonwealth & Comparative Politics 55: 278–302. [Google Scholar] [CrossRef]
- Maluleke, Glenda. 2016. The Determinants of Government Expenditure in South Africa. Ph.D. dissertation, University of South Africa, Pretoria, South Africa. [Google Scholar]
- Mann, Stefan. 2020. Individual utility effects of minimum wages in a new activity-choice framework. In Forum for Social Economics. London: Routledge, vol. 49, No. 1, pp. 99–108. [Google Scholar] [CrossRef]
- Mantzaris, Evangelos, and Pregala Pillay. 2019. Corruption: Consequences for socio-economic well-being in South Africa. Alternation 26: 40–62. [Google Scholar] [CrossRef]
- Marquetti, Adalmir Antonio, Cecilia Hoff, and Alessandro Miebach. 2020. Profitability and distribution: The origin of the Brazilian economic and political crisis. Latin American Perspectives 47: 115–33. [Google Scholar] [CrossRef]
- Martinez-Vazquez, Jorge, Blanca Moreno-Dodson, and Violeta Vulovic. 2012. The Impact of Tax and Expenditure Policies on Income Distribution: Evidence from a Large Panel of Countries. Andrew Young School of Policy Studies Research Paper Series. Atlanta: International Center for Public Policy, Andrew Young School of Policy Studies, Georgia State University, pp. 12–30. [Google Scholar]
- Martins, Guilherme Klein, and Fernando Rugitsky. 2021. The long expansion and the profit squeeze: Output and profit cycles in Brazil (1996–2016). Review of Radical Political Economics 53: 373–97. [Google Scholar] [CrossRef]
- Mawejje, Joseph, and Ibrahim Mike Okumu. 2018. Wages and labour productivity in African manufacturing. African Development Review 30: 386–98. [Google Scholar] [CrossRef]
- Meyer, Daniel F. 2017. An analysis of the short and long-run effects of economic growth on employment in South Africa. International Journal of Economics and Finance Studies 9: 177–93. [Google Scholar]
- Meyer, Daniel F., and Kazeem A. Sanusi. 2019. A causality analysis of the relationships between gross fixed capital formation, economic growth and employment in South Africa. Studia Universitatis Babes-Bolyai Oeconomica 64: 33–44. [Google Scholar] [CrossRef]
- Mhlaba, Ncebakazi, and Andrew Phiri. 2019. Is public debt harmful towards economic growth? New evidence from South Africa. Cogent Economics & Finance 7: 1603653. [Google Scholar] [CrossRef]
- Mlambo, Victor H., and Mandla M. Masuku. 2020. Governance, corruption and COVID-19: The final nail in the coffin for South Africa’s dwindling public finances. Journal of Public Administration 55: 549–65. [Google Scholar]
- Murwirapachena, Genius, Andrew Maredza, and Ireen Choga. 2013. The economic determinants of budget deficits in South Africa. Mediterranean Journal of Social Sciences 4: 561–69. [Google Scholar] [CrossRef]
- Nasir, Muhammad Ali, Junjie Wu, Cameron Howes, and Helen Ripley. 2022. Asymmetric nexus between wages and productivity in the context of the global financial crisis. Journal of Economic Behavior & Organization 198: 164–75. [Google Scholar] [CrossRef]
- National Treasury. 2023. Documents—National Budget. Available online: https://www.treasury.gov.za/documents/national%20budget/default.aspx (accessed on 6 February 2023).
- Nikulin, Dagmara. 2015. Relationship between wages, labour productivity and unemployment rate in new EU member countries. Journal of International Studies 8: 31–40. [Google Scholar] [CrossRef]
- Ntlhola, Mpho Anna, Prudence Kwenda, and Miracle Ntuli. 2019. A distributional analysis of union-wage effects in South Africa: Evidence from panel data. Development Southern Africa 36: 309–328. [Google Scholar] [CrossRef]
- Odhiambo, Nicholas M. 2015. Government expenditure and economic growth in South Africa: An empirical investigation. Atlantic Economic Journal 43: 393–406. [Google Scholar] [CrossRef]
- Ojong, Cornelius M., Hycenth O. Owui, and Charles Effiong. 2013. Effect of budget deficit financing on the development of the Nigerian economy: 1980–2008. European Journal of Business and Management 5: 61–84. [Google Scholar]
- Oliver, Damian, and Serena Yu. 2018. The Australian labour market in 2017. Journal of Industrial Relations 60: 298–316. [Google Scholar] [CrossRef]
- Ozili, Peterson K. 2023. The acceptable R-square in empirical modelling for social science research. In Social Research Methodology and Publishing Results: A Guide to Non-Native English Speakers. Hershey: IGI Global, pp. 134–43. [Google Scholar]
- Padhan, Hemachandra, Ilham Haouas, Shawkat Hammoudeh, and Aviral Kumar Tiwari. 2022. Nonlinear analysis of government expenditure and tax rate on income inequality in India. Journal of Public Affairs 22: e2518. [Google Scholar] [CrossRef]
- Panizza, Ugo, and Andrea F. Presbitero. 2014. Public debt and economic growth: Is there a causal effect? Journal of Macroeconomics 41: 21–41. [Google Scholar] [CrossRef]
- Posel, Dorrit, and Daniela Casale. 2019. Gender and the economy in post-apartheid South Africa: Changes and challenges. Agenda 33: 3–10. [Google Scholar] [CrossRef]
- Rajkumar, Andrew S., and Vinaya Swaroop. 2008. Public spending and outcomes: Does governance matter? Journal of Development Economics 86: 96–111. [Google Scholar] [CrossRef]
- Redda, Ephrem H. 2020. Sustainability of public debt and budget deficit in South Africa. Journal of Management Information and Decision Sciences 23: 164–74. [Google Scholar]
- Rodrik, Dani. 2008. Understanding South Africa’s economic puzzles. Economics of Transition 16: 769–97. [Google Scholar] [CrossRef]
- Sawarni, Kumar S., Sivasankaran Narayanasamy, and Kanagaraj Ayyalusamy. 2020. Working capital management, firm performance and nature of business: An empirical evidence from India. International Journal of Productivity and Performance Management 70: 179–200. [Google Scholar] [CrossRef]
- Schröder, Joris. 2020. Decoupling of Labour Productivity Growth from Median Wage Growth in Central and Eastern Europe (No. 448). wiiw Research Report. Vienna: The Vienna Institute for International Economic Studies (wiiw). [Google Scholar]
- Sehrawat, Madhu, and Sanjay Kumar Singh. 2019. Human capital and income inequality in India: Is there a non-linear and asymmetric relationship? Applied Economics 51: 4325–36. [Google Scholar] [CrossRef]
- Shahen, Mostafa E., Koji Kotani, Makoto Kakinaka, and Shunsuke Managi. 2020. Wage and labor mobility between public, formal private and informal private sectors in a developing country. Economic Analysis and Policy 68: 101–13. [Google Scholar] [CrossRef]
- Shojaie, Ali, and Emily B. Fox. 2022. Granger causality: A review and recent advances. Annual Review of Statistics and Its Application 9: 289–319. [Google Scholar] [CrossRef]
- Sidek, Noor Z. M. 2021. Do government expenditure reduce income inequality: Evidence from developing and developed countries. Studies in Economics and Finance 38: 447–503. [Google Scholar] [CrossRef]
- Statistics South Africa. 2022. Quarterly Labour Force Survey (QLFS) Q3. 2022. Available online: https://www.statssa.gov.za/publications/P0211/Presentation%20QLFS%20Q3%202022.pdf (accessed on 18 February 2023).
- Škare, Marinko, and Damian Škare. 2017. Is the great decoupling real? Journal of Business Economics and Management 18: 451–67. [Google Scholar] [CrossRef][Green Version]
- Tang, Chor Foon. 2012. The non-monotonic effect of real wages on labour productivity: New evidence from the manufacturing sector in Malaysia. International Journal of Social Economics 39: 391–99. [Google Scholar]
- Teegavarapu, Ramesh S. 2019. Methods for analysis of trends and changes in hydroclimatological time-series. In Trends and Changes in Hydroclimatic Variables. Amsterdam: Elsevier, pp. 1–89. [Google Scholar]
- Teles, Vladimir K., and Caio C. Mussolini. 2014. Public debt and the limits of fiscal policy to increase economic growth. European Economic Review 66: 1–15. [Google Scholar] [CrossRef]
- Tsoku, Johannes T., and Florance Matarise. 2014. An analysis of the relationship between remuneration (real wage) and labour productivity in South Africa. Journal of Educational and Social Research 4: 1–10. [Google Scholar] [CrossRef]
- United States Agency in International Development [USAID]. 2024. Education. Available online: https://oig.usaid.gov/search-content?keys=United+States+Agency+in+international+Development (accessed on 15 June 2024).
- Van Biesebroeck, Johannes. 2014. How Tight Is the Link Between Wages and Productivity?: A Survey of the Literature. Geneva: ILO. [Google Scholar]
- Van Scheers, Louise. 2016. Is there a link between economic growth and SMEs success in South Africa. Investment Management and Financial Innovations 13: 349–53. [Google Scholar] [CrossRef][Green Version]
- Wang, Jin. 2013. The economic impact of special economic zones: Evidence from Chinese municipalities. Journal of Development Economics 101: 133–47. [Google Scholar] [CrossRef]
- World Bank. 2023. GDP (constant LCU)—South Africa. Available online: https://data.worldbank.org/indicator/NY.GDP.MKTP.KN?end=2021&locations=ZA&start=2001 (accessed on 6 February 2023).




| Coefficients | Estimate | Standard Error | t Value | P (>|t|) | Adjusted R2 |
|---|---|---|---|---|---|
| 4.344 × 105 | 1.234 × 105 | 3.522 | 0.00154 | 0.2894 | |
| 0 | |||||
| −9.943 × 106 | 3.158 × 106 | −3.149 | 0.00398 | ||
| 2 |
| Coefficients | Estimate | Standard Error | t Value | P (>|t|) | Adjusted R2 |
|---|---|---|---|---|---|
| −5.232 × 107 | 1.447 × 107 | −3.617 | 0.00121 | 0.3015 | |
| 2.098 | 4.151 × 10−1 | 5.056 | 2.620 × 10−5 |
| Coefficients | Estimate | Standard Error | t Value | P (>|t|) | Adjusted R2 |
|---|---|---|---|---|---|
| 0.934 | 0.005 | 174.47 | <2 × 10−16 | 0.9991 | |
| −78.575 | 6.062 | −12.96 | 4.17 × 10−13 |
| Coefficients | Estimate | Standard Error | t Value | P (>|t|) | Adjusted R2 |
|---|---|---|---|---|---|
| 2.966 × 10−1 | 5.424 × 10−3 | 54.694 | <2 × 10−16 | 0.9907 | |
| −6.723 × 102 | 3.055 × 102 | −2.201 | 0.0365 |
| Coefficients | Estimate | Standard Error | t Value | P (>|t|) | Adjusted R2 |
|---|---|---|---|---|---|
| 2.497 × 10−1 | 5.077 × 10−3 | 49.185 | <2 × 10−16 | 0.9886 | |
| 2.084 × 1010 | 7.073 × 109 | 2.946 | 0.00655 |
| D | P |
|---|---|
| 0.10345 | 0.9985 |
| F Statistic | Degrees of Freedom | P (>|F|) |
|---|---|---|
| 10.1230 | −1 | 0.003886 |
| Coefficients | Estimate | Standard Error | t Value | P (>|t|) | Adjusted R2 |
|---|---|---|---|---|---|
| 2.307 × 10−5 | 4.042 × 10−6 | 5.706 | 1.16 × 10−5 | 0.5892 | |
| 5.891 × 106 | 2.972 × 105 | 19.822 | 4.49 × 10−15 |
| Coefficients | Estimate | Standard Error | t Value | P (>|t|) | Adjusted R2 |
|---|---|---|---|---|---|
| 2.289 × 10−1 | 1.426 × 10−2 | 7.589 | 2.89 × 10−13 | 0.9211 | |
| 4.515 × 104 | 5.950 × 103 | 16.053 | 1.90 × 10−7 |
| Coefficients | Estimate | Standard Error | t Value | P (>|t|) | Adjusted R2 |
|---|---|---|---|---|---|
| 1.989 | 8.508 × 10−2 | 23.383 | <2 × 10−16 | 0.9612 | |
| −4.824 × 1011 | 6.604 × 1010 | −7.305 | 3.43 × 10−7 |
| D | P |
|---|---|
| 0.34783 | 0.1242 |
| F Statistic | Degrees of Freedom | P (>|F|) |
|---|---|---|
| 9.4002 | −1 | 0.006359 |
| Year | Z1 | Z2 | Z3 | Z1 − (Z2 + Z3) | BDF Predicted (Millions) | BDF Empirical (Millions) | Variance (P – E) (Millions) |
|---|---|---|---|---|---|---|---|
| 2000 | 10,572 | 8301 | 1967 | 303 | 6663 | 13,364 | -6700 |
| 2001 | 11,232 | 8845 | 2425 | −38 | −856 | 13,600 | −14,456 |
| 2002 | 13,420 | 10,282 | 3493 | −355 | −7625 | 10,606 | −18,231 |
| 2003 | 13,791 | 10,071 | 3865 | −145 | −3385 | 9314 | −12,699 |
| 2004 | 15,715 | 11,356 | 4133 | 226 | 5120 | 26,159 | −21,038 |
| 2005 | 17,485 | 12,339 | 4971 | 176 | 3964 | 13,479 | −9515 |
| 2006 | 20,122 | 13,830 | 6416 | −124 | −2722 | −650 | −2072 |
| 2007 | 22,385 | 15,186 | 8188 | −989 | −21,776 | −25,323 | 3546 |
| 2008 | 25,319 | 16,477 | 11,381 | −2538 | −56,473 | −30,596 | −25,877 |
| 2009 | 29,032 | 16,977 | 12,071 | −16 | −355 | 15,137 | −15,492 |
| 2010 | 32,518 | 17,639 | 10,307 | 4571 | 108,870 | 149,163 | −40,293 |
| 2011 | 34,478 | 18,811 | 10,978 | 4689 | 113,179 | 131,796 | −18,617 |
| 2012 | 37,456 | 20,613 | 12,290 | 4553 | 111,438 | 147,262 | −35,824 |
| 2013 | 39,901 | 22,051 | 12,945 | 4904 | 122,095 | 151,670 | −29,575 |
| 2014 | 41,200 | 22,549 | 13,418 | 5233 | 137,255 | 147,744 | −10,489 |
| 2015 | 43,650 | 23,872 | 13,909 | 5869 | 156,474 | 145,605 | 10,869 |
| 2016 | 46,733 | 24,863 | 14,565 | 7306 | 200,187 | 174,640 | 25,547 |
| 2017 | 49,013 | 26,987 | 15,648 | 6378 | 174,872 | 161,309 | 13,563 |
| 2018 | 52,074 | 30,117 | 16,370 | 5587 | 155,280 | 188,476 | −33,196 |
| 2019 | 55,038 | 31,181 | 16,649 | 7208 | 203,470 | 218,915 | −15,445 |
| 2020 | 59,654 | 30,240 | 16,341 | 13,072 | 383,928 | 445,053 | −61,125 |
| 2021 | 62,143 | 32,460 | 14,504 | 15,179 | 451,208 | 538,055 | −86,847 |
| 2022 | 65,175 | 35,117 | 20,897 | 9161 | 270,115 | 325,044 | −54,929 |
| Coefficients | Estimate | Standard Error | t Value | P (>|t|) | Adjusted R2 |
|---|---|---|---|---|---|
| 8.865 × 10−1 | 2.761 × 10−2 | 32.102 | <2 × 10−16 | 0.9791 | |
| −5.295 × 109 | 5.352 × 109 | −0.989 | 0.334 |
Disclaimer/Publisher’s Note: The statements, opinions and data contained in all publications are solely those of the individual author(s) and contributor(s) and not of MDPI and/or the editor(s). MDPI and/or the editor(s) disclaim responsibility for any injury to people or property resulting from any ideas, methods, instructions or products referred to in the content. |
© 2025 by the authors. Licensee MDPI, Basel, Switzerland. This article is an open access article distributed under the terms and conditions of the Creative Commons Attribution (CC BY) license (https://creativecommons.org/licenses/by/4.0/).
Share and Cite
Fortuin, M.J.; Makoni, P.L. Labour Productivity, Wages, and Social Welfare: Implications for South Africa’s Budget Deficit and Fiscal Policy. Soc. Sci. 2025, 14, 716. https://doi.org/10.3390/socsci14120716
Fortuin MJ, Makoni PL. Labour Productivity, Wages, and Social Welfare: Implications for South Africa’s Budget Deficit and Fiscal Policy. Social Sciences. 2025; 14(12):716. https://doi.org/10.3390/socsci14120716
Chicago/Turabian StyleFortuin, Marlin Jason, and Patricia Lindelwa Makoni. 2025. "Labour Productivity, Wages, and Social Welfare: Implications for South Africa’s Budget Deficit and Fiscal Policy" Social Sciences 14, no. 12: 716. https://doi.org/10.3390/socsci14120716
APA StyleFortuin, M. J., & Makoni, P. L. (2025). Labour Productivity, Wages, and Social Welfare: Implications for South Africa’s Budget Deficit and Fiscal Policy. Social Sciences, 14(12), 716. https://doi.org/10.3390/socsci14120716

