Development of an Assessment Method to Evaluate the Quality of Remedial Treatments on Concrete Flat Roofs of Multiple Buildings
Abstract
:1. Introduction
2. Methodology
3. Results and Discussion
3.1. Preliminary Study
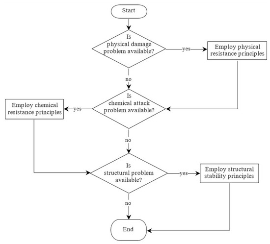
3.2. Identifying Repairing Principles and Examination Methods
3.3. Mathematical Operations in the Assessment
- G = Overall assessment score of the quality of remedial treatments
- Ci = Assigned scores of the grouped repairing principles involved in the remedial treatments
- Wi = Assigned weighting of the grouped repairing principles involved in the remedial treatments
- Cmax = Maximum score of the grouped repairing principles involved in the remedial treatments
- Wmax = Maximum weighting of the grouped repairing principles involved in the remedial treatments
- n = Number of the grouped repairing principles involved in the remedial treatments
3.4. Implementing the Assessment Method
4. Concluding Remarks
Author Contributions
Funding
Conflicts of Interest
References
- Suffian, A. Some common maintenance problems and building defects: Our experiences. Procedia Eng. 2013, 54, 101–108. [Google Scholar] [CrossRef]
- Sarman, A.M.; Nawi, M.; Nasrun, M.; Che-Ani, A.I.; Mazlan, E.M. Concrete flat roof defects in equatorial climates. Int. J. Appl. Eng. Res. 2015, 10, 7319–7324. [Google Scholar]
- ACI 562M-13. Code Requirements for Assessment, Repair, and Rehabilitation of Existing Concrete Structures and Commentary; ACI Committee 562; American Concrete Institute: Farmington Hills, MI, USA, 2013. [Google Scholar]
- Carretero-Ayuso, M.J.; García-Sanz-Calcedo, J.; Reyes-Rodríguez, A.M. Qualitative and quantitative analyses on project deficiencies in flat-roof design in Extremadura, Spain. J. Constr. Eng. Mang. 2016, 142, 4016061. [Google Scholar] [CrossRef]
- Carretero-Ayuso, M.J.; de Brito, J.V. Analysis of the execution deficiencies of flat roofs with bituminous membranes. J. Perform. Constr. Facil. 2016, 30, 4016049. [Google Scholar] [CrossRef]
- Conceição, J.; Poça, B.; de Brito, J.; Flores-Colen, I.; Castelo, A. Inspection, diagnosis, and rehabilitation system for flat roofs. J. Perform. Constr. Facil. 2017, 31, 04017100. [Google Scholar] [CrossRef]
- Jumaat, M.; Kabir, M.; Obaydullah, M. A review of the repair of reinforced concrete beams. J. Appl. Sci. Res. 2006, 2, 317–326. [Google Scholar]
- Bhaskaran, R.; Palaniswamy, N.; Rengaswamy, N. A review of differing approaches used to estimate the cost of corrosion, anti-corrosion method and materials. J. Appl. Sci. Res. 2013, 52, 29–41. [Google Scholar] [CrossRef]
- Garrido, M.; António, D.; Lopes, J.; Correia, J. Performance of different joining techniques used in the repair of bituminous waterproofing membranes. Constr. Build. Mater. 2018, 158, 346–358. [Google Scholar] [CrossRef]
- Walter, A.; de Brito, J.; Grandão Lopes, J. Current flat roof bituminous membranes waterproofing systems—Inspection, diagnosis and pathology classification. Constr. Build. Mater. 2005, 19, 233–242. [Google Scholar] [CrossRef]
- Kenai, S.; Bahar, R. Evaluation and repair of Algiers new airport building. Cem. Concr. Compos. 2003, 25, 633–641. [Google Scholar] [CrossRef]
- Moradi-Marani, F.; Shekarchi, M.; Dousti, A.; Mobasher, B. Investigation of corrosion damage and repair system in a concrete jetty structure. J. Perform. Constr. Facil. 2009, 24, 294–301. [Google Scholar] [CrossRef]
- Mosa, A.M.; Ismail, N.N.; Yusoff, N.I.M.; Mubaraki, M.A.; Memon, N.A.; Taha, M.R.; Hainin, M.R. An expert system to remedy concrete imperfections and their effects on rigid pavements. J. Teknol. 2015, 76, 105–119. [Google Scholar] [CrossRef]
- Weigel, S.; Stephan, D. The prediction of bitumen properties based on FTIR and multivariate analysis methods. Fuel 2017, 208, 655–661. [Google Scholar] [CrossRef]
- Morgado, J.; Morgado, J.; Flores-Colen, I.; Flores-Colen, I.; de Brito, J.; de Brito, J.; Silva, A.; Silva, A. Maintenance programmes for flat roofs in existing buildings. Prop. Manag. 2017, 35, 339–362. [Google Scholar] [CrossRef]
- Skominas, R.; Gurskis, V.; Sadzevicius, R.; Damulevicius, V.; Radzevicius, A. Evaluation of cement mortar suitability for repairing concrete in hydraulic structures. KSCE J. Civ. Eng. 2017, 21, 1–7. [Google Scholar] [CrossRef]
- Che-Ani, A.; Johar, S.; Mohamad-Idin, M.; Abdullah, M.; Maruzuki, M. Development of transduction circuit for flat roof water ponding monitoring system using etape sensor. J. Eng. Sci. Technol. 2015, 10, 24–34. [Google Scholar]
- Bailey, D.M.; Bradford, D. Membrane and flashing defects in low-slope roofing: Causes and effects on performance. J. Perform. Constr. Facil. 2005, 19, 234–243. [Google Scholar] [CrossRef]
- Tamas, F.-L.; Mizgan, P.; Muntean, R.; Cazacu, C.; Galatanu, T. Optimization of a technological solution used to waterproofing rehabilitation for building infrastructure. Procedia Eng. 2017, 181, 385–390. [Google Scholar] [CrossRef]
- Lo, S.M. A fire safety assessment system for existing buildings. J. Fire Technol. 1999, 35, 131–152. [Google Scholar] [CrossRef]
- Che-Ani, A.I.; Tazilan, A.S.M.; Kosman, K.A. The development of a condition survey protocol matrix. J. Struct. Surv. 2011, 29, 35–45. [Google Scholar] [CrossRef]
- BS EN 1504-9. Products and Systems for the Protection and Repair of Concrete Structures—Definitions, Requirements, Quality Control and Evaluation of Conformity. General Principles for Use of Products and Systems; British Standard Institution: London, UK, 2008. [Google Scholar]
- Abalo, J.; Varela, J.; Manzano, V. Importance values for importance–performance analysis: A formula for spreading out values derived from preference rankings. J. Bus. Res. 2007, 60, 115–121. [Google Scholar] [CrossRef]
- Mailvaganam, N.; Collins, P. Workmanship factors influencing quality of installed parking garage waterproofing membranes. J. Perform. Constr. Facil. 2004, 18, 121–126. [Google Scholar] [CrossRef]
- Mailvaganam, N.P.; Collins, P. Effective Installation of Membranes on Parking Garage Decks; Institute for Research in Construction, National Research Council of Canada: Ottawa, ON, Canada, 1999. [Google Scholar]











| No. | Grouped Repairing Principles | Methods of Examination |
|---|---|---|
| 1 | Physical resistance | Cracking and other signs of physical damage and defects are identified through visual observation. If cracking is detected, a crack microscope is used to confirm the occurrence of cracking and to mea sure the crack width. |
| 2 | Chemical resistance | Signs of a chemical attack are visually observed, whereas a water pouring test is conducted to detect water ponding problems. After 2 days, the site with water ponding is revisited for reassessment. |
| 3 | Structural stability | Structural failure is visually observed, whereas the compressive strength of concrete before and after repairing treatment is measured with a rebound hammer and compared. |
| No. | Grouped Repairing Principles | Criteria | Requirements | Points (Ci) |
|---|---|---|---|---|
| 1 | Chemical resistance | Water pouring | Water ponding was undetected. | 2 |
| Water ponding was detected but was discharged after 48 h. | 1 | |||
| Water ponding was detected but was not discharged after 48 h. | 0 | |||
| Visible chemical attack | Visual signs of chemical attacks were undetected. | 2 | ||
| Visual signs of chemical attacks were detected, but they were mild. | 1 | |||
| Visual signs of severe chemical attacks were detected. | 0 | |||
| 2 | Structural stability | Compressive strength | The compressive strength of the concrete after repairing treatment was higher than that before repairing treatment. | 2 |
| The compressive strength of the concrete after repairing treatment was higher than that before repairing treatment, but it was below the standard requirements. | 1 | |||
| The compressive strength of the concrete after repairing treatment remained the same or was lower than that before repairing treatment. | 0 | |||
| Visible structural failure | Visual signs of structural failure were undetected. | 2 | ||
| Visual signs of structural failure were detected, but they were mild. | 1 | |||
| Visual signs of severe structural failure were detected. | 0 | |||
| 3 | Physical resistance | Cracking | Cracks were undetected. | 2 |
| Cracks with a width of less than 0.2 mm was detected. | 1 | |||
| Cracks with a width of more than 0.2 mm was detected. | 0 | |||
| Visible physical damage | Visual signs of physical damage were undetected. | 2 | ||
| Visual signs of physical damage were detected, but they were mild. | 1 | |||
| Visual signs of severe physical damage were detected. | 0 |
| gij | k | ||||
|---|---|---|---|---|---|
| 2 | 3 | 4 | 5 | 6 | |
| 1 | 1 | 1 | 1 | 1 | 1 |
| 2 | 0.500 | 0.667 | 0.75 | 0.800 | 0.833 |
| 3 | 0.333 | 0.5 | 0.600 | 0.667 | |
| 4 | 0.25 | 0.400 | 0.500 | ||
| 5 | 0.200 | 0.333 | |||
| 6 | 0.167 | ||||
| No. | Principles | Weighting (W) |
|---|---|---|
| Grouped Principle 1 | Physical resistance: | 6.24 |
| 1 | Ingress protection | 7.25 |
| 2 | Increasing physical resistance | 5.23 |
| Grouped Principle 2 | Structural stability: | 8.22 |
| 3 | Concrete restoration | 8.22 |
| 4 | Structural strengthening | 8.22 |
| Grouped Principle 3 | Chemical resistance: | 5.58 |
| 5 | Moisture control | 6.59 |
| 6 | Resistance to chemicals | 4.57 |
| Percentage Score (%) | Category |
|---|---|
| 81–100 | Excellent |
| 61–80 | Good |
| 41–60 | Fair |
| 21–40 | Weak |
| 0–20 | Fail |
© 2019 by the authors. Licensee MDPI, Basel, Switzerland. This article is an open access article distributed under the terms and conditions of the Creative Commons Attribution (CC BY) license (http://creativecommons.org/licenses/by/4.0/).
Share and Cite
Woon, C.-O.; Raman, S.N.; Safiuddin, M.; Jamil, M.; Zain, M.F.M. Development of an Assessment Method to Evaluate the Quality of Remedial Treatments on Concrete Flat Roofs of Multiple Buildings. Buildings 2019, 9, 124. https://doi.org/10.3390/buildings9050124
Woon C-O, Raman SN, Safiuddin M, Jamil M, Zain MFM. Development of an Assessment Method to Evaluate the Quality of Remedial Treatments on Concrete Flat Roofs of Multiple Buildings. Buildings. 2019; 9(5):124. https://doi.org/10.3390/buildings9050124
Chicago/Turabian StyleWoon, Chin-Ong, Sudharshan N. Raman, Md. Safiuddin, Maslina Jamil, and Muhammad Fauzi Mohd. Zain. 2019. "Development of an Assessment Method to Evaluate the Quality of Remedial Treatments on Concrete Flat Roofs of Multiple Buildings" Buildings 9, no. 5: 124. https://doi.org/10.3390/buildings9050124
APA StyleWoon, C.-O., Raman, S. N., Safiuddin, M., Jamil, M., & Zain, M. F. M. (2019). Development of an Assessment Method to Evaluate the Quality of Remedial Treatments on Concrete Flat Roofs of Multiple Buildings. Buildings, 9(5), 124. https://doi.org/10.3390/buildings9050124

