Abstract
Urban air pollution presents significant and escalating challenges to the long-term performance, safety, and durability of aluminium alloy façade systems. This perspective article proposes a conceptual framework to improve the durability of curtain walls in urban environments by exploring the interactions between airborne pollutants and their effect on aluminium materials. This paper synthesizes cross-disciplinary evidence and introduces a design concept, the Pollution Degradation Modifier (PDM), to conceptually integrate environmental stressors into standard code criteria. While not yet empirically validated, the PDM model outlines input parameters to guide future research and potential applications. Additionally, the study explores emerging mitigation strategies, including self-cleaning coatings, IoT-enabled monitoring systems, and smart façade technologies. The findings offer practical guidance for architects and structural engineers seeking to enhance façade resilience in high-pollution regions. Central to this research is the introduction of the Pollution Degradation Modifier (PDM), a new environmental load coefficient designed to support performance-based façade design responsive to site-specific pollution exposure.
1. Introduction
Building façade systems play a critical role in maintaining the structural integrity, environmental performance, and aesthetic appeal of modern constructions. In arid, dust-prone regions such as the Middle East, particularly in Riyadh and Jeddah, façades are regularly subjected to harsh environmental conditions, including sandstorms and high UV exposure, which accelerate wear and deterioration [1,2]. As early as the 1980s, researchers like Loftness & Hartkopf (1989) [3] warned that building envelope decisions driven by energy conservation often neglected the long-term impacts on air quality, material degradation, and structural performance. This systems-level perspective aligns with our proposal of the Pollution Degradation Modifier (PDM), which seeks to embed pollution resilience directly into façade engineering logic. Increasingly, air pollution has emerged as a critical environmental challenge with far-reaching implications for human health, climate change, and the built environment.
According to the WHO, 99% of the world’s population is exposed to unsafe levels of air pollution. While this has serious health consequences, its structural impact—particularly on corrosion, joint failure, and material decay in façade systems—is still an underrepresented research area [4]. This gap is especially evident in studies focusing on the building life cycle and the long-term integrity of façade systems exposed to polluted urban atmospheres. As a result, degradation not only compromises building aesthetics but also reduces structural capacity, thereby increasing maintenance costs and safety risks in densely populated areas [5]. Pollution not only affects building occupants through air infiltration but also interacts directly with façade systems, altering their performance and durability. Recent research on Air-Permeable Building Envelopes (APBEs) highlights how airflow through porous envelopes can influence both thermal performance and indoor air quality [6].
Moreover, the effects of pollution extend beyond external surfaces, infiltrating indoor environments and posing further risks to occupant health. Indoor air pollution has been linked to respiratory illnesses and Sick Building Syndrome (SBS) [7,8]. The Urban Heat Island (UHI) effect exacerbates this problem by trapping pollutants and increasing their chemical reactivity, thereby accelerating the deterioration of building envelopes [8]. In parallel, energy-efficient technologies such as airtight windows and HVAC systems designed to reduce energy consumption can inadvertently worsen indoor air quality by recirculating contaminants instead of refreshing the air. Given that individuals spend approximately 80–90% of their time indoors, the interaction between outdoor air pollution, building envelope design, and indoor air quality has become a critical concern in sustainable building practice. Adaptive façades can dynamically respond to environmental conditions, reducing reliance on energy-intensive systems and improving occupant comfort [9].
In this context, façade design is not merely an architectural element but a multidisciplinary concern intersecting with structural engineering, environmental science, sustainability, and public health.
Façade systems play a critical role in the overall structural integrity and performance of buildings. Their vulnerability to the effects of air pollution is a significant concern for architects and engineers. These exterior cladding systems enhance a structure’s aesthetic appeal and protect its internal structure from environmental stresses, such as wind, rain, and temperature variations. The arid regions of the Middle East are characterized by strong dust storms, which can degrade the performance of building façades.
Air pollution has emerged as a critical environmental challenge with far-reaching implications for human health, climate change, and the built environment. According to the World Health Organization (WHO), nearly 99% of the global population breathes air with pollutant levels exceeding safe levels, with the highest burdens observed in low- and middle-income countries. Air pollution, both indoor and outdoor, is a major contributor to respiratory and cardiovascular diseases, and remains a significant source of global morbidity and mortality. Among its lesser-discussed yet significant consequences is the degradation of building materials and façade systems. Recent studies have confirmed that pollutants such as sulfur dioxide (SO2), nitrogen oxides (NOx), ozone (O3), and particulate matter (PM) actively contribute to the chemical and physical deterioration of construction materials, including metals, concrete, glass, and sealants [10]. Despite its significant emissions, the construction industry’s contribution to air pollution remains underexplored in the current literature [11]. This gap is particularly evident in studies on building lifecycle stages and façade deterioration caused by urban pollutants. This degradation not only compromises the aesthetic value of buildings but also weakens their structural integrity, especially in urban environments that are continuously exposed to airborne contaminants. The need to quantify these effects and develop pollution-resistant materials has become more pressing, given the accelerating pace of urbanization and industrial activity.
Moreover, the challenges posed by air pollution extend beyond external façades to encompass indoor environments and occupant health. Indoor air pollution exacerbated by infiltration of outdoor pollutants has been linked to a wide range of health issues, including respiratory illnesses and Sick Building Syndrome (SBS) [12,13]. Urban centers affected by the Urban Heat Island (UHI) effect not only trap more airborne particles but also intensify the chemical reactivity of pollutants, further accelerating the deterioration of building envelopes [14]. Energy-efficient building technologies, such as sealed thermal windows and recirculating HVAC systems, while reducing heating and cooling demands, can inadvertently trap pollutants indoors, worsening air quality and health risks [15].
Given that people spend up to 90% of their time indoors, the interactions among outdoor pollution, building envelope design, and indoor air quality have become a critical area of concern in sustainable construction. A view of a dust storm in Riyadh is shown in Figure 1.
Figure 1.
Dust Storm in Madina Monowarah (photo taken by Author in 2025).
In this context, resilient façade design is not merely an architectural concern but a multidisciplinary issue intersecting with public health, sustainability, and environmental engineering. This concept paper proposes a future-oriented perspective on integrating sustained exposure to pollution in urban areas into structural façade design practices. The manuscript does not present experimental results but offers a multidisciplinary synthesis and a conceptual proposition for performance-based resilience assessment.
To better understand the vulnerability of façade systems under environmental stressors, it is essential to examine the structural demands they are subjected to and how air pollution interacts with these load conditions. This study uniquely bridges engineering code compliance with environmental resilience. Despite growing concern over urban air pollution, current façade engineering literature rarely addresses the long-term structural impacts of pollutants on aluminium alloy façades. This study fills that critical gap by offering an integrated framework that combines material degradation science, structural load analysis, and façade-specific design codes. The novelty of this work lies in its focus on aluminium alloy systems under real-world, polluted atmospheric conditions, with a multidisciplinary evaluation spanning environmental science, architectural detailing, and structural resilience. The practical relevance of pollution-induced material degradation is further evidenced by its explicit inclusion in façade and cladding project specifications. For example, typical clauses require that all materials shall be treated/selected to prevent damage from atmospheric deterioration, corrosion, fungi, mould, and other deleterious effects, including atmospheric pollution and the pH of adjacent elements. No chemical or electrolytic action shall occur between dissimilar materials, and materials must resist discolouration, cracking, or damage under the worst expected environmental conditions. Such specifications highlight the industry’s recognition of environmental exposure as a critical performance factor. However, despite these requirements, current design standards do not provide quantifiable tools or modifiers, such as reduction factors or adjusted serviceability limits, to account for pollution-induced degradation. This underscores the need for a unified, performance-based framework that bridges environmental data and structural design decisions.
This study advances current knowledge by integrating structural performance criteria with environmental degradation mechanisms specific to aluminium alloy façades. Unlike prior works that address either structural design or environmental effects in isolation, this paper proposes a unified, performance-based framework to assess and mitigate pollution-induced façade deterioration in real-world urban contexts. The study adopts a multidisciplinary methodology that combines a literature review, code-based evaluation, industry feedback, and real-world case analysis to assess the structural impact of urban pollution on aluminium alloy façade systems. The scope includes:
- Identification of pollutant-specific degradation mechanisms (e.g., SO2-induced corrosion, PM10 soiling);
- Evaluation of structural performance metrics (e.g., deflection, fatigue, joint failure);
- Mapping of degradation effects against façade design codes and serviceability limits;
- Synthesis of mitigation strategies, including material selection, smart monitoring, and adaptive design;
- Validation through industry insight and case studies.
The goal is to establish a performance-based design framework for aluminium façades that accounts for environmental stressors in polluted urban environments. The structural degradation of façade systems due to air pollution can have far-reaching consequences, affecting the overall safety and performance of the building. As the structural properties of façade materials degrade over time, the façade’s ability to resist wind loads, seismic forces, and other environmental stresses can be severely compromised, potentially putting the entire building at risk.
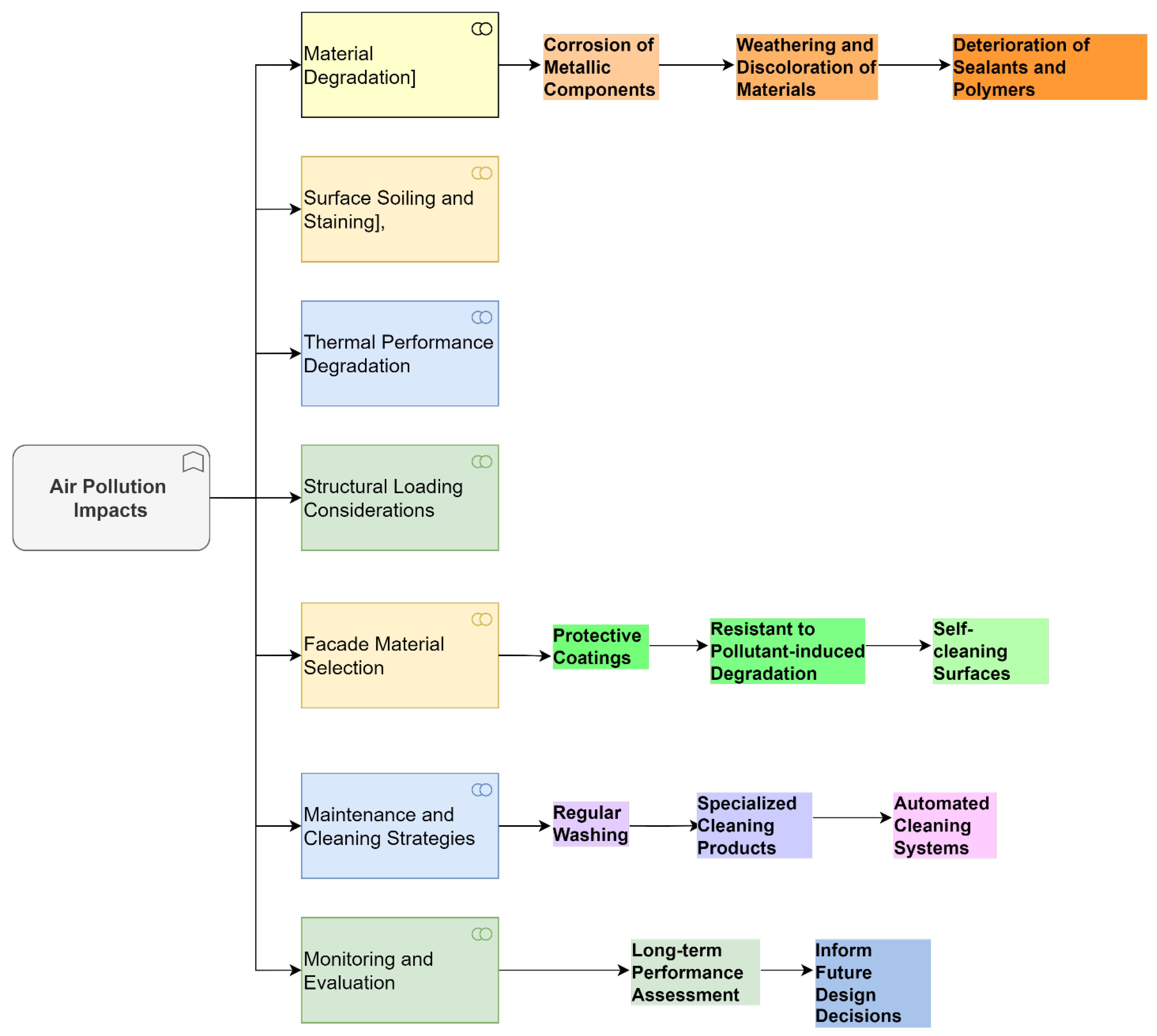
Air pollution significantly affects façade systems, leading to detrimental consequences that compromise building integrity and aesthetics. Key impacts include material degradation, in which pollutants such as sulfur dioxide and particulate matter accelerate the deterioration of metals, stones, and polymers, resulting in higher maintenance needs and shorter lifespans. Surface soiling diminishes aesthetic appeal and can hinder the performance of solar energy systems, while thermal performance degradation due to pollutant buildup increases energy consumption. Additionally, particulate accumulation can alter structural loading conditions, necessitating careful design adjustments. To combat these effects, selecting resilient materials, implementing effective maintenance strategies, and adopting integrated façade designs are crucial for enhancing the durability and performance of buildings in polluted environments. The impacts of air pollutants on façade systems are shown in Figure 2.
Figure 2.
Impacts of Air Pollutants.
It is important to underline that deflection of glazing elements is a significant issue, especially in horizontally installed elements such as skylights, canopies, and sky bridges. In these circumstances, it is essential to change the glazing materials to prevent dust from accumulating on the surface. For reference, the deflection limits given by modern building codes for glass and aluminum are shown in Table 1 and Table 2, respectively.
Table 1.
Glass Deflection Limits as per various well-known codes and standards [16,17].
Table 2.
Aluminum Deflection Limits as per various well-known codes and standards [18,19].
These code-prescribed deflection limits, while essential for initial design, may be insufficient in polluted contexts where corrosion, joint fatigue, and pollutant-induced degradation progressively reduce material stiffness. This underscores the need for dynamic performance modifiers that account for environmental exposure over time.
It is crucial to adhere to established deflection limits to address the challenges posed by glazing element deflection, particularly in horizontally oriented applications such as skylights, canopies, and sky bridges. These limits, outlined in various building codes, provide critical guidelines to ensure structural integrity and functionality. Table 1 and Table 2 summarise the deflection limits for glass and aluminium, highlighting the maximum allowable deflections for horizontal and vertical applications. This information is a vital reference for architects and engineers in the design process, ensuring that safety and performance standards are met. The performance of façade systems under these loads is significantly compromised by material degradation from air pollutants. This multidisciplinary methodology enables a more realistic, granular understanding of façade vulnerability, moving beyond theoretical assumptions to incorporate real-time environmental exposure, material ageing, and regional construction practices.
While service life planning and durability models exist in standards such as ISO 15686 [20] and EN exposure classes [21] for concrete, no structural modifier currently exists to adjust façade serviceability limits based on quantified pollution exposure. The proposed Pollution Degradation Modifier (PDM) builds upon this tradition by translating real-world air quality data (e.g., PM10, SO2, Cl−) into structural design coefficients analogous to seismic or fire reduction factors defined in EN 1990 [22] or AISC 360 [23].
Methodology
This study employs a conceptual research methodology combining:
- -
- Literature review: Identification of pollutant-specific degradation mechanisms drawn from materials, structural engineering, and environmental science articles.
- -
- Code analysis: Comparative interpretation of EN 1999, ASTM E1300, and ASCE/IBC deflection limits under air-pollution stressors.
- -
- Environmental data synthesis: Inclusion of spatial air pollution statistics (PM10, SO2, NO2) from WHO, AQI, and field-level studies from the Middle East and Europe.
- -
- Case studies: Selected urban zones (e.g., Riyadh, Jeddah, London) to contextualize façade vulnerabilities.
- -
- Concept model building: Proposal and articulation of the Pollution Degradation Modifier (PDM) based on these inputs.
2. Structural Vulnerability Under Pollution Loads
2.1. Structural Loads
From a structural engineering standpoint, façade systems must be designed to withstand various loads and forces acting upon the building, including those that may be exacerbated by air pollution. This includes the following considerations.
Façade components must resist lateral wind forces to maintain the building’s structural stability. Air pollution, for example, due to sandstorms, can accelerate the degradation of façade materials, potentially reducing their wind resistance over time.
In earthquake-prone regions, façade systems must be designed to accommodate the building’s dynamic movements and deformations during seismic events. Air pollutants can weaken the structural properties of façade materials, compromising their ability to withstand seismic forces [19] [24,25].
The façade system and any additional elements it supports (e.g., windows, signage, balconies) must safely transfer weight to the building’s structure. Air pollution-induced deterioration can diminish the load-bearing capacity of façade components [26,27].
It is important to note that façade materials must accommodate the building’s thermal movements without compromising their structural integrity or overall performance. However, air pollution can accelerate the weathering and degradation of these materials, potentially altering their thermal response. Architects and engineers need to address this pressing issue by ensuring proper structural design and material selection, which are not just important but essential. They ensure the long-term durability and resilience of façade systems against air pollution. The choice of cladding materials, attachment methods, and integration with the building’s structural framing all contribute to the façade’s overall structural performance and its ability to withstand the effects of air pollution. Air pollution can significantly impact the structural integrity of façade systems over time. Exposure to various air pollutants, such as particulate matter, acidic gases, and corrosive compounds, can lead to physical and chemical deterioration of materials, compromising the structural properties and performance of the entire assembly.
One of the primary ways air pollution affects façade structures is through material degradation. The deposition of particulate matter, such as soot, dust, and industrial byproducts, can gradually accumulate on façade materials. This leads to the formation of a layer of soiling and discoloration. This buildup can not only affect the façade’s aesthetic appearance but also contribute to the physical erosion and weathering of the underlying materials. Furthermore, air pollutants containing acidic compounds, like sulfur dioxide and nitrogen oxides, can react with façade materials, leading to chemical degradation and weakening structural properties. For example, acid rain [10] can cause the corrosion of metal components, such as fasteners, support frames, and reinforcing elements within the façade system. This can result in a significant reduction in the load-bearing capacity and overall structural integrity of the façade [28] chlorides or ozone can accelerate the deterioration of sealants, adhesives, and other bonding materials. The breakdown of these critical connections can compromise structural cohesion, potentially leading to the detachment or failure of individual components.
These environmental stressors, when superimposed on traditional structural loads, demand a re-evaluation of façade system performance from both design and material durability perspectives. The following section outlines the methodology employed to structure this evaluation.
2.2. Vulnerability of Façade
Various factors influence the degree to which air pollution can impact the structural integrity of façade systems, including the specific characteristics of the façade materials, environmental conditions, and the level of air pollution exposure. Structural engineers must consider these factors when designing and evaluating the performance of building façades in polluted environments.
North-facing façades showed consistently higher degradation in the study by Barrelas et al. [5] due to prolonged wetting cycles and limited solar radiation. The authors also confirmed that claddings exposed to high relative humidity and wind-driven rain, especially near coastal zones, demonstrated increased biological growth and material fatigue. These environmental stressors are particularly relevant in evaluating the long-term vulnerability of aluminium façades, especially in urban or marine climates.
Figure 3 illustrates the relative degradation severity (Sw) of common façade cladding systems under environmental exposure conditions based on Barrelas et al. [5]. The materials are grouped into high-durability (Group I) and low-durability (Group II) categories. The figure validates the need for performance-based façade design and supports prioritizing aluminium alloys with enhanced corrosion resistance in urban, coastal, or polluted environments. The façade cladding types evaluated include: R (Rendered façades), PS (Painted Surfaces), ETICS (External Thermal Insulation Composite Systems), NSC (Natural Stone Cladding), CTS (Ceramic Tiling Systems), and ACF (Architectural Concrete Façades). These materials were categorized into two durability groups based on their long-term degradation performance under environmental exposure.
Figure 3.
Degradation Severity of Façade Cladding Materials [5].
The susceptibility of façade materials to air pollution-induced deterioration depends heavily on their chemical composition and physical properties. Some materials, such as natural stone, concrete, and metal alloys, may be more resistant to the effects of air pollutants than others, like soft plastics or organic coatings.
Understanding the material-specific vulnerabilities is crucial for selecting appropriate façade components that can withstand the local air pollution conditions.
The local climate, including temperature, humidity, and precipitation patterns, can influence the rate and severity of air pollution-related deterioration of façade systems.
Certain environmental conditions, such as high humidity or coastal salt spray, can exacerbate the effects of air pollutants on façade materials. Structural engineers must consider the specific environmental context when evaluating the long-term performance of façade systems.
The levels and types of air pollutants present at a given location can significantly affect the degree of structural deterioration in façade systems. Areas with high concentrations of particulate matter, acidic gases, or other corrosive compounds are likelier to experience accelerated degradation of façade materials and components [2].
Structural engineers should carefully assess the local air pollution levels and sources when designing and specifying façade systems for a building project.
How the façade system is designed and constructed can also influence its vulnerability to air pollution-related damage. Factors such as integrating the façade with the building’s structural frame, using appropriate sealants and gaskets, and ensuring accessibility for maintenance and cleaning can all affect the façade’s long-term structural performance in polluted environments. Careful attention to design details and construction quality is essential to mitigate the effects of air pollution on façade systems. By considering these key factors, structural engineers can develop more robust and resilient façade designs that are better equipped to withstand the detrimental effects of air pollution, ensuring the long-term structural integrity and safety of building envelopes [29]. Understanding these deterioration mechanisms enables engineers to assess the varying degrees of vulnerability across different material types and environmental conditions. The infiltration of airborne pollutants such as PM10 and SO2 through façade joints, glazing gaps, or sealant interfaces is not only a health issue, as previously discussed by Loftness & Hartkopf (1989) [3], but also a structural one. These ingress points serve as initiation zones for corrosion, delamination, and fatigue failure in aluminium systems.
The role of envelope airtightness in pollutant ingress has been quantified by Choi and Kang (2017) [30], who found PM2.5 infiltration factors up to 0.88 in Korean apartments under 10 Pa pressure differentials. These same ingress points, particularly window-wall interfaces, are critical to identifying corrosion-prone zones in aluminium façades.
3. Proposed Framework: Pollution-Resilient Façade Design
While Zhang et al. (2024) [6] highlight the use of porous media in dynamic insulation to recover heat and filter PM, these same pathways can act as entry points for pollutant ingress into façade interfaces, exacerbating sealant fatigue, corrosion, or adhesive bond failure. Envelope leakage, quantified via air-exchange metrics such as ACH50 and ELA, has been shown to correlate strongly with PM2.5 ingress [30]. These parameters are reflected in the RH·T·t component of the PDM model. To operationalize the insights from the current study, a conceptual framework is proposed for pollution-resilient aluminium façade design. This model integrates environmental risk factors with structural design requirements and maintenance planning. The proposed framework includes the following components:
- Environmental Assessment: Measure pollutant concentration (e.g., PM10, SO2) and exposure duration;
- Material Selection: Choose alloys, coatings, and joints based on corrosion resistance;
- Load Adjustment: Apply Pollution Degradation Modifier (PDM) to deflection and fatigue limits;
- System Detailing: Use self-draining joints, airtight seals, and modular panels;
- Smart Monitoring: Embed sensors for early detection of deformation, corrosion, and pollutant accumulation;
- Lifecycle Maintenance: Establish O&M protocols based on pollution maps and sensor data.
This integrated approach moves façade engineering toward a predictive, data-informed, and sustainable model, essential for future urban resilience. By considering these key factors, structural engineers can develop more robust and resilient façade designs that are better equipped to withstand the detrimental effects of air pollution. Conceptual framework for pollution-resilient aluminium façade design, integrating environmental exposure data into design modifiers, material selection, monitoring protocols, and lifecycle strategies.
Figure 4 shows a flowchart illustrating the Pollution Degradation Modifier (PDM) framework, which integrates AQI data and pollutant exposure into façade design calculations. This integrated framework provides a practical foundation for the mitigation strategies presented in the next section.
Figure 4.
Pollution-Resilient Façade Design Process.
This study introduces the Pollution Degradation Modifier (PDM) as a conceptual design tool. Although not yet validated with a specific formula, key environmental and structural input factors that may influence future PDM development are summarized in Table 3. A novel coefficient is intended to adjust serviceability design parameters (e.g., deflection limits, fatigue life, material selection) based on site-specific pollution intensity and environmental stressors. The PDM coefficient serves a similar function to reduction factors used in seismic or fire design. Its purpose is to scale down the allowable structural performance thresholds in polluted environments where material degradation occurs more rapidly due to chemical and physical interactions with airborne pollutants.
Table 3.
Indicative Factors for PDM Calibration.
Although the formula for PDM is not yet formally established, this framework outlines indicative computational architecture. Future work may follow formulations such as
where
- C = Weighted annual concentration index of pollutants (e.g., SO2, PM10, Cl−)
- RH, T = Region-specific humidity and temperature ranges;
- t = Exposure duration (years);
- E = Alloy property degradation factor from manufacturer-specific data.
Calibration may use multivariate regression or decision tree models trained on long-term degradation datasets.
NOTE: This formulation is conceptual and is not based on a validated experimental model. Future development will require calibration using empirical data sets.
The introduction of PDM enables performance-based façade design that integrates pollution exposure as a quantifiable structural modifier. Its use encourages adaptive selection of alloys, coatings, and joint systems tailored to geographic and atmospheric conditions, bridging the gap between environmental engineering and structural safety.
Figure 5 shows a pollution-resilient aluminium façade design framework integrating environmental assessment, material selection, structural modification via the Pollution Degradation Modifier (PDM), and lifecycle management into a unified system.
Figure 5.
Pollution-Resilient Façade Design Framework.
4. Mechanisms of Structural Deterioration
Unlike APBE systems, which are designed to allow controlled infiltration for energy and IAQ optimization (Zhang et al., 2024) [6], aluminium façades must resist uncontrolled ingress of corrosive agents such as SO2, Cl−, and PM10. The PDM framework complements this by quantifying the structural degradation effects of such pollutants. The impact of air pollution on the structural integrity of façade systems can be attributed to various mechanisms of material deterioration and degradation. Combined, these mechanisms can lead to the gradual weakening and eventual failure of façade components, compromising the overall structural performance of the building envelope. The diagram (see Figure 6) illustrates the various mechanisms of structural deterioration caused by air pollution.
Figure 6.
Structural Degradation Mechanisms.
Air pollutants, especially particulate matter, can irritate and erode the surface of façade materials, such as stone, concrete, and certain types of cladding. This physical weathering process can gradually diminish the thickness and structural integrity of the façade components, reducing their load-bearing capacity and resistance to environmental stresses.
Exposure to acidic air pollutants, such as sulfur dioxide and nitrogen oxides, can accelerate the corrosion of metal components in the façade system, including fasteners, support frames, and reinforcing elements.
Corrosion can weaken the structural properties of these metal components, reducing their strength and potentially causing failures or disconnections within the façade assembly.
Air pollutants, mainly ozone and other oxidizing compounds, can degrade sealants, gaskets, and other flexible materials, creating airtight and watertight joints within the façade. The loss of structural integrity in these critical connections can compromise the façade system’s overall stability and load-sharing capabilities.
Certain air pollutants, such as acidic compounds or organic solvents, can interact with and weaken the adhesive bonds between façade materials, such as cladding panels, insulation, and support structures. As these bonds deteriorate, the façade’s ability to transfer loads and maintain structural cohesion can be significantly impaired. The cumulative effect of these mechanisms of structural deterioration can lead to the progressive weakening of the façade system, increasing the risk of partial or complete failure under environmental stresses. Understanding these mechanisms is crucial for structural engineers to develop appropriate design strategies and maintenance protocols to mitigate the impact of air pollution on the long-term structural performance of building façades. These material-level effects [5] translate into broader structural degradation mechanisms that impact the overall integrity of the façade system.
5. Façade Systems Under Polluted Urban Conditions
Aluminium alloys are widely used in contemporary façade systems due to their favorable properties, including low density, high strength-to-weight ratio, corrosion resistance, and aesthetic versatility. However, in urban environments characterized by high levels of air pollution, including sulfur dioxide (SO2), nitrogen oxides (NOx), ozone (O3), and chloride ions (Cl−), the long-term performance of aluminium façades may be significantly compromised. This section provides an in-depth discussion of the degradation mechanisms, structural vulnerabilities, and design considerations specific to aluminium alloys in polluted atmospheres.
5.1. Corrosion of Aluminium Alloys
Aluminium naturally forms a stable oxide layer (Al2O3) that provides passive protection against corrosion. However, in polluted urban settings, this protective layer may degrade due to exposure to acidic gases and particulate matter. Three major corrosion mechanisms are observed in aluminium façade systems exposed to air pollution:
- Pitting Corrosion: This is a localised corrosion initiated by chloride ions (Cl−) that penetrate the oxide film, especially in humid coastal or industrial regions, leading to small pits that compromise surface integrity [31,32].
- Filiform corrosion: This occurs under painted or coated surfaces in the presence of O2 and H2O vapor, often triggered by surface contamination with chlorides or sulfates. Familiar with curtain wall systems with powder-coated aluminium components [33].
- Intergranular corrosion can occur along grain boundaries, especially in alloy series such as 5xxx or 6xxx, if improperly heat-treated. This is exacerbated by acidic pollutants like SO2 and NOx, especially in high-humidity environments [34,35].
The breakdown of the oxide layer due to atmospheric acids (e.g., H2SO4 formed from SO2) facilitates these corrosion mechanisms, leading to reduced strength, surface blistering, and aesthetic loss.
In a study conducted during the expansion of Al-Masjid-e-Nabawi in Madinah, Farooq et al. [36] reported significantly elevated PM10 levels in construction zones, highlighting the impact of heavy construction on ambient air quality. Their measurements also revealed increased CO2 concentrations in densely populated prayer zones, reinforcing the importance of comprehensive HVAC and ventilation strategies. These findings support the need for dust-resistant, corrosion-protected façade systems in polluted environments, particularly in arid urban contexts.
Table 4 presents a synthesis of observed environmental challenges in high-density religious or urban construction zones and outlines proposed façade-level solutions with direct applications to aluminium and glazed systems.
Table 4.
Integration of Environmental Challenges into Façade Design Strategies.
Table 4 translates pollutant-specific environmental data into actionable façade-level design strategies. By aligning system responses with recognized standards (e.g., ASHRAE, ISO 10140) [37,38,39,40], it supports performance-based design decisions that anticipate degradation, rather than react to it, making façade systems both proactive and adaptive. This table not only synthesizes environmental stressors and façade-level responses but also frames a pollution-aware design philosophy. By translating air quality metrics into actionable design strategies such as specifying hydrophobic coatings in areas with >1.5 mg/m3 PM10 or requiring acoustic-rated seals near zones exceeding 70 dB(A), engineers can create façade systems that are structurally resilient, environmentally responsive, and code-compliant. This approach moves beyond reactive maintenance and toward performance-based façade engineering.
To contextualize the acoustic resilience requirements for façade systems, it is important to distinguish between noise exposure standards set by the World Health Organization (WHO) [41] and those set by the National Institute for Occupational Safety and Health (NIOSH) [42]. While both organizations address the health impacts of noise, their frameworks differ significantly in scope, application, and threshold levels. The WHO guidelines primarily focus on community and indoor environments, emphasizing comfort, cognitive performance, and public well-being. These include recommended limits such as 55 dB(A) for daytime outdoor environments, and as low as 30–35 dB(A) for indoor spaces like classrooms and bedrooms. In contrast, NIOSH standards are tailored for occupational exposure, allowing up to 85 dB(A) over an 8-h workday, using a 3 dB exchange rate to account for increased risk with higher noise levels. NIOSH also sets a peak exposure ceiling of 140 dB(A) to prevent acute hearing damage.
Table 5 summarizes key differences between these two standards. These distinctions are relevant when designing façade systems for mixed-use urban environments, where both public comfort and occupational noise exposure need to be considered, especially near construction zones or transportation corridors.
Table 5.
Comparison of noise exposure limits established by the WHO [41] and the NIOSH [42].
5.2. Aluminium Connections
Barrelas et al. [5] highlighted that cladding systems located within 5 km of the coast and those exposed to high levels of urban pollution showed significantly higher degradation indices. These effects are exacerbated in less durable façade systems such as rendered and painted surfaces, which are more susceptible to moisture-driven defects and pollutant accumulation. Similar degradation mechanisms are expected in aluminium façade joints, where crevice corrosion and sealant failure are initiated under similar environmental conditions [43].
Façade systems rely on various joint types, bolted, welded, riveted, and glued, for structural integrity. In polluted environments, joint degradation is a critical failure mode:
- Bolted and Riveted Joints: These are susceptible to crevice corrosion where pollutant-laden moisture accumulates. Corrosion of fasteners may lead to loss of preload, fatigue cracking, or localized failure [44,45,46].
- Welded Connections: Heat-affected zones (HAZs) are more vulnerable to atmospheric corrosion, especially in alloys with high Mg content. Post-welding treatments and surface finishing are essential in polluted environments [47,48].
- Adhesive Joints: UV, ozone, and VOCs in polluted air deteriorate adhesives and sealants used in structural glazing systems, leading to bond failure and loss of airtightness [49,50].
Mitigation Strategies:
- Use of coated or anodized fasteners (e.g., stainless steel with PTFE coating).
- Application of protective sealants with UV and acid resistance.
- Design of drainage paths to eliminate moisture entrapment.
5.3. Aluminium Deflection and Fatigue
In façade design, deflection limits for aluminium components are governed by international codes such as EN 1999 (Eurocode 9) [51], ASTM E1300 [52], and AAMA TIR-A11 [53]. While these standards provide deflection criteria (e.g., L/180 to L/200), they do not fully account for pollution-induced changes in material properties caused by corrosion or fatigue.
- Pollution-Accelerated Fatigue: Repeated wind or thermal cycles coupled with corrosion pits act as stress concentrators, reducing fatigue life.
- Thermo-Mechanical Degradation: Pollutants can alter surface emissivity and thermal conductivity, affecting the thermal expansion behavior of aluminium panels.
Design Enhancement:
- Incorporate environmental degradation factors into serviceability limit state (SLS) calculations.
- Integrate real-time deflection monitoring via embedded sensors (IoT-enabled façades).
The statistical modeling by Barrelas et al. [4] demonstrated that environmental exposure variables, particularly wind action and pollution, significantly influenced the severity of degradation across façade materials. These findings reinforce the rationale for introducing modifiers such as the Pollution Degradation Modifier (PDM), which can adjust deflection and fatigue design values based on quantifiable exposure risks.
To address this gap, a Pollution Degradation Modifier (PDM) is proposed for serviceability limit state (SLS) calculations of aluminium components. This coefficient accounts for corrosion-induced stiffness loss and fatigue reduction due to long-term exposure to pollutants (e.g., SO2, Cl−, PM10). For instance, façade panels in high-SO2 zones could adopt a conservative PDM of 0.85, reducing the allowable deflection to 85% of the conventional code value. Integrating such modifiers into existing codes like EN 1999 or ASTM E1300 would align structural calculations with environmental realities, particularly in industrial or coastal cities.
The introduction of PDM into structural design codes would mirror the use of environmental reduction factors in other disciplines, such as fire or seismic design. Its implementation could be calibrated using regional air pollution indices (e.g., AQI), providing a scalable, location-specific resilience model.
5.4. Case Studies: Aluminium Façade Degradation
A long-term air quality assessment in Riyadh by Alharbi et al. [54] revealed that PM10 and SO2 are the most dominant pollutants, accounting for ~74% and ~24% of pollution-related AQI exceedances, respectively. Although CO and O3 were also measured, their contribution to pollution was comparatively negligible. PM10 levels frequently exceeded 140 µg/m3, especially in the southeastern zones such as Al-Azizia, highlighting the need for dust-repellent façade coatings and cambered glazing in those areas. In contrast, SO2 concentrations peaked in northwest Riyadh (KACST), with hourly values exceeding 600 ppb, reinforcing the importance of corrosion-resistant aluminium alloys and protective sealants in façade systems. These findings support integrating environmental exposure data into façade detailing and load design, particularly under the proposed Pollution Degradation Modifier (PDM) framework.
Lessons learned from these cases underscore the need to:
- Select alloys with higher corrosion resistance (e.g., 5000 or 6000 series with appropriate temper treatments);
- Apply advanced surface treatments (e.g., anodizing + sealing, powder coatings with anti-pollution additives);
- Design façade systems with modular components for easier replacement in high-pollution regions.
A comparative analysis of average annual concentrations of key urban air pollutants (PM10, SO2, and NO2) across selected global cities reveals significant spatial variability, influenced by local emission sources and climatic conditions (see Table 6 and Figure 4). Beijing exhibits the highest PM10 levels (125 µg/m3), followed closely by Riyadh and Delhi (115 µg/m3), primarily due to high traffic density, industrial activity, and desert dust. SO2 concentrations are highest in Riyadh (29 ppb), reflecting fossil fuel combustion, while NO2 peaks in Delhi (55 ppb), indicative of intense vehicular emissions. In contrast, Staffordshire and London (HS2 corridor) show relatively lower pollutant levels, aligning with stricter emission control policies. Jeddah demonstrates elevated PM10 and moderate NO2 and SO2 levels, highlighting the combined influence of traffic, industry, and arid meteorology. These findings underscore the critical need for region-specific air quality management strategies.
Table 6.
Urban Air Quality Comparison: PM10, SO2, and NO2 Levels by City.
These comparative insights, as shown in Figure 7, reinforce the importance of location-specific material selection and protective strategies.
Figure 7.
Urban Air Pollution Levels in Selected Cities [50,51,52,54].
5.5. Advanced Aluminium Alloys and Coatings
In high-pollution urban environments, material innovation plays a critical role in enhancing façade longevity. Marine-grade aluminium alloys such as 5083-H116 offer excellent resistance to chloride-induced pitting and are suitable for coastal applications.
Table 7 shows the pollution resistance and suitability of selected aluminium alloys for façade applications in different environmental conditions.
Table 7.
Comparative Pollution Resistance of Common Aluminium Alloys.
Surface treatments like anodizing with sealing, PVDF, and FEVE coatings improve both corrosion resistance and aesthetic durability, especially in SO2- and NONOx-rich atmospheres. Recent studies also explore ceramic-based nanocoatings and photocatalytic TiO2 layers, which offer self-cleaning and pollutant-neutralizing properties. These materials not only extend service life but also reduce maintenance cycles and energy costs associated with thermal degradation. Given these general degradation mechanisms, aluminium façades, widely used in contemporary construction, are particularly vulnerable in polluted urban environments. The following section focuses specifically on aluminium façade systems, examining how these mechanisms manifest in real-world conditions, and how design, material selection, and maintenance strategies can mitigate their impact.
5.6. PDM Impact on Deflection
Consider a EN 1999-based façade panel with a span of 2400 mm and a code-allowed deflection of L/180 = 13.33 mm under service loads.
In a high-pollution environment where PM10 and SO2 exceed WHO thresholds 180 days/year, a conservative conceptual PDM of 0.85 may be applied to the deflection limit:
Modified deflection limit = PDMxL/180 = 0.85 × 13.33 = 11.33 mm.
Engineers would therefore need to stiffen members, optimize joints, or reduce spans accordingly. Though illustrative, such output highlights PDM’s design-modifying potential.
Note: The PDM value of 0.85 is used purely as an illustrative example and is not calibrated against empirical data. It demonstrates the operational logic within a design context, not a code-ready value.
Indicative ranges for PDM values (e.g., low = 0.95; moderate = 0.90; high = 0.80) may serve as a conceptual guide only and require future validation.
6. Mitigation Strategies
6.1. General
As confirmed in the statistical analysis by Barrelas et al. [5], material type is a primary determinant of service life, with natural stone and ceramic tiles outperforming renders and paints. These further supports selecting high-performance aluminium alloys (e.g., 5083-H116) and advanced coatings (e.g., PVDF), particularly in high-exposure regions, to delay the onset of degradation and reduce lifecycle maintenance costs.
To address the challenges posed by air pollution and its impact on the structural integrity of building façades, structural engineers must employ a multifaceted approach that combines thoughtful design considerations, material selection, and ongoing maintenance strategies (Figure 8).
Figure 8.
Mitigation Strategies for Façade Systems.
Implementing these strategies can significantly improve the long-term resilience and performance of façade systems. By adopting a comprehensive approach that combines material selection, design optimization, maintenance planning, and adaptive management, structural engineers can effectively address the structural challenges posed by air pollution and safeguard the performance and longevity of building façade systems.
A crucial first step is carefully selecting façade materials that are resistant to air pollutants. This may involve using more durable materials, such as stainless steel, high-performance concrete, or specialized coatings, which can withstand the chemical and physical degradation caused by air pollution. For this purpose, structural engineers need to work closely with material suppliers and façade specialists to identify the most suitable options for a given project location and air pollution conditions.
Design features that minimize the exposure of façade components to air pollutants can enhance the system’s resilience. These may include protected areas, the integration of pollutant-trapping elements, and the strategic placement of façade components to limit direct contact with polluted air. Careful attention to the design of joints, sealants, gaskets, and connections within the façade system can also improve its ability to maintain structural integrity.
Implementing regular maintenance and cleaning programs (manual and automated) for façade systems can help mitigate the effects of air pollution. Removing accumulated particulates and cleaning the façade surface can prevent physical weathering and erosion. At the same time, regular inspections and maintenance of sealants and connections can help maintain the system’s structural integrity. During the design phase, structural engineers must work closely with building owners and facility managers to develop and implement effective maintenance strategies for the specific project.
Recent studies on façade maintenance further reinforce the need for pollution-integrated design strategies. Petersen et al. [59] demonstrated that cleaning and partial repair actions reduced the degradation index of painted renderings by 13% and 71%, respectively. However, in nearly 80% of the cases, interventions were carried out either too early or too late, highlighting the lack of technical planning and real-time condition monitoring. These findings support the premise that façade degradation is often accelerated not only by environmental exposure but also by imperfect maintenance scheduling, a phenomenon the Pollution Degradation Modifier (PDM) aims to quantify and address structurally.
By integrating environmental stressors and degradation pathways into design calculations, the PDM provides a performance-based alternative to reactive maintenance, helping align façade engineering with lifecycle-based asset management frameworks. Monitoring the façade system’s performance and the local air pollution levels can provide valuable insights for ongoing management and adaptation. Structural engineers should establish monitoring programs that track the condition of façade materials, the integrity of critical connections, and the overall structural performance of the system over time. This data can inform the need for timely interventions, such as targeted repairs or new mitigation strategies, to ensure the façade’s long-term resilience.
Based on the identified vulnerabilities, engineers can adopt strategic design and material choices to mitigate the long-term effects of air pollution.
6.2. Industry Practices
In addition to academic research and field observations, industry feedback is vital for understanding the real-world performance of aluminium and glass curtain wall systems under polluted conditions. It should be noted that, while no formal specification currently exists specifically addressing the impact of dust or air pollution on aluminium/glass façades, specific performance parameters remain testable or manageable through standard procedures and manufacturer guidelines.
Key factors include:
- Indoor Air Quality (IAQ): Pollution ingress through façade systems can affect IAQ, which needs to be controlled through proper sealing and ventilation.
- Air Infiltration: This can be tested according to ASTM E283 [60] and it significantly influences façade airtightness and pollutant penetration.
- Corrosion: Aluminium profiles should be coated in accordance with AAMA [61] depending on environmental severity. These define performance levels for powder coatings based on resistance to UV, humidity, and chemical exposure.
- Water Leakage/Infiltration: This is another critical aspect of façade performance and can be tested in accordance with AAMA [61].
Furthermore, it is emphasized that system manufacturers are responsible for providing operations and maintenance (O&M) manuals that outline inspection frequencies, cleaning protocols, and coating maintenance to mitigate pollution-related degradation. This insight confirms the importance of incorporating manufacturer specifications and maintenance protocols into façade design and lifecycle management, especially in environments with high dust or pollutant levels, such as the Middle East and parts of South Asia.
While traditional façade design focuses on visual and thermal performance, incorporating pollutant-specific degradation mechanisms into design detailing and maintenance protocols bridges the gap between resilience and aesthetics. The integration of air quality data with structural design is no longer optional; it is essential. Examining real-world case studies and exploring best practices can provide valuable insights for structural engineers seeking to understand the impact of air pollution on façade systems. By learning from others’ experiences, engineers can develop more robust, practical strategies to mitigate structural deterioration of building envelopes in polluted environments.
In several industrial cities with high concentrations of air pollutants, building façades have deteriorated rapidly, leading to partial or complete failure. Investigation of these failures revealed the significant role of air pollution in causing material degradation, metal component corrosion, and the breakdown of sealants and adhesives.
Lessons learned from these case studies have highlighted the importance of material selection, design detailing, and proactive maintenance to enhance the resilience of façade systems in polluted urban areas.
Successful mitigation of air pollution impacts on façade systems often requires a thorough understanding of local air quality conditions. Some building owners and facility managers have implemented comprehensive air pollution monitoring programs to track the concentrations of key pollutants over time and their spatial distribution across the building envelope.
This data-driven approach allows structural engineers to make informed decisions about material selection, design strategies, and maintenance protocols tailored to specific air pollution challenges.
Some design teams have explored modular and adaptable façade concepts to address the dynamic nature of air pollution and its evolving impact on façade systems. These approaches involve using interchangeable façade components that can be easily replaced or upgraded as needed, allowing for the incorporation of new materials and technologies as they become available.
This flexibility enables building owners to proactively adapt their façade systems to changing air pollution conditions and maintain the structural integrity of the building envelope over its lifetime.
Successful mitigation of air pollution impacts on façades often requires integrating maintenance protocols into the overall building management strategy. Facility managers and structural engineers have collaborated to develop comprehensive maintenance plans that include regular cleaning, inspections, and targeted repairs to façade components. By incorporating these maintenance routines as a standard practice, building owners can ensure the long-term resilience and performance of their façade systems in polluted environments.
By studying these case studies and best practices, structural engineers can gain valuable insights and develop innovative strategies to address the structural challenges posed by air pollution on building façades. Adopting a holistic, data-driven, and adaptable approach can help ensure the built environment’s long-term structural integrity and sustainability amid air quality challenges. Real-world applications of these strategies provide valuable insights into their effectiveness and help identify best practices.
7. Future Directions and Discussion
7.1. Future Directions
As understanding of air pollution’s impact on building façades continues to evolve, structural engineers are exploring innovative technologies and strategies to enhance the resilience and long-term performance of these critical building components. These emerging approaches and future trends, as shown in Figure 9, offer promising solutions for addressing the structural challenges of air pollution.
Figure 9.
Use of Emerging Technologies and Future Trends.
Advances in materials science and sensor technology have enabled the development of “smart” façade systems that can actively monitor their condition and respond to environmental stressors, including air pollution. These systems may incorporate self-healing materials, such as polymers or cementitious composites, that can detect and repair minor damage before it escalates.
Integrated sensors and data analytics can provide real-time feedback on the façade’s structural integrity, allowing for proactive maintenance and intervention.
Innovative façade materials and coatings incorporating photocatalytic properties have shown promise in mitigating the adverse effects of air pollution.
- These materials can use sunlight or artificial UV light to catalyze chemical reactions that break down and neutralize various air pollutants, helping to maintain the façade’s structural integrity.
- Some façade systems have also integrated air-purifying technologies, such as activated carbon filters or biotechnological solutions, to actively remove airborne contaminants from the building’s immediate environment.
Some structural engineers are drawing inspiration from natural systems to explore biomimetic façade designs that can better withstand the impacts of air pollution.
- This may involve incorporating self-cleaning, water-repellent, or pollution-absorbing surface textures and geometries inspired by the properties of plant leaves or the structures of certain insects [62,63].
- Biomimetic approaches can enhance the façade’s resilience to air pollution-induced deterioration while potentially improving the building’s overall energy efficiency and aesthetic appeal.
As the built environment becomes more technologically advanced, structural engineers are exploring integrating façade systems with the building’s overall structural and mechanical systems. This holistic approach can enable the façade to play a more active role in the building’s performance, such as contributing to air filtration, thermal regulation, and energy generation.
By optimizing the facade-building system, structural engineers can develop more resilient, multifunctional building envelopes that better withstand the challenges posed by air pollution. As these emerging technologies and future trends continue to evolve, structural engineers will play a crucial role in translating innovative concepts into practical, effective solutions to address the structural impacts of air pollution on building façades. By embracing these advancements, the built environment can become more resilient, sustainable, and adapted to the air quality challenges of the future.
Air pollution significantly impacts the performance and longevity of façade systems in buildings. Understanding how pollutants interact with materials and affect thermal performance is crucial for designing resilient façades. This section presents key equations that quantify these effects, enabling the assessment and optimization of façade performance in polluted environments. Table 8 summarizes essential equations that illustrate the relationship between air pollution and façade system performance.
Table 8.
Related equations between air pollution and the performance of façade systems.
These equations serve as fundamental tools for analyzing the impact of air pollution on façade systems. By applying these formulas, engineers and architects can predict how pollutants will affect material integrity, thermal performance, and overall building energy efficiency. Understanding these dynamics is essential for developing strategies to enhance façade resilience against air quality challenges. While these technologies show promise, their real-world applicability must be assessed quantitatively, as summarized in Table 9. This table outlines the primary mechanisms of environmental degradation caused by common air pollutants and their effects on building façade materials. It also provides corresponding mitigation strategies to guide resilient material selection and detailing.
Table 9.
Summary of pollutant-specific degradation mechanisms, affected façade materials, and mitigation strategies.
7.2. Discussion
The findings of this study underscore a critical paradigm shift: air pollution must be recognized as a dynamic structural load rather than merely an environmental backdrop. This recognition has significant implications for building codes, design methodologies, and urban planning strategies. The concept of a responsive building envelope, discussed by Zhang et al. (2024) [6], aligns with our proposed integration of the PDM into BIM workflows and monitoring systems. Both approaches suggest an architecture that dynamically responds to environmental conditions rather than relying solely on static design assumptions. While prior research on indoor air quality emphasized the need for cross-disciplinary performance metrics (Loftness & Hartkopf, 1989) [3], current façade codes remain siloed mainly. The PDM framework aims to unify environmental exposure data with structural design criteria to address this fragmentation. Recent research by Athauda et al. [64] reinforces the critical role of climate-induced stressors, such as temperature fluctuations, UV exposure, and high humidity, in accelerating the degradation of façade materials, particularly in tropical and coastal regions. Their findings support the need for integrated, lifecycle-based façade strategies, which this study addresses through the proposed Pollution Degradation Modifier (PDM).
Air pollution introduces cumulative deterioration mechanisms that affect the mechanical performance, aesthetic integrity, and service life of façade systems. As demonstrated, pollutants such as sulfur dioxide (SO2), nitrogen oxides (NOx), ozone (O3), and particulate matter (PM10) initiate and accelerate degradation processes, including metal corrosion, surface erosion, sealant breakdown, and adhesive bond failure. These effects compromise not only the visual quality of façades but also their structural functionality, especially in climates with high pollutant loads and aggressive environmental conditions.
A key contribution of the current research is integrating mechanisms of environmental degradation into structural design thinking. While conventional façade engineering focuses on mechanical loads such as wind, seismic activity, or thermal expansion, the long-term chemical and physical impacts of airborne contaminants remain under-addressed. This study introduces the Pollution Degradation Modifier (PDM) as a novel approach to quantifying these effects and embedding them into performance-based design calculations.
The literature review and case studies from locations such as Riyadh confirm that urban, industrial, arid, and coastal environments present elevated risks due to higher concentrations of pollutants and moisture-laden air. In parallel, the proliferation of airtight building envelopes and recirculating HVAC systems designed to improve energy efficiency can inadvertently trap indoor pollutants, exacerbating occupant health risks and internal material degradation.
To mitigate these multifaceted impacts, this study proposes a framework involving resilient material selection, adaptive façade detailing, predictive maintenance, and smart monitoring technologies. However, the successful implementation of these strategies requires interdisciplinary collaboration among structural engineers, architects, environmental scientists, and material technologists. Despite the progress outlined, several limitations and knowledge gaps remain:
- There is a lack of long-term empirical performance data for advanced materials such as self-healing polymers and pollution-resistant coatings.
- Most structural codes do not yet incorporate pollutant-specific degradation models into serviceability limit state assessments.
- The regional calibration of modifiers like PDM is still in its early stages, pending broader data availability and standardization efforts.
To address these gaps and advance the field, future research should focus on the priorities outlined in Table 10.
Table 10.
Priority Research Directions for Pollution-Resilient Façade Design.
Table 10 highlights emerging research areas needed to validate and implement the Pollution Degradation Modifier (PDM) framework. The goal is to develop scalable, adaptive, and code-integrated façade design strategies that respond to real-world environmental stressors.
7.3. Limitations
While the conceptual PDM framework offers a pathway to integrate pollution exposure into façade design, it is subject to key limitations:
- -
- The PDM values are unvalidated and not derived from long-term field data;
- -
- No experimental or numerical modeling is currently used for coefficient calibration;
- -
- Regional PDM maps for location-based design are not yet developed;
- -
- Existing codes (EN 1999, ASTM E1300) offer no procedural pathway to implement PDM-type reductions.
8. Conclusions
Air pollution poses an evolving, under-recognized structural threat to aluminium alloy façade systems, with significant implications for safety, durability, and long-term performance. This study has demonstrated how airborne pollutants, such as sulfur dioxide (SO2), chloride ions (Cl−), and particulate matter (PM10), interact with façade materials, accelerating mechanisms such as corrosion, deflection, fatigue, and joint failure.
By integrating insights from international design codes, real-world case studies, and industry practices, this research proposes a comprehensive framework for pollution-resilient façade design. Central to this approach is the introduction of the Pollution Degradation Modifier (PDM), a scalable environmental load coefficient that adjusts key design parameters, including deflection limits and material selection, based on site-specific pollution exposure.
This study positions air pollution not merely as an environmental concern but as a quantifiable structural stressor. Embedding pollution-aware logic into façade design, codes, and BIM workflows is essential for bridging the gap between structural resilience and environmental performance, a critical step in future-proofing urban architecture.
To support widespread adoption, future research should focus on:
- Developing regional PDM degradation maps;
- Integrating AI-based monitoring and sensor feedback into façade systems;
- Validating long-term material performance under real-world exposure;
- Updating structural codes (e.g., EN 1999, ASTM E1300) to include pollution-induced degradation as a serviceability limit state.
Ultimately, this study calls for a shift toward performance-based, environmentally integrated façade design, ensuring that aluminium systems can endure and adapt to the challenges of 21st-century polluted urban environments. Future integration of PDM into parametric BIM environments would allow real-time adjustment of façade design parameters based on geolocated pollution datasets, advancing performance-based design automation.
Author Contributions
M.T.N. conceptualized the study, conducted the analysis, and led the writing of the manuscript. A.F. supervised the methodology, coordinated data interpretation, and assisted in refining the final draft. All authors have read and agreed to the published version of the manuscript.
Funding
This research received no external funding.
Data Availability Statement
All data and materials used in this study are included within the manuscript.
Acknowledgments
Artificial intelligence tools (e.g., Grammarly and ChatGPT 4.0) were used to assist with grammar correction, language refinement, and clarity enhancement.
Conflicts of Interest
The authors declare that they have no known competing financial interests or personal relationships that could have influenced the work reported in this paper.
Abbreviations
| Abbreviation | Description |
| PM | Particulate Matter |
| µg/m3 | Micrograms per cubic meter |
| LT | Light Transmittance |
| mm | Millimeter |
| U | Thermal transmittance (W/m2·K) |
| C | Pollutant concentration (mg/m3) |
| M | Mass of the pollutant (mg) |
| V | Volume of air (m3) |
| D | Deposition rate on façade surfaces (mg/m2·h) |
| k | Deposition velocity (m/s) |
| ΔU | Change in thermal transmittance (W/m2·K) |
| R | Material degradation rate (units per time) |
| C_in | Indoor pollutant concentration (mg/m3) |
| C_out | Outdoor pollutant concentration (mg/m3) |
| C_supply | Pollutant concentration in supply air (mg/m3) |
| AQI | Air Quality Index |
| Q | Heat loss through the façade (W) |
| A | Area of the façade (m2) |
| ΔT | Temperature difference across the façade (K) |
| Corrosion Rate | Rate of metal corrosion (mm/year) |
| Decay Rate | Rate of material decay (e.g., wood) (mm/year) |
| Exposure Duration | Time period of environmental exposure (years) |
| Area | Surface area of the panel or component (m2) |
References
- Bianchi, S.; Andriotis, C.; Klein, T.; Overend, M. Multi-Criteria Design Methods in Façade Engineering: State-of-the-Art and Future Trends. Build. Environ. 2024, 250, 111184. [Google Scholar] [CrossRef]
- Shamsan, Z.A. Dust Storm and Diffraction Modelling for 5G Spectrum Wireless Fixed Links in Arid Regions. IEEE Access 2019, 7, 162828–162840. [Google Scholar] [CrossRef]
- Loftness, V.; Hartkopf, V. The Effects of Building Design and Use on Air Quality. Occup. Med. 1989, 4, 643–665. [Google Scholar]
- Air Pollution. Available online: https://www.who.int/health-topics/air-pollution#tab=tab_1 (accessed on 23 October 2025).
- Barrelas, J.; Dias, I.S.; Silva, A.; de Brito, J.; Flores-Colen, I.; Tadeu, A. Impact of Environmental Exposure on the Service Life of Façade Claddings—A Statistical Analysis. Buildings 2021, 11, 615. [Google Scholar] [CrossRef]
- Zhang, C.; Yu, Z.; Zhu, Q.; Shi, H.; Yu, Z.; Xu, X. Air-Permeable Building Envelopes for Building Ventilation and Heat Recovery: Research Progress and Future Perspectives. Buildings 2024, 14, 42. [Google Scholar] [CrossRef]
- Mansor, A.A.; Abdullah, S.; Ahmad, A.N.; Ahmed, A.N.; Zulkifli, M.F.R.; Jusoh, S.M.; Ismail, M. Indoor Air Quality and Sick Building Syndrome Symptoms in Administrative Office at Public University. Dialogues Health 2024, 4, 100178. [Google Scholar] [CrossRef] [PubMed]
- Sun, C.; Huang, X.; Zhang, J.; Lu, R.; Su, C.; Huang, C. The new model for evaluating indoor air quality based on childhood allergic and respiratory diseases in Shanghai. Build. Environ. 2022, 207, 108410. [Google Scholar] [CrossRef]
- Assadimoghadam, A.; Banihashemi, S.; Muminovic, M.; Lemckert, C.; Sanders, P. Adaptive Façades for High-Rise Residential Buildings: A Qualitative Analysis of the Design Parameters and Methods. Buildings 2025, 15, 2072. [Google Scholar] [CrossRef]
- Sharma, S.; Dakshina Murthy, N.R.; Sumanth, C. Effect of Air Pollution on Building Materials. Mater. Today Proc. 2023; in press. [Google Scholar] [CrossRef]
- Wieser, A.A.; Scherz, M.; Passer, A.; Kreiner, H. Challenges of a Healthy Built Environment: Air Pollution in Construction Industry. Sustainability 2021, 13, 10469. [Google Scholar] [CrossRef]
- Van Tran, V.; Park, D.; Lee, Y.C. Indoor Air Pollution, Related Human Diseases, and Recent Trends in the Control and Improvement of Indoor Air Quality. Int. J. Environ. Res. Public Health 2020, 17, 2927. [Google Scholar] [CrossRef]
- Salvi, S.; Apte, K. Household Air Pollution and Its Effects on Health. F1000Research 2016, 5, 2593. [Google Scholar] [CrossRef]
- Piracha, A.; Chaudhary, M.T. Urban Air Pollution, Urban Heat Island and Human Health: A Review of the Literature. Sustainability 2022, 14, 9234. [Google Scholar] [CrossRef]
- Spiru, P.; Simona, P.L. A Review on Interactions between Energy Performance of the Buildings, Outdoor Air Pollution and the Indoor Air Quality. Energy Procedia 2017, 128, 179–186. [Google Scholar] [CrossRef]
- Naqash, M.T. Analyzing Glass Configurations For Energy Efficiency In Building Envelopes: A Comparative Study. J. Appl. Sci. Eng. 2025, 28, 319–333. [Google Scholar] [CrossRef]
- Naqash, M.T.; Formisano, A.; Noroozinejad Farsangi, E. Structural Assessment of Glass Used in Façade Industry. Structures 2021, 33, 4817–4827. [Google Scholar] [CrossRef]
- Naqash, M.T.; Formisano, A.; De Matteis, G. Aluminium Framing Members in Facades. Key Eng. Mater. 2016, 710, 327–332. [Google Scholar] [CrossRef]
- Naqash, M.T.; Formisano, A.; Noroozinejad Farsangi, E. Using a Full-Scale Mock-Up of Skylight to Evaluate Its Performance Following Standards Criteria. Arab. J. Sci. Eng. 2022, 47, 13407–13420. [Google Scholar] [CrossRef]
- ISO 15686-1:2011; Buildings and Constructed Assets, Part 1: General Principles and Framework. ISO: Geneva, Switzerland, 2011.
- NEN-EN 206-1; Concrete–Part 1: Specification, Performance, Production and Conformity. BSI Standards Limited: Brussels, Belgium, 2016.
- ANSI/AISC 360-16; Specification for Structural Steel Buildings. American Institute of Steel Construction: Chicago, IL, USA, 2016.
- EN 1990-1:2002; Eurocode 0–Basis of Structural Design. CEN: Brussels, Belgium, 2002.
- Naqash, M.T. Assessment of Rigid Steel Frames: Ductility versus Damageability. J. Appl. Sci. Eng. 2021, 24, 915–926. [Google Scholar] [CrossRef]
- Khan, S.; Alam, S.; Alam, S.; Nabilah, A.B.; Naqash, M.T. Effect of Soil-Structure Interaction on the Seismic Response of a Building with Combined Bracing and Shear Wall. Structures 2026, 84, 110985. [Google Scholar] [CrossRef]
- Naqash, M.T.; Alluqmani, A.E. Curved Curtain Wall for the Extension of Aspire Academy Qatar. MOJ Civ. Eng. 2017, 2, 184–189. [Google Scholar] [CrossRef]
- Tayyab, N.M.; Formisano, A.; Gianfranco, D.M. Design and Performance Testing of a Skylight in Qatar. Key Eng. Mater. 2016, 710, 262–267. [Google Scholar] [CrossRef]
- Naqash, M.T.; Formisano, A. Assessment of Cantilevered Curtain Wall System Supported by Tension Rods for an Enclosed Circular Building. Structures 2024, 68, 107133. [Google Scholar] [CrossRef]
- Shohet, I.M.; Ciabocco, L.; Wasserman, I.R. Deterioration Patterns of Stone Claddings under Standard Conditions and Marine Environment. In Proceedings of the Creative Construction Conference, Budapest, Hungary, 25–28 June 2016. [Google Scholar]
- Choi, D.H.; Kang, D.H. Infiltration of Ambient PM2.5 through Building Envelope in Apartment Housing Units in Korea. Aerosol Air Qual. Res. 2017, 17, 598–607. [Google Scholar] [CrossRef]
- Alshamsi, A.S.; Alkaabi, A.Y.; AlBlooshi, A.G. Influence of Chloride Ion Concentration on the Corrosion Behavior of 304 Austenitic Stainless Steel in Sulfuric Acid. Int. J. Electrochem. Sci. 2026, 21, 101257. [Google Scholar] [CrossRef]
- Pitting Corrosion: Causes, Prevention and Repair. Available online: https://inspenet.com/en/articulo/pitting-corrosion-causes-and-prevention/ (accessed on 24 December 2025).
- Watson, T.M.; Coleman, A.J.; Williams, G.; McMurray, H.N. The Effect of Oxygen Partial Pressure on the Filiform Corrosion of Organic Coated Iron. Corros. Sci. 2014, 89, 46–58. [Google Scholar] [CrossRef]
- Corrosion Resistance of Aluminum. Available online: https://yajialuminum.com/corrosion-resistance-of-aluminum/ (accessed on 24 December 2025).
- Smithers, G.W. Corrosion. In Encyclopedia of Dairy Sciences, 3rd ed.; Academic Press: Cambridge, MA, USA, 2021; Volume 5, pp. 231–238. [Google Scholar] [CrossRef]
- Farooq, Q.U.; Sindi, A.; Alluqmani, A.E. EFFECT OF HEAVY CONSTRUCTION ON THE AMBIENT ENVIRONMENT OF AL-MASJID-E-NABAWI (صلى الله عليه وسلم) AND HAREM AL-MADINAH. In Proceedings of the 3rd Conference on Sustainability in Civil Engineering (CSCE’21), Islamabad, Pakistan, 11 August 2021. [Google Scholar]
- ISO 10140-1:2021; Acoustics—Laboratory Measurement of Sound Insulation of Building Elements, Part 1: Application Rules for Specific Products. ISO: Geneva, Switzerland, 2021.
- ASHRAE. 2013 ASHRAE Handbook—HVAC Fundamentals; Ashrae: Peachtree Corners, GA, USA, 2019. [Google Scholar]
- Ashrae Standard 55-2004; Thermal Environmental Conditions for Human Occupancy. Ashrae: Peachtree Corners, GA, USA, 2004.
- Ashrae. ASHRAE Handbook 2001 Fundamentals; Ashrae: Peachtree Corners, GA, USA, 2001; ISBN 9788578110796. [Google Scholar]
- Guidance on Environmental Noise. Available online: https://www.who.int/tools/compendium-on-health-and-environment/environmental-noise (accessed on 24 December 2025).
- CDC. National Institute for Occupational Safety and Health. NIOSH. Available online: https://www.cdc.gov/niosh/index.html (accessed on 24 December 2025).
- Technal Middle East. The Brand—Who Are We. Available online: https://www.technal.com/en/tme/the-brand/ (accessed on 10 October 2023).
- Sun, X.; Guo, X.; Xiang, L.; Li, B.; Ma, M. Effect of Structural Gap Width on Corrosion Behavior of 6A01-T5 Aluminum Alloy. Surf. Technol. 2024, 53, 61–68. [Google Scholar] [CrossRef]
- Xu, W.; Wang, D. Influence Study of Connecting Methods on the 90° Impact Performance of Magnesium/Aluminium Assembled Wheel. Int. J. Adhes. Adhes. 2023, 124, 103391. [Google Scholar] [CrossRef]
- Le Manchet, S.; Paul, D. Atmospheric Corrosion Resistance of Stainless Steels for Architecture. In Proceedings of the CORROSION 2017, New Orleans, LA, USA, 26–30 March 2017. [Google Scholar]
- The Welding Institute. Available online: https://weldingtablesandfixtures.com/blogs/the-welders-blog/understanding-the-heat-affected-zone-haz-in-welding-a-deep-dive-into-metallurgical-changes-and-control (accessed on 20 January 2026).
- Boumerzoug, Z. Heat Affected Zone in Welded Metallic Materials. Mod. Concepts Mater. Sci. 2020, 3, 1–4. [Google Scholar] [CrossRef]
- The Environmental Impact of Flex PCB Adhesives: Choosing Sustainable Alternatives. Available online: https://www.allpcb.com/fr-FR/blog/pcb-manufacturing/the-environmental-impact-of-flex-pcb-adhesives-choosing-sustainable-alternatives.html (accessed on 24 December 2025).
- Ravichandran, B.; Balasubramanian, M. A Comprehensive Review on Sustainability Evaluation of Joining Methods for Engineering Materials. Mater. Today Sustain. 2025, 31, 101151. [Google Scholar] [CrossRef]
- EN 1999-1-1; Eurocode 9: Design of Aluminium Structures—Part 1-1: General Structural Rules. European Committee for Standardization: Brussels, Belgium, 2007.
- ASTM E1300-12a; ASTM Standard Practice for Determining Load Resistance of Glass in Buildings. ASTM: West Conshohocken, PA, USA, 2012.
- AAMA Tir-A11-04; Maximum Allowable Deflection of Framing Systems for Building Cladding Components at Design Wind Loads. AAMA: Schaumburg, IL, USA, 2004.
- Alharbi, B.H.; Pasha, M.J.; Tapper, N. Assessment of Ambient Air Quality in Riyadh City, Saudi Arabia. Curr. World Environ. 2014, 9, 227–236. [Google Scholar] [CrossRef]
- Guttikunda, S.K.; Gurjar, B.R. Role of Meteorology in Seasonality of Air Pollution in Megacity Delhi, India. Environ. Monit. Assess. 2012, 184, 3199–3211. [Google Scholar] [CrossRef] [PubMed]
- Chan, C.K.; Yao, X. Air Pollution in Mega Cities in China. Atmos. Environ. 2008, 42, 1–42. [Google Scholar] [CrossRef]
- Department for Environment, Food and Rural Affairs (Defra). Air Pollution in the UK Report; Defra: London, UK. Available online: https://uk-air.defra.gov.uk/ (accessed on 10 January 2026).
- Rehan, M.; Munir, S. Analysis and Modeling of Air Pollution in Extreme Meteorological Conditions: A Case Study of Jeddah, the Kingdom of Saudi Arabia. Toxics 2022, 10, 376. [Google Scholar] [CrossRef]
- Petersen, A.; Silva, A.; González, M. The Impact of Imperfect Maintenance Scheduling on the Physical Degradation of Painted Renderings. Buildings 2022, 12, 1644. [Google Scholar] [CrossRef]
- ASTM E283 ASTM E283/E283M-19; Standard Test Method for Determining Rate of Air Leakage Through Exterior Windows, Skylights, Curtain Walls, and Doors Under Specified Pressure Differences Across the Specimen. ASTM: West Conshohocken, PA, USA, 2019. Available online: https://www.astm.org/Standards/E283.htm (accessed on 11 March 2021).
- AAMA 2603-02; Voluntary Specification, Performance Requirements and Test Procedures For Pigmented Organic Coatings on Aluminum Extrusions and Panels. AAMA: Schaumburg, IL, USA, 2002.
- Mansour, A.M.H.; Al-Dawery, S.K. Sustainable Self-Cleaning Treatments for Architectural Facades in Developing Countries. Alex. Eng. J. 2018, 57, 867–873. [Google Scholar] [CrossRef]
- Du, J.; Zhang, X.; Sharples, S. Air Pollution and Daylight Availability in the Urban Area: Dynamic Simulation in an Open-Plan Office in London. In Proceedings of the 15th IBPSA Conference, San Francisco, CA, USA, 7–9 August 2017. [Google Scholar]
- Athauda, R.S.; Asmone, A.S.; Conejos, S. Climate Change Impacts on Facade Building Materials: A Qualitative Study. Sustainability 2023, 15, 7893. [Google Scholar] [CrossRef]
Disclaimer/Publisher’s Note: The statements, opinions and data contained in all publications are solely those of the individual author(s) and contributor(s) and not of MDPI and/or the editor(s). MDPI and/or the editor(s) disclaim responsibility for any injury to people or property resulting from any ideas, methods, instructions or products referred to in the content. |
© 2026 by the authors. Licensee MDPI, Basel, Switzerland. This article is an open access article distributed under the terms and conditions of the Creative Commons Attribution (CC BY) license.








