Abstract
This study aims to facilitate a comparison between construction monitoring data and simulation results, focusing on the dynamic adjustment of safety monitoring parameters in shield construction. First, a finite element simulation was performed to define a reasonable range for shield parameters based on settlement control values, thereby determining the theoretical settlement value. An early warning system was then developed integrating two key factors: theoretical and control settlement values. Finally, Dynamo was used to merge the digital and analog data, enhancing the visual representation of the monitoring information. The findings show that combining simulations with an early warning system effectively addresses the dynamic control challenges of shield construction parameters. Furthermore, integrating digital and analog monitoring significantly improves the efficiency of real-time visualization in monitoring data. This research provides a novel and effective methodology for enhancing shield tunnel construction safety, precision, and efficiency, offering critical insights for large-scale infrastructure projects and contributing to more reliable monitoring systems in complex construction environments.
1. Introduction
Shield tunneling is a vital technique in underground construction, extensively used in projects like urban rail transit, underground utility corridors, drainage systems, and other critical infrastructure [1]. Introducing tunnel boring machines (TBMs) has significantly enhanced both the efficiency and safety of tunneling, particularly in complex geological conditions where shield tunneling minimizes the impact on the surrounding environment. Despite these advancements, the process of shield tunneling remains intricate and fraught with uncertainties involving a range of factors, including geology, equipment, personnel, and environmental conditions [2]. The associated safety risks and technical challenges are still prominent in engineering management.
The traditional methods of monitoring and managing shield tunneling projects rely heavily on manual inspections and periodic checks; these systems are slow to respond and ineffective at detecting risks in real-time. Additionally, unexpected events (such as TBM malfunctions, geological changes, and groundwater inflows) are not uncommon and can significantly affect both the progress and safety of construction [3,4,5]. Consequently, improving risk management capabilities, to provide timely warnings and enable swift responses, are essential for ensuring the safety and success of shield tunneling operations. Advancements in information technology, particularly the increasing adoption of Building Information Modeling (BIM), the Internet of Things (IoT), big data, and artificial intelligence (AI), have greatly improved the monitoring and management of shield tunneling. A BIM-based visual simulation early warning system offers an innovative solution to these challenges. Cascone, S. [6] detailed several architectural, structural, and MEP models that were created to facilitate precise design and effective stakeholder collaboration by utilizing BIM. Rangasamy, V., & Yang, J. B. [7] used a three-step procedure comprising a bibliometric search followed by quantitative and qualitative analyses, to identify recent research trends in PC aided with BIM, AI, and IoT applications, and to draw out the research trends and knowledge gaps. By integrating sensors, monitoring equipment, and BIM models, and utilizing real-time data analysis and simulations, this system allows for comprehensive monitoring throughout the construction process. It can issue timely alerts before risks materialize, significantly enhancing both safety and operational efficiencies [8,9,10].
Visual programming in architecture facilitates intuitive designs through graphical interfaces, enabling non-programmers to explore complex, parametric, and generative models. [11] Tools like Rhino and Grasshopper, and Dynamo, optimize workflows by automating tasks and improving design iterations. This approach enhances collaboration across disciplines allowing real-time adjustments to design parameters for better performance, efficiency, and sustainability. The integration of emerging technologies promises further advancements in design and construction automation. To simulate the impact of shield construction on settlement, Zhang, X.W. [12] used Abaqus finite element software to simulate a large-diameter shield tunneling section, obtaining the settlement simulation value. The author then applied the three-dimensional Peck formula to calculate the settlement value. The simulated settlement was compared with actual monitoring data from a typical monitoring point during construction. Huang, M.H. [13] utilized the 3D finite element program Midas, along with field monitoring data, to examine the settlement effects of shield tunneling beneath a railway bridge. Guan, X.M. [14] employed Plaxis 3D finite element software to simulate and compare the deformation characteristics of the tunnel segments, surface settlement, and building vertical displacement, in both frozen and non-frozen layers during shield tunneling. Wefki, H. [15] have developed a decision-making tool that optimizes construction site layout plans, a novel approach devised by integrating Building Information Modeling and Generative Design (BIM-GD).
To improve the visibility of monitoring information, Zhang, X.S. [16] analyzed the displacement process during the tunnel crossing of Subway Line 11. The analysis showed that deformation detection effectively controlled the impact of the subsequent tunnel crossing on the subway tunnel. Yan, K.Y. [17] developed a 3D visualization subsystem for monitoring data based on GIS, enabling a 3D display of various data types and the visual analysis of deformation patterns. Zhang, K.N. [18] created a visualization system for structural health monitoring, and an early warning system for operational tunnels using Dynamo. By mapping different colors to indicate early warning levels on a single tunnel segment, the system allows for a real-time assessment of the tunnel’s structural health.
These studies address construction simulations and monitoring information visibility but fail to integrate the two into a cohesive system. BIM technology has emerged as a crucial tool for combining these aspects, offering benefits such as three-dimensional visibility, coordination, and simulations [19,20,21,22]. However, key challenges remain in effectively representing shield construction through digital means and developing a simulation-early warning system that integrates construction safety simulations with visual monitoring. These challenges include the following significant issues:
(1) Integration and processing of information related to engineering geological objects
Currently, geological Building Information Modeling (BIM) in shield engineering typically converts geological survey reports into three-dimensional models. This approach complicates querying information for each section. Furthermore, there is a lack of integration between engineering conditions and project progress plans, as well as gaps in data interfaces and corresponding attribute information within construction simulation software.
(2) Simulation of construction schemes and selection based on geological models
Currently, widely used finite element simulation systems struggle with linking information across different geological models, and correlating engineering deformation with construction parameters. Additionally, establishing a connection between the construction schedule and the corresponding geological model to facilitate dynamic comparison and selection of construction schemes under varying conditions, remains a significant challenge.
(3) Establishment of a simulation early warning system integrating construction simulations with monitoring and alert mechanisms
Currently, shield construction monitoring and early warning systems primarily rely on settlement and deformation monitoring. However, the lag in information acquisition prevents effective comparisons between monitoring data and simulation results. This complicates the timely provision of early warnings based on adverse trends at individual monitoring points. Furthermore, the collection and integration of monitoring data lacks intelligent methodologies, limiting the real-time effectiveness of early warning systems. To address these challenges, this paper adopts several key technical approaches: First, geological data are refined based on the requirements of the construction simulation, monitoring, and early warning systems. Information attributes are categorized, and a digital geological model is created using an automated parameter modeling technology. Next, a BIM4D model is employed to extract the geological data from different periods, establishing the corresponding finite element models. The characteristic data of the geological models are then retrieved through software interfaces and transferred to the finite element models for simulation analysis. This enables the assessment of deformation impacts from varying driving speeds and thrusts, aiding in the selection of the appropriate shield construction parameters. Finally, an integrated comparison analysis chart is used to juxtapose the construction monitoring data with the simulation results; this forms a comprehensive simulation early warning system. BIM visualization technology is applied to display the location and alert levels of early warning data in real-time.
This study aimed to investigate the development and application of a BIM-based visual simulation early warning system for shield tunneling to facilitate the effective integration of construction monitoring data and simulation models. The system addresses the issue of dynamic adjustments to construction parameters and safety monitoring. It establishes a dual-factor early warning system based on theoretical settlement values and control limits, using Dynamo to combine the numerical models with the monitoring data for visual representation. This approach solves the challenge of real-time, efficient visualization of monitoring data, providing an effective method for monitoring shield tunneling construction.
2. Proposed Methods
2.1. Methods for Processing and Integrating Geological Model Information Based on Building Information Modeling (BIM)
The rock and soil mass are both the medium for shield tunneling and the source of the loads acting on the tunnel structure [23,24,25]. The interaction between the rock-soil mass and the tunnel structure is crucial to the safety of a shield construction. Therefore, a digital geological model must incorporate all the necessary information for the finite element simulation and safety monitoring. This requires the digitization and intellectualization of processes such as data collection, integration, querying, processing, and representation.
(1) Design of an efficient data-driven modeling method
This study uses Autodesk Revit 2018 as the information platform and employs its built-in auxiliary tool, Dynamo, to develop a rapid 3D geological Building Information Modeling (BIM) method.
(2) Configuration of Geological Model Information Attributes and Design of Standard Families
Revit’s parametric functions are used to integrate the shield tunnel information into the 3D geological Building Information Modeling (BIM) [26]. The survey, design, construction, and monitoring units each contributed their respective parameter data (i.e., geological, design, construction, and monitoring) into the 3D geological BIM model. This process creates a parameterized family with model attribute data, as shown in Figure 1. By using the 3D geological BIM model as a central platform, modification rights for each unit are established, enabling an efficient BIM information management system focused on controlling the flow of information.
Figure 1.
Revit family parameters.
(3) Information transfer between the geological model and the finite element model
Finite element software is essential for simulating safety in shield construction [27,28,29]. A key challenge in safety simulations lies in efficiently and accurately reading the engineering geological data for the simulation section, which requires addressing the issue of information transfer across different software platforms. In this study, a shield segment Building Information Modeling (BIM) model is created using Revit 2018 software, incorporating key details such as segment ring numbers. This BIM model is then linked to a 3D geological BIM model, set to 60% transparency and aligned by coordinates. The segments with specified ring numbers are identified through family parameters, enabling profile creation. On the section view of the displayed BIM model, both geometric and non-geometric data from the 3D geological BIM model can be directly queried, facilitating a seamless information transfer between the BIM and the finite element models. The profile information of the BIM model is shown in Figure 2.
Figure 2.
Profile information of three-dimensional geological BIM model.
2.2. Construction Simulation and Scheme Selection Method Based on the Geological Model
(1) Construction simulation model setup
The core of the shield tunneling simulation process lies in the transfer of shield stiffness and load. Specifically, elements are prearranged at the head and tail of the shield, with stiff variations represented by activating and deactivating elements. The shield tunneling process is treated as a discontinuous operation. The forward driving distance of the shield machine corresponds to the width of a segment element, and the material of the element is altered accordingly. For each jacking ring, the excavated soil element and the preset element in front of the cutter head are transformed into the shield and over-excavation clearance elements. Additionally, the clearance element at the tail of the shield shell is converted into slurry elements, while a ring of pipe sheet elements is activated along the heading direction. Building on prior research, this paper uses the MIDAS/GTS NX2022 (Geotechnical and Tunnel Analysis System) software to divide the grid and input boundary conditions based on the geological model characteristics. Using the Mohr-Coulomb elastoplastic constitutive model, the force and deformation of the surrounding rock are calculated for various shield tunneling parameters. This enables the prediction of the spatiotemporal distribution of ground settlement considering the relationship between the tunneling thrust and the velocity.
(2) Simulation and scheme selection of shield construction
Shield tunneling often involves long distances making accurate simulations crucial. To improve simulation precision, it is essential to align shield information with varying geological conditions. By comparing different construction schemes, schedule plans, and tunneling parameters, the optimal construction scheme can be identified to meet both scheduling and safety requirements [30,31]. The settlement values obtained through simulation serve as a foundation for comparing and selecting construction schemes. The comparison and selection processes are illustrated in Figure 3.
Figure 3.
Construction scheme comparison process.
The specific application steps are as follows:
① Navisworks Manage 2024 BIM4D software was used for the construction simulation to calculate the optimal advancing speed of the shield machine, which was then translated into the necessary thrust for the shield tunneling.
② The BIM model was divided into distinct construction sections based on advancement speed with sub-models created for each section. A BIM4D simulation was performed individually on these sub-models using the TimeLiner tool of Navisworks Manage 2024 [32,33,34], integrating the various shield construction processes into a cohesive 4D animation.
③ Data from the BIM model were extracted and imported into the finite element software where an appropriate calculation model was chosen. The boundary conditions, loads, and grids were then established for the safety simulation.
④ An assessment was conducted to evaluate whether the current schedules and construction parameters met safety requirements, leading to the establishment of monitoring indices such as theoretical settlement values.
2.3. Shield Construction Simulation and Early Warning System Based on Building Information Modeling (BIM) Technology
2.3.1. Design of the Settlement Monitoring System
(1) Layout of settlement monitoring points
Surface subsidence monitoring points are established every 5 m along the tunnel heading for a 100-m stretch at both the starting and receiving sections of the project. Additionally, nine monitoring points are positioned at 20-m intervals. In the standard section, a midline monitoring point is placed every 5 m along the tunnel heading. Furthermore, three additional subsidence monitoring points are placed every 10 m, and nine more points are spaced at 50-m intervals.
(2) Installation of the settlement monitoring point
To install the settlement monitoring point, a Φ20 mm steel bar, shaped into a semi-spherical ball at the top, is driven approximately 1100 mm into the soil layer using an iron hammer, or secured directly to the existing structure. The appearance of the monitoring point is shown in Figure 4.
Figure 4.
Appearance of settlement monitoring points.
(3) Standards for settlement monitoring control and monitoring frequency
The settlement monitoring parameters and control standards are listed in Table 1, and the monitoring frequency is provided in Table 2 [35,36,37].
Table 1.
Monitoring and control standards.
Table 2.
Monitoring frequency.
2.3.2. Design of an Integrated Early Warning Mechanism Combining Construction Simulation and Monitoring
Traditional settlement monitoring and early warning systems typically rely on a single-factor approach based on the settlement control values defined by regulations. These control values, which are tied solely to the characteristics of the monitoring points [38], do not account for theoretical settlement values, limiting their ability to promptly detect adverse trends. As a result, delays in identifying issues at monitoring locations are inevitable. By integrating finite element construction simulations, the monitoring data can be effectively compared with the simulation results. This approach allows for the establishment of a dual-factor control system incorporating both the theoretical settlement values and the specified control values.
Building on this, four working conditions can be defined by integrating the theoretical settlement values at each spatial point with the control values across various levels, as shown in Figure 5. The graded warning system for settlement values under each working condition is outlined in Table 3.
Figure 5.
Relationship between the theoretical settlement values and various warning levels.
Table 3.
Graded warning.
The shield construction simulation early warning system uses the theoretical settlement value as a reference to adjust the shield parameters, improving the accuracy of timing for any parameter adjustment. Additionally, after modifying the shield parameters, the updated theoretical settlement value from the construction simulations provides the basis for the next control stages, ensuring a more scientifically grounded approach to dynamic shield construction management.
2.3.3. Design of a Visual Early Warning System Based on BIM Technology
Utilizing Dynamo, a connection is established between the monitoring information table and the BIM model [39,40,41], thereby automating and enhancing the intelligence of the monitoring information processing workflow.
(1) Construction monitoring information is automatically integrated
The steps for Dynamo to automatically read the settlement monitoring values are shown in Figure 6, Figure 7, Figure 8 and Figure 9. These steps include the following: ① loading the monitoring information table [42,43]; ② extracting the settlement monitoring point numbers and corresponding values; ③ framing the BIM model for each monitoring point and automatically retrieving the associated point number; ④ inputting the updated monitoring values into their respective BIM models.
Figure 6.
Loading monitoring information table.
Figure 7.
Organizing data list.
Figure 8.
Automatically read the point numbers of settlement monitoring points.
Figure 9.
Input of monitoring values into Revit.
(2) Automated calculation and visual representation of monitoring information
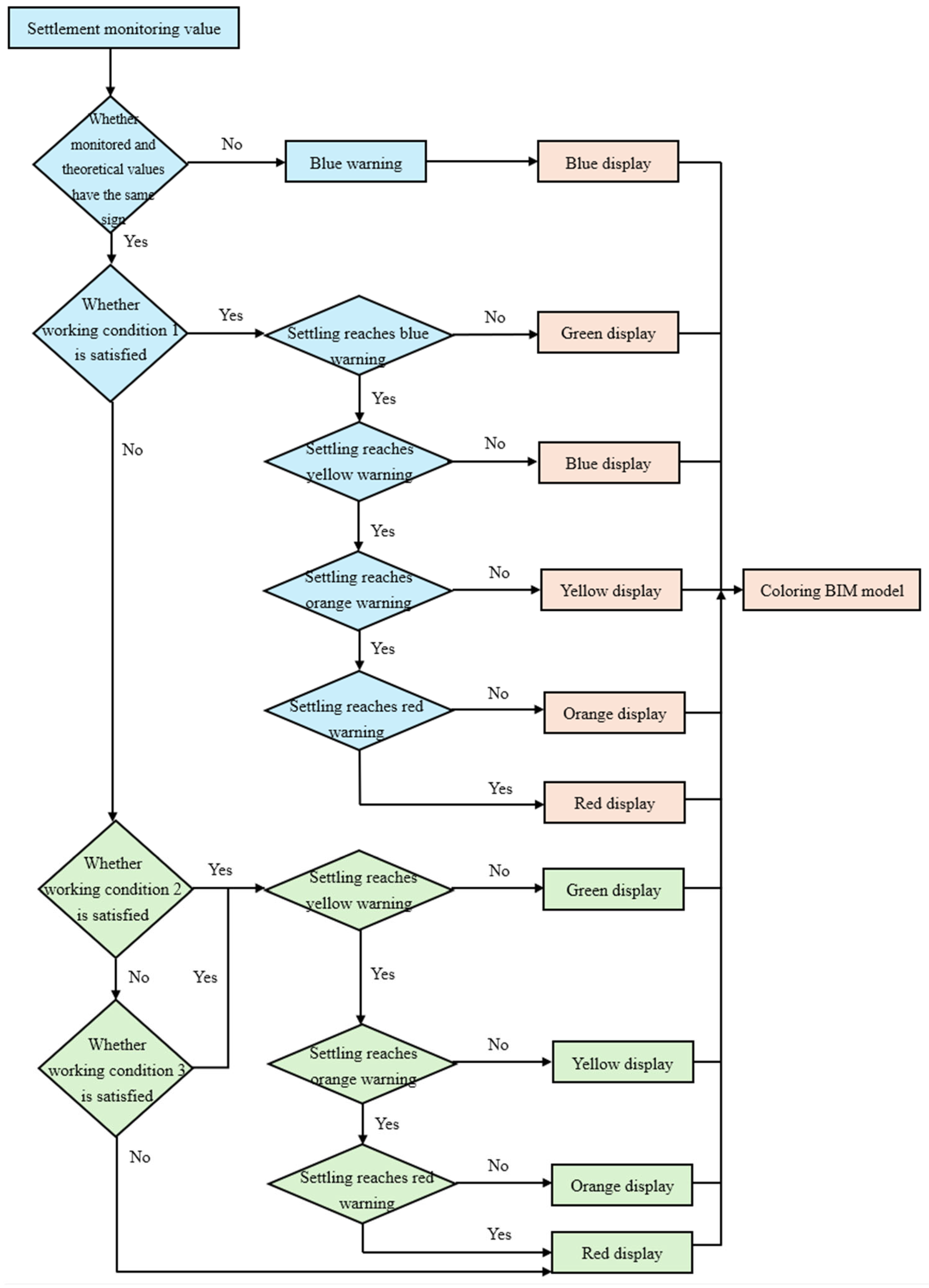
Based on the relationship between the theoretical settlement values and the warning thresholds at different levels, each settlement monitoring point in the BIM model is color-coded, as shown in Figure 10. A Dynamo program was then developed to evaluate and categorize the monitoring values for each point repeatedly. This process generates a visual representation of color-coded early warnings within the BIM model [44].
Figure 10.
Process of assigning colors to settlement monitoring points in the BIM model.
① Each settlement monitoring point in the BIM model consists of two components: the ontology model, and the enlarged model, as shown in Figure 11. The ontology model represents the actual monitoring points, while the enlarged model provides a detailed auxiliary view.
Figure 11.
BIM model of settlement monitoring points.
② Digital-Analog Linkage: the Revit family parameter formula creates a digital-analog linkage between the visibility states of the models and their corresponding monitoring data. When the settlement monitoring value is within the green safe range, the enlarged model remains hidden. If the value exceeds this range, the model is displayed in an active state. The parameter settings for each settlement monitoring point in the BIM family are shown in Figure 12.
Figure 12.
Setting parameters for the BIM model family of settlement monitoring points.
In this study, the formula for setting the visibility of the enlarged model at a settlement monitoring point is expressed as: not (and (and (and (abs (subsidence monitoring value) < abs (subsidence theoretical value)), abs (subsidence monitoring value) < abs (subsidence control value) × 0.7), subsidence monitoring value × subsidence theoretical value > 0), abs (subsidence theoretical value) < subsidence control value)). As shown in the flowchart in Figure 8, which depicts color-coded early warnings for the settlement monitoring values, a Dynamo program was developed to assess and categorize these values within the BIM model of each monitoring point. This process enables color separation and triggers the early warnings.
3. Results and Discussions
Wuxi Metro Line 4′s Grand Theater Station—Wuhu Avenue Station is situated in the Binhu District of Wuxi City. The line runs approximately north-south, starting at Grand Theater Station in the south and ending at Wuhu Avenue Station in the north. The total length of the tunnel is 2796.3 m, with a range from YDK17 + 266.946 to YDK17 + 998.446. The shield machine has an excavation diameter of 8800 mm, with the tunnel’s outer diameter measuring 8500 mm and its inner diameter of 7700 mm. The segment wedge size is 46 mm. The tunnel segments are assembled using a staggered method. The soil cover thickness along the tunnel section ranges from 8.2 m to 25.0 m. The geological strata along the tunnel includes silt, silty soil, medium to coarse sand, silty clay, sandy clay, fully weathered granite, strongly weathered granite, and areas of medium to lightly weathered granite. Given the proximity to lakeside areas and complex hydrogeological conditions, the tunneling process is prone to ground disturbance, which can lead to surface deformation. This increases the risks to both the safety and quality of the engineering work. The application of the simulation early warning system in this project was as follows:
Simulation of engineering objects: For the simulation of the shield tunnel construction, the 985 to 1080 ring section of the left line was selected as a case study. The geological data for this section were retrieved from the BIM model using the segment ring number enabling a safety simulation analysis. The simulation was performed with the MIDAS/GTS finite element analysis software which involved modeling, meshing, and inputting boundary conditions. The simulation segment model had dimensions of 66 m in length, 16 m in width, and 54 m in height, with a total of 15,086 cells, as shown in Figure 13. For this analysis, formation consolidation and groundwater infiltration were not considered, simplifying the excavation process. The material properties and formation parameters used in the simulation are provided in Table 4 and Table 5.
Figure 13.
Finite element model.
Table 4.
Simulation of geological parameters for shield tunneling.
Table 5.
Simulation material parameters for shield tunneling.
The unit nodes on the excavation surface were treated as objects with uniform pressure applied to each node. This pressure represents the propulsive force acting on the excavation surface, and an identical propulsive pressure was assigned to each excavation surface, activated according to operational conditions. The propulsion pressures in the simulation section were set at 4000 kN, 6000 kN, and 8000 kN, as specified in the project schedule.
The research model had a width of 16 m, and a total of 10 rings were excavated. The analysis plane was set at y = 8 m. The construction steps were organized into 12 working conditions. Working condition 1 involved the tunneling of the first ring of soil, and the plate element of the first ring and the propulsion force of the second ring were activated, employing the shield shell attribute. In condition 2, the second ring of the tunnel soil was excavated, the second ring plate unit and the third ring propulsion ability were activated, and the shield shell attribute was utilized. In condition 3, the third ring of tunnel soil was excavated, and the plate element of the third ring and the propulsion force of the fourth ring were activated. The shield shell attribute was employed to activate the pipe piece element of the first ring and the attribute was modified to segment, and the attribute of the shield shell element of the first ring was modified to grouting. In condition 4, the fourth ring of the tunnel soil was excavated, the fourth ring plate element and the fifth ring propulsion force were activated, the shield shell attribute was used, the second ring segment element was activated, the attribute was modified to segment, and the second ring shield shell element attribute was modified to grouting. This process was repeated until the construction was accomplished. Figure 14 presents the surface subsidence curves for various thrusts (4000 kN, 6000 kN, and 8000 kN).


Figure 14.
Surface subsidence curve.
(1) The curves show a V-shaped profile with the settlement values varying based on the distance from the shield’s center. Specifically, the values are highest at the center and decrease towards the sides.
(2) When the thrust is 4000 N, the maximum settlement observed is 60.03 mm. However, increasing the thrust to 6000 N leads to a 29.84% reduction in the maximum settlement. A further increase in thrust to 8000 N results in a more significant reduction with the maximum settlement decreasing by 54.92%. The surface settlement value under the same working conditions and monitoring point, decreases with the increase of thrust. The surface settlement value increases with progress through the working conditions; it is worth noting that under the thrust of 8000 kN, the maximum ground settlement remains below 30mm, which meets the safety standard.
(3) When the thrust is 4000 N, the maximum settlement difference between Condition 12 and Condition 1 is 35.88 mm. This is 1.44 times greater than the difference observed at 6000 N, and 2.77 times greater than that at 8000 N. At the same monitoring point, a higher thrust results in a smaller difference in surface settlement between working conditions 12 and 1. Therefore, increasing the thrust slightly may help to reduce the surface disturbance caused by the tunneling operations in subsequent working conditions.
(4) Visual Monitoring: the surface subsidence monitoring points were established every 5 m along the tunnel heading for a 100-m stretch at both the starting and receiving sections of the project. Additionally, nine monitoring points were positioned at 20-m intervals. In the standard section, a midline monitoring point was placed every 5 m along the tunnel heading. Furthermore, three additional subsidence monitoring points were placed every 10 m, and nine more points were spaced at 50-m intervals. The schematic layout of these settlement monitoring points is shown in Figure 15.
Figure 15.
Schematic layout of monitoring points.
During the settlement monitoring period, daily settlement data should be updated on the monitoring table. Comparing the numerical simulation results with actual monitoring data shows that the simulations can accurately predict settlement and stress changes under normal conditions with minimal deviation. However, discrepancies arise under complex scenarios, such as geological variations or equipment failures. This indicates that while simulations generally reflect real-world conditions, they still contain some errors, particularly when uncertainties are present. Future research should focus on improving model accuracy by integrating more field data and advanced monitoring technologies to better align the simulations with real-world outcomes. The Dynamo automatic loading feature integrates these values into the BIM model for each monitoring point and performs calculations automatically. Figure 16 shows the rendering effect of the test data. The settlement monitoring system, using color-coded warnings and both explicit and implicit alerts, effectively visualizes the data. Additionally, it enables rapid batch queries for location distribution and warning levels associated with out-of-limit data. The 3D visualization of settlement monitoring points is shown in Figure 17.
Figure 16.
Visualization effect of settlement monitoring.
Figure 17.
The 3D visual effect of settlement monitoring points.
(5) This study’s visualization warning system relies heavily on human intervention, particularly during the information processing and decision-making phases. While the system automatically collects and processes large volumes of real-time monitoring data and generates warnings, the interpretation of this data and the subsequent actions still requires expert involvement. Moving forward, the integration of artificial intelligence (AI) and machine learning (ML) for predictive modeling will be further explored. Incorporating AI and ML algorithms into BIM-based systems can improve their predictive capabilities by analyzing historical data, identifying patterns, and enhancing the accuracy of early warnings. This will enable more proactive responses to potential risks.
4. Conclusions
This study presents significant advancements in the design, monitoring, and management of shield tunnel construction, addressing key challenges related to safety, efficiency, and predictive capabilities.
Digital Geological and Settlement Monitoring BIM Models: the developed models integrate geological data with real-time settlement monitoring, providing accurate representations of underground conditions. This integration supports informed decision-making, enhances safety, and improves project coordination.
BIM4D and Finite Element Simulation for Construction Scheme Selection: the combination of the BIM4D and the finite element simulations, optimizes construction scheduling and safety management. By simulating various construction scenarios in detail, this approach improves decision-making in sequencing, resource allocation, and risk management, while proactively identifying potential delays and safety hazards.
Integrated Simulation Early Warning System: the proposed early warning system merges construction simulations with safety monitoring to enhance real-time oversight. By processing large volumes of data, it generates timely warnings for potential risks, facilitating prompt interventions, and preventing minor issues from escalating into major problems.
Revit + Dynamo for Data Integration and Visualization: the use of Revit and Dynamo enables seamless data integration and 3D visualization, enhancing the understanding of construction conditions and risks. This integration bridges the gap between virtual simulations and real-world construction ensuring the accuracy of predictive models.
In conclusion, this study introduces a holistic approach to shield tunnel construction management by integrating BIM, finite element analysis, real-time monitoring, and early warning systems. These innovations will improve operational efficiencies, enhance coordination, and provide valuable insights, ultimately leading to safer and more efficient tunnel construction projects.
Author Contributions
Writing—original draft, Q.C., X.W., J.S., H.Z. and X.L. All authors have read and agreed to the published version of the manuscript.
Funding
This research received no external funding.
Data Availability Statement
Data are contained within the article.
Conflicts of Interest
The authors declare no conflict of interest.
References
- Shi, X.; Cao, Y.; Rong, C.; An, G.; Wang, H.; Cui, L. Influence of pipeline leakage on the ground settlement around the tunnel during shield tunneling. Sustainability 2022, 14, 16802. [Google Scholar] [CrossRef]
- Luo, M.; Wang, D.; Wang, X.; Lu, Z. Analysis of Surface Settlement Induced by Shield Tunnelling: Grey Relational Analysis and Numerical Simulation Study on Critical Construction Parameters. Sustainability 2023, 15, 14315. [Google Scholar] [CrossRef]
- Ma, K.; Peng, Y.; Liao, Z.; Wang, Z. Dynamic responses and failure characteristics of the tunnel caused by rockburst: An entire process modelling from incubation to occurrence phases. Comput. Geotech. 2024, 171, 106340. [Google Scholar] [CrossRef]
- Qi, H.; Zhou, Z.; Irizarry, J.; Deng, X.; Yang, Y.; Li, N.; Zhou, J. Modification of HFACS model for path identification of causal factors of collapse accidents in the construction industry. Eng. Constr. Archit. Manag. 2024; ahead-of-print. [Google Scholar] [CrossRef]
- Zhao, D.; Huang, Y.; Chen, X.; Han, K.; Chen, C.; Zhao, X.; Chen, W. Numerical investigations on dynamic responses of subway segmental tunnel lining structures under internal blasts. Tunn. Undergr. Space Technol. 2023, 135, 105058. [Google Scholar] [CrossRef]
- Cascone, S.; Parisi, G.; Caponetto, R. BIM-Based Strategies for the Revitalization and Automated Management of Buildings: A Case Study. Sustainability 2024, 16, 6720. [Google Scholar] [CrossRef]
- Rangasamy, V.; Yang, J.B. The convergence of BIM, AI and IoT: Reshaping the future of prefabricated construction. J. Build. Eng. 2024, 84, 108606. [Google Scholar] [CrossRef]
- Zou, W.; Sun, Y.; Zhou, Y.; Lu, Q.; Nie, Y.; Sun, T.; Peng, L. Limited Sensing and Deep Data Mining: A New Exploration of Developing City-Wide Parking Guidance Systems. IEEE Intell. Transp. Syst. Mag. 2022, 14, 198–215. [Google Scholar] [CrossRef]
- Liu, H.; Chen, J.; Zhang, X.; Dai, D.; Cui, J.; Spencer, B.F. Collaborative Imaging of Subsurface Cavities Using Ground-Pipeline Penetrating Radar. IEEE Geosci. Remote Sens. Lett. 2024, 21, 3002205. [Google Scholar] [CrossRef]
- Zhao, H.; Wang, X.; Sun, J.; Wang, Y.; Chen, Z.; Wang, J.; Xu, X. Artificial intelligence powered real-time quality monitoring for additive manufacturing in construction. Constr. Build. Mater. 2024, 429, 135894. [Google Scholar] [CrossRef]
- Kochański, Ł.; Borkowski, A.S. Automating the conceptual design of residental areas using visual and generative programming. J. Eng. Des. 2024, 35, 195–216. [Google Scholar] [CrossRef]
- Zhang, X.; Zhang, Z.; Sun, W.; Hu, J.; Zhang, L.; Zhu, W. The mechanical deformation characteristics of the internal structure of large diameter shield tunnel in different construction stages. Eng. Constr. Archit. Manag. 2023; ahead-of-print. [Google Scholar] [CrossRef]
- Huang, M.; Wang, K.; Lu, J.; Zhong, Y.; Zhou, S. Nonlinear Analysis of the Mechanical Response of an Existing Tunnel Induced by Shield Tunneling during the Entire Under-Crossing Process. Sustainability 2024, 16, 8224. [Google Scholar] [CrossRef]
- Guan, X.; Wang, R.; Fu, H.; Feng, W.; Jin, X.; Li, S.; Xu, S.; Li, J. Settlement Analysis of Ground Surface and Adjacent Building Caused by Driving and Expansion Excavation of Shield Tunnel Using Artificial Freezing Method. Sustainability 2023, 15, 14166. [Google Scholar] [CrossRef]
- Wefki, H.; Salah, M.; Elbeltagi, E.; Elsheikh, A.; Khallaf, R. A generative design-based optimization model for multi-objective construction site layout planning. Eng. Constr. Archit. Manag. 2024; ahead-of-print. [Google Scholar] [CrossRef]
- Zhang, X.; Tan, H.; Liu, Z.; Dong, J.; Liu, S. Study on the Influence of Subway Tunnel Induced by Under-Crossing Tunnel Based on Monitor Data in Shenzhen, China. Sustainability 2023, 15, 13232. [Google Scholar] [CrossRef]
- Yan, K.Y. Design and Implementation of Monitoring Data Management System for Metro Shield Interval Based on GIS. Master’s Thesis, Southwest Jiaotong University, Chengdu, China, 2020. [Google Scholar]
- Zhang, K.N. Research on Structural Health Monitoring and Early Warning and Safety Evaluation of Operational Tunnels. Master’s Thesis, Huazhong University of Science and Technology, Wuhan, China, 2019. [Google Scholar]
- Massimo-Kaiser, I.; Exenberger, H.; Hruschka, S.; Heil, F.; Flora, M. Streamlining Tunnelling Projects through BIM. Sustainability 2022, 14, 11433. [Google Scholar] [CrossRef]
- Providakis, S.; Rogers, C.D.; Chapman, D.N. Assessing the economic risk of building damage due to the tunneling-induced settlement using Monte Carlo simulations and bim. Sustainability 2020, 12, 10034. [Google Scholar] [CrossRef]
- Ma, W.; Wang, X.; Wang, J.; Xiang, X.; Sun, J. Generative Design in Building Information Modelling (BIM): Approaches and Requirements. Sensors 2021, 21, 5439. [Google Scholar] [CrossRef]
- Lee, P.C.; Wang, Y.; Lo, T.P.; Long, D. An integrated system framework of building information modelling and geographical information system for utility tunnel maintenance management. Tunn. Undergr. Space Technol. 2018, 79, 263–273. [Google Scholar] [CrossRef]
- Desogus, G.; Quaquero, E.; Rubiu, G.; Gatto, G.; Perra, C. Bim and iot sensors integration: A framework for consumption and indoor conditions data monitoring of existing buildings. Sustainability 2021, 13, 4496. [Google Scholar] [CrossRef]
- Carvalho, J.P.; Villaschi, F.S.; Bragança, L. Assessing life cycle environmental and economic impacts of building construction solutions with BIM. Sustainability 2021, 13, 8914. [Google Scholar] [CrossRef]
- Feng, X.; Hou, D.; Huang, Z. The influence of shield tunneling characteristics on the safety of buildings above-Case study for Shanghai zone. Sustainability 2022, 14, 13391. [Google Scholar] [CrossRef]
- Wang, J.; Hou, X.; Deng, X.; Han, H.; Zhang, L. Application of BIM in Tunnel Design with Compaction Pile Reinforced Foundation Carrying Carbon Assessment Based on Advanced Dynamo Visual Programming: A Case Study in China. Sustainability 2022, 14, 16222. [Google Scholar] [CrossRef]
- Chen, S.; Guo, P.; Ma, J.; Li, X.; Lin, H.; Zhao, Y.; Wang, Y. Soil heterogeneity effects on bridge piles deformation under shield tunnelling disturbance. Sustainability 2022, 14, 16854. [Google Scholar] [CrossRef]
- Wang, F.; Shao, J.; Li, W.; Wang, L.; Wang, Y.; Liu, H. Numerical simulation study on lining damage of shield tunnel under train load. Sustainability 2022, 14, 14018. [Google Scholar] [CrossRef]
- Wang, P.; Wu, J.; Song, D.; Zhang, M. A General Framework for the Impact of Shield Tunnel Construction on Existing Tunnel in Soil. Sustainability 2023, 15, 9226. [Google Scholar] [CrossRef]
- Sun, J.; Tang, Y.; Wang, J.; Wang, X.; Wang, J.; Yu, Z.; Cheng, Q.; Wang, Y. A Multi-objective Optimisation Approach for Activity Excitation of Waste Glass Mortar. J. Mater. Res. Technol. 2022, 17, 2280–2304. [Google Scholar] [CrossRef]
- Lu, H.; Qi, J.; Li, J.; Xie, Y.; Xu, G.; Wang, H. Multi-agent based safety computational experiment system for shield tunneling projects. Eng. Constr. Archit. Manag. 2020, 27, 1963–1991. [Google Scholar] [CrossRef]
- Yu, S.; Zhao, C.; Song, L.; Li, Y.; Du, Y. Understanding traffic bottlenecks of long freeway tunnels based on a novel location-dependent lighting-related car-following model. Tunn. Undergr. Space Technol. 2023, 136, 105098. [Google Scholar] [CrossRef]
- Shi, M.; Hu, W.; Li, M.; Zhang, J.; Song, X.; Sun, W. Ensemble regression based on polynomial regression-based decision tree and its application in the in-situ data of tunnel boring machine. Mech. Syst. Signal Process. 2023, 188, 110022. [Google Scholar] [CrossRef]
- Li, C.; Wang, Z.; Liu, Q. Numerical Simulation of Mudstone Shield Tunnel Excavation with ABAQUS Seepage–Stress Coupling: A Case Study. Sustainability 2022, 15, 667. [Google Scholar] [CrossRef]
- Mayouf, M.; Jones, J.; Elghaish, F.; Emam, H.; Ekanayake, E.M.A.C.; Ashayeri, I. Revolutionising the 4D BIM Process to Support Scheduling Requirements in Modular Construction. Sustainability 2024, 16, 476. [Google Scholar] [CrossRef]
- Kolarić, S.; Vukomanović, M.; Ramljak, A. Analyzing the level of detail of construction schedule for enabling site logistics planning (SLP) in the building information modeling (BIM) environment. Sustainability 2022, 14, 6701. [Google Scholar] [CrossRef]
- GB 50911—2013; Ministry of Housing and Urban-Rural Development of the People’s Republic of China. Code for Monitoring Measurement of Urban Rail Transit Engineering. China Architecture & Building Press: Beijing, China, 2014.
- Liang, J.; Tang, X.; Wang, T.; Lin, W.; Yan, J.; Fu, C. Analysis for ground deformation induced by undercrossed shield tunnels at a small proximity based on equivalent layer method. Sustainability 2022, 14, 9972. [Google Scholar] [CrossRef]
- Zhang, G.; Xu, C.; Wang, D.; Wang, Y.; Sun, J.; Zhu, S.; Morsy, A.M.; Liu, Z.; Wang, X. Machine learning-based modeling of interface creep behavior of grouted soil anchors with varying soil moistures. Transp. Geotech. 2024, 48, 101299. [Google Scholar] [CrossRef]
- Song, X.; Wang, W.; Deng, Y.; Su, Y.; Jia, F.; Zaheer, Q.; Long, X. Data-driven modeling for residual velocity of projectile penetrating reinforced concrete slabs. Eng. Struct. 2024, 306, 117761. [Google Scholar] [CrossRef]
- Liu, J.; Xue, B.; Wang, H.; Zhang, X.; Zhang, Y. Numerical study on the behavior of an existing tunnel during excavating adjacent deep foundation pit. Sustainability 2023, 15, 9740. [Google Scholar] [CrossRef]
- Bakhshi, S.; Chenaghlou, M.R.; Rahimian, F.P.; Edwards, D.J.; Dawood, N. Integrated BIM and DfMA parametric and algorithmic design based collaboration for supporting client engagement within offsite construction. Autom. Constr. 2022, 133, 104015. [Google Scholar] [CrossRef]
- Dai, W.; Xia, Y.; Ning, B.; Yang, M. Numerical analysis of stress and temperature fields in a composite stratum based on a new method of shield construction for safety and environmental protection. Int. J. Environ. Res. Public Health 2020, 17, 530. [Google Scholar] [CrossRef]
- Wu, X.; Huang, H.; Feng, Z.; Wang, L.; Chen, H.; Cao, Y.; Qin, Y. Study on Structural Analysis and Safety Warning Visualization of Tunnel Based on BIM. J. Inf. Technol. Civ. Eng. Archit. 2023, 15, 16–22. [Google Scholar]
Disclaimer/Publisher’s Note: The statements, opinions and data contained in all publications are solely those of the individual author(s) and contributor(s) and not of MDPI and/or the editor(s). MDPI and/or the editor(s) disclaim responsibility for any injury to people or property resulting from any ideas, methods, instructions or products referred to in the content. |
© 2025 by the authors. Licensee MDPI, Basel, Switzerland. This article is an open access article distributed under the terms and conditions of the Creative Commons Attribution (CC BY) license (https://creativecommons.org/licenses/by/4.0/).


















