Attention-Enhanced Progressive Transfer Learning for Scalable Seismic Vulnerability Assessment of RC Frame Buildings
Abstract
1. Introduction
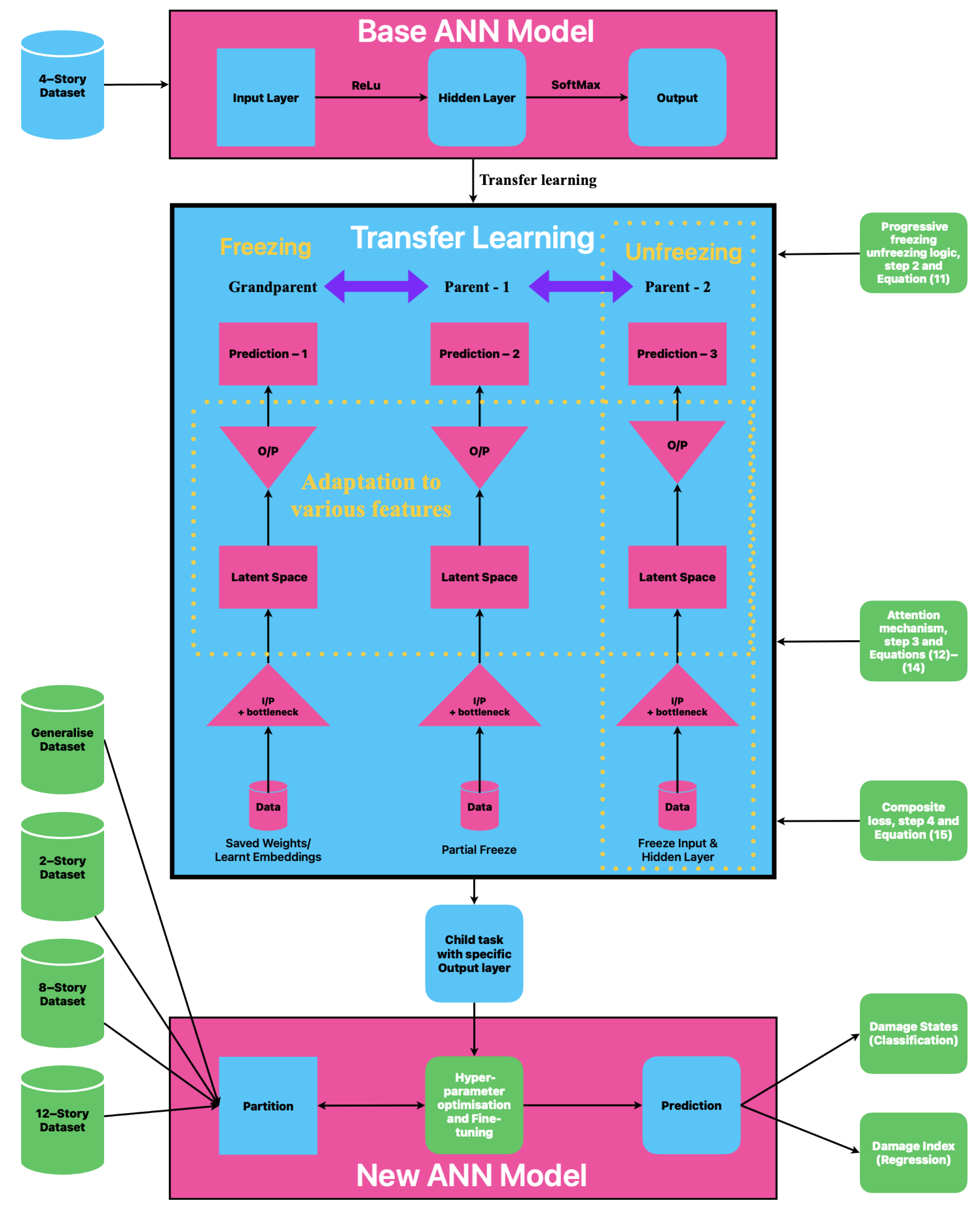
2. Proposed PTL-Based SVA Approach
- An input layer alongside a bottleneck layer designed for effective feature extraction.
- Incorporating dropout layers and attention mechanisms to enhance generalization and focus on task-specific learning.
- A specialized output layer designed for predicting structural damage.
- Initial layers (frozen) to secure essential representations, guaranteeing the preservation of knowledge.
- Latent spaces (partially unfrozen) are progressively adjusting to heightened complexities through the selective unlocking of layers.
- Output layers designed for specific tasks (completely trainable) are customized to predict structural damage in new types of RC frames.
3. Data Collection and PTL-Based Model
3.1. Mathematical Modeling of RC Building Frames
3.2. Capacity Spectrum-Based Method (CSM)
3.3. Transfer Learning-Based ML Model for SVA
- Data processing;
- Base model;
- Progressive transfer learning;
- Attention mechanism;
- Hyperparameter optimization and fine-tuning.
3.3.1. Data Preprocessing
3.3.2. Base Model
3.3.3. Progressive Transfer Learning (PTL)
3.3.4. Attention Mechanism
3.3.5. Hyperparameter Optimization and Fine-Tuning
| Algorithm 1: Structural Damage Prediction using Progressive Transfer Learning and Attention Mechanism |
Input:
Output:
Step 1: Base Model Definition and Training
Step 2: Progressive Transfer Learning (PTL)
Step 3: Attention Mechanism Integration
Step 4: Total Loss Function and Gradient-Based Adaptation
Step 5: Hyperparameter Optimization and Fine-Tuning
|
4. Results and Discussion
5. Conclusions
- The proposed PTL framework effectively generalizes learned features from the source model (four-story RC frame) to target domains (2-, 8-, and 12-story RC frames) without requiring extensive retraining.
- The classification model achieved 95.64% accuracy with strong F1-scores across all damage states, while the regression model reached an R2 of 0.98 with a minimal MSE = 0.0002.
- Attention mechanisms improved the model’s focus on critical input features (e.g., stiffness, material strength, and ductility), boosting performance and reducing misclassification.
- The model was able to distinguish between damage classes (No-damage to Complete) effectively, though minor confusion was observed in borderline cases of the explicitly moderate vs. severe damage states.
- Comparative evaluation confirmed the superiority of the PTL-based model over traditional ML techniques (e.g., RF and SVM) and basic TL approaches.
Author Contributions
Funding
Data Availability Statement
Acknowledgments
Conflicts of Interest
Abbreviations
| ANN | Artificial Neural Network |
| ADRS | Acceleration–Displacement Response Spectra |
| ATC | Applied Technology Council |
| CSM | Capacity Spectrum-Based Method |
| CI | Catastrophic Interference |
| CM | Confusion Matrix |
| DL | Dead Load |
| DSm | Weighted Mean Damage Index |
| FEM | Finite Element Method |
| GBT | Gradient-Boosting Trees |
| HAZUS | Hazards U.S. Multi-Hazard Methodology |
| LL | Live Load |
| MAE | Mean Absolute Error |
| ML | Machine Learning |
| MSA | Multiple Stripe Analysis |
| MSE | Mean Squared Error |
| NSPA | Nonlinear Static Pushover Analysis |
| OAPI | Open Application Programming Interface |
| PCA | Principal Component Analysis |
| PTL | Progressive Transfer Learning |
| ReLU | Rectified Linear Unit |
| RF | Random Forest |
| SCS | Structural Control Systems |
| SVA | Seismic Vulnerability Assessment |
| SVM | Support Vector Machine |
| TL | Transfer Learning |
Appendix A
| Sr. № | Story | Material | Structural Type | fy | fck | Ductility | Stiffness | Sd | Damage State |
|---|---|---|---|---|---|---|---|---|---|
| 1 | 8 | RC | SMRF | 24.53 | 452.44 | 5.13 | 6029.91 | 59 | Moderate |
| 2 | 8 | RC | SMRF | 25.77 | 494.00 | 5.10 | 6033.48 | 59 | Moderate |
| 3 | 8 | RC | SMRF | 25.04 | 510.94 | 5.23 | 5992.86 | 59 | Moderate |
| 4 | 8 | RC | SMRF | 24.21 | 512.24 | 5.06 | 6005.80 | 59 | Moderate |
| 5 | 8 | RC | SMRF | 24.75 | 487.05 | 5.22 | 5934.82 | 59 | Moderate |
| 6 | 8 | RC | SMRF | 25.39 | 515.68 | 5.32 | 6070.54 | 59 | Moderate |
| 7 | 8 | RC | SMRF | 24.56 | 513.04 | 5.02 | 6147.77 | 59 | Moderate |
| 8 | 8 | RC | SMRF | 24.96 | 479.66 | 5.06 | 5959.38 | 59 | Moderate |
| 9 | 8 | RC | SMRF | 24.94 | 509.66 | 5.05 | 6091.52 | 59 | Moderate |
| 10 | 8 | RC | SMRF | 22.73 | 511.29 | 5.23 | 5895.54 | 59 | Moderate |
| 11 | 8 | RC | SMRF | 26.05 | 507.04 | 5.15 | 6232.59 | 59 | Moderate |
| 12 | 8 | RC | SMRF | 25.41 | 494.78 | 5.20 | 5994.64 | 59 | Moderate |
| 13 | 8 | RC | SMRF | 23.92 | 463.92 | 5.08 | 6022.77 | 59 | Moderate |
| 14 | 8 | RC | SMRF | 23.94 | 491.37 | 5.26 | 5991.52 | 59 | Moderate |
| 15 | 2 | RC | SMRF | 24.51 | 477.44 | 5.33 | 5979.02 | 75 | Severe |
| 16 | 2 | RC | SMRF | 24.31 | 469.85 | 5.33 | 5913.39 | 75 | Severe |
| 17 | 2 | RC | SMRF | 25.02 | 523.37 | 5.09 | 5937.50 | 75 | Severe |
| 18 | 2 | RC | SMRF | 25.16 | 496.55 | 5.27 | 5985.71 | 75 | Severe |
| 19 | 12 | RC | SMRF | 25.11 | 507.52 | 5.00 | 6161.61 | 128 | Complete |
| 20 | 12 | RC | SMRF | 24.38 | 517.14 | 4.99 | 5942.41 | 128 | Complete |
| 21 | 12 | RC | SMRF | 25.33 | 524.54 | 5.03 | 5920.09 | 128 | Complete |
| 22 | 8 | RC | SMRF | 24.67 | 504.15 | 5.07 | 6073.66 | 28 | Slight |
| 23 | 8 | RC | SMRF | 24.92 | 477.09 | 5.14 | 6014.29 | 28 | Slight |
| 24 | 8 | RC | SMRF | 24.68 | 516.32 | 5.07 | 6225.00 | 28 | Slight |
| 25 | 8 | RC | SMRF | 24.10 | 490.70 | 5.14 | 6020.09 | 28 | Slight |
| 26 | 8 | RC | SMRF | 25.81 | 491.24 | 5.07 | 6105.80 | 28 | Slight |
| 27 | 8 | RC | SMRF | 25.38 | 487.27 | 5.25 | 6084.82 | 28 | Slight |
| 28 | 8 | RC | SMRF | 25.58 | 500.08 | 5.01 | 6297.77 | 28 | Slight |
| 29 | 8 | RC | SMRF | 25.25 | 491.25 | 5.04 | 6205.80 | 28 | Slight |
| 30 | 8 | RC | SMRF | 25.26 | 489.74 | 5.13 | 6175.89 | 28 | Slight |
| 31 | 8 | RC | SMRF | 25.89 | 549.48 | 4.93 | 6222.77 | 28 | Slight |
| 32 | 8 | RC | SMRF | 24.14 | 477.44 | 5.33 | 5979.02 | 28 | Slight |
| 33 | 8 | RC | SMRF | 24.31 | 469.85 | 5.33 | 5913.39 | 28 | Slight |
| 34 | 8 | RC | SMRF | 25.02 | 523.37 | 5.09 | 5937.50 | 28 | Slight |
| 35 | 2 | RC | SMRF | 24.90 | 489.12 | 4.98 | 6037.05 | 8 | No-damage |
| 36 | 2 | RC | SMRF | 25.21 | 490.92 | 5.13 | 6159.82 | 8 | No-damage |
| 37 | 2 | RC | SMRF | 24.48 | 520.70 | 5.10 | 6233.93 | 8 | No-damage |
| 38 | 2 | RC | SMRF | 25.08 | 505.25 | 5.77 | 5949.55 | 8 | No-damage |
| 39 | 2 | RC | SMRF | 25.76 | 511.70 | 5.25 | 5832.14 | 8 | No-damage |
| 40 | 2 | RC | SMRF | 24.99 | 496.73 | 5.00 | 6026.34 | 8 | No-damage |
References
- Öztürk, M.; Karan, M.A. Impact of Near-Fault Seismic Inputs on Building Performance: A Case Study Informed by the 2023 Maras Earthquakes. Appl. Sci. 2025, 15, 10142. [Google Scholar] [CrossRef]
- Palanci, M.; Demir, A.; Kayhan, A.H. The Investigation of Displacement Demands of Single Degree of Freedom Models Using Real Earthquake Records Compatible with TBEC-2018. Pamukkale J. Eng. Sci. 2021, 27, 251–263. [Google Scholar] [CrossRef]
- Kennedy, R.P.; Cornell, C.A.; Campbell, R.D.; Kaplan, S.; Perla, H.F. Probabilistic Seismic Safety Study of an Existing Nuclear Power Plant. Nucl. Eng. Des. 1980, 59, 315–338. [Google Scholar] [CrossRef]
- Federal Emergency Management Agency (FEMA); National Institute of Building Sciences (NIBS). HAZUS-MH MR5: Advanced Engineering Building Module—Technical and User’s Manual; Federal Emergency Management Agency: Washington, DC, USA, 2003.
- Applied Technology Council (ATC). Seismic Evaluation and Retrofit of Concrete Buildings (Vols. 1 & 2); Applied Technology Council: Redwood City, CA, USA, 1996. [Google Scholar]
- Gao, Y.; Mosalam, K.M. Deep Transfer Learning for Image-Based Structural Damage Recognition. Comput. Aided Civ. Eng. 2018, 33, 748–768. [Google Scholar] [CrossRef]
- Ogunjinmi, P.D.; Park, S.-S.; Kim, B.; Lee, D.-E. Rapid Post-Earthquake Structural Damage Assessment Using Convolutional Neural Networks and Transfer Learning. Sensors 2022, 22, 3471. [Google Scholar] [CrossRef]
- Avci, O.; Abdeljaber, O.; Kiranyaz, S.; Hussein, M.; Gabbouj, M.; Inman, D.J. A Review of Vibration-Based Damage Detection in Civil Structures: From Traditional Methods to Machine Learning and Deep Learning Applications. Mech. Syst. Signal Process. 2021, 147, 107077. [Google Scholar] [CrossRef]
- Liuzzi, M.; Aravena Pelizari, P.; Geiß, C.; Masi, A.; Tramutoli, V.; Taubenböck, H. A Transferable Remote Sensing Approach to Classify Building Structural Types for Seismic Risk Analyses: The Case of Val d’Agri Area (Italy). Bull. Earthq. Eng. 2019, 17, 4825–4853. [Google Scholar] [CrossRef]
- Vaswani, A.; Shazeer, N.; Parmar, N.; Uszkoreit, J.; Jones, L.; Gomez, A.N.; Kaiser, L.; Polosukhin, I. Attention Is All You Need. In Proceedings of the The Thirty-First Annual Conference on Neural Information Processing Systems (NIPS) 2017, Long Beach, CA, USA, 4–9 December 2017. [Google Scholar]
- Rasheed, A.; Usman, M.; Zain, M.; Iqbal, N. Machine Learning-Based Fragility Assessment of Reinforced Concrete Buildings. Comput. Intell. Neurosci. 2022, 2022, 5504283. [Google Scholar] [CrossRef]
- Kazemi, F.; Asgarkhani, N.; Jankowski, R. Machine Learning-Based Seismic Fragility and Seismic Vulnerability Assessment of Reinforced Concrete Structures. Soil Dyn. Earthq. Eng. 2023, 166, 107761. [Google Scholar] [CrossRef]
- Ghosh, S.; Chakraborty, S. Seismic Fragility Analysis of Bridges by Relevance Vector Machine Based Demand Prediction Model. Earthq. Eng. Eng. Vib. 2022, 21, 253–268. [Google Scholar] [CrossRef]
- Gondaliya, K.; Kumari, S.; Amin, J.; Ansari, A.; Bush, R. A Novel Machine Learning Framework for Seismic Vulnerability Assessment of Urban Infrastructure. In Proceedings of the 2025 International Conference for Artificial Intelligence, Applications, Innovation and Ethics (AI2E), Muscat, Oman, 3 February 2025; IEEE: Piscataway, NJ, USA; pp. 1–5. [Google Scholar]
- Chen, Y.; Sun, Z.; Zhang, R.; Yao, L.; Wu, G. Attention Mechanism Based Neural Networks for Structural Post-Earthquake Damage State Prediction and Rapid Fragility Analysis. Comput. Struct. 2023, 281, 107038. [Google Scholar] [CrossRef]
- Asgarkhani, N.; Kazemi, F.; Jankowski, R.; Formisano, A. Dynamic Ensemble-Learning Model for Seismic Risk Assessment of Masonry Infilled Steel Structures Incorporating Soil-Foundation-Structure Interaction. Reliab. Eng. Syst. Saf. 2026, 267, 111839. [Google Scholar] [CrossRef]
- Wang, J.; Xie, Y.; Guo, T.; Du, Z. Predicting the Influence of Soil–Structure Interaction on Seismic Responses of Reinforced Concrete Frame Buildings Using Convolutional Neural Network. Buildings 2023, 13, 564. [Google Scholar] [CrossRef]
- Mata, R.; Nuñez, E.; Hernández, M.; Correa, C.; Bustamante, G. Seismic Performance of RC Moment Frame Buildings Considering SSI Effects: A Case Study of the New Venezuelan Seismic Code. Buildings 2023, 13, 1694. [Google Scholar] [CrossRef]
- Abdi, G.; Jabari, S. A Multi-Feature Fusion Using Deep Transfer Learning for Earthquake Building Damage Detection. Can. J. Remote Sens. 2021, 47, 337–352. [Google Scholar] [CrossRef]
- Dogan, G.; Hakan Arslan, M.; Ilki, A. Detection of Damages Caused by Earthquake and Reinforcement Corrosion in RC Buildings with Deep Transfer Learning. Eng. Struct. 2023, 279, 115629. [Google Scholar] [CrossRef]
- Xu, Y.; Lu, X.; Fei, Y.; Huang, Y. Iterative Self-Transfer Learning: A General Methodology for Response Time-History Prediction Based on Small Dataset. J. Comput. Des. Eng. 2022, 9, 2089–2102. [Google Scholar] [CrossRef]
- Jena, R.; Shanableh, A.; Al-Ruzouq, R.; Pradhan, B.; Gibril, M.B.A.; Ghorbanzadeh, O.; Atzberger, C.; Khalil, M.A.; Mittal, H.; Ghamisi, P. An Integration of Deep Learning and Transfer Learning for Earthquake-Risk Assessment in the Eurasian Region. Remote Sens. 2023, 15, 3759. [Google Scholar] [CrossRef]
- Lin, Q.; Ci, T.; Wang, L.; Mondal, S.K.; Yin, H.; Wang, Y. Transfer Learning for Improving Seismic Building Damage Assessment. Remote Sens. 2022, 14, 201. [Google Scholar] [CrossRef]
- Samuel, M.A.; Xiong, E.; Haris, M.; Lekeufack, B.C.; Xie, Y.; Han, Y. Assessing Seismic Vulnerability Methods for RC-Frame Buildings Pre- and Post-Earthquake. Sustainability 2024, 16, 10392. [Google Scholar] [CrossRef]
- Yu, Z.; Shen, D.; Jin, Z.; Huang, J.; Cai, D.; Hua, X.-S. Progressive Transfer Learning. IEEE Trans. Image Process. 2019, 31, 1340–1348. [Google Scholar] [CrossRef]
- Iman, M.; Miller, J.A.; Rasheed, K.; Branch, R.M.; Arabnia, H.R. EXPANSE: A Deep Continual/Progressive Learning System for Deep Transfer Learning. arXiv 2022. [Google Scholar] [CrossRef]
- Bulleit, W.M. Uncertainty in Structural Engineering. Pract. Period. Struct. Des. Constr. 2008, 13, 24–30. [Google Scholar] [CrossRef]
- Dolšek, M. Simplified Method for Seismic Risk Assessment of Buildings with Consideration of Aleatory and Epistemic Uncertainty. Struct. Infrastruct. Eng. 2011, 8, 939–953. [Google Scholar] [CrossRef]
- Nafeh, A.M.B.; O’Reilly, G.J. Fragility function uncertainty quantification in infilled RC frame buildings. In Proceedings of the 9th ECCOMAS Thematic Conference on Computational Methods in Dynamics and Earthquake Engineering, Athens, Greece, 12–14 June 2023; pp. 2168–2181. [Google Scholar]
- Franchin, P.; Pinto, P.E.; Rajeev, P. Confidence Factor? J. Earthq. Eng. 2010, 14, 989–1007. [Google Scholar] [CrossRef]
- Crowley, H.; Bommer, J.J.; Pinho, R.; Bird, J. The Impact of Epistemic Uncertainty on an Earthquake Loss Model. Earthq. Engng. Struct. Dyn. 2005, 34, 1653–1685. [Google Scholar] [CrossRef]
- Gondaliya, K.M.; Vasanwala, S.A.; Desai, A.K.; Amin, J.A.; Bhaiya, V. Machine Learning-Based Approach for Assessing the Seismic Vulnerability of Reinforced Concrete Frame Buildings. J. Build. Eng. 2024, 97, 110785. [Google Scholar] [CrossRef]
- Gondaliya, K.; Bhaiya, V.; Vasanwala, S.; Desai, A. Probabilistic Seismic Vulnerability of Indian Code-Compliant RC Frame. Pract. Period. Struct. Des. Constr. 2022, 27, 04022028. [Google Scholar] [CrossRef]
- IS 456; Plain and Reinforced Concrete—Code of Practice. Bureau of Indian Standards: New Delhi, India, 2000.
- IS 875 (Part 1); Design Loads (Other Than Earthquake) for Buildings and Structures—Dead Loads. Bureau of Indian Standards: New Delhi, India, 1987.
- IS 875 (Part 2); Design Loads (Other Than Earthquake) for Buildings and Structures—Imposed Loads. Bureau of Indian Standards: New Delhi, India, 1987.
- IS 1893 (Part 1); Criteria for Earthquake Resistant Design of Structures—General Provisions and Buildings. Bureau of Indian Standards: New Delhi, India, 2016.
- IS 13920; Ductile Detailing of Reinforced Concrete Structures Subjected to Seismic Forces—Code of Practice. Bureau of Indian Standards: New Delhi, India, 2016.
- Barbat, A.H.; Pujades, L.G.; Lantada, N. Performance of Buildings under Earthquakes in Barcelona, Spain. Comput. Aided Civ. Eng 2006, 21, 573–593. [Google Scholar] [CrossRef]
- Barbat, A.H.; Carreño, M.L.; Pujades, L.G.; Lantada, N.; Cardona, O.D.; Marulanda, M.C. Seismic Vulnerability and Risk Evaluation Methods for Urban Areas. A Review with Application to a Pilot Area. Struct. Infrastruct. Eng. 2010, 6, 17–38. [Google Scholar] [CrossRef]
- Choudhury, T.; Kaushik, H.B. Seismic Fragility of Open Ground Storey RC Frames with Wall Openings for Vulnerability Assessment. Eng. Struct. 2018, 155, 345–357. [Google Scholar] [CrossRef]
- Vargas Alzate, Y.F.; Pujades Beneit, L.G.; Barbat, A.H.; Hurtado Gomez, J.E.; Diaz Alvarado, S.A.; Hidalgo Leiva, D.A. Probabilistic Seismic Damage Assessment of Reinforced Concrete Buildings Considering Directionality Effects. Struct. Infrastruct. Eng. 2018, 14, 817–829. [Google Scholar] [CrossRef]
- Pujades, L.G.; Barbat, A.H.; González-Drigo, R.; Avila, J.; Lagomarsino, S. Seismic Performance of a Block of Buildings Representative of the Typical Construction in the Eixample District in Barcelona (Spain). Bull. Earthq. Eng. 2012, 10, 331–349. [Google Scholar] [CrossRef]
- Gondaliya, K.; Amin, J.; Bhaiya, V.; Vasanwala, S.; Desai, A. Generating Seismic Fragility Curves of RC Frame Building Using NSPA and IDA. Asian J. Civ. Eng. 2023, 24, 523–538. [Google Scholar] [CrossRef]
- Priestley, M.J.N.; Seible, F.; Calvi, G.M. Seismic Design and Retrofit of Bridges, 1st ed.; Wiley: Hoboken, NJ, USA, 1996; ISBN 978-0-471-57998-4. [Google Scholar]
- Computers and Structures, Inc. (CSI). SAP2000—Structural Analysis Program—Advanced Static and Dynamic Finite Element Analysis of Structures; Computers and Structures, Inc. (CSI): Berkeley, CA, USA, 2011. [Google Scholar]
- Palanci, M.; Senel, S.M. Earthquake Damage Assessment of 1-Story Precast Industrial Buildings Using Damage Probability Matrices. Bull. Earthq. Eng. 2019, 17, 5241–5263. [Google Scholar] [CrossRef]








| Frame | Member | Floor | Width (mm) | Depth (mm) | Effective Section * |
|---|---|---|---|---|---|
| 2-Storey | Beams | 1 | 230 | 400 | 6–12 Φ (top) + 2–12 Φ (bottom) |
| Columns | 1 | 300 | 300 | 8–16 Φ | |
| Beams | 2 | 230 | 400 | 3–16 Φ (top) + 2–12 Φ (bottom) | |
| Columns | 2 | 300 | 300 | 4–16 Φ + 4–12 Φ | |
| 4-Storey | Beams | 1–2 | 230 | 450 | 4–16 Φ (top) + 2–16 Φ (bottom) |
| Columns | 1–2 | 350 | 350 | 12–20 Φ | |
| Beams | 3–4 | 230 | 400 | 4–16 Φ (top) + 2–16 Φ (bottom) | |
| Columns | 3–4 | 300 | 300 | 12–16 Φ | |
| 8-Storey | Beams | 1–4 | 300 | 450 | 2–20 Φ + 1–16 Φ (top) + 2–20 Φ (bottom) |
| Columns | 1–4 | 500 | 500 | 4–25 Φ + 8–20 Φ | |
| Beams | 5–8 | 250 | 450 | 4–16 Φ (top) + 2–16 Φ (bottom) | |
| Columns | 5–8 | 350 | 350 | 12–25 Φ | |
| 12-Storey | Beams | 1–4 | 300 | 550 | 2–20 Φ (top) + 2–16 Φ (bottom) |
| Columns | 1–4 | 550 | 550 | 4–25 Φ + 8–20 Φ | |
| Beams | 5–8 | 250 | 500 | 3–20 Φ (top) + 2–16 Φ (bottom) | |
| Columns | 5–8 | 450 | 450 | 4–25 Φ + 8–20 Φ | |
| Beams | 9–12 | 250 | 450 | 3–16 Φ (top) + 2–16 Φ (bottom) | |
| Columns | 9–12 | 400 | 400 | 8–16 Φ |
| Parameters | Mean | STD | Min | Max |
|---|---|---|---|---|
| β1 (Slight) | 0.65 | 0.020 | 0.59 | 0.69 |
| β2 (Moderate) | 1.17 | 0.050 | 1.01 | 1.28 |
| β3 (Severe) | 0.91 | 0.030 | 0.82 | 0.97 |
| β4 (Complete) | 0.48 | 0.001 | 0.47 | 0.48 |
| Slight Damage State (mm) | 35.64 | 1.28 | 30.87 | 44.53 |
| Moderate Damage State (mm) | 50.92 | 1.82 | 44.10 | 63.62 |
| Severe Damage State (mm) | 192.42 | 9.63 | 162.98 | 245.09 |
| Complete Damage State (mm) | 333.92 | 18.52 | 276.51 | 426.56 |
| Mean Damage Index Intervals | More Likely Damage State (ML Class) | Damage Threshold |
|---|---|---|
| 0.0–0.5 | No-damage (Class 3) | — |
| 0.5–1.5 | Slight (Class 5) | |
| 1.5–2.5 | Moderate (Class 4) | |
| 2.5–3.5 | Severe (Class 2) | |
| 3.5–4.0 | Complete (Class 1) |
| Model | Mean Squared Error (MSE) | R2 Score |
|---|---|---|
| Progressive TL with Attention | 0.002 | 0.98 |
| Traditional Deep Learning | 0.005 | 0.92 |
| Basic Transfer Learning | 0.002 | 0.94 |
| Random Forest Regression | 0.010 | 0.89 |
| Gradient Boosting | 0.007 | 0.91 |
| Linear Regression | 0.050 | 0.75 |
| Structural Damage | Precision | Recall | F1-Score |
|---|---|---|---|
| Class 1—Complete | 0.98 | 0.99 | 0.99 |
| Class 2—Severe | 0.89 | 0.90 | 0.89 |
| Class 3—No-damage | 0.94 | 0.99 | 0.97 |
| Class 4—Moderate | 0.89 | 0.84 | 0.86 |
| Class 5—Slight | 0.95 | 0.86 | 0.90 |
| Model | Accuracy (%) of Classification |
|---|---|
| RF | 70.82 |
| GBT | 75.18 |
| SVM | 65.02 |
| CNN | 85.11 |
| CNN with basic TL | 90.25 |
| Progressive TL with attention | 95.64 |
| Optimizer | Classification Accuracy (%) | Loss (Sparse Categorical Cross-Entropy: Classification Based) | Regression (R2) | Loss (MSE—Regression Based) |
|---|---|---|---|---|
| Adam | 95.64 | 0.1353 | 0.9970 | 0.0002 |
| RMSprop | 93.12 | 0.1725 | 0.9920 | 0.0003 |
| SGD | 88.65 | 0.2201 | 0.9850 | 0.0004 |
| Category | Model | Hyperparameters | MSE | R2 | Accuracy (%) |
|---|---|---|---|---|---|
| Unfreeze/AF Schedule | Head-only fine-tune | LR head = 0.001, Adam | 0.0012 | 0.960 | 88.50 |
| Last block unfrozen | LR base = 0.0001 | 0.0050 | 0.975 | 91.20 | |
| Full retrain (no TL) | LR = 0.0001, Adam | 0.0090 | 0.970 | 90.40 | |
| Random unfreeze | same LR | 0.0150 | 0.962 | 89.00 | |
| Attention | No attention | LR head = 0.001, Adam | 0.0450 | 0.974 | 90.80 |
| Attention without PTL | LR head = 0.0001, Adam | 0.0060 | 0.969 | 89.60 | |
| Single-head attention | LR head = 0.001, Adam | 0.0028 | 0.978 | 92.30 | |
| Proposed present study | PTL + attention | LR head = 0.001, Adam | 0.0020 | 0.980 | 95.64 |
Disclaimer/Publisher’s Note: The statements, opinions and data contained in all publications are solely those of the individual author(s) and contributor(s) and not of MDPI and/or the editor(s). MDPI and/or the editor(s) disclaim responsibility for any injury to people or property resulting from any ideas, methods, instructions or products referred to in the content. |
© 2025 by the authors. Licensee MDPI, Basel, Switzerland. This article is an open access article distributed under the terms and conditions of the Creative Commons Attribution (CC BY) license (https://creativecommons.org/licenses/by/4.0/).
Share and Cite
Gondaliya, K.M.; Tsavdaridis, K.D.; Raval, A.; Amin, J.A.; Borisagar, K. Attention-Enhanced Progressive Transfer Learning for Scalable Seismic Vulnerability Assessment of RC Frame Buildings. Buildings 2025, 15, 4383. https://doi.org/10.3390/buildings15234383
Gondaliya KM, Tsavdaridis KD, Raval A, Amin JA, Borisagar K. Attention-Enhanced Progressive Transfer Learning for Scalable Seismic Vulnerability Assessment of RC Frame Buildings. Buildings. 2025; 15(23):4383. https://doi.org/10.3390/buildings15234383
Chicago/Turabian StyleGondaliya, Kaushik M., Konstantinos Daniel Tsavdaridis, Aanal Raval, Jignesh A. Amin, and Komal Borisagar. 2025. "Attention-Enhanced Progressive Transfer Learning for Scalable Seismic Vulnerability Assessment of RC Frame Buildings" Buildings 15, no. 23: 4383. https://doi.org/10.3390/buildings15234383
APA StyleGondaliya, K. M., Tsavdaridis, K. D., Raval, A., Amin, J. A., & Borisagar, K. (2025). Attention-Enhanced Progressive Transfer Learning for Scalable Seismic Vulnerability Assessment of RC Frame Buildings. Buildings, 15(23), 4383. https://doi.org/10.3390/buildings15234383

