You are currently viewing a new version of our website. To view the old version click .
Buildings
  • Review
  • Open Access

24 November 2025

Advances in Building Energy Management: A Comprehensive Review

,
and
Department of Mechanical Engineering, Capital University of Science and Technology, Islamabad 44000, Pakistan
*
Authors to whom correspondence should be addressed.
This article belongs to the Special Issue Sustainable Building Thermal and Energy Management: Novel Materials and Advanced Cooling Strategies

Abstract

Buildings are a significant contributor to global energy consumption and greenhouse gas emissions, making their efficient management critical for achieving sustainability goals. This review aims to provide a comprehensive synthesis of recent advancements in building energy management, with a focus on emerging technologies, renewable energy integration, energy storage, simulation-based optimization and life-cycle costing (LCC) and carbon assessment (LCA) frameworks. Furthermore, a structured and systematic methodology was employed to select, organize, and analyze the relevant studies. The review highlights promising strategies, such as IoT-based smart energy systems, which have demonstrated up to 30% reductions in energy consumption. Furthermore, the integration of renewable resources such as solar, wind, geothermal, and biomass with thermal and electrical storage supports peak load reduction and improves resilience. Widely adopted simulation platforms (EnergyPlus, TRNSYS, DesignBuilder) enable robust evaluation, while LCC and LCA frameworks provide economic and environmental insights. Despite these advancements, challenges persist in data quality, system interoperability, and the absence of standardized evaluation methodologies.

1. Introduction

In recent times, the idea of buildings that are both decarbonized and exceptionally energy-efficient has risen to considerable importance. Buildings significantly contribute to global energy consumption and greenhouse gas emissions, representing 40% of total energy usage, with projections indicating further growth globally [,]. Their operations heavily rely on fossil fuels, resulting in substantial environmental impacts and natural resource depletion [,]. Over the past 40 years, energy demand from buildings has risen by 1.8% annually, predominantly driven by developing nations. Demand is anticipated to exceed 4400 Mtoe by 2050 []. In the European Union (EU), energy consumption in buildings constitutes roughly 40% of overall energy usage and 36% of CO2 emissions [].
In 2022, direct CO2 emissions from building operations decreased to 3 gigatons, whereas indirect CO2 emissions increased to nearly 6.8 gigatons. This decline in direct emissions represents a slight year-on-year reduction, contrasting with the trend observed from 2015 to 2021, during which direct emissions grew at an average rate of approximately 1% per annum. Concurrently, indirect emissions from building operations increased by approximately 1.4% in 2022, indicating a growing reliance on electricity [].
To mitigate global warming, global building emissions must be reduced by 50% by 2030, aiming for net-zero life-cycle emissions across all buildings by 2050 []. With projected decreases in heating demand and substantial increases in cooling needs due to global warming, sustainable energy management in buildings has become increasingly critical. Strategies such as optimizing HVAC, lighting, insulation, and integrating smart technologies can reduce energy consumption by up to 50%, offering significant environmental and economic benefits. Improved efficiency not only lowers operational costs but also enhances energy security by reducing reliance on fossil fuels [].
Improving energy efficiency in buildings not only contributes to environmental sustainability but also enhances economic performance and occupant welfare by providing healthier, more comfortable indoor environments. Energy efficiency and electrification drive decarbonization in Net Zero Energy (NZE) buildings sector, reducing dependency but not achieving complete reduction in energy consumption and emissions []. Since energy efficiency directly lowers energy demand and related carbon emissions, it is essential to reach NZE by 2050 []. In order to provide a shared vision for a peaceful world and its people, the United Nations unveiled the Sustainable Development Goals (SDGs) in 2015 []. Energy efficiency in buildings contributes to several goals, specifically SDGs 3, 7, 8, 9, 11, 12, and 13, by reducing energy demand, supporting clean energy integration, fostering innovation, and mitigating climate impacts [], as illustrated in Figure 1.
Figure 1. SDGs in the context of building energy management, highlighting the role of energy-efficient buildings in promoting sustainability goals across environmental, economic, and social dimensions.
In light of these global objectives, there is a growing need to explore how technological, economic, and environmental strategies within building energy management can advance SDG-aligned targets for efficiency and sustainability. This review, therefore, synthesizes recent advancements in building energy management, encompassing emerging technologies, renewable energy integration, energy storage solutions, simulation tools, and life-cycle cost (LCC) and life-cycle carbon assessment (LCA) methods. Unlike earlier reviews that have focused on specific technologies such as Phase Change Materials (PCMs), Building Energy Management Systems (BEMS), or solar integration, this study highlights the integrated and complementary role of these approaches in enhancing building performance. By bridging technological innovation with LCC–LCA frameworks, this review presents a holistic perspective on achieving energy-efficient, cost-effective, and environmentally responsible buildings. Furthermore, a structured and systematic methodology was employed to select, organize, and analyze the relevant studies. The literature search was conducted across prominent databases such as Scopus, Google Scholar, and ScienceDirect, with a focus on publications from 2020 to 2025, prioritizing recent studies (2020–2025) to ensure the relevance of the findings. Keywords such as “building energy management,” “BEMS,” “thermal energy storage,” “renewable energy integration,” “digital twin,” “IoT,” and “optimization in buildings” were used to identify pertinent research. The studies were selected based on their contribution to understanding the integration of various systems and technologies, with a particular emphasis on their impact on building energy efficiency and sustainability.
The paper is organized in the following manner:
Emerging technologies in building energy management systems, like Smart building energy management systems, including Internet of Things (IoT), Digital Twins (DTs), Machine Learning (ML) algorithms, are presented in Section 2. Section 3 describes renewable energy integration in buildings. Section 4 presents the energy storage solutions in buildings. Section 5 explains simulation and modeling for energy optimization in buildings. Section 6 describes the Life Cycle Costing (LCC) and Life Cycle Carbon Assessment (LCA) in Building Energy Management Systems. At last, the conclusion and future recommendations are presented in Section 7.

2. Emerging Technologies in Building Energy Management

2.1. Smart Building Energy Management Systems (SBEMS)

A key component of Smart Building Energy Management Systems (SBEMS) is the integration of advanced technologies like Internet of Things (IoT), Artificial Intelligence (AI), and real-time data analytics to optimize building energy performance. These systems are designed to track, regulate, and optimize energy use while preserving occupant comfort and reducing costs. SBEMS are generally centralized systems that consist of sensors, controllers, communication networks, and user interfaces. These elements work in collaboration to collect data regarding building energy performance, analyze energy consumption patterns, and enhance the energy efficiency of system operations [,]. The integration of Model Predictive Control (MPC) and Deep Reinforcement Learning (DRL) in SBEMS enables real-time, multi-objective optimization. MPC offers model-based foresight and constraint handling, while DRL provides adaptive, data-driven control in complex environments. Together, they enhance energy efficiency, occupant comfort, and system responsiveness in smart buildings [,,,]. Eini and Abdelwahed developed a learning-based MPC framework for a four-zone smart building, in which occupancy profiles are predicted using artificial neural networks to inform the MPC optimizer. They found dramatic energy savings in EnergyPlus simulations: 40.56% less cooling power consumption and 16.73% less heating power consumption compared to conventional MPC, while maintaining occupant comfort [].
Figure 2 presents a comprehensive view of the smart building concept, emphasizing its ability to interact with the surrounding environment. Smart buildings are portrayed as interactive entities capable of communicating with other buildings and assets such as electric vehicles, forming smart energy districts. They are designed to be self-operating, enabling proactive control of HVAC systems and electricity grids. Connectivity and interoperability are central, allowing different systems and devices to exchange information seamlessly. Cost-effective resource utilization is another key aspect, ensuring efficient energy use while minimizing operational expenses. The figure also highlights the importance of user interaction, where occupants, referred to as smart users, actively engage with building systems to make informed decisions. By leveraging advanced technologies such as IoT, AI, and big data analytics, smart buildings optimize energy usage and comfort levels, ultimately striving to enhance their smartness as measured by the Smart Readiness Indicator (SRI) [].
Figure 2. Key components of smart buildings, including energy resources, digital twins, automation, sensors, and smart appliances, all interconnected with users and supported by IoT and connectivity [].

Role of IoT and AI in SBEMS

The IoT optimizes energy management in smart buildings by enabling real-time monitoring and control. IoT systems deploy sensors to track energy consumption, allowing for dynamic adjustments based on occupancy, weather, and demand patterns. Studies show that IoT integration can reduce energy consumption by up to 30% and operational costs by 20% []. Furthermore, IoT plays a vital role in demand-side management (DSM) by using Smart Compact Energy Meters (SCEMs) and other IoT devices. The SCEM is an IoT-enabled device that provides real-time monitoring and control of energy consumption in commercial buildings. Studies have demonstrated that SCEMs can lead to energy savings ranging from 15% to 49% []. Additionally, Smart thermostats and automated blinds further optimize building operations by adjusting heating and cooling based on external weather conditions and occupancy patterns []. A commercial complex that deployed IoT sensors for lighting, heating, and cooling systems achieved a 30% reduction in energy costs [].
For instance, IoT-based systems using efficient protocols like the Constrained Application Protocol (CoAP) have demonstrated energy savings of approximately 30.86%. The CoAP is a lightweight, UDP-based application layer protocol designed for resource-constrained IoT devices. It enables efficient communication by supporting asynchronous message exchanges and low-overhead data transmission []. IoT systems can manage the incorporation of renewable energy sources (e.g., solar panels) into the building’s energy grid, optimizing their use based on demand forecasts []. A study developed an IoT-based smart green energy management system for a university campus. The system combined machine learning and reinforcement learning techniques to optimize energy consumption and solar energy generation. Utilizing data from three campus buildings, the system achieved a root mean square error (RMSE) of 14.72 for energy consumption and 75.45 for solar generation, demonstrating effective prediction and optimization capabilities []. While the benefits of IoT in smart building energy management are substantial, challenges such as high initial costs, data security concerns, and system integration complexities remain significant barriers to widespread adoption. Figure 3 shows the applications of IoT in smart buildings.
Figure 3. Integration of IoT in smart buildings, showing connections between building systems, IoT application areas, and various technological layers, including application, network, and perception layers [].
IoT frameworks facilitate intelligent energy management by incorporating advanced technologies such as edge computing and machine learning. These technologies enable smart buildings to perform complex data analysis and make informed decisions about energy usage. For instance, a study proposed a distributed energy management system that combines edge computing and machine learning to optimize energy scheduling. The system achieved a 12% increase in energy utilization efficiency and an 18% reduction in energy waste during demand fluctuations. Additionally, the response time improved by 30% compared to traditional cloud-based solutions, demonstrating enhanced real-time adaptability and efficiency in energy management []. Moreover, IoT systems can incorporate cross-domain data, encompassing energy production, pricing, weather information, and user behavior, to formulate actionable strategies for energy consumers []. BEMS and IoT-enabled controls are more impactful in commercial and institutional buildings due to higher energy intensity and complex load profiles []. For instance, automated climate control systems using distributed temperature, humidity, and occupancy sensors are particularly effective in large commercial or institutional buildings, where they dynamically adjust HVAC and lighting to match real-time usage, yielding significant energy savings [].
Table 1 summarizes various machine learning algorithms used in SBEMS, the objectives of IoT technologies, the types of buildings they are applied to, along with their advantages and disadvantages.
Table 1. Comparison of Machine Learning Algorithms for IoT-Based Building Energy Management: Objectives, Applications, and Performance Metrics [,,,,,].

2.2. Digital Twins (DTs) for Building Energy Optimization

DTs offer virtual representations of physical buildings, integrating real-time data from sensors and various sources to model and improve building performance. These virtual models can be employed for numerous purposes, including component monitoring, anomaly detection, predictive maintenance, operational optimization, and the modeling of alternative conditions []. DTs enable building operators to analyze energy consumption patterns, identify inefficiencies, and test different energy-saving strategies without disrupting the actual building operations []. Figure 4 shows the schematic illustration of conceptual model of building digital twin.
Figure 4. Conceptual model illustrating the data flow within a digital twin, integrating both physical and virtual spaces [].
Recent developments in DT technology have enabled its implementation across multiple domains within the building sector []. Studies indicate that integrating DTs into building energy management can lead to energy savings of approximately 20–30% []. Furthermore, DTs rely on foundational technologies such as BIM and simulation tools to create accurate, dynamic virtual replicas of physical buildings. BIM provides the geometric and semantic data needed to construct a detailed 3D model of the building, while simulation tools like OpenStudio allow performance analyses such as energy modeling. A study utilizing OpenStudio showed that decreasing the air handling unit’s operating time by 1 h (according to the EN 16798 schedule) saves 451 kWh annually, while reducing it by 2 h raises CO2 levels beyond recommended limits, compromising occupant comfort []. Seo and Yun [], based in South Korea, utilized Building Information Modeling (BIM) to identify a turn-off strategy that decreased energy consumption by 60% in a university classroom building using LED lighting. Their findings highlighted that while LED lighting is highly efficient, its design can lead to higher energy consumption, necessitating further optimization. Furthermore, the incorporation of ML algorithms into DTs automates optimal control strategies, further enhancing energy management capabilities. A study involves integrating ANN model for forecasting energy consumption, as demonstrated in a case study at the University of Sharjah, where a DT achieved high accuracy in predicting building energy use. The simulation model showed high accuracy with R-values of 0.98106, 0.98651, and 0.99647 for 15 min, hourly, and daily timesteps, respectively. The ANN-based forecasting model achieved an R-value of 0.98667 for predicting energy consumption 15 min ahead []. Benefits and challenges of using DTs in different building types are presented in Table 2.
Table 2. Digital Twin (DT) Implementation: Benefits and Challenges Across Various Building Types and Targets.

3. Integration of Renewable Energy Systems (RES) in Buildings

Integrating renewable energy systems (RES) in buildings reduces fossil fuel dependence and supports net-zero carbon goals. This requires selecting appropriate technologies that align with building energy demands and local conditions. Modern designs incorporate RES early, optimizing energy flows through smart systems and storage, enhancing resilience and stabilizing energy costs. The following sections explore key renewable technologies like solar, wind, geothermal, and biomass.

3.1. Solar Systems

The incorporation of solar energy systems within buildings has received significant focus in recent years due to their capacity to reduce traditional energy usage and lower CO2 emissions. Solar energy is favored for its technological simplicity and local applicability, providing both electrical and thermal energy []. This integration encompasses both passive and active solar technologies. Active solar systems encompass various technological approaches that employ mechanical or electrical components to harness and incorporate solar energy into a building’s design and functionality. For instance, Hewlett-Packard (HP) installed a 1 MW solar system on the roof of its facility in Palo Alto, California. The installation is expected to supply 20% of the building’s electricity needs, contributing to the company’s sustainability goals. Over its lifetime, the system is projected to deliver an estimated savings of $1 million, demonstrating the financial and environmental advantages of solar energy adoption through third-party ownership models [].
Conversely, passive solar systems rely on the natural characteristics of the building and its environment to collect and retain solar energy, eliminating the need for mechanical or electrical devices. A case study of a net-zero energy home in Boulder, Colorado, investigated the impact of passive solar design and enhanced insulation on residential energy performance. The house consumed approximately 70% less energy than a typical U.S. residence, achieving around 80% reductions in heating and cooling costs, with the slightly higher construction investment recovered within seven years through energy savings [].
Solar panels can be integrated into buildings through three main approaches: roof integration, façade integration, and external device integration. Roof-integrated systems can be applied to either continuous or segmented roofing surfaces. Façade integration includes elements such as curtain walls, double-skin façades, rainscreens, and window systems. External integrations refer to architectural elements like canopies, parapets, and balconies that support solar panels in contact with the outdoor environment (Figure 5) [].
Figure 5. Integration options of solar systems in buildings, including roof-mounted, external devices, and facade-integrated configurations [].
A widely adopted method is the Building-Integrated Photovoltaic (BIPV) system, where photovoltaic panels are embedded directly into the building envelope. These systems serve a dual purpose, generating electricity and acting as functional building components, such as walls or roofing, thereby reducing material and installation costs. An extension of this concept is the Building-Integrated Photovoltaic/Thermal (BIPV/T) system, which incorporates ventilated fluids to cool the PV panels while simultaneously recovering heat. This enhances overall energy efficiency by supplying both electrical and thermal energy for building applications, such as water heating, space heating, or even drying processes [].

3.2. Wind Systems

The integration of wind energy systems into buildings, known as building-integrated wind technology (BIWT), is an emerging trend focused on enhancing energy efficiency and sustainability in urban environments []. Traditional wind turbines are often challenging to integrate into buildings due to space constraints and the need for structural modifications. To address this, a study introduced a novel BIWT system that harnesses wind pressure on the building’s exterior to generate electricity (Figure 6). The design incorporates a guide vane to accelerate wind speed and a rotor with an optimized shape. Computational Fluid Dynamics (CFD) analysis was conducted to determine the optimal system configuration. Performance was assessed through a two-step experimental process, revealing that the system could supply approximately 6.3% of a residential building’s electricity demand [].
Figure 6. Comparison of installation areas between the conventional BIWT and the newly designed system, along with an analysis of the structural characteristics of the proposed design [].
Horizontal-axis wind turbines (HAWTs) are best for large-scale energy production in open, windy areas. This is because they produce higher power output. They also perform well with strong, consistent winds. However, they need tall towers and more space. They are also more expensive to install and maintain. In contrast, vertical-axis wind turbines (VAWTs) work better in urban or low-wind settings. They are smaller and quieter. They are easier and cheaper to install and maintain. Another advantage is that they can catch wind from any direction. This makes them more practical for buildings. They are especially useful where space is limited and wind changes direction often []. Recent studies show that hybrid or optimized VAWT designs, such as helical or combined Savonius-Darrieus rotors, can improve self-starting and noise characteristics, and in some cases, machine learning optimization has increased VAWT power output by up to 30% over traditional designs [].
In 2015, two vertical-axis wind turbines were installed on the second level of the Eiffel Tower, generating approximately 10 MWh of electricity annually. This output is sufficient to power the first floor’s restaurants, shops, and exhibitions []. Similarly, Strata Tower features three 19 kW, 9 m diameter wind turbines within a rooftop venturi enclosure. Generating approximately 50 MWh annually, they supply 8–12% of the building’s electricity needs. This design highlights how wind energy can be seamlessly incorporated into urban architecture []. Furthermore, the design and integration of wind turbines in buildings are optimized using CFD simulations. Understanding wind flow patterns and creating systems that can optimize energy capture while reducing structural consequences are made easier with the aid of these simulations. These systems are superior to large-scale wind energy systems in several aspects, including lower prices, longer transmission lines, and less reliance on grid-connected power [].

3.3. Geothermal Systems

Geothermal energy systems offer a promising solution for integrating renewable energy into buildings, providing emission-free, low-impact, and cost-effective thermal energy for heating and cooling applications []. Geothermal energy is mostly utilized in buildings for heat pump technology-based space heating and cooling. The method uses the earth as a heat sink in the summer to remove heat for building cooling and as a heat source in the winter to heat buildings [].
Geothermal systems have the potential to considerably decrease energy consumption. For instance, a Shallow Geothermal Energy (SGE) system comprising 40 boreholes was implemented within a university building situated in Aveiro City, characterized by Mediterranean climate conditions. This system successfully attained a 55% reduction in energy consumption for heating and cooling purposes. The implementation of geothermal systems also facilitates substantial reductions in carbon dioxide emissions; the aforementioned SGE system mitigated 405.67 tons of CO2 over a 25-year lifespan []. These systems offer considerable energy savings and pollution reductions, and they are especially good at integrating with HVAC systems and building envelopes. A study showed a 29% energy saving rate (for both heating and cooling) compared to conventional systems, with a reduction in CO2 emissions by more than 7 kg per square meter []. Ground Source Heat Pumps (GSHPs) are widely used for both heating and cooling applications, as shown in Figure 7 []. Geothermal heat pumps can reduce operational energy use by up to 84% for heating and 83% for cooling compared to traditional systems, with a quick payback period in terms of energy and greenhouse gas emissions [].
Figure 7. Schematic diagram of GSHP systems for heating applications. In cooling mode, the flow direction is reversed to facilitate heat extraction from the building [].
Additionally, incorporating pipe-embedded building envelopes, where pipes are integrated into the exterior walls or roofs of buildings, has shown promise in optimizing energy use and thermal comfort. These systems are particularly effective in climates with large diurnal temperature variations and in buildings utilizing renewable heating sources like solar thermal collectors or heat pumps []. Fan et al. [] investigated a geothermal energy system integrating pipe-embedded envelopes with ground source heat exchangers (GSHEs) for residential buildings in Wuhan, China. They tested three configurations: Case 1 (PE walls + windows), Case 2 (PE walls), and Case 3 (PE windows), compared to a base case without PE envelopes. Case 1 achieved the highest energy savings, 25.2% for cooling and 11.8% for heating, along with a carbon reduction of 3417 kg-CO2 over 15 years. The study emphasizes the potential of this system but recommends further research on scalability and climate adaptability. Zhao et al. [] conducted a five-month field test on a double-layer pipe-embedded wall (DPEW) heating system in a Beijing office, integrating ground heat exchangers with an air-source heat pump. The system achieved heating performance comparable to radiant floor systems, with reduced heat loss and improved efficiency through optimized surface emissivity and startup control strategies. In cold climates, technologies like ground source heat pumps and triple-glazed windows offer substantial benefits, whereas in hot-arid zones, solar thermal collectors and BIPV with proper shading can significantly offset cooling loads [,].

3.4. Biomass Systems

Biomass is one of the most significant and abundant energy sources globally, ranking third after coal and oil in terms of energy production. It plays a crucial role in meeting global energy demands, accounting for approximately 10% of the world’s total energy consumption []. Figure 8 shows the classification of biomass. The integration of biomass systems in buildings can take various forms, including polygeneration [], trigeneration [], and combined heat and power (CHP) systems [].
Figure 8. Detailed classification of biomass as a renewable energy source, highlighting the categories derived from vegetable and animal sources [].
Polygeneration systems produce multiple outputs such as electricity, heat, and synthetic fuels, enhancing overall efficiency by minimizing energy losses. They are particularly beneficial when integrated with buildings, offering improved efficiency and sustainability []. Trigeneration systems provide electricity, heating, and cooling, making them suitable for buildings with diverse energy needs. Biomass gasification combined with internal combustion engines can efficiently meet the demands of buildings. These systems can recover waste heat for space heating and cooling, enhancing overall system efficiency []. Biomass-fueled CHP systems can efficiently supply energy with high flexibility, using various technologies like steam cycles, gas turbines, and fuel cells. These systems are adaptable to different building energy demands [].
Onsite biomass systems, such as the Integrated Cycles for Urban Biomass (ICU) concept, have demonstrated significant potential in reducing CO2 emissions. According to a study by Meinusch et al. [], the ICU system can save approximately 6468 kg of CO2-equivalent emissions annually per residential complex by converting biowaste into biogas, heat, and electricity. The economic viability of such systems is further improved in large-scale implementations, especially in contexts where rising food prices increase the cost-effectiveness of biowaste utilization []. It was also recognized that biomass-driven combined cooling, heating, and power (CCHP) systems have the ability to enhance fuel efficiency and provide sustainable solutions. A study of a micro-CCHP system, designed for residential, hotel, and health center applications, reduces CO2 emissions by up to 15.8% compared to conventional systems. Payback periods are 2.4 years for health centers, 2.5 years for hotels, and 4.1 years for residential buildings. Optimal heating/cooling storage volumes are 15,000 m3 for residential and hotel use and 11,000 m3 for health centers. The system follows a thermal-driven strategy in winter and intermediate seasons, shifting to a cooling-driven approach in summer []. Additionally, Microalgae-based biomass systems, such as microalgae photobioreactors (PBRs), have potential for building integration due to their ability to absorb CO2, recycle wastewater, and release O2, outperforming other renewable resources. Despite challenges like biorefinery infrastructure and high initial costs, PBRs offer environmental benefits [].
Biomass energy systems in buildings face challenges due to feedstock variability, combustion characteristics, and emissions control. Unlike other renewables, biomass systems must manage inconsistent moisture content and calorific values while adhering to strict environmental standards. Effective design requires selecting suitable combustion or gasification technologies, along with robust feedstock supply chains. Recent studies emphasize the importance of real-time monitoring and adaptive control strategies to ensure efficiency and minimize emissions such as particulates and NOx. Without these measures, biomass systems risk reduced performance and higher maintenance [,]. Remedies include implementing preprocessing techniques like drying and densification to stabilize fuel quality and incorporating advanced filtration technologies or cleaner combustion methods, such as pyrolysis or gasification, to control emissions. Additionally, integrating real-time monitoring can help adjust operations based on feedstock quality, improving system reliability and efficiency. Site-specific feasibility assessments are essential for optimizing these solutions and ensuring long-term operational success.

3.5. Hybrid Renewable Energy Systems (HRES)

HRES in buildings integrate multiple renewable sources (e.g., solar, wind, geothermal, biomass) with energy storage to enhance efficiency, reduce costs, and ensure stable power supply by mitigating intermittency. These systems provide both thermal and electrical loads, offering flexibility and revenue optimization while supporting grid stability []. HRES can utilize solar technologies, such as Solar Dish Stirling, combined with wind turbines to optimize energy production and storage []. A biogas-solar-based hybrid power plant with storage was studied for commercial buildings in the United States. The system can operate with 100% renewable energy if the bio-digester produces 6000–9500 standard m3/year and the battery is fully charged at the start of the year []. Similarly, A polygeneration system in Chongqing, China, integrating a ground source heat pump and an anaerobic digester, was studied for rural applications. The system achieved primary energy savings of 21.6% and 32.2% compared to individual technologies []. Aloini et al. [] developed a comprehensive framework for evaluating long-term investments in HRES for off-grid buildings. Their approach utilizes simulations to optimize system design, component sizing, and operational strategies while accounting for interactions between electricity and heat generation components. It also considers building load and evaluates the impact of energy demand uncertainty in an integrated manner. The viability of the investment assessment methodology was substantiated by a case study conducted at an off-grid facility, which demonstrated potential cost savings of up to €47,000 and a reduction of 320 tons of CO2 emissions. Xu et al. [] introduced a methodology aimed at enhancing the design of building energy systems that integrate multiple renewable energy sources. A matrix methodology was employed to standardize the modeling of various energy processes within the building, encompassing energy generation, utilization, and storage, as illustrated in Figure 9. The energy system of a building utilizing HRES can be optimized to minimize the overall lifecycle cost. When applied to a renewable energy-powered building in Beijing, China, and evaluated against a prior energy system, the optimized methodology resulted in a 14.9% decrease in the overall lifecycle cost. However, the efficacy of hybrid energy systems is contingent upon the configuration and optimization of their constituent components. It is essential to take into account the environmental implications of each component in order to ensure the overall sustainability of the system [,].
Figure 9. Integration of hybrid renewable energy resources into building energy systems to meet electrical, heating, and cooling demands for building energy management [].
The economic aspect serves as a fundamental criterion in the selection of an efficient hybrid energy system for a building. In nearly all cases, the substantial capital expenditure required is a significant barrier to implementing renewable energy applications. The upfront investment for HRES can be significant, deterring widespread adoption. Integrating multiple energy systems requires advanced technical knowledge and infrastructure, which can be a barrier in less developed regions [,].
Table 3 shows the Summary of different types of renewable energy integration in buildings.
Table 3. Global Applications of Building-Scale Renewable Energy: Key findings and challenges.

4. Energy Storage Solutions for Efficient Building Energy Management

Thermal and electrical energy storage technologies are essential for improving building sustainability and energy efficiency. Thermal energy storage (TES) systems, such as phase change materials (PCMs), help regulate thermal loads, while electrical storage solutions, like batteries, improve renewable energy utilization and contribute to grid stability. Batteries, in particular, are used in electrical energy storage systems, which store excess electricity produced by renewable sources like PV systems and release it when demand is high or renewable energy supply is low. Energy storage demand is projected to triple by 2030, driving researchers to develop advanced ESS capable of efficiently managing electricity. ESS can be classified based on factors like type, intended uses, storage length, and efficiency []. The projected market size for energy storage systems (ESS) from 2023 to 2033 is expected to reach $535.53 billion, a significant increase from $246.54 billion in 2023 (Figure 10). This growth is driven due to the global shift towards cleaner energy solutions [].
Figure 10. Projected market size of energy storage systems (ESS) from 2023 to 2033, expressed in USD billion [].

4.1. Thermal Energy Storage

To reduce energy consumption, various techniques can be employed, including improving building insulation. Among these strategies, TES stands out as a highly effective approach, particularly when integrated with renewable energy sources such as geothermal or solar energy. The market size for TES systems was assessed at a valuation of USD 54.4 billion in 2024, with projections indicating a compound annual growth rate (CAGR) of 5.6% from 2025 to 2034 []. TES systems facilitate the accumulation of thermal energy during periods of low demand or energy availability, thereby enabling its utilization during peak consumption periods. Furthermore, TES can be employed for both cooling and heating purposes within buildings []. TES can be categorized into latent heat, sensible heat, and chemical reactions. In the last two decades, latent heat thermal energy storage (LHTES) has been the most commonly studied method []. LHTES accumulates energy in PCM, which absorbs or releases heat through the change in phase. PCMs are further divided into three main types based on their composition: organic, inorganic, and eutectic PCMs []. Furthermore, PCM selection is crucial for LHTES materials in buildings. However, the quantity of PCMs exhibiting all the requisite qualities (thermo-physical, kinetic, chemical, technical, and economic) is nonexistent; therefore, concessions to a specific extent may be applicable in certain instances []. Therefore, Yang et al. [] developed a method for PCM selection based on multi-criteria decision-making (MCDM) to address the contradictory properties of PCMs. The approach demonstrated the ability to achieve reasonable results regarding PCM selection for targeted applications.

Applications of PCMs in Buildings

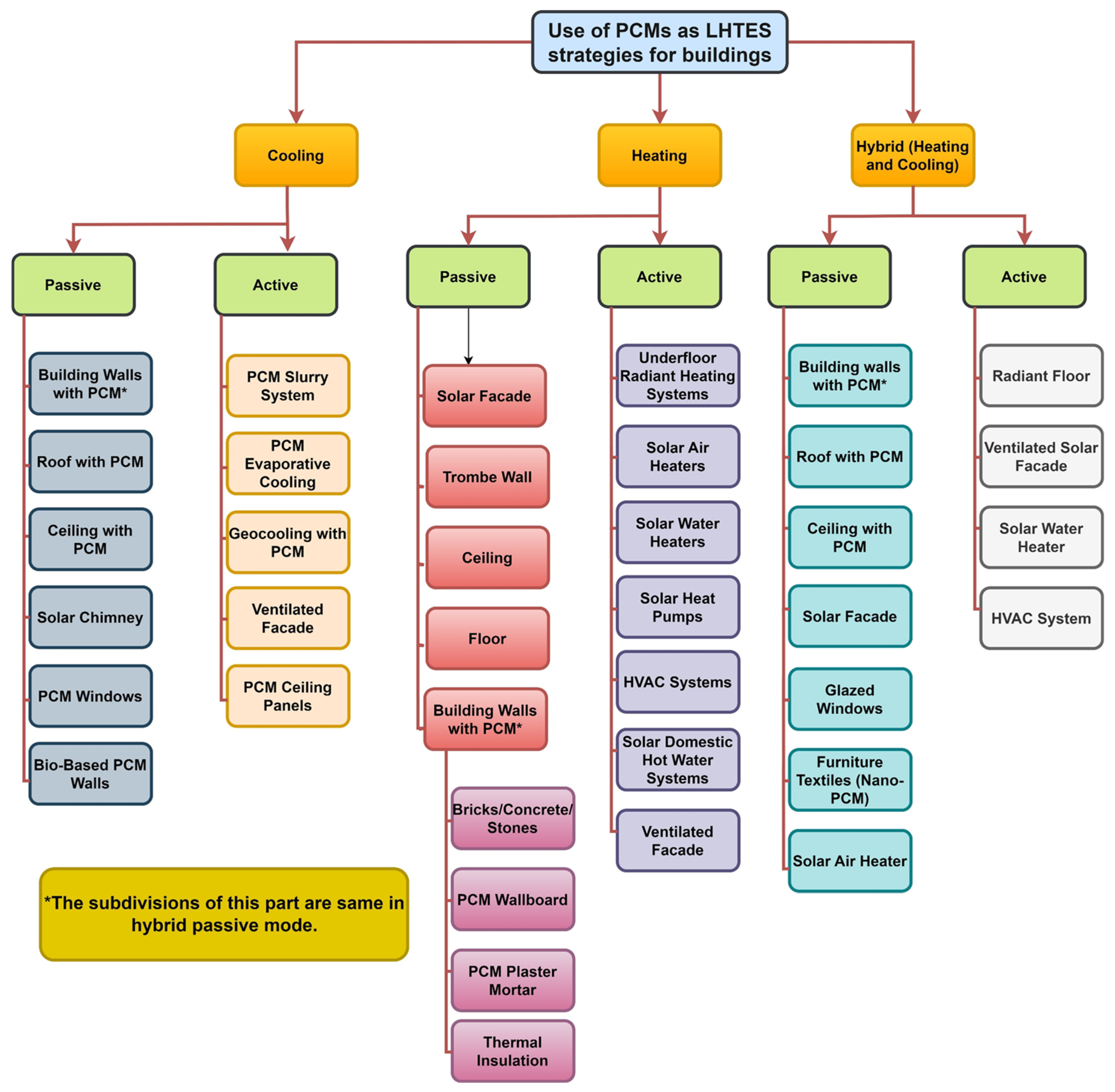
Both new buildings and the retrofit of existing buildings can benefit from PCM applications []. In 1975, Telkes [] initially explained the use of PCMs for thermal regulation in buildings. Since then, numerous research studies [] focusing on the incorporation of PCMs into building envelopes (walls, ceilings, floors, etc.) [] have been published, emphasizing improvements in thermal comfort and energy efficiency []. PCMs can be utilized in buildings for passive and active cooling, passive and active heating, as well as hybrid systems, as shown in Figure 11.
Figure 11. Application domains of PCMs in buildings for LHTES in cooling, heating, and hybrid systems [,].
Active methods involve the use of mechanical systems to circulate air or fluid through PCM storage units. These systems are more suitable for extreme climates and can meet higher heating and cooling demands []. Abuska et al. [] experimentally evaluated three identical single-glazed solar air heaters (SAHs) to examine the effect of phase change material (PCM)-based thermal energy storage and a honeycomb fin structure on performance, as shown in Figure 12. The PCM-integrated designs improved daily thermal efficiency by 2.6–22.3%, particularly at higher mass flow rates, while the honeycomb configuration significantly shortened charging and discharging durations.
Figure 12. Three types of tested SAHs featuring different heat storage panels: Type I with PCM-Honeycomb, Type II with PCM panels, and Type III utilizing glazing with a glass wool sheet and flat absorber plate [].
On the other hand, Passive methods involve incorporating PCMs into building envelopes or components without additional mechanical systems. Kara and Kurnuç [] conducted a study on the performance of two Trombe walls in Erusurm, Turkey, with triple pane windows (Figure 13). They used GR35 PCM and GR41 for the walls. Results showed a range of solar energy gain to heat load, with PCM walls having a daily efficiency of 20% to 36%. GR35 was found to be more efficient than GR41 in this application.
Figure 13. Working principle of the Trombe wall with triple glazing, utilizing solar radiation for passive heating in winter and efficient temperature regulation in summer through strategic material selection and air circulation [].
The effectiveness of energy management technologies varies significantly depending on building type and local climate. For example, TES systems using PCMs are highly effective in residential and educational buildings in temperate climates, where diurnal temperature variation supports passive energy cycling. However, in hot–humid regions, their performance may be limited unless integrated with mechanical ventilation or dehumidification systems [,]. Table 4 shows the building-integrated PCM studies across different types of buildings.
Table 4. Building-integrated PCM studies summarizing PCM name/type, country, melting temperature (°C), study type, application (Passive/Active/Hybrid; Heating/Cooling), building type, key findings, limitations and reference.

4.2. Electrical Energy Storage (EES)

EES systems are transforming building energy management by enabling efficient integration of renewable generation with building loads. These systems, ranging from residential-scale batteries to commercial installations, provide critical flexibility by time-shifting solar and wind energy to match demand profiles. When integrated with BEMS, EES solutions, including stationary batteries and Vehicle-to-Building (V2B) technologies, demonstrate robust load-shaping capabilities, reducing peak demand while ensuring power reliability. By integrating EV batteries with BEMS, V2B enables buildings to utilize stored energy from parked vehicles, especially when combined with renewable sources like PV panels. This approach can significantly reduce electricity bills by up to 15.8% in some regions, and maximize the use of on-site solar generation, allowing buildings to operate more independently from the grid and reduce greenhouse gas emissions []. Advanced energy management strategies and optimization frameworks have demonstrated that V2B interactions improve load coverage, grid flexibility, and decarbonization benefits, while also lowering annual electricity costs and the levelized cost of energy []. In residential and campus settings, V2B systems can be designed to ensure that EVs are fully charged for drivers’ needs while still providing substantial energy support to buildings, even in the absence of dedicated stationary batteries. Moreover, V2B systems lower electricity bills by optimizing EV charging/discharging based on real-time pricing and demand charges, with reported reductions ranging from around 5% to over 15% depending on location and system design []. Furthermore, integrating V2B with other storage technologies, such as batteries and hydrogen systems, can optimize supply performance, grid integration, and economic outcomes, offering stakeholders robust pathways toward net-zero and carbon-neutral building operations [].
A study analyzing virtual energy storage (VES) in rural buildings using vehicle-to-home systems found that the VES system could deliver a maximum equivalent charging power of 432.82 kW, a maximum equivalent discharging power of 385.38 kW, and an equivalent energy storage capacity of 2165.64 kWh. This demonstrates that V2B can effectively participate in energy management for rural electric heating without the need for traditional energy storage systems []. For high-rise residential buildings, a hybrid system using battery and hydrogen vehicle storage achieved an annual average self-consumption ratio of 84.79%, a load cover ratio of 76.11%, and a hydrogen system efficiency of 77.06%. The lifetime net present value for the investor priority case was about $3.64 million, which is 29.88% less than the equivalent priority case, and the system showed negative annual carbon emissions, indicating positive environmental impacts []. The optimal configuration of 50% V2B chargers and 1 ESS significantly reduces cumulative peak-hour load and peak power by 51.3% and 42.4%, respectively, in an office park featuring photovoltaic generation []. Furthermore, the Smart Energy Management System (SEMS) with V2B strategy can significantly reduce building grid power demand (65%) and carbon emissions (64%), promoting smart, sustainable, and economically viable net-zero cities []. Table 5 shows the summary of EES technologies in various types of buildings.
Table 5. Summary of EES Implementations: Technology Configurations, Operational Parameters, and Performance Metrics Across Building Types and Geographical Regions.

5. Simulation and Digital Modeling for Energy Optimization

Simulation and digital modeling play a crucial role in energy optimization, particularly in the context of building performance and industrial processes. Several well-established simulation tools, including EnergyPlus, TRNSYS, and DesignBuilder, are widely recognized for their capabilities in accurately modeling energy consumption and optimizing energy systems in buildings []. EnergyPlus is a comprehensive building energy simulation software that models various energy flows within buildings, including heating, cooling, lighting, ventilation, and other related processes. It helps in assessing the energy performance of buildings by simulating and analyzing the interactions between building systems, environmental conditions, and energy usage. It is particularly effective for large-scale community modeling, including building-integrated photovoltaic/thermal (BIPV/T) systems. EnergyPlus allows for detailed energy modeling and has been enhanced with new components to improve its simulation capabilities [,]. For instance, Liu [] demonstrated that occupancy-based scheduling could reduce energy consumption by approximately 16% annually compared to constant temperature setpoints using EnergyPlus. To address the limitations of individual tools, researchers have developed co-simulation frameworks and new modeling approaches. For instance, a co-simulation framework between EnergyPlus and Ansys Fluent has been proposed to model PCM-integrated built environments with improved accuracy []. Additionally, new tools like Spawn, which couple EnergyPlus with Modelica, aim to bridge the gap between energy simulation and control implementation workflows. Spawn leverages EnergyPlus for efficient envelope simulation and established authoring tools, and integrates the Modelica Buildings Library, enabling advanced, realistic HVAC and control simulations. This combination facilitates the modeling of novel energy systems and control implementations at both building and district scales [].
DesignBuilder is a user-friendly interface for EnergyPlus, facilitating easier access to its powerful simulation capabilities. DesignBuilder software is a versatile simulation engine that enables energy analysis and automatic optimization of numerous building systems, including HVAC, lighting, domestic hot water (DHW), renewable energy innovations. It also calculates extra KPIs such as thermal comfort, GHG and carbon emissions, and financial assessments, providing a comprehensive tool for evaluating building performance across multiple dimensions []. Studies have shown that using DesignBuilder can result in up to a 19.2% reduction in cooling energy use and a 15.3% decrease in total energy consumption in residential buildings [].
TRNSYS is a powerful simulation tool specifically tailored for modeling transient energy systems in buildings, offering distinct advantages for HVAC and renewable energy integration []. Unlike specialized tools like EnergyPlus, TRNSYS provides unparalleled flexibility in modeling complex interactions between building loads, HVAC systems, and renewable energy sources. For instance, in the study by Dai et al. [], TRNSYS was used to optimize the joint operation of GSHPs in a hotel and office building, achieving 12–14% energy savings compared to traditional control strategies. Its ability to simulate hourly and annual performance enables precise analysis of part-load ratios (PLRs) and system COP, critical for optimizing building energy efficiency. Compared to specialized tools like EnergyPlus, TRNSYS offers greater flexibility for developing new mathematical models, making it more suitable for innovative designs. However, it often requires more detailed inputs than simpler tools, which can affect simulation accuracy. While TRNSYS achieves reliable annual energy demand predictions, discrepancies in hourly predictions can be significant when compared to other tools [,]. Table 6 presents the summary of simulation-based optimization studies across various building types, highlighting tools, objectives, applications, and key findings.
Table 6. Summary of simulation-based optimization studies across various building types, highlighting tools, objectives, applications, and key findings.

6. Life Cycle Costing (LCC) and Life Cycle Carbon Assessment (LCA) in Building Energy Management Systems

Building energy management systems (BEMS) are pivotal in enhancing energy efficiency, integrating renewable energy sources, and reducing operational costs in buildings. To comprehensively evaluate these systems, it is essential to consider both their economic and environmental impacts over their entire life cycle. Life Cycle Cost (LCC) and Life Cycle Carbon Assessment (LCA) are critical methodologies for evaluating the economic performance and carbon reduction potential of energy management solutions in buildings. These approaches provide a comprehensive analysis of costs and environmental impacts over the entire life cycle of a building, from construction to demolition. By integrating LCC and LCA, stakeholders can make informed decisions that balance economic viability with environmental sustainability [,].
LCC involves calculating the total cost of ownership over a building’s life span, including initial construction, operation, maintenance, and end-of-life costs. This approach helps in identifying cost-effective solutions by considering long-term financial implications []. The ISO 15686-5:2017 standard provides the methodological framework for LCC analysis in buildings. The standard utilizes discount rates and cost ratios to normalize future costs to present value []. A study conducted an LCC analysis of sustainable technologies in residential buildings over a 20-year period. Key findings revealed that biomass heating was the most cost-effective renewable option, with a net present value (NPV) of €213,339, outperforming gas condensing boilers (€235,496). Heat pumps had higher NPVs (€283,149–€334,322) due to rising electricity costs. Greywater recycling achieved savings of 13,000 m3 of water and €5347 compared to conventional systems, despite higher initial investments []. Furthermore, the highest LCC was associated with construction expenditures, which accounted for 55% to 58% of the total LCC. The operation and maintenance costs of the project over a 50-year lifespan constituted approximately 25% to 27% of the overall LCC, whereas the costs related to environmental impact were estimated to represent roughly 17% to 18% of the total LCC []. Case studies show that material production and operational energy use dominate both costs and emissions, with interventions such as improved insulation, HVAC upgrades, and renewable energy integration yielding significant reductions in both metrics []. Pimpalkar et al. [] integrate Weibull-based reliability analysis into LCC for rooftop PV in composite climates, showing that Operation and Maintenance (O&M) and failure costs, especially inverter and balance-of-system components, account for ~74% of total LCC, and that optimized maintenance schedules significantly improve cost-effectiveness. Hybrid PV-PCM-TEG systems yield ~17.5% shorter energy payback time and improved LCC compared to PV alone []. Furthermore, Abdolmaleki et al. [] optimized a hybrid solar-hydrogen energy system for a net-zero energy laboratory in Toronto using TRNSYS and EnergyPlus simulations. The optimized system achieved zero grid dependency with a 49.1% renewable fraction, 828 kg CO2 reduction, and a levelized cost of energy (LCOE) of $0.389/kWh. However, it resulted in a higher life-cycle cost (LCC) of $57,374 with a 39.8 m2 PV array and 3.9 m3 hydrogen storage.
LCA is a standardized methodology for quantifying environmental impacts throughout a building’s lifecycle. The framework follows ISO 14044 standards and encompasses cradle-to-grave analysis, including material production, construction, operation, and end-of-life phases. LCA provides quantitative measures of environmental performance, with Global Warming Potential (GWP) being the primary indicator for carbon assessment [,]. Building LCA typically follows the EN 15804 standard, which defines system boundaries across lifecycle phases A1–A5 (product and construction), B1–B7 (use stage), and C1–C4 (end-of-life) []. Research has shown that operational energy consumption dominates lifecycle carbon emissions, accounting for approximately 87–90% of total emissions [,]. Studies have established benchmarks for residential buildings, with lifecycle carbon emissions ranging from 5–12 kg CO2/m2/year for various building types []. Commercial buildings show higher intensities, with office buildings demonstrating emissions of 254.5 kg CO2 eq/m2 for decoration alone []. Recent studies have integrated machine learning techniques to enhance LCA and LCC accuracy and efficiency in buildings. A study by Gobinath et al. [] assessed an AI-integrated HVAC system in an Australian office building, demonstrating that despite higher initial capital costs due to sensor deployment and IoT infrastructure, the system achieved operational energy savings of around 9–10%, leading to significant reductions in total life cycle costs and carbon emissions over a 50-year period. Similarly, machine learning models have achieved average percentage errors of approximately 15.71% in predicting embodied carbon impacts []. Furthermore, large-scale lithium iron phosphate battery storage reveals >85% of lifecycle cost in upfront capital, with manufacturing driving most global-warming potential []. GSHP in a building achieves>24% lower environmental impact than air-source systems and payback periods under 5 years []. Comparative analyses in recent studies indicate that while solar photovoltaic and geothermal systems entail relatively higher initial installation costs, they offer substantial reductions in operational and maintenance expenses over their service life. Wind and hydropower systems, on the other hand, are often more site-dependent but provide competitive lifecycle costs in regions with consistent natural resources. Integrating such economic perspectives within LCC frameworks enables stakeholders to identify the most viable renewable option under specific climatic and operational conditions, thereby aligning sustainability goals with long-term financial feasibility []. Key stages in assessing a building’s carbon footprint: material production, operation (HVAC, lighting), and recycling are shown in Figure 14.
Figure 14. Key stages in assessing a building’s carbon footprint: material production, operation (HVAC, lighting), and recycling [].
Recent studies highlight the effectiveness of integrated LCC and LCA methodologies in comparing energy management solutions across a building’s entire life cycle. For example, Kneifel [] evaluated multiple efficiency upgrades in commercial buildings: lighting, HVAC, envelope enhancements, through 576 energy simulations. Results showed average operational energy savings of 20–30% and carbon emission reductions of around 16%, with many interventions paying for themselves via negative LCC due to smaller, more efficient systems. Similarly, Zhang [] examined deep energy retrofits in mid-rise Canadian residential buildings using EnergyPlus plus LCC/LCA analysis. Measures like solar PV and ASHP demonstrated significant GHG reductions (from 27.64 t CO2e to 3.77 t CO2e), though only some, like PV and ASHP, were cost-effective once life cycle costs were included; others, such as window upgrades, only became viable when incentives were applied. Furthermore, a study conducted an LCA and LCC analysis of BIPV systems in three Korean buildings over 50 years. Key results showed that BIPV systems reduced greenhouse gas emissions by up to 30%, with payback times ranging from 12 to 41 years. The NPV was positive for all buildings, reaching €399,493 for apartments under the best-case cost scenario. Additionally, BIPV systems achieved significant energy savings, covering 22–32% of the buildings’ primary energy demand, while avoiding land-use changes associated with conventional PV installations []. However, the integration of LCC and LCA methodologies presents technical challenges related to data interoperability and software compatibility []. Studies have identified the need for standardized data exchange formats and improved software integration capabilities []. Furthermore, one of the primary challenges in LCC and LCA studies is data quality and availability. Research has shown that database selection can result in 35.2% variation in embodied carbon calculations []. The lack of standardized databases and regional data remains a significant barrier to accurate assessment.
The outcomes of LCC and LCA analyses are profoundly influenced by regional conditions, leading to significant disparities in the effectiveness of sustainable technologies between developed and developing countries. For example, solar energy systems, particularly BIPV, often demonstrate favorable LCC and significant carbon reduction in sun-rich regions like the Middle East and Southern Europe, where high insolation offsets initial costs; however, in less sunny areas, the longer payback periods can be a barrier. Similarly, wind energy integration, especially small-scale VAWTs, can be cost-effective and low-carbon in consistently windy urban or coastal locales in Northern Europe and East Asia, though LCA must account for manufacturing impacts. Furthermore, geothermal systems, such as GSHPs, typically show excellent LCC and LCA performance in temperate regions like North America and Central Europe due to high efficiency and operational savings that outweigh high drilling costs, making them a cornerstone for decarbonization in developed nations, while their upfront investment remains prohibitive in developing countries. However, biomass systems are most viable from an LCC and LCA perspective in rural, agricultural regions with abundant organic waste, such as parts of Southeast Asia and Eastern Europe, where they utilize local resources and avoid emissions from waste decomposition; however, their sustainability is highly sensitive to supply chain logistics and combustion efficiency, with poor management leading to unfavorable LCA results and operational challenges in urbanized areas.

7. Conclusions and Future Recommendations

This review examined the progression of building energy management strategies, demonstrating how the integration of intelligent control, renewable energy technologies, and thermal–electrical storage can improve efficiency and sustainability at both operational and lifecycle levels. Among emerging supervisory control approaches, IoT-enabled Building Energy Management Systems (BEMS) and Model Predictive Control (MPC) consistently outperformed conventional rule-based methods, with studies reporting notable reductions in HVAC energy use, including reductions of around 40% in cooling power consumption when predictive scheduling is employed. Digital twin-based monitoring and optimization further enhanced performance by enabling continuous model-based adjustment and fault prediction in real operation. Within renewable systems, Building-Integrated Photovoltaic (BIPV) solutions demonstrated the strongest improvement in electricity generation and retrofit feasibility, while Ground-Source Heat Pumps (GSHPs) achieved up to 84% decreases in heating and cooling energy demand, representing the most reliable year-round option in temperate climates. Hybrid solar–biomass systems were shown to be most advantageous in regions with variable solar availability, supporting consistent thermal output. In energy storage, Phase-Change-Material-based thermal storage provided measurable gains in load shifting and heat retention, and solar-plus-storage configurations improved peak-load management and reduced grid dependency. Simulation-based optimization using TRNSYS, EnergyPlus, and DesignBuilder demonstrated energy-saving potentials up to 75%, validating their importance for design and retrofit analysis. Life-Cycle Cost (LCC) and Life-Cycle Carbon Assessment (LCA) findings indicated that systems that combine predictive control, on-site renewables, and storage tend to achieve the most favorable economic and environmental performance across the building lifecycle.
Future research should prioritize the development of self-learning, AI-driven control frameworks linked with digital twins, enabling buildings to continuously adapt operation in response to occupancy, weather, equipment degradation, and electricity price fluctuations. Establishing standardized and comparable LCC–LCA evaluation protocols is essential to support objective decision-making and policy alignment across regions. Further work on region-specific hybrid renewable configurations, for example, solar–geothermal in moderate climates and solar–biomass in resource-rich rural areas, will strengthen both energy reliability and decarbonization outcomes. Advancements in cost-effective PCM formulations, integrated thermal–electrical storage architectures, and secure, interoperable IoT communication layers will be critical for large-scale deployment. Continued coupling of simulation platforms with real-time building data will improve long-term predictive accuracy, operational resilience, and retrofit planning. Collectively, these directions support the transition toward scalable, cost-effective, and climate-aligned building energy systems, consistent with international net-zero and sustainability objectives.

Author Contributions

Conceptualization, M.N.S., M.U.S. and M.I.; methodology, M.N.S., M.U.S. and M.I.; formal analysis, M.N.S., M.U.S. and M.I.; writing—original draft preparation, M.N.S. and M.U.S.; writing—review and editing, M.N.S., M.U.S. and M.I.; supervision, M.I.; project administration, M.I. All authors have read and agreed to the published version of the manuscript.

Funding

This research received no external funding.

Data Availability Statement

No new data were created or analyzed in this study. Data sharing is not applicable to this article.

Conflicts of Interest

The authors declare no conflicts of interest.

References

  1. Zheng, J.F.; Lu, Z.P.; Ding, Y.; Guo, Z.Z.; Zhou, S.X. Management of Carbon Emissions Throughout the Building Life Cycle Based on the Analytic Hierarchy Process. Buildings 2025, 15, 592. [Google Scholar] [CrossRef]
  2. Ghorbany, S.; Hu, M.; Nouri, A. Commercial Buildings Decarbonization: Benchmarks and Strategies for the United States Sustainable Commercial Construction. Sustain. Cities Soc. 2025, 124, 106324. [Google Scholar] [CrossRef]
  3. Atmaca, A.; Atmaca, N. Carbon Footprint Assessment of Residential Buildings, a Review and a Case Study in Turkey. J. Clean. Prod. 2022, 340, 130691. [Google Scholar] [CrossRef]
  4. Papadakis, N.; Katsaprakakis, D. Al A Review of Energy Efficiency Interventions in Public Buildings. Energies 2023, 16, 6329. [Google Scholar] [CrossRef]
  5. Nejat, P.; Jomehzadeh, F.; Taheri, M.M.; Gohari, M.; Muhd, M.Z. A Global Review of Energy Consumption, CO2 Emissions and Policy in the Residential Sector (with an Overview of the Top Ten CO2 Emitting Countries). Renew. Sustain. Energy Rev. 2015, 43, 843–862. [Google Scholar] [CrossRef]
  6. Balaras, C.A.; Dascalaki, E.G.; Patsioti, M.; Droutsa, K.G.; Kontoyiannidis, S.; Cholewa, T. Carbon and Greenhouse Gas Emissions from Electricity Consumption in European Union Buildings. Buildings 2023, 14, 71. [Google Scholar] [CrossRef]
  7. Buildings—Energy System—IEA. Available online: https://www.iea.org/energy-system/buildings (accessed on 20 December 2024).
  8. Whitmee, S.; Green, R.; Belesova, K.; Hassan, S.; Cuevas, S.; Murage, P.; Picetti, R.; Clercq-Roques, R.; Murray, K.; Falconer, J.; et al. Pathways to a Healthy Net-Zero Future: Report of the Lancet Pathfinder Commission. Lancet 2024, 403, 67–110. [Google Scholar] [CrossRef]
  9. González, A.B.R.; Díaz, J.J.V.; Caamaño, A.J.; Wilby, M.R. Towards a Universal Energy Efficiency Index for Buildings. Energy Build. 2011, 43, 980–987. [Google Scholar] [CrossRef]
  10. Safitri, A.I.; Suprapto, N.; Nisa, K.; Rofi, M.; Arymbekov, B. Explore Action to Enhance Net Zero Emission 2050: Research Trends and the Way Forward 13th SDGs? E3S Web Conf. 2024, 568, 01004. [Google Scholar] [CrossRef]
  11. Moyer, J.D.; Hedden, S. Are We on the Right Path to Achieve the Sustainable Development Goals? World Dev. 2020, 127, 104749. [Google Scholar] [CrossRef]
  12. THE 17 GOALS|Sustainable Development. Available online: https://sdgs.un.org/goals (accessed on 21 December 2024).
  13. Shaqour, A.; Hagishima, A. Systematic Review on Deep Reinforcement Learning-Based Energy Management for Different Building Types. Energies 2022, 15, 8663. [Google Scholar] [CrossRef]
  14. Digitemie, W.N.; Ekemezie, I.O. A Comprehensive Review of Building Energy Management Systems (BEMS) for Improved Efficiency. World J. Adv. Res. Rev. 2024, 21, 829–841. [Google Scholar] [CrossRef]
  15. Shen, Z.; Jin, J.; Zhang, T.; Tagami, A.; Higashino, T.; Han, Q.L. Data-Driven Edge Computing: A Fabric for Intelligent Building Energy Management Systems. IEEE Ind. Electron. Mag. 2022, 16, 44–52. [Google Scholar] [CrossRef]
  16. Dagdougui, Y.; Ouammi, A.; Benchrifa, R. Energy Management-Based Predictive Controller for a Smart Building Powered by Renewable Energy. Sustainability 2020, 12, 4264. [Google Scholar] [CrossRef]
  17. Eini, R.; Abdelwahed, S. Learning-Based Model Predictive Control for Smart Building Thermal Management. In Proceedings of the HONET-ICT 2019—IEEE 16th International Conference on Smart Cities: Improving Quality of Life using ICT, IoT and AI, Charlotte, NC, USA, 6–9 October 2019; pp. 38–42. [Google Scholar] [CrossRef]
  18. Hernández, J.L.; de Miguel, I.; Vélez, F.; Vasallo, A. Challenges and Opportunities in European Smart Buildings Energy Management: A Critical Review. Renew. Sustain. Energy Rev. 2024, 199, 114472. [Google Scholar] [CrossRef]
  19. Poyyamozhi, M.; Murugesan, B.; Rajamanickam, N.; Shorfuzzaman, M.; Aboelmagd, Y. IoT—A Promising Solution to Energy Management in Smart Buildings: A Systematic Review, Applications, Barriers, and Future Scope. Buildings 2024, 14, 3446. [Google Scholar] [CrossRef]
  20. Karthick, T.; Charles Raja, S.; Jeslin Drusila Nesamalar, J.; Chandrasekaran, K. Design of IoT Based Smart Compact Energy Meter for Monitoring and Controlling the Usage of Energy and Power Quality Issues with Demand Side Management for a Commercial Building. Sustain. Energy Grids Netw. 2021, 26, 100454. [Google Scholar] [CrossRef]
  21. IoT in Energy Management: A Vision for Sustainable Practices. Available online: https://www.kaaiot.com/iot-knowledge-base/iot-energy-management (accessed on 6 March 2025).
  22. Kumar, A.; Sharma, S.; Goyal, N.; Singh, A.; Cheng, X.; Singh, P. Secure and Energy-Efficient Smart Building Architecture with Emerging Technology IoT. Comput. Commun. 2021, 176, 207–217. [Google Scholar] [CrossRef]
  23. Madabathula, C.T.; Agrawal, K.; Mehta, V.; Kasarabada, S.; Kommamuri, S.S.; Liu, G.; Gao, J. Smart Green Energy Management for Campus: An Integrated Machine Learning and Reinforcement Learning Model. Smart Cities 2025, 8, 30. [Google Scholar] [CrossRef]
  24. Feng, N.; Ran, C. Design and Optimization of Distributed Energy Management System Based on Edge Computing and Machine Learning. Energy Inform. 2025, 8, 17. [Google Scholar] [CrossRef]
  25. Marinakis, V.; Doukas, H. An Advanced IoT-Based System for Intelligent Energy Management in Buildings. Sensors 2018, 18, 610. [Google Scholar] [CrossRef]
  26. Al-Obaidi, K.M.; Hossain, M.; Alduais, N.A.M.; Al-Duais, H.S.; Omrany, H.; Ghaffarianhoseini, A. A Review of Using IoT for Energy Efficient Buildings and Cities: A Built Environment Perspective. Energies 2022, 15, 5991. [Google Scholar] [CrossRef]
  27. Shah, S.F.A.; Iqbal, M.; Aziz, Z.; Rana, T.A.; Khalid, A.; Cheah, Y.N.; Arif, M. The Role of Machine Learning and the Internet of Things in Smart Buildings for Energy Efficiency. Appl. Sci. 2022, 12, 7882. [Google Scholar] [CrossRef]
  28. Palak, M.; Revati, G.; Sheikh, A. Smart Building Energy Management Using Deep Learning Based Predictions. In Proceedings of the 2021 North American Power Symposium, NAPS, College Station, TX, USA, 14–16 November 2021. [Google Scholar] [CrossRef]
  29. Jin, X.; Wang, G.; Song, Y.; Sun, C. Smart Building Energy Management Based on Network Occupancy Sensing. J. Int. Counc. Electr. Eng. 2018, 8, 30–36. [Google Scholar] [CrossRef]
  30. Farzaneh, H.; Malehmirchegini, L.; Bejan, A.; Afolabi, T.; Mulumba, A.; Daka, P.P. Artificial Intelligence Evolution in Smart Buildings for Energy Efficiency. Appl. Sci. 2021, 11, 763. [Google Scholar] [CrossRef]
  31. Das, H.P.; Lin, Y.-W.; Agwan, U.; Spangher, L.; Devonport, A.; Yang, Y.; Drgoňa, J.; Chong, A.; Schiavon, S.; Spanos, C.J. Machine Learning for Smart and Energy-Efficient Buildings. Environ. Data Sci. 2024, 3, e1. [Google Scholar] [CrossRef]
  32. Wahid, F.; Ghazali, R.; Ismail, L.H. Improved Firefly Algorithm Based on Genetic Algorithm Operators for Energy Efficiency in Smart Buildings. Arab. J. Sci. Eng. 2019, 44, 4027–4047. [Google Scholar] [CrossRef]
  33. Cespedes-Cubides, A.S.; Jradi, M. A Review of Building Digital Twins to Improve Energy Efficiency in the Building Operational Stage. Energy Inform. 2024, 7, 11. [Google Scholar] [CrossRef]
  34. Bortolini, R.; Rodrigues, R.; Alavi, H.; Vecchia, L.F.D.; Forcada, N. Digital Twins’ Applications for Building Energy Efficiency: A Review. Energies 2022, 15, 7002. [Google Scholar] [CrossRef]
  35. Mousavi, Y.; Gharineiat, Z.; Karimi, A.A.; McDougall, K.; Rossi, A.; Gonizzi Barsanti, S. Digital Twin Technology in Built Environment: A Review of Applications, Capabilities and Challenges. Smart Cities 2024, 7, 2594–2615. [Google Scholar] [CrossRef]
  36. Arowoiya, V.A.; Moehler, R.C.; Fang, Y. Digital Twin Technology for Thermal Comfort and Energy Efficiency in Buildings: A State-of-the-Art and Future Directions. Energy Built Environ. 2024, 5, 641–656. [Google Scholar] [CrossRef]
  37. Rasheed, A.; San, O.; Kvamsdal, T. Digital Twin: Values, Challenges and Enablers from a Modeling Perspective. IEEE Access 2020, 8, 21980–22012. [Google Scholar] [CrossRef]
  38. Borodinecs, A.; Palcikovskis, A.; Krumins, A.; Lebedeva, K. Optimizing Office Building Operations: A Framework for Continuous Dynamic Energy Simulations in Decision-Making for Efficiency. Front. Built Environ. 2024, 10, 1405182. [Google Scholar] [CrossRef]
  39. Digital, W.; Aigbavboa, C.; Ejohwomu, O.; Roberts, C.; Seo, H.; Yun, W.-S. Digital Twin-Based Assessment Framework for Energy Savings in University Classroom Lighting. Buildings 2022, 12, 544. [Google Scholar] [CrossRef]
  40. Al-Mufti, O.A.; Al-Isawi, O.A.; Amirah, L.H.; Ghenai, C. Digital Twinning and ANN-Based Forecasting Model for Building Energy Consumption. In Proceedings of the 2023 Advances in Science and Engineering Technology International Conferences, ASET, Dubai, United Arab Emirates, 20–23 February 2023. [Google Scholar] [CrossRef]
  41. Hosamo, H.; Hosamo, M.H.; Nielsen, H.K.; Svennevig, P.R.; Svidt, K. Digital Twin of HVAC System (HVACDT) for Multiobjective Optimization of Energy Consumption and Thermal Comfort Based on BIM Framework with ANN-MOGA. Adv. Build. Energy Res. 2023, 17, 125–171. [Google Scholar] [CrossRef]
  42. Li, S.; Yang, Q.; Xing, J.; Chen, W.; Zou, R. A Foundation Model for Building Digital Twins: A Case Study of a Chiller. Buildings 2022, 12, 1079. [Google Scholar] [CrossRef]
  43. Fathy, Y.; Jaber, M.; Nadeem, Z. Digital Twin-Driven Decision Making and Planning for Energy Consumption. J. Sens. Actuator Netw. 2021, 10, 37. [Google Scholar] [CrossRef]
  44. Lee, D.; Cha, G.; Park, S. A Study on Data Visualization of Embedded Sensors for Building Energy Monitoring Using BIM. Int. J. Precis. Eng. Manuf. 2016, 17, 807–814. [Google Scholar] [CrossRef]
  45. Tan, Y.; Chen, P.; Shou, W.; Sadick, A.M. Digital Twin-Driven Approach to Improving Energy Efficiency of Indoor Lighting Based on Computer Vision and Dynamic BIM. Energy Build. 2022, 270, 112271. [Google Scholar] [CrossRef]
  46. Agostinelli, S.; Cumo, F.; Nezhad, M.M.; Orsini, G.; Piras, G. Renewable Energy System Controlled by Open-Source Tools and Digital Twin Model: Zero Energy Port Area in Italy. Energies 2022, 15, 1817. [Google Scholar] [CrossRef]
  47. Agostinelli, S.; Cumo, F.; Guidi, G.; Tomazzoli, C. Cyber-Physical Systems Improving Building Energy Management: Digital Twin and Artificial Intelligence. Energies 2021, 14, 2338. [Google Scholar] [CrossRef]
  48. Peng, Y.; Zhang, M.; Yu, F.; Xu, J.; Gao, S. Digital Twin Hospital Buildings: An Exemplary Case Study through Continuous Lifecycle Integration. Adv. Civ. Eng. 2020, 2020, 8846667. [Google Scholar] [CrossRef]
  49. Khan, S.A.; Al-Ghamdi, S.G. Renewable and Integrated Renewable Energy Systems for Buildings and Their Environmental and Socio-Economic Sustainability Assessment. In Green Energy and Technology; Springer International Publishing: Cham, Switzerland, 2021; pp. 127–144. [Google Scholar] [CrossRef]
  50. 100 Best Solar Energy Case Studies of 2019—Eco Planeta. Available online: https://ecoplaneta.com/solar-energy-case-studies/ (accessed on 27 February 2025).
  51. 10 Passive Solar Design Case Studies. Available online: https://architecturehelper.com/blog/10-passive-solar-design-case-studies/ (accessed on 27 February 2025).
  52. Reddy, V.J.; Hariram, N.P.; Ghazali, M.F.; Kumarasamy, S. Pathway to Sustainability: An Overview of Renewable Energy Integration in Building Systems. Sustainability 2024, 16, 638. [Google Scholar] [CrossRef]
  53. Debbarma, M.; Sudhakar, K.; Baredar, P. Comparison of BIPV and BIPVT: A Review. Resour.-Effic. Technol. 2017, 3, 263–271. [Google Scholar] [CrossRef]
  54. Tan, J.D.; Chang, C.C.W.; Bhuiyan, M.A.S.; Minhad, K.N.; Ali, K. Advancements of Wind Energy Conversion Systems for Low-Wind Urban Environments: A Review. Energy Rep. 2022, 8, 3406–3414. [Google Scholar] [CrossRef]
  55. Park, J.; Jung, H.J.; Lee, S.W.; Park, J. A New Building-Integrated Wind Turbine System Utilizing the Building. Energies 2015, 8, 11846–11870. [Google Scholar] [CrossRef]
  56. Kumar, N.; Ahmad, S.F. A Comparative Overview on the Horizontal Axis and the Vertical Axis Wind Turbines. Int. J. Trend Sci. Res. Dev. 2019, 4, 1105–1108. [Google Scholar] [CrossRef]
  57. Liu, H.; James, R.D. A Machine Learning Optimized Vertical-Axis Wind Turbine. J. Appl. Mech. 2025, 92, 081006. [Google Scholar] [CrossRef]
  58. Eiffel Tower Energy Production|Architect Magazine. Available online: https://www.architectmagazine.com/technology/eiffel-tower-energy-production (accessed on 27 February 2025).
  59. Dymock, B. Urban Wind Turbines: A Feasibility Study. Ph.D. Thesis, London South Bank University, London, UK, 2017. [Google Scholar] [CrossRef]
  60. Calautit, K.; Johnstone, C. State-of-the-Art Review of Micro to Small-Scale Wind Energy Harvesting Technologies for Building Integration. Energy Convers. Manag. X 2023, 20, 100457. [Google Scholar] [CrossRef]
  61. Ouerghi, F.H.; Omri, M.; Nisar, K.S.; Abd El-Aziz, R.M.; Taloba, A.I. Investigating the Potential of Geothermal Energy as a Sustainable Replacement for Fossil Fuels in Commercial Buildings. Alex. Eng. J. 2024, 97, 215–229. [Google Scholar] [CrossRef]
  62. Aljundi, K.; Figueiredo, A.; Vieira, A.; Lapa, J.; Cardoso, R. Geothermal Energy System Application: From Basic Standard Performance to Sustainability Reflection. Renew. Energy 2023, 220, 119612. [Google Scholar] [CrossRef]
  63. Lyu, W.; Li, X.; Yan, S.; Jiang, S. Utilizing Shallow Geothermal Energy to Develop an Energy Efficient HVAC System. Renew. Energy 2020, 147, 672–682. [Google Scholar] [CrossRef]
  64. Ahmed, A.A.; Assadi, M.; Kalantar, A.; Sliwa, T.; Sapińska-śliwa, A. A Critical Review on the Use of Shallow Geothermal Energy Systems for Heating and Cooling Purposes. Energies 2022, 15, 4281. [Google Scholar] [CrossRef]
  65. Chang, Y.; Gu, Y.; Zhang, L.; Wu, C.; Liang, L. Energy and Environmental Implications of Using Geothermal Heat Pumps in Buildings: An Example from North China. J. Clean. Prod. 2017, 167, 484–492. [Google Scholar] [CrossRef]
  66. Long, H.; Xu, Y. Innovative Prefabricated Wall Panel for Solar Utilization and Energy Efficiency: Building-Integrated Heat Pipe-Embedded System for Cooling-Dominant Zones. Buildings 2025, 15, 559. [Google Scholar] [CrossRef]
  67. Fan, S.; Yan, T.; Li, X.; Wu, H.; Xu, X. Performance Analysis of a Residential Building with Pipe-Embedded Envelopes Coupled with GSHEs toward Low Carbon Emission. Build. Environ. 2025, 274, 112754. [Google Scholar] [CrossRef]
  68. Zhao, Y.; Wang, H.; Li, X. Field Test on the Thermal Performance of Double-Layer Pipe-Embedded Wall Heating System with Shallow Geothermal Energy and Air Source Heat Pump. Appl. Energy 2025, 377, 124676. [Google Scholar] [CrossRef]
  69. Wu, X.; Wang, Y.; Deng, S.; Su, P. Climate-Responsive Design of Photovoltaic Façades in Hot Climates: Materials, Technologies, and Implementation Strategies. Buildings 2025, 15, 1648. [Google Scholar] [CrossRef]
  70. Vijayan, D.S.; Devarajan, P.; Mohanavel, V.; Sankaran, N.; Kannan, S.; Ahsan, M.S. A Review of Sustainable Implications of Energy-Efficient Buildings in the Environment. Adv. Civ. Eng. 2025, 2025, 9584777. [Google Scholar] [CrossRef]
  71. Di Fraia, S.; Shah, M.; Vanoli, L. Biomass Polygeneration Systems Integrated with Buildings: A Review. Sustainability 2024, 16, 1654. [Google Scholar] [CrossRef]
  72. Huang, Y.; Wang, Y.D.; Rezvani, S.; McIlveen-Wright, D.R.; Anderson, M.; Hewitt, N.J. Biomass Fuelled Trigeneration System in Selected Buildings. Energy Convers. Manag. 2011, 52, 2448–2454. [Google Scholar] [CrossRef]
  73. Ortwein, A. Combined Heat and Power Systems for the Provision of Sustainable Energy from Biomass in Buildings. E3S Web Conf. 2016, 10, 00134. [Google Scholar] [CrossRef]
  74. Meinusch, N.; Kramer, S.; Körner, O.; Wiese, J.; Seick, I.; Beblek, A.; Berges, R.; Illenberger, B.; Illenberger, M.; Uebbing, J.; et al. Integrated Cycles for Urban Biomass as a Strategy to Promote a Co2-Neutral Society—A Feasibility Study. Sustainability 2021, 13, 9505. [Google Scholar] [CrossRef]
  75. Perrone, D.; Castiglione, T.; Morrone, P.; Pantano, F.; Bova, S. Energetic, Economic and Environmental Performance Analysis of a Micro-Combined Cooling, Heating and Power (CCHP) System Based on Biomass Gasification. Energies 2023, 16, 6911. [Google Scholar] [CrossRef]
  76. Elrayies, G.M. Microalgae: Prospects for Greener Future Buildings. Renew. Sustain. Energy Rev. 2017, 81, 1175–1191. [Google Scholar] [CrossRef]
  77. Bianchini, L.; Colantoni, A.; Venanzi, R.; Cozzolino, L.; Picchio, R. Physicochemical Properties of Forest Wood Biomass for Bioenergy Application: A Review. Forests 2025, 16, 702. [Google Scholar] [CrossRef]
  78. Nazari-Heris, M.; Tamaskani Esfehankalateh, A.; Ifaei, P. Hybrid Energy Systems for Buildings: A Techno-Economic-Enviro Systematic Review. Energies 2023, 16, 4725. [Google Scholar] [CrossRef]
  79. Allouhi, H.; Allouhi, A.; Almohammadi, K.M.; Hamrani, A.; Jamil, A. Hybrid Renewable Energy System for Sustainable Residential Buildings Based on Solar Dish Stirling and Wind Turbine with Hydrogen Production. Energy Convers. Manag. 2022, 270, 116261. [Google Scholar] [CrossRef]
  80. Mendecka, B.; Chiappini, D.; Tribioli, L.; Cozzolino, R. A Biogas-Solar Based Hybrid off-Grid Power Plant with Multiple Storages for United States Commercial Buildings. Renew. Energy 2021, 179, 705–722. [Google Scholar] [CrossRef]
  81. Luo, L.; Lu, L.; Shen, X.; Chen, J.; Pan, Y.; Wang, Y.; Luo, Q. Energy, Exergy and Economic Analysis of an Integrated Ground Source Heat Pump and Anaerobic Digestion System for Co-Generation of Heating, Cooling and Biogas. Energy 2023, 282, 128220. [Google Scholar] [CrossRef]
  82. Aloini, D.; Dulmin, R.; Mininno, V.; Raugi, M.; Schito, E.; Testi, D.; Tucci, M.; Zerbino, P. A Multi-Objective Methodology for Evaluating the Investment in Building-Integrated Hybrid Renewable Energy Systems. J. Clean. Prod. 2021, 329, 129780. [Google Scholar] [CrossRef]
  83. Xu, S.; Yan, C.; Jin, C. Design Optimization of Hybrid Renewable Energy Systems for Sustainable Building Development Based on Energy-Hub. Energy Procedia 2019, 158, 1015–1020. [Google Scholar] [CrossRef]
  84. Krishan, O.; Suhag, S. An Updated Review of Energy Storage Systems: Classification and Applications in Distributed Generation Power Systems Incorporating Renewable Energy Resources. Int. J. Energy Res. 2019, 43, 6171–6210. [Google Scholar] [CrossRef]
  85. Landi, D.; Castorani, V.; Germani, M. Interactive Energetic, Environmental and Economic Analysis of Renewable Hybrid Energy System. Int. J. Interact. Des. Manuf. 2019, 13, 885–899. [Google Scholar] [CrossRef]
  86. Zhang, S.; Ocłoń, P.; Klemeš, J.J.; Michorczyk, P.; Pielichowska, K.; Pielichowski, K. Renewable Energy Systems for Building Heating, Cooling and Electricity Production with Thermal Energy Storage. Renew. Sustain. Energy Rev. 2022, 165, 112560. [Google Scholar] [CrossRef]
  87. Vaghela, S.; Patel, A.S.; Solanki, J.V.; Kamlesh, D. Optimizing Renewable Energy Integration in Green Building Projects: Addressing Barriers and Enhancing Energy Performance. Int. Res. J. Adv. Eng. Hub 2024, 2, 2179–2183. [Google Scholar] [CrossRef]
  88. Canale, L.; Di Fazio, A.R.; Russo, M.; Frattolillo, A.; Dell’Isola, M. An Overview on Functional Integration of Hybrid Renewable Energy Systems in Multi-Energy Buildings. Energies 2021, 14, 1078. [Google Scholar] [CrossRef]
  89. Aguacil, S.; Duque, S.; Lufkin, S.; Rey, E. Designing with Building-Integrated Photovoltaics (BIPV): A Pathway to Decarbonize Residential Buildings. J. Build. Eng. 2024, 96, 110486. [Google Scholar] [CrossRef]
  90. El Samanoudy, G.; Abdelaziz Mahmoud, N.S.; Jung, C. Analyzing the Effectiveness of Building Integrated Photovoltaics (BIPV) to Reduce the Energy Consumption in Dubai. Ain Shams Eng. J. 2024, 15, 102682. [Google Scholar] [CrossRef]
  91. Lukasik, J.; Wajs, J. Experimental and Numerical Study of Thermal and Electrical Potential of BIPV/T Collector in the Form of Air-Cooled Photovoltaic Roof Tile. Int. J. Heat. Mass. Transf. 2024, 227, 125554. [Google Scholar] [CrossRef]
  92. Wang, M.; Zhao, X.; Li, S.; Yang, Z.; Liu, K.; Wen, Z.; Li, Y.; Peng, J. Analysis of Energy Performance and Load Matching Characteristics of Various Building Integrated Photovoltaic (BIPV) Systems in Office Building. J. Build. Eng. 2024, 96, 110313. [Google Scholar] [CrossRef]
  93. Zhao, G.; Clarke, J.; Searle, J.; Lewis, R.; Baker, J. Economic Analysis of Integrating Photovoltaics and Battery Energy Storage System in an Office Building. Energy Build. 2023, 284, 112885. [Google Scholar] [CrossRef]
  94. Shono, K.; Yamaguchi, Y.; Perwez, U.; Ma, T.; Dai, Y.; Shimoda, Y. Large-Scale Building-Integrated Photovoltaics Installation on Building Façades: Hourly Resolution Analysis Using Commercial Building Stock in Tokyo, Japan. Sol. Energy 2023, 253, 137–153. [Google Scholar] [CrossRef]
  95. Mangkuto, R.A.; Tresna, D.N.A.T.; Hermawan, I.M.; Pradipta, J.; Jamala, N.; Paramita, B. Experiment and Simulation to Determine the Optimum Orientation of Building-Integrated Photovoltaic on Tropical Building Façades Considering Annual Daylight Performance and Energy Yield. Energy Built Environ. 2024, 5, 414–425. [Google Scholar] [CrossRef]
  96. Jahangiri, M.; Yousefi, Y.; Pishkar, I.; Hosseini Dehshiri, S.J.; Hosseini Dehshiri, S.S.; Fatemi Vanani, S.M. Techno–Econo–Enviro Energy Analysis, Ranking and Optimization of Various Building-Integrated Photovoltaic (BIPV) Types in Different Climatic Regions of Iran. Energies 2023, 16, 546. [Google Scholar] [CrossRef]
  97. Uddin, M.M.; Ji, J.; Wang, C.; Zhang, C. Building Energy Conservation Potentials of Semi-Transparent CdTe Integrated Photovoltaic Window Systems in Bangladesh Context. Renew. Energy 2023, 207, 512–530. [Google Scholar] [CrossRef]
  98. Khan, S.; Sudhakar, K.; bin Yusof, M.H. Building Integrated Photovoltaics Powered Electric Vehicle Charging with Energy Storage for Residential Building: Design, Simulation, and Assessment. J. Energy Storage 2023, 63, 107050. [Google Scholar] [CrossRef]
  99. Assareh, E.; Hoseinzadeh, S.; Agarwal, S.; Keykhah, M.; Agarwal, N.; Heydari, A.; Astiaso Garcia, D. Assessment of a Wind Energy Installation for Powering a Residential Building in Rome, Italy: Incorporating Wind Turbines, Compressed Air Energy Storage, and a Compression Chiller Based on a Machine Learning Model. Energy 2025, 320, 135083. [Google Scholar] [CrossRef]
  100. Liu, X.; Zhao, D.; Oo, N.L. CFD Investigation on Wind Power Harvesting from Small-Scale Wind Turbines for Powering Residential Buildings in New Zealand. J. R. Soc. N. Z. 2025, 55, 977–1004. [Google Scholar] [CrossRef]
  101. Almeida, M.; Terés-Zubiaga, J.; Abed, Y.; Saleh, S.; Durak, M.; Turhan, C. Enhancing Urban Sustainability with Novel Vertical-Axis Wind Turbines: A Study on Residential Buildings in Çeşme. Sustainability 2025, 17, 3859. [Google Scholar] [CrossRef]
  102. Diaz, A.V.; Moya, I.H.; Castellanos, J.E.; Lara, E.G. Optimal Positioning of Small Wind Turbines into a Building Using On-Site Measurements and Computational Fluid Dynamic Simulation. J. Energy Resour. Technol. Trans. ASME 2024, 146, 081801. [Google Scholar] [CrossRef]
  103. Wang, Z.; Chen, W.; Hong, H.; Hu, G. Aerodynamic Characteristics of Tall Building with Wind Turbines at Corners. Phys. Fluids 2024, 36, 105108. [Google Scholar] [CrossRef]
  104. Murshed, M.; Chamana, M.; Schmitt, K.E.K.; Bhatta, R.; Adeyanju, O.; Bayne, S. Design and Performance Analysis of a Grid-Connected Distributed Wind Turbine. Energies 2023, 16, 5778. [Google Scholar] [CrossRef]
  105. Vallejo Díaz, A.; Herrera Moya, I.; Pereyra Mariñez, C.; Garabitos Lara, E.; Casilla Victorino, C. Key Factors Influencing Urban Wind Energy: A Case Study from the Dominican Republic. Energy Sustain. Dev. 2023, 73, 165–173. [Google Scholar] [CrossRef]
  106. Abdelsalam, A.M.; Abdelmordy, M.; Ibrahim, K.A.; Sakr, I.M. An Investigation on Flow Behavior and Performance of a Wind Turbine Integrated within a Building Tunnel. Energy 2023, 280, 128153. [Google Scholar] [CrossRef]
  107. ArabGolarcheh, A.; Anbarsooz, M.; Benini, E. An Actuator Line Method for Performance Prediction of HAWTs at Urban Flow Conditions: A Case Study of Rooftop Wind Turbines. Energy 2024, 292, 130268. [Google Scholar] [CrossRef]
  108. Deltenre, Q.; De Troyer, T.; Runacres, M.C. Techno-Economic Comparison of Rooftop-Mounted PVs and Small Wind Turbines: A Case Study for Brussels. IET Renew. Power Gener. 2019, 13, 3142–3150. [Google Scholar] [CrossRef]
  109. Birgani, A.G.; Assareh, E.; Ghafouri, A.; Jozaei, A.F. Innovative Biomass Cogeneration System for a Zero Energy School Building. Sci. Rep. 2025, 15, 14623. [Google Scholar] [CrossRef]
  110. Yan, S.; Shi, F.; Zheng, C.; Ma, Y.; Huang, J. Whole Biomass Material Envelope System for Nearly-Zero Energy Houses: Carbon Footprint and Construction Cost Assessment. J. Build. Eng. 2024, 86, 108757. [Google Scholar] [CrossRef]
  111. Rosas-Diaz, F.; Juárez-Alvarado, C.A.; Chen, M.; Ye, Y.; Myers, R.J.; Jiang, D. Biomass-Based Concrete Could Effectively Decarbonize Buildings in Mexico. Resour. Conserv. Recycl. 2025, 219, 108264. [Google Scholar] [CrossRef]
  112. Liu, W.H.; Hashim, H.; Lim, J.S.; Ho, C.S.; Klemeš, J.J.; Zamhuri, M.I.; Ho, W.S. Techno-Economic Assessment of Different Cooling Systems for Office Buildings in Tropical Large City Considering on-Site Biogas Utilization. J. Clean. Prod. 2018, 184, 774–787. [Google Scholar] [CrossRef]
  113. Ebrahimi-Moghadam, A.; Farzaneh-Gord, M. A Sustainable Optimal Biomass Waste-Driven CCHP System to Boost the Nearly Zero Energy Building Concept. Energy Convers. Manag. 2023, 277, 116669. [Google Scholar] [CrossRef]
  114. Huang, Y.; Shi, Y.; Xu, J. Integrated District Electricity System with Anaerobic Digestion and Gasification for Bioenergy Production Optimization and Carbon Reduction. Sustain. Energy Technol. Assess. 2023, 55, 102890. [Google Scholar] [CrossRef]
  115. Karkon, E.; Liravi, M.; Georges, L.; Li, J.; Novakovic, V. Design of a Hybrid Solar and Biomass-Based Energy System Integrated with near-Zero Energy Building: Techno-Environment Investigation and Multicriteria Optimization. Process Saf. Environ. Prot. 2025, 193, 26–42. [Google Scholar] [CrossRef]
  116. Baghel, N.; Manjunath, K.; Kumar, A. Assessment of Solar-Biomass Hybrid Power System for Decarbonizing and Sustainable Energy Transition for Academic Building. Process Saf. Environ. Prot. 2024, 187, 1201–1212. [Google Scholar] [CrossRef]
  117. Liu, Y.; Bi, D.; Yin, M.; Zhang, K.; Liu, H.; Liu, S. Modeling and Exergy-Economy Analysis of Residential Building Energy Supply Systems Combining Torrefied Biomass Gasification and Solar Energy. Therm. Sci. Eng. Prog. 2024, 50, 102584. [Google Scholar] [CrossRef]
  118. Shirazi, P.; Behzadi, A.; Ahmadi, P.; Rosen, M.A.; Sadrizadeh, S. Comparison of Control Strategies for Efficient Thermal Energy Storage to Decarbonize Residential Buildings in Cold Climates: A Focus on Solar and Biomass Sources. Renew. Energy 2024, 220, 119681. [Google Scholar] [CrossRef]
  119. Krarouch, M.; Allouhi, A.; Hamdi, H.; Outzourhit, A. Energy, Exergy, Environment and Techno-Economic Analysis of Hybrid Solar-Biomass Systems for Space Heating and Hot Water Supply: Case Study of a Hammam Building. Renew. Energy 2024, 222, 119941. [Google Scholar] [CrossRef]
  120. Wang, X.; Su, Y.; Liu, G.; Ni, L. Numerical Investigation of the Deep Borehole Heat Exchanger in Medium-Depth Geothermal Heat Pump System for Building Space Heating. Energy Build. 2024, 304, 113874. [Google Scholar] [CrossRef]
  121. Abugabbara, M.; Chaulagain, N.; Iarkov, I.; Janson, U.; Javed, S. Assessing the Potential of Energy Sharing through a Shallow Geothermal Heating and Cooling Network. Renew. Energy 2024, 231, 120893. [Google Scholar] [CrossRef]
  122. Coninx, M.; De Nies, J.; Hermans, L.; Peere, W.; Boydens, W.; Helsen, L. Cost-Efficient Cooling of Buildings by Means of Geothermal Borefields with Active and Passive Cooling. Appl. Energy 2024, 355, 122261. [Google Scholar] [CrossRef]
  123. Fouad, H.; Mahmoud, A.H.; Moussa, R.R. The Effectiveness of Geothermal Systems in Cooling Residential Buildings: A Case Study of a Residential Building in Alexandria, Egypt. J. Eng. Appl. Sci. 2024, 71, 45. [Google Scholar] [CrossRef]
  124. Abed, F.M.; Zaidan, M.H.; Hasanuzzaman, M.; Kumar, L.; Qadri, I.J.; Jasim, A.K. Modeling and Performance Analysis of Geothermal Energy Based Air Conditioning in Building in Iraq. J. Build. Eng. 2023, 77, 107420. [Google Scholar] [CrossRef]
  125. Cavazzini, G.; Zanetti, G.; Benato, A. Analysis of a Domestic Air Heat Pump Integrated with an Air-Geothermal Heat Exchanger in Real Operating Conditions: The Case Study of a Single-Family Building. Energy Build. 2024, 315, 114302. [Google Scholar] [CrossRef]
  126. Kljajić, M.V.; Anđelković, A.S.; Hasik, V.; Munćan, V.M.; Bilec, M. Shallow Geothermal Energy Integration in District Heating System: An Example from Serbia. Renew. Energy 2020, 147, 2791–2800. [Google Scholar] [CrossRef]
  127. Assareh, E.; Keykhah, A.; Hoseinzadeh, S.; Astiaso Garcia, D. Application of PCM in a Zero-Energy Building and Using a CCHP System Based on Geothermal Energy in Canada and the UAE. Buildings 2024, 14, 477. [Google Scholar] [CrossRef]
  128. Bamisile, O.; Cai, D.; Adun, H.; Dagbasi, M.; Ukwuoma, C.C.; Huang, Q.; Johnson, N.; Bamisile, O. Towards Renewables Development: Review of Optimization Techniques for Energy Storage and Hybrid Renewable Energy Systems. Heliyon 2024, 10, e37482. [Google Scholar] [CrossRef]
  129. Energy Storage Systems Market Size, Growth, Report 2024–2033. Available online: https://www.precedenceresearch.com/energy-storage-systems-market (accessed on 1 January 2025).
  130. Thermal Energy Storage Systems Market Size, 2025–2034. Forecast. Available online: https://www.gminsights.com/industry-analysis/thermal-energy-storage-market (accessed on 2 August 2025).
  131. Ben Romdhane, S.; Amamou, A.; Ben Khalifa, R.; Saïd, N.M.; Younsi, Z.; Jemni, A. A Review on Thermal Energy Storage Using Phase Change Materials in Passive Building Applications. J. Build. Eng. 2020, 32, 101563. [Google Scholar] [CrossRef]
  132. Pielichowska, K.; Pielichowski, K. Phase Change Materials for Thermal Energy Storage. Prog. Mater. Sci. 2014, 65, 67–123. [Google Scholar] [CrossRef]
  133. Suresh, C.; Kumar Hotta, T.; Saha, S.K. Phase Change Material Incorporation Techniques in Building Envelopes for Enhancing the Building Thermal Comfort-A Review. Energy Build. 2022, 268, 112225. [Google Scholar] [CrossRef]
  134. Zeng, C.; Liu, S.; Shukla, A. Adaptability Research on Phase Change Materials Based Technologies in China. Renew. Sustain. Energy Rev. 2017, 73, 145–158. [Google Scholar] [CrossRef]
  135. Yang, K.; Zhu, N.; Chang, C.; Wang, D.; Yang, S.; Ma, S. A Methodological Concept for Phase Change Material Selection Based on Multi-Criteria Decision Making (MCDM): A Case Study. Energy 2018, 165, 1085–1096. [Google Scholar] [CrossRef]
  136. Jelle, B.P.; Kalnæs, S.E. Phase Change Materials for Application in Energy-Efficient Buildings. Cost-Eff. Energy Effic. Build. Retrofit. Mater. Technol. Optim. Case Stud. 2017, 57–118. [Google Scholar] [CrossRef]
  137. Telkes, M. Thermal Storage for Solar Heating and Cooling. In Proceedings of the Workshop on Solar Energy Storage Subsystems for the Heating and Cooling of Buildings, Charlottesville, VA, USA, 16–18 April 1975. [Google Scholar]
  138. Nie, B.; Palacios, A.; Zou, B.; Liu, J.; Zhang, T.; Li, Y. Review on Phase Change Materials for Cold Thermal Energy Storage Applications. Renew. Sustain. Energy Rev. 2020, 134, 110340. [Google Scholar] [CrossRef]
  139. Rathore, P.K.S.; Gupta, N.K.; Yadav, D.; Shukla, S.K.; Kaul, S. Thermal Performance of the Building Envelope Integrated with Phase Change Material for Thermal Energy Storage: An Updated Review. Sustain. Cities Soc. 2022, 79, 103690. [Google Scholar] [CrossRef]
  140. Al-Yasiri, Q.; Szabó, M. Incorporation of Phase Change Materials into Building Envelope for Thermal Comfort and Energy Saving: A Comprehensive Analysis. J. Build. Eng. 2021, 36, 102122. [Google Scholar] [CrossRef]
  141. Faraj, K.; Khaled, M.; Faraj, J.; Hachem, F.; Castelain, C. A Review on Phase Change Materials for Thermal Energy Storage in Buildings: Heating and Hybrid Applications. J. Energy Storage 2021, 33, 101913. [Google Scholar] [CrossRef]
  142. Faraj, K.; Khaled, M.; Faraj, J.; Hachem, F.; Castelain, C. Phase Change Material Thermal Energy Storage Systems for Cooling Applications in Buildings: A Review. Renew. Sustain. Energy Rev. 2020, 119, 109579. [Google Scholar] [CrossRef]
  143. Iten, M.; Liu, S.; Shukla, A. A Review on the Air-PCM-TES Application for Free Cooling and Heating in the Buildings. Renew. Sustain. Energy Rev. 2016, 61, 175–186. [Google Scholar] [CrossRef]
  144. Abuşka, M.; Şevik, S.; Kayapunar, A. A Comparative Investigation of the Effect of Honeycomb Core on the Latent Heat Storage with PCM in Solar Air Heater. Appl. Therm. Eng. 2019, 148, 684–693. [Google Scholar] [CrossRef]
  145. Kara, Y.A.; Kurnuç, A. Performance of Coupled Novel Triple Glass and Phase Change Material Wall in the Heating Season: An Experimental Study. Sol. Energy 2012, 86, 2432–2442. [Google Scholar] [CrossRef]
  146. Arumugam, P.; Ramalingam, V.; Vellaichamy, P. Effective PCM, Insulation, Natural and/or Night Ventilation Techniques to Enhance the Thermal Performance of Buildings Located in Various Climates—A Review. Energy Build. 2022, 258, 111840. [Google Scholar] [CrossRef]
  147. Zhan, H.; Mahyuddin, N.; Sulaiman, R.; Khayatian, F. Phase Change Material (PCM) Integrations into Buildings in Hot Climates with Simulation Access for Energy Performance and Thermal Comfort: A Review. Constr. Build. Mater. 2023, 397, 132312. [Google Scholar] [CrossRef]
  148. Alasiri, A.; Nasser, M. Comparative Analysis of PCM Configurations for Energy-Efficient Air Conditioning Systems: A Case Study in Riyadh, Saudi Arabia. Case Stud. Therm. Eng. 2025, 65, 105691. [Google Scholar] [CrossRef]
  149. Bogatu, D.I.; Shinoda, J.; Olesen, B.W.; Kazanci, O.B. Cooling Performance Evaluation of a Novel Radiant Ceiling Panel Containing Phase Change Material (PCM). J. Build. Eng. 2025, 103, 112051. [Google Scholar] [CrossRef]
  150. Ali, M.F.M.; Latif, Y.A.; Rasheed, R.H.; Alsayah, A.M.; Abed, A.F.; Alshukri, M.J.; Hussein, K.K.A.; Al-Manea, A. Hybrid Active Slab with Outer PCM Panels—Geothermal Well to Reduce the Heat Gain of a Building Roof. Int. J. Thermofluids 2025, 25, 100993. [Google Scholar] [CrossRef]
  151. Huang, M.J.; Hewitt, N.J. An Experimental Investigation into the Use of Biomimetic Methods for Thermal Regulation and Heat Retention with PCMs in Buildings. Renew. Energy 2024, 236, 121435. [Google Scholar] [CrossRef]
  152. Gonçalves, M.; Figueiredo, A.; Vela, G.; Rebelo, F.; Almeida, R.M.S.F.; Oliveira, M.S.A.; Vicente, R. Effect of Macrocapsule Geometry on PCM Performance for Thermal Regulation in Buildings. Energies 2025, 18, 303. [Google Scholar] [CrossRef]
  153. Zhang, Q.; Alexis Salazar Sazon, T.; Skaug Fadnes, F.; Peng, X.; Ahmed, N.; Nikpey, H.; Mansouri, M.; Assadi, M. Design Optimization of the Cooling Systems with PCM-to-Air Heat Exchanger for the Energy Saving of the Residential Buildings. Energy Convers. Manag. X 2024, 23, 100630. [Google Scholar] [CrossRef]
  154. Guermat, Z.; Kabar, Y.; Kuznik, F.; Boukelia, T.E. Numerical Investigation of the Integration of New Bio-Based PCM in Building Envelopes during the Summer in Algerian Cities. J. Energy Storage 2024, 79, 110111. [Google Scholar] [CrossRef]
  155. Xue, Y.; da Silva, C.; Bishara, N. Experimental and Numerical Performance Analysis of an Active Cooling Wall Module Equipped with Micro-Encapsulated Phase Change Material. Energy Build. 2024, 322, 114708. [Google Scholar] [CrossRef]
  156. Sathish, T.; Sivakumar, D.B.; Sivasankar, G.A.; Thilagham, K.T.; Kaliappan, S.; Saravanan, R.; Ubaidullah, M.; Tamboli, M.S.; Gupta, M. Building Heating by Solar Parabolic through Collector with Metallic Fined PCM for Net Zero Energy/Emission Buildings. Case Stud. Therm. Eng. 2024, 53, 103862. [Google Scholar] [CrossRef]
  157. Alvarez-Rodriguez, M.; Alonso-Martinez, M.; Suarez-Ramon, I.; José García-Nieto, P. Numerical Model for Determining the Effective Heat Capacity of Macroencapsulated PCM for Building Applications. Appl. Therm. Eng. 2024, 242, 122478. [Google Scholar] [CrossRef]
  158. Jaffar Abass, P.; Muthulingam, S. Comprehensive Assessment of PCM Integrated Roof for Passive Building Design: A Study in Energo-Economics. Energy Build. 2024, 317, 114387. [Google Scholar] [CrossRef]
  159. Li, W.; Rahim, M.; Wu, D.; El Ganaoui, M.; Bennacer, R. Experimental Study of Dynamic PCM Integration in Building Walls for Enhanced Thermal Performance in Summer Conditions. Renew. Energy 2024, 237, 121891. [Google Scholar] [CrossRef]
  160. Mahdaoui, M.; Hamdaoui, S.; Ait Msaad, A.; Kousksou, T.; El Rhafiki, T.; Jamil, A.; Ahachad, M. Building Bricks with Phase Change Material (PCM): Thermal Performances. Constr. Build. Mater. 2021, 269, 121315. [Google Scholar] [CrossRef]
  161. Li, W.; Rahim, M.; Wu, D.; El Ganaoui, M.; Bennacer, R. Dynamic Integration of Phase Change Material in Walls for Enhancing Building Thermal Performance—A Novel Self-Adaptive Method for Moving PCM Layer. Energy Convers. Manag. 2024, 308, 118401. [Google Scholar] [CrossRef]
  162. Saxena, R.; Rakshit, D.; Kaushik, S.C. Experimental Assessment of Phase Change Material (PCM) Embedded Bricks for Passive Conditioning in Buildings. Renew. Energy 2020, 149, 587–599. [Google Scholar] [CrossRef]
  163. Nefedov, E.; Sierla, S.; Vyatkin, V. Internet of Energy Approach for Sustainable Use of Electric Vehicles as Energy Storage of Prosumer Buildings. Energies 2018, 11, 2165. [Google Scholar] [CrossRef]
  164. Liu, J.; Wu, H.; Huang, H.; Yang, H. Renewable Energy Design and Optimization for a Net-Zero Energy Building Integrating Electric Vehicles and Battery Storage Considering Grid Flexibility. Energy Convers. Manag. 2023, 298, 117768. [Google Scholar] [CrossRef]
  165. Liu, J.; Cao, S.; Chen, X.; Yang, H.; Peng, J. Energy Planning of Renewable Applications in High-Rise Residential Buildings Integrating Battery and Hydrogen Vehicle Storage. Appl. Energy 2021, 281, 116038. [Google Scholar] [CrossRef]
  166. Gao, X.; Li, R.; Chen, S.; Li, Y. A Quantitative Study of Virtual Energy Storage for Rural Heat Pump Heating System Based on Vehicle-to-Home Technology. Next Energy 2025, 7, 100246. [Google Scholar] [CrossRef]
  167. Wei, Z.; Geng, Y.; Tang, H.; Zhao, Y.; Lin, B. Cost-Effective Sizing Method of Vehicle-to-Building Chargers and Energy Storage Systems during the Planning Stage of Smart Micro-Grid. eTransportation 2024, 21, 100343. [Google Scholar] [CrossRef]
  168. Lo, K.Y.; Yeoh, J.H.; Hsieh, I.Y.L. Towards Nearly Zero-Energy Buildings: Smart Energy Management of Vehicle-to-Building (V2B) Strategy and Renewable Energy Sources. Sustain. Cities Soc. 2023, 99, 104941. [Google Scholar] [CrossRef]
  169. Su, L.; Gang, W.; Liu, M.; Ling, Z.; Zhang, Y.; Dong, S. A Capacity Optimization Method for the Battery Energy Storage System Based on Historical Electricity Data of Existing Buildings. Energy Rep. 2025, 13, 6132–6147. [Google Scholar] [CrossRef]
  170. Pelosi, D.; Brunori, E.; Barelli, L. Assessment of Additional Aging on Electric Vehicles Batteries in the Framework of Vehicle to Building Services. J. Energy Storage 2025, 132, 117691. [Google Scholar] [CrossRef]
  171. Dehghani, M.; Bornapour, S.M. Smart Homes Energy Management: Optimal Multi-Objective Appliance Scheduling Model Considering Electrical Energy Storage and Renewable Energy Resources. Heliyon 2025, 11, e42417. [Google Scholar] [CrossRef] [PubMed]
  172. Nicoletti, F.; Ramundo, G.; Arcuri, N. Optimal Operating Strategy of Hybrid Heat Pump−Boiler Systems with Photovoltaics and Battery Storage. Energy Convers. Manag. 2025, 323, 119233. [Google Scholar] [CrossRef]
  173. Hu, Z.; Gao, Y.; Sun, L.; Mae, M.; Imaizumi, T. Improved Robust Model Predictive Control for Residential Building Air Conditioning and Photovoltaic Power Generation with Battery Energy Storage System under Weather Forecast Uncertainty. Appl. Energy 2024, 371, 123652. [Google Scholar] [CrossRef]
  174. Jahanbin, A.; Abdolmaleki, L.; Berardi, U. Techno-Economic Feasibility of Integrating Hybrid Battery-Hydrogen Energy Storage System into an Academic Building. Energy Convers. Manag. 2024, 309, 118445. [Google Scholar] [CrossRef]
  175. Maka, A.O.M.; Chaudhary, T.N. Performance Investigation of Solar Photovoltaic Systems Integrated with Battery Energy Storage. J. Energy Storage 2024, 84, 110784. [Google Scholar] [CrossRef]
  176. Sharma, P.; Saini, K.K.; Mathur, H.D.; Mishra, P. Improved Energy Management Strategy for Prosumer Buildings with Renewable Energy Sources and Battery Energy Storage Systems. J. Mod. Power Syst. Clean. Energy 2024, 12, 381–392. [Google Scholar] [CrossRef]
  177. Abdolmaleki, L.; Jahanbin, A.; Berardi, U. Towards Standalone Commercial Buildings in the Mediterranean Climate Using a Hybrid Metal Hydride and Battery Energy Storage System. J. Build. Eng. 2024, 96, 110567. [Google Scholar] [CrossRef]
  178. Abdolmaleki, L.; Berardi, U. Hybrid Solar Energy Systems with Hydrogen and Electrical Energy Storage for a Single House and a Midrise Apartment in North America. Int. J. Hydrog. Energy 2024, 52, 1381–1394. [Google Scholar] [CrossRef]
  179. Roka, R.; Figueiredo, A.; Vieira, A.; Cardoso, C. A Systematic Review of Sensitivity Analysis in Building Energy Modeling: Key Factors Influencing Building Thermal Energy Performance. Energies 2025, 18, 2375. [Google Scholar] [CrossRef]
  180. Vuong, E.; Kamel, R.S.; Fung, A. Modelling and Simulation of BIPV/T in EnergyPlus and TRNSYS. Energy Procedia 2023, 78, 1883–1888. [Google Scholar] [CrossRef]
  181. Khan, M.; Khan, M.M.; Irfan, M.; Ahmad, N.; Haq, M.A.; Khan, I.; Mousa, M. Energy Performance Enhancement of Residential Buildings in Pakistan by Integrating Phase Change Materials in Building Envelopes. Energy Rep. 2022, 8, 9290–9307. [Google Scholar] [CrossRef]
  182. Liu, S. Medium Office Energy Consumption Optimization Using EnergyPlus. Appl. Comput. Eng. 2024, 63, 45–55. [Google Scholar] [CrossRef]
  183. Pandey, B.; Banerjee, R.; Sharma, A. Coupled EnergyPlus and CFD Analysis of PCM for Thermal Management of Buildings. Energy Build. 2021, 231, 110598. [Google Scholar] [CrossRef]
  184. Wetter, M.; Benne, K.; Tummescheit, H.; Winther, C. Spawn: Coupling Modelica Buildings Library and EnergyPlus to Enable New Energy System and Control Applications. J. Build. Perform. Simul. 2023, 17, 274–292. [Google Scholar] [CrossRef]
  185. Stavrakakis, G.M.; Katsaprakakis, D.A.; Damasiotis, M. Basic Principles, Most Common Computational Tools, and Capabilities for Building Energy and Urban Microclimate Simulations. Energies 2021, 14, 6707. [Google Scholar] [CrossRef]
  186. Amani, N. Simulation-Based Design: Minimizing Energy Consumption in Residential Buildings through Optimal Thermal Insulation. World J. Eng. 2024. [Google Scholar] [CrossRef]
  187. Beaulac, A.; Lalonde, T.; Haillot, D.; Monfet, D. Energy Modeling, Calibration, and Validation of a Small-Scale Greenhouse Using TRNSYS. Appl. Therm. Eng. 2024, 248, 123195. [Google Scholar] [CrossRef]
  188. Dai, Z.; Zhang, X.; Liu, J.; Liu, B.; Tang, F. Energy-Saving Control Strategy for the Joint Operation of Multiple Ground Source Heat Pumps System Based on TRNSYS: A Research Study. Case Stud. Therm. Eng. 2025, 67, 105834. [Google Scholar] [CrossRef]
  189. Magni, M.; Ochs, F.; de Vries, S.; Maccarini, A.; Sigg, F. Detailed Cross Comparison of Building Energy Simulation Tools Results Using a Reference Office Building as a Case Study. Energy Build. 2021, 250, 111260. [Google Scholar] [CrossRef]
  190. Del Ama Gonzalo, F.; Moreno Santamaría, B.; Montero Burgos, M.J. Assessment of Building Energy Simulation Tools to Predict Heating and Cooling Energy Consumption at Early Design Stages. Sustainability 2023, 15, 1920. [Google Scholar] [CrossRef]
  191. Akraminejad, R.; Zhao, T.; Rezgui, Y.; Ghoroghi, A.; Shahbazi Razlighi, Y. Hybrid Metaheuristic Optimization of HVAC Energy Consumption and Thermal Comfort in an Office Building Using EnergyPlus. Buildings 2025, 15, 2568. [Google Scholar] [CrossRef]
  192. Wijesuriya, S.; Kishore, R.A.; Mitchell, M.; Booten, C. Enhancing EnergyPlus Capabilities to Model Dynamic Building Envelopes Using Python Plugin. Energy Build. 2025, 339, 115776. [Google Scholar] [CrossRef]
  193. Umar, H.H.; Asfour, O.S. Retrofit Strategies to Improve Energy Efficiency through the Integration of Thermal Insulation into the Residential Buildings of Saudi Arabia. Case Stud. Therm. Eng. 2025, 73, 106620. [Google Scholar] [CrossRef]
  194. Aguilar Pinzón, O.; Aguilar Gallardo, O.; Chen Austin, M. A Bio-Optimization Approach for Renewable Energy Management: The Case of a University Building in a Tropical Climate. Energies 2025, 18, 2100. [Google Scholar] [CrossRef]
  195. Ahmed, L.J.; Dhanasekar, S.; Sagayam, K.M.; Andrew, J.; Bhandage, V. An Analysis on Energy Performance Assessment for Energy Efficiency Measures in Selected Commercial Buildings Using IoT Simulation Frameworks. Eng. Lett. 2025, 33, 1558. [Google Scholar]
  196. Haddad, M.; Javani, N.; Rezaie, B. Energy Storage Management in a near Zero Energy Building Using Li-Ion, Lead-Acid, Flywheel, and Photovoltaic Systems with TRNSYS Simulation. Process Saf. Environ. Prot. 2025, 196, 106898. [Google Scholar] [CrossRef]
  197. Buscemi, G.; Cuomo, F.P.; Razzano, G.; Cappiello, F.L.; Brandi, S. Deep Reinforcement Learning-Based Control of Thermal Energy Storage for University Classrooms: Co-Simulation with TRNSYS-Python and Transfer Learning across Operational Scenarios. Energy Rep. 2025, 14, 1349–1367. [Google Scholar] [CrossRef]
  198. Al-Kabaha, Y.; Bataineh, K.; Aburabi’e, M. Multi-Objective Optimization of Energy Consumption, Cost and Emission for a Residential Building. Heliyon 2025, 11, e42139. [Google Scholar] [CrossRef]
  199. Ren, Y.; Ogura, H. Feasibility Study with EnergyPlus Simulation for Solar Chemical Heat Pump Unit Introduced into Building as Next-Generation Energy Supply System. Energy Build. 2024, 313, 114256. [Google Scholar] [CrossRef]
  200. Madani, R.; Winahyo, A.E. Simulation-Based Exploration with Energyplus as an Energy Efficiency Strategy. U Karst 2024, 8, 55–66. [Google Scholar] [CrossRef]
  201. Qi, Z.; Zhou, N.; Feng, X.; Abdolhosseinzadeh, S. Optimizing Space Heating Efficiency in Sustainable Building Design a Multi Criteria Decision Making Approach with Model Predictive Control. Sci. Rep. 2025, 15, 27743. [Google Scholar] [CrossRef]
  202. Feng, G. Optimization Control of HVAC System and Building Energy Management Based on Machine Learning. In Proceedings of the 2025 IEEE 14th International Conference on Communication Systems and Network Technologies, CSNT, Bhopal, India, 7–9 March 2025; pp. 263–268. [Google Scholar] [CrossRef]
  203. Tam, C.; Zhao, Y.; Liao, Z.; Zhao, L. Mitigation Strategies for Overheating and High Carbon Dioxide Concentration within Institutional Buildings: A Case Study in Toronto, Canada. Buildings 2020, 10, 124. [Google Scholar] [CrossRef]
  204. Yao, J.; Zhong, J.; Yang, N. Indoor Air Quality Test and Air Distribution CFD Simulation in Hospital Consulting Room. Int. J. Low-Carbon Technol. 2022, 17, 33–37. [Google Scholar] [CrossRef]
  205. Loche, I.; Bleil de Souza, C.; Spaeth, A.B.; Neves, L.O. Decision-Making Pathways to Daylight Efficiency for Office Buildings with Balconies in the Tropics. J. Build. Eng. 2021, 43, 102596. [Google Scholar] [CrossRef]
  206. Bamdad, K.; Mohammadzadeh, N.; Cholette, M.; Perera, S. Model Predictive Control for Energy Optimization of HVAC Systems Using EnergyPlus and ACO Algorithm. Buildings 2023, 13, 3084. [Google Scholar] [CrossRef]
  207. Li, J.; Xu, W.; Cui, P.; Qiao, B.; Zhao, C.; Wu, S. Research on a Systematical Design Method for Nearly Zero-Energy Buildings. Sustainability 2019, 11, 7032. [Google Scholar] [CrossRef]
  208. Gercek, M.; Durmuş Arsan, Z. Energy and Environmental Performance Based Decision Support Process for Early Design Stages of Residential Buildings under Climate Change. Sustain. Cities Soc. 2019, 48, 101580. [Google Scholar] [CrossRef]
  209. Lu, S.; Lin, B.; Wang, C. Investigation on the Potential of Improving Daylight Efficiency of Office Buildings by Curved Facade Optimization. Build. Simul. 2020, 13, 287–303. [Google Scholar] [CrossRef]
  210. Pagliaro, F.; Morini, M.; Murano, G.; Amoruso, F.M.; Schuetze, T. Carbon Life Cycle Assessment and Costing of Building Integrated Photovoltaic Systems for Deep Low-Carbon Renovation. Sustainability 2023, 15, 9460. [Google Scholar] [CrossRef]
  211. Grazianová, M.; Smetanková, J.; Ručinský, R.; Mésároš, P. Economic Benefits of Retrofitting Historic Buildings: A Review from the Perspective of LCA, LCC, and Cost Optimal; Springer Nature: Cham, Switzerland, 2025; pp. 53–67. [Google Scholar] [CrossRef]
  212. Dejaco, M.C.; Mazzucchelli, E.S.; Pittau, F.; Boninu, L.; Röck, M.; Moretti, N.; Passer, A. Combining LCA and LCC in the Early-Design Stage: A Preliminary Study for Residential Buildings Technologies. IOP Conf. Ser. Earth Environ. Sci. 2020, 588, 042004. [Google Scholar] [CrossRef]
  213. ISO 15686-5:2017; Buildings and Constructed Assets—Service Life Planning—Part 5: Life-Cycle Costing. Available online: https://www.iso.org/standard/61148.html (accessed on 9 July 2025).
  214. Vitkova, A.; Vitasek, S. A Case Study on Sustainable Technologies in Residential Buildings from a Life Cycle Cost Analysis (LCC) Perspective. Sustainability 2024, 16, 10892. [Google Scholar] [CrossRef]
  215. Alshamrani, O.S. Integrated LCA-LCC Assessment Model of Offsite, Onsite, and Conventional Construction Systems. J. Asian Archit. Build. Eng. 2022, 21, 2058–2080. [Google Scholar] [CrossRef]
  216. Liu, J.; Liu, H.; Liu, Y. A Sustainability-Oriented Framework for Life Cycle Environmental Cost Accounting and Carbon Financial Optimization in Prefabricated Steel Structures. Sustainability 2025, 17, 4296. [Google Scholar] [CrossRef]
  217. Pimpalkar, R.; Sahu, A.; Yadao, A.; Bhimgonda Patil, R.; Roy, A. Reliability Analysis and Life Cycle Costing of Rooftop Solar Photovoltaic (PV) System Operating in a Composite Environment. Sci. Technol. Energy Transit. 2025, 80, 32. [Google Scholar] [CrossRef]
  218. Li, W.; Kan, J.; Zhao, W.; Wang, J.; Zhang, X.; Zhao, J. Economic and Life Cycle Analysis of a Photovoltaic Thermal Application System Based on Phase Change Thermal Storage. Appl. Therm. Eng. 2024, 257, 124261. [Google Scholar] [CrossRef]
  219. Abdolmaleki, L.; Jahanbin, A.; Berardi, U. Net-Zero Energy Management through Multi-Criteria Optimizations of a Hybrid Solar-Hydrogen Energy System for a Laboratory in Toronto, Canada. Energy Build. 2024, 312, 114186. [Google Scholar] [CrossRef]
  220. Mohebbi, G.; Bahadori-Jahromi, A.; Ferri, M.; Mylona, A. The Role of Embodied Carbon Databases in the Accuracy of Life Cycle Assessment (LCA) Calculations for the Embodied Carbon of Buildings. Sustainability 2021, 13, 7988. [Google Scholar] [CrossRef]
  221. Železná, J.; Felicioni, L.; Trubina, N.; Vlasatá, B.; Růžička, J.; Veselka, J. Whole Life Carbon Assessment of Buildings: The Process to Define Czech National Benchmarks. Buildings 2024, 14, 1936. [Google Scholar] [CrossRef]
  222. Hemmati, M.; Messadi, T.; Gu, H.; Seddelmeyer, J.; Hemmati, M. Comparison of Embodied Carbon Footprint of a Mass Timber Building Structure with a Steel Equivalent. Buildings 2024, 14, 1276. [Google Scholar] [CrossRef]
  223. Wang, H.; Huang, H.; Zhang, J.; Hu, Z.; Zhou, Q.; Wang, H.; Huang, H.; Zhang, J.; Hu, Z.; Zhou, Q. Environmental Processes Assessment of a Building System Based on LCA–Emergy–Carbon Footprint Methodology. Processes 2023, 11, 3113. [Google Scholar] [CrossRef]
  224. Kumar, D.; Maurya, K.K.; Mandal, S.K.; Halder, N.; Mir, B.A.; Nurdiawati, A.; Al-Ghamdi, S.G. A Whole-Life Carbon Assessment of a Single-Family House in North India Using BIM-LCA Integration. Buildings 2025, 15, 2195. [Google Scholar] [CrossRef]
  225. Gervasio, H.; Dimova, S.; Pinto, A. Benchmarking the Life-Cycle Environmental Performance of Buildings. Sustainability 2018, 10, 1454. [Google Scholar] [CrossRef]
  226. Wu, H.; Zhou, W.; Chen, K.; Zhang, L.; Zhang, Z.; Li, Y.; Hu, Z.; Wu, H.; Zhou, W.; Chen, K.; et al. Carbon Emissions Assessment for Building Decoration Based on Life Cycle Assessment: A Case Study of Office Buildings. Sustainability 2023, 15, 14055. [Google Scholar] [CrossRef]
  227. Gobinath, P.; Crawford, R.H.; Traverso, M. Integrated Assessment of the Life Cycle Greenhouse Gas Emissions and Life Cycle Costs of a Smart Heating, Ventilation and Air Conditioning Control System for an Office Building. In Proceedings of the Sustaining the Future. Proceedings of the 57th International Conference of the Architectural Science Association, Gold Coas, Australia, 26–29 November 2024; pp. 542–549. [Google Scholar]
  228. El Hafdaoui, H.; Khallaayoun, A.; Bouarfa, I.; Ouazzani, K. Machine Learning for Embodied Carbon Life Cycle Assessment of Buildings. J. Umm Al-Qura Univ. Eng. Archit. 2023, 14, 188–200. [Google Scholar] [CrossRef]
  229. Hemmati, M.; Bayati, N.; Ebel, T. Life Cycle Assessment and Costing of Large-Scale Battery Energy Storage Integration in Lombok’s Power Grid. Batteries 2024, 10, 295. [Google Scholar] [CrossRef]
  230. Christodoulides, P.; Christou, C.; Florides, G.A. Ground Source Heat Pumps in Buildings Revisited and Prospects. Energies 2024, 17, 3329. [Google Scholar] [CrossRef]
  231. Osman, A.I.; Chen, L.; Yang, M.; Msigwa, G.; Farghali, M.; Fawzy, S.; Rooney, D.W.; Yap, P.S. Cost, Environmental Impact, and Resilience of Renewable Energy under a Changing Climate: A Review. Environ. Chem. Lett. 2022, 21, 741–764. [Google Scholar] [CrossRef]
  232. Lyu, Y.; Fomin, N.I.; Li, S.; Hu, W.; Xiao, S.; Huang, Y.; Liu, C. Life Cycle Carbon Emission Analysis of Buildings with Different Exterior Wall Types Based on BIM Technology. Buildings 2025, 15, 138. [Google Scholar] [CrossRef]
  233. Kneifel, J. Life-Cycle Carbon and Cost Analysis of Energy Efficiency Measures in New Commercial Buildings. Energy Build. 2010, 42, 333–340. [Google Scholar] [CrossRef]
  234. Zhang, H. Life Cycle Costing Analysis of Deep Energy Retrofits of a Mid-Rise Building to Understand the Impact of Energy Conservation Measures. arXiv 2023, arXiv:2304.00456. [Google Scholar] [CrossRef]
  235. Chen, Z.; Chen, L.; Zhou, X.; Huang, L.; Sandanayake, M.; Yap, P.S. Recent Technological Advancements in BIM and LCA Integration for Sustainable Construction: A Review. Sustainability 2024, 16, 1340. [Google Scholar] [CrossRef]
  236. Mora, T.D.; Bolzonello, E.; Cavalliere, C.; Peron, F. Key Parameters Featuring BIM-LCA Integration in Buildings: A Practical Review of the Current Trends. Sustainability 2020, 12, 7182. [Google Scholar] [CrossRef]
Disclaimer/Publisher’s Note: The statements, opinions and data contained in all publications are solely those of the individual author(s) and contributor(s) and not of MDPI and/or the editor(s). MDPI and/or the editor(s) disclaim responsibility for any injury to people or property resulting from any ideas, methods, instructions or products referred to in the content.

Article Metrics

Citations

Article Access Statistics

Multiple requests from the same IP address are counted as one view.