Abstract
Three-dimensional concrete printing (3DCP), an innovative fabrication technique, has emerged as an environmentally friendly digital manufacturing process for using recycled waste materials in the construction industry. The aim of this review paper is to critically evaluate the current state of research on the use of recycled materials such as aggregates and powders in 3DCP, correlating the environmental, economic, and performance parameter effects. This review comprehensively evaluates the potential benefits of incorporating recycled waste materials in 3D printing by critically reviewing the existing peer-reviewed articles through a scientometric review. The resulting bibliometric analysis identified 73 relevant papers published between 2018 and 2024. Through the critical review, five main research categories were identified: recycled materials in 3DCP arising mainly from construction demolition in powder and aggregate forms, which investigates the types of recycled materials used, their extraction methods, morphology and physical and chemical properties. The morphology properties of the materials used displayed high irregularities in terms of shape and percentage of adhered mortar. In the second category, printability and performance, the buildability, rheological properties and the mechanical performance of 3DCP with recycled materials were investigated. Category 3 assessed the latest developments in terms of 3D-printed techniques, including Neural Networks, in predicting performance. Category 4 analysed the environmental and economic impact of 3DCP. The results indicated anisotropic behaviour for the printed samples influencing mechanical performance, with the parallel printing direction showing improved performance. The environmental performance findings indicated higher global warming potential when comparing 3DCP to cast-in situ methods. This impact was reduced by 2.47% when recycled aggregates and binder replacements other than cement were used (fly ash, ground slag, etc.). The photochemical pollution impact of 3DPC was found to be less than that of cast-in situ, 0.16 to 0.18 C2H4-eq. This environmental impact category was further reduced up to 0.10 C2H4-eq following 100% replacement. Lastly, category 5 explored some of the challenges and barriers for the implementation of 3DCP with recycled materials. The findings highlighted the main issues, namely inconsistency in material properties, which can lead to a lack of regulation in the industry.
1. Introduction
The construction industry stands as one of the largest consumers of raw materials such as gravel, stone, sand and water globally, significantly contributing to environmental degradation and carbon emissions [1,2,3]. As the demand for infrastructure and buildings continues to rise, so does the urgency to find sustainable construction technology that can help to mitigate the adverse environmental impact. In response, the sector has been exploring innovative solutions to reduce raw material consumption and emissions. Among these, 3D concrete printing (3DCP) emerges as a promising technology, offering the potential to explore alternative technology that can mitigate the consumption of raw materials and help reduce variability generated from human error [4]. According to previous studies, 3DCP not only enables the efficient use of materials by precisely depositing concrete where needed, but also opens the door to incorporating recycled materials into the construction process [4,5].
Despite significant advancements in 3DCP aimed at enhancing construction sustainability, the integration of recycled materials into 3DCP is fraught with challenges. These challenges encompass the variability in physical and mechanical properties of recycled materials, such as construction and demolition waste, recycled glass fibres, and plastics, which can impact the consistency and reliability of the 3DCP process and the quality of the final printed structures [6,7]. Moreover, some published works suggest that current 3DCP technologies face limitations in accommodating recycled materials without compromising the structural integrity and longevity of printed objects. Additionally, it has been suggested that there are a lack of comprehensive guidelines and standards for incorporating recycled aggregates and powders into 3DCP, hindering the potential for environmental and economic benefits, including minimising construction waste, lowering carbon emissions, and conserving natural resources [8,9]. Consequently, the full potential of using recycled materials in 3DCP for sustainable construction practices remains underexploited, necessitating further research to address these challenges.
This review aims to find the answers to the following research questions:
- 1-
- Can a bibliometric analysis provide an understanding of the current state of recycled materials utilised in 3D concrete printing as per the experimental work conducted in previous studies?
- 2-
- Which recycled waste materials are being used in 3D concrete printing, how are they sourced, and what are their characteristics in terms of morphology, chemical composition, and physical properties?
- 3-
- What are the effects of incorporating these recycled materials in terms of rheology (flowability, extrudability, and buildability) as well as mechanical performance (strength and anisotropy)?
- 4-
- What are the environmental and economic implications of using recycled materials in 3D concrete printing compared to conventional construction methods?
The aim of this review paper is to critically evaluate the current state of research on the use of recycled materials in 3DCP, assessing the environmental, economic, and performance impacts of integrating recycled aggregates and powders generated from waste materials into concrete mixtures for 3D printing applications.
Contribution and Significance of This Study
A scientometric review approach is relevant in the context of materials science due to the rapid expansion and the interdisciplinary nature of the topic. In the area of 3D concrete printing made with recycled materials, where technological advancements, environmental concerns, and material innovation intersect, this approach allows researchers to map the evolution of research trends and evaluate the impact of key publications and collaborations [9]. Through a scientometric review approach, this review paper captures both quantitative trends and qualitative insights through the incorporation of bibliometric and content analysis methods to present an in-depth analysis of the current state of research, technological innovations, as well as the environmental and economic challenges associated with the use of recycled materials in 3DCP. Refs [8,10] covered the recent advancement in material science relating to 3DCP. Their work presented the findings of previous studies based on raw non-recycled materials in terms of the rheology of mortar mixes. The paper briefly explored the possibility of utilising recycled construction demolition waste as a replacement for natural aggregates. The aim of this review paper is to provide an up-to-date comprehensive overview of the recent trends in research published in the field of recycled waste materials in 3DCP to provide new insights for enhancing the workability and durability of the existing mixes, using recycled aggregates which were not covered in previous review papers such as [11,12,13,14]. Furthermore, there was a notable increase in research papers that investigated the inclusion of fibres and polymers to enhance the strength of 3DCP with recycled aggregates, which was not highlighted by the previous review papers [15,16,17]. Finally, this paper provides a blueprint for future implementation of 3D-printed structures for companies looking to invest in this technology, as it provides detailed up-to-date methods for addressing the issues affecting construction.
2. Bibliometric Analysis Methodology
To achieve the aim of this review paper, extensive analysis and categorisation of existing literature in the field of 3DCP and recycled materials were carried out. For this purpose, tools such as bibliometric analysis were utilised [18,19]. A bibliometric analysis is a statistical method which analyses extensive scientific databases based on various research factors. One of the main advantages of utilising such technique is the wider availability of scientific databases such as Google Scholar and Scopus. Furthermore, bibliometric software such as VOS viewer 1.6.20 and cite score provide ease of accessibility for users to analyse the available databases [20]. Additionally, bibliometric analysis offers objective, quantitative measures of research activity, impact, and trends over time. Furthermore, bibliometric methods, such as co-citation analysis and network analysis, help in visualising the structure of knowledge within a field, revealing sub-disciplines and emerging research fronts [19]. However, citation counts and other bibliometric indicators may not capture the societal and practical contributions of research, thus favouring more conventional and mainstream topics over innovative or interdisciplinary research that might be equally valuable [21]. To capture the full picture, Matarneh et al. (2019) [18] suggests incorporating content analysis. This analysis method offers researchers a wider view to explore the quantitative and qualitative inquiries in an array of journal articles. Furthermore, content analysis facilitates the identification of patterns, themes, and biases within data, allowing researchers to draw inferences regarding the messages, audience, and cultural contexts [22].
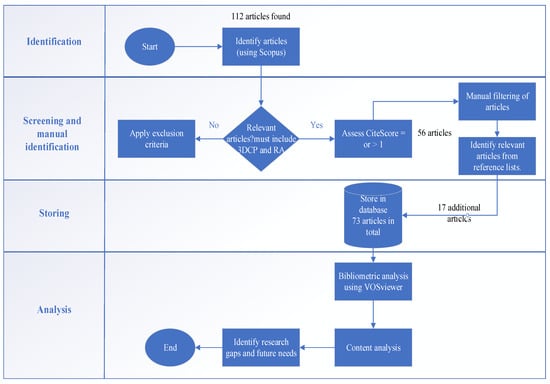
The bibliometric analysis adopted for this review is divided into a number of steps. The first step was to utilise Scopus to perform various combinations of keyword searches. The keywords utilised were “recycled”, “concrete”, and “3D concrete printing”. This search resulted in 112 documents. Filters were applied to narrow down the document type to journal articles, and the language to English. A third filter was applied based on CiteScore. CiteScore refers to the number of citations received in a year over the number of documents published in the preceding three years [18]. The Scopus search resulted in 56 articles. For each relevant article found, further investigation in the reference list was conducted to find more articles based on the research criteria. The total number of relevant articles found was 73. VOSviewer, a bibliometric software, was used to create a network analysis of the most frequent keywords extracted from the articles. Finally, to extract qualitative data, the content analysis method was utilised. This method allows for the derivation of patterns and themes from the relevant literature. In turn, this will assist in achieving the aim of this review by assessing the future research directions. Figure 1 shows an overview of the methodology adopted for this review paper.
Figure 1.
Overview of the methodology/bibliometric process used in this review.
3. Bibliometric Analysis Results
The analysis results indicate that there has been growth in the domain of research on recycled materials in 3DCP. Bibliometric analysis considered 6 years’ worth of research articles to create an up-to-date database, starting from 2018 and ending in November of 2024. It was observed that the publication pattern indicates a significant increase in the number of publications from 2018 to 2020. This could indicate a growing recognition of the importance of this research area. The upward trajectory continued into the subsequent years and reached its peak in 2022 with 20 publications. However, in 2023, there was a noticeable decline to 16 publications. This drop in the number of publications could be attributed to various factors such as a shift in research focus or global events affecting research priorities and funding [23]. Figure 2 shows the research trends over the past 6 years based on the relevant articles. The results also indicated that the journal Construction and Building Materials had the highest number of publications from 2020 to 2022. This pattern however, changed in 2023 and 2024 as the number of published papers declined. The journal Building Engineering saw the second highest number of articles published. However, the publication pattern indicates a rise in numbers of published articles between 2022 and 2023, with the number of publications rising to four for each year. Cement and Concrete Composites was the third highest journal in terms of the number of published articles. The highest number of articles published for this journal was in 2021 with three publications. However, this journal saw a downfall in the number of articles published, with only two articles being published in 2022 and 2023, and no publications in 2024. Interestingly, these three journals make up to 65% of the number of articles published within the domain, as shown in Table 1. This is further reflected by the top 10 highest cited articles, which came from the following journals: Cement and Concrete Composites (two articles), Cleaner Production (one article), Construction and Building materials (three articles), and Building Engineering (two articles). Other notable, highly cited articles were published in the journals of Materials Cycles and Waste Management and Buildings, each of which had one article published in this field. The relevant, most cited review articles pertinent to this study are summarised in Table 2.
Figure 2.
Relevant articles published over the past 7 years in the area of 3D concrete printing with recycled materials.
Table 1.
Most cited review papers on 3DCP.
Table 2.
Sources of relevant articles published in the area of 3D concrete printing with recycled materials.
Furthermore, bibliometric analysis estimates that the articles published were predominantly from China, which contributed up to 45% of the total number of publications per country. The second highest number of publications based on country came from Australia, which contributed approximately 16% of the total number of publications. This is then followed by Singapore, which contributed up to 7% of the total number of publications. This analysis also indicated a moderate level of contribution from European countries such as Belgium, Germany, and Poland, each with three publications. Most notably, the United States had a relatively lower number of publications within this domain. Furthermore, only one publication originated from the UK. This distribution could reflect the varying stages of development and investment in sustainable technologies. Figure 3 shows the distribution of published articles based on country/territory.
Figure 3.
Distribution of articles over countries/territories.
Network analysis of the relevant keywords conducted using VOSviewer shows four main clusters based on the frequency of the keywords, which was selected to be four or more, as shown in Figure 4. The first keywords cluster contained keywords relating to 3D concrete printing and durability. These keywords included 3D-printed concrete, bending strength, compressive strength, computerised tomography, pore structure, and reinforced concrete. The second keywords cluster contained 3D concrete printing and recycled aggregates rheology. This cluster contained the following keywords: 3D printing, concrete aggregates, concrete mixture, recycled aggregates, recycled coarse aggregates, rheology, and yield stress. The third keyword cluster relates to 3D concrete printing recycled mortars, and contained keywords such as 3D concrete printing, mortar, and recycled sand. The final keyword cluster related to the lifecycle assessment of 3D concrete printing and included the following keywords: 3D printers, additive manufacturing, construction industry, environmental impact, glass, and sustainable development. Sandra et al. [16] stated that while the keyword analysis helps to cluster trends in the literature, it is insufficient for new research areas due to the frequency of the keywords. As such, content analysis is required to establish the research patterns and trends more accurately [9,18].
Figure 4.
Keyword clusters used in this review process.
4. Content Analysis Results
Further reviewing the relevant academic articles in the field based on the criteria set in the methodology revealed five categories. These categories are as follows: (1) Recycled materials in 3D printing. (2) Printability and performance of 3D-printed concrete. (3) Innovation in 3D printing techniques and materials. (4) Environmental and economic impact. (5) Challenges and future direction. Table 3 shows the results of the content analysis with a brief description of the categories as well as some highlighted publications. These categories are further expanded in the upcoming sections.
Table 3.
Theme analysis categories details.
4.1. Category 1: Recycled Materials in 3D Concrete Printing
4.1.1. Overview of Recycled Materials
This category explores the feasibility of utilising recycled materials in 3DCP applications. It provides an in-depth analysis of the recycled materials used by researchers as aggregates and/or additives. Typically, 3DCP core materials consist of various types of cement, aggregates, and admixtures [25]. Recent studies have experimented with the use of recycled materials as replacements for naturally sourced aggregates. The most common occurrence in previous studies was the utilisation of recycled sand from concrete waste—also known as recycled concrete fine aggregates (RFAs)—as a replacement for fine aggregates [29,48,49]. Meanwhile, other researchers have experimented with recycled concrete waste as a replacement for coarse aggregates [33,50,51,52]. Other studies have utilised recycled glass as a replacement for fine aggregates [27,39,53]. Polyethylene terephthalate (PET) was also explored by researchers as a replacement for fine aggregates [54]. Other types of construction demolition waste, such as ceramic waste, gypsum, cardboard, and red clay brick waste, were also considered as replacements for fine aggregates [41,46]. The following sections provide insights to the physical and chemical properties of the recycled and waste materials utilised in the printing process.
Recycled Material Recovery Process
For recycled aggregates, the process associated with extracting the recycled materials involves various crushing methods to obtain the necessary aggregate grading. Utilising a viable crushing method is vital as it will determine the characteristics of the RFA [9,55]. For the primary crushing phase, jaw crushers are a common tool used to break down larger concrete elements. To break down the elements further, impact crushers are used [56]. Other methods used by researchers include manual crushing using a hammer [57,58,59]. Recycled aggregates generated from impact crushers produce a higher content of fine aggregates with more standardised shapes compared to those obtained using the jaw or manual crushing methods. Furthermore, the aggregates produced from impact crushers have a wider range of particle sizes [9,60]. Figure 5 shows the results of the sieving analysis using a jaw and impact crusher for different types of concrete waste. The water absorption of RFAs based on the crushing method used was investigated by Hubert et al. (2023) [60], who estimated that the water absorption rate for samples made with aggregates obtained through the impact crushing process was lower than those obtained using the jaw crushing process for fine aggregates (<4 mm), as shown in Figure 6a,b. The authors concluded that the impact crushing process produces more spherical geometries with broader size distribution and a noticeably high rate of fine particles compared to the jaw-crushed aggregates.
Figure 5.
Sieving analysis results of different types of concrete waste used as aggregates: (a) jaw crusher results; (b) impact crusher results—reprinted from Hubert et al. (2023) [60] under Creative Commons Attribution 4.0.
Figure 6.
Water absorption rate for samples made with different compositions of RFA: (a) aggregates obtained from impact crusher; (b) aggregates obtained from jaw crusher. Reprinted from Hubert et al. (2023) [60] under Creative Commons Attribution 4.0.
Gokce et al. (2011) [61] introduced a framework that maximises the extraction of fine aggregates while reducing the amount of mortar adhered to the old concrete. In this process, a mixture of jaw crusher, impact crusher, and mechanical grinders were utilised to achieve this at various levels. The first level uses a jaw crusher and an impact crusher, which produce 40% fine aggregates (classified under 5 mm) and 60% coarse aggregates (between 5 and 20 mm). The second level utilises a mechanical crusher and takes the resulting coarse aggregates from the previous step to produce an additional 55% fine aggregates and 45% coarse aggregates. The final level takes the coarse aggregates generated from the previous step and runs it through the mechanical grinder one more time to produce a further 65% fine aggregate and 35% coarse aggregate. The resulting aggregate properties were compared between the first-level and third-level coarse aggregates. The study indicated lower water absorption rates and specific densities for level 3 aggregates compared to those from level 1. The absorption rates of level 1 aggregates ranged between 4.88 and 6.27%, whereas the absorption rates of level 3 aggregates ranged from 3.14 to 5.07%. The specific densities of aggregates from level 1 ranged from 2.37 to 2.42 g/cm3. This was attributed to the reduction in mortar content by an average of 51%, from a range of 52.3–55.7% to a range of 30.2–45.5%. The findings of this study are consistent with the findings of previous works in terms of the effect of adhered mortar on the water absorption rate, density, and porosity [6,62,63]. However, this study did not assess the relationship between the behaviour of the resulting aggregates, their shapes, and properties such as the water absorption rate. Figure 7 illustrates the waste recycling processes adopted by Gokce et al. (2011) [61].
Figure 7.
Concrete waste crushing process to create recycled aggregates. Reproduced with permission from Gokce et al. (2011) [61] under licence number 6090160209404.
Material Morphology
Jiang et al. (2022) [30] assessed the morphology of recycled fine aggregates made from cement paste and mortar using scanning electron microscopy (SEM). Recycled aggregates made with paste and mortar displayed rough surfaces as well as shape irregularities compared to natural aggregates. Moreover, pores and microcracking were more visible with recycled aggregates. Lastly, the recycled aggregates displayed increased clusters of hydrates, as shown in Figure 8a–c. These findings are consistent with other authors [64,65]. Liu et al. (2023) [65] reported the formation of calcium hydroxide (CH) inside of the pore structures. Furthermore, Liu et al. (2023) [65] concluded that adjusting the mixture’s superplasticisers would not affect the pore structures and would instead have a minimal effect.
Figure 8.
Morphology of recycled aggregates vs. natural aggregates under SEM: (a) sand particles; (b) recycled cement pastes; (c) recycled cement mortar; (d) recycled glass sand. Reprinted from Ting et al. (2021) [27] and Ting et al. (2019) [34] under licence number 60681861442792 and Creative Commons Attribution 4.0.
For recycled glass aggregates, Ting et al. (2022) [53] suggested crushing glass waste obtained from post-consumer waste utilising a vertical shaft compactor. The resulting aggregates varied in size from medium (1000–1700 μm) to superfine (150–710 μm). SEM analysis indicates that the resulting aggregates contained sharp edges and an angular morphology. Compared to the structures of recycled aggregates made from construction waste with old mortars, glass aggregates display a smoother surface and sharper edges, as shown in Figure 8d [60]. Ting et al. (2022) [27] and (2019) [34] concluded that the smoothness of the recycled glass aggregates enhanced the flow properties of the materials within the design mixes, while the rougher shapes of the recycled glass aggregates resulted in a reduction in free water content, further resulting in a reduction in the mechanical properties.
Chemical Composition
Robayo–Salazar et al. (2024) [41] and Duan et al. (2020) [7] presented the chemical composition of the concrete, ceramic, and various types of clay brick recycled powders as replacements for binders. The findings of these works in terms of chemical composition are summarised in Table 4. These studies report much lower CaO content found in waste powders and higher SiO, Al2O3, and Fe2O4 content compared to that of cement. Further comparison reveals similar chemical composition between recycled powders and fly ash in terms of SiO2 for ceramic and clay brick waste powders. CaO content for clay brick waste powder is comparable to that for fly ash. The closest chemical composition is between concrete waste powder and ground slag, given the higher content of CaO and lower content of SiO2, Al2O3, and Fe2O3 in comparison to other waste powders. Testing of the hydration rates showed that, initially, the hydration rates of samples made with concrete waste displayed the highest reaction, followed by samples made with mixed brick powders, while samples made with 100% cement displayed the lowest initial reaction. This reactivity is attributed to the influence of alkali and SiO2 content, which accelerates the early C3A reactions [66]. This is a similar trend to that seen when assessing cumulative hydration heat, in which concrete waste powder samples displayed the highest hydration heat. Duan et al. (2020) [7] utilised recycled powders as a replacement for cement in their mix design (fixed 20% replacement ratio). The results indicated a decrease in flowability when compared to the samples composed of 100% cement. The flowability of samples made with clay brick displayed an average decrease of 13% compared to that of the control samples. The lowest flowability rate was for samples made with concrete waste powders, indicating a decrease of 29% [7].
Table 4.
Chemical composition of materials as reported by past research papers (in %).
Material Basic Properties
The basic properties of the materials used, such as the fineness module, maximum particle size, density, and water absorption, are presented in Table 5. From the Table, it can be seen that the recycled aggregates tend to be less dense compared to the natural aggregates, for both fine and coarse sizes. The fineness modulus in natural fine aggregates tends to be higher than that of recycled fine aggregates, indicating a coarser aggregate. However, the water absorption rate tends to be higher for recycled fine and coarse aggregates, with a 400% increase on average for recycled fine aggregates and a 600% increase on average for recycled coarse aggregates when compared to the natural fine and coarse aggregates, respectively. The reductions in density and high absorption rates are attributed to the adhered mortar to the surface of the recycled aggregates, which tends to be more porous [31,33,36,63].
Table 5.
Comparison of natural and recycled aggregates in terms of their basic physical properties.
4.2. Category 2: Printability and Performance of 3D-Printed Concrete
This category investigates the various aspects that influence printability and performance, providing a comprehensive overview of how recycled aggregates and additives affect the overall quality of 3D-printed structures. Printability refers to aspects such as workability, extrudability, and buildability, which are essential for ensuring that the concrete mix can be effectively printed, layer by layer, to form a stable structure [25]. The mechanical properties such as compressive and flexural strength are crucial for assessing the structural integrity and durability of the printed elements. The inclusion of recycled materials has an impact on the mechanical properties at both early- and late-age strength [29,54,71].
4.2.1. Printability Parameters of 3DCP Using Recycled Aggregates
From the available literature, various studies focused on assessing the rheological properties of 3DCP using recycled aggregates [25,31,32,33,72]. Sahin et al. (2022) [25] reported a higher dosage of cement used in 3DCP compared to traditional concrete. This can lead to blockages in the nozzle used to pump the concrete [64]. This issue is further exacerbated when utilising recycled fine aggregates [48], as recycled fine aggregates have a high water absorption rate of up to 14% [73]. Ding et al. (2020) [29] suggested the inclusion of Hydroxypropyl methylcellulose (HPMC) and a superplasticiser to adjust for flowability and to prevent the occurrence of segregation and excessive flow. To minimise the impact on strength, nanoclay can also be introduced to enhance the workability of the 3D-printed concrete. Furthermore, the authors suggest the inclusion of Sodium gluconate to adjust the setting time. The ratio of these materials varies depending on the percentage of recycled material included. As the mixes increased from 0% to 50% RFAs, HPMC increased from 1.25 kg/m3 for 0%, 1.26 kg/m3 for 25%, and 1.28 kg/m3 for 50% RFAs. The inclusion of a superplasticiser was 0.71 kg/m3 for 0%, 0.74 kg/m3 for 25%, and 0.86 kg/m3 for 50% RFAs [29]. The effect of the inclusion of sodium gluconate is further confirmed by Zou et al. (2021) [31], who reported that by increasing the ratio of sodium gluconate, a similar pattern of fluidity can be achieved to that of 0% RFAs. While printability and early-age strength for mixes with recycled aggregates improved using these additives, the strength at later stages decreased when compared to mixes with natural aggregates [48,73]. Table A1, Table A2 and Table A3 in Appendix A show the suggested mix of designs for the different types of recycled aggregates/powders used, as reported by previous studies. Figure 9 shows the types of testing methods to establish printability based on flowability and buildability, as per [41].
Figure 9.
Printability testing methods: (a) mini-slump; (b) flowability; (c) buildability. Reprinted from Robayo-Salazar et al. (2024) [41] under licence number 5993650351083.
As for buildability, various studies have identified the failure modes for multi-layered 3DCP elements that can lead to collapse. The main failure modes identified in the literature include compressive failure, shear failure, and buckling failure [48,64,73,74,75,76]. Compressive failure occurs when the stress excreted on the bottom 3D-printed layer exceeds the yield stress. This failure mode depends on the balance between yield stress development and stress increase [24]. The compressive failure mode at different stages of a 3D-printed sample (0–180 min and 240–420 min) is shown in Figure 10. To mitigate the impact of this failure mode, Bai et al. (2021) [28] suggested optimising the early stiffness of the material utilising the printing setting control. This can be achieved by performing a stable layer stacking process. Kruger et al. (2019) [72] suggested a lower bound analytical model that can be utilised to evaluate the structural build-up of 3D-printed layers. The bi-linear thixotropic model is based on the material’s shear strength during its plastic phase. The model is made up of two curves, with the first illustrating the re-flocculation rate of the mixture. This illustrates the reversible particle flocculation that predominantly occurs within the first few hundred seconds after the applied energy dissipates. The second linear curve represents the structuration (Athix) of the mortar. Athix describes the increase in static yield stress resulting from chemical reactions, such as the early formation of ettringite, which reduces the plasticity of the fresh mortar [36,72]. Kruger et al. (2019) [72] concluded that the constructability of 3D-printed components can be achieved accurately by utilising the rheological characteristics of the re-flocculation rate (Rthix), Athix, along with the initial static and dynamic plastic yield shear stress. Their model provides a conservative prediction of buildability by accounting for plastic yielding induced by the weight of upper layers and the confinement effects due to differences in elastic properties between successive layers. Zou et al. (2021) [31] concluded that incorporating recycled fine aggregate in 3D-printed mortar significantly enhances its buildability through increased static yield stress and viscosity. This is further supported by the findings of De Vlieger et al. (2023) [36], as shown in Table 6. The results displayed in this table demonstrate that as the ratio of recycled aggregates increases, the re-flocculation time also increases, leading to an increased initial static yield over time. Figure 11 shows the proposed bi-linear thixotropy model. The expression of this model in mathematical terms is described using Equations (1)–(3).
where
- is the short-term re-flocculation rate measured in Pa/s.
- is the structuration rate measured in Pa/s.
- is the re-flocculation time measured in s.
- is the initial static yield stress measured in Pa.
- is the initial dynamic yield stress measured in Pa.
- is the static yield shear stress post extrusion measured in Pa.
- t is the time since extrusion measured in s.
Figure 10.
Compressive failure mode: (a) 0–180 min; (b) 240–420 min. Reprinted from Rahul et al. (2020) [40] under licence number 5993681248093.
Figure 11.
Analytical bi-linear thixotropy model. Reproduced with permission from Kruger et al. (2019) [72] under licence number 6090160645882.
Table 6.
Average and standard deviation of the initial static and dynamic yield stress over time. Reproduced with permission from De Vlieger et al. (2023) [36] under licence number 6090160971452.
Table 6.
Average and standard deviation of the initial static and dynamic yield stress over time. Reproduced with permission from De Vlieger et al. (2023) [36] under licence number 6090160971452.
| Aggregate Replacement (%) | Avg. τ_si (Pa) | Std. Dev. (pa) | Avg. τ_di (Pa) | Std. Dev. (pa) | Avg Rthix (Pa/s) | Std Dev. (Pa/s) | Avg trf (s) | Std. Dev (s) |
|---|---|---|---|---|---|---|---|---|
| 0 | 678.80 | 66.42 | 544.60 | 26.50 | 3.65 | 1.10 | 40.70 | 23.25 |
| 25 | 828.40 | 98.37 | 606.20 | 28.27 | 4.18 | 1.87 | 70.00 | 58.20 |
| 50 | 1066.10 | 140.66 | 682.30 | 67.03 | 4.05 | 0.86 | 97.10 | 22.84 |
Federowicz et al. (2025) [76] concluded that the inclusion of recycled construction waste as a cement replacement (up to 10% replacement) is suitable for 3D concrete printing. The results of this study indicated a reduction in the static yield strength by up to 40% for all samples made with cement replacement ratios of 1.25%, 2.5%, 5%, and 10%. However, Federowicz et al. (2025) [76] indicated an enhancement in dynamic elastic modules, shrinkage, and early strength for samples made with various percentages of cement replacement. The study reported an increase in the dynamic elastic modules of 120% for 1.25% cement replacement, 113% for 2.5%, and 71% for 5% cement replacement ratio when compared to samples made with 0% cement replacement.
4.2.2. Mechanical Properties of 3DCP with Recycled Materials
Of the existing studies analysed in this paper, 28 papers highlighted the mechanical strength of 3DCP with recycled aggregates. Among these, 64% of papers were published within the past three years. This indicates a growth in interest from researchers to explore this category. The most common measurement of mechanical strength was the compressive strength in which all of the aforementioned papers reported this strength. In total, 20 papers investigated flexural strength, while 2 papers investigated the tensile strength of 3DCP with recycled aggregates.
Mechanical Strength
Robayo et al. (2024) [41] tested the printed samples made with recycled powder and aggregates for compressive, tensile, and flexural strength, assuming isotropic properties. This is due to the samples being printed to size. The results indicate a reduction in compressive strength when the ratio of recycled powder is increased. Pepe et al. (2025) [77] tested the mechanical strength of manually printed samples using a manual hopper to simulate the 3D printing process. The samples were made either with recycled fine construction waste or masonry brick waste aggregates. The tests conducted on the samples, including compressive and flexural tests, were conducted under the assumption that the samples produced exhibited isotropic behaviour. The results of the compressive and flexural strength indicated a reduction in strength as the recycled fine aggregate ratio increased. The samples made with recycled masonry aggregates demonstrated higher compressive strength, up to 13% with 50% recycled aggregates and a 10% increase with 100% recycled aggregates, compared to those made with construction waste aggregates. However, most papers analysed [33,53,64,65,67,68,78] in this category have reported the mechanical strength (compressive, tensile and flexural) in three directions, X, Y, and Z, as shown in Figure 12 and Figure 13. The results of the compressive strength tests indicate a significant change in strength from one direction to another, with the Z direction typically exhibiting the least strength and the X direction (parallel to the printing direction) having the most, indicating anisotropic behaviour. To assess the anisotropic mechanical behaviour of the 3D-printed specimens, an anisotropic coefficient (Ia) was adopted for this purpose. This coefficient assesses the strengths in different directions against that of the cast specimen, as shown in Equation (4) [78]. The higher value of this coefficient suggests clearer anisotropic behaviour [65,78]. Table A5 in Appendix A shows the average compressive strength as well as the anisotropic coefficients obtained from previous highlighted studies. From this Table, it can be inferred that the printed specimens made with recycled construction (CDW) displayed the highest anisotropic behaviour compared to the other types of materials, namely recycled glass and rubber [27,53,68,79]. The findings regarding the recycled glass fine aggregates by Ting et al. (2021) [33] showed consistent strength across the X, Y, and Z directions, with a max Ia of 0.18 for an aggregate replacement ratio of 75%. The lowest Ia was 0.13 for an aggregate replacement of 25%. As for aggregates made with recycled construction waste, samples made with recycled fine aggregates exhibited clearer anisotropic behaviour compared to those made with recycled coarse aggregates. The highest Ia for fine aggregates was 0.82 for 50% replacement, as reported in [78]. The lowest Ia for fine aggregates was 0.34 for 100% replacement, as reported in [80]. Figure 12 shows the Ia values for both the fine and coarse aggregates made from construction waste.
Figure 12.
Compressive strength testing orientation—reprinted from Liu et al. (2022) [64] under licence number 5993641257213.
Figure 13.
Printing direction and (a) compressive test loading based on printing direction (b) flexural test load applications based on printing direction—reprinted from Liu et al. (2022) [64] under licence number 5993650995985.
Figure 13 shows a comparison between the compressive strength of the cast vs. printed samples for both fine and coarse aggregates. The results displayed in this figure illustrate an overall decrease in strength as the recycled aggregates replacement ratio increases. Another trend is the overall reduction in strength between casted and printed aggregates. Furthermore, previous studies demonstrate that printed samples cannot achieve strengths higher than 43 MPa for printed samples made with recycled coarse aggregates and 40 MPa for printed samples made with fine aggregates [53,64,74,78]. For in-depth mixed-design proportions of the highlighted strength results in Table A5, refer to Table A1 and Table A2 in Appendix A.
where
- is the anisotropic coefficient.
- : compressive strength in the X direction.
- : compressive strength in the Y direction.
- : compressive strength in the Z direction.
- : compressive strength of the casted samples
From the previous studies analysed in this category, there seems to be an increasing focus on assessing the mechanical properties, mainly tensile and flexural strengths of 3D-printed concrete, of the incorporated recycled aggregates, recognising these properties as critical indicators of structural performance and durability. For instance, Bai et al. (2020) [6] investigated the mechanical properties of 3D-printed concrete using recycled coarse aggregates, and found that the flexural strength ranged from 4.5 MPa to 6.5 MPa, depending on the mix proportions and the type of recycled aggregate used. Similarly, Liu et al. (2021) [38] reported flexural strength ranging between 5.0 MPa and 7.0 MPa when utilising recycled fine aggregates in their 3D printing process, highlighting the influence of particle size distribution on mechanical performance. In another study, Zou et al. (2021) [48] observed that the tensile strength of 3D-printed mortar with recycled sand varied between 2.5 MPa and 3.5 MPa, with higher strengths achieved through optimised mix designs and the inclusion of specific admixtures, such as sodium gluconate, to improve bonding and reduce porosity. The work by Ting (2022) [27] on recycled glass aggregates in 3D-printed concrete reported flexural strengths in the range of 3.8 MPa to 5.8 MPa, demonstrating that recycled glass could provide a viable alternative to natural aggregates without significantly compromising structural integrity. Ding et al. (2020) [49] argued that by adjusting the nozzle height, an improvement in mechanical strength can be achieved (as shown in Figure 14). This was attributed to the bonding performance of the layers. The results of the mechanical strength testing indicate that a nozzle height of 5 mm can achieve better strength compared to a nozzle height of 0 mm and 10 mm. The influence of nozzle height was further confirmed in the study by Li et al. (2024) [15], where inter-layer bonding strength was tested against nozzle standoff heights varying between 5 and 10 mm. The results indicated a decrease in strength of up to 10% when nozzle height was reduced from 5 to 7 mm. The largest decrease was observed between 5 mm and 11 mm, in which strength was reduced by 29%. From this study, it was observed that the interlayer bonding strength is reduced across printing interval times. It is important to note that the interlayer bonding strength is reduced as the percentage of recycled aggregates replacement is increased, regardless of the types of aggregates used. Furthermore, the bonding strength is dependent on the loading direction, with the direction parallel to the printing direction (typically in the X direction, as shown in Figure 15) having higher bonding strength, further indicating anisotropic behaviour [53,56,67]. Figure 16 shows the compressive results for casted specimens vs. 3DCP specimens made with recycled coarse and fine aggregates as reported in previous research. Table A4 in Appendix A highlights the mechanical property tests conducted by previous researchers, as well as the standard requirements for each test.
Figure 14.
Mechanical strength vs. nozzle height: (a) compressive strength; (b) tensile strength; (c) flexural strength—reprinted from Ding et al. (2020) [49] under licence number 6084121437390.
Figure 15.
Anisotropic coefficient (Ia) of printed samples made with construction waste aggregates reported in previous studies: (a) fine aggregates; (b) coarse aggregates.
Figure 16.
Compressive strength results of cast vs. printed (average strength in X, Y, and Z directions) samples from previous studies: (a) fine aggregates; (b) coarse aggregates.
Freeze–Thaw and Permeability for 3DCP with Recycled Aggregates
Various studies have reported the durability of 3DCP with recycled aggregates. The factors considered for assessing the performance were abrasion resistance, permeability, shrinking, and freeze–thaw resistance [33,34,49,64]. For freeze–thaw resistance, Liu et al. (2022) [64] estimated a slight reduction in resistance in 3D-printed concrete made from recycled coarse aggregates, attributing this reduction to the increased porosity and weaker interfacial transition zone associated with the recycled materials. This is further elaborated in the findings of Ding et al. (2020) [29]. The work carried out by Ting et al. (2019) [34] highlighted that the use of recycled glass aggregates in 3D concrete printing led to an increase in shrinkage and permeability linked to the lower water absorption of the glass, as well as potential micro-cracking at the aggregate–matrix interface. Moreover, the work carried out by Xiao et al. (2023) [33] observed a decrease in abrasion resistance due to weaker bonds between the recycled concrete aggregates and the cement paste, as well as an increase in water absorption in the recycled materials.
4.3. Category 3: Innovation in 3D Printing Techniques and Materials
The introduction of recycled materials into the 3D printing process has spurred significant innovation in both printing techniques and material formulations, aiming to enhance the long-term durability and sustainability of printed structures. One of the key areas of innovation has been the development of novel printing processes that accommodate the unique characteristics of recycled materials. The work carried out by Schutter et al. (2018) [4] highlighted the challenges posed by the varying particle sizes and shapes of recycled aggregates, which can affect the flowability and extrudability of 3D concrete mixes. To address this issue, researchers have developed advanced printing techniques that optimise layer deposition and bonding, ensuring that the structural integrity of the printed components is maintained even when using less-uniform recycled materials. Hack et al. (2020) [42] assessed the formulation of mixtures that incorporate admixtures and supplementary cementitious materials which aimed to increase bond strength and porosity. Their research focused on controlled layer deposition and real-time monitoring. The results of this study indicated an increase in layer adhesion and enhanced surface finish. Liu et al. (2022) [68] assessed the integration of cement-coated crumb rubber as a replacement for natural aggregates into the 3DCP mixes. The findings of this study suggested enhanced compressive and flexural strengths of the printed specimens for mixes that incorporated a ratio of 0.4 to 0.55 crumb rubber to cement compared to the casted specimens. This study also observed that for casted specimens, there was a high level of large pores compared to the 3D-printed specimens. This led to an increase in porosity. However, the defects of the casted specimens demonstrated geometrical regularity compared to the 3D-printed specimens.
Rahul et al. (2020) [40] investigated the impact of incorporating lightweight clay and quartz sand as a replacement for coarse aggregates. This study concluded that as the content of the coarse aggregates increased, the water retention capacity of the mix decreased, as indicated by higher desorptivity values. This finding is also attributed to the lower packing density of the mixes with higher aggregate contents. Furthermore, this study also examined the stress–strain behaviour of the printed samples using the uniaxial loading test. The results demonstrated an evolution of material behaviour from an elasto-plastic response at early ages to a strain-softening response typical of hardened concrete at later ages, as shown in Figure 17. The evolution of compressive strength and elastic modules was well modelled using a Perrot-type model. Remarkably, mixes containing 30% lightweight coarse aggregates exhibited compressive strength and elastic modulus values that were higher than those exhibited by the control mixes. This improvement is due to the increased internal friction angle and enhanced dewatering which occurs during extrusion. Additionally, for mixes containing 30% lightweight coarse aggregates, the study observed an increase in the critical height for plastic collapse compared to the control mix. However, for buckling-type collapse, the models suggested only a nominal increase. In their study, Robayo et al. (2024) [41] assessed the replacement of Portland cement with recycled powders in 3D-printed applications. A critical aspect of this study was the balance between fluidity and buildability. This was managed through the adjustment of the liquid-to-solid (L/S) ratio. This research demonstrated reference ranges for printability, including mini-slump values between 12 and 16 mm, flow index values between 2.2 and 2.3, and buildability values between 96% and 98%, which could serve as benchmarks for future studies. This study also determined that mortar mixes with concrete waste powders demonstrated superior structural regeneration and thixotropic behaviour compared to ceramic and recycled clay brick waste powders. The authors of this study concluded that the incorporation of fine recycled aggregates in addition to recycled powders led to an increase in the L/S ratio (from 0.33 to 0.27), which slightly impacted the mechanical performance of the 3D-printed structures. However, 100% buildability was achieved with the adjustment of L/S and the incorporation of fine recycled aggregates into the mixes.
Figure 17.
Stress–displacement curves for 3DCP specimens with 30% coarse aggregate replacement with lightweight coarse aggregates: (a) between 0 and 180 min; (b) between 240 and 480 min—reprinted from Rahul et al. (2020) [40], under licence number 5993681248093.
To address the mechanical performance issues associated with 3DCP, Sun et al. (2025) [81] developed a layer-by-layer printing technique made up of three main layers, with each containing a varied tensile strength. The samples printed for this purpose were tested against bending. The plates materials explored in this study were categorised into three plates: engineered cementitious composites, normal, and geopolymer concrete. The engineered cementitious composites comprise 48% ordinary Portland cement, 43% fly ash, and 8.56% silica fumes of the total binder mixed with water, a superplasticiser, polyethylene fibres, and fine aggregates. Normal concrete is made of 60% Portland cement, 29% fly ash, and 10% silica fumes of the total binder. This mixture also contains fine aggregates, water, and HPMC. Lastly, geopolymer concrete is made up of 60% fly ash, 29% ground granulated blast furnace, and 11% silica fumes of the total binder. This mixture also contains sand, water, and Penta sodium metasilicate. Samples were made based on slabs of 120 × 78 × 400 mm. Each slab batch contained either one type of plate (i.e., 100% geopolymer) with six printing layers or a mixture of all three types divided into six printing layers. The layers for each printing plate were divided so that one plate was printed in three layers, another was printed in two layers, and the last one was printed in one layer. For buildability, the results of the flowability test indicated variability in the flow rates between all types of plates. The engineered cementitious composites had the highest flowability (180 mm); meanwhile, the geopolymer concrete had the second highest flowability (150 mm), and normal concrete exhibited the least flowability (115 mm). This variability in flowability correlated with the extended printing intervals as reported in the paper which, as per the findings of Wolfs et al. (2019) [79], has a negative impact on the bonding strength between layers. The flexural test results indicated that the samples printed from engineered cementitious composites displayed the highest strength, 6.72 kN crack load and 16.22 peak load) and the most ductility (ductility of 23.4%). Interestingly, in terms of strength and ductility, second highest was printed samples made with three layers of engineered cementitious composites as the top plate, two layers of geopolymer concrete, and a layer of normal concrete at the bottom. The samples exhibited 6.29 kN crack load and 16.01 peak load with 15.47 ductility.
An emerging trend observed in previous studies with regard to the 3DCP process is the integration of Artificial Neural Networks (ANNs) in predicting the behaviour of cementitious materials. Charrier et al. (2022) [82] utilised ANNs to predict the mini-slump and dynamic yield stress of freshly printed concrete. To ensure better prediction performance for future models, a more advanced regression (Bayesian regularisation backpropagation) was utilised as the training algorithm; this applies Levenberg–Marquardt optimisation with ANNs to reduce overfitting. In total, 16 networks were created. For the mini-slump results, the predicted mini-slump values obtained from Network 13 had a strong correlation with those of the observed mini-slump values. When conducting linear regression analysis, the results indicated a coefficient of determination (R-squared) of 0.96, with a Normalised Root Mean Squared Error (NRMSE) of 5.4%. For the yield stress prediction, network 14 demonstrated the highest R-square of 0.993 and NRMSE of 3.7%. Zhang et al. (2025) [83] proposed a Navier–Stokes Informed Neural Network (NSINN) to predict the flowability of different 3D concrete mixes embedding PDEs and physics boundaries for training purposes. The NSINN demonstrated higher prediction accuracy for flow output parameters such as velocity and pressure when compared to traditional ANNs, which were made using the same architecture as the NSINN. For the velocity components (axial and lateral velocity), the Mean Squared Error (MSE) for axial velocity was 1.25 × 10−4; for lateral velocity, the MSE was estimated to be 1.85 × 10−5 for the NSINN. On the other hand, the ANN MSE for these parameters was 5.88 × 10−2 for axial velocity and 4.17 × 10−3 for lateral, indicating worse prediction performance.
4.4. Category 4: Environmental Impact Performance and Economic Aspects of 3DCP
Fanijo et al. (2023) [84] and De Schutter et al. (2018) [4] argued that to gain a full realisation of the environmental benefits of recycled aggregates, an in-depth case study analysis must be implemented [43]. Their assessment focused on developing an LCA framework for 3D-printed structures incorporating recycled aggregates. The findings of this study suggested that the environmental impact of 3DCP structures is higher than that of traditional cast-in situ production. This was attributed to the increased amount of cement content. As such, Tinoco et al. [45] suggested that a reduction in the use of cement through cement replacement such as fly ash and silica fumes may reduce this impact. However, this is deemed as the most challenging aspect due to current technological limitations. The current research suggests an average binder-to-cement ratio of 0.77 when incorporating cement alternatives in the mix designs [85]. This ratio was based on mix designs from previous works. Another finding of Han et al. (2021) [43] suggested that the incorporation of recycled aggregates contributed to a reduction in this impact for both construction methods. This is because the material acquisition in both methods contributed the most to the environmental aspect. This is further acknowledged by Fonseca et al. (2023) [85], who suggested that the extraction of fine aggregates with specific geometric fractions requires an intensive amount of mechanical energy. As such, this study recommended the use of recycled waste aggregates as an environmentally friendly solution. While these studies highlighted the importance of 3DCP with recycled aggregates compared to the traditional cast-in situ method, the case studies adopted may not reflect fully real-world scenarios—for instance, structures with complex shapes [4]. As for the economic aspect, Han et al. (2021) [43] concluded that 3DCP leads to a reduction in costs associated with formwork, and the primary focus is shifted from labour towards materials and additives. This can be a major factor in savings for complex structures. Furthermore, when factoring in recycled materials, the cost is then significantly reduced [46,51]. However, Fonseca et al. (2023) [85] argued that the source of energy which robots and equipment use may have a significant impact on costs. On the other hand, Han et al. (2021) [8] suggested that the consumption of energy generated from this equipment is insignificant compared to the savings generated from formwork and labour costs. Table 7 shows the LCA environmental impact of 3DCP compared to the conventional construction processes as estimated in [8].
Table 7.
Environmental performance against various impact categories obtained from LCA for the production of materials and construction phases. Reprinted from Han et al. (2021) [43] under licence number 6090170369184.
4.5. Category 5: Challenges and Future Directions
4.5.1. Material Properties and Consistency
The incorporation of recycled materials as aggregates in 3DCP presents a promising approach towards sustainable construction and the promotion of circular economy practices [1,4]. However, various challenges exist that may hinder the adoption of such technologies. The majority of studies explored in this paper have highlighted the material properties and consistency of recycled materials. This is due to the variability in composition, particle size distribution, and contamination levels. These inconsistencies can lead to unpredictability affecting both hardened and fresh properties [27,49,64]. Another common issue relating to recycled aggregates is associated with the reduction in water retention capacity, leading to significant reduction in workability and requiring further additive materials to be introduced [40]. A further issue in this regard is the balance between fluidity and buildability, as increasing the liquid-to-solid (L/S) ratio may lead to enhanced fluidity of the resulting mix. This will also lead to poorer buildability. On the other hand, lowering the L/S ratio may promote enhanced buildability but may significantly impact flowability [41].
4.5.2. Regulatory Barriers in 3DCP with Recycled Aggregates
The incorporation of recycled aggregates in 3DCP not only presents technical challenges but also faces significant regulatory barriers that impact the widespread adoption [1]. The studies analysed in this paper have demonstrated a lack of standardised guidance and specifications for 3DCP using recycled aggregates. As such, the lack of standardised testing methods and performance benchmarks creates uncertainty, making it difficult to ensure compliance with building codes and quality assurance requirements [1,40,41]. Certification and approval processes associated with new materials is further complicated as regulatory bodies may require extensive testing and documentation to verify compliance due to the lack of historic data. This can lead to delays in the project timelines and increased costs [45]. Furthermore, the lack of environmental regulations due to the lack of extensive testing may inadvertently hinder the adoption of such technologies [4,46]. However, the current standards in the UK do cover recycled aggregates in concrete. For instance, the British Standards BS 8500-1 and BS 8500-2 cover the specifications for aggregates to be used in concrete, including recycled aggregates. BS 8500-2 provides guidelines on the composition and properties of concrete incorporating recycled aggregates [86,87]. BS EN 12620, on the other hand, outlines the limits accepted for contaminations and other characteristics that could affect the performance of the concrete [88]. As for future direction, [40,41] suggests that regulatory bodies should adopt a flexible, forward-thinking approach towards such technologies. This can include providing incentives and supportive policies that could play a key role in accelerating the adoption of 3DCP with recycled aggregates. This can be achieved through streamlining the approval process and providing clear guidelines.
5. Conclusions and Future Research Needs
The findings of the bibliometric analysis indicated four categories of research trends in recycled waste materials utilised in 3D-printed concrete. The first category, recycled materials in 3D concrete printing, assessed the types of waste materials, extrudability methods, resulting morphological properties, chemical compositions, and basic physical properties. Previous studies indicate that with recycled construction waste, the generated aggregate contained various levels of adhered mortar, thus creating irregularities in shapes and sizes when compared to natural aggregates. Previous works also illuded to a standardised method to extract aggregates that contain less adhered mortar. As for recycled glass, the morphology indicates that the shapes and sizes are more uniform with sharp edges compared to those generated from recycled construction waste. The resulting aggregates allowed for smoother flow and a reduction in free water content, which resulted in weaker mechanical strength.
The next category, printability and performance of 3D-printed concrete, explored aspects of buildability, rheology, and mechanical strength. The buildability of recycled materials requires additives to achieve the desired behaviour as the flowability is highly affected by increased water absorption rates. Previous works suggested increasing the amount of HPMC and superplasticisers as the rate of recycled materials is increased. While this is an important step to enhancing the buildability of samples printed, this introduces variability in the mix design, depending on not just the materials but also the extrudability method utilised in the printing process. The findings, however, suggest that by increasing the recycled material content, there is an increase in the re-flocculation time and initial static yield stress (Athix) leading to enhanced buildability, if pumpability is preserved. When assessing the mechanical strength of printed samples made with recycled materials, the samples tested demonstrated anisotropy; typically, the direction parallel to printing (usually the X direction) demonstrated the highest strength in compressive, tensile, and flexural testing. Lower strengths were also observed due to nozzle stand-off height and interlayer timing, which affect the interlayer bonding strength.
The environmental and economic impacts of 3D concrete printing indicate higher embodied impacts compared to that of the traditional, cast-in situ method. This is due to the higher cement content. This impact decreases as recycled aggregates and powders are introduced. This is further reduced with the introduction of cement replacements such as fly ash and silica fumes, although achieving these substitutions at a larger scale remains a technological constraint due to the reduction in mechanical and rheological properties, as discussed in the previous points. Economically, 3DCP achieves savings in labour and formwork costs while improving the feasibility of complex architectural shapes.
Our analysis revealed various aspects that need to be addressed in future research to ensure successful integration. The following are the key issues needing to be addressed by future research:
- -
- Due to the nature of the printability process being sensitive to both the method and material used, future studies should aim to standardise the set of metrics measured, such as the static/dynamic yield stress, plastic viscosity, interlayer time gaps, and nozzle standoff height, and ensuring that strengths are assessed in all three directions (X, Y, and Z). This will allow for a transparent and more standardised reporting of the various results across recycled materials and printing setups. Future studies should also introduce acceptance or tolerance limits to these parameters to accelerate the adaptation of such procedures in the industry.
- -
- Future studies can focus on presenting a more holistic image by assessment of the long-term durability parameters such as chloride ingress, carbonation, freeze–thaw, shrinkage, and creep. These parameters have been less focused on in the previous works analysed in this study (up to the cutoff date), but are important for presenting the scalability of the process.
- -
- In structural applications, future studies can focus on assessing the bonding between the printed mortar with steel reinforcement to assess the behaviour of thermal and impact resistance.
Author Contributions
Conceptualization, A.M. and H.N.D.; methodology, A.M., H.N.D., N.N. and D.B.; software, A.M.; validation, H.N.D., N.N. and D.B.; formal analysis, A.M.; investigation, A.M.; resources, A.M.; data curation, A.M.; writing—original draft preparation, A.M.; writing—review and editing, H.N.D., N.N. and D.B.; visualization, A.M.; supervision, H.N.D., N.N. and D.B. All authors have read and agreed to the published version of the manuscript.
Funding
This research received no external funding.
Conflicts of Interest
The authors declare no conflict of interest.
Appendix A
Table A1.
Mix design ratios for samples made with recycled cementous material as reported in previous studies in (kg/m3).
Table A1.
Mix design ratios for samples made with recycled cementous material as reported in previous studies in (kg/m3).
| Cement | Fly Ash | Silica Fume | Slag | Recycled Powder | Fine Aggregates (<4 mm) | Recycled Powder Type | W/B | Superplasticiser | HPMC | Polypropylene Fibre (PP) | Slump | Compressive Strength |
|---|---|---|---|---|---|---|---|---|---|---|---|---|
| [89] | ||||||||||||
| 1000 | - | 100 | - | - | 990 | Recycled ceramic powder | 0.32 | 2 | 1.28 | 2 | 155 | |
| 1000 | 100 | - | - | - | 990 | 0.32 | 2 | 1.28 | 2 | 166 | ||
| 1000 | - | - | - | 100 | 990 | 0.32 | 2 | 1.28 | 2 | 155 | ||
| 900 | - | 100 | - | 100 | 990 | 0.32 | 2 | 1.28 | 2 | 157.5 | ||
| 800 | - | 100 | - | 200 | 990 | 0.32 | 2 | 1.28 | 2 | 146.5 | ||
| 700 | - | 100 | - | 300 | 990 | 0.32 | 2 | 1.28 | 2 | 136 | ||
| [90] | ||||||||||||
| 560 | 160 | 80 | - | - | 1266 | Recycled 3D concrete waste | 0.28 | 2.2 | - | - | 168 | |
| 504 | 160 | 80 | - | 44 | 1266 | 0.3 | 2.2 | - | - | 165 | ||
| 448 | 160 | 80 | - | 88 | 1266 | 0.33 | 2.2 | - | - | 162 | ||
| 392 | 160 | 80 | - | 132 | 1266 | 0.36 | 2.2 | - | - | 152 | ||
| 336 | 160 | 80 | - | 176 | 1266 | 0.39 | 2.2 | - | - | 141 | ||
| 280 | 160 | 80 | - | 220 | 1266 | 0.43 | 2.2 | - | - | 135 | ||
| [91] | ||||||||||||
| 800 | - | 8 | - | 0 | 1290 | Recycled clay brick aggregate | - | 0.6 | - | - | - | |
| 720 | - | 8 | - | 80 | 1290 | - | 0.6 | - | - | - | ||
| 640 | - | 8 | - | 160 | 1290 | - | 0.6 | - | - | - | ||
| 560 | - | 8 | - | 240 | 1290 | - | 0.6 | - | - | - | ||
| 560 | - | 8 | - | 240 | 1290 | - | 0.6 | - | - | - | ||
| 560 | - | 8 | - | 240 | 1290 | - | 0.6 | - | - | - | ||
| 560 | - | 8 | - | 240 | 1290 | - | 0.6 | - | - | - | ||
| 560 | - | 8 | - | 240 | 1290 | - | 0.45 | - | - | - | ||
| 560 | - | 8 | - | 240 | 1290 | - | 0.5 | - | - | - | ||
Table A2.
Mix design ratios for samples made with recycled fine aggregates (RFAs) as reported in previous studies in (kg/m3).
Table A2.
Mix design ratios for samples made with recycled fine aggregates (RFAs) as reported in previous studies in (kg/m3).
| Cement | Fly Ash | Silica Fume | NA (<4 mm) | RFA (<4 mm) | W/B | Early Strengthening Agent (ESA) | Superplasticiser | HPMC | Sodium Gluconate | Nanoclay | PVA Fibres | PE Fibres (%) | Added Water | Slump |
|---|---|---|---|---|---|---|---|---|---|---|---|---|---|---|
| [73] | ||||||||||||||
| 1000 | - | - | 1000 | - | 0.35 | - | 2.13 | 1.28 | 0.7 | 5 | - | - | - | 164 |
| 1000 | - | - | 875 | 125 | 0.35 | - | 1.03 | 1.28 | 0.7 | 5 | - | - | 17.1 | 165 |
| 1000 | - | - | 750 | 250 | 0.35 | - | 1.68 | 1.28 | 0.7 | 5 | - | - | 34.2 | 161 |
| 1000 | - | - | 500 | 500 | 0.35 | - | 1.84 | 1.28 | 0.7 | 5 | - | - | 68.5 | 160 |
| 1000 | - | - | 875 | 125 | 0.35 | - | 1.03 | 1.28 | 0.7 | 5 | - | - | - | 160 |
| 1000 | - | - | 750 | 250 | 0.35 | - | 1.68 | 1.28 | 0.7 | 5 | - | - | - | 155 |
| 1000 | - | - | 500 | 500 | 0.35 | - | 1.84 | 1.28 | 0.7 | 5 | - | - | - | 153 |
| [29] | ||||||||||||||
| 1000 | - | - | 1000 | - | 0.35 | - | 0.71 | 1.25 | - | 5.63 | - | - | - | - |
| 1000 | - | - | 750 | 250 | 0.39 | - | 0.74 | 1.26 | - | 5.63 | - | - | - | - |
| 1000 | - | - | 500 | 500 | 0.42 | - | 0.86 | 1.28 | - | 5.63 | - | - | - | - |
| [65] | ||||||||||||||
| 605.2 | 60.9 | 30.5 | 1210.7 | - | 0.3 | 60.5 | 14.3 | 1.5 | - | - | 0.5 | - | - | - |
| 605.2 | 60.9 | 30.5 | 605.35 | 605.35 | 0.3 | 60.5 | 14.3 | 1.5 | - | - | 0.5 | - | - | - |
| 605.2 | 60.9 | 30.5 | - | 1210.7 | 0.3 | 60.5 | 14.3 | 1.5 | - | - | 0.5 | - | - | - |
| [31] | ||||||||||||||
| 1000 | - | - | 1000 | - | 0.35 | - | 0.83 | 1.28 | - | - | - | - | - | - |
| 1000 | - | - | 500 | 500 | 0.42 | - | 0.83 | 1.28 | - | - | - | - | - | - |
| 1000 | - | - | - | 1000 | 0.49 | - | 0.83 | 1.28 | - | - | - | - | - | - |
| 1000 | - | - | - | 1000 | 0.49 | - | 0.83 | 1.28 | 0.6 | - | - | - | - | - |
| 1000 | - | - | - | 1000 | 0.49 | - | 0.83 | 1.28 | 1.2 | - | - | - | - | - |
| [48] | ||||||||||||||
| 1000 | - | - | 1000 | - | 0.35 | - | 0.83 | 1.28 | - | - | - | - | - | - |
| 1000 | - | - | - | 1000 | 0.49 | - | 0.83 | 1.28 | - | - | - | - | - | - |
| 1000 | - | - | - | 1000 | 0.49 | - | 0.83 | 1.28 | 0.3 | - | - | - | - | - |
| 1000 | - | - | - | 1000 | 0.49 | - | 0.83 | 1.28 | 0.6 | - | - | - | - | - |
| 1000 | - | - | - | 1000 | 0.49 | - | 0.83 | 1.28 | 1.2 | - | - | - | - | - |
| [69] | ||||||||||||||
| 1000 | - | - | 1000 | - | 0.35 | - | 0.71 | 1.28 | - | - | - | 0.25 | - | - |
| 1000 | - | - | 1000 | - | 0.35 | - | 0.73 | 1.28 | - | - | - | 0.50 | - | - |
| 1000 | - | - | 1000 | - | 0.35 | - | 1.12 | 1.28 | - | - | - | 1.00 | - | - |
| 1000 | - | - | 1000 | - | 0.35 | - | 1.98 | 1.28 | - | - | - | 1.40 | - | - |
| 1000 | - | - | 500 | 500 | 0.42 | - | 0.86 | 1.28 | - | - | - | 0.25 | - | - |
| 1000 | - | - | 500 | 500 | 0.42 | - | 1 | 1.28 | - | - | - | 0.50 | - | - |
| 1000 | - | - | 500 | 500 | 0.42 | - | 1.24 | 1.28 | - | - | - | 1.00 | - | - |
| 1000 | - | - | 500 | 500 | 0.42 | - | 2.18 | 1.28 | - | - | - | 1.40 | - | - |
| [77] | ||||||||||||||
| 800 | - | - | 1135.61 | - | 0.37 | - | 2.50 | - | - | - | - | - | - | - |
| 800 | 567.80 | 488.31 | 0.50 | - | 5.00 | - | - | - | - | - | - | - | ||
| 800 | - | - | - | 770.00 | 0.475 | - | 5.00 | - | - | - | - | - | - | - |
Table A3.
Mix design ratios for samples made with recycled coarse aggregates (RCAs) as reported in previous studies in (kg/m3).
Table A3.
Mix design ratios for samples made with recycled coarse aggregates (RCAs) as reported in previous studies in (kg/m3).
| Cement | Fly Ash | Silica Fume | Slag | NA (<4 mm) | NCA (<10 mm) | RFA (<4 mm) | RCA (<10 mm) | W/B | Superplasticiser | HPMC | VMA | PVA Fibres |
|---|---|---|---|---|---|---|---|---|---|---|---|---|
| [51] | ||||||||||||
| 376.3 | - | - | 376.3 | - | - | - | 1279.3 | 0.35 | 5.27 | - | 0.75 | - |
| 374.2 | - | - | 374.2 | 371.5 | - | - | 900.8 | 0.35 | 5.24 | - | 0.75 | - |
| 370.8 | - | - | 370.8 | - | - | 351.5 | 909.4 | 0.35 | 5.19 | - | 0.74 | - |
| 374.2 | - | - | 374.2 | 371.5 | - | - | 900.8 | 0.35 | 3.74 | - | 0.75 | - |
| 370.8 | - | - | 370.8 | - | - | 351.5 | 909.4 | 0.35 | 3.34 | - | 0.74 | - |
| [52] | ||||||||||||
| 1000 | 101 | 50 | - | 2009 | - | - | - | 0.3 | 7 | 1 | - | 1 |
| 1000 | 101 | 50 | - | 999 | 1499 | - | - | 0.3 | 8 | 2 | - | 1 |
| 1000 | 101 | 50 | - | 999 | 749 | - | 749 | 0.3 | 10 | 2 | - | 1 |
| 1000 | 101 | 50 | - | 999 | - | - | 1499 | 0.3 | 11 | 2 | - | 1 |
| [32] | ||||||||||||
| 1124.2 | 113.3 | 56.6 | - | - | - | - | - | 0.3 | 7.8 | 114.1 | - | 0.9 |
| 605.2 | 60.9 | 30.5 | - | 1210.7 | - | - | - | 0.3 | 4.3 | 0.6 | - | 0.5 |
| 605.2 | 60.9 | 30.5 | - | 604.7 | 907 | - | - | 0.3 | 5.1 | 1.1 | - | 0.5 |
| 605.2 | 60.9 | 30.5 | - | 604.7 | 453.5 | - | 453.5 | 0.3 | 6 | 1 | - | 0.5 |
| 605.2 | 60.9 | 30.5 | - | 604.7 | - | - | 907 | 0.3 | 6.9 | 0.9 | - | 0.5 |
Table A4.
Mechanical strength testing type.
Table A4.
Mechanical strength testing type.
| Test Type | References | Standards Requirements |
|---|---|---|
| Compression | [53] | ASTM C109 |
| [34] | ASTM C109 | |
| [47] | ASTM C109 | |
| [92] | EN 196-1 | |
| [48] | ASTM D2166 | |
| [28] | ASTM C109 | |
| [93] | DIN EN 12390-3:2019-10 | |
| [74] | EN 197 | |
| [94] | Unspecified | |
| [27] | GB 50081 | |
| [54] | EN 1015-11:2020 | |
| [73] | GB/T17671-2021 | |
| [64] | ASTM D2166 | |
| [68] | AS 1012.9 | |
| [95] | GB 50081 | |
| [92] | GB/T17671-2021 | |
| [33] | GB 50081 | |
| [96] | ASTM C642 | |
| [71] | GB 50081 | |
| [65] | GB 50081 | |
| [97] | GB 50081 | |
| [93] | GB 50081 | |
| [78] | GB 50081 | |
| [98] | GB 50081 | |
| [50] | GB 50081 | |
| [41] | UNE-EN 1015 | |
| [99] | EN 1015-11:2020 | |
| [15] | GB 50081 | |
| [67] | GB 50081 | |
| Tensile | [53] | NEN-EN 12390–6 |
| [49] | NEN-EN 12390–6 | |
| [47] | NEN-EN 12390–6 | |
| [50] | GB 50081 | |
| [71] | GB 50081 | |
| [96] | ASTM C642 | |
| [78] | GB 50081 | |
| [54] | GB 50081 | |
| Flexural | [50] | ASTM C78 |
| [44] | ASTM C78 | |
| [74] | EN 196-1 | |
| [100] | CSN EN 14617 | |
| [69] | ASTM C1609 | |
| [74] | EN 197 | |
| [39] | GB 50081 | |
| [54] | EN 1015-11:2020 | |
| [64] | ASTM D2166 | |
| [33] | GB 50081 | |
| [96] | ASTM C642 | |
| [71] | GB 50081 | |
| [78] | GB 50081 | |
| [54] | GB 50081 | |
| [44] | UNE-EN 1015 | |
| [99] | EN 1015-11:2020 | |
| [15] | GB 50081 | |
| [67] | GB 50081 | |
| [70] | GB 50081 | |
| Freeze–thaw | [54] | EN 1015-11:2020 |
| Thermal Conductivity | [73] | GB/T17671 |
| Interlayer bonding | [64] | GB 50081 |
| [96] | ASTM C642 | |
| [15] | GB 50081 |
Table A5.
Compressive strength results as reported in highlighted studies for construction demolition waste, recycled glass, and rubber crumbs.
Table A5.
Compressive strength results as reported in highlighted studies for construction demolition waste, recycled glass, and rubber crumbs.
| Recycled Aggregate (%) | Recycled Aggregate Type | Recycled Powder (%) | Recycled Powder Type | Reported Strength at 28 Days (MPa) | Direction | Anisotropy Coefficient | Reference |
|---|---|---|---|---|---|---|---|
| 0-cast | Fine | 43.60 | NA | [65] | |||
| 0 | 38.530 | X | 0.43 | ||||
| 0 | 36.60 | Y | |||||
| 0 | 27.25 | Z | |||||
| 50-cast | 37.20 | NA | |||||
| 50 | 36.05 | X | 0.45 | ||||
| 50 | 28.55 | Y | |||||
| 50 | 22.95 | Z | |||||
| 100-cast | 35.95 | NA | |||||
| 100 | 35.80 | X | 0.59 | ||||
| 100 | 24.80 | Y | |||||
| 100 | 17.83 | Z | |||||
| 0-cast | Fine | 32 | NA | [49] | |||
| 0 | 22 | X | 0.57 | ||||
| 0 | 18 | Y | |||||
| 0 | 25.5 | Z | |||||
| 12.5-cast | 29 | NA | |||||
| 12.5 | 21 | X | 0.59 | ||||
| 12.5 | 14 | Y | |||||
| 12.5 | 27.5 | Z | |||||
| 25-cast | 24.9 | NA | |||||
| 25 | 17 | X | 0.64 | ||||
| 25 | 13 | Y | |||||
| 18 | Z | ||||||
| 50-cast | 23 | NA | |||||
| 50 | 16 | X | 0.57 | ||||
| 50 | 13 | Y | |||||
| 50 | 18 | Z | |||||
| 0-cast | Fine | 66 | NA | [78] | |||
| 0 | 44 | X | 0.68 | ||||
| 0 | 35 | Y | |||||
| 0 | 42.5 | Z | |||||
| 50-cast | 65 | NA | |||||
| 50 | 36 | X | 0.82 | ||||
| 50 | 32 | Y | |||||
| 50 | 34 | Z | |||||
| 100-cast | 61 | NA | |||||
| 100 | 46 | X | 0.64 | ||||
| 100 | 31 | Y | |||||
| 100 | 40.5 | Z | |||||
| 0-cast | Coarse | 12 | Recycled CDW | 39.8 | NA | [33] | |
| 0 | 12 | 27 | X | 0.58 | |||
| 0 | 12 | 24.4 | Y | ||||
| 0 | 12 | 28 | Z | ||||
| 25-cast | 12 | 35.6 | NA | ||||
| 25 | 12 | 26.6 | X | 0.47 | |||
| 25 | 12 | 24 | Y | ||||
| 25 | 12 | 27.5 | Z | ||||
| 50-cast | 12 | 32.5 | NA | ||||
| 50 | 12 | 18 | X | 0.74 | |||
| 50 | 12 | 17 | Y | ||||
| 50 | 12 | 21 | Z | ||||
| 0-cast | Coarse | 66 | NA | [64] | |||
| 0 | 52 | X | 0.47 | ||||
| 0 | 47 | Y | |||||
| 0 | 46 | Z | |||||
| 50-cast | 58 | NA | |||||
| 50 | 48 | X | 0.45 | ||||
| 50 | 45 | Y | |||||
| 50 | 38 | Z | |||||
| 100-cast | 56 | NA | |||||
| 100 | 46 | X | 0.46 | ||||
| 100 | 42 | Y | |||||
| 100 | 37 | Z | |||||
| 0-cast | Fine—Recycled Glass | 48 | NA | [53] | |||
| 0 | 45 | X | 0.15 | ||||
| 0 | 44 | Y | |||||
| 0 | 42.5 | Z | |||||
| 25-cast | 46 | NA | |||||
| 25 | 44 | X | 0.13 | ||||
| 25 | 42.5 | Y | |||||
| 25 | 41.5 | Z | |||||
| 50-cast | 43 | NA | |||||
| 50 | 39.5 | X | 0.18 | ||||
| 50 | 39 | Y | |||||
| 50 | 37.5 | Z | |||||
| 75-cast | 42 | NA | |||||
| 75 | 38.5 | X | 0.18 | ||||
| 75 | 37 | Y | |||||
| 75 | 37.5 | Z | |||||
| 100-cast | 36.5 | NA | |||||
| 100 | 32.5 | X | 0.15 | ||||
| 100 | 33.5 | Y | |||||
| 100 | 34 | Z | |||||
| 15-Cast | Fine -untreated rubber | 29.4 | |||||
| 15 | 29.4 | Y | [68] | ||||
| 15 | 30.4 | Z | |||||
| 15 | 0.25 cement treated rubber | 30.9 | |||||
| 15 | 30.4 | Y | |||||
| 15 | 31.1 | Z | |||||
| 15 | 0.4 cement treated rubber | 33.2 | |||||
| 15 | 37 | Y | |||||
| 15 | 34.6 | Z | |||||
| 15 | 0.55 cement treated rubber | 32.9 | |||||
| 15 | 36.4 | Y | |||||
| 15 | 35.3 | Z | |||||
| 0-cast | Coarse | 48 | NA | [50] | |||
| 0 | 38 | X | 0.47 | ||||
| 0 | 36 | Y | |||||
| 0 | 32 | Z | |||||
| 30-cast | 43 | NA | |||||
| 30 | 35 | X | 0.42 | ||||
| 30 | 32 | Y | |||||
| 30 | 31 | Z | |||||
| 50-cast | 47 | NA | |||||
| 50 | 37 | X | 0.45 | ||||
| 50 | 35 | Y | |||||
| 50 | 33 | Z | |||||
| 70-cast | 36 | NA | |||||
| 70 | 28 | X | 0.47 | ||||
| 70 | 27 | Y | |||||
| 70 | 24 | Z | |||||
| 100-cast | 32 | NA | |||||
| 100 | 26 | X | 0.43 | ||||
| 100 | 25 | Y | |||||
| 100 | 22 | Z |
References
- Guerra, B.C.; Leite, F. Circular Economy in the Construction Industry: An Overview of United States Stakeholders’ Awareness, Major Challenges, and Enablers. Resour. Conserv. Recycl. 2021, 170, 105617. [Google Scholar] [CrossRef]
- Lima, L.; Trindade, E.; Alencar, L.; Alencar, M.; Silva, L. Sustainability in the Construction Industry: A Systematic Review of the Literature. J. Clean. Prod. 2021, 289, 125730. [Google Scholar] [CrossRef]
- Goel, A.; Ganesh, L.S.; Kaur, A. Sustainability Integration in the Management of Construction Projects: A Morphological Analysis of over Two Decades’ Research Literature. J. Clean. Prod. 2019, 236, 117676. [Google Scholar] [CrossRef]
- De Schutter, G.; Lesage, K.; Mechtcherine, V.; Nerella, V.N.; Habert, G.; Agusti-Juan, I. Vision of 3D Printing with Concrete—Technical, Economic and Environmental Potentials. Cem. Concr. Res. 2018, 112, 25–36. [Google Scholar] [CrossRef]
- Buswell, R.A.; Leal de Silva, W.R.; Jones, S.Z.; Dirrenberger, J. 3D Printing Using Concrete Extrusion: A Roadmap for Research. Cem. Concr. Res. 2018, 112, 37–49. [Google Scholar] [CrossRef]
- Bai, G.; Zhu, C.; Liu, C.; Liu, B. An Evaluation of the Recycled Aggregate Characteristics and the Recycled Aggregate Concrete Mechanical Properties. Constr. Build. Mater. 2020, 240, 117978. [Google Scholar] [CrossRef]
- Duan, Z.; Hou, S.; Xiao, J.; Singh, A. Rheological Properties of Mortar Containing Recycled Powders from Construction and Demolition Wastes. Constr. Build. Mater. 2020, 237, 117622. [Google Scholar] [CrossRef]
- Han, Y.; Yang, Z.; Ding, T.; Xiao, J.; Evangelista, L.; De Brito, J.; Saruhan, V.; Keskinateş, M.; Felekoğlu, B.; Panda, B.; et al. Comparative Economic, Environmental and Productivity Assessment of a Concrete Bathroom Unit Fabricated through 3D Printing and a Precast Approach. Constr. Build. Mater. 2021, 211, 348–351. [Google Scholar] [CrossRef]
- Zhang, B.; Ahmad, W.; Ahmad, A.; Aslam, F.; Joyklad, P. A Scientometric Analysis Approach to Analyze the Present Research on Recycled Aggregate Concrete. J. Build. Eng. 2022, 46, 103679. [Google Scholar] [CrossRef]
- Tu, H.; Wei, Z.; Bahrami, A.; Ben Kahla, N.; Ahmad, A.; Özkılıç, Y.O. Recent Advancements and Future Trends in 3D Concrete Printing Using Waste Materials. Dev. Built Environ. 2023, 16, 100187. [Google Scholar] [CrossRef]
- Chougan, M.; Skibicki, S.; Al-Noaimat, Y.A.; Federowicz, K.; Hoffmann, M.; Sibera, D.; Cendrowski, K.; Techman, M.; Nuno Pacheco, J.; Ghaffar, S.H.; et al. Comparative Analysis of Ternary Blended Cement with Clay and Engineering Brick Aggregate for High-Performance 3D Printing. Dev. Built Environ. 2024, 20, 100529. [Google Scholar] [CrossRef]
- Liu, Q.; Tang, H.; Chen, K.; Peng, B.; Sun, C.; Singh, A.; Li, J. Utilizing CO2 to Improve Plastic Shrinkage and Mechanical Properties of 3D Printed Mortar Made with Recycled Fine Aggregates. Constr. Build. Mater. 2024, 433, 136546. [Google Scholar] [CrossRef]
- Cuevas, K.; Chung, S.Y.; Sikora, P.; Stephan, D. Performance of Normal-Weight and Lightweight 3D Printed Cementitious Composites with Recycled Glass: Sorption and Microstructural Perspective. J. Build. Eng. 2024, 97, 110880. [Google Scholar] [CrossRef]
- Zhang, H.; Liu, X.; Xiao, J.; Ji, G.; Zhang, S.; Hsu, S.C.; Poon, C.S. Comparative Eco-Efficiency Assessment of 3D-Printed Recycled Aggregate Concrete Structure for Mid-Rise Residential Buildings. J. Build. Eng. 2024, 95, 110349. [Google Scholar] [CrossRef]
- Li, Z.; Liu, H.; Nie, P.; Cheng, X.; Zheng, G.; Jin, W.; Xiong, B. Mechanical Properties of Concrete Reinforced with High-Performance Microparticles for 3D Concrete Printing. Constr. Build. Mater. 2024, 411, 134676. [Google Scholar] [CrossRef]
- Zhou, B.; Zhang, M.; Ma, G. An Experimental Study on 3D Printed Concrete Reinforced with Fibers Recycled from Wind Turbine Blades. J. Build. Eng. 2024, 91, 109578. [Google Scholar] [CrossRef]
- Bodur, B.; Mecit Işık, M.A.; Benli, A.; Bayrak, B.; Öz, A.; Bayraktar, O.Y.; Kaplan, G.; Aydın, A.C. Durability of Green Rubberized 3D Printed Lightweight Cement Composites Reinforced with Micro Attapulgite and Micro Steel Fibers: Printability and Environmental Perspective. J. Build. Eng. 2024, 90, 109447. [Google Scholar] [CrossRef]
- Matarneh, S.T.; Danso-Amoako, M.; Al-Bizri, S.; Gaterell, M.; Matarneh, R. Building Information Modeling for Facilities Management: A Literature Review and Future Research Directions. J. Build. Eng. 2019, 24, 100755. [Google Scholar] [CrossRef]
- Ellegaard, O.; Wallin, J.A. The Bibliometric Analysis of Scholarly Production: How Great Is the Impact? Scientometrics 2015, 105, 1809–1831. [Google Scholar] [CrossRef] [PubMed]
- Donthu, N.; Kumar, S.; Mukherjee, D.; Pandey, N.; Lim, W.M. How to Conduct a Bibliometric Analysis: An Overview and Guidelines. J. Bus. Res. 2021, 133, 285–296. [Google Scholar] [CrossRef]
- Butler, L. Explaining Australia’s Increased Share of ISI Publications—The Effects of a Funding Formula Based on Publication Counts. Res. Policy 2003, 32, 143–155. [Google Scholar] [CrossRef]
- Krippendorff, K. Content Analysis: An Introduction to Its Methodology; SAGE Publications, Inc.: Thousand Oaks, CA, USA, 2019. [Google Scholar]
- Rhodes, O.; Rostami, A.; Khodadadyan, A.; Dunne, S. Response Strategies of UK Construction Contractors to COVID-19 in the Consideration of New Projects. Buildings 2022, 12, 946. [Google Scholar] [CrossRef]
- Hou, S.; Duan, Z.; Xiao, J.; Ye, J. A Review of 3D Printed Concrete: Performance Requirements, Testing Measurements and Mix Design. Constr. Build. Mater. 2021, 273, 121745. [Google Scholar] [CrossRef]
- Şahin, H.G.; Mardani-Aghabaglou, A. Assessment of Materials, Design Parameters and Some Properties of 3D Printing Concrete Mixtures; a State-of-the-Art Review. Constr. Build. Mater. 2022, 316, 125865. [Google Scholar] [CrossRef]
- de Brito, J.; Kurda, R. The Past and Future of Sustainable Concrete: A Critical Review and New Strategies on Cement-Based Materials. J. Clean. Prod. 2021, 281, 123558. [Google Scholar] [CrossRef]
- Andrew Ting, G.H.G.H.; Noel Quah, T.K.T.K.; Lim, J.H.J.H.; Daniel Tay, Y.W.Y.W.; Tan, M.J.M.J. Extrudable Region Parametrical Study of 3D Printable Concrete Using Recycled Glass Concrete. J. Build. Eng. 2022, 50, 104091. [Google Scholar] [CrossRef]
- Bai, G.; Wang, L.; Ma, G.; Sanjayan, J.; Bai, M. 3D Printing Eco-Friendly Concrete Containing under-Utilised and Waste Solids as Aggregates. Cem. Concr. Compos. 2021, 120, 104037. [Google Scholar] [CrossRef]
- Ding, T.; Xiao, J.; Qin, F.; Duan, Z. Mechanical Behavior of 3D Printed Mortar with Recycled Sand at Early Ages. Constr. Build. Mater. 2020, 248, 118654. [Google Scholar] [CrossRef]
- Jiang, Y.; Li, B.; Liu, S.; He, J.; Hernandez, A.G. Role of Recycled Concrete Powder as Sand Replacement in the Properties of Cement Mortar. J. Clean. Prod. 2022, 371, 133424. [Google Scholar] [CrossRef]
- Zou, S.; Xiao, J.; Duan, Z.; Ding, T.; Hou, S. On Rheology of Mortar with Recycled Fine Aggregate for 3D Printing. Constr. Build. Mater. 2021, 311, 125312. [Google Scholar] [CrossRef]
- Wu, Y.; Liu, C.; Liu, H.; Zhang, Z.; He, C.; Liu, S.; Zhang, R.; Wang, Y.; Bai, G. Study on the Rheology and Buildability of 3D Printed Concrete with Recycled Coarse Aggregates. J. Build. Eng. 2021, 42, 103030. [Google Scholar] [CrossRef]
- Xiao, J.; Hou, S.; Duan, Z.; Zou, S. Rheology of 3D Printable Concrete Prepared by Secondary Mixing of Ready-Mix Concrete. Cem. Concr. Compos. 2023, 138, 104958. [Google Scholar] [CrossRef]
- Ting, G.H.A.; Tay, Y.W.D.; Qian, Y.; Tan, M.J. Utilization of Recycled Glass for 3D Concrete Printing: Rheological and Mechanical Properties. J. Mater. Cycles Waste Manag. 2019, 21, 994–1003. [Google Scholar] [CrossRef]
- Chen, Y.; Chaves Figueiredo, S.; Li, Z.; Chang, Z.; Jansen, K.; Çopuroğlu, O.; Schlangen, E. Improving Printability of Limestone-Calcined Clay-Based Cementitious Materials by Using Viscosity-Modifying Admixture. Cem. Concr. Res. 2020, 132, 106040. [Google Scholar] [CrossRef]
- De Vlieger, J.; Boehme, L.; Blaakmeer, J.; Li, J. Buildability Assessment of Mortar with Fine Recycled Aggregates for 3D Printing. Constr. Build. Mater. 2023, 367, 130313. [Google Scholar] [CrossRef]
- Ji, G.; Xiao, J.; Zhi, P.; Wu, Y.C.; Han, N. Effects of Extrusion Parameters on Properties of 3D Printing Concrete with Coarse Aggregates. Constr. Build. Mater. 2022, 325, 126740. [Google Scholar] [CrossRef]
- Liu, C.; Wang, X.; Chen, Y.; Zhang, C.; Ma, L.; Deng, Z.; Chen, C.; Zhang, Y.; Pan, J.; Banthia, N. Influence of Hydroxypropyl Methylcellulose and Silica Fume on Stability, Rheological Properties, and Printability of 3D Printing Foam Concrete. Cem. Concr. Compos. 2021, 122, 104158. [Google Scholar] [CrossRef]
- Liu, J.; Li, S.; Gunasekara, C.; Fox, K.; Tran, P. 3D-Printed Concrete with Recycled Glass: Effect of Glass Gradation on Flexural Strength and Microstructure. Constr. Build. Mater. 2022, 314, 125561. [Google Scholar] [CrossRef]
- Rahul, A.V.; Santhanam, M. Evaluating the Printability of Concretes Containing Lightweight Coarse Aggregates. Cem. Concr. Compos. 2020, 109, 103570. [Google Scholar] [CrossRef]
- Robayo-Salazar, R.; Vargas, A.; Martínez, F.; Mejía de Gutiérrez, R. Utilization of Powders and Fine Aggregates from the Recycling of Construction and Demolition Waste in the 3D Printing of Portland-Based Cementitious Materials. Clean. Mater. 2024, 11, 100234. [Google Scholar] [CrossRef]
- Hack, N.; Dörfler, K.; Walzer, A.N.; Wangler, T.; Mata-Falcón, J.; Kumar, N.; Buchli, J.; Kaufmann, W.; Flatt, R.J.; Gramazio, F.; et al. Structural Stay-in-Place Formwork for Robotic in Situ Fabrication of Non-Standard Concrete Structures: A Real Scale Architectural Demonstrator. Autom. Constr. 2020, 115, 103197. [Google Scholar] [CrossRef]
- Han, Y.; Yang, Z.; Ding, T.; Xiao, J. Environmental and Economic Assessment on 3D Printed Buildings with Recycled Concrete. J. Clean. Prod. 2021, 278, 123884. [Google Scholar] [CrossRef]
- Khan, S.A.; Koç, M.; Al-Ghamdi, S.G. Sustainability Assessment, Potentials and Challenges of 3D Printed Concrete Structures: A Systematic Review for Built Environmental Applications. J. Clean. Prod. 2021, 303, 127027. [Google Scholar] [CrossRef]
- Tinoco, M.P.M.P.; de Mendonça, É.M.É.M.; Fernandez, L.I.C.L.I.C.; Caldas, L.R.L.R.; Reales, O.A.M.O.A.M.; Toledo Filho, R.D.R.D. Life Cycle Assessment (LCA) and Environmental Sustainability of Cementitious Materials for 3D Concrete Printing: A Systematic Literature Review. J. Build. Eng. 2022, 52, 104456. [Google Scholar] [CrossRef]
- Sormunen, P.; Kärki, T. Recycled Construction and Demolition Waste as a Possible Source of Materials for Composite Manufacturing. J. Build. Eng. 2019, 24, 100742. [Google Scholar] [CrossRef]
- Xiao, J.; Zou, S.; Yu, Y.; Wang, Y.; Ding, T.; Zhu, Y.; Yu, J.; Li, S.; Duan, Z.; Wu, Y.; et al. 3D Recycled Mortar Printing: System Development, Process Design, Material Properties and on-Site Printing. J. Build. Eng. 2020, 32, 101779. [Google Scholar] [CrossRef]
- Zou, S.; Xiao, J.; Ding, T.; Duan, Z.; Zhang, Q. Printability and Advantages of 3D Printing Mortar with 100% Recycled Sand. Constr. Build. Mater. 2021, 273, 121699. [Google Scholar] [CrossRef]
- Ding, T.; Xiao, J.; Zou, S.; Wang, Y. Hardened Properties of Layered 3D Printed Concrete with Recycled Sand. Cem. Concr. Compos. 2020, 113, 103724. [Google Scholar] [CrossRef]
- Tong, J.; Ding, Y.; Lv, X.; Ning, W. Effect of Carbonated Recycled Coarse Aggregates on the Mechanical Properties of 3D Printed Recycled Concrete. J. Build. Eng. 2023, 80, 107959. [Google Scholar] [CrossRef]
- Mohan, M.K.; Rahul, A.V.; van Dam, B.; Zeidan, T.; De Schutter, G.; Van Tittelboom, K. Performance Criteria, Environmental Impact and Cost Assessment for 3D Printable Concrete Mixtures. Resour. Conserv. Recycl. 2022, 181, 106255. [Google Scholar] [CrossRef]
- Liu, H.; Liu, C.; Wu, Y.; Bai, G.; He, C.; Yao, Y.; Zhang, R.; Wang, Y. 3D Printing Concrete with Recycled Coarse Aggregates: The Influence of Pore Structure on Interlayer Adhesion. Cem. Concr. Compos. 2022, 134, 104742. [Google Scholar] [CrossRef]
- Ting, G.H.A.; Tay, Y.W.D.; Tan, M.J. Experimental Measurement on the Effects of Recycled Glass Cullets as Aggregates for Construction 3D Printing. J. Clean. Prod. 2021, 300, 126919. [Google Scholar] [CrossRef]
- Skibicki, S.; Pułtorak, M.; Kaszyńska, M.; Hoffmann, M.; Ekiert, E.; Sibera, D. The Effect of Using Recycled PET Aggregates on Mechanical and Durability Properties of 3D Printed Mortar. Constr. Build. Mater. 2022, 335, 127443. [Google Scholar] [CrossRef]
- Munir, Q.; Afshariantorghabeh, S.; Kärki, T. Industrial Waste Pretreatment Approach for 3D Printing of Sustainable Building Materials. Urban Sci. 2022, 6, 50. [Google Scholar] [CrossRef]
- Singh, A.; Miao, X.; Zhou, X.; Deng, Q.; Li, J.; Zou, S.; Duan, Z. Use of Recycled Fine Aggregates and Recycled Powders in Sustainable Recycled Concrete. J. Build. Eng. 2023, 77, 107370. [Google Scholar] [CrossRef]
- Mahmood, A.; Nanos, N.; Begg, D. An Evaluation of the Strength for Recycled Fine Aggregate Replacement in Cementitious Mortars. Buildings 2024, 14, 470. [Google Scholar] [CrossRef]
- Vegas, I.; Azkarate, I.; Juarrero, A.; Frías, M. Diseño y Prestaciones de Morteros de Albañilería Elaborados Con Áridos Reciclados Procedentes de Escombro de Hormigón. Mater. Constr. 2009, 59, 5–18. [Google Scholar] [CrossRef]
- Morón, A.; Ferrández, D.; Saiz, P.; Morón, C. Experimental Study with Cement Mortars Made with Recycled Concrete Aggregate and Reinforced with Aramid Fibers. Appl. Sci. 2021, 11, 7791. [Google Scholar] [CrossRef]
- Hubert, J.; Zhao, Z.; Michel, F.; Courard, L. Effect of Crushing Method on the Properties of Produced Recycled Concrete Aggregates. Buildings 2023, 13, 2217. [Google Scholar] [CrossRef]
- Gokce, A.; Nagataki, S.; Saeki, T.; Hisada, M. Identification of Frost-Susceptible Recycled Concrete Aggregates for Durability of Concrete. Constr. Build. Mater. 2011, 25, 2426–2431. [Google Scholar] [CrossRef]
- Park, S.-S.; Kim, S.-J.; Chen, K.; Lee, Y.-J.; Lee, S.-B. Crushing Characteristics of a Recycled Aggregate from Waste Concrete. Constr. Build. Mater. 2018, 160, 100–105. [Google Scholar] [CrossRef]
- Beltrán, M.G.; Barbudo, A.; Agrela, F.; Galvín, A.P.; Jiménez, J.R. Effect of Cement Addition on the Properties of Recycled Concretes to Reach Control Concretes Strengths. J. Clean. Prod. 2014, 79, 124–133. [Google Scholar] [CrossRef]
- Liu, H.; Liu, C.; Wu, Y.; Bai, G.; He, C.; Zhang, R.; Wang, Y. Hardened Properties of 3D Printed Concrete with Recycled Coarse Aggregate. Cem. Concr. Res. 2022, 159, 106868. [Google Scholar] [CrossRef]
- Liu, C.; Wang, Z.; Wu, Y.; Liu, H.; Zhang, T.; Wang, X.; Zhang, W. 3D Printing Concrete with Recycled Sand: The Influence Mechanism of Extruded Pore Defects on Constitutive Relationship. J. Build. Eng. 2023, 68, 106169. [Google Scholar] [CrossRef]
- Li, J.; Zhan, B.; Gao, P.; Hu, L.; Qiao, M.; Sha, H.; Yu, Q. Effects of Recycled Concrete Powders on the Rheology, Setting and Early Age Strength of Cement Paste. Constr. Build. Mater. 2023, 401, 132899. [Google Scholar] [CrossRef]
- Zhou, Y.; Luo, H.; Anand, K.; Singh, A.; Xie, Y.M. Sustainable Use of Ultrafine Recycled Glass in Additive Manufactured (3D Printed) Reactive Powder Concrete. Constr. Build. Mater. 2024, 419, 135556. [Google Scholar] [CrossRef]
- Liu, J.; Setunge, S.; Tran, P. 3D Concrete Printing with Cement-Coated Recycled Crumb Rubber: Compressive and Microstructural Properties. Constr. Build. Mater. 2022, 347, 128507. [Google Scholar] [CrossRef]
- Ding, T.; Xiao, J.; Zou, S.; Yu, J. Flexural Properties of 3D Printed Fibre-Reinforced Concrete with Recycled Sand. Constr. Build. Mater. 2021, 288, 123077. [Google Scholar] [CrossRef]
- Chen, Z.; Yang, S.; Liu, Q.; Xu, M.; Wang, S.; Lan, T. Closed-Form Fracture Model for Evaluating Crack Resistance of 3D Printed Fiber-Reinforced Alkali-Activated Slag/Fly Ash Recycled Sand Concrete. J. Build. Eng. 2024, 86, 108964. [Google Scholar] [CrossRef]
- Liu, H.; Xiao, J.; Ding, T. Flexural Performance of 3D-Printed Composite Beams with ECC and Recycled Fine Aggregate Concrete: Experimental and Numerical Analysis. Eng. Struct. 2023, 283, 115865. [Google Scholar] [CrossRef]
- Kruger, J.; Zeranka, S.; van Zijl, G. 3D Concrete Printing: A Lower Bound Analytical Model for Buildability Performance Quantification. Autom. Constr. 2019, 106, 102904. [Google Scholar] [CrossRef]
- Hao, L.; Xiao, J.; Sun, J.; Xia, B.; Cao, W. Thermal Conductivity of 3D Printed Concrete with Recycled Fine Aggregate Composite Phase Change Materials. J. Clean. Prod. 2022, 364, 132598. [Google Scholar] [CrossRef]
- Rahul, A.V.; Mohan, M.K.; De Schutter, G.; Van Tittelboom, K. 3D Printable Concrete with Natural and Recycled Coarse Aggregates: Rheological, Mechanical and Shrinkage Behaviour. Cem. Concr. Compos. 2022, 125, 104311. [Google Scholar] [CrossRef]
- Pan, Z.; Si, D.; Tao, J.; Xiao, J. Compressive Behavior of 3D Printed Concrete with Different Printing Paths and Concrete Ages. Case Stud. Constr. Mater. 2023, 18, e01949. [Google Scholar] [CrossRef]
- Federowicz, K.; Cendrowski, K.; Sikora, P. Low Carbon Cementious Composite Incorporated with Biochar and Recycled Fines Suitable for 3d Printing Applications. Fract. Struct. Integr. 2025, 71, 91–107. [Google Scholar]
- Pepe, M.; Lombardi, R.; Lima, C.; Paolillo, B.; Martinelli, E. Experimental Evidence on the Possible Use of Fine Concrete and Brick Recycled Aggregates for 3D Printed Cement-Based Mixtures. Materials 2025, 18, 583. [Google Scholar] [CrossRef]
- Bai, M.; Wu, Y.; Xiao, J.; Ding, T.; Yu, K. Workability and Hardened Properties of 3D Printed Engineered Cementitious Composites Incorporating Recycled Sand and PE Fibers. J. Build. Eng. 2023, 71, 106477. [Google Scholar] [CrossRef]
- Wolfs, R.J.M.; Bos, F.P.; Salet, T.A.M. Hardened Properties of 3D Printed Concrete: The Influence of Process Parameters on Interlayer Adhesion. Cem. Concr. Res. 2019, 119, 132–140. [Google Scholar] [CrossRef]
- Xiao, J.; Lv, Z.; Duan, Z.; Hou, S. Study on Preparation and Mechanical Properties of 3D Printed Concrete with Different Aggregate Combinations. J. Build. Eng. 2022, 51, 104282. [Google Scholar] [CrossRef]
- Sun, H.Q.; Zeng, J.J.; Hong, G.Y.; Zhuge, Y.; Liu, Y.; Zhang, Y. 3D-Printed Functionally Graded Concrete Plates: Concept and Bending Behavior. Eng. Struct. 2025, 327, 119551. [Google Scholar] [CrossRef]
- Charrier, M.; Ouellet-Plamondon, C.M. Artificial Neural Network for the Prediction of the Fresh Properties of Cementitious Materials. Cem. Concr. Res. 2022, 156, 106761. [Google Scholar] [CrossRef]
- Zhang, T.; Wang, D.; Lu, Y. A Navier–Stokes-Informed Neural Network for Simulating the Flow Behavior of Flowable Cement Paste in 3D Concrete Printing. Buildings 2025, 15, 275. [Google Scholar] [CrossRef]
- Fanijo, E.O.; Kolawole, J.T.; Babafemi, A.J.; Liu, J. A Comprehensive Review on the Use of Recycled Concrete Aggregate for Pavement Construction: Properties, Performance, and Sustainability. Clean. Mater. 2023, 9, 100199. [Google Scholar] [CrossRef]
- Fonseca, M.; Matos, A.M. 3D Construction Printing Standing for Sustainability and Circularity: Material-Level Opportunities. Materials 2023, 16, 2458. [Google Scholar] [CrossRef]
- BS EN 8500-1:2019; Concrete—Complementary British Standard to BS EN 206—Part 1: Method of Specifying and Guidance for the Specifier. British Standards Institution (BSI): London, UK, 2019.
- BS EN 8500-2:2019; Concrete—Complementary British Standard to BS EN 206—Part 2: Specification for Constituent Materials and Concrete. British Standards Institution (BSI): London, UK, 2019.
- BS EN 12620:2013; Aggregates for Concrete. British Standards Institution (BSI): London, UK, 2013.
- Yang, C.; Xu, X.; Lei, Z.; Sun, J.; Wang, Y.; Luo, G.; Yao, H.; Mei, Y. Enhancing Mechanical Properties of Three-Dimensional Concrete at Elevated Temperatures through Recycled Ceramic Powder Treatment Methods. J. Mater. Res. Technol. 2024, 31, 434–446. [Google Scholar] [CrossRef]
- Skibicki, S.; Federowicz, K.; Hoffmann, M.; Chougan, M.; Sibera, D.; Cendrowski, K.; Techman, M.; Pacheco, J.N.; Liard, M.; Sikora, P. Potential of Reusing 3D Printed Concrete (3DPC) Fine Recycled Aggregates as a Strategy towards Decreasing Cement Content in 3DPC. Materials 2024, 17, 2580. [Google Scholar] [CrossRef]
- Zhang, C.; Jia, Z.; Luo, Z.; Deng, Z.; Wang, Z.; Chen, C.; Zhang, Y. Printability and Pore Structure of 3D Printing Low Carbon Concrete Using Recycled Clay Brick Powder with Various Particle Features. J. Sustain. Cem.-Based Mater. 2023, 12, 808–817. [Google Scholar] [CrossRef]
- Ly, O.; Yoris-Nobile, A.I.; Sebaibi, N.; Blanco-Fernandez, E.; Boutouil, M.; Castro-Fresno, D.; Hall, A.E.; Herbert, R.J.H.; Deboucha, W.; Reis, B.; et al. Optimisation of 3D Printed Concrete for Artificial Reefs: Biofouling and Mechanical Analysis. Constr. Build. Mater. 2021, 272, 121649. [Google Scholar] [CrossRef]
- Mai, I.; Brohmann, L.; Freund, N.; Gantner, S.; Kloft, H.; Lowke, D.; Hack, N. Large Particle 3d Concrete Printing—A Green and Viable Solution. Materials 2021, 14, 6125. [Google Scholar] [CrossRef] [PubMed]
- Skibicki, S.; Jakubowska, P.; Kaszyńska, M.; Sibera, D.; Cendrowski, K.; Hoffmann, M. Early-Age Mechanical Properties of 3d-Printed Mortar with Spent Garnet. Materials 2022, 15, 100. [Google Scholar] [CrossRef] [PubMed]
- Qian, H.; Hua, S.; Yue, H.; Feng, G.; Qian, L.; Jiang, W.; Zhang, L. Utilization of Recycled Construction Powder in 3D Concrete Printable Materials through Particle Packing Optimization. J. Build. Eng. 2022, 61, 105236. [Google Scholar] [CrossRef]
- Rajeev, P.; Ramesh, A.; Navaratnam, S.; Sanjayan, J. Using Fibre Recovered from Face Mask Waste to Improve Printability in 3D Concrete Printing. Cem. Concr. Compos. 2023, 139, 105047. [Google Scholar] [CrossRef]
- Zhao, Y.; Gao, Y.; Chen, G.; Li, S.; Singh, A.; Luo, X.; Liu, C.; Gao, J.; Du, H. Development of Low-Carbon Materials from GGBS and Clay Brick Powder for 3D Concrete Printing. Constr. Build. Mater. 2023, 383, 131232. [Google Scholar] [CrossRef]
- Lv, Z.; Xiao, J.; Duan, Z.; Tang, Y. Time-Dependent Evolution and Strength Modulation of 3D Printed Concrete Pore Structure Based on Microbial Remediation. J. Build. Eng. 2023, 79, 107830. [Google Scholar] [CrossRef]
- Daniel Oosthuizen, J.; John Babafemi, A.; Shaun Walls, R. 3D-Printed Recycled Plastic Eco-Aggregate (Resin8) Concrete. Constr. Build. Mater. 2023, 408, 133712. [Google Scholar] [CrossRef]
- Krčma, M.; Škaroupka, D.; Vosynek, P.; Zikmund, T.; Kaiser, J.; Palousek, D. Use of Polymer Concrete for Large-Scale 3D Printing. Rapid Prototyp. J. 2021, 27, 465–474. [Google Scholar] [CrossRef]
Disclaimer/Publisher’s Note: The statements, opinions and data contained in all publications are solely those of the individual author(s) and contributor(s) and not of MDPI and/or the editor(s). MDPI and/or the editor(s) disclaim responsibility for any injury to people or property resulting from any ideas, methods, instructions or products referred to in the content. |
© 2025 by the authors. Licensee MDPI, Basel, Switzerland. This article is an open access article distributed under the terms and conditions of the Creative Commons Attribution (CC BY) license (https://creativecommons.org/licenses/by/4.0/).