Abstract
Like other mega cities in China, Beijing is undergoing a large-scale urban renewal process. However, in the context of global warming and the goal of promoting human health and well-being, urban renewal should follow the principle of minimal intervention, draw inspiration from the condition of the climate and environment itself, and pursue the goal of common health and development between humans and non-human beings. This study takes the Panjiayuan Antique Market as the research object. Unlike previous studies that focused on the behavior patterns of vendors and buyers, this study focuses on the increase in users’ expectation on environmental thermal comfort when the Panjiayuan Antique Market transforms from a conventional commercial market into an urban public space. This study aimed to find a minimal intervention strategy suitable for urban public space renewal from the perspective of the microclimate, encouraging people to use outdoor public spaces more, thereby promoting physical and mental health, as well as social well-being. We used a mixed-methods approach comprising microclimate measurements, questionnaires (n = 254), and field measurements. Our results show that the mean radiant temperature (Tmrt) is the key factor that affects thermal comfort, and it is a comprehensive concept that is associated with other microclimate factors. Linking the quantitative sun-related factors, such as the solar position angle (SAA), the shadow area ratio (SAR), and direct sun hours (DSHs), we also found that the correlation between the Tmrt and physical spatial characteristics, such as the ratio of the visible sky (SVF), the aspect ratio (H/W), and orientation of the building layout, helped us to generate design strategies oriented by regulating microclimate, such as controlling thermal mass/radiant heating, solar radiation, and air convection. One of the significances of this study is its development of a design method that minimizes intervention in urban public spaces from the perspective of regulating the microclimate. In addition, this study proposes a new perspective of promoting people’s health and well-being by improving outdoor thermal comfort.
1. Introduction
With the development of China’s urbanization, the period of large-scale expansion construction has basically ended. Urban development has gradually entered a stage of reducing new construction, pursuing high-quality development [1]. Urban renewal has become an important means to improve the efficiency of the use of existing developed land. The core of stock optimization lies in improving the efficiency and quality of urban space utilization, achieving sustainable urban development [2]. The Panjiayuan Antique Market was once the largest antique and second-hand commodity trading market in Beijing. Under the development of urban renewal, the Panjiayuan Antique Market is facing transformation from a cultural trading market to an urban public space, open to a wider range of people. People’s activities are not limited to selling and buying, and more recreational and entertainment activities will be taking place there. So, the environment of Panjiayuan market needs to be improved to support people’s higher expectation of experiencing and feeling in the transformed space.
The thermal comfort of outdoor space is a key factor that cannot be ignored in urban planning and design. Improving the thermal comfort of outdoor environments is one of the important methods to enhance environmental quality and experience. Thermal comfort describes the degree of satisfaction with the thermal environment [3]. However, there are many factors that affect thermal comfort, mainly including objective and subjective factors. Objective factors include various microclimate factors such as air temperature, wind speed, humidity, etc. [4], while subjective factors are related to perceived individual clothing, activity type, heat tolerance, heat history, and other factors [5]. Previous research on outdoor thermal comfort mainly focuses on the impact mechanism of a microclimate on people’s perception and its influence on people’s behavior patterns [6,7]. Otherwise, there are also a range of studies focusing on how to improve the results of subjective and objective assessments of thermal comfort, such as measuring objective parameters, calculating equivalent temperature including physiological equivalent temperature (PET) [8], universal thermal climate index (UTCI) [9], and etc., or designing subjective questionnaire surveys to obtain people’s perception of thermal comfort [10,11,12,13,14,15,16].
However, what is the relationship between thermal comfort and outdoor space, and do spatial characteristics, spatial configuration, and orientation affect microclimate and further have impacts on people’s perception of thermal comfort? Furthermore, how are people’s patterns of using outdoor spaces related to changes in microclimate, and how can these associations support design interventions in urban renewal? These areas are not yet sufficient and are also the focus of this study.
Winter outdoor thermal comfort is an important topic in urban environmental research. Existing research focuses on summer, and there is a relative lack of relevant discussions on winter. Comparing winter and summer, there is a clear gap in winter outdoor thermal comfort research.
From the perspective of the microclimate regulation mechanism, the impact of green space on thermal comfort in winter is different from that in summer. The green view rate (GVI) and tree view rate (TVF) in urban green space in winter regulate thermal comfort through microclimate parameters such as air temperature (Ta), relative humidity (RH), and wind speed (Va), and the microclimate mediation effect accounts for 81.00% (GVI) and 89.02% (TVF), but winter research is mostly concentrated in specific areas and lacks universal analysis [17]. Although high building density in arid areas in winter can reduce wind speed and improve heat retention, canyon layout and the use of modern materials aggravate heat loss, and the coupling research of such a winter urban form and energy consumption is significantly less than that for summer [18].
In terms of the heat perception and adaptation of the population, the heat adaptation strategies and psychological adjustment mechanisms of winter residents have not been fully revealed. The influence of winter’s physical factors on tourists’ thermal perception is stronger than that of residents, but the research on the differences in the winter thermal adaptation of different groups (such as the elderly and children) is insufficient [19]. Related research uses the 11-point thermal sensation voting (TSV) scale to determine that the neutral PET range in winter in severe cold areas is 12.99–19.89 °C, but research on the coordinated optimization of winter thermal comfort and building energy consumption is still in its infancy [20]. The difference in winter heating energy consumption is as high as 11.02%, but there is a lack of systematic morphological optimization strategies [21].
The existing research gaps are mainly reflected in the following areas: the research on the interaction mechanism between winter microclimate and human thermal balance is not deep enough, and there is a lack of comparative data across climate zones; the localized calibration research of winter thermal comfort evaluation indicators (such as PET, UTCI) is limited; the spatial design strategy for winter outdoor activity patterns (such as sunshine dependence and wind protection needs) has not yet formed a system. In the future, it is necessary to strengthen the tracking of the heat adaptation behavior of people under long-term exposure in winter, to improve the multi-parameter coupled winter thermal comfort prediction model, and to explore winter and summer collaborative design methods based on climate response.
In the context of global urbanization and climate warming, passive, low-intervention microclimate design in urban public spaces has become a key direction for balancing human comfort and ecological sustainability.
The traditional compact urban fabric forms a self-shading system through narrow streets, high walls, and courtyard layouts. For example, the traditional blocks in the UAE reduce solar radiation by adjusting the aspect ratio, and their microclimate regulation effect is 20–30% higher than that of modern loose layouts [22]. The renovation case of the Viale Carlo Felice Garden in Rome shows that the combination of local vegetation (such as figs and palms) and perforated awnings can maintain a 60% shading rate while ensuring natural ventilation [23]. The composite design of vegetation and water bodies is the core strategy. Experiments at Assiut University in Egypt have confirmed that the combination of trees and 50% semi-shading awnings in a courtyard can reduce the physiological equivalent temperature (PET) by 6.56 °C, of which the transpiration of trees contributes 34% of the cooling effect [24]. Cairo’s Imbaba informal community introduced climbing plants and movable parasols through participatory design, which improved afternoon thermal comfort by 28% while maintaining the original social activity network [25]. In addition, the synergy of water evaporative cooling and wind corridor design (such as the installation of fountains and north–south passages) can increase air velocity to 1.5–2 m/s, alleviating the heat island effect [22]. Therefore, it is very necessary to promote the transformation of passive strategies from technical tools to ecological wisdom.
This study aimed to find the minimal intervention strategy suitable for urban public space renewal from the perspective of a microclimate, to can not only address the problem of global warming but to also encourage people to use outdoor public spaces more, thereby promoting physical and mental health, as well as social well-being.
2. Literature Review
The local microclimate is influenced by various factors of local and global climate change and significantly affects daily life [26]. In the last two decades, several biometeorological indices have been developed to describe human thermal comfort levels by linking them to local microclimatic conditions [27]. The microclimate depends on a number of interrelated microclimatic factors, which are the air temperature, solar radiation, relative humidity, and wind velocity [28], and relates to personal factors such as activities, clothes, heat capacity tolerance, and thermal history [29]. Therefore, thermal comfort is an integrated consideration of the objective measurement of microclimatic factors and the subjective thermal sensation. However, a strong relationship between air temperature and solar radiation has been found to play an important role in thermal comfort [30]. Liu et al. pointed out that in a hot-summer and cold-winter climate, air temperature and solar radiation can largely determine the outdoor thermal comfort state [31]. Apart from air temperature, solar radiation, an inexhaustible source of heat and light [32], can directly raise temperatures and indirectly affect thermal comfort by altering the airflow and humidity [33,34]. It was also found that solar radiation affects the temporal and spatial distribution of the thermal environment [35]. Solar radiation and air temperature have a particularly critical impact on outdoor human thermal comfort, with influence weights of 35.7% and 41.6%, respectively. At the same time, the impact of solar radiation on human thermal sensation changes with the temperature [36].
Sunshine and shadow (distribution, duration, sunshine rate) can intuitively reflect the distribution of sunshine or shadow in the field, but they cannot reflect the relationship and impact between the thermal environment and solar radiation within the site [4]. Solar radiation can more accurately represent the photothermal effect brought by sunlight and can be used as a daily statistical value to reflect the solar radiation situation at a certain moment. Its disadvantages are that it ignores the heat conduction effects of buildings, surfaces, and air on the human body. In addition, it is not possible to use nighttime as the study scope. The Tmrt is a key parameter in a microclimate, and it includes all the long- and shortwave radiation that people receive outdoors, considering their surface reflectivity and activity status. It can truly reflect the perceived temperature of people in the outside world and is used for outdoor environments with variable climate conditions [5]. However, its drawback is that it cannot directly be measured and requires the application of a formula for calculation after actual measurement of the black ball temperature (which is shown in the methods section). Black ball temperature can truly reflect the temperature felt by the human body due to various types of radiation under relatively stable climatic conditions. Its shortcomings lie in the inability to measure thermal environments with significant changes, while ignoring human movement status, clothing, and skin reflectivity [8]. Previous studies have conducted comprehensive research on the advantages and disadvantages of solar-related factors and mean radiant temperature, but have not explored the relationship between them.
Thermal comfort simulation is essential for assessing performance and energy consumption related to human comfort in built environments, especially in mitigating challenges posed by the urban heat island effect [4]. One related study established a computer model of an idealized building (the building height is the same, and the street width and direction are variable), simulated the spatial variation in the Tmrt with the help of a geometric model of solar longwave ambient irradiance, generated a thermal comfort classification based on this, and analyzed the simulation results by comparing the effects of different street aspect ratios and street directions [37]. Previous studies have linked thermal comfort with spatial attributes, dividing spatial features into street orientation, aspect ratio (H/W), and sky visibility factor (SVF) [38]. Taking Singapore’s thermal comfort study as an example, streets in the northwest–southeast direction experience greater thermal comfort pressure in the afternoon compared to streets in the northeast–southwest direction [39]. In extremely cold regions, streets with smaller aspect ratios (H/W) have better winter thermal environments than streets with larger aspect ratios within a certain range. Simulation results show that the improvement effect of aspect ratios (H/W) on thermal environments in Guangzhou street is weak [40]. There is a strong correlation between sky visibility factors and PET performance, and sky visibility factor (SVF) have a significant positive effect on physiological equivalent temperature and thermal sensation voting [41]. However, existing research only focuses on the comprehensive assessment of thermal comfort and has not focused on a specific microclimate parameter, such as the Tmrt.
3. Methods
The reason for selecting the Panjiayuan Antique Market as the research site is that it is facing a transformation from a conventional commercial market to an urban public space, which means that potential users of the Panjiayuan Antique Market in the future will have higher expectation of the outdoor thermal comfort and will generate more types of activities.
Therefore, this study proposes the following research questions:
- How does the microclimate affect people’s perception of thermal comfort?
- Which factor or factors of the microclimate play a crucial role?
- If there are such factors, what natural factors directly or indirectly affect it or them?
- How can we apply these findings to the practical area of urban renewal?
3.1. Study Area
The Panjiayuan Antique Market, located near East Third Ring Road in Chaoyang District, Beijing, is a prominent cultural consumption space featuring antiques, porcelain, jewelry, the four treasures of the study (referring to the brush, ink, paper, and inkstone in a traditional Chinese study), second-hand furniture, second-hand books, etc. They have historical, artistic, and economic collection value, and are typical symbols of literati culture, highlighting the characteristics of this space as a traditional cultural consumption scene. Its location is excellent, it is accessible via the Panjiayuan Station on Metro Line 10 and various bus routes, and the market spans approximately 48,500 square meters and handles an average daily foot traffic of 60,000 visitors, with over 4000 stalls and 1000 vendors operating year-round.
Therefore, three typical sites were selected for this study: Site 1 is an open space located near the western entrance, with good accessibility. Site 2 is a narrow alleyway space, with a one-story shop modeled after Qing Dynasty architecture on one side and a five-story modern building on the other side, located near the main entrance on the north side. Site 3 is located under a semi-open covered space, which is densely filled with stalls (Figure 1). Detailed information about these sites is shown in Table 1. They have different spatial characteristics and functional layouts, and people’s activities are relatively concentrated in these three sites.
Figure 1.
Location of the three research sites.
Table 1.
Characteristics of the three sites in the Panjiayuan Antique Market.
3.2. Methodology
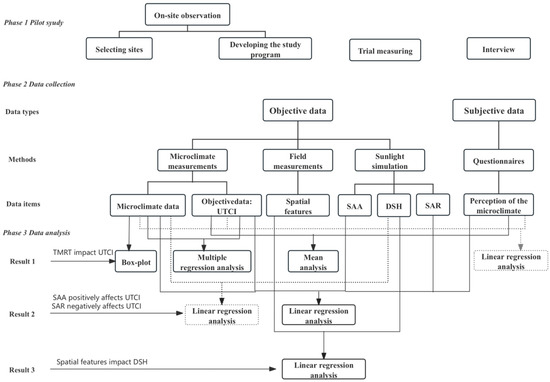
This study was conducted in winter, from 23 February to 15 March 2024, with an average daytime temperature of 6 °C and clear precipitation-free weather. It comprised three phases of methodology (Figure 2). Phase one was called the pilot study, which involved preliminary research of the site, including observations of people’s activities, selection of sites, identification of different spatial characteristics of the selected sites, and pre-experiments for microclimate data collection, which aimed at determining measuring points and developing a detailed study plan. Phase two was data collection, which was conducted from 24 February to 1 March 2024, focusing on formal data collection. The data to be collected included microclimate data, questionnaires (n = 254) on people’s perceptions of the microclimate in or near the selected sites, field measurements, and sunlight simulations by using a certain software called Ladybugs v1.8.0. The data collection phase was from 10:00 a.m. to 18:00 p.m. Phase three was data analysis, conducted from 1 March to 15 March 2024, and included correlating objective microclimate data with subjective questionnaires data and performing linear regression analysis on sun-related factors and spatial characteristics.
Figure 2.
Methodology diagram drawn by the authors. The dotted line represents that the analysis was conducted but no correlation was found, and it is not presented in the paper. The solid line represents that the analysis is presented in the paper and there is a correlation.
3.2.1. Pilot Study
- On-site observation
There are two main steps in On-site observation: selecting sites and developing the study program. Three aspects were considered in the site selection: site characteristics, crowd behavior, and accessibility. The three sites selected have different site characteristics (described in Table 1); the crowd activities in the sites are highly active and the flow of people is large, and they offer good accessibility, being located at site entrances/exits or near the subway station.
- Developing the study program
The subjective data research program, considering variables such as climatic conditions, gender, age, and distinct site characteristics, revealed during the pilot study phase that each site could maintain a consistent daily yield of 15 to 20 valid responses while ensuring data quality. After excluding invalid entries, this translated to approximately 85 to 120 responses per site. The Bluehealth International Survey (BlS) employs a repeated cross-sectional design, aiming to collect 250 responses annually from distinct individuals per country/region. Thus, based on available research resources and practical feasibility, the sample size of 250 questionnaires was proportionally determined for this study.
- Trial measuring
We conducted preliminary microclimate measurements to validate instrument accuracy and optimize measurement protocols. Using a Kestrel 5500 mini weather station (Nielsen-Kellerman, Boothwyn, PA, USA) and an AZ8778 black ball thermometer (AZ Instrument Corporation, Taichung, Taiwan), we tested sensor placement at 1.5 m above the ground (human thermal sensation height) and calibrated its accuracy.
- Interview
Interviews were conducted with 30 visitors and 10 vendors to contextualize microclimate perceptions. Interview protocols focused on whether visitors could understand the questionnaire, whether they had anything to add to the questionnaire, and asking about their activity patterns: duration of stay, preferred rest zones, and activity types (e.g., browsing, negotiating, resting).
3.2.2. Data Collection
- Microclimate Measurements
Microclimate data were collected using a portable outdoor microclimate measurement instrument package, including a Kestrel 5500 mini weather station for the air temperature (Ta), relative humidity (RH), and wind speed (Va), and an AZ8778 Black ball thermometer (ΦA = 75 mm) for the black ball temperature (Tg). Measurements were recorded every 30 min with sensors positioned approximately 1.5 m above the ground. Detailed specifications are provided in Table 2. To maintain consistent meteorological conditions, the instrument package was moved around the three sites every 10 min. Tmrt is an indicator for evaluating outdoor thermal comfort; however, the Tmrt was not measured directly by the instrument but calculated from Tg, Ta, and Va, as shown in Equation (1). The UTCI was calculated by using Bio Klima 2.6 based on the microclimatic data measured on the sites. It is worth noting that the data from 27 February, an overcast day with relatively smooth UTCI fluctuations, were excluded from analysis. The remaining data, from the five days of clear weather, included two weekends (24 and 25 February) and four weekdays (26, 28, 29 February and 1 March).
where:
: scattering coefficient (black sphere ε = 0.95);
: diameter of the black ball ( = 0.075 m).
Table 2.
Specification of the sensors used in this study.
Table 2.
Specification of the sensors used in this study.
| Parameter | Sensor | Range | Accuracy |
|---|---|---|---|
| Air temperature | Kestrel 5500 | −29 to 70 °C | ±0.5 °C |
| Relative humidity | Kestrel 5500 | 5 to 95% | ±3% |
| Wind speed | Kestrel 5500 | 0.4 to 40 m/s | ±0.1 m/s |
| Black ball temperature | AZ8778 | 0 to 80 °C | ±1.5 °C |
- Field Measurements
Measuring the spatial environment is crucial for understanding its impact on the microclimate. The aspect ratio (H/W), sky view factor (SVF), and spatial orientation are three significant factors influencing the thermal environment of outdoor spaces [42]. The aspect ratio (H/W) was obtained by measuring the building heights and street widths with an infrared rangefinder. The SVF, representing the ratio of visible sky around a point, describes the openness of a space [43]. The higher the value of SVF, the more open the space is. Previous studies have indicated that the SVF influenced the microclimate, thermal comfort, and energy consumption in urban canyons by affecting solar radiation entry and longwave radiation loss [44]. The value of SVF was calculated by a software called Rayman 1.2 by importing fisheye photos taken at the three sites, respectively. Detailed information on the spatial features is shown in Table 1.
- Sunlight Simulations
Ladybug Tools is a suite of parametric environmental performance analysis plugins developed by an American team, comprising four plugins: Ladybug, Honeybee, Butterfly, and Dragonfly [45]. In this study, Rhino v7 and the Ladybug v1.8.0 plug-in from Ladybug Tools were used to simulate the sunlight conditions and to plot the sunlight trajectory during the research period. We used Rhino tools to model the site. The data used in the modeling were the specific data we measured, and the default model was not used. By importing the meteorological data of the study area through the Ladybug plug-in and combining it with the parametric building model, the sunshine duration, solar altitude angle, and azimuth angle at different periods could be accurately calculated. In terms of sunlight trajectory visualization, the plug-in supports the generation of a timeline-based dynamic sunlight path diagram, which intuitively presents the distribution of sunlight duration through color coding. At the same time, shadow analysis can be superimposed to evaluate the shading effect of building shapes on the surrounding environment. The technical advantages of this method are, on the one hand, that parametric modeling allows for the rapid adjustment of design variables, such as building orientation and window-to-wall ratio, and the real-time observation of changes in sunlight incidence angle; on the other hand, dynamic simulation based on meteorological data can accurately reflect the sunshine characteristics within the study period (such as a typical season or the whole year), providing data support for building lighting design and solar energy utilization.
- Questionnaires
Subjective microclimate perceptions were gathered via a questionnaire survey conducted alongside objective data collection (Supplementary Materials S1). Participants were randomly invited and informed that the survey was for academic purposes only. A total of 254 valid questionnaires were collected: 85 from Site 1, 83 from Site 2, and 86 from Site 3. The questionnaire included two sections: sociodemographic data (gender, age, identity, etc.) and microclimate perceptions, rated using the ASHRAE 5-point scale. For overall comfort level voting (OCV), a score of −2 indicates “very uncomfortable”, −1 indicates “a little uncomfortable”, 0 indicates “comfortable”, 1 indicates “a little comfortable”, and 2 indicates “very comfortable”. Combining the objective microclimate data with perceptions of the microclimate can reveal differences between the subjective and objective thermal comfort values. Table 3 lists the objective thermal comfort levels based on the corresponding scales of the subjective questionnaire, visualizing the correlation between objective values and subjective scores, as proposed by the International Meteorological Association in 2000. The UTCI expresses the equivalent ambient temperature at which the human body obtains the same physiological response as the real environment under the reference environment. Based on the degree of human thermal physiological response, the UTCI is divided into the following levels [46].
Table 3.
Correlation between the thermal comfort level and subjective scores.
3.2.3. Data Analysis
- Boxplot
We used box plots to visualize the microclimate data collected at the three selected sites over different periods of time, which clearly identify the median, quartiles, and potential outliers in the dataset. This helped us to identify extreme thermal comfort experiences that may be affected by specific environmental factors or individual traits. This graphical method provides a quick overview of the distribution and central tendency of the data, making it easier to compare the distribution of variables at different spatial and temporal scales.
- Multiple regression analysis
Multiple regression analysis was utilized to explore the relationships between multiple independent variables and a single dependent variable. Further, microclimate factors as X-classification and UTCI as Y-classification were used to show the main factors affecting thermal comfort in the market. Multiple regression allowed us to account for the combined effects of various factors, which was crucial for understanding the complex interactions within the microclimate system.
- Mean analysis
Given the large dataset (n = 6 days) and inherent fluctuations in microclimate parameters (e.g., sudden wind gusts, transient shading), mean analysis could reveal underlying trends. The daily arithmetic means of UTCI and MOCV were calculated under the assumption that repeated measurements could stabilize short-term variations.
- Linear regression analysis
Linear regression was performed with SAA and SAR as independent variables and microclimate factors such as the UTCI and Tmrt as dependent variables to explore the core regulatory factors of thermal comfort in winter; linear regression was performed with SVF, H/W, and orientation as independent variables and DSH as a dependent variable to reveal the quantitative impact of SVF, H/W, and orientation on sunshine duration, providing a quantitative basis for the design path of “optimizing solar radiation through spatial layout”; microclimate parameters (Tmrt, Ta, RH) were used as independent variables, and MOCV and DSH were used as dependent variables to explore the impact of microclimate parameters on subjective perception and their interaction in spatial characteristics.
4. Results
4.1. Relationship Between the Mean Radiant Temperature and Thermal Comfort
When investigating the microclimate parameters of Panjiayuan, these data reflect a comprehensive analysis of six days and three time periods, for the three selected measuring points (Site 1, Site 2, Site 3), and the meteorological parameters varied across different sites. From the box-and-whisker plots (Figure 3), we found that the Tmrt showed significant differences among the three sites. There were significant differences in the lengths of the boxes and whiskers observed in the Tmrt among the three sites, and the number and distribution of outliers exhibited significant differences; meanwhile, regarding the Ta, Va and the RH, the distributions of the data are relatively similar, with fewer extreme values, even though the data also show a certain degree of discreteness. This analysis made the Tmrt stand out.
Figure 3.
The box-and-whisker plot analysis of microclimatic parameters in three sites.
To further explore the impact of the Tmrt on thermal comfort, we conducted a regression analysis of the universal thermal climate index (UTCI), which reflects the objective condition of the thermal comfort, the mean overall comfort vote (MOCV), which suggests the subjective assessment of the thermal comfort, and microclimatic parameters. The normality tests verified that the UTCI, MOCV, and all the microclimatic parameters followed a normal distribution. Unlike a previous study conducted in Vanke Fangshan Central City (FCC) in Fangshan District, Beijing [27], which discovered significant correlations between the MOCV, Tmrt, and Va, no such significant correlations were identified at the Panjiayuan Antique Market.
According to the regression analysis, the microclimatic parameters and subjective thermal comfort assessment did not show a direct correlation. However, the possibility of integrated indirect or nonlinear relationships between the microclimatic parameters and the perception of thermal comfort should be noted. Tmrt, which as a key factor of the microclimatic parameters, stands out in the previous boxplot analysis, showed a significant impact on improving the thermal sensation of outdoor spaces in winter. For this reason, we manually coupled the MOCV and UTCI data and tried to find out the relationship between the objective and subjective assessment of thermal comfort. From Figure 4, although these two sets of data did not have a completely normal distribution, the trends in the development show a similar pattern, namely, the values assessed reached their peaks between 12:00 a.m. and 14:00 p.m. midday, while the values showed downward trends from 14:00 p.m. until 16:00 p.m. in the afternoon. Based on previous studies, the instability of subjective data could be explained by various complex reasons such as the respondent’s clothing at the time [47], the place where one usually lives, and the length of time one spends outdoors [48]. So, the transient assessment of thermal comfort was often more accurate than the perception of a long period outdoors [48]. Furthermore, the Panjiayuan Antique Market as a public space primarily focuses on vending activities and offers a unique atmosphere that affects visitors’ perception and tolerance of thermal comfort. Visitors focused on viewing products and negotiating prices rather than strolling and sitting. These activities enhance adaptability to thermal conditions, demonstrating perceptual control, where individuals’ perceptions influence their environmental responses [49].
Figure 4.
The relationship between the UTCI and MOCV at the three sites.
Based on the coupling of objective and subjective assessments of thermal comfort, a multiple regression analysis was performed on various microclimate parameters and the universal thermal climate index (UTCI) (Table 4). It was found that among the four microclimatic parameters, only the Tmrt showed a significant positive correlation with the UTCI (p-value is 0.002, which is ** p < 0.01), which suggests that the Tmrt has a strong impact on the objective microclimatic environment; while the RH and Ta also affected the UTCI, their impacts were not statistically significant. The variance inflation factor (VIF) suggests that the Ta and RH may exhibit some multicollinearity, whereas the Tmrt remains relatively independent. Therefore, the Tmrt is the primary sun-related environmental factor influencing thermal comfort in the market.
Table 4.
Regression analysis of UTCI and microclimatic parameters.
Due to the sun-related correlation showing that the Tmrt has an impact on the UTCI, we conducted a subsequent study on the relationship between Tmrt and sun-related factors.
4.2. Relationship Between the Mean Radiant Temperature and Sun-Related Factors (SAA, SAR)
The sun’s position affects the direction of solar radiation and the formation of shadows. Therefore, we assumed that the solar radiation and the formation of shadow would affect the Tmrt. To further explore this, the solar position angle (SAA) and shadow area ratio (SAR) are quite often used as quantitative indicators for sun-related studies. Based on previous studies, the solar position angle (SAA) is the angle of the sun in its position, which is usually defined as the angle measured clockwise from the north along the horizon. In this study, the change in the solar position during the same period was considered. As time changed, the sun’s trajectory formed three different angles within the three sites, namely, the change in the solar position angle α (Figure 5). The SAA was used as the independent variable, and the universal thermal climate index (UTCI), mean overall comfort vote (MOCV), Tmrt, Ta, Va, and RH were used as the dependent variables for regression analysis (Table 5). The results show that the p-values of UTCI, MOCV, Tg, Ta, Va, RH, and Tmrt were less than 0.01, indicating a significant linear relationship with the SAA. Among them, some parameters such as the UTCI were positively correlated with the SAA, while RH was negatively correlated with the SAA.
Figure 5.
The solar position angle (SAA) and shadow area ratio (SAR) of the three locations at four time periods were quantitatively analyzed by LadyBug v1.8.0. (a) SAA and SAR from 10:00 am to 12:00 pm, (b) SAA and SAR from 12:00 pm to 14:00 pm, (c) SAA and SAR from 14:00 pm to 16:00 pm, (d) SAA and SAR from 16:00 pm to 18:00 pm.
Table 5.
Regression analysis of the solar position angle (SAA), the shadow area ratio (SAR), and microclimatic parameters.
SAA affects the direction and intensity of solar radiation, which in turn affects microclimate parameters. It can change the ground and air temperature (Tg, Ta), affect the uneven heating of the atmosphere and thus correlate with wind speed (Va), and affect humidity (RH) through temperature changes. Furthermore, the significant effects of the change in the solar position on the UTCI and other microclimate parameters suggests the dynamic nature of outdoor thermal comfort, which means that the changes in sunlight during the design process need to be considered. Maximizing the use of solar radiation in winter and adjusting the design systems dynamically can maintain a high-level thermal comfort at different time periods.
The formation of shadow depends on factors such as the position of the sun and the shape and position of the object. Although the shadow itself is caused by the blocking of sunlight, we usually regard it as affecting the microclimate rather than being a direct environmental factor. The shadow area ratio (SAR) was used to quantify the shadow coverage within a 25 m radius around the measurement point. Regression analysis showed that the SAR negatively affects the UTCI (Table 5), indicating that more shading reduces outdoor comfort in winter. More shadow coverage also decreases the Tmrt, further reducing the environmental heat. However, in practical environments, microclimate parameters are comprehensively regulated by various other factors, such as regional climate background, building layout, etc. The interference of these factors may mask the already weak linear correlation between SAR and microclimate parameters. There may also be complex interactions and feedback mechanisms between microclimate parameters. For example, parameters such as temperature (Tg, Ta), humidity (RH), and wind speed (Va) interact with each other to jointly shape the microclimate environment. This complex internal relationship network may make it difficult to highlight the linear impact of SAR on individual microclimate parameters.
Direct sun hours (DSHs) represent the interaction between solar radiation and spatial characteristics. Using Ladybug Tools, winter sunshine insolation at the three sites was simulated, and DSH data were obtained for four periods (Figure 6). The correlation analysis showed no significant link between the DSHs and microclimatic parameters. Although a higher DSH value increases the ground temperature and Tmrt theoretically, this relationship is affected by the wind speed (Va), relative humidity (RH), and cloudiness. For instance, an increased RH can reduce solar radiation reaching the ground, impacting the Tmrt. Site 1 had with the longest DSH (about 6.1 h) and had a lower Tmrt due to high Va and RH, whereas Site 2 had a shorter DSH (about 3.3 h) and had the highest Tmrt and Va due to better microclimatic conditions, which is consistent with the correlation analysis results. However, DSHs was significantly negatively correlated with SAR (r = −0.779 *, p = 0.003). Based on the previous analysis showing that the SAR negatively affects the UTCI, it is reasonable to infer that an increase in DSHs can indirectly enhance the UTCI by reducing the SAR, thereby lowering the thermal comfort. The Tmrt is the most prominent indicator that affects the UTCI, so it can be inferred that the Tmrt is indirectly affected by direct sun hours (DSHs).
Figure 6.
Winter sunshine simulation diagram of the three sites visualized by LadyBug v1.8.0. (a) Sunshine simulation diagram from 10:00 am to 12:00 pm, (b) sunshine simulation diagram from 12:00 pm to 14:00 pm, (c) sunshine simulation diagram from 14:00 pm to 16:00 pm, (d) sunshine simulation diagram from 16:00 pm to 18:00 pm.
4.3. Relationship Between the Mean Radiant Temperature and Spatial Characteristics
Based on the previous studies, spatial characteristics such as the ratio of the visible sky (SVF) around the measurement point, the aspect ratio (H/W), and orientation of the buildings influence the duration of sunlight a space receives. Therefore, we tried to find evidence of correlation between spatial characteristics and microclimatic parameters. The spatial characteristics of Site 2 are short corridor paths, some of which are closed but not as poorly ventilated as completely closed spaces. This spatial form gives it unique advantages in regulating solar radiation, air circulation, and thermal radiation. Furthermore, a higher SVF value suggests that the space is relatively open and is able to receive more solar radiation, which helps to increase the temperature. In addition, H/W affects the wind environment and solar radiation distribution. The H/W value of Site 2 (H/W = 1.3) allowed the area to better retain heat and reduce heat loss in winter, while at the same time preventing the wind speed from being too high due to the narrow space, which affects the thermal comfort of the human body (Table 6).
Table 6.
Spatial features information of the three sites.
Further analyses of the relationship between spatial characteristics and sun-related factors were conducted. Due to multicollinearity among SVF, H/W, and orientation, each was separately regressed. The results show that the SVF, H/W, and orientation all significantly affected the DSH (Table 7), where the SVF had most significant impact on the DSH. A high SVF value allows more solar radiation to reach outdoor spaces, increasing winter temperatures. H/W influences the wind environment and solar radiation distribution, with narrower spaces (higher H/W) creating a “canyon effect”, increasing the Va and potentially reducing winter heat retention while aiding summer cooling. North–south-oriented spaces maximized solar radiation use in winter. The solar radiation simulation maps and observations of the sun’s trajectory and building shadows further demonstrate that north–south-oriented streets receive longer DSH and stronger insolation in winter compared to east–west-oriented streets. Therefore, based on Result 3.2, it can be inferred that spatial characteristics (orientation, SVF and H/W) also affected the Tmrt by significantly affecting the DSH. The reason for this obvious difference in the Tmrt at Site 3 may be the spatial characteristics, which comprise a semi-open shed space that allows some areas to receive direct sunlight for a long time, with a large amount of solar radiation absorbed by the ground, causing the temperature to rise rapidly, while other areas blocked by the shed have short or no sunlight exposure time and receive less solar radiation.
Table 7.
Regression analysis of spatial characteristics and the direct sun hours (DSHs).
5. Discussion
5.1. Thermal Comfort Can Be Expressed in Terms of the Mean Radiant Temperature, and It Is a Comprehensive Concept
Solar radiation is an indicator for assessing outdoor thermal comfort, especially in winter, and can be quantified using the concept of Tmrt. In microclimatic studies, the Tmrt is not measured directly by the instrument but rather is calculated from black ball temperature (Tg), air temperature (Ta), relative humidity (RH), and wind speed (Va); the equation can be seen in the Methodology section (Equation (1)). Therefore, the Tmrt is a comprehensive concept, which depends on microclimatic parameters, such as Tg, Ta, RH, and Va. From the statistics analysis, we can find that the Tmrt has an obvious impact on the universal thermal climate index (UTCI), which is a concept for assessing the objective thermal comfort, calculated by integrating various microclimatic elements rather than directly measuring them. Although a correlation was not found between the Tmrt and the subjective assessment of thermal comfort (MOCV), from the coupling analysis, we find that the Tmrt can enhance the perception of thermal comfort, especially in winter, as the MOCV values assessed at midday and in the afternoon were often higher than the real UTCI temperature. Therefore, the Tmrt is the primary factor that affects outdoor thermal comfort, and it should be understood as a comprehensive concept.
5.2. Thermal Comfort Can Be Focused on the Mean Radiant Temperature and the Sun-Related Factors That Affect It
In this study, the quality of outdoor thermal comfort was mainly affected by the Tmrt, especially during winter in Beijing. The winter climate in Beijing is characterized by coldness, dryness, and frequent winds, so increasing the warmth of the local environment can improve people’s satisfaction with thermal perception during outdoor activities in winter. The study also found that the solar position angle (SAA) had a significant positive effect on the UTCI, revealing the key role of the sun’s position in regulating outdoor thermal comfort in winter. This is consistent with the conclusion that solar radiation is an important factor affecting the microclimate thermal environment. It also further confirms the importance of considering the solar path and radiation law and rationally arranging buildings and landscape elements to maximize the use of solar energy in the design of winter outdoor spaces. Furthermore, the shadow area ratio (SAR) had a significant negative effect on the UTCI, indicating that shadows play an important role in regulating outdoor thermal comfort in winter as well. More shadow coverage will significantly reduce the UTCI while reducing the Tmrt and further weakening the ambient heat. In winter, sunlight is the key heat source to improve outdoor thermal comfort. The existence of shadows greatly limits the acquisition of solar radiation, resulting in a deterioration of the thermal environment felt by the human body. This conclusion provides important guidance for the design of winter outdoor spaces. Unnecessary shadows should be minimized, such as by reasonably planning building spacing, optimizing the layout of landscape structures, and avoiding the formation of large shadow areas to ensure that winter outdoor spaces have good thermal comfort. This conclusion can be more widely used in other seasons, especially when more shade and cooling are needed in summer.
In addition to the sun-related factors, the density and materials of buildings are also factors that affect solar radiation. High-density buildings will seriously hinder air circulation. Under sunlight, it is difficult to diffuse heat with the help of air flow, and heat can easily accumulate in local areas. Multiple rows of stalls are closely arranged, and the narrow passages in the middle have poor air circulation. The heat brought by solar radiation continues to accumulate in these areas, while in the relatively well-ventilated edge areas, the heat can be diffused over time, and the Tmrt is relatively low.
5.3. The Spatial Characteristics Can Affect the Mean Radiant Temperature: Applying This Conclusion Can Support the Design Strategy to Improve Local Microclimate Environment
This study shows the Tmrt to be a core parameter for evaluating outdoor thermal comfort, as it does not simply reflect the impact of solar radiation but is also a composite index calculated through a comprehensive calculation of microclimate parameters such as black globe temperature (Tg), air temperature (Ta), and wind speed (Va) [Equation (1)]. This study found that the Tmrt has a significant linear relationship with solar-related factors such as solar position angle (SAA) and shadow area ratio (SAR) (p < 0.01), and it is also regulated by spatial characteristics such as sky visibility factor (SVF) and aspect ratio (H/W): for every 0.1 increase in SVF, direct sunshine duration (DSH) increases by 6.182 h (p < 0.01).
Based on this conclusion, we can adjust the microclimate environment from the perspective of changing spatial characteristics, thereby improving outdoor thermal comfort. From the perspective of adjusting the microclimate, three intervention methods are proposed to improve the design strategy of outdoor public spaces: (1) controlling thermal mass/radiant heating, (2) controlling solar radiation, (3) controlling the air convection. Corresponding to these three aspects, specific design interventions can be carried out from the perspectives of spatial characteristics, vegetation planning, shading facilities, and façade and ground materials. Based on the principle of minimum intervention, this study quantitatively analyzes the relationship between the Tmrt and SAR, H/W, and other parameters, and it uses passive strategies to regulate thermal mass radiation, focusing more on climate adaptability and ecological sustainability.
- (1)
- Controlling thermal mass/radiant heating
By controlling thermal mass and radiant heating, more solar radiation can be absorbed during the daytime and released at night. Reconstructing terrain or constructing structures hidden within the terrain can store cold/heat (geothermal energy). Furthermore, the materials of the façade and ground can store heat and release it at night as well. Evaporative cooling describes the opposite application of controlling thermal mass/radiant heating. Vegetation planning is the most typical method, such as a tree canopy providing shade and reducing sun glare, with vines on walls releasing humid air. Water surface and shading facilities can also help in this case. In addition, small heating equipment can be installed in semi-enclosed spaces or fixed rest areas to help increase the local temperature during low-temperature periods.
- (2)
- Controlling solar radiation
By controlling solar radiation, two directional effects can be achieved, such as maximizing heat gain in winter and minimizing heat gain in summer. Adjusting the orientation of buildings’ layout can gain an unobstructed solar exposure to the west, east, or south. Seasonal vegetation planning can achieve to two completely different effects, such as deciduous trees in winter, where the leaves fall, which can reduce the shading of sunlight and ensure that the site receives sufficient sunlight; in summer, tree canopies provide shade and reduce sun glare. Vines on walls exposed to sunlight can also reduce thermal loads and the effects off radiant heating in summer. Heated façade and ground surfaces, such as grassy surfaces, should be capable of absorbing heat, which increases the amount of humid air that rises.
- (3)
- Controlling air convection
As the key factor affecting outdoor thermal comfort identified in this study, the Tmrt is a comprehensive concept. Therefore, other microclimatic parameters should also be taken into account, such as wind and humidity. By controlling air convection, prevailing winds can be enhanced or blocked. Reconstructing the terrain (upslope) and building layout (block winds), and forcing down draft from adjacent buildings are design interventions that can improve the microclimate environment. In addition, the free convection effect can also raise humid air to increase the humidity in the local environment.
5.4. Comparison with Existing Research
This study combines urban renewal with microclimate regulation, focusing on the gap in winter outdoor thermal comfort research and taking the transformation of Panjiayuan Market as the starting point. It provides new suggestions for balancing thermal comfort and ecological sustainability in urban renewal by integrating quantitative analysis and microclimate design. Most existing studies focus on the outdoor thermal comfort mechanism in summer, and the interaction mechanism between the winter microclimate and human thermal balance is not yet wholly detailed. For example, the spatial design strategy for winter outdoor activity patterns (such as sunshine dependence and wind protection needs) does not yet have a systematic framework. In terms of research methods, traditional studies often analyze the impact of a single microclimate parameter on thermal comfort in isolation and rarely quantitatively associate solar radiation-related factors with spatial morphological characteristics. For example, the dynamic relationship between parameters such as SAA and SAR and the thermal environment has not been deeply explored.
In contrast, this study takes winter in Beijing as the research background, selects three typical spaces in the transformation of the Panjiayuan Antique Market, and constructs a quantitative association model of “sun-related factors–spatial characteristics–microclimate parameters” through mixed-methods research (254 questionnaires, microclimate field measurements, and Ladybug v1.8.0 sunshine simulation). This study found the Tmrt to be a core parameter that comprehensively reflects longwave and shortwave radiation, having a significant impact on winter thermal comfort (p = 0.002 ** in the regression analysis of UTCI and Tmrt). In terms of design strategies, previous studies have mostly relied on technical tools to improve thermal comfort, lacking practice of the “minimum intervention” principle. Based on the quantitative analysis, this study proposes three passive strategies. This design path that combines microclimate regulation with spatial form optimization not only avoids large-scale demolition and modification but also better meets the goals of climate adaptability and ecological sustainability than the “high-intervention” renovation scheme in traditional research.
6. Conclusions
The background of this study is the ongoing urban renewal in Beijing, and the Panjiayuan Antique Market, due to its huge scale and superior location, is about to undergo the process of transforming from a traditional commercial space to an urban public space. Based on the principle of minimal intervention design, the aim of this study is to seek solutions to the main problems that the Panjiayuan Antique Market is confronted with in this transformation. Based on the analysis, it was found that after the Panjiayuan Antique Market is transformed into an urban public space, it will be more like a park to some extent, and people will have higher expectations for local thermal comfort, resulting in more types of activities and more diverse behavioral patterns. Therefore, this study started with research on the local microclimate to identify the microclimatic parameters that have a crucial impact on thermal comfort in the Panjiayuan Antique Market, and explored how they are related to the characteristics of physical space, in order to generate available design intervention methods.
In the subjective and objective assessments of the microclimate and the analysis of thermal comfort, we found that the Tmrt is the crucial influencing factor. This factor is not only directly related to solar-related factors such as changes in solar altitude angle and sunshine duration, but is also a comprehensive concept because it is not directly measured by instruments but rather calculated through other measurable microclimatic parameters such as air temperature, black ball temperature, wind speed, and humidity. This is one of the innovative points of this study. However, the challenge in this discovery lies in explaining the impact and mechanism of the Tmrt on thermal comfort, which could help us better understand the relationship between the microclimate and physical space in cities. In addition, a limitation of this discovery is that we only found the impact of the Tmrt on thermal comfort in winter, and as it is a prominent influencing factor in the Panjiayuan Antique Market, we cannot infer whether it still plays a dominant role in other built environments. These are areas we need to continue exploring in future research.
The second innovative contribution of this study is the correlation between microclimatic parameters and physical spatial characteristics through sun-related factors, such as the solar position angle (SAA), the shadow area ratio (SAR), and direct sun hours (DSHs), which would help us generate design strategies oriented to regulating the microclimate, such as controlling thermal mass/radiant heating, solar radiation, and air convection. Corresponding to these three aspects, specific design interventions can be carried out from the perspectives of spatial characteristics, vegetation planning, shading facilities, and façade and ground materials. The challenge in this discovery is in how to examine and quantify the effectiveness of these design strategies. Therefore, a Post-occupancy Evaluation (POE) study is needed. Furthermore, the limitation of this finding is that the design strategy should be an open system, not just applicable to the examples demonstrated in this article. Therefore, in future research and practice, this design strategy should continue to be opened and developed more systematically.
The significance of this study poses implications and effects on following two aspects. On the one hand, in the current face of global climate change, urban renewal should be developed with minimal intervention as the main strategy, avoiding large-scale demolition and reconstruction, starting by regulating the environment itself, and using minimal intervention measures to achieve better outdoor thermal comfort. On the other hand, the ultimate goal of improving outdoor thermal comfort is to encourage people to spend more time outdoors and get closer to nature. By increasing physical activity, the risk of developing physiological diseases can be reduced. Through natural healing effects, time spent outdoors can reduce psychological stress, alleviate depression, and promote good mental health. By interacting and chatting with more people outdoors, one can expand their social network and increase their social well-being. Therefore, improving outdoor thermal comfort can achieve the goal of enhancing people’s health and well-being.
This study reveals that microclimate factors comprehensively affect people’s thermal comfort perception, and that the Tmrt of the microclimate is the core factor affecting outdoor thermal comfort in Panjiayuan, which is significantly regulated by solar-related factors (SAA, SAR, DSH) and spatial characteristics (SVF, H/W, orientation). The study innovatively proposes a “minimum intervention” design method based on microclimate regulation. By optimizing building layout, material selection, vegetation planning, etc., it provides an operational design path for improving outdoor thermal comfort and promoting health and well-being in urban renewal. Verification research in other seasons will be further expanded in the future. In the field of building physics research, this study systematically demonstrated the evaluation value of Tmrt as a core parameter of thermal comfort in winter. Its characteristics of integrating multiple parameters such as solar radiation, air temperature, and wind speed can supplement the limitations of existing research in cross-climate zone applications and provide theoretical support for the establishment of a thermal comfort assessment system based on regional climate.
Supplementary Materials
The following supporting information can be downloaded at https://www.mdpi.com/article/10.3390/buildings15142398/s1, S1: The original questionnaire.
Author Contributions
The work presented in this article is the result of a collaboration between all authors. Conceptualization, M.H., C.L.,Y.F. and X.C.; methodology, M.H., C.L. and Y.F.; software, Y.F. and C.L.; validation, M.H. and C.L.; formal analysis, C.L., Y.F. and M.H.; investigation, C.L., Y.F. and M.H.; resources, M.H. and X.C.; data curation, C.L., Y.F., Y.S. and M.W.; writing—original draft preparation, Y.F. and C.L.; writing—review and editing, M.H. and X.C.; visualization, C.L.,Y.F., Y.S. and M.W.; Compilation of relevant literature, C.L., Y.S. and M.W.; supervision, M.H. and X.C.; project administration, M.H.; funding acquisition, M.H. All authors have read and agreed to the published version of the manuscript.
Funding
This research was funded by Academic Initiation Programme for Young Scholars at Beijing Institute of Technology, grant number XSQD-202018003 and “Architectural Programming—Post-occupancy Evaluation of Urban Commercial Consumer Spaces”, grant number 202333541003A.
Data Availability Statement
The data are unavailable due to privacy and ethical restriction.
Acknowledgments
We would like to express our gratitude to the volunteers from the Beijing Institute of Technology who supported the data collection. We would like to thank the managers of the Panjiayuan Antique Market for facilitating this research.
Conflicts of Interest
The authors declare no conflicts of interest.
Abbreviations
The following abbreviations are used in this manuscript:
| PMV | Predicted Mean Vote |
| PET | Physiological Equivalent Temperature |
| UTCI | Universal Thermal Climate Index |
| MOCV | Mean Overall Comfort Vote |
| Tmrt | The Mean Radiant Temperature |
| Tg | Black Ball Temperature |
| Ta | Air Temperature |
| Va | Wind Speed |
| RH | Relative Humidity |
| SAA | Solar Position Angle |
| SAR | Shadow Area Ratio |
| DSH | Direct Sun Hours |
| SVF | Sky View Factor |
| H/W | Aspect Ratio (Building Height/Street Width) |
| ASHRAE-5 | American Society of Heating, Refrigerating and Air-Conditioning Engineers |
References
- Zhi, Y. Urban Renewal in the New Era; Beijing Daily: Beijing, China, 2024. [Google Scholar]
- Guoyan, X. Economic Research Institute, Macroeconomic Research Department. The Core Logic and Implementation Path of the Urban Renewal Action: Operation-Driven and Industry-Enabled; Gansu Construction Industry Federation: Lanzhou, China, 2025. [Google Scholar]
- AC08024865; A. Ergonomics of the Thermal Environment-Analytical Determination and Interpretation of Thermal Comfort Using Calculation of the PMV and PPD Indices and Local Thermal Comfort Criteria. ISO: Geneva, Switzerland, 2005.
- Cui, P. Research on Optimization Design of Commercial Block Morphological Elements Based on Improving Microclimate Comfort. Ph.D. Thesis, Harbin Institute of Technology, Harbin, China, 2020. [Google Scholar]
- Yumeng, L. Study on Thermal Comfort Optimization Strategy of Small-Scale Public Spaces in Cold-Region Cities during Transition Seasons. Master’s Thesis, Harbin Institute of Technology, Harbin, China, 2019. [Google Scholar]
- Li, Z.; Zhou, L.; Hong, X.; Qiu, S. Outdoor Thermal Comfort and Activities in Urban Parks: An Experiment Study in Humid Subtropical Climates. Build. Environ. 2024, 253, 111361. [Google Scholar] [CrossRef]
- Ghasemi, S. Investigating the Relationship between Outdoor Thermal Comfort and User Behaviour Patterns in Public Open Spaces in a Winter City: An Empirical Study of Oodi Library Plaza in Helsinki. Master’s Thesis, LAB University of Applied Sciences, Lahti, Finland, 2024. [Google Scholar]
- Wang, Y. A Preliminary Study on the Optimization Method of Urban Public Space Layout Based on Thermal Comfort. Master’s Thesis, Southeast University, Nanjing, China, 2018. [Google Scholar]
- Wang, S. Study on the Applicability Evaluation of Outdoor Thermal Comfort Indicators in Winter University Campuses in Severe Cold Regions. Master’s Thesis, Harbin Institute of Technology, Harbin, China, 2019. [Google Scholar]
- Xi, T.; Lei, Y.; Wang, S.; Qin, H. Applicability Research of Thermal Comfort Indicators in Campus Spaces During Winter in Cold Regions. Build. Energy Effic. 2021, 49, 126–133. [Google Scholar]
- Gan, T. Research on the Impact of Outdoor Radiation Characteristics on Human Thermal Comfort in Cold Regions. Master’s Thesis, Tianjin University, Tianjin, China, 2020. [Google Scholar]
- Zong, S. Research on Landscape Optimization Strategies for Summer Microclimate in Urban Residential Outdoor Public Spaces in Xi’an. Master’s Thesis, Xi’an University of Architecture and Technology, Xi’an, China, 2020. [Google Scholar]
- Sun, C. Research on the Influence of Plant Configuration on Winter Microclimate Comfort in Residential Streets: A Case Study of Jinsha Street in Chengdu. Ph.D. Thesis, Southwest Jiaotong University, Chengdu, China, 2020. [Google Scholar]
- Wang, L. Research on the Correlation between Spatial Scale and Microclimate Environment Improvement in Harbin Residential District Squares. Master’s Thesis, Harbin Institute of Technology, Harbin, China, 2017. [Google Scholar]
- Deng, W. Research on Optimization Strategies for Commercial Public Spaces in Cold Cities Based on Active Thermal Comfort. Master’s Thesis, Harbin Institute of Technology, Harbin, China, 2020. [Google Scholar]
- Xiong, Y.; Yan, Y. Research on the Spatial Pattern of Historical Districts in Jiangnan Based on Human Thermal Comfort: A Case Study of Gaochun Old Street in Nanjing. J. Nanjing For. Univ. 2021, 45, 219–226. [Google Scholar]
- An, L.; Hong, B.; Cui, X.; Geng, Y.; Ma, X. Outdoor Thermal Comfort during Winter in China’s Cold Regions: A Comparative Study. Sci. Total Environ. 2021, 768, 144464. [Google Scholar] [CrossRef]
- Darbani, E.S.; Rafieian, M.; Parapari, D.M.; Guldmann, J.-M. Urban Design Strategies for Summer and Winter Outdoor Thermal Comfort in Arid Regions: The Case of Historical, Contemporary and Modern Urban Areas in Mashhad, Iran. Sustain. Cities Soc. 2023, 89, 104339. [Google Scholar] [CrossRef]
- Tian, Y.; Hong, B.; Zhang, Z.; Wu, S.; Yuan, T. Factors Influencing Resident and Tourist Outdoor Thermal Comfort: A Comparative Study in China’s Cold Region. Sci. Total Environ. 2022, 808, 152079. [Google Scholar] [CrossRef]
- Yin, Q.; Cao, Y.; Sun, C. Research on Outdoor Thermal Comfort of High-Density Urban Center in Severe Cold Area. Build. Environ. 2021, 200, 107938. [Google Scholar] [CrossRef]
- Wang, M.; Dong, Y.; Liao, W.; Pan, B.; Li, S.; Duan, J.; Xu, S. Impact of Residential Morphology on Outdoor Thermal Comfort and Building Energy Consumption in Winter and Summer: A Case Study. Urban Clim. 2025, 61, 102479. [Google Scholar] [CrossRef]
- Elnabawi, M.; Hamza, N. Outdoor Thermal Comfort: Coupling Microclimatic Parameters with Subjective Thermal Assessment to Design Urban Performative Spaces. Buildings 2020, 10, 238. [Google Scholar] [CrossRef]
- Ahmed, N.M.; Altamura, P.; Giampaoletti, M.; Hemeida, F.A.; Mohamed, A.F.A. Optimizing Human Thermal Comfort and Mitigating the Urban Heat Island Effect on Public Open Spaces in Rome, Italy through Sustainable Design Strategies. Sci. Rep. 2024, 14, 19931. [Google Scholar] [CrossRef]
- Abdallah, A.S.H. Passive Design Strategies to Improve Student Thermal Comfort in Assiut University: A Field Study in the Faculty of Physical Education in Hot Season. Sustain. Cities Soc. 2022, 86, 104110. [Google Scholar] [CrossRef]
- Khalil, H.A.E.E.; Ibrahim, A.; Elgendy, N.; Makhlouf, N. Enhancing Livability in Informal Areas: A Participatory Approach to Improve Urban Microclimate in Outdoor Spaces. Sustainability 2022, 14, 6395. [Google Scholar] [CrossRef]
- Tseliou, A.; Tsiros, I.X.; Nikolopoulou, M. Seasonal Differences in Thermal Sensation in the Outdoor Urban Environment of Mediterranean Climates—The Example of Athens, Greece. Int. J. Biometeorol. 2017, 61, 1191–1208. [Google Scholar] [CrossRef] [PubMed]
- Han, M.; Fang, Y.; Yi, L.; Liu, S. Impact of Microclimate on Perception and Physical Activities in Public Spaces of New Urban Areas in Beijing, China. Buildings 2024, 14, 1095. [Google Scholar] [CrossRef]
- Gaspari, J.; Fabbri, K. A Study on the Use of Outdoor Microclimate Map to Address Design Solutions for Urban Regeneration. Energy Procedia 2017, 111, 500–509. [Google Scholar] [CrossRef]
- Nikolopoulou, M.; Baker, N.; Steemers, K. Thermal Comfort in Outdoor Urban Spaces: Understanding the Human Parameter. Sol. Energy 2001, 70, 227–235. [Google Scholar] [CrossRef]
- Givoni, B.; Noguchi, M.; Saaroni, H.; Pochter, O.; Yaacov, Y.; Feller, N.; Becker, S. Outdoor Comfort Research Issues. Energy Build. 2003, 35, 77–86. [Google Scholar] [CrossRef]
- Liu, W.; Zhang, Y.; Deng, Q. The Effects of Urban Microclimate on Outdoor Thermal Sensation and Neutral Temperature in Hot-Summer and Cold-Winter Climate. Energy Build. 2016, 128, 190–197. [Google Scholar] [CrossRef]
- Hosseini, S.M.; Mohammadi, M.; Rosemann, A.; Schroeder, T.; Lichtenberg, J. A Morphological Approach for Kinetic Facade Design Process to Improve Visual and Thermal Comfort: Review. Build. Environ. 2019, 153, 186–204. [Google Scholar] [CrossRef]
- Mahmoud, A.H.A. Analysis of the Microclimatic and Human Comfort Conditions in an Urban Park in Hot and Arid Regions. Build. Environ. 2011, 46, 2641–2656. [Google Scholar] [CrossRef]
- Bacha, A.E.; Ahriz, A.; Alshenaifi, M.; Alfraidi, S.; Noaime, E.; Alsolami, B.; Ghosh, A.; Bouzaher, S.; Doulos, L.T.; Mesloub, A. A Comprehensive Study on Outdoor Thermal Comfort in Arid Urban Environments through Microclimatic Analysis of Urban Density. Buildings 2024, 14, 700. [Google Scholar] [CrossRef]
- Ying, X.; Fang, Z.; Liang, L.; Jianjun, Y. Numerical Simulation of Thermal Environment in the Historical and Cultural District of Taiping Street Based on Greenbelt Microclimate. Trop. Geogr. 2023, 43, 330–342. [Google Scholar]
- Kuixing, L.; Weijie, Y.; Tingting, G. Study on the Influence of Outdoor Radiation Characteristics on Human Thermal Comfort in Cold Regions. Build. Sci. 2024, 40, 142–149,159. [Google Scholar]
- Dai, Q.; Schnabel, M.A. Thermal Comfort Levels Classified by Aspect Ratio and Orientation for Three Zones of a Street in Rotterdam. Archit. Sci. Rev. 2014, 57, 286–294. [Google Scholar] [CrossRef]
- Yu, Y.; Zeng, Q.; Lu, S. Research Framework for Thermal Comfort of Urban Streets in China: Regional Differences, Indicator Thresholds, and Influencing Factors. Chin. Landsc. Archit. 2023, 40, 83–91. [Google Scholar] [CrossRef]
- Yang, W.; Wong, N.H.; Li, C.-Q. Effect of Street Design on Outdoor Thermal Comfort in an Urban Street in Singapore. J. Urban Plan. Dev. 2016, 142, 05015003. [Google Scholar] [CrossRef]
- Wu, S.; Sun, Y. Analysis of the Impact of Urban Design Elements on the Urban Heat Island Effect—A Case Study of Guangzhou. Archit. J. 2015, 13, 79–82. [Google Scholar]
- Chiang, Y.-C.; Liu, H.-H.; Li, D.; Ho, L.-C. Quantification through Deep Learning of Sky View Factor and Greenery on Urban Streets during Hot and Cool Seasons. Landsc. Urban Plan. 2023, 232, 104679. [Google Scholar] [CrossRef]
- Dissanayake, C.; Weerasinghe, U.G.D.; Dharmasena, J. Assessment of Thermal Comfort and Microclimate in Urban Street Canyons—A Review of Recent Research; The International Academic Forum: Nagoya, Japan, 2021; pp. 77–95. [Google Scholar]
- Oke, T.R. Boundary Layer Climates, 2nd ed.; Methuen: London, UK, 1987; ISBN 978-0-203-40721-9. [Google Scholar]
- XiaoHui, G.; Zhiyi, B.; Fan, W.; Shimin, Y.; Hai, Y. Effects of Street Visibility Factors on Urban Street Canyon Microclimate and Thermal Comfort in the Summer Afternoon. Chin. Landsc. Archit. 2021, 37, 71–76. [Google Scholar] [CrossRef]
- Bruse, M.; Fleer, H. Simulating Surface–Plant–Air Interactions inside Urban Environments with a Three Dimensional Numerical Model. Environ. Model. Softw. 1998, 13, 373–384. [Google Scholar] [CrossRef]
- Bröde, P.; Fiala, D.; Błażejczyk, K.; Holmér, I.; Jendritzky, G.; Kampmann, B.; Tinz, B.; Havenith, G. Deriving the Operational Procedure for the Universal Thermal Climate Index (UTCI). Int. J. Biometeorol. 2012, 56, 481–494. [Google Scholar] [CrossRef] [PubMed]
- De Carli, M.; Olesen, B.W.; Zarrella, A.; Zecchin, R. People’s Clothing Behaviour According to External Weather and Indoor Environment. Build. Environ. 2007, 42, 3965–3973. [Google Scholar] [CrossRef]
- Shooshtarian, S.; Ridley, I. The Effect of Individual and Social Environments on the Users Thermal Perceptions of Educational Urban Precincts. Sustain. Cities Soc. 2016, 26, 119–133. [Google Scholar] [CrossRef]
- Nikolopoulou, M.; Steemers, K. Thermal Comfort and Psychological Adaptation as a Guide for Designing Urban Spaces. Energy Build. 2003, 35, 95–101. [Google Scholar] [CrossRef]
Disclaimer/Publisher’s Note: The statements, opinions and data contained in all publications are solely those of the individual author(s) and contributor(s) and not of MDPI and/or the editor(s). MDPI and/or the editor(s) disclaim responsibility for any injury to people or property resulting from any ideas, methods, instructions or products referred to in the content. |
© 2025 by the authors. Licensee MDPI, Basel, Switzerland. This article is an open access article distributed under the terms and conditions of the Creative Commons Attribution (CC BY) license (https://creativecommons.org/licenses/by/4.0/).


