You are currently viewing a new version of our website. To view the old version click .
Buildings
  • Review
  • Open Access

15 May 2025

Embodied Impacts in Buildings: A Systematic Review of Life Cycle Gaps and Sectoral Integration Strategies

and
Universidad Politécnica de Madrid, 28040 Madrid, Spain
*
Author to whom correspondence should be addressed.
This article belongs to the Special Issue Resilient Urban and Architecture Design: Strategies for Low-Carbon and Climate-Adaptive Cities

Abstract

The growing focus on operational energy efficiency in the building sector has revealed a critical gap in addressing embodied impacts—carbon emissions and energy demands associated with the production, construction, use, and end-of-life stages of buildings. This research addresses this gap by introducing an integrated framework encouraging collaboration across academia, industry, and policymakers. Based on a systematic analysis of current research, the study identifies trends and provides actionable recommendations to enhance embodied impacts assessments. The findings reveal limited representation in key areas like Building Information Modeling (BIM) and policy frameworks, alongside a strong geographical imbalance in research, with 60% of the investigations originating from only five countries. Life cycle stages beyond “cradle-to-gate” remain marginally explored, with only 39% concerning end-of-life or reuse phases. Moreover, 65% of stakeholder engagement is confined to LCA specialists and building designers, highlighting the need for broader participation. This study proposes a comprehensive framework promoting a holistic approach to embodied impacts, advocating their integration into academic curricula and urging industry professionals to adopt collaborative and sustainable practices. By clarifying sectoral gaps and outlining targeted pathways for integration, this study provides a foundation for translating embodied impact research into practical application and regulatory frameworks.

1. Introduction

1.1. Research Background

The Architecture, Engineering and Construction, and Operation (AECO) sector is a significant environmental contributor, producing approximately 100 billion tons of waste globally, with about 35% sent to landfills [1]. Notable efforts have been made over the past decades to reduce operational energy demand in buildings [2,3], supported by advances in design tools, building codes, and performance certifications [4]. However, as buildings become more energy-efficient in their usage, a new performance gap has emerged—centered on their embodied impacts [5,6,7].
The primary indicators used to assess embodied impacts in buildings are embodied carbon and embodied energy. Both reflect the environmental burdens of materials and processes throughout the life cycle of a building, from production to end-of-life. Embodied carbon accounts for the total greenhouse gas emissions associated with these stages and is formally defined in EN 15978 [8] and ISO 14067 [9]. This understanding aligns with frameworks promoted by the World Green Building Council (WGBC) [10]. In this paper, life cycle stages are categorized, covering modules A1–A5 (product and construction stages), B1–B5 (use stage), C1–C4 (end-of-life stage), and D (benefits and loads beyond the system boundary) [8]. Embodied energy, while less standardized, refers to the total primary energy demand, both renewable and non-renewable, required to support the same life cycle processes. It remains a key metric in early design assessments and sustainability studies. In this study, the term ’embodied impacts’ encompasses both indicators, as the review examines shared challenges in measurement, reporting, and integration across academic, industrial, and policy domains.
Embodied impacts are increasingly recognized within academic discourse [11]. However, their integration into sector practice and policy implementation remains limited [4]. This misalignment raises important questions for research, professional practice, and governance. It invites reflection on how deeper cross-disciplinary integration might be fostered within academia [12]; how early-stage assessment and data integration might be strengthened within industry [13]; and how regulatory frameworks might evolve to more comprehensively address life cycle impacts within policy [14].
While sectoral frameworks increasingly recognize the importance of embodied impacts [10], the practical application of Life Cycle Assessment (LCA) methods remains constrained. Despite the growing use of LCA methods to quantify embodied impacts [15], their application is often limited by fragmented data, inconsistent system boundaries, and the late stage at which LCAs are typically performed—when most critical design decisions have already been made [16,17,18]. This constrains the potential for LCA to inform upstream decision-making, particularly in early design phases [19].
These methodological and structural challenges are intensified by the fragmented nature of the AECO sector itself. Stakeholders—including manufacturers, designers, contractors, facility managers, and demolition teams—typically operate in isolation, each influencing different phases of the building life cycle [20,21]. While collaborative models such as the Triple Helix—linking academia, industry, and government—have shown promise in other sectors [22], they remain underutilized in strategies to mitigate embodied impacts.
This review is therefore positioned not only to synthesize existing research, but also to expose life cycle stage gaps, stakeholder exclusions, and systemic barriers that prevent more integrated environmental performance strategies. By clarifying how embodied impacts are framed, measured, and interpreted, the review supports the application of fragmented approaches and identifies opportunities for more coordinated action across the AECO sector.

1.2. Main Objective of This Study

This study conducts a systematic literature review to examine how embodied impacts are addressed across research, industry, and policy contexts in the building sector. While prior studies have explored methodologies, data integration, and reduction strategies [11,23,24,25,26,27], few have critically examined the alignment of these themes with stakeholder responsibilities, sectoral collaboration, or life cycle implementation [12,28,29,30].
To bridge this gap, the study is guided by three research questions:
RQ1: What are the primary research topics on embodied impacts of buildings and how are they conceptually related?
RQ2: What features characterize embodied impact research, and how do they compare with current industry practices?
RQ3: How can insights from the literature support the implementation of targeted solutions in the AECO sector?
The scope of the review includes thematic classification, life cycle stage representation, geographical, and stakeholder engagement. A combination of quantitative mapping and qualitative content analysis is used to identify research gaps and propose directions for improved sectoral integration. By clarifying critical gaps and aligning findings with stakeholder roles, this study offers a structured foundation to bridge knowledge, policy, and practice in life cycle-based sustainability within the AECO sector.
The manuscript is organized as follows: Section 2 describes the applied methodology. Section 3 contrasts pertinent reviews on embodied energy with this research. Section 4, Section 5 and Section 6 present the results of this study as follows: Section 4 describes the main research categories; Section 5 presents a quantitative analysis of the existing body of knowledge; and Section 6 details the results of the qualitative analysis by identifying the most significant barriers and enablers. Section 7 discusses the implications of these findings. Finally, Section 8 concludes the study and suggests directions for future research.

2. Materials and Methods

2.1. Bibliographic Analysis

2.1.1. Identification of Relevant Results

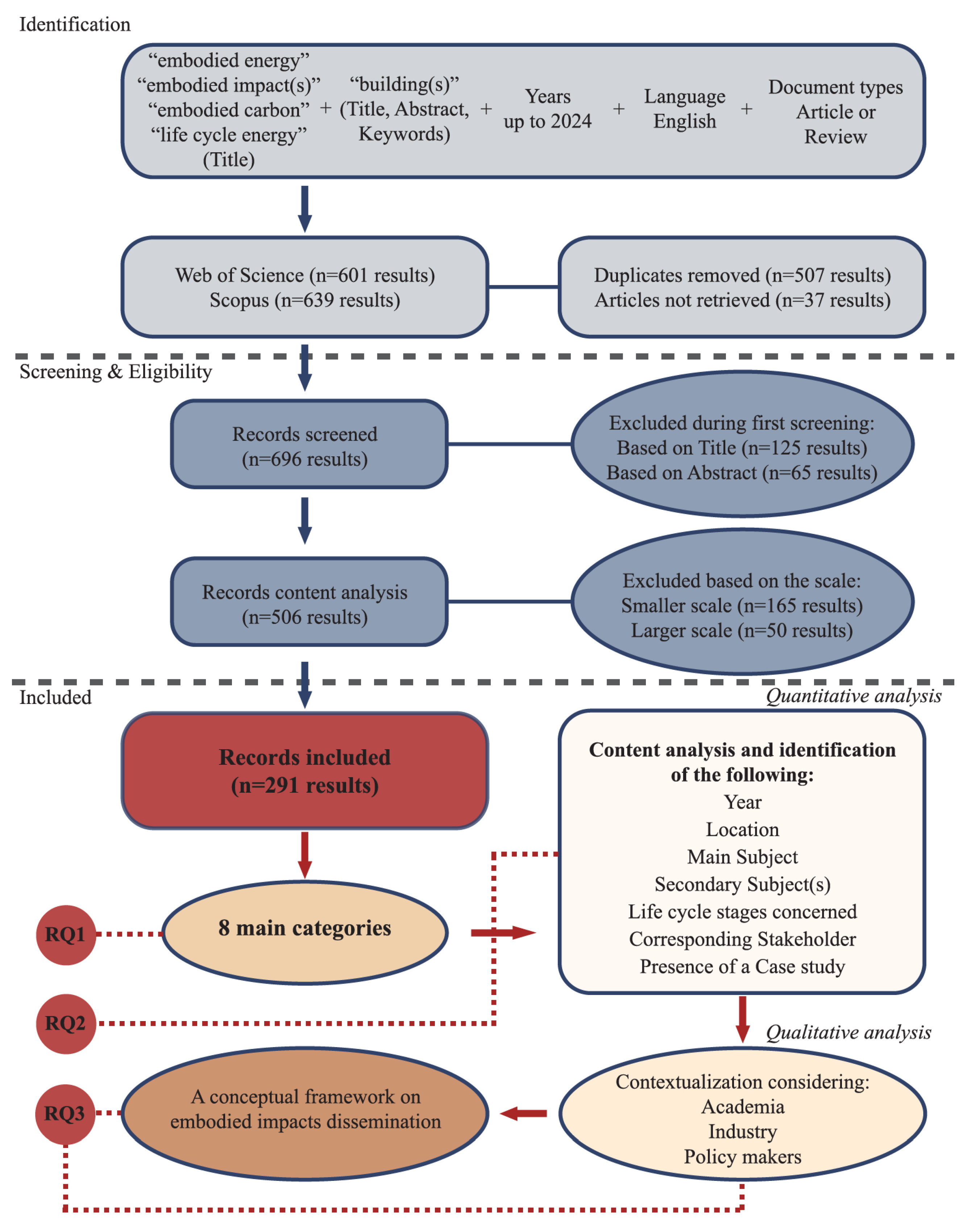
This review followed a systematic search strategy using Web of Science and Scopus, selected for their coverage of peer-reviewed journals and metadata structure. The protocol was aligned with PRISMA 2020 guidelines [31], and the full process is summarized in Figure 1.
Figure 1. Flowchart of the research protocol.
Search terms were refined through testing. Broad keywords (e.g., “sustainability”) produced noise, while narrow terms (e.g., “BIM”) were overly restrictive. A balanced Boolean query targeted studies focused on embodied impacts. Searches were limited to the title, abstract, and keyword fields. Only English-language, peer-reviewed journal articles were included (1996–2024); proceedings, books, and 2025 entries were excluded.
The initial search returned 601 articles from Web of Science and 639 from Scopus. After removing duplicates and inaccessible entries, 696 unique articles were screened.

2.1.2. Screening and Eligibility

Screening followed three stages. First, title and keyword review excluded 125 irrelevant articles. Second, abstract and partial-content screening removed 65 more. Third, full-text review applied a scale-based filter: only studies assessing embodied impacts at the whole-building level were retained. Studies focused solely on materials, components, or neighborhood scale were excluded unless they contributed to building-scale conclusions. For instance, Jayasinghe et al. [32] was excluded, while Lukic et al. [33] was retained.
After screening, 291 studies remained. The final sample includes a range of building typologies, selected based on the presence of Life Cycle Assessments at the whole-building scale, regardless of their use or function. All studies assessed embodied carbon and/or embodied energy as their core environmental criteria.

2.2. Content Analysis

2.2.1. Thematic and Quantitative Mapping

To address RQ1, thematic coding was conducted in Excel using a hybrid inductive–deductive approach. Themes emerged from patterns in the literature and were cross-checked with prior reviews [12,34]. Articles were assigned both primary and secondary themes when applicable.
For RQ2, a quantitative mapping extracted publication year, country of origin, presence of case studies, stakeholder references, and life cycle stages (per EN 15978:2011 [8]). Data were compiled in Excel for synthesis and visualization. Analysis aimed to identify distribution patterns rather than apply statistical validation.

2.2.2. Interpretive Synthesis

To address RQ3, a qualitative synthesis identified implementation challenges and enabling factors, focusing on stakeholder roles. Industry and policy sources were used to support contextualization. This informed the development of a framework comprising seven cross-cutting barriers and resolution strategies.

3. Previous Studies

The literature on embodied impacts in the built environment is heterogeneous, spanning case study typologies, methodological frameworks, data granularity, and geographic contexts. However, recurring concerns remain persistent: challenges in balancing embodied and operational energy [35], the overlooked role of recurring embodied energy [36], and under-representation of traditional building typologies [37].
Table 1 presents a synthesis of selected review articles relevant to this study. These are organized into three thematic categories: methodological aspects, mitigation strategies, and transversal reviews. While this research shares similarities with the third category, it extends previous work by introducing a stakeholder-oriented thematic coding and offering a cross-sectional analysis of life cycle stage representation.
Table 1. Existing literature reviews on impacts of buildings.

3.1. Methodological Aspects

Previous reviews highlight major methodological inconsistencies in embodied impact assessment, especially regarding system boundaries, data quality, and modeling choices [24,28,39]. Reported energy intensities vary significantly across materials [39], and carbon estimates can fluctuate by up to 40% depending on boundaries [28]. While some works propose frameworks to improve transparency [38,39], others explore data-driven solutions such as machine learning for early-stage prediction [40]. However, few studies address how these methodological assumptions affect stakeholder representation. This review moves beyond a technical lens by analyzing how assessment choices shape the visibility of AECO stakeholders across the life cycle.

3.2. Mitigation Strategies

Reviews consistently highlight the role of design and material choices in reducing embodied impacts, with carbon savings reaching up to 50% [11,41,42]. Combined strategies tend to outperform isolated measures, but their adoption is often hindered by data gaps and limited institutional support. While most prior work concentrates on indicating strategies, this review critically examines how these solutions are framed within research and their alignment with real-world industry and policy contexts.

3.3. Transversal Reviews

Broader reviews often classify the field according to thematic clusters, geographic distribution, or policy frameworks [4,12,23,43]. These studies reveal persistent gaps, including limited attention to demolition, reuse, and stakeholder participation. However, their reliance on keyword clustering or bibliometric techniques may obscure the relational dynamics within the field. Building on these contributions, the present review uses manual thematic coding to trace life cycle phase representation and stakeholder involvement, highlighting areas of omission and misalignment with policy and operational priorities. In doing so, it offers an integrated view of how embodied impact research interfaces with institutional structures and real-world decision-making.

4. Thematic Categories

The primary thematic categories in this study were derived through content coding of repetitive patterns, corroborated by prior reviews [12,34], and aligned with prevailing discussions in the field. Their distribution is illustrated in Figure 2, and forms the basis for the comparative synthesis in Section 5.
Figure 2. Primary and secondary publication categories in the embodied impacts domain.

4.1. Life Cycle Energy Consumption

This is the most prevalent category, capturing studies that assess energy distribution across a building’s entire life cycle. Earlier contributions focus on distinguishing between embodied and operational components [44,45], with later work increasingly disaggregating embodied energy into initial and recurrent shares [46,47,48]. While case studies dominate this category, boundary definitions vary significantly [39,49], making cross-study comparison difficult. Normalization attempts are rare, constrained by data heterogeneity and context specificity [7,50]. This limits generalizability despite the volume of work.

4.2. LCA

This category centers on the use and evolution of LCA as a method for evaluating embodied impacts. Early applications are case-specific [51,52,53,54], with later studies generalizing findings across typologies or regions [55,56,57]. Reviews consolidate these patterns [5,11,36,37,58,59], and recent work introduces decision tools and scenario modeling to inform design [38,60]. However, many studies overlook the operational context of LCA adoption, and few engage with policy or regulatory integration [61]. Compared to Life Cycle Energy Consumption, this category exhibits stronger methodological formalization but similarly faces reproducibility limitations.

4.3. Factors and Variables

This theme explores factors influencing embodied impacts, including building characteristics and methodological choices. Variables are often grouped into computational factors [62,63] and physical design attributes [33,64]. The lack of unified system boundaries remains a key obstacle [24,65]. Several studies suggest alternative computation frameworks [64,66], though comparative validation remains scarce. This category supports methodological transparency but lacks integration with implementation or policy themes.

4.4. Frameworks, Methods and Tools

These publications propose novel methods, design support tools, or uncertainty-handling frameworks. Early contributions emphasize establishing assessment frameworks [67,68], followed by efforts to identify trade-offs between life cycle phases [69,70,71]. Multi-objective optimization, including Pareto solutions, is present [72], and the importance of early-stage design decisions is increasingly acknowledged [73,74]. Despite growing sophistication, empirical validation in large-scale projects is rarely addressed explicitly in these studies, marking a gap between literature and practice [13,29,75].

4.5. Material Selection Strategies

This category covers studies examining material choice and its role in mitigating embodied impacts. Strategies include dematerialization [76], substitution with low-carbon materials [77,78], and optimization techniques [79]. Case studies highlight that material-related changes can reduce embodied carbon by 30–45% [75,80]. Regional specificity often limits scalability [81,82]. Focus remains on early life cycle stages, and while recurring and demolition phases are occasionally acknowledged, they are rarely analyzed in depth. Module D, which addresses benefits beyond the system boundary (e.g., reuse and recycling), is largely neglected—despite its potential to skew results and mask trade-offs if not transparently reported [4,75]. Compared to Factors and Variables, this category demonstrates higher implementation readiness but narrower scope.

4.6. BIM

Publications here examine BIM’s potential to support embodied impact analysis. Early studies explore data integration and material modeling [83], with more recent ones advancing toward life cycle modeling and optimization [84,85]. Prototype tools now offer early-stage carbon estimation via BIM-based workflows [13,86]. However, interoperability and standardization remain unresolved [87,88]. Despite promising developments, integration with policy instruments is seldom explored [89]. The field is expanding, but research remains fragmented across tools, platforms, and institutional contexts [87,90,91].

4.7. Relationship Between Energy and Cost

This theme captures studies linking embodied impacts to financial metrics. Research often focuses on cost-energy trade-offs during the production stage [48,92], or develops optimization models aimed at cost-efficient, low-impact design solutions [93,94]. Some contributions explicitly align with regulatory objectives such as nearly Zero-Energy Building (nZEB) standards [95,96]. Stakeholder-oriented recommendations are common [97], though the literature remains temporally concentrated from 2016 onward. While this theme offers practical insights for economic decision-making, the social dimension—such as equity, health, or community co-benefits—remains underexplored in the embodied impacts literature. This gap is acknowledged as a limitation of the present classification, though it signals a promising area for future integration.

4.8. Policies and Rating Systems

This category addresses regulatory, voluntary, and market-based instruments that influence embodied impacts. Key mechanisms include Environmental Product Declarations (EPDs) [28], benchmarks [98], and databases [99]. While Skillington et al. [4] identify taxonomy and uptake levels, other studies explore policy design and industry perception [100,101]. Recent literature calls for better integration between emerging circular economy strategies and existing rating systems [75,102]. This category is underrepresented relative to its systemic influence and is poorly connected to technical research themes.
Together, these categories depict a field that is technically advanced but institutionally fragmented. The emphasis remains on modeling and tool development, with limited crossover to policy or full life cycle considerations. Section 5 further explores these patterns by quantifying thematic overlaps, geographic and temporal trends, and the involvement of key stakeholders.

5. Quantitative Analysis

5.1. Temporal Representativeness and Relevant Legislation

Figure 3 shows the annual distribution of publications from the revised sample, contextualized with major legislative milestones. Three phases are identifiable: an exploratory stage until 2006 with very limited output; a moderate growth period from 2007 to 2013, averaging four publications per year; and a steep increase from 2014 onward, which accounts for 87% of all revised articles. The temporary drop in 2022, as noted in other reviews [12], likely reflects pandemic-related disruptions rather than a decline in relevance.
Figure 3. Temporal distribution of the revised studies and relevant international standards.
This growth trend aligns closely with regulatory developments. Early increases correlate with the release of foundational standards such as ISO 14040 and ISO 14025 [103,104], EN 15978 [8], and EN 15804 [105], which structured methodological practices in LCA and environmental declarations. Further acceleration follows the inclusion of BIM in public procurement via Directive 2014/24/EU [106], the publication of ISO 19650 [107], and the issue of ISO 15392 [108], all of which contributed to the rise of digital methods for carbon assessment.
More recently, a new phase of legislative momentum has emerged. The 2024 recast of the Energy Performance of Buildings Directive (EPBD) [109] introduces mandatory whole-life carbon reporting for new buildings, broadening regulatory focus beyond operational performance. The EU Taxonomy for Sustainable Activities [110] links life cycle environmental performance to investment criteria, while the LEVEL(s) framework [111] encourages harmonized metrics for carbon reporting and circularity. These developments mirror the recent increase in academic interest in embodied impacts and whole-life carbon strategies.

5.2. Development of the Main Research Categories

Figure 4 shows the evolution of the eight primary research categories from 2008 to 2024, which together account for 97% of the reviewed sample. The distribution highlights the field’s thematic diversification and increasing responsiveness to applied challenges in design and assessment.
Figure 4. Temporal distribution of the primary research categories from 2008 to 2024.
Foundational categories—Life Cycle Energy Consumption, LCA, and Material Selection Strategies—exhibit sustained growth, reflecting the consolidation of core methodological frameworks. The expansion of Frameworks, Methods and Tools since 2011 signals increased attention to early-stage integration and decision-making models. By contrast, BIM and Relationship between Energy and Cost, which emerge in 2012 and 2016, respectively, represent more targeted domains. BIM continues to gain traction, driven by digital workflows and regulatory incentives. Meanwhile, the decline in cost-related publications after 2021 may reflect funding shifts or methodological saturation. The rapid rise of Factors and Variables in recent years points to growing concern for sensitivity analysis and practical parameterization. Conversely, Policies and Rating Systems remains the least represented category—despite its systemic influence—suggesting a persistent gap between technical research and regulatory alignment.
Overall, the timeline indicates growing specialization but limited interdisciplinarity. Regulatory and methodological advancements drive volume, yet cross-category integration remains underexplored.

5.3. Geographical Representativeness and Presence of Case Studies

Figure 5 shows the regional distribution of the reviewed studies and the presence of associated case studies. Research remains highly concentrated, with 60% of publications originating from China, the United Kingdom, the United States, India, and Australia. The concentration of certain regions aligns with findings in previous reviews [12,34] and reflects uneven access to environmental data, funding, and policy drivers across regions.
Figure 5. Geographical distribution of the research and presence of case studies.
This pattern highlights a persistent regional bias in embodied impact research and a gap in context-specific knowledge, particularly in developing and climate-vulnerable regions such as Sub-Saharan Africa, the Caribbean, and parts of Southeast Asia [1].
In line with these trends, some of the most represented countries have recently combined growing academic output with national regulatory progress—such as India’s Energy Conservation Building Code (ECBC) [112] and Australia’s Green Star benchmarks for embodied carbon [113]—enhancing their influence on practice.
Thematic variation is also notable. Practice-oriented domains, such as textitBIM and Relationship between Energy and Cost, frequently include case studies, reflecting their applied focus. In contrast, policy-related publications seldom feature empirical validation, revealing a disconnect between governance frameworks and real-world application.

5.4. Stakeholders’ Involvement During the Life Cycle Stages

Each article was assigned a primary stakeholder category based on its main audience or decision-making context. The eight stakeholder types used here draw on established classifications from construction management and LCA literature [20,21] and reflect typical roles across the building life cycle. Since some of these roles span multiple project stages, they represent potential catalysts for driving change in embodied impact reduction through collaborative decision-making [29,30].
Figure 6 summarizes how different stakeholder groups are addressed across the life cycle stages defined by EN 15978:2011 [8]. While the literature spans a broad range of entities, coverage is uneven. The LCA Specialist Team and the Design Project Team dominate the sample, together accounting for 65%. In particular, LCA specialists are the most frequently addressed, yet their role in practice is often peripheral—especially in smaller firms or where procurement does not prioritize life cycle considerations. This gap between academic focus and practical decision-making highlights the need for more integrated and collaborative delivery models.
Figure 6. Stakeholders’ involvement and life cycle stages according to EN 15978:2011 [8].
Conversely, stakeholders with significant influence, such as Policymakers (14%) and Manufacturers and suppliers (4%)—are rarely featured. Final users, Facility managers, Construction teams, and Clients are nearly absent, despite their long-term impact on material durability, reuse, and performance outcomes. The marginalization of these actors limits the sector’s capacity to address embodied impacts holistically. Finally, the Demolition team remains largely unaddressed, despite its growing relevance in circular economy strategies.
Life cycle stage coverage mirrors this imbalance. Product-stage phases (A1–A3) appear in 98% of the articles, while end-of-life phases (C1–C4) are included in only 39%. Use stage modules (B1–B5) are also underrepresented, despite increasing interest in recurring embodied carbon. Most significantly, Module D—which accounts for benefits and loads beyond the system boundary—is addressed in only 20% of studies. This omission is critical, as inconsistent treatment of Module D can skew carbon accounting and even enable greenwashing if benefits are overstated without transparent disclosure [18,29].
Overall, the findings underscore a persistent misalignment between the actors involved in project delivery, the life cycle stages considered in analysis, and the areas most in need of regulatory or methodological support. Bridging these gaps will be essential for robust whole-life carbon assessments and effective policy integration.

5.5. Connections Between Primary and Secondary Research Categories

Figure 7 presents the interconnections between primary and secondary research categories. The most recurrent links cluster around methodological cores—particularly Life Cycle Assessment, Life Cycle Energy Consumption, and Material Selection Strategies—anchoring the literature through shared focus on quantification and impact modeling.
Figure 7. Connections between primary and secondary research categories of the selected articles.
Categories such as Frameworks, Methods and Tools and Factors and Variables are also well integrated, supporting ongoing development of decision support and sensitivity modeling. Review Articles serve as thematic bridges, often synthesizing across both applied and conceptual lines.
In contrast, implementation-oriented areas like BIM, Policies and Rating Systems, and Design Stage exhibit fewer interconnections. The weak ties between BIM and Policy, and the near absence of links involving Design Stage, indicate persistent silos between digital workflows, governance frameworks, and early-phase strategies.
In contrast, implementation-oriented areas like BIM, Policies and Rating Systems, and Design Stage show fewer interconnections. Only one article links BIM with Policy, and just 5% overlap with Frameworks, Methods and Tools—highlighting gaps between digital workflows, governance frameworks, and early-stage strategies.
Some intersections remain largely unexplored. For instance, Relationship between Energy and Cost shows limited overlap with core methodological categories, suggesting an untapped opportunity to more closely align financial metrics with impact assessments. This gap is particularly evident for social sustainability considerations, which appear in very few studies and are rarely integrated with cost or life cycle analyses.
Overall, the network reveals a research field that is thematically rich but fragmented. Advancing the field will require stronger coupling between high-level frameworks and applied domains—especially if policy ambitions such as whole-life carbon accounting are to translate into replicable, practice-oriented strategies [25,27].

6. Qualitative Analysis

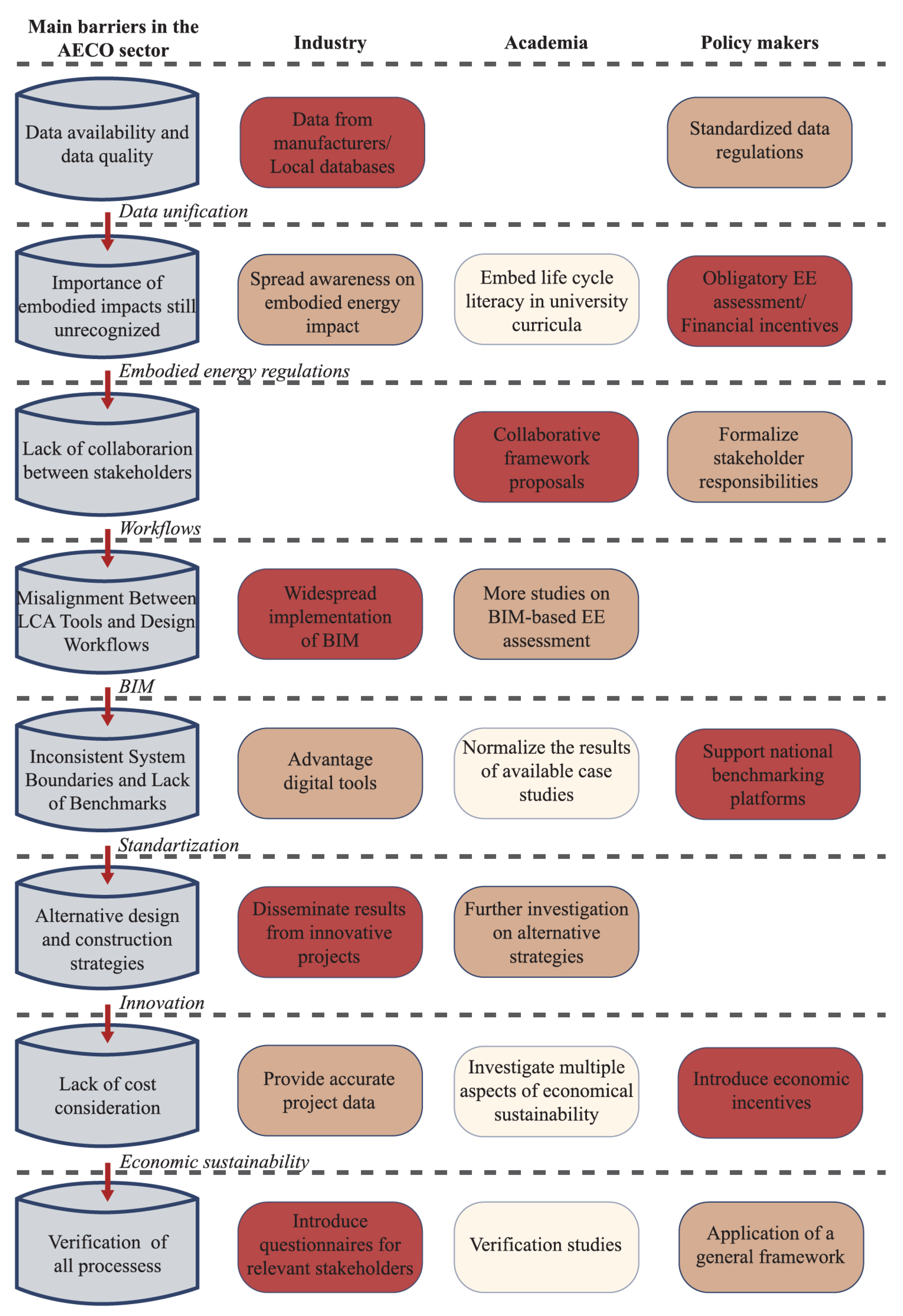
Building on the quantitative and thematic findings, this section answers the third question by identifying critical barriers to embodied impact integration across the AECO sector and proposing targeted, stakeholder-specific actions to support practical implementation. These challenges are structured using the Triple Helix model [22], encompassing academia, industry, and policymakers. While previous reviews have acknowledged similar obstacles, this study advances the field by aligning each barrier with actionable strategies drawn from recent academic and policy developments [13,75,80,86,102].
Figure 8 presents a cross-sectoral roadmap of seven core barriers, each linked to sector-specific pathways for resolution. Strategies are categorized by primary and secondary drivers of change, clarifying which actors—industry, academia, or policymakers—are best positioned to lead or support progress. These seven barriers are presented in a sequence that reflects their suggested order of resolution, beginning with foundational issues such as data availability and progressing toward more complex systemic changes.
Figure 8. A comprehensive framework to improve practices in the AECO sector.
Three overarching insights emerge from this synthesis:
  • Collaboration is essential. Many persistent barriers reflect fragmentation—across tools, roles, and life cycle phases—highlighting the need for more integrated working models and stakeholder alignment [20,21].
  • Digital alignment is incomplete. The increasing uptake of tools such as BIM signals progress, but integration with workflows, policy, and procurement remains limited [13,86].
  • Life cycle coverage is inconsistent. Key life cycle stages—including end-of-life and Module D—remain underassessed, raising concerns about transparency and the credibility of carbon accounting efforts [4,43].
The remainder of this section elaborates each barrier in turn, offering context-specific challenges and targeted actions across stakeholder groups.

6.1. Data Availability and Data Quality

6.1.1. Challenges

Obtaining reliable data remains one of the most persistent challenges in embodied carbon assessment, limiting both consistency and scalability across the AECO sector. Most existing databases primarily cover the product stage (A1–A3), offering limited insight into downstream phases such as end-of-life (C1–C4) and benefits beyond the system boundary (Module D) [28,75]. Regional bias is also common: major datasets tend to originate from Europe, the United States, China, or Australia, making their transferability to other regions problematic [80].
EPDs, while increasingly adopted, vary significantly in format, assumptions, and data transparency, complicating comparison and standardization [114,115]. Where EPDs are unavailable, practitioners rely on generic databases or literature-derived values [58], introducing inconsistencies in accuracy and system boundary assumptions. Furthermore, many project-level assessments use unique data that cannot be easily generalized or reused at scale [39,116].
Although ISO 21930:2017 [117] encourages gap-filling through conservative assumptions, this approach does not address the root issue: the absence of standardized, high-resolution data across regions and life cycle stages. Recent studies propose digital protocols for early-stage material data input and validation [13], but these remain limited in adoption.

6.1.2. Proposed Solution

Addressing data availability must begin with regionalization. Most material selection strategies reviewed in this study are geographically specific, underscoring the need for accurate, location-sensitive databases [49,118]. Local databases—when aligned with national building codes and supply chains—not only improve modeling accuracy, but also support the use of vernacular materials and techniques. These solutions can reduce embodied emissions through minimized transport and draw on established regional manufacturing, offering both environmental and design coherence benefits [80].
However, improving database resolution alone is insufficient. Collaboration between manufacturers and the design team is essential. Manufacturers should provide consistent, product-specific data—ideally via digital tools or third-party-verified EPDs—early in the procurement and design processes [119]. Initiatives like the Declare Label [120] and digital platforms such as One Click LCA and Tally support these goals, but their adoption remains uneven across regions and company scales. The InData network offers a notable example of efforts to harmonize environmental product declarations across multiple national databases, promoting open-access, standardized EPD data for life cycle assessments [121].
To close this gap, policymakers should mandate structured environmental disclosure for building products and incentivize public access to regional material inventories. Standardized data formatting and interoperability with BIM and LCA tools (e.g., via IFC formats) can further reduce manual input, streamline workflows, and improve life cycle traceability [75]. As the digital economy increasingly treats data as the most valuable commodity of the century [122], transparent and accessible product information is not just a technical necessity—it is a strategic asset for sustainability. Empowering professionals with robust, high-quality data can transform embodied impacts assessment from a constraint into a catalyst for low-impact design.

6.2. Importance of Embodied Impacts Still Unrecognized

6.2.1. Challenges

Until recently, embodied carbon was largely overlooked in building regulations and sustainability practices. While the 2024 recast of the EPBD [109] and complementary initiatives such as LEVEL(s) [111] and the EU Taxonomy [110] now explicitly reference whole-life carbon, these shifts are still too recent to have meaningfully reshaped industry practice. Implementation frameworks remain in development, and most construction professionals continue to prioritize operational performance [123,124].
Despite recent progress, design guidance and performance models remain predominantly anchored in legacy energy-efficiency paradigms. Standards such as Passive House and cost-optimal nZEB frameworks have achieved significant operational improvements but often neglect the embodied carbon associated with materials and construction [124,125]. This narrow focus has distorted perceptions of what constitutes a “sustainable” building, with material selection, geometry, and systems frequently optimized in isolation from full life cycle considerations [29].
Although awareness of embodied carbon is increasing within the academic sphere [4,75], the concept remains poorly integrated into routine design and construction workflows [27,126]. Even among informed professionals, embodied carbon is frequently treated as a secondary metric—difficult to quantify and constrained by limited regulatory requirements and weak financial incentives. Recent research highlights that recurring embodied impacts during the use phase (B1–B5) can range from 9% to over 100% of initial embodied carbon, depending on maintenance frequency and material choices [127]. Yet this variability is seldom considered in early design or procurement decisions.

6.2.2. Proposed Solution

Shifting this mindset requires coordinated efforts across academia, industry, and policy. Academic institutions should embed life cycle literacy in architecture, engineering, and construction curricula—training future professionals to evaluate environmental performance across all stages of a building’s life cycle.
To align with the objectives of the 2024 EPBD recast [109], policymakers should complement recent legislative advances with concrete implementation tools, mandating embodied carbon assessments alongside operational metrics from the earliest design phases. Financial incentives—such as life cycle-based public procurement or tax relief for low-carbon materials—can accelerate adoption by aligning environmental goals with business priorities. For example, the City of Vancouver’s Zero Emissions Building Plan explicitly integrates embodied carbon considerations into new construction permitting processes, providing a model for municipal-level leadership [128].
Within industry, life cycle transparency must become a normalized part of early-stage workflows. Software tools such as One Click LCA, Tally and GaBi have simplified the assessment process, making embodied carbon calculations more accessible to practitioners without advanced LCA expertise. Peer-driven initiatives such as LETI [129] and regional benchmarks offer scalable pathways to embed embodied carbon into design norms—helping the AECO sector move from awareness to action. However, despite leadership from early adopters, the integration of embodied impact considerations across the broader industry remains limited, with significant gaps persisting in smaller firms, public procurement, and regions lacking regulatory frameworks.

6.3. Lack of Collaboration Between Stakeholders

6.3.1. Challenges

Despite increasing recognition of embodied carbon in policy and academia, its integration into real-world projects remains fragmented due to limited collaboration among AECO stakeholders. Most reviewed literature targets isolated stakeholder categories—predominantly LCA experts, building designers, or policymakers—while overlooking the complex decision-making dynamics among clients, suppliers, contractors, and end-users [130,131,132].
This disconnect is particularly problematic during early design phases, where choices about materials and systems have the most significant life cycle impact. While building designers may aim to minimize embodied carbon, their efforts are often constrained by fragmented workflows, a lack of coordinated procurement practices, and misaligned responsibilities. As several authors note [40,133], even when embodied carbon is considered, the absence of actor-specific guidance or shared tools limits uptake.
Efforts to foster collaboration—such as BIM-based integration strategies [13,79], standardized LCA workflows [134,135], or manufacturer-led data provision [119,136]—remain largely restricted to advanced or large-scale projects, leaving a gap for smaller firms and public procurement bodies that lack the resources or technical capacity to implement them.

6.3.2. Proposed Solution

Collaboration must be treated as a process, not a byproduct. This means embedding shared workflows, data exchange protocols, and role-specific accountability mechanisms into every phase of project delivery. Three interlinked actions can make this operational:
  • Formalize stakeholder responsibilities through actor-specific guidance. Policymakers and industry bodies should develop clear role-based expectations (e.g., which data suppliers must disclose, which metrics building designers must report on), supported by digital templates and timelines. The UK LETI initiative offers a strong precedent for such structured engagement across professions [129]. Similarly, the City of Amsterdam’s Circular Tendering Framework institutionalizes life cycle carbon targets within procurement processes to ensure cross-stakeholder collaboration from project inception [137].
  • Use BIM as a collaborative backbone. BIM’s full potential lies not just in model coordination, but in enabling life cycle transparency. Governments and certification schemes should incentivize BIM-linked LCA processes—especially when integrated with interoperable tools like IFC-based databases, CDEs (Common Data Environments), and cost-estimation platforms [86,136]. Initiatives such as the Helsinki Carbon Neutral Construction Program emphasize early integration of life cycle goals into digital design workflows across public projects [138].
  • Build capacity among underrepresented actors. Smaller design firms, public clients, and facility managers require practical tools and training—not just technical reports. Adapted versions of established calculators (e.g., simplified One Click LCA workflows or open-access regional benchmarks) can empower a broader segment of the industry to participate meaningfully in embodied carbon mitigation [75].
Finally, cross-sector platforms—such as IEA Annex 57 [139] or local climate alliances—should act as facilitators, promoting not only knowledge exchange but the co-creation of tools and protocols. However, broader adoption beyond flagship projects remains limited, indicating the need for stronger policy incentives and standardized collaboration frameworks at regional and national levels. Without institutionalizing these collaborative ecosystems, embodied carbon will remain a niche concern rather than a systemic performance metric.

6.4. Misalignment Between LCA Tools and Design Workflows

6.4.1. Challenges

Despite the increasing availability of LCA software, the integration of embodied carbon assessment into early design stages remains limited [18,27,140]. Many tools operate in parallel to, rather than within, design environments, resulting in duplicated effort, limited iteration, and low adoption among building designers. The lack of real-time feedback during modeling and the disconnection between performance metrics and architectural choices hinder the practical relevance of LCA in design decision-making [40,41].
Moreover, interoperability issues between LCA platforms and BIM environments persist. File exchange formats (e.g., IFC) often require manual cleaning, while LCA databases are not always structured to align with architectural assemblies or procurement categories [135,136]. As a result, performance modeling becomes a reactive rather than proactive process—conducted too late to influence form-finding, material selection, or procurement strategies.
The consequence is a missed opportunity: although early design decisions carry the greatest carbon impact, they are rarely informed by robust embodied carbon data [13,41]. This not only limits carbon optimization but reinforces the perception of LCA as a compliance-oriented exercise rather than a design driver.

6.4.2. Proposed Solution

Standardization must target both data content and data flow. LCA practices need harmonized inputs but also consistent interfaces between tools, disciplines, and decision stages. Three complementary priorities emerge:
  • Strengthen data interoperability through BIM-linked workflows. BIM is more than a tool—it can serve as the foundational environment for structured data integration across project phases. When paired with standardized data exchange formats (e.g., IFC, gbXML), BIM can streamline environmental assessments by automating quantity takeoffs, linking material specifications to LCA databases, and visualizing carbon hot spots directly in design interfaces [13,86]. Policy incentives and software development should prioritize seamless BIM–LCA integration to avoid duplicative inputs and ensure consistent outcomes.
  • Localize and harmonize LCA data. Accurate environmental modeling requires regionally representative databases and assumptions. Efforts such as the TOTEM tool in Belgium [141] illustrate how localized environmental factors, design typologies, and construction practices can be embedded in accessible tools—making LCA more actionable for local professionals. National authorities should collaborate with industry to ensure LCA data reflect real-world conditions and supports both generic and product-specific pathways.
  • Bridge LCA expertise gaps through interface design and training. Many LCA tools remain tailored to experts, limiting adoption. Simplified visual dashboards, template-based workflows, and targeted training can help non-specialist users understand and act on embodied carbon data [142]. For instance, the open-access EC3 Tool [143] supports early-stage embodied carbon comparisons, while Skanska’s Deep Green initiatives demonstrate real-time BIM-LCA integration practices to guide low-carbon design decisions during pre-construction phases [144].
Ultimately, standardized practice must extend beyond calculation rules to encompass interoperable digital ecosystems that enable transparent, repeatable, and cross-verified Life Cycle Assessments from design to delivery.

6.5. Inconsistent System Boundaries and Lack of Benchmarks

6.5.1. Challenges

The absence of consistent system boundaries across embodied carbon assessments undermines comparability and limits the effectiveness of benchmarking. Many studies and design tools rely on cradle-to-gate data (A1–A3), omitting the other life cycle stages. This narrow scope distorts results and may reward short-term performance gains while neglecting long-term impacts [75,145].
This inconsistency is compounded by the lack of agreed-upon functional units, normalization metrics, and regional reference values. Without common benchmarks, material selection and project evaluation become subjective, limiting the usefulness of carbon data in procurement or regulation. As noted in recent comparative studies [136,146], discrepancies in database structure and boundary assumptions can result in significant variations in carbon outcomes, even for identical buildings.
Moreover, publicly accessible benchmarks are scarce, particularly at the regional or typological level. Many building designers must rely on generic or international references that fail to reflect local material availability, construction methods, or climatic conditions [40,80]. Notably, the One Click LCA 2023 report offers benchmarks for varying regions in Europe with associated carbon intensity ranges, offering an important step toward greater localization [147]. However, adoption remains uneven and often disconnected from national policy [40,80].

6.5.2. Proposed Solution

Consistent system boundaries should be a minimum requirement in carbon assessment. Life cycle stages—especially Modules C and D—must be included to ensure full transparency, particularly for designs with high maintenance profiles or complex end-of-life considerations.
To enable comparability, governments and research bodies should support national benchmarking platforms that offer typology- and region-specific references. At the European level, the Level(s) framework developed by the European Commission offers a promising common structure for life cycle environmental performance reporting and has been piloted across numerous Horizon 2020 projects [111]. However, despite its potential to establish a harmonized approach across member states, widespread integration of Level(s) into national regulations and everyday practice remains at an early stage. These platforms can serve as both design guidance and regulatory baselines but require stronger policy backing and market alignment to fully realize their impact.

6.6. Alternative Design and Construction Strategies

6.6.1. Challenges

Innovation in design and construction is fundamental to reducing embodied impacts in the AECO sector—particularly for low-energy and net-zero buildings, as demonstrated by emerging prescriptive frameworks for material optimization [148]. Planning authorities, developers, clients, and building designers all have a role to play in driving these shifts through alternative approaches to form, materiality, and life cycle planning [41,149].
A substantial portion of recent literature identifies prefabrication as a promising pathway toward embodied carbon reduction [150]. By streamlining logistics and minimizing waste, offsite construction has demonstrated potential to significantly lower emissions during early life cycle stages [60,151,152,153]. Likewise, principles such as design for disassembly and flexibility are gaining traction, enabling longer material service lives and easing circular reuse [154,155].
Yet, retrofitting and adaptive reuse remain underexplored. Refurbishment, Retrofit and Renovation accounted for only 6% of the reviewed literature (see Section 5.5), despite offering opportunities for emissions reduction through the conservation of structural systems [156]. At the same time, manufacturers increasingly offer low-carbon alternatives, but many industry actors still lack the awareness, incentives, or technical capacity to adopt them.

6.6.2. Proposed Solution

Harnessing the full potential of design innovation requires a multi-pronged approach across academia, industry, and policy. First, researchers must continue to develop and test design strategies that address embodied impacts holistically—moving beyond theoretical optimization toward scalable, real-world solutions. Comparative studies of structural systems, materials, and form factors can inform actionable trade-offs for practitioners [41,157].
Second, exemplary projects should be systematically documented and disseminated through open-access case repositories. Recent examples such as Google’s Bay View Campus (modular construction) [158], Edge Amsterdam West (circular office redevelopment) [159], and the Sara Cultural Centre in Sweden (hybrid timber construction) [160] illustrate scalable approaches to embodied carbon reduction, but broader adoption remains limited without supportive policy frameworks and market transformation.
Third, building designers and contractors should be supported in incorporating digital technologies—particularly artificial intelligence (AI) and generative design workflows—for early-stage decision-making. AI-powered LCA tools and ML-enabled design exploration are increasingly capable of offering low-carbon optimization with minimal input data [40,136]. These innovations lower barriers for smaller firms and provide new opportunities to embed sustainability at scale.
Ultimately, the promotion of alternative strategies must go beyond aspirational rhetoric. Incentives, demonstration projects, and tool interoperability are needed to translate research insights into tangible impact. Without this operationalization, the AECO sector risks overlooking some of the most promising levers for embodied carbon mitigation.

6.7. Lack of Cost Consideration When Implementing Embodied Energy Reduction Strategies

6.7.1. Challenges

The costs associated with implementing embodied carbon reduction measures remain a major barrier across the AECO sector. There is a prevailing perception that environmentally efficient buildings are inherently more expensive to deliver [4], which can deter clients and practitioners from prioritizing embodied impacts. However, the long-term financial benefits of sustainability measures often extend beyond energy savings, contributing to asset value, resilience, and regulatory compliance [161].
Most recent studies have focused on operational cost optimization in high-performance buildings [93,95,162,163,164,165]. Only a limited number of studies integrate embodied impacts into cost–benefit analyses. Notable examples include Chastas et al. [96] on cost-optimal nZEBs and Almeida et al. [94] on renovation strategies. Robati et al. [163] and Jang et al. [166] highlight the value of combining carbon and cost metrics during early design.
Despite these efforts, embodied impacts assessments are still seen by many professionals as labor-intensive and offering limited direct financial return, especially when compared to operational energy modeling [167]. Often, the primary motivation to conduct such assessments is to meet green certification requirements (e.g., LEED, BREEAM), which can yield economic or reputational advantages. However, the broader financial implications for stakeholders—including contractors and facility managers—remain poorly understood. Future policy should address not only carbon reductions but also their affordability.

6.7.2. Proposed Solution

A more holistic framework is needed—one that balances environmental and economic dimensions and recognizes the realities faced by different actors across the supply chain. While only 10% of the reviewed studies explicitly link cost and embodied energy (Section 4), integrating such dual objectives into LCA practices is increasingly critical. Further empirical research should explore stakeholder-specific cost impacts, enabling differentiated strategies for private developers, public agencies, and smaller organizations. Surveys and co-design workshops could help uncover practical constraints and guide more inclusive policy development.
Importantly, cost-effectiveness analyses should not overlook the third pillar of sustainability: the social dimension. Integrating social sustainability, such as labor equity, community benefits, and user well-being, into cost–carbon evaluations can support fairer, more resilient outcomes [168,169]. Although still underrepresented in the literature [170,171,172], these aspects are essential for capturing the full value of sustainability efforts and ensuring that low-carbon strategies benefit a broader range of stakeholders.
In parallel, third-party verification systems such as BRE’s EPD certification [173] are becoming increasingly important for ensuring the credibility of environmental data across supply chains. However, current verification schemes rarely integrate economic or social performance indicators, highlighting an ongoing gap between carbon transparency and holistic sustainability metrics.
By framing embodied carbon not only as an environmental challenge but as part of a triple-bottom-line approach, policies and design tools can promote strategies that are both feasible and equitable—turning cost consideration from a constraint into a lever for sustainable transformation.

7. Discussion

7.1. Mapping Barriers to Implementation Pathways

This discussion synthesizes the main findings of the review and contrasts them with existing literature to highlight both persistent challenges and emerging gaps in the treatment of embodied impacts across the AECO sector. The challenges identified in the literature are not isolated but often mutually reinforcing. For instance, limited data availability and inconsistent system boundaries hinder both LCA modeling and procurement practices [23,145,146], while the absence of cost frameworks diminishes the appeal of carbon reduction strategies in real-world projects [94,96,163]. These findings align with Liang et al. [43], who emphasized variability and uncertainty as major obstacles to robust carbon assessments. Similarly, Marzouk and Elshaboury [12] highlighted the need for greater methodological harmonization.
Building upon these foundations, this study advances the discussion by systematically mapping the identified challenges to stakeholder-specific responsibilities and structural misalignments across the sector. For example, while Zhang et al. [145] and Teng et al. [146] emphasized persistent challenges related to data availability and system boundary inconsistencies, our study extends these findings by linking them directly to procurement and modeling workflows. Similarly, Almeida et al. [94] and Chastas et al. [96] stressed the absence of cost frameworks, which we reinforce and address by proposing integrated life cycle cost–carbon strategies. Furthermore, building on Skillington et al. [4], who highlighted the complexity of LCA tools for smaller organizations, we recommend targeted measures for improving tool accessibility and standardization across the sector.
The proposed framework adds practical value by sequencing these barriers into an actionable hierarchy. Foundational steps, such as improving data quality, stakeholder awareness, and standardized methodologies, must precede higher-level interventions related to cost optimization, innovation strategies, and collaborative workflows. While previous works have largely cataloged tools or policy landscapes, this study contributes by bridging conceptual insights with real-world implementation mechanisms tailored to the AECO sector.
Some tools exemplify partial progress. One Click LCA [40] and Belgium’s TOTEM platform offer geographically adapted, benchmark-based assessments. However, as noted by Skillington et al. [4], such tools often remain complex for smaller organizations or resource-limited actors. These limitations reinforce the need for coordinated policies, simplified digital tools, and improved accessibility across different regions and project types.

7.2. The Potential of BIM and Digital Workflows

BIM remains a central enabler for embodied carbon mitigation, particularly by supporting collaboration, life cycle transparency, and automation [174,175]. However, its potential remains underleveraged in practice. Many implementations lack deep integration with LCA databases or CDEs, limiting their capacity to inform carbon-sensitive design decisions [41,136]. Although Hunt et al. [13] and Assaad et al. [102] argue that technical capabilities for such integration exist, the steep learning curve and the cost of specialized software continue to pose significant barriers, particularly for smaller organizations. This creates an institutional gap—namely, the lack of scalable, accessible solutions targeted at resource-constrained entities [176].
Compared to complementary systems such as CAD, PLM, ERP, or DMP platforms, BIM offers superior potential for life cycle coordination [177]. Nevertheless, its success critically depends on interoperability standards (e.g., IFC protocols), standardized reporting formats, and stakeholder-specific training initiatives. Without these supporting mechanisms, BIM risks remaining a digital shell rather than evolving into a transformative workflow tool. Furthermore, even among larger organizations, limitations such as the lack of localized databases and the absence of fully collaborative digital workflows continue to constrain BIM’s ability to disrupt traditional project delivery models [90,178].
Future innovation in BIM must therefore prioritize multi-domain integration—combining geometric modeling with life cycle cost, operational performance, and carbon data. This convergence is particularly critical during early design stages, where the potential for carbon reduction is highest [179]. Scalable, user-friendly interfaces, open-source extensions, and automated compliance modules could further enhance adoption, particularly among smaller firms, public sector clients, and emerging markets. In these contexts, streamlined qualitative strategies should be promoted over exhaustive, time-consuming full LCAs, especially in preliminary project phases where decision-making agility is crucial.

7.3. Stakeholder Implications in Early-Stage Design

The design phase holds disproportionate influence over a building’s total embodied impacts. Decisions regarding material selection, structural systems, geometry, and construction methodologies—often finalized in the early stages—lock in most of a building’s life cycle impacts long before procurement or construction begin [18,179].
This setting implies that meaningful embodied carbon reductions must be conceptually integrated into design development from the outset, following structured frameworks such as LEVEL(s) or similar life cycle-based methodologies [111]. Rather than treating embodied impacts as an afterthought, design teams—including architects, engineers, and consultants—should embed life cycle performance targets into project specifications, feasibility assessments, and design iterations.
Although clients and decision-makers are presented with project documentation at various stages, they are rarely integrated into structured discussions that evaluate sustainability dimensions beyond traditional economic considerations. This lack of broader engagement limits opportunities to promote low-carbon alternatives, circular design strategies, or long-term material reuse initiatives.
Advancing embodied carbon mitigation requires a shift toward procurement policies, client briefs, and project governance models that explicitly address life cycle sustainability goals. Digital tools, such as BIM, when linked to LCA databases and aligned with conceptual frameworks like LEVEL(s), offer a pathway for integrating embodied impact considerations into early project phases. However, cultural change within organizations remains equally critical to move beyond minimum compliance toward proactive carbon reduction [13,102].

7.4. Limitations and Future Research Directions

While this systematic review offers a comprehensive synthesis of embodied impact research across academia, industry, and policy, several limitations must be acknowledged.
First, although a rigorous search protocol was applied, the review was restricted to English-language journal articles. This language and publication type limitation may have excluded relevant contributions from non-English-speaking regions or gray literature sources, potentially biasing the geographical distribution of findings.
Second, the study primarily focused on research at the building scale, excluding studies that addressed embodied impacts at the material, component, or urban levels unless they directly contributed to whole-building assessments. While this choice ensured thematic consistency, it may have overlooked important systemic insights emerging from broader or narrower scales.
Third, although the thematic categorization was informed by both inductive and deductive approaches, the assignment of primary and secondary research categories inherently involves a degree of subjectivity. Despite efforts to maintain methodological rigor, alternative classification frameworks could yield different thematic emphases.
Fourth, while the qualitative analysis aimed to identify practical barriers and solutions across stakeholder groups, the framework proposed in Section 6 is primarily based on academic and policy literature. Empirical validation through stakeholder interviews, industry surveys, or case study testing was beyond the scope of this review but represents a critical avenue for future research.
Finally, while this study provides a cross-sectoral perspective, the fast-evolving nature of regulations, digital technologies, social sustainability priorities, and stakeholder practices indicates that continuous updates will be necessary to maintain the relevance of findings. Future reviews could enhance scalability and reduce subjective biases by integrating bibliometric analysis or machine learning methods alongside systematic review techniques.

8. Conclusions

This study examined how embodied carbon is addressed across academic, industrial, and policy domains, revealing persistent imbalances in research focus, stakeholder participation, and life cycle coverage. While theoretical investigations continue to dominate, practical implementation themes—particularly those involving digital workflows, refurbishment strategies, and regulatory mechanisms—remain underexplored.
We propose a sequenced framework of seven interlinked barriers, ranging from data availability and methodological standardization to innovation diffusion and cost integration. This framework introduces a stakeholder-specific structure for implementation, linking abstract research insights to operational strategies and practical decision-making processes. It also positions digital workflows as underutilized, yet potentially transformative, catalysts for embedding embodied carbon considerations into routine project practices.
Despite rising academic interest, broader engagement from underrepresented AECO actors, such as clients, contractors, and end-users, remains limited. Current digital tools and regulatory frameworks offer promising entry points for change; however, significant challenges in usability, accessibility, and integration persist across the sector.
By clarifying stakeholder roles and systematically mapping conceptual gaps to operational barriers, this study advances the discourse on embodied impacts mitigation. It identifies key structural limitations—including geographic concentration, limited social sustainability integration, and fragmented stakeholder involvement—and provides concrete directions for future research and practice. Progress will depend on coordinated efforts across disciplines, institutions, and scales to translate accumulated knowledge into actionable change, enabling the building sector to meet embodied carbon reduction targets more effectively and equitably.

Author Contributions

Conceptualization, T.S.B. and J.F.R.G.; methodology, T.S.B. and J.F.R.G.; validation, T.S.B. and J.F.R.G.; formal analysis, T.S.B.; investigation, T.S.B.; resources, T.S.B. and J.F.R.G.; data curation, T.S.B.; writing—original draft preparation, T.S.B.; writing—review and editing, T.S.B.; visualization, T.S.B.; supervision, J.F.R.G.; project administration, J.F.R.G.; funding acquisition, T.S.B. and J.F.R.G. All authors have read and agreed to the published version of the manuscript.

Funding

The research associated with this work is supported by Universidad Politécnica de Madrid and Santander Universidades through the predoctoral research fellowship from “Programa Propio I+D+i”.

Data Availability Statement

Data are available on request from the authors.

Conflicts of Interest

The authors declare no conflicts of interest.

Abbreviations

The following abbreviations are used in this manuscript:
AECOArchitecture, Engineering, Construction, and Operation
BIMBuilding Information Modeling
LCALife Cycle Assessment
GBRSGreen Building Rating System
EPDEnvironmental Product Declaration
ENEuropean Norm (e.g., EN 15978:2011)
ISOInternational Organization for Standardization
IFCIndustry Foundation Classes
nZEBnearly Zero Energy Building
AIArtificial Intelligence
LCEALife Cycle Energy Assessment
LCILife Cycle Inventory
IEAInternational Energy Agency
EUEuropean Union

References

  1. United Nations Environment Programme. 2022 Global Status Report for Buildings and Construction: Towards a Zero-Emission, Efficient and Resilient Buildings and Construction Sector. Available online: http://www.unep.org/resources/publication/2022-global-status-report-buildings-and-construction (accessed on 26 April 2025).
  2. Pereira, V.; Santos, J.; Leite, F.; Escorcio, P. Using BIM to Improve Building Energy Efficiency—A Scientometric and Systematic Review. Energies Build. 2021, 250, 111292. [Google Scholar] [CrossRef]
  3. Ng, S.T.; Kumaraswamy, M.M.; Wong, K.K.W. Recognizing stakeholders in construction projects as co-creators of value in sustainable urban development: A Hong Kong perspective. In The Sustainable City IX: Urban Regeneration and Sustainability; WIT Press: Southampton, UK, 2014; Volume 191, p. 165. [Google Scholar] [CrossRef]
  4. Skillington, K.; Crawford, R.H.; Warren-Myers, G.; Davidson, K. A review of existing policy for reducing embodied energy and greenhouse gas emissions of buildings. Energy Policy 2022, 168, 112920. [Google Scholar] [CrossRef]
  5. Pomponi, F.; Moncaster, A. Scrutinising embodied carbon in buildings: The next performance gap made manifest. Renew. Sustain. Energy Rev. 2018, 81, 2431–2442. [Google Scholar] [CrossRef]
  6. Eleftheriadis, S.; Mumovic, D.; Greening, P. Life cycle energy efficiency in building structures: A review of current developments and future outlooks based on BIM capabilities. Renew. Sustain. Energy Rev. 2017, 67, 811–825. [Google Scholar] [CrossRef]
  7. Hollberg, A.; Ruth, J. LCA in architectural design—A parametric approach. Int. J. Life Cycle Assess. 2016, 21, 943–960. [Google Scholar] [CrossRef]
  8. EN 15978:2011; Sustainability of Construction Works—Assessment of Environmental Performance of Buildings—Calculation Method. European Committee for Standardization (CEN): Brussels, Belgium, 2011.
  9. ISO 14067:2018; Greenhouse Gases—Carbon Footprint of Products—Requirements and Guidelines for Quantification. International Organization for Standardization (ISO): Geneva, Switzerland, 2018.
  10. World Green Building Council. Bringing Embodied Carbon Upfront: Coordinated Action for the Building and Construction Sector to Tackle Embodied Carbon; WGBC: London, UK, 2019; Available online: https://www.worldgbc.org/embodied-carbon (accessed on 26 April 2025).
  11. Pomponi, F.; Moncaster, A. Embodied Carbon Mitigation and Reduction in the Built Environment: What Does the Evidence Say? J. Environ. Manag. 2016, 181, 687–700. [Google Scholar] [CrossRef]
  12. Marzouk, M.; Elshaboury, N. Science mapping analysis of embodied energy in the construction industry. Energy Rep. 2022, 8, 1362–1376. [Google Scholar] [CrossRef]
  13. Hunt, J.; Osorio-Sandoval, C.A. Assessing Embodied Carbon in Structural Models: A Building Information Modelling-Based Approach. Buildings 2023, 13, 1679. [Google Scholar] [CrossRef]
  14. World Green Building Council. Life Cycle Global Warming Potential Policy Implementation in the EU; World Green Building Council: London, UK, 2024; Available online: https://worldgbc.org/wp-content/uploads/2024/12/WorldGBC-GWP-policy-briefing.pdf (accessed on 26 April 2025).
  15. Soust-Verdaguer, B.; Llatas, C.; Garcia-Martinez, A. Critical review of BIM-based LCA method to buildings. Energy Build. 2017, 136, 110–120. [Google Scholar] [CrossRef]
  16. Kamari, A.; Kotula, B.M.; Schultz, C.P.L. A BIM-based LCA tool for sustainable building design during the early design stage. Smart Sustain. Built Environ. 2022, 11, 217–244. [Google Scholar] [CrossRef]
  17. Soust-Verdaguer, B.; Llatas, C.; Garcia-Martinez, A. Simplification in life cycle assessment of single-family houses: A review of recent developments. Build. Environ. 2016, 103, 215–227. [Google Scholar] [CrossRef]
  18. Rasmussen, F.N.; Malmqvist, T.; Moncaster, A.; Wiberg, A.H.; Birgisdottir, H. Analysing methodological choices in calculations of embodied energy and GHG emissions from buildings. Energy Build. 2018, 158, 1487–1498. [Google Scholar] [CrossRef]
  19. Gervasio, H.; Dimova, S. Model for Life Cycle Assessment (LCA) of Buildings; Publications Office: Luxembourg, 2018. [Google Scholar] [CrossRef]
  20. ISO 21500; Project, Programme and Portfolio Management—Context and Concepts. International Organization for Standardization: Geneva, Switzerland, 2021.
  21. es.BIM. Definición de Roles en Procesos BIM. Available online: https://bim.tecniberia.es/wp-content/uploads/2016/11/GT2-Personas-SG2.3-Roles.pdf (accessed on 26 April 2025).
  22. Etzkowitz, H.; Leydesdorff, L. The Triple Helix: University-Industry-Government Relations: A Laboratory for Knowledge-Based Economic Development. EASST Rev. 1995, 14, 14–19. [Google Scholar]
  23. Azari, R.; Abbasabadi, N. Embodied energy of buildings: A review of data, methods, challenges, and research trends. Energy Build. 2018, 168, 225–235. [Google Scholar] [CrossRef]
  24. Dixit, M.K. Life cycle recurrent embodied energy calculation of buildings: A review. J. Clean. Prod. 2019, 209, 731–754. [Google Scholar] [CrossRef]
  25. Nwodo, M.N.; Anumba, C.J. A review of life cycle assessment of buildings using a systematic approach. Build. Environ. 2019, 162, 106290. [Google Scholar] [CrossRef]
  26. Grazieschi, G.; Gori, P.; Lombardi, L.; Asdrubali, F. Life cycle energy minimization of autonomous buildings. J. Build. Eng. 2020, 30, 101229. [Google Scholar] [CrossRef]
  27. Venkatraj, V.; Dixit, M.K. Challenges in implementing data-driven approaches for building life cycle energy assessment: A review. Renew. Sustain Energy Rev. 2022, 160, 112327. [Google Scholar] [CrossRef]
  28. De Wolf, C.; Pomponi, F.; Moncaster, A. Measuring embodied carbon dioxide equivalent of buildings: A review and critique of current industry practice. Energy Build. 2017, 140, 68–80. [Google Scholar] [CrossRef]
  29. Pomponi, F.; Moncaster, A.; De Wolf, C. Furthering embodied carbon assessment in practice: Results of an industry-academia collaborative research project. Energy Build. 2018, 167, 177–186. [Google Scholar] [CrossRef]
  30. Ikudayisi, A.E.; Chan, A.P.C.; Darko, A.; Adedeji, Y.M.D. Integrated practices in the Architecture, Engineering, and Construction industry: Current scope and pathway towards Industry 5.0. J. Build. Eng. 2023, 73, 106788. [Google Scholar] [CrossRef]
  31. Page, M.J.; McKenzie, J.E.; Bossuyt, P.M.; Boutron, I.; Hoffmann, T.C.; Mulrow, C.D.; Shamseer, L.; Tetzlaff, J.M.; Akl, E.A.; Brennan, S.E.; et al. The PRISMA 2020 statement: An updated guideline for reporting systematic reviews. BMJ 2021, 372, n71. [Google Scholar] [CrossRef] [PubMed]
  32. Jayasinghe, A.; Orr, J.; Hawkins, W.; Ibell, T.; Boshoff, W.P. Comparing different strategies of minimising embodied carbon in concrete floors. J. Clean. Prod. 2022, 345, 131177. [Google Scholar] [CrossRef]
  33. Lukic, I.; Premrov, M.; Passer, A.; Leskovar, V.Z. Embodied energy and GHG emissions of residential multi-storey timber buildings by height—A case with structural connectors and mechanical fasteners. Energy Build. 2021, 252, 111387. [Google Scholar] [CrossRef]
  34. Li, C.Z.; Lai, X.; Xiao, B.; Tam, V.W.Y.; Guo, S.; Zhao, Y. A holistic review on life cycle energy of buildings: An analysis from 2009 to 2019. Renew. Sust. Energy Rev. 2020, 134, 110372. [Google Scholar] [CrossRef]
  35. Ramesh, T.; Prakash, R.; Shukla, K.K. Life cycle energy analysis of buildings: An overview. Energy Build. 2010, 42, 1592–1600. [Google Scholar] [CrossRef]
  36. Dixit, M.K.; Fernandez-Solis, J.L.; Lavy, S.; Culp, C.H. Need for an embodied energy measurement protocol for buildings: A review paper. Renew. Sustain. Energy Rev. 2012, 16, 3730–3743. [Google Scholar] [CrossRef]
  37. Cabeza, L.F.; Rincon, L.; Vilarino, V.; Perez, G.; Castell, A. Life cycle assessment (LCA) and life cycle energy analysis (LCEA) of buildings and the building sector: A review. Renew. Sust. Energy Rev. 2014, 29, 394–416. [Google Scholar] [CrossRef]
  38. Minunno, R.; O’Grady, T.; Morrison, G.M.; Gruner, R.L. Investigating the embodied energy and carbon of buildings: A systematic literature review and meta-analysis of life cycle assessments. Renew. Sustain. Energy Rev. 2021, 143, 110935. [Google Scholar] [CrossRef]
  39. Dixit, M.K. Life cycle embodied energy analysis of residential buildings: A review of literature to investigate embodied energy parameters. Renew. Sustain. Energy Rev. 2017, 79, 390–413. [Google Scholar] [CrossRef]
  40. Venkatraj, V.; Dixit, M.K.; Yan, W.; Aryal, A.; Caffey, S. Toward the Application of a Machine Learning Framework for Building Life Cycle Energy Assessment. Energy Build. 2023, 297, 113444. [Google Scholar] [CrossRef]
  41. Fang, D.; Brown, N.; De Wolf, C.; Mueller, C. Reducing embodied carbon in structural systems: A review of early-stage design strategies. J. Build. Eng. 2023, 76, 107054. [Google Scholar] [CrossRef]
  42. Hu, M. Strategies and Techniques of Life Cycle–Embodied Carbon Reduction from the Building and Construction Sector: A Review. J. Archit. Eng. 2023, 29, 04023005. [Google Scholar] [CrossRef]
  43. Liang, Y.; Li, C.; Liu, Z.; Wang, X.; Zeng, F.; Yuan, X.; Pan, Y. Decarbonization Potentials of the Embodied Energy Use and Operational Process in Buildings: A Review from the Life-Cycle Perspective. Heliyon 2023, 9, e20190. [Google Scholar] [CrossRef]
  44. Stephan, A.; Stephan, L. Reducing the total life cycle energy demand of recent residential buildings in Lebanon. Energy 2014, 74, 618–637. [Google Scholar] [CrossRef]
  45. Stephan, A.; Crawford, R.H.; de Myttenaere, K. A comprehensive assessment of the life cycle energy demand of passive houses. Appl. Energy 2013, 112, 23–34. [Google Scholar] [CrossRef]
  46. Chang, C.C.; Shi, W.; Mehta, P.; Dauwels, J. Life cycle energy assessment of university buildings in tropical climate. J. Clean. Prod. 2019, 239, 117930. [Google Scholar] [CrossRef]
  47. Ezema, I.C.; Fagbenle, O.I.; Olotuah, A.O. Estimating embodied energy in residential buildings in a Nigerian context. Int. J. Appl. Eng. Res. 2015, 10, 44140–44149. [Google Scholar]
  48. Bansal, D.; Minocha, V.K.; Kaur, A.; Dakwale, V.A.; Ralegaonkar, R. Reduction of Embodied Energy and Construction Cost of Affordable Houses through Efficient Architectural Design: A Case Study in Indian Scenario. Adv. Civ. Eng. 2021, 2021, 5693101. [Google Scholar] [CrossRef]
  49. Chastas, P.; Theodosiou, T.; Kontoleon, K.J.; Bikas, D. Normalising and assessing carbon emissions in the building sector: A review on the embodied CO2 emissions of residential buildings. Build. Environ. 2018, 130, 212–226. [Google Scholar] [CrossRef]
  50. Rossi, B.; Marique, A.F.; Glaumann, M.; Reiter, S. Life-cycle assessment of residential buildings in three different European locations, basic tool. Build. Environ. 2012, 51, 395–401. [Google Scholar] [CrossRef]
  51. Shukla, A.; Tiwari, G.N.; Sodha, M.S. Embodied energy analysis of adobe house. Renew. Energy 2009, 34, 755–761. [Google Scholar] [CrossRef]
  52. Chel, A.; Tiwari, G.N. Thermal performance and embodied energy analysis of a passive house—Case study of vault roof mud-house in India. Appl. Energy 2009, 86, 1956–1969. [Google Scholar] [CrossRef]
  53. Wu, H.J.; Yuan, Z.W.; Zhang, L.; Bi, J. Life cycle energy consumption and CO2 emission of an office building in China. Int. J. Life Cycle Assess. 2012, 17, 105–118. [Google Scholar] [CrossRef]
  54. Chang, Y.; Ries, R.J.; Lei, S. The embodied energy and emissions of a high-rise education building: A quantification using process-based hybrid life cycle inventory model. Energy Build. 2012, 55, 790–798. [Google Scholar] [CrossRef]
  55. Bastos, J.; Batterman, S.A.; Freire, F. Life-cycle energy and greenhouse gas analysis of three building types in a residential area in Lisbon. Energy Build. 2014, 69, 344–353. [Google Scholar] [CrossRef]
  56. Gaspar, P.L.; Santos, A.L. Embodied energy on refurbishment vs. demolition: A southern Europe case study. Energy Build. 2015, 87, 386–394. [Google Scholar] [CrossRef]
  57. Zhang, X.; Wang, F. Assessment of embodied carbon emissions for building construction in China: Comparative case studies using alternative methods. Energy Build. 2016, 130, 330–340. [Google Scholar] [CrossRef]
  58. Balouktsi, M.; Luetzkendorf, T. Energy Efficiency of Buildings: The Aspect of Embodied Energy. Energy Technol. 2016, 4, 31–43. [Google Scholar] [CrossRef]
  59. Zeng, R.; Chini, A. A review of research on embodied energy of buildings using bibliometric analysis. Energy Build. 2017, 155, 172–184. [Google Scholar] [CrossRef]
  60. Zhu, H.; Hong, J.; Shen, G.Q.; Mao, C.; Zhang, H.; Li, Z. The exploration of the life-cycle energy saving potential for using prefabrication in residential buildings in China. Energy Build. 2018, 166, 561–570. [Google Scholar] [CrossRef]
  61. Giesekam, J.; Pomponi, F. Briefing: Embodied carbon dioxide assessment in buildings: Guidance and gaps. Proc. Inst. Civ. Eng. Eng. Sustain. 2018, 171, 334–341. [Google Scholar] [CrossRef]
  62. Bernett, A.; Kral, K.; Dogan, T. Sustainability evaluation for early design (SEED) framework for energy use, embodied carbon, cost, and daylighting assessment. J. Build. Perform. Simul. 2021, 14, 95–115. [Google Scholar] [CrossRef]
  63. Pan, W.; Teng, Y. A systematic investigation into the methodological variables of embodied carbon assessment of buildings. Renew. Sustain. Energy Rev. 2021, 141, 110840. [Google Scholar] [CrossRef]
  64. Li, S.; Foliente, G.; Seo, S.; Rismanchi, B.; Aye, L. Multi-scale life cycle energy analysis of residential buildings in Victoria, Australia—A typology perspective. Build. Environ. 2021, 195, 107723. [Google Scholar] [CrossRef]
  65. Chen, Y.; Zhou, Y.; Feng, W.; Fang, Y.; Feng, A. Factors That Influence the Quantification of the Embodied Carbon Emission of Prefabricated Buildings: A Systematic Review, Meta-Analysis and the Way Forward. Buildings 2022, 12, 1265. [Google Scholar] [CrossRef]
  66. Hakkinen, T.; Kuittinen, M.; Ruuska, A.; Jung, N. Reducing embodied carbon during the design process of buildings. J. Build. Eng. 2015, 4, 1–13. [Google Scholar] [CrossRef]
  67. Waldman, B.; Huang, M.; Simonen, K. Embodied carbon in construction materials: A framework for quantifying data quality in EPDs. Build. Cities 2020, 1, 625–636. [Google Scholar] [CrossRef]
  68. Stephan, A.; Crawford, R.H.; de Myttenaere, K. Towards a comprehensive life cycle energy analysis framework for residential buildings. Energy Build. 2012, 55, 592–600. [Google Scholar] [CrossRef]
  69. Moncaster, A.M.; Symons, K.E. A method and tool for ‘cradle to grave’ embodied carbon and energy impacts of UK buildings in compliance with the new TC350 standards. Energy Build. 2013, 66, 514–523. [Google Scholar] [CrossRef]
  70. Stephan, A.; Crawford, R.H. A multi-scale life-cycle energy and greenhouse-gas emissions analysis model for residential buildings. Archit. Sci. Rev. 2014, 57, 39–48. [Google Scholar] [CrossRef]
  71. Yeo, Z.; Ng, R.; Song, B. Technique for quantification of embodied carbon footprint of construction projects using probabilistic emission factor estimators. J. Clean. Prod. 2016, 119, 135–151. [Google Scholar] [CrossRef]
  72. Victoria, M.F.; Perera, S. Managing embodied carbon in buildings: A Pareto approach. Built Environ. Proj. Asset Manag. 2018, 8, 504–514. [Google Scholar] [CrossRef]
  73. Harter, H.; Singh, M.M.; Schneider-Marin, P.; Lang, W.; Geyer, P. Uncertainty Analysis of Life Cycle Energy Assessment in Early Stages of Design. Energy Build. 2020, 208, 109635. [Google Scholar] [CrossRef]
  74. Venkatraj, V.; Dixit, M.K. Life cycle embodied energy analysis of higher education buildings: A comparison between different LCI methodologies. Renew. Sustain. Energy Rev. 2021, 144, 110957. [Google Scholar] [CrossRef]
  75. Temizel-Sekeryan, S.; Cruz Rios, F.; Geremicca, F.; Bilec, M.M. Circular Design and Embodied Carbon in Living Buildings: The Missing Potential. J. Archit. Eng. 2023, 29, 04023017. [Google Scholar] [CrossRef]
  76. Kumanayake, R.; Luo, H.; Paulusz, N. Assessment of material related embodied carbon of an office building in Sri Lanka. Energy Build. 2018, 166, 250–257. [Google Scholar] [CrossRef]
  77. Taffese, W.Z.; Abegaz, K.A. Embodied Energy and CO2 Emissions of Widely Used Building Materials: The Ethiopian Context. Buildings 2019, 9, 136. [Google Scholar] [CrossRef]
  78. Jesudass, A.; Karthick, M.; Nishanth, P.A.; Anand, S.S. Optimization of Embodied energy and operational energy of school design by comparing conventional and sustainable Material configurations. Mater. Today Proc. 2022, 65, 1169–1177. [Google Scholar] [CrossRef]
  79. Cousins, F.; Yost, T.B.; Bender, G. Think circular—Reducing embodied carbon through materials selection. MRS Energy Sustain. 2018, 5, E3. [Google Scholar] [CrossRef]
  80. Craft, W.; Oldfield, P.; Reinmuth, G.; Hadley, D.; Balmforth, S.; Nguyen, A. Towards Net-Zero Embodied Carbon: Investigating the Potential for Ambitious Embodied Carbon Reductions in Australian Office Buildings. Sustain. Cities Soc. 2024, 113, 105702. [Google Scholar] [CrossRef]
  81. Huberman, N.; Pearlmutter, D. A life-cycle energy analysis of building materials in the Negev desert. Energy Build. 2008, 40, 837–848. [Google Scholar] [CrossRef]
  82. Rauf, A.; Crawford, R.H. The relationship between material service life and the life cycle energy of contemporary residential buildings in Australia. Archit. Sci. Rev. 2013, 56, 252–261. [Google Scholar] [CrossRef]
  83. Shrivastava, S.; Chini, A. Using building information modeling to assess the initial embodied energy of a building. Int. J. Constr. Manag. 2012, 12, 51–63. [Google Scholar] [CrossRef]
  84. Alwan, Z.; Nawarathna, A.; Ayman, R.; Zhu, M.; ElGhazi, Y. Framework for parametric assessment of operational and embodied energy impacts utilising BIM. J. Build. Eng. 2021, 42, 102768. [Google Scholar] [CrossRef]
  85. Zhuang, D.; Zhang, X.; Lu, Y.; Wang, C.; Jin, X.; Zhou, X.; Shi, X. A performance data integrated BIM framework for building life-cycle energy efficiency and environmental optimization design. Autom. Constr. 2021, 127, 103712. [Google Scholar] [CrossRef]
  86. Mohamed, M.; El-Gohary, N.M. Automation of Embodied Carbon Calculation in the Digital Built Environment. Energy Build. 2023, 298, 113528. [Google Scholar] [CrossRef]
  87. Xu, J.; Teng, Y.; Pan, W.; Zhang, Y. BIM-integrated LCA to automate embodied carbon assessment of prefabricated buildings. J. Clean. Prod. 2022, 374, 133894. [Google Scholar] [CrossRef]
  88. Ghaffarianhoseini, A.; Tookey, J.; Ghaffarianhoseini, A.; Naismith, N.; Azhar, S.; Efimova, O.; Raahemifar, K. Building Information Modelling (BIM) uptake: Clear benefits, understanding its implementation, risks and challenges. Renew. Sustain. Energy Rev. 2017, 75, 1046–1053. [Google Scholar] [CrossRef]
  89. Fiamma, P.; Biagi, S. Critical Approaches on the Changes Taking Place after 24/2014/EU in BIM Adoption Process. Buildings 2023, 13, 850. [Google Scholar] [CrossRef]
  90. Nizam, R.S.; Zhang, C.; Tian, L. A BIM based tool for assessing embodied energy for buildings. Energy Build. 2018, 170, 1–14. [Google Scholar] [CrossRef]
  91. Alwan, Z.; Jones, B.I. IFC-based embodied carbon benchmarking for early design analysis. Autom. Constr. 2022, 142, 104505. [Google Scholar] [CrossRef]
  92. Mendonça, P.; Vieira, C. Embodied carbon and economic cost analysis of a contemporary house design using local and reused materials. Sustain. Futur. 2022, 4, 100100. [Google Scholar] [CrossRef]
  93. Luo, Z.; Lu, Y.; Cang, Y.; Yang, L. Study on dual-objective optimization method of life cycle energy consumption and economy of office building based on HypE genetic algorithm. Energy Build. 2022, 256, 111749. [Google Scholar] [CrossRef]
  94. Almeida, M.; Ferreira, M.; Barbosa, R. Relevance of Embodied Energy and Carbon Emissions on Assessing Cost Effectiveness in Building Renovation Contribution from the Analysis of Case Studies in Six European Countries. Buildings 2018, 8, 103. [Google Scholar] [CrossRef]
  95. She, C.; Jia, R.; Hu, B.-N.; Zheng, Z.-K.; Xu, Y.-P.; Rodriguez, D. Life cycle cost and life cycle energy in zero-energy building by multi-objective optimization. Energy Rep. 2021, 7, 5612–5626. [Google Scholar] [CrossRef]
  96. Chastas, P.; Theodosiou, T.; Bikas, D.; Tsikaloudaki, K. Integrating embodied impact into the context of EPBD recast: An assessment on the cost-optimal levels of nZEBs. Energy Build. 2020, 215, 109863. [Google Scholar] [CrossRef]
  97. Zeng, R.; Chini, A.; Ries, R. Innovative design for sustainability: Integrating embodied impacts and costs during the early design phase. Eng. Constr. Archit. Manag. 2021, 28, 747–764. [Google Scholar] [CrossRef]
  98. Simonen, K.; Rodriguez, B.X.; De Wolf, C. Benchmarking the Embodied Carbon of Buildings. Technol. Archit. Des. 2017, 1, 208–218. [Google Scholar] [CrossRef]
  99. Hammond, G.P.; Jones, C.I. Embodied energy and carbon in construction materials. Proc. Inst. Civ. Eng. Energy 2008, 161, 87–98. [Google Scholar] [CrossRef]
  100. Moncastera, A.M.; Songb, J.Y. A comparative review of existing data and methodologies for calculating embodied energy and carbon of buildings. Int. J. Sustain. Build. Technol. Urban Dev. 2012, 3, 26–36. [Google Scholar] [CrossRef]
  101. Miller, D.; Doh, J.H.; Panuwatwanich, K.; van Oers, N. The contribution of structural design to green building rating systems: An industry perspective and comparison of life cycle energy considerations. Sustain. Cities Soc. 2015, 16, 39–48. [Google Scholar] [CrossRef]
  102. Assaad, R.H. Examining Low-Carbon Material Initiatives: Existing Policies, Impacts on the Procurement of Projects, Current Challenges, and Potential Solutions to Reduce Embodied Carbon in the Construction Industry. J. Leg. Aff. Disput. Resolut. Eng. Constr. 2024, 16, 04024018. [Google Scholar] [CrossRef]
  103. ISO 14040:2006; Environmental Management—Life Cycle Assessment—Principles and Framework. International Organization for Standardization (ISO): Geneva, Switzerland, 2006.
  104. ISO 14025:2006; Environmental Labels and Declarations—Type III Environmental Declarations—Principles and Procedures. International Organization for Standardization (ISO): Geneva, Switzerland, 2006.
  105. EN 15804:2012+A2:2019; Sustainability of Construction Works—Environmental Product Declarations—Core Rules for the Product Category of Construction Products. European Committee for Standardization (CEN): Brussels, Belgium, 2019.
  106. European Parliament and Council. Directive 2014/24/EU of the European Parliament and of the Council of 26 February 2014 on Public Procurement and Repealing Directive 2004/18/EC. Off. J. Eur. Union 2014, L 94, 65–242. Available online: https://eur-lex.europa.eu/legal-content/EN/TXT/?uri=CELEX:32014L0024 (accessed on 26 April 2025).
  107. ISO 19650-1:2018; Organization and Digitization of Information about Buildings and Civil Engineering Works, Including Building Information Modelling (BIM)—Information Management Using Building Information Modelling—Part 1: Concepts and Principles. International Organization for Standardization (ISO): Geneva, Switzerland, 2018.
  108. ISO 15392:2019; Sustainability in Buildings and Civil Engineering Works—General Principles, 2nd ed. International Organization for Standardization (ISO): Geneva, Switzerland, 2019.
  109. European Commission. Directive (EU) 2024/1654 on the Energy Performance of Buildings (Recast). 2024. Available online: https://eur-lex.europa.eu/legal-content/EN/TXT/?uri=CELEX:32024L1654 (accessed on 26 April 2025).
  110. European Parliament and Council. Regulation (EU) 2020/852 on the Establishment of a Framework to Facilitate Sustainable Investment (EU Taxonomy Regulation). Off. J. Eur. Union 2020, L198, 13–43. Available online: https://eur-lex.europa.eu/legal-content/EN/TXT/?uri=CELEX:32020R0852 (accessed on 26 April 2025).
  111. European Commission. Level(s): A Common EU Framework of Core Sustainability Indicators for Office and Residential Buildings. 2020. Available online: https://environment.ec.europa.eu/topics/circular-economy/levels_en (accessed on 26 April 2025).
  112. Bureau of Energy Efficiency (BEE). Energy Conservation Building Code (ECBC) 2017; Ministry of Power, Government of India: New Delhi, India, 2017. Available online: https://beeindia.gov.in/sites/default/files/BEE_ECBC%202017.pdf (accessed on 26 April 2025).
  113. Green Building Council of Australia (GBCA). An Upfront Conversation About Upfront Carbon; GBCA: Sydney, Australia, 2022; Available online: https://new.gbca.org.au/news/gbca-news/upfront-conversation-about-upfront-carbon/ (accessed on 26 April 2025).
  114. Marsh, E.; Orr, J.; Ibell, T. Quantification of uncertainty in product stage embodied carbon calculations for buildings. Energy Build. 2021, 251, 111340. [Google Scholar] [CrossRef]
  115. Gelowitz, M.D.C.; McArthur, J.J. Comparison of type III environmental product declarations for construction products: Material sourcing and harmonization evaluation. J. Clean. Prod. 2017, 157, 125–133. [Google Scholar] [CrossRef]
  116. Hossain, M.U.; Ng, S.T. Critical consideration of buildings’ environmental impact assessment towards adoption of circular economy: An analytical review. J. Clean. Prod. 2018, 205, 763–780. [Google Scholar] [CrossRef]
  117. ISO 21930:2017; Sustainability in Buildings and Civil Engineering Works—Core Rules for Environmental Product Declarations of Construction Products and Services. International Organization for Standardization (ISO): Geneva, Switzerland, 2017. Available online: https://www.iso.org/standard/61694.html (accessed on 26 April 2025).
  118. Lasvaux, S.; Habert, G.; Peuportier, B.; Chevalier, J. Comparison of generic and product-specific Life Cycle Assessment databases: Application to construction materials used in building LCA studies. Int. J. Life Cycle Assess. 2015, 20, 1473–1490. [Google Scholar] [CrossRef]
  119. Munoz, P.; Morales, P.; Letelier, V.; Munoz, L.; Mora, D. Implications of Life Cycle Energy Assessment of a new school building, regarding the nearly Zero Energy Buildings targets in EU: A case of Study. Sustain. Cities Soc. 2017, 32, 142–152. [Google Scholar] [CrossRef]
  120. Declare. The Nutrition Label for Products. Available online: https://declare.living-future.org (accessed on 26 April 2025).
  121. InData Network. International Open Environmental Product Declaration (EPD) Database Initiative. 2021. Available online: https://www.indata.network/ (accessed on 26 April 2025).
  122. World Bank. World Development Report 2019: The Changing Nature of Work; World Bank: Washington, DC, USA, 2019; Available online: https://www.worldbank.org/en/publication/wdr2019 (accessed on 26 April 2025).
  123. He, P.; Bui, T.T.P.; Shahzad, W.; Wilkinson, S.; Domingo, N. Towards Effective Implementation of Carbon Reduction Strategies in Construction Procurement: A Case Study of New Zealand. Buildings 2022, 12, 1570. [Google Scholar] [CrossRef]
  124. Röck, M.; Saade, M.R.M.; Balouktsi, M.; Rasmussen, F.N.; Birgisdottir, H.; Frischknecht, R.; Habert, G.; Lützkendorf, T.; Passer, A. Embodied GHG emissions of buildings–The hidden challenge for effective climate change mitigation. Appl. Energy 2020, 258, 114107. [Google Scholar] [CrossRef]
  125. Crawford, R.H.; Bartak, E.L.; Stephan, A.; Jensen, C.A. Evaluating the life cycle energy benefits of energy efficiency regulations for buildings. Renew. Sustain. Energy Rev. 2016, 63, 435–451. [Google Scholar] [CrossRef]
  126. Hu, M.; Esram, N.W. The Status of Embodied Carbon in Building Practice and Research in the United States: A Systematic Investigation. Sustainability 2021, 13, 12961. [Google Scholar] [CrossRef]
  127. Deepak, B.; Vijay, K.M.; Arvinder, K. Initial or recurring embodied energy: Importance in Indian affordable housing. J. Build. Eng. 2022, 4, 104072. [Google Scholar] [CrossRef]
  128. City of Vancouver. Zero Emissions Building Plan. 2020. Available online: https://vancouver.ca/green-vancouver/zero-emissions-buildings.aspx (accessed on 26 April 2025).
  129. London Energy Transformation Initiative (LETI). Available online: https://www.leti.uk (accessed on 26 April 2025).
  130. Kaya, F.E. A Stakeholder-Centric Approach to Advancing the Circular Economy in the Building Sector. Architecture 2025, 5, 6. [Google Scholar] [CrossRef]
  131. Mahmoodi, M.; Rasheed, E.; Le, A. Systematic Review on the Barriers and Challenges of Organisations in Delivering New Net Zero Emissions Buildings. Buildings 2024, 14, 1829. [Google Scholar] [CrossRef]
  132. Fnais, M.; Alaloul, W.S.; Musarat, M.A. Barriers to, and Enablers for, Stakeholder Collaboration in Risk-Sensitive Urban Planning: A Systematic Review. Sustainability 2022, 15, 4600. [Google Scholar] [CrossRef]
  133. Birgisdottir, H.; Moncaster, A.; Wiberg, A.H.; Chae, C.; Yokoyama, K.; Balouktsi, M.; Seo, S.; Oka, T.; Luetzkendorf, T.; Malmqvist, T. IEA EBC Annex 57 ‘Evaluation of Embodied Energy and CO2eq for Building Construction’. Energy Build. 2017, 154, 72–80. [Google Scholar] [CrossRef]
  134. Malmqvist, T.; Nehasilova, M.; Moncaster, A.; Birgisdottir, H.; Rasmussen, F.N.; Wiberg, A.H.; Potting, J. Design and construction strategies for reducing embodied impacts from buildings—Case study analysis. Energy Build. 2018, 166, 35–47. [Google Scholar] [CrossRef]
  135. Deng, X.; Lu, K. Multi-Level Assessment for Embodied Carbon of Buildings Using Multi-Source Industry Foundation Classes. J. Build. Eng. 2023, 82, 106705. [Google Scholar] [CrossRef]
  136. Xu, J.; Zhang, Q.; Teng, Y.; Pan, W. Integrating IoT and BIM for Tracking and Visualising Embodied Carbon of Prefabricated Buildings. Build. Environ. 2023, 242, 110492. [Google Scholar] [CrossRef]
  137. Municipality of Amsterdam. Circular Tendering Framework for Construction Projects. 2023. Available online: https://www.amsterdam.nl/en/policy/sustainability/circular-economy/ (accessed on 26 April 2025).
  138. City of Helsinki. Carbon Neutral Construction Program. 2024. Available online: https://www.hel.fi/static/kanslia/julkaisut/2024/HKI_paastovahennysohjelma_julkaisu_ENG_valmis_saav.pdf (accessed on 26 April 2025).
  139. IEA EBC Annex 57. Evaluation of Embodied Energy and CO2eq for Building Construction. Available online: http://www.annex57.org/?page_id=79 (accessed on 26 April 2025).
  140. Crawford, R.H. Post-occupancy life cycle energy assessment of a residential building in Australia. Archit. Sci. Rev. 2014, 57, 114–124. [Google Scholar] [CrossRef]
  141. TOTEM. TOTEM–Tool to Optimise the Total Environmental Impact of Materials. Available online: https://www.totem-building.be/ (accessed on 26 April 2025).
  142. Meex, E.; Hollberg, A.; Knapen, E.; Hildebrand, L.; Verbeeck, G. Requirements for Applying LCA-Based Environmental Impact Assessment Tools in the Early Stages of Building Design. Build. Environ. 2018, 133, 228–236. [Google Scholar] [CrossRef]
  143. Building Transparency. Embodied Carbon in Construction Calculator (EC3) Tool. 2021. Available online: https://www.buildingtransparency.org/tools/ec3/ (accessed on 26 April 2025).
  144. Skanska. Deep Green Project: Integrating BIM and LCA for Embodied Carbon Reduction. 2021. Available online: https://residential.skanska.cz/en/color-palette (accessed on 26 April 2025).
  145. Zhang, X.; Sun, J.; Zhang, X.; Wang, F. Statistical Characteristics and Scenario Analysis of Embodied Carbon Emissions of Multi-Story Residential Buildings in China. Sustain. Prod. Consum. 2024, 6, 1008–1018. [Google Scholar] [CrossRef]
  146. Teng, Y.; Li, C.Z.; Shen, G.Q.P.; Yang, Q.; Peng, Z. The Impact of Life Cycle Assessment Database Selection on Embodied Carbon Estimation of Buildings. Build. Environ. 2023, 252, 110648. [Google Scholar] [CrossRef]
  147. One Click LCA. Embodied Carbon Benchmarks 2023: Global Construction Carbon Data; One Click LCA Ltd.: Helsinki, Findald, 2023; Available online: https://oneclicklca.com/resources/research-embodied-carbon-benchmark-european-buildings (accessed on 26 April 2025).
  148. di Filippo, R.; Maracchini, G.; Albatici, R.; Maggio, R.D.; Bursi, O.S. A novel prescriptive approach for buildings’ insulation design considering embodied carbon. Renew. Sustain. Energy Rev. 2025, 212, 115369. [Google Scholar] [CrossRef]
  149. Moncaster, A.M.; Rasmussen, F.N.; Malmqvist, T.; Wiberg, A.H.; Birgisdottir, H. Widening understanding of low embodied impact buildings: Results and recommendations from 80 multi-national quantitative and qualitative case studies. J. Clean. Prod. 2019, 235, 378–393. [Google Scholar] [CrossRef]
  150. Iuorio, O.; Gigante, A.; De Masi, R.F. Life Cycle Analysis of Innovative Technologies: Cold Formed Steel System and Cross Laminated Timber. Energies 2023, 16, 586. [Google Scholar] [CrossRef]
  151. Wen, T.J.; Siong, H.C.; Noor, Z.Z. Assessment of embodied energy and global warming potential of building construction using life cycle analysis approach: Case studies of residential buildings in Iskandar Malaysia. Energy Build. 2015, 93, 295–302. [Google Scholar] [CrossRef]
  152. Teng, Y.; Pan, W. Systematic embodied carbon assessment and reduction of prefabricated high-rise public residential buildings in Hong Kong. J. Clean. Prod. 2019, 238, 117791. [Google Scholar] [CrossRef]
  153. Wei, J.; Ge, B.; Zhong, Y.; Lee, T.L.; Zhang, Y. Comparative Analysis of Embodied Carbon in Modular and Conventional Construction Methods in Hong Kong. Sci. Rep. 2024, 14, 73906. [Google Scholar] [CrossRef] [PubMed]
  154. Cottafava, D.; Ritzen, M. Circularity indicator for residential buildings: Addressing the gap between embodied impacts and design aspects. Resour. Conserv. Recycl. 2021, 164, 105120. [Google Scholar] [CrossRef]
  155. Dervishaj, A.; Malmqvist, T.; Silfwerbrand, J.; Gudmundsson, K. A Digital Workflow for Assessing Lifespan, Carbonation, and Embodied Carbon of Reusing Concrete in Buildings. J. Build. Eng. 2024, 92, 110536. [Google Scholar] [CrossRef]
  156. Rajasekharan, K.A.; Porchelvan, P. Life Cycle Energy and Carbon Analysis of Commercial and Residential Buildings in India. Glob. NEST J. 2023, 25, 1–12. [Google Scholar] [CrossRef]
  157. Gauch, H.L.; Dunant, C.F.; Hawkins, W.; Serrenho, A.C. What Really Matters in Multi-Storey Building Design? A Simultaneous Sensitivity Study of Embodied Carbon, Construction Cost, and Operational Energy. Appl. Energy 2023, 327, 120585. [Google Scholar] [CrossRef]
  158. BIG + Heatherwick Studio. Google Bay View/BIG + Heatherwick Studio. ArchDaily. 2022. Available online: https://www.archdaily.com/985328/google-bay-view-big-plus-heatherwick-studio (accessed on 26 April 2025).
  159. EDGE Technologies. EDGE West. Architizer. 2022. Available online: https://architizer.com/projects/edge-west/ (accessed on 26 April 2025).
  160. White Arkitekter. Sara Kulturhus Center/White Arkitekter. ArchDaily. 2021. Available online: https://www.archdaily.com/967019/sara-kulturhus-center-white-arkitekter (accessed on 26 April 2025).
  161. Moazzen, N.; Karaguler, M.E.; Ashrafian, T. Comprehensive parameters for the definition of nearly zero energy and cost optimal levels considering the life cycle energy and thermal comfort of school buildings. Energy Build. 2021, 253, 111487. [Google Scholar] [CrossRef]
  162. Stephan, A.; Stephan, L. Life cycle energy and cost analysis of embodied, operational and user-transport energy reduction measures for residential buildings. Appl. Energy 2016, 161, 445–464. [Google Scholar] [CrossRef]
  163. Robati, M.; Oldfield, P.; Nezhad, A.A.; Carmichael, D.G.; Kuru, A. Carbon value engineering: A framework for integrating embodied carbon and cost reduction strategies in building design. Build. Environ. 2021, 192, 107620. [Google Scholar] [CrossRef]
  164. Chastas, P.; Theodosiou, T.; Kontoleon, K.J.; Bikas, D. The Effect of Embodied Impact on the Cost-Optimal Levels of Nearly Zero Energy Buildings: A Case Study of a Residential Building in Thessaloniki, Greece. Energies 2017, 10, 740. [Google Scholar] [CrossRef]
  165. Mangan, S.D.; Oral, G.K. Assessment of residential building performances for the different climate zones of Turkey in terms of life cycle energy and cost efficiency. Energy Build. 2016, 110, 362–376. [Google Scholar] [CrossRef]
  166. Jang, H.; Ahn, Y.; Roh, S. Comparison of the Embodied Carbon Emissions and Direct Construction Costs for Modular and Conventional Residential Buildings in South Korea. Buildings 2022, 12, 51. [Google Scholar] [CrossRef]
  167. Shin, Y.S.; Cho, K. BIM Application to Select Appropriate Design Alternative with Consideration of LCA and LCCA. Math. Probl. Eng. 2015, 2015, 281640. [Google Scholar] [CrossRef]
  168. Figueiredo, K.; Pierott, R.; Hammad, A.W.A.; Haddad, A. Sustainable material choice for construction projects: A Life Cycle Sustainability Assessment framework based on BIM and Fuzzy-AHP. Build. Environ. 2021, 196, 107805. [Google Scholar] [CrossRef]
  169. Kloepffer, W.; Ciroth, A. Is LCC relevant in a sustainability assessment? Int. J. Life Cycle Assess. 2011, 16, 99–101. [Google Scholar] [CrossRef]
  170. Llatas, C.; Soust-Verdaguer, B.; Passer, A. Implementing Life Cycle Sustainability Assessment during design stages in Building Information Modelling: From systematic literature review to a methodological approach. Build. Environ. 2020, 182, 107164. [Google Scholar] [CrossRef]
  171. Chau, C.; Leung, T.; Ng, W. A review on life cycle assessment, life cycle energy assessment and life cycle carbon emissions assessment on buildings. Appl. Energy 2015, 143, 395–413. [Google Scholar] [CrossRef]
  172. Ghisellini, P.; Ripa, M.; Ulgiati, S. Exploring environmental and economic costs and benefits of a circular economy approach to the construction and demolition sector: A literature review. J. Clean. Prod. 2018, 178, 618–643. [Google Scholar] [CrossRef]
  173. BRE Global. Environmental Product Declarations (EPDs) Certification. 2023. Available online: https://bregroup.com/services/standards/environmental/en-15804-environmental-product-declaration-epd (accessed on 26 April 2025).
  174. Habibi, S. The promise of BIM for improving building performance. Energy Build. 2017, 153, 525–548. [Google Scholar] [CrossRef]
  175. Edwards, R.E.; Lou, E.; Bataw, A.; Kamaruzzaman, S.N.; Johnson, C. Sustainability-led design: Feasibility of incorporating whole-life cycle energy assessment into BIM for refurbishment projects. J. Build. Eng. 2019, 24, 100697. [Google Scholar] [CrossRef]
  176. Siebelink, S.; Voordijk, H.; Endedijk, M.; Adriaanse, A. Understanding barriers to BIM implementation: Their impact across organizational levels in relation to BIM maturity. Front. Eng. Manag. 2021, 8, 236–257. [Google Scholar] [CrossRef]
  177. Sandberg, M.; Mukkavaara, J.; Shadram, F.; Olofsson, T. Multidisciplinary Optimization of Life-Cycle Energy and Cost Using a BIM-Based Master Model. Sustainability 2019, 11, 286. [Google Scholar] [CrossRef]
  178. Abanda, F.H.; Oti, A.H.; Tah, J.H.M. Integrating BIM and new rules of measurement for embodied energy and CO2 assessment. J. Build. Eng. 2017, 12, 288–305. [Google Scholar] [CrossRef]
  179. Forth, K.; Hollberg, A.; Borrmann, A. Bim4earlylca: An interactive visualization approach for early design support based on uncertain LCA results using open BIM. Dev. Built Environ. 2023, 16, 100263. [Google Scholar] [CrossRef]
Disclaimer/Publisher’s Note: The statements, opinions and data contained in all publications are solely those of the individual author(s) and contributor(s) and not of MDPI and/or the editor(s). MDPI and/or the editor(s) disclaim responsibility for any injury to people or property resulting from any ideas, methods, instructions or products referred to in the content.

Article Metrics

Citations

Article Access Statistics

Multiple requests from the same IP address are counted as one view.