Abstract
In this study to accurately simulate the entire collapse process of steel-reinforced concrete (SRC) building structures subjected to seismic actions, a segment fiber model of SRC components (SRC-SFM) was constructed based on the segment fiber model of the discrete element method (DEM) with the introduction of steel fiber bundles. The internal steel and reinforcement fiber bundles were modeled using a uniaxial steel constitutive model, while the concrete fiber bundles were represented by a uniaxial concrete constitutive model that considered the confinement provided by the steel and stirrups. Subsequently, the hysteretic performance of the SRC components and frames was simulated, and the results indicate that the model can effectively capture their hysteretic behavior. A dynamic elastoplastic analysis was conducted on an SRC structure model, and the results obtained from the discrete element software DEM-COLLAPSE were compared with those generated using the finite element software ABAQUS6.96.9. The results indicate that when the acceleration amplitude is relatively low, the computational results are highly consistent with those of the ABAQUS6.9-SRC structural model. At higher acceleration amplitudes, while some numerical differences are observed, the overall trend of the curves re-mains consistent. This demonstrates that the results of dynamic elastic-plastic analysis obtained from DEM-COLLAPSE are of significant reference value, which lays a solid foundation for the application of DEM-COLLAPSE in subsequent collapse simulations of SRC building structures.
1. Introduction
Steel Reinforced Concrete (SRC) structures are composite structural systems that are formed by reinforced concrete components with embedded steels. These structures are composed of steels, plain concrete, and reinforcing bars. SRC structures have been widely applied in multi-story and high-rise buildings worldwide [1,2], and extensive research has been conducted on this structural system [3,4,5,6]. Relevant specifications have also been established in the corresponding codes [7,8,9]. The inherent strength and ductility of steel, along with its ability to work together with reinforcement and concrete in terms of load-bearing, enable SRC structures to exhibit a greater load-bearing capacity, stiffness, and seismic performance compared to traditional reinforced concrete structures. However, in strong earthquakes, structures containing SRC components may enter a highly nonlinear stress state and even experience component failure and fracture, leading to structural collapse [10]. Utilizing numerical simulation techniques to study the collapse and failure process in SRC structures can help us to understand the failure modes and collapse mechanisms of these structures, providing recommendations for ensuring collapse safety in SRC structures.
Currently, scholars mainly use the finite element method (FEM) based on continuum mechanics to simulate nonlinear and fracture behaviors in structural components [11,12]. The numerical solutions in the FEM can be divided into implicit and explicit integration methods. To avoid the singularity problems and convergence difficulties associated with the implicit method, the explicit integration method is often used to analyze structures under strong seismic forces, employing ‘element birth and death’ techniques to approximate fracture phenomena by eliminating failed elements. This inevitably leads to a continuous reduction in the number and mass of effective elements in the structure, and the collision and accumulation of failed elements are not considered, distorting the results. Generally, this method is only suitable for simulating the initial stages of structural collapse [13,14].
Unlike the FEM, which is based on continuum mechanics, the discrete element method (DEM), based on discontinuous mechanics, discretizes the structural body into a collection of rigid elemental units that do not need to satisfy displacement continuity or deformation coordination conditions. Instead, only the motion equations of individual elements need to be established and solved according to the contact relationships during relative motion, making the DEM suitable for solving problems that involve discontinuous media, such as granular flows and jointed rocks [15]. Reasonably and accurately describing the load-bearing behavior of components in the continuous material state is a prerequisite in, and is key to, adopting the DEM for analyzing the load response of continuous-medium structures, such as reinforced concrete and steel structures. Meguro K et al. established the extended discrete element method (EDEM) in concrete structures through the introduction of mortar springs between concrete aggregates to achieve collapse simulations in concrete structures [16]. The Application Element Method (AEM) was further proposed for the collapse simulation of RC structures based on the EDEM [17,18,19,20]. The Particle Element Method (PEM) was proposed by Wan et al. for assessing the combined action of continuous and discontinuous media and was used to simulate the continuous collapse process of a multi-story planar frame structure after the failure of columns in the bottom story [21]. A DEM in bar systems, proposed by Ye and Qi, was successfully applied to simulate the collapse process of steel structure trusses [22]. The segment multi-spring model (SMSM) and the segment fiber model (SFM), proposed by Gu and Wang et al., respectively, were used to simulate the collapse of reinforced concrete (RC) structures [23,24,25]. However, due to the lack of mechanical models for SRC components in the existing DEM formulations, neither nonlinear load-bearing performance nor collapse failure in SRC structural components has been simulated yet using a DEM.
Based on the existing SFM, this paper introduces steel fiber bundles to characterize the contribution of steel sections within the components. A uniaxial steel constitutive model is adopted for the internal steel and reinforcement fiber bundles, while a uniaxial concrete constitutive model is employed for the concrete fiber bundles that considers the confinement provided by the steel and stirrups. On this basis, the hysteretic performance of SRC components and SRC plane frames is simulated, and a dynamic elastoplastic analysis of SRC building structures is conducted. The results demonstrate that the proposed model can achieve satisfactory outcomes, laying the foundation for the accurate simulation of the entire collapse process in SRC building structures using the DEM.
2. Fiber Modeling of SRC Member Rod Segments
The RC-SFM is constructed based on the solution concept provided in the DEM and the geometric and mechanical characteristics of rod-like components, such as reinforced concrete beams and columns. It describes the load-bearing performance of reinforced concrete beams and columns through the interdependent and mutually influencing force–displacement relationship between the segmental units and fiber bundles [25].
For the rod-like SRC components, the encased steel sections, concrete, and longitudinal reinforcement undergo deformation together at different cross-sections along the component length, with their combined load-bearing action resisting the bending action on the component cross-section, similar to the geometric and load-bearing characteristics of reinforced concrete beam and column components.
In this paper, the SRC-SFM is established based on the RC-SFM. First, the SRC component is divided into multiple rigid segmental units along its axial direction, with the element length taken as the larger out of the component’s cross-sectional width or height (as shown in Figure 1). The segmental units are connected by fiber bundles. The axial concrete fibers and reinforcement fibers in the fiber bundles, respectively, represent the axial tensile–compressive mechanical performance of the concrete prisms or reinforcing bars in their respective regions, and the corresponding uniaxial constitutive models for their respective materials are adopted. Meanwhile, the shear transverse fibers of the steel section in concrete are assumed to have only linear shear constitutive behavior, while shear nonlinearity is not considered. Additionally, the bond-slip interaction between the steel section, reinforcing bars, and concrete is not taken into account in the SRC-SFM model.
Figure 1.
SRC-SFM.
To describe the mechanical performance of the steel, steel fibers are introduced into the fiber bundles between elements. According to the cross-sectional shape of the steel section, the flanges and web are divided into multiple cross-sectional regions, with one axial fiber and two shear fibers placed at the centroid of each region (as shown in Figure 2 and Figure 3), representing the axial and transverse shear mechanical performance of the steel within that region, respectively. The axial steel fibers adopt a uniaxial steel constitutive relationship. The transverse steel fibers adopt an elastic constitutive relationship τ = Gγ, where τ is the shear stress of steel, G is the shear modulus of steel, and γ is the shear strain of steel.
Figure 2.
The position of fibers between elements.
Figure 3.
Schematic diagram of cross-section fiber bundle division in the SRC member.
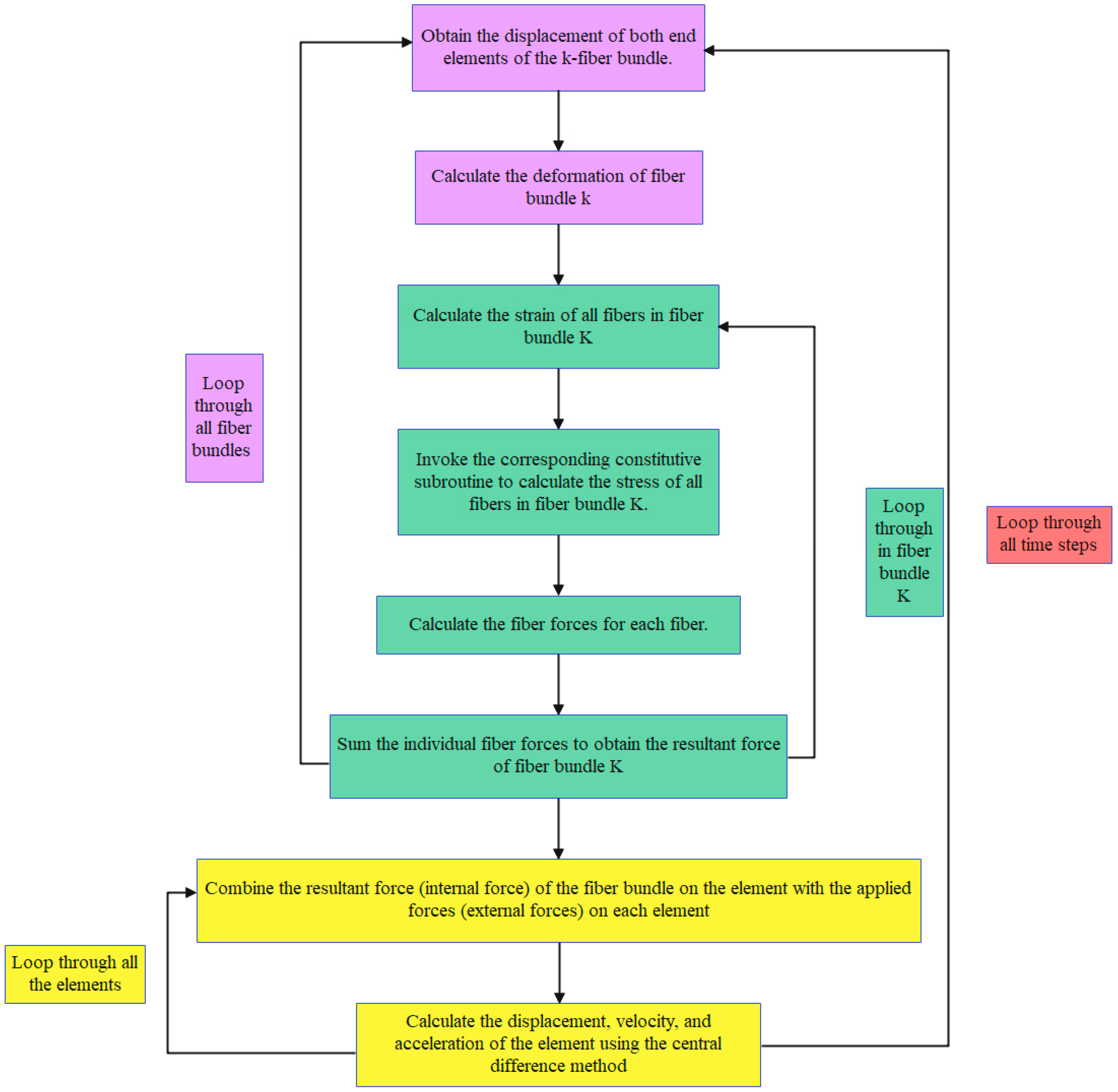
Within a single computational time step, the deformation of the fiber bundle is first determined by taking the difference between the displacements of the elements at both ends of the fiber bundle, calculated from the previous time step. Subsequently, based on the plane section assumption and according to the cross-sectional positions of the steel, concrete, and reinforcement fibers, the axial and shear deformations of each fiber are determined. The axial and shear stresses of the fibers are then obtained using the corresponding uniaxial constitutive relationships for the respective materials. Afterward, the axial stresses and shear stresses of the fibers are integrated according to their cross-sectional areas and positions, forming the resultant force of the fiber bundle. By summing the external forces acting on the centroid of the unit and the resultant force of the fiber bundle and applying Newton’s second law, along with the central difference method, the unit displacement is calculated for the current time step. The force–displacement relationship solution process for the SRC-SFM can be specifically referred to in reference [25].
The process for solving the force–displacement relationship is illustrated in the flowchart shown in the following diagram (see Figure 4):
Figure 4.
Fiber bundle force–displacement relationship diagram.
3. SRC Frame Model
Regarding the overall frame structure of an SRC without considering the wall components, this can be discretized into multiple SRC beam and column components, along with joints connecting these components. In the DEM, the SRC beam and column components can be determined through the simplified SRC-SFM, and to reflect the influence of the plastic hinge regions at the component ends, the length of the rigid elements in the SRC-SFM should not exceed the cross-sectional height of the respective components. As for the joints, these can be implemented by establishing rigid elements that can connect multiple fiber bundles in different directions, with their dimensions ranging from the beam edges to the column edges at the nodal region. The types of joints are shown in Figure 5 and Table 1. The rigid foundations under each column are treated as ground elements. Similar to the joints, the ground elements are connected to the column elements through fiber bundles but have no mass or dimensions. In the overall coordinate system of the structure, the x-axis is set along the span direction of the structure, and the z-axis is set along the height direction.
Figure 5.
SRC framework model.
Table 1.
Connectivity of fiber bundles at each node in the DEM of the overall structure.
To establish models that are accurate and efficient, a preprocessing program that is capable of reading ABAQUS6.9 model parameters has been developed. This preprocessing program functions by reading the INP calculation file of ABAQUS6.9, which is then transformed to obtain a calculation file that is suitable for DEM-COLLAPSE. The calculation file for DEM-COLLAPSE is primarily composed of three INP files: ELEMENT.INP, SPRING.INP, and MASS.INP. ELEMENT.INP. The file contains unit-related information, including data such as the unit centroid coordinates, mass, and elastic modulus. SPRING.INP contains fiber group-related information and stores data, including the fiber group type, units connected at both ends, fiber coordinates within the fiber group, and fiber area. MASS.IN is dedicated to structural mass information and stores the overall mass data of the structure.
4. Constitutive Relationship of Steel
To meet different computational requirements, this paper adopts the steel constitutive USR3 model [26], which considers material softening, as the constitutive model for the steel and reinforcing bars, as shown in Figure 6.
Figure 6.
Intrinsic modeling of steel.
5. Concrete Constitutive Relationships
Research conducted by scholars such as El-Tawil et al. has shown that, in order to reasonably characterize the confinement effect of stirrups and steel sections on concrete, it is advisable to divide the concrete cross-section of an SRC component into an unconfined concrete region within the cover, a partially confined concrete region between the steel sections and stirrups, and a strongly confined concrete region within the influence zone of the steel sections [11].
In the SRC-SFM, the concrete fibers located in different confinement regions can be assessed using the corresponding concrete constitutive models; however, this would make the modeling process quite cumbersome. Since scholars have already achieved good simulations of the hysteretic performance of SRC components using the Mander concrete constitutive model [11,12], the SRC-SFM employs the Mander model [27] to determine the compressive constitutive parameters for each region while considering different confinement effects, further equivalizing them into a single set of constitutive parameters for confined concrete across the section. All concrete fibers use the same concrete constitutive model to simplify the model.
The peak compressive strength of confined concrete can be reflected by the concrete strength enhancement factor k. With reference to the Mander model, this paper adopts confined concrete strength enhancement factor k to consider the enhancing effect of lateral confinement on the peak strength of concrete, which can be determined by using Equations (1)–(3).
In these equations, is the lower limit of the concrete strength enhancement factor, is the upper limit of the concrete strength enhancement factor, and and are, respectively, the characteristic values of confinement in the x-direction and y-direction of the section [11].
By substituting the confinement characteristic values of concrete in different confinement regions into Equations (1)–(3), the strength enhancement factors and for partially confined concrete and highly confined concrete can be obtained, respectively.
Due to the limited confinement effect of the H-shaped steel on the concrete that it encloses, and for the sake of computational convenience, this paper employs the area-weighted averaging method to determine the strength enhancement factor k for the confined concrete of a single section. Factor k is determined by the strength enhancement factors and for partially confined concrete and highly confined concrete, respectively, as well as the enhancement factor for unconfined concrete (taken as 1), which can be calculated using Equation (4).
In this equation, represents the area of unrestrained concrete, represents the area of partially restrained concrete, and represents the area of strongly restrained concrete (as referenced in Figure 7).
Figure 7.
Simplified calculation diagram for confined concrete.
The simplified, single cross-section stress–strain curve for confined concrete in compression and the stress–strain curves for concrete under different confinement effects in compression are shown in Figure 8.
Figure 8.
Theoretical stress–strain curves for confined concrete in different regions.
In this study, only the influence of the confinement effect on the compressive stress–strain skeleton curve for concrete is considered. The uniaxial tensile stress–strain relationship in concrete and the uniaxial tension-compression loading and unloading rules are still determined according to reference [26].
6. Model Validation
6.1. SRC Component Model
To validate the rationality of the proposed SRC-SFM and the equivalent single concrete section constitutive model, two H-shaped steel SRC columns with different dimensions, material strengths, and axial compression ratios were selected from the hysteretic experiments in references [28,29] for simulation analysis. The dimensions and experimental parameters of each specimen are listed in Table 2.
Table 2.
Component size and experimental parameters.
Figure 9 shows the comparison of the hysteretic curves between the calculation results and the experimental results. It can be observed that for specimen SRHC-1, the bearing capacity and stiffness of the calculation results are larger than the experimental values when the displacement is small, but they gradually approach the experimental results as displacement increases. Additionally, the calculated hysteretic curve of specimen SRHC-1 is slightly fuller than the experimental curve. For the high-strength concrete specimen SRC-6, the initial stiffness of the calculation results is slightly larger, while other aspects are in good agreement with the experimental curve. In terms of the peak bearing capacity(see Table 3), the maximum error between the simulation results and the experiments for the two specimens is 11.2%, and the minimum error is 8%. Due to the overestimation of the initial stiffness at small displacements, there is a certain error between the peak bearing capacity and the experimental values. However, as the displacement increases, the results gradually converge to the experimental values.
Figure 9.
Comparison of SRC column hysteresis curves for different calculation conditions.
Table 3.
Comparison of horizontal bearing capacity results.
By analyzing the hysteretic curves obtained in the specimen simulation and the fiber stress–strain curves at the column base of the specimen (see Figure 10), it can be concluded that the proposed SRC-SFM, coupled with the equivalent single concrete section constitutive model, can effectively simulate the hysteretic performance of SRC components.
Figure 10.
Stress–strain curves for the fiber at the corner of the column bottom (a–c).
The stress–strain curves for the concrete fibers, reinforcement fibers, and steel fibers, respectively, at the column base of the SRHC-1 specimen obtained from the calculation. It can be observed that during the reciprocating loading process at each level, the compressive strain growth of each fiber is greater than the tensile strain growth, and the strain of the reinforcement fibers located on the outer side of the section is greater than the strain of the steel fibers and has entered the softening stage. This indicates that under the combined action of axial load and horizontal load, the section at the column base is mainly subjected to compression. The stress of the concrete fibers decreases significantly with the increase in strain, which is the main reason for the decrease in the horizontal bearing capacity of the component. The above-mentioned fiber stress characteristics are consistent with the experimental phenomenon of severe compressive damage to the concrete at the column base of the specimen.
6.2. SRC Plane Frame Model
Although Section 6.1 has verified that SRC-SFM can effectively simulate the hysteretic performance of SRC components, the rationality of SRC-SFM and the equivalent single concrete section constitutive model at the frame level needs further validation. Based on this, this paper simulates the hysteretic performance of two three-story, two-span SRC plane frames [30,31] under low-cycle reciprocating horizontal loads. For the specific material parameters and specimen dimensions, refer to Table 4 and Figure 11 and Figure 12.
Table 4.
Material parameters of the specimen.
Figure 11.
Details of specimen SF-0.
Figure 12.
Details of specimen SRC-Frame-1.
The simulation curves and experimental curves for the plane frame are shown in Figure 13. It can be observed that the overall trend for the simulation curve of specimen SF-0 is the same as for the experimental curve, and the shape is relatively consistent; however, there is a slight difference in the pinching effect compared to the experiment. The overall trend for the simulation curve for specimen SRC-Frame-1 is the same as for the experimental curve, and the shape is relatively consistent. The pinching effect is also similar to that in the experiment. However, due to the certain difference in the bearing capacity of the positive and negative displacement zones in the experimental curve, which the simulation curve cannot reproduce, there is a certain difference between the bearing capacity variation in the negative displacement zone of the simulation curve and that in the experiment.
Figure 13.
Comparison of SRC frame hysteresis curves.
In terms of the peak bearing capacity, the peak bearing capacity of the experimental curve for specimen SRC-N38-I2 is 278.54 kN, while the peak bearing capacity of the DEM simulation curve is 285.37 kN, with an error of 3.09%. For specimen SRC-N38-I3, the peak bearing capacity of the experimental curve is 219.37 kN, and the ultimate bearing capacity of the DEM simulation curve is 228.72 kN, with an error of 4.09%.
Figure 14 and Figure 15 show the secant stiffness degradation curve and energy dissipation ratio curve for the hysteretic curve shown in Figure 14, respectively. Since it is difficult to extract the hysteretic curve at small displacements from the experimental curve, the comparison of the secant stiffness degradation curve and energy dissipation ratio curve starts from the point where the curve is easier to extract. From the analysis provided in Figure 15, it can be seen that, in the secant stiffness degradation curve, the simulation curve of specimen SF-0 has a high degree of agreement with the experimental curve, with the maximum error occurring at 80.5 mm, differing by 0.44. The maximum error of specimen SRC-Frame-1 occurs at 13.98 mm, differing by 0.77. In the energy dissipation ratio curve, the agreement of specimen SRC-Frame-1 is higher than that of specimen SF-0. The maximum error of specimen SF-0 occurs at 80.5 mm, differing by 5.45, while the maximum error of specimen SF-0 occurs at 107.03 mm, differing by 1.98.
Figure 14.
Stiffness degradation curve.
Figure 15.
Energy ratio curve.
From the above comparison results, it can be concluded that the SRC plane frame model constructed using the SRC-SFM can effectively simulate the hysteretic performance of SRC plane frames.
6.3. SRC Building Structure Model
Section 6.1 and Section 6.2 verified that the DEM can be used to simulate the hysteretic performance of SRC components and SRC plane frames. To further validate whether the DEM can accurately simulate the elastic–plastic stress processes involved in SRC building structures before collapse, this paper uses the FEM software ABAQUS6.9 and the DEM software DEM-COLLAPSE to perform dynamic elastic–plastic analysis on an SRC building structure. A comparative analysis of the dynamic elastoplastic results derived from the FEM and DEM is conducted to verify the extent to which the DEM can accurately simulate the elastoplastic stress process that SRC building structures undergo prior to collapse.
6.3.1. Selection of Dynamic Elastoplastic Parameters
To conduct a reasonable dynamic elastic–plastic analysis of the SRC structure, this paper performs a dynamic elastic–plastic analysis of the SRC structure under the conditions of an 8-degree earthquake. For the specific parameters, refer to Table 5.
Table 5.
Parameters used for dynamic elastoplastic analysis [7].
6.3.2. Selection and Amplitude Adjustment of Seismic Waves
When conducting structural dynamic elastoplastic time history analysis, the selection of appropriate seismic waves is of crucial importance, as it directly impacts the accuracy and reliability of the analysis results. In this chapter, the natural wave El Centro, widely recognized in seismic research, has been chosen as the seismic wave. The first 10 s of this wave were selected as the earthquake duration, and the peak acceleration was adjusted to 400 cm/s2. The ground acceleration method, which is an effective approach to simulating seismic input, was only applied in the X direction. This methodology, which has been carefully designed, not only meets the requirements of seismic design codes but also effectively simulates the dynamic response under earthquake conditions [32].
6.3.3. Structure Selection
The structure has a total of six stories and has a frame structure throughout, with no floor slabs between the floors. The structure is 18 m high and 26.4 m wide. The column cross-section dimensions are 600 mm × 600 mm, with H-shaped steel of 360 mm × 360 mm × 18 mm × 23 mm. The beam cross-section is 600 mm × 400 mm. Both beams and columns use C40 concrete (as shown in Figure 16).
Figure 16.
PKPM-SRC framework model.
6.3.4. Structural Modeling
For the SRC building structure model in ABAQUS6.9, the PA-TRANS conversion program is used to import the structural model from the PMSAP module of PKPM software into ABAQUS6.9 software. The specific process is as follows: first, the PMSAP model of the structure is established, and then PA-TRANS is applied to convert the PMSAP model, containing the structural information, into a CAE model. It has been proven that the node and element, material, section, load, and mass information in the PMSAP structural model can be superiorly converted into ABAQUS6.9 finite element model information, and the reinforcement parameters and analysis parameters of the model can be set in ABAQUS6.9 [33].
For the model establishment in DEM-COLLAPSE, the modeling method that is described in Section 3 of this paper is followed. The model diagram is shown in Figure 17:
Figure 17.
SRC framework model.
In Table 6, since fiber bundles are used in DEM-COLLAPSE to represent the force-bearing behavior of internal components in SRC members, the number of rigid elements*3 obtained is in superior agreement with the total number of elements in ABAQUS6.9. The mass difference between the two models is only 23.8 kg, and the material constitutive models used are superiorly consistent. The geometric shape and topological information between the two models are highly consistent, meeting the requirements for engineering calculations.
Table 6.
Comparison of ABAQUS6.9 and DEM-COLLAPSE model information.
6.3.5. Results of Dynamic Elastoplastic Analysis
(1) Concrete Damage Contour Plot and Component Internal Force Analysis
By analyzing the concrete damage cloud diagram in ABAQUS6.9, it can be observed that after the earthquake, except for the columns on the first floor, the concrete damage is more severe at the beam ends throughout the building, which satisfies the “strong column and weak beam” design principle. Moreover, as the number of floors increases, the concrete damage gradually decreases and remains relatively small. Due to the relatively weak post-processing capabilities of the current DEM-COLLAPSE software, it is not possible to perform cloud diagram analysis for SRC structures. Therefore, in this chapter, only the stress-strain curves and axial force comparisons of the fiber elements at the maximum concrete damage location in Figure 18 are analyzed for the various components of the SRC members.
Figure 18.
Concrete damage cloud for SRC structure. Note: SDV4 (Solution-Dependent state Variable 4) is a custom-defined concrete damage value in ABAQUS6.9-VUMAT.
From the observations in Figure 19, it can be seen that since the material constitutive models used in ABAQUS6.9 and DEM-COLLAPSE are refine the same, the calculated stress-strain curves for concrete, reinforcement, and steel sections basically overlap. However, the strain values of concrete, reinforcement, and steel sections calculated by DEM-COLLAPSE are all smaller than those in ABAQUS6.9, and none of the three have reached yield. In the ABAQUS6.9 calculation, the steel section reaches yield, while the reinforcement and concrete are about to yield.
Figure 19.
Stress–strain curve of concrete maximum damage member.
Figure 20 shows that the FEM and DEM curves are relatively consistent in the time periods of 0.90–1.36 s and 3.56–4.20 s. In other time periods, the two curves have a lower degree of agreement and the agreement gradually decreases with time. The maximum axial force value in the FEM is 3631.30 kN, with an axial compression ratio of 0.25. The maximum axial force value in the DEM is 3007.2 kN, with an axial compression ratio of 0.21, which is far less than the axial compression ratio limit of 0.75. The axial force curves also macroscopically reflect that the FEM stress–strain curves are greater than the DEM stress–strain curves. ABAQUS6.9 can reasonably evaluate the seismic performance of SRC building structures under earthquake actions, while DEM-COLLAPSE can more superiorly reflect the force-bearing performance of components under earthquake actions.
Figure 20.
Comparison of axial force in the member between FEM and DEM at maximum concrete damage.
(2) Displacement Time History Curve Analysis
Figure 21 shows the comparison of inter-story displacement time history curves for an SRC building structure under the conditions of a rare 8-degree earthquake, as calculated by ABAQUS6.9 and DEM-COLLAPSE. From Figure 21, it can be observed that the inter-story displacement time history curves of the first floor obtained by the FEM and DEM are generally in good agreement. However, for the second floor, the agreement is lower in the 2.96 s–4.44 s segment, which accounts for 14.80% of the total time duration. For the third floor, the agreement is lower in the 0.86 s–1.28 s and 3.16 s–4.62 s segments, accounting for 18.80% of the total time duration. For the fourth floor, the agreement is lower in the 1.44 s–2.92 s, 3.16 s–4.1 s, and 4.68 s–5.94 s segments, accounting for 36.80% of the total time duration. For the fifth floor, the agreement is lower in the 1.46 s–2.94 s and 3.66 s–5.9 s segments, accounting for 37.20% of the total time duration. For the sixth floor, the agreement is lower in the 1.44 s–2.98 s and 3.61 s–6.2 s segments, accounting for 41.3% of the total time duration.

Figure 21.
Displacement time curve.
Analysis of the results shows that the agreement between the FEM and DEM displacement time history curves gradually increases with an increase in floor levels, and the time segments with lower agreement are all concentrated in the time periods with larger earthquake accelerations. This indicates that the displacement time history curves obtained by DEM-COLLAPSE calculations are in good agreement with those obtained by ABAQUS6.9 calculations.
(3) Base Shear Time History Curve
Due to the limitations in post-processing capabilities of DEM-COLLAPSE, which can only extract the base shear force of the structure, this paper only compares the base shear force results obtained from ABAQUS6.9 and DEM-COLLAPSE calculations.
From the analysis of Figure 22, it can be seen that the maximum shear force value of DEM is 21,051.83 kN, while the maximum shear force value of FEM is 22,720.00 kN, with a difference of 7.34% between the two. In terms of curve agreement, the curves have a high degree of agreement in the 0 s–3.84 s and 8.24 s–9.66 s segments. Although the agreement between FEM and DEM curves is lower in other time periods, the overall trend of the curves is the same. From an overall perspective, the two curves have a relatively good agreement.
Figure 22.
Comparison between the FEM and DEM of the base shear time history response.
7. Discussion
7.1. Results Analysis
At the component level, a high degree of consistency is observed between the two methods. However, from a global structural perspective, the computational results of the SRC structural model that was constructed using SRC-SFM exhibit varying levels of agreement with those of the ABAQUS6.9-SRC structural model. High consistency is achieved when acceleration amplitudes are relatively low. At higher acceleration amplitudes, some numerical differences are noted, although the overall trend of the curves remains consistent.
7.2. Computational Efficiency Analysis
Due to the core algorithm of DEM-COLLAPSE being the central difference method, solving static or quasi-static problems requires smaller time steps to meet the corresponding calculation accuracy requirements. Therefore, the required calculation time is greater than that of ABAQUS6.9. Under the same computer configuration conditions, taking the example of SRHC-1 in Section 6.1, the ABAQUS6.9 calculation time is 14 min and 48 s, while for DEM-COLLAPSE, it is 20 min and 14 s. It can be seen that the ABAQUS6.9 calculation time is shorter than the DEM-COLLAPSE calculation time.
For solving dynamic problems, since DEM-COLLAPSE can also mobilize multiple CPUs for calculation, taking the example of solving the dynamic elastoplastic problem of this SRC building structure, the ABAQUS6.9 calculation time is 2 h and 27 min, while the DEM-COLLAPSE calculation time is 3 h and 4 min. Analyzing the computational efficiency, there is a certain difference between the two, which is due to the incomplete code writing of DEM-COLLAPSE regarding the calculation process.
7.3. Practical Applicability Analysis
The current version of DEM-COLLAPSE exhibits limitations in its pre-processing and post-processing capabilities, which somewhat restricts its practical applicability. In terms of pre-processing functionality, modeling is currently limited to relatively simple frame structures and individual components. Data extraction and processing are confined to specific nodes such as column bases, column tops, and corner columns.
In subsequent research, efforts will be directed towards enhancing both the pre- and post-processing capabilities of DEM-COLLAPSE, as well as refining its core computational algorithms. These improvements are aimed at achieving efficient and accurate structural collapse simulations.
8. Conclusions
Based on the existing SFM, this paper introduces steel fibers and adopts reasonable constitutive models for steel and steel-confined concrete to construct the SRC-SFM. Subsequently, the hysteretic performance of SRC compression-bending components and SRC plane frames was simulated, and the following conclusions were drawn:
(1) In the SRC-SFM model, SRC components are discretized into multiple bar segment elements. These elements are interconnected by fiber bundles, which are composed of steel section, concrete, and longitudinal reinforcement fibers. Each fiber bundle adopts the corresponding uniaxial constitutive relationship of its material. The combined force-bearing characteristics of these fiber bundles are used to represent the flexural-compressive performance of the SRC components.
(2) Through comparison with hysteresis tests of two SRC bent members, and by contrasting hysteresis curves with stress-strain curves of fiber components at the column base, it was demonstrated that SRC-SFM, combined with corresponding constitutive models, can adequately simulate the hysteretic performance of individual SRC components.
(3) By comparing with hysteresis tests of two 3-story, 2-span planar frames, it was not only verified that the SRC frame model composed of SRC-SFM could fairly completely restore the actual geometric shape and element topology information of the planar frame, but also, through comparison of hysteresis curves, stiffness degradation curves, and energy dissipation coefficient curves, it was validated from multiple aspects that SRC-SFM can satisfactorily simulate the hysteretic performance of SRC planar frames.
(4) An SRC building structure model was established according to seismic design specifications. The rationality of DEM-COLLAPSE model information was verified through comparison with ABAQUS6.9 model information. The dynamic elastic-plastic analysis results of this SRC building structure under the EL-CENTRO seismic wave were compared between the two software packages. By analyzing the internal forces of components with maximum concrete damage, inter-story displacement time-history curves, and base shear time-history curves, it was indicated that the results of DEM-COLLAPSE in dynamic elastic-plastic analysis are of reference significance, which lays a solid foundation for the application of DEM in subsequent collapse simulation of SRC building structures.
(5) This study, which focuses on SRC frame structures with large cross-section columns in low-rise buildings, has only conducted structural dynamic elasto-plastic verification analysis for this specific type. More complex SRC building structures, which encompass a wider range of architectural designs and structural configurations, are yet to be analyzed and researched in greater depth. Further investigations, which would involve more intricate modeling and analysis techniques, are required to fully understand the behavior of these more sophisticated structures under various loading conditions.
Author Contributions
Conceptualization, C.Y.; Validation, Q.D. and Q.W.; Formal analysis, Q.D.; Investigation, Q.W.; Writing—original draft, Q.D. All authors have read and agreed to the published version of the manuscript.
Funding
This research received no external funding.
Data Availability Statement
Data are contained within the article.
Conflicts of Interest
The authors declare no conflict of interest.
References
- Asteris, P.G.; Armaghani, D.J.; Hatzigeorgiou, G.D.; Karayannis, C.G.; Pilakoutas, K. Predicting the shear strength of reinforced concrete beams using Artificial Neural Networks. Comput. Concr. 2019, 24, 469–488. [Google Scholar]
- Wang, J.; Li, B.; Li, Y. Seismic performance of steel reinforced concrete column-steel beam joints with composite floor slabs. Eng. Struct. 2020, 209, 110278. [Google Scholar]
- Liu, Y.; Huang, Y.; Xiong, W. Seismic behavior and design method for composite steel and concrete moment-resisting frames. J. Construct. Steel Res. 2021, 176, 106416. [Google Scholar]
- Panahi, H.; Genikomsou, A.S. A machine-learning-based model for seismic performance assessment of interior slab-column connections. Soil Dyn. Earthq. Eng. 2023, 171, 107943. [Google Scholar] [CrossRef]
- Shen, D.; Li, M.; Kang, J.; Liu, C.; Li, C. Experimental studies on the seismic behavior of reinforced concrete beam-column joints strengthened with basalt fiber-reinforced polymer sheets. Construct. Build. Mater. 2021, 287, 122901. [Google Scholar] [CrossRef]
- Maabreh, M.; Almasabha, G. Machine Learning Regression Algorithms for Shear Strength Prediction of SFRC-DBs: Performance Evaluation and Comparisons. Arab. J. Sci. Eng. 2024, 49, 4711–4727. [Google Scholar] [CrossRef]
- GB50936-2014; Technical Code for Concrete-Filled Steel Tubular Structures. China Architecture & Building Press: Beijing, China, 2014.
- GB 50011-2010(2016); Code for Seismic Design of Buildings (2016). The Ministry of Housing and Urban-Rural Development and General Administration of Quality Supervision, Inspection and Quarantine: Beijing, China, 2016.
- ACI 318-19; Building Code Requirements for Structural Concrete and Commentary. American Concrete Institute: Farmington Hills, MI, USA, 2019.
- Mostafa, M.M.A.; Wu, T.; Liu, X.; Fu, B. The Composite Steel Reinforced Concrete Column Under Axial and Seismic Loads: A Review. Int. J. Steel Struct. 2019, 19, 1969–1987. [Google Scholar]
- EI-Tawil, S.M.; Deierlein, G.G. Fiber Element Analysis of Composite Beam-Column Cross-Sections; Cornell University: New York, NY, USA, 1996. [Google Scholar]
- Zhang, L.; Xu, Z.; Liu, J. Numerical Simulation and Parameter Analysis of the Force Performance of Steel-Reinforced Concrete Compression and Bending Components. Earthq. Eng. Eng. Vib. 2017, 37, 47–55. [Google Scholar]
- Lu, X.; Li, Y.; Ye, L.; Ma, Y.; Liang, Y. Examination and Analysis of Foreign RC Frame Anti-Progressive Collapse Design Methods. Build. Struct. 2010, 40, 8–12. [Google Scholar]
- Guo, L.; He, M.; Qu, D.; Li, H.; Chen, X.; Wang, G.; Tao, Z. Numerical Simulation Analysis of Multi-Storey Reinforced Concrete Frame Structure Collapse Based on MIDAS Gen. Sci. Technol. Eng. 2023, 23, 6139–6147. [Google Scholar]
- Tahmasebi, P. A state-of-the-art review of experimental and computational studies of granular materials: Properties, advances, challenges, and future directions. Prog. Mater. Sci. 2023, 138, 101157. [Google Scholar]
- Meguro, K.; Tagel-Din, H. Applied Element Method for Structural Analysis: Theory and Application for Linear Materials. Struct. Eng. Earthq. Eng. 2000, 17, 21–35. [Google Scholar] [CrossRef] [PubMed]
- Elkholy, S.A.; Gomaa, M.S.; Akl, A.Y. Improved Applied Element Simulation of RC and Composite Structures under Extreme Loading Conditions. Arab. J. Sci. Eng. 2012, 37, 921–933. [Google Scholar] [CrossRef]
- Meguro, K.; Tagel-Din, H. Applied Element Simulation of RC Structures under Cycle Loading. J. Struct. Eng. 2001, 127, 1295–1305. [Google Scholar] [CrossRef]
- Kuroda, T.; Meguro, K.; Worakanchana, K. Analysis of Confining Effect on Failure Behavior Reinforced Concrete Structure. In Proceedings of the 13 WCEE: 13th World Conference on Earthquake Engineering Conference Proceedings, Vancouver, BC, Canada, 1–6 August 2004; pp. 655–664. [Google Scholar]
- Christy, D.L.; Pillai, T.M.; Nagarajan, P. Analysis of concrete beams using applied element method. In Proceedings of the IOP Conference Series: Materials Science and Engineering, Hyderabad, India, 1–2 June 2017; Volume 330. [Google Scholar]
- Wan, F.; Li, Y. A Particle Element Method for Numerical Simulation of Building Structure Collapse. Build. Sci. 2011, 27, 10–14. [Google Scholar]
- Ye, J.; Qi, N. Progressive Collapse Simulation Based on DEM for Single-Layer Reticulated Domes. J. Constr. Steel Res. 2017, 128, 721–731. [Google Scholar]
- Wang, Q.; Lu, J.; Hou, K.; Hao, L. Study on the Segment Fiber Model Based on Discrete Element Method. J. Shenyang Jianzhu Univ. (Nat. Sci.) 2020, 36, 38–47. [Google Scholar]
- Gu, X.; Wang, X.; Yin, X.; Lin, F.; Hou, J. Collapse simulation of reinforced concrete moment frames considering impact actions among blocks. Eng. Struct. 2014, 65, 30–41. [Google Scholar] [CrossRef]
- Wang, Q.; Yin, Z.; Gao, X.; Hao, L. Nonlinear Analysis of Reinforced Concrete Frames Based on the Discrete Element Method. J. Shenyang Univ. Technol. 2015, 37, 347–354. [Google Scholar]
- Wang, Q.; Zhu, L.; Li, Z.; Wang, Z.; Liu, L. Study on the Reinforcement Constitutive Model for Beam Elements in Explicit Analysis with ABAQUS6.9. J. Civ. Eng. 2013, 46, 100–105. [Google Scholar]
- Mander, J.B.; Priestley, M.J.; Park, R. Theoretical Stress—Strain Model for Confined Concrete. J. Struct. Eng. 1988, 114, 1804–1826. [Google Scholar] [CrossRef]
- Chen, Z.; Ke, X.; Chen, Y. Experimental Study on the Seismic Performance of Steel Reinforced High-Strength Concrete Columns with Rectangular Spiral Stirrups. J. Civ. Eng. 2015, 48, 41–49+59. [Google Scholar]
- Zheng, S.; Wang, B.; Hou, P.; Guo, X.; Yu, F.; Zhang, H. Experimental Study on Damage of Steel Reinforced High-Strength High-Performance Concrete Frame Columns under Low-Cycle Repeated Loading. J. Civ. Eng. 2011, 44, 1–10. [Google Scholar]
- Li, Z.; Zhang, X.; Ding, Y. Study on seismic performance of profiled concrete frames with flange weakening. J. Build. Struct. 2007, 28, 18–24. [Google Scholar]
- Xu, Q.; Zeng, L.; Xu, C. Experimental study on reinforcement of seismically damaged profiled steel concrete column- profiled steel concrete beam frame structure with external steel jacket. J. Build. Struct. 2019, 40, 11–17. [Google Scholar]
- Guo, Z.; Fang, Y.; Yu, L.; Li, Y.; Guo, M. Comparative dynamic elastic-plastic analysis of high-rise structures based on PERFORM-3D and STRAT. Build. Struct. 2020, 50, 257–265. [Google Scholar]
- Wang, Q.; Song, X.; Ren, J.; Hou, K.; Dong, Q.; Yao, D. Parametric modelling method for complex high-rise building structures based on ABAQUS6.9. Build. Struct. 2018, 48, 227–231. [Google Scholar]
Disclaimer/Publisher’s Note: The statements, opinions and data contained in all publications are solely those of the individual author(s) and contributor(s) and not of MDPI and/or the editor(s). MDPI and/or the editor(s) disclaim responsibility for any injury to people or property resulting from any ideas, methods, instructions or products referred to in the content. |
© 2024 by the authors. Licensee MDPI, Basel, Switzerland. This article is an open access article distributed under the terms and conditions of the Creative Commons Attribution (CC BY) license (https://creativecommons.org/licenses/by/4.0/).






















