Abstract
The layout design of an airfield area plays a crucial role in ensuring the efficiency of aircraft ground operations. In order to minimize delays caused by insufficient capacity and prevent resource wastage due to excessive capacity during the operational phase, this paper developed a prediction model for operational efficiency leveraging queuing network theory and machine-learning models. Our approach involves four key steps: (1) establish a theoretical framework for analyzing the operational efficiency of airfield area layouts based on queuing network theory, (2) employ a combination of discrete modeling and multi-agent modeling to construct a simulation model for ground operations in the airfield area, (3) develop a prediction model, known as PSO-ANN, for forecasting the operational efficiency of the airfield area using the simulation results, (4) conduct computer-based simulation experiments to assess the sensitivity of airfield area parameters, observe traffic-flow phase transitions, and investigate the factors influencing operational efficiency. This methodology enables the rapid assessment of operational efficiency for small- and medium-sized airports, as well as regional multi-airport systems. It is particularly useful for program evaluation during the strategic planning phase.
1. Introduction
With the continuous growth of the aviation industry, many regions are now experiencing airport congestion, putting significant strain on the air transport system. Handling passengers and cargo is a very severe challenge for airports because many of them have reached their capacity limits and are severely overloaded [1,2]. The need for new airports and the expansion of existing ones has become imperative to relieve this strain. In line with China’s “14th Five-Year Civil Aviation Development Plan” [3], there are ambitious goals to add 190 civil airports and more than 40 additional runways for transportation airports by 2025. Within this context, airport authorities are faced with the challenge of configuring airport facilities in a way that aligns airport capacity with the aviation demands over a specific timeframe. Addressing this challenge falls into two key domains: firstly, the need to explore accurate and scientifically grounded methods for predicting air traffic volume in light of aviation development, and, secondly, the imperative to investigate the interplay between airport operational capacity and facility layout configuration. This study primarily falls within the latter category, focusing on the relationship between airport operations and facility layout.
Presently, the research into airport facility capacity primarily encompasses analytical models, simulation models, and data-driven models. Analytical models are straightforward in their calculations, belonging to the realm of macro-level models, and they find their best use during the strategic planning phase. However, their inherent reliance on a multitude of assumptions can often result in significant disparities between the model’s outcomes and real-world scenarios. Large-scale simulation models offer remarkable accuracy, fitting into the micro-level model category, making them especially useful during the airport-design stage. Nevertheless, the finer granularity of these models places higher demands on the modeler’s expertise. As for data-driven models, they are generally deployed to aid decision-making during airport operations but necessitate an abundance of operational data as model inputs. Due to the long construction period of the airport, most of the existing airport-operation data are under the same layout mode in different periods, and there are few data under different layout modes, which makes it difficult to directly use the data-driven model to analyze the operation efficiency of the airport layout mode. The objective of this paper is to introduce a novel modeling approach that effectively amalgamates the efficiency of macro-level model calculations with the precision associated with micro-level models, catering to the strategic planning of airports.
This paper introduces a simulation model that combines queuing networks and machine learning for assessing airport capacity. The key contributions of this work are as follows: (1) utilize the queuing network theory to elucidate the internal control logic of airport operations and abstract individual facilities as queuing systems for calculating throughput and delay times of these facilities within network flows, (2) create corresponding simulation components for various airport facilities, simulating the processes of aircraft waiting and servicing at these facilities while considering the interplay between departure and arrival flows, (3) develop a prediction model, known as PSO-ANN, for forecasting the operational efficiency of the airfield area using the simulation results, (4) conduct computer-based simulation experiments to assess the sensitivity of airfield area parameters, observe traffic-flow phase transitions, and investigate the factors influencing operational efficiency.
This research is applicable to the strategic planning phase of new construction and expansion projects for small-to-medium-sized airports and provides a tool for capacity assessment in regional multi-airport systems.
The organization of this paper is as follows: Section 2 reviews prior studies on airport-capacity predictions, while Section 3 briefly outlines airport ground operations. Section 4 introduces the airport capacity queuing network model, encompassing both mathematical and simulation models. Section 5 details an enhancement method for the model based on PSO-ANN machine learning. In Section 6, computer-simulation experiments are conducted to analyze the sensitivity of airfield area parameters, traffic-flow phase transitions, and the mechanisms influencing operational efficiency. Conclusions and future directions are presented in Section 7.
2. Literature Review
One of the primary methods for calculating airport capacity is through analytical models. These models typically employ abstract and simplified mathematical expressions, resulting in low computational demands and fast processing. Initially, capacity values for airport facilities were determined by calculating the reciprocal of the average service time for aircraft passing through these facilities. Notably, Blumstein introduced the first airport analytical model [4]. In the United States, the Federal Aviation Administration (FAA) developed both the Airport Capacity Model (ACM) [5] and the Integrated Airport Capacity Model (IACM) [6] to forecast airport capacity. These models are used to assess the capacity of various airport facilities, with IACM representing an advanced version of ACM. IACM offers probability-based predictions for Airport Departure Rate (ADR) and Airport Arrival Rate (AAR), enabling the calculation of arrival and departure capacities for airports. Subsequently, the queuing theory was introduced into the calculation of airport capacity, which added the capability to calculate delay times within the airport system. Koopman was among the early proponents of applying queuing theory to calculate terminal area capacity [7]. In the past, airspace delays were characterized by high unpredictability and were typically simulated using the M/M/1 process for runway services. Thomas conducted further research and confirmed the exponential distribution of aircraft arrival times using statistical data [8]. Nikolas et al. pioneered the modeling of airports as queuing systems and studied the propagation of delays in large airport networks using queuing theory models [9]. With the widespread implementation of the Next Generation Air Transportation System (NGATS) [10], airspace delay predictability significantly improved, and queuing models were used to simulate the airport-service process [11]. Simaiakis et al. analyzed processes of aircraft departure taxiing and waiting for the runway, using a queuing model with finite queue capacity to calculate airport throughput and congestion [12]. Building upon the queuing model, Alexandre et al. integrated an endogenous control of arrival and departure service rates into a stochastic dynamic queuing model, allowing for the selection of arrival and departure service rates based on the available capacity [13]. The evolution of the queuing theory has progressed from the pure queuing theory to a queuing theory with endogenous control, and from single-queuing systems to queuing networks. In this paper, airport facilities are abstracted as queuing systems, leading to the development of a queuing network system that encompasses arrival, taxiing, ground handling, and departure processes. Moreover, this approach considers the interplay between arrival and departure service rates.
Advancements in computer technology have led to the application of large-scale simulation models in airport-capacity assessments. Such simulation software typically uses input data such as airport layout, air traffic schedules, and air traffic-control rules, providing precise flight departure times and delay times as output data [14]. A prominent example is the Total Airspace and Airport Modeller (TAAM), a four-dimensional flight-path simulator designed for modeling extensive air traffic systems. It is widely used for research related to airport capacity estimation, airport planning, adverse weather impacts, and the effects of air traffic-control rules [15]. Another notable software, SIMMOD (Version 1.0), developed by the FAA, structures airspace, simulates airport layout components as nodes, and models the processes connecting these components as links [16]. SIMMOD is extensively applied in research on airport-capacity assessments [17], airport-layout planning [18], air traffic demand, and ATM strategy analyses [19]. In addition to large-scale simulation software, there are open-source tools based on discrete models that are employed in airport-capacity assessments. These tools offer more flexibility in modeling compared to large-scale simulation software and allow for granularity adjustments based on specific problem requirements. For instance, Reggie et al. constructed an airport Petri net model using GPenSIM (2009) software to assess airport capacity [20]. Miguel et al. developed an airport discrete system model using SIMIO (Version 3.6), software to evaluate throughput under various renovation scenarios [21]. Caterina et al. used AnyLogic (Version 6.5), software to create a discrete event-simulation model for aircraft takeoffs, landings, and diversions to assess throughput and delay conditions at alternate airports [22]. Among the various simulation software options, AnyLogic is noteworthy due to its flexible modeling approach, which supports a hybrid mix of discrete and agent-based modeling. It is particularly well suited for addressing the airport layout and strategic planning challenges discussed in this paper.
In recent years, the rise of data-driven models has captured significant attention in the field of aviation research. With decades of accumulated data, there is now a substantial volume of air traffic data available to support in-depth analyses of aviation-system traffic. A notable example is the Federal Aviation Administration’s (FAA) Aviation System Performance Metrics (ASPM) system, which serves as a valuable resource. Amy Kim et al. introduced an empirical method for estimating airport capacity using ASPM data [23]. S. Houston et al. employed a binomial logistic-regression approach to predict airport capacity under various runway configurations [24]. Shohel Ahmed established an Artificial Neural Network (ANN) model for runway-configuration predictions [25]. Shaymaa Khater introduced a recursive multi-step machine-learning approach for forecasting airport capacity under diverse airport configurations [26]. Young et al. utilized Long Short-Term Memory Recurrent Neural Network (LSTM RNN) deep-network models to make predictions regarding airport delays [27]. Wei Shao proposed a method for predicting flight delays using spatiotemporal trajectory convolutional networks and airport situational-awareness maps [28]. The data-driven model is favored for its high computational efficiency and real-time capacity evaluation. However, its accuracy is contingent on the size and quality of the training dataset. Considering that usable airport-operation data are often unavailable during the strategic planning phase, the direct establishment of data-driven capacity assessment models becomes impractical.
In summary, the existing analysis methods, large-scale simulation methods, and data-driven methods have limitations in solving the problem of airport layout-efficiency analyses, and a new analysis method needs to be developed. This paper takes a novel approach by applying data-driven models to augment simulation models. Machine-learning models are trained using data generated by the simulation model, thereby enhancing the efficiency of airport-capacity assessments.
3. Problem Analysis
The airfield area primarily comprises runway, taxiway, and apron facilities, as illustrated in Figure 1. When flights enter the airfield area, they undergo a sequence of services provided by the runway, taxiway, and apron facilities. The aircraft’s ground operations are depicted in Figure 1. Upon receiving landing instructions from the Air Traffic Control Center, the aircraft lands from the terminal area and enters the taxiway system. After exiting the taxiway, the aircraft traverses the slide path and reaches the designated apron, either through self-taxing or towing, where it completes several ground-support processes. Following this, a tractor pushes the aircraft away from the apron to its designated location. Subsequently, the tractor disengages from the aircraft, and the aircraft starts its Auxiliary Power Unit (APU), propelling itself forward to enter the taxiway. This process results in the formation of a taxiway queue. The aircraft, typically positioned at the end of the taxiway queue, proceeds to the runway system, forming a queue for takeoff after the preceding flight’s departure.
Figure 1.
Airport operation flow chart.
The layout of the airfield area forms a strongly connected directed graph , where represents the vertex set, and signifies the edge set. This paper employs a quantitative approach to characterize the airfield area layout by considering the number of airport facilities, their dimensions, and their relative positioning. The quantity of facilities reflects their capacity to accommodate simultaneous flight services (e.g., the number of runways, taxiways, and stands). Facility size directly impacts aircraft travel time within the facility (e.g., the length of runways and parallel taxiways). The relative arrangement of facilities provides insights into their distribution (e.g., runway spacing, runway–taxiway distance, and runway configuration). To evaluate the throughput capacity of various airport-layout schemes, this study employs flight throughput, total turnaround time, and average aircraft delay as key performance indicators for assessing the operational efficiency of the airfield layout.
4. Queuing Network Model
This section delves into the queuing-network model employed for computing aircraft throughput and delay times, encompassing both mathematical and simulation models used to address the queuing-network model. Discrete-event modeling and multi-agent modeling methods are applied to the simulation model, and the simulation model is applied to Diwopu Airport and Tianshui Airport for verification.
4.1. Mathematical Model
The literature suggests that airport facilities can be conceptualized as queuing systems. Employing the queuing theory enables us to determine the service times and delay times of these facilities [27]. In scenarios where multiple aircraft can simultaneously receive services from certain airport facilities, it is analogous to having multiple service desks. This paper, in line with this notion, abstracts the facilities within the airfield area as a queuing system. Consequently, the airfield area is portrayed as a queuing-network system, incorporating various facilities operating on a specific time logic. Table 1 offers a breakdown of the symbols used in the mathematical model and their respective interpretations (See Appendix A for other symbols).
Table 1.
Model symbolic meaning.
4.1.1. Mathematical Model of Airport Facility
Assuming that the airport facility comprises service desks, and the service time at each service desk follows a negative exponential distribution with the parameter , the service rate for the entire queuing system is computed using the following formula.
In accordance with Reference [10], the aircraft’s waiting process for service at airport facilities can be represented as a discrete-time Markov chain. The state-transition probabilities for facilities with multiple service desks are calculated using Formula (2). Considering the presence of multiple service desks, the facility’s service rate is determined based on the relationship between the queue length and the number of service desks.
represents the probability that there will be j aircraft in the queue when the kth aircraft enters the facility. can be determined using Formula (2) and the Bayesian conditional-probability formula, as illustrated in Formula (3). Ultimately, a recursive calculation formula for is derived. Since the initial state has a value of 1, the recursive formula can be resolved.
The delay time and the total time for the aircraft passing through the facility can be computed by combining and the facility service rate , as depicted in Formulas (4) and (5). The average delay time of the facility and the total time of the facility can be determined as the averages of and , as shown in Formulas (6) and (7).
The throughput of Facility m can be derived by calculating the average service rate during a specific time period, as illustrated in Formula (8).
4.1.2. Mathematical Model of Airfield Area
The aircraft’s operational process in the airfield area can be represented as a queuing-system chain. In this chain, the initial facility (runway landing) follows a queuing system described by , while subsequent queuing systems determine aircraft-arrival times based on the output of the preceding queuing system. All queuing systems in this chain operate with service rates following a negative exponential distribution . The airfield area consists of multiple viable queuing-system chains, each enabling aircraft to complete their operational process. As depicted in Figure 2, we provide an example of the airfield layout, featuring two runways and two parallel taxiways.
Figure 2.
Queuing-network model.
To determine whether Aircraft k passes through Facility m in the queuing-network system, we employ a relationship matrix . This matrix is instrumental in ascertaining the path an aircraft takes through the airport facilities, as demonstrated in Formula (9).
The delay time and the total time of an aircraft passing through the airfield area are computed by aggregating the delay times and total times of the aircraft as they traverse each facility. This process is illustrated in Formulas (10) and (11). The average delay time of the airfield area and the total time of the airfield area can be determined by calculating the averages of and , as indicated in Formulas (12) and (13).
The throughput of the airfield area can be determined by calculating the average service rate of the final facility (runway take-off) over a specific time period, as shown in Formula (14).
4.2. Simulation Model
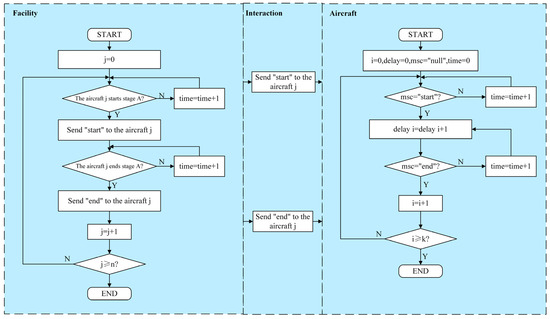
A simulation model for the airfield area has been introduced, combining discrete simulation- and agent-modeling techniques to assess airfield area operational efficiency. This model is developed using Anylogic (Version 8.8) software, employing an object-oriented approach, lightweight data structures, and stream parallelism to ensure high operational efficiency for medium-sized airfield area models.
The model performs Markov state transition at intervals of seconds, and it is structured into upper and lower layers, as illustrated in Figure 3. The lower layer represents a network structure that encompasses queuing systems for various facilities, including runways, taxiways, and aprons. This layer is used to depict the layout and operational logic of the airfield area. In contrast, the upper layer comprises aircraft agents, facility agents, resource agents, and their interactions, which are employed to establish operational rules and queuing regulations for the airfield area.
Figure 3.
Simulation model.
4.2.1. Simulation of the Airport Facilities
To simulate the queuing behavior of aircraft passing through the facility, this paper establishes a facility-queuing system, where each queuing system corresponds to four behavioral logics, denoted as follows:
- -
- Logic A: This logic represents the input of the aircraft agent. In the queuing system of runway-landing process, aircraft agents are automatically generated according to the timetable or intervals. For other queuing systems, aircraft agents are obtained from the output of the pre-queuing system.
- -
- Logic B: This logic represents the request for the use of facility resources. If the facility resources are available, the aircraft agent proceeds to Logic D to receive services. If the resources are currently occupied, the agent enters Logic C to wait.
- -
- Logic C: This logic represents the waiting queue and follows a first-come-first-served rule, where aircraft agents queue up for their turn.
- -
- Logic D: This logic represents the process of aircraft-occupying facility resources to receive services. The service time in Logic D follows a negative exponential distribution with a parameter denoted as .
In this paper, the relationship between the aircraft’s operational processes and airport facility resources is established through the utilization of the service module and resource pool module within Anylogic (Version 8.8) software. The service module effectively simulates the operational activities of aircraft within the airfield area, encompassing activities such as landing, take-off, taxiing, and maintenance support. The resource pool module simulates the facility resources available within the airfield area, which include runways, taxiways, and parking spaces. Each resource pool module is equipped with multiple service desks, with the number of these desks being equivalent to the capacity of the respective facility. Specifically, the capacity of the runway facilities is determined by the number of runways, while the capacity of taxiway facilities is calculated based on the length of the taxiways and the intervals required for taxiing. In the case of the apron, the capacity aligns with the number of available parking spaces.
The interaction between the service module and the resource pool module is established in three distinct scenarios, as depicted in Figure 3. For runways, both the take-off and landing processes of aircraft occur on the same runway, leading to the sharing of a single resource pool module between the two service modules. When it comes to taxiways, the taxiing process offers multiple taxiway options for aircraft. In such situations, a single service module corresponds to multiple resource pool modules, reflecting the various taxiway choices. Finally, for the apron, the maintenance process for each aircraft occurs at individual parking spaces, resulting in a one-to-one correspondence between a service module and a resource module.
4.2.2. Agent Behavior
To effectively capture the state of each aircraft within the queuing network and to track the delays experienced at each queuing system, a multi-agent interaction model is established, encompassing aircraft, queuing systems, and facility resources.
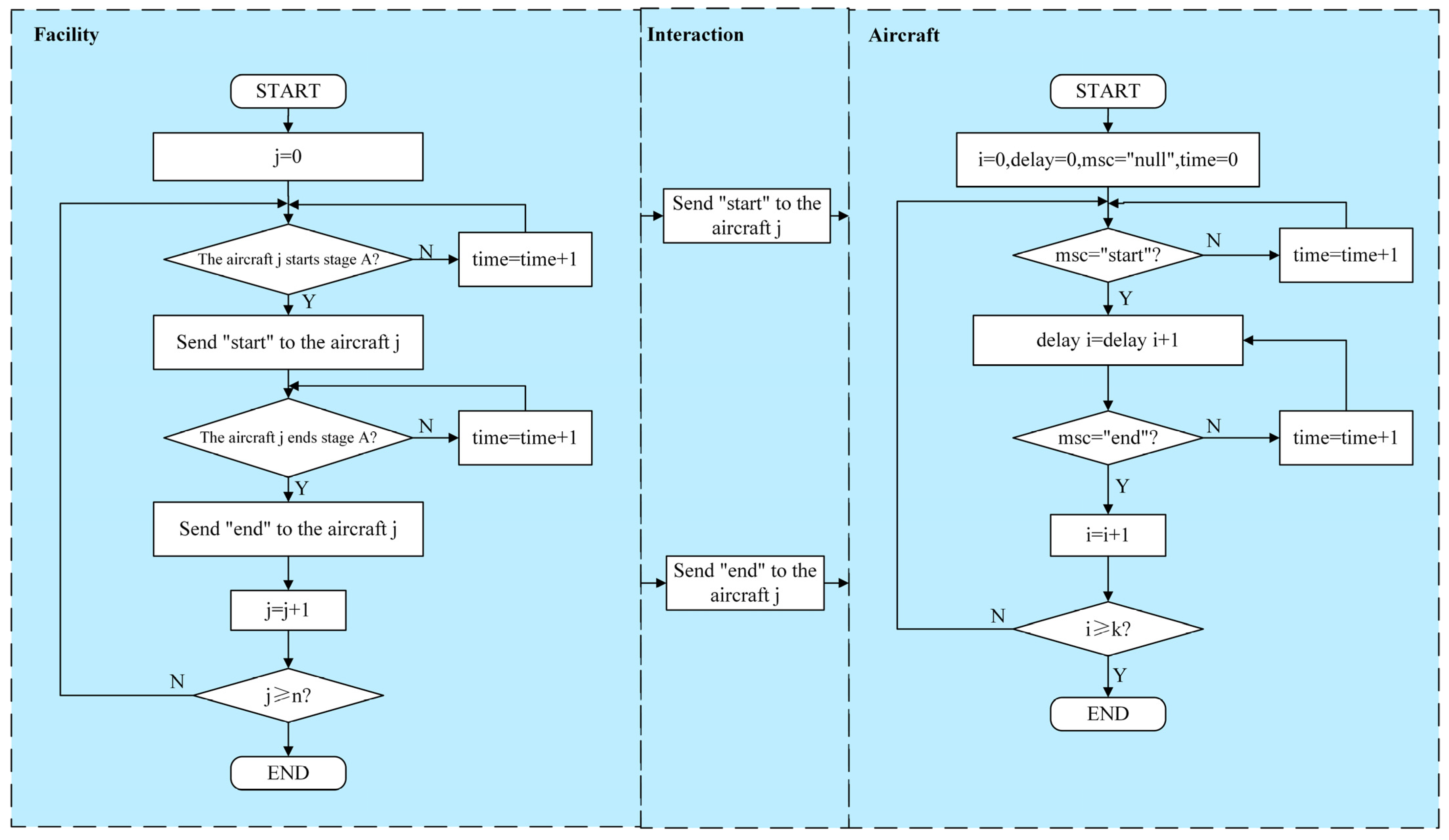
The aircraft–facility agent-interaction model is designed to enable aircraft positioning and delay statistics, which is accomplished through interactions between aircraft agents and facility agents. Figure 4 illustrates the algorithm structure for this interaction model. In this setup, each aircraft agent is aware of its position, as it receives information from the corresponding facility agent. When an aircraft agent j finds itself in the waiting queue, which corresponds to Phase C, within Airport Facility i, the time spent in this phase is recorded as the delay time for Agent j within Facility i.
Figure 4.
Aircraft–facility agent-interaction model.
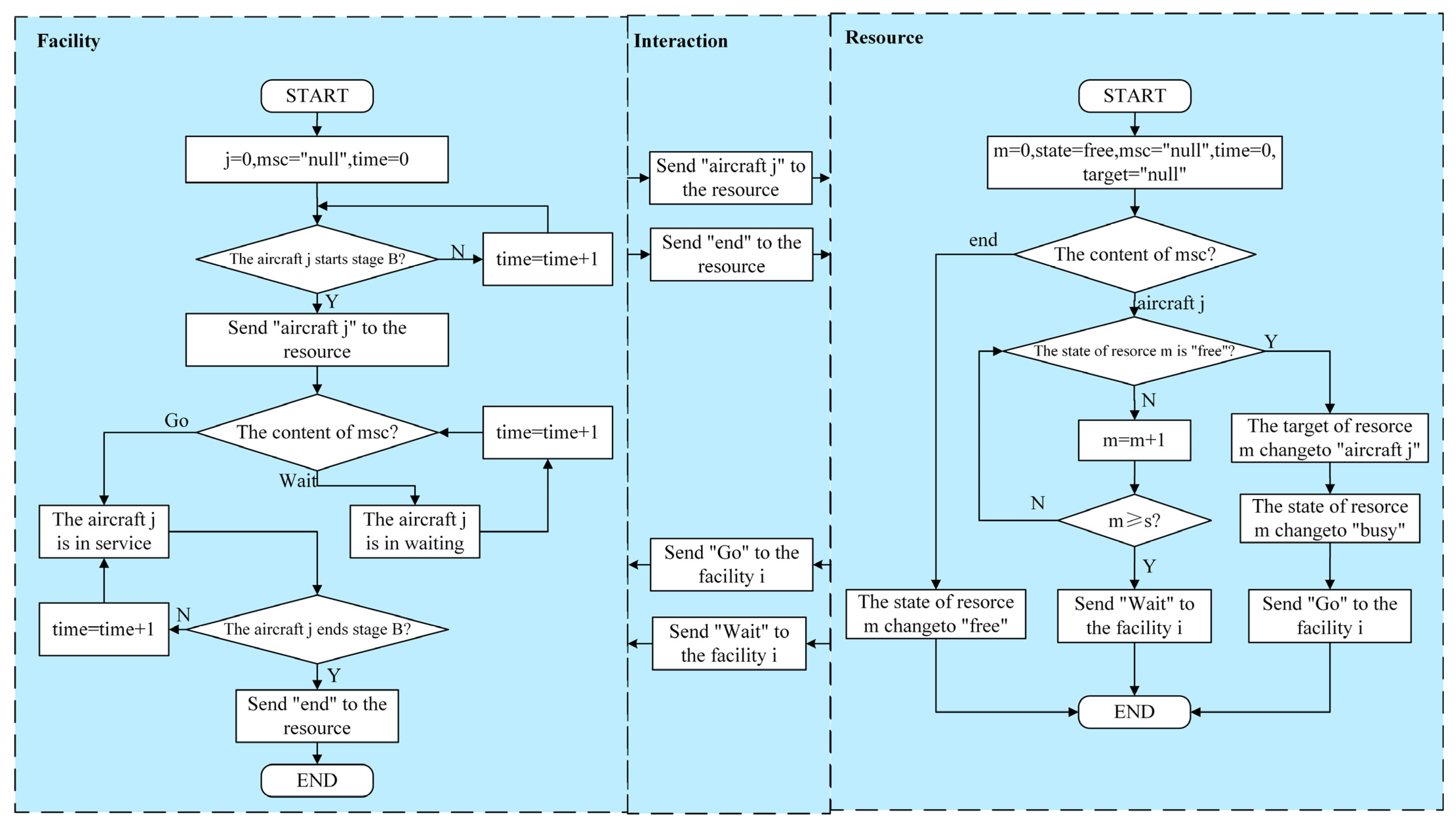
Additionally, a facility-resource agent-interaction model is established to simulate the process of facility resource occupation and release. The functional algorithm structure is depicted in Figure 5. A binary variable, denoted as “state”, is employed to represent the occupation status (either occupied or idle) of the resource agent. This variable’s value changes when the service begins and ends. When Aircraft Agent j enters the resource allocation phase (Stage B) within Airport Facility i, the facility agent scans all available resource agents to identify a resource agent with a “state” parameter, indicating it is idle to serve the aircraft agent. When the idle resource agent is occupied, its “state” parameter switches to “occupied”. Conversely, when the occupied resource agent is released, its “state” parameter reverts to “idle”.
Figure 5.
Facility–resource agent-interaction model.
4.2.3. Data Statistics
The simulation results are used to summarize essential performance metrics within the airfield area. Specifically, these metrics encompass flight throughput, total turnaround time, and average aircraft delay time. Here is a clearer description:
- -
- Flight throughput: This metric quantifies the number of aircraft that receives services within the airfield area and successfully depart within a designated unit of time. It reflects the efficiency of aircraft operations.
- -
- Total turnaround time: This metric calculates the average time it takes for all aircraft to pass through the airfield area, from their initial arrival to their departure. It provides an overall perspective on the efficiency of aircraft ground operations.
- -
- Average aircraft-delay time: This metric measures the average total delay time experienced by all aircraft within the airfield area. It offers insight into the extent of delays incurred by aircraft during their ground operations.
4.3. Application and Verification
To establish and validate the simulation model, two real-world airport scenarios were chosen: Urumqi Diwopu International Airport and Kunming Changshui International Airport. The accuracy of the simulation model was confirmed by comparing its results with historical airport data. The historical data, spanning the entire year of 2021, were organized based on hourly intervals. Subsequently, the data were categorized according to aircraft intervals, and the final results were obtained by calculating the average value within each specific interval. This approach ensures the reliability and authenticity of the simulation model’s performance assessment.
4.3.1. Application-Scenario Construction
Figure 6 and Figure 7 illustrate the layout of Diwopu Airport and Changshui Airport, and the airports’ size parameters were obtained using data from Baidu Maps. Urumqi Diwopu International Airport features a single 3600 m runway (07/25) and two parallel taxiways of the same length as the runway, with a spacing of 190 m between the runway and taxiways, and 80 m between the taxiways. The airport boasts a total of 98 stands (excluding deicing stands), including 34 covered bridge stands. Presently, the airport has a maximum support capacity of 16.88-million passengers annually, handles 137,000 tons of cargo throughput, and facilitates 139,000 flights each year.
Figure 6.
Plan of Urumqi Diwopu International Airport.
Figure 7.
Plan of Kunming Changshui International Airport.
Kunming Changshui International Airport consists of two runways, with the east runway measuring 4500 m (04/22) and the west runway measuring 4000 m (03/21). The space between these runways is 1900 m. Each runway is accompanied by two parallel taxiways of equal length, with 190 m spacing between the runway and taxiways and 100 m spacing between the taxiways. The airport provides a total of 172 parking stands, including 68 covered bridge parking stands. The current maximum support capacity for Kunming Changshui International Airport is 32.2216-million passengers per year, with an annual cargo throughput of 3772 thousand tons and 279,000 annual flights. The layout parameters of these two airports are summarized in Table 2. This information is essential for understanding the characteristics and capacities of the selected airports.
Table 2.
Airport-layout parameters.
4.3.2. Model-Validation Analysis
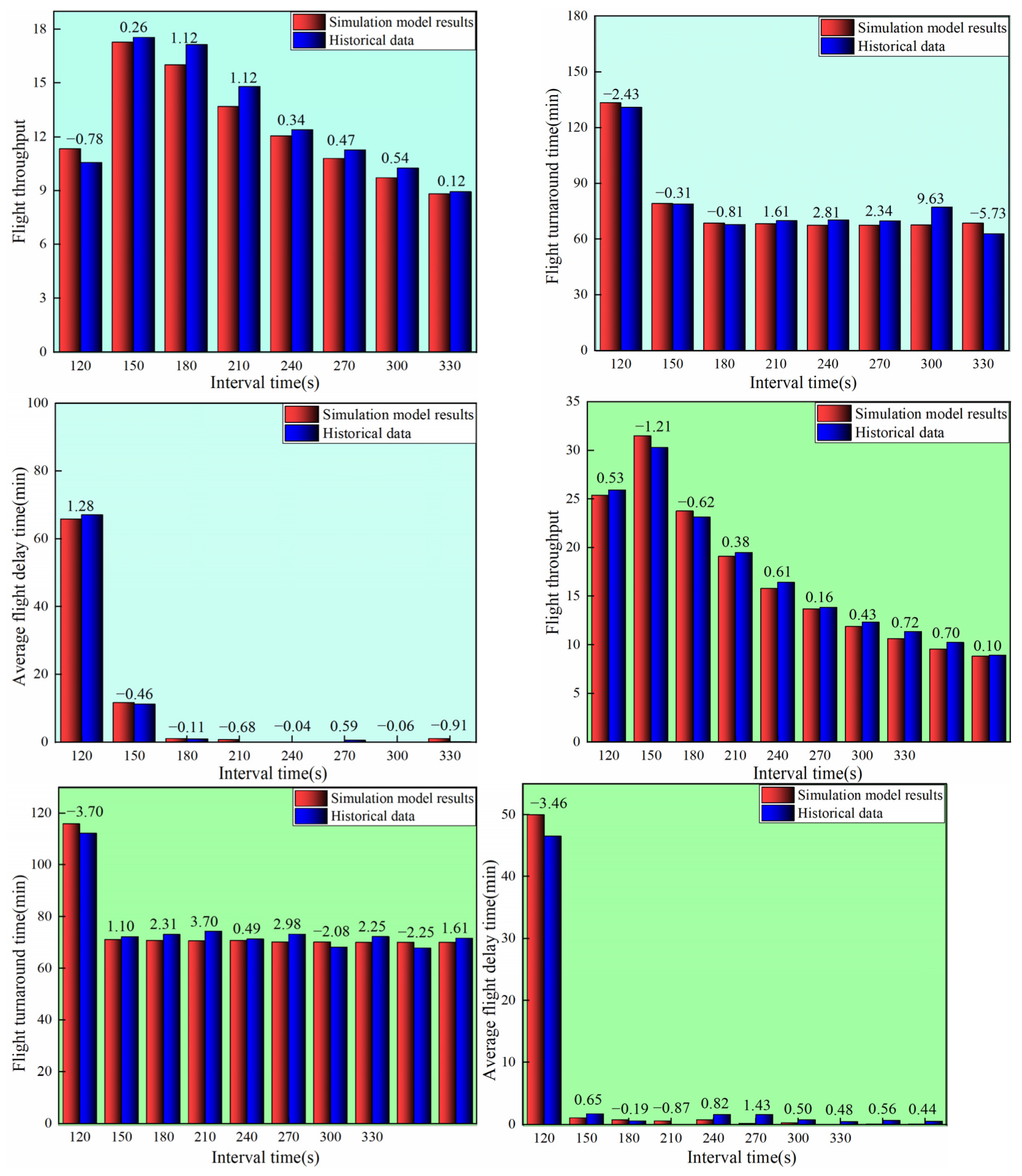
The simulation model is employed to calculate various operational parameters, such as throughput, total turnaround time, and delay time for Urumqi Diwopu International Airport and Kunming Changshui International Airport. The calculated results are then compared with historical data, as presented in Figure 8.
Figure 8.
Comparison-analysis chart.
For Urumqi Diwopu International Airport, the mean absolute differences between the simulation model and historical data for throughput, total turnaround time, and average delay time are 0.59, 3.21, and 0.52, respectively. The maximum differences observed in throughput, total turnaround time, and average delay time are 1.12, 9.63, and −4.11, respectively.
Similarly, for Kunming Changshui International Airport, the mean absolute differences between the simulation model and historical data for throughput, total turnaround time, and average delay time are 0.55, 2.23, and 0.94, respectively. The maximum differences observed in throughput, total turnaround time, and average delay time are −1.20, 3.70, and −3.46, respectively.
In summary, the calculated results for airport-operational indicators show minimal differences between the historical data and the simulation model, indicating the model’s accuracy in capturing the real-world airport operations. This demonstrates the reliability of the simulation approach.
5. Model Improvement
In this section, the ANN-PSO algorithm is applied to establish a meta-model for analyzing the layout efficiency of the airport airfield area. This meta-model allows for the rapid evaluation of the operational efficiency of various typical layouts.
The Artificial Neural Network (ANN) [29,30] is a data-mapping model that emulates the functioning of the human brain. It can effectively map complex causal relationships through adaptive learning from extensive sample data. ANN is widely employed due to its capability to approximate multi-dimensional functions. The conventional ANN-Backpropagation (BP) algorithm is susceptible to local optima and overfitting. To address these issues, Xiao et al. [31] introduced the ANN-PSO algorithm, which enhances the global search capability of the ANN algorithm. Furthermore, this study incorporates Bayesian regularization training to mitigate the common problem of overfitting in ANN algorithms. This approach provides an advanced method for analyzing and evaluating the operational efficiency of different airport layout configurations.
5.1. Datasets
The dataset used for training the neural network model for airport layout is derived from the output of the simulation model. Six distinct airport layout modes have been designed to generate corresponding data on the capacity and delay associated with various airport layouts, as illustrated in Figure 9. By conducting simulation experiments with varying parameters, the operational status of the airport can be assessed under different conditions, including facility numbers, sizes, and layout scenarios.
Figure 9.
Airport-layout pattern.
The input parameters that characterize the airport layout include factors such as arrival intervals, runway numbers, runway spacing, layout modes, parallel taxiway numbers, parallel taxiway lengths, runway–taxiway spacing, and the number of parking stands. On the other hand, the output parameters that describe airport operations consist of airport throughput, total turnaround time, and average delay time.
To assess the impact of airport layout on airport operations, this study classifies layout modes into three categories based on the relative position of the apron with respect to the runway. These categories are labeled as “the same side”, “the different side”, and “the middle side”, corresponding to Plans c/d, Plan e, and Plan f in Figure 9. The different layout modes are numbered from 1 to 3 to differentiate them from the single runway layout mode, which is uniformly labeled as 0.
A recent study that delves into the sample-size requirements for applying artificial neural networks (ANN) in selection models has recommended the use of a sample size that is at least 50 times the estimated weight parameters [32]. In our case, after conducting parameter-change simulation experiments, we collected a dataset comprising 75,000 data points, which is a volume 100 times larger than the number of estimated weight parameters.
For data processing, we divided this dataset into three subsets: 70% of the data was allocated to the training set, 30% to the test set, and a further 20% was extracted from the training set to create the validation set. The training set is employed as the primary data source to establish the neural network model. The test set, on the other hand, is not used for training but is reserved solely for evaluating the final model. The validation set plays a crucial role in providing unbiased performance assessments during both training and hyperparameter tuning.
Since the data in our study originate from simulation models encompassing various multi-airport layouts, they were both randomly shuffled before splitting into training sets and test sets during the training process. This randomization approach ensures that the neural network model does not overemphasize learning from specific airport-layout patterns.
5.2. Artificial Neural Network
In building the neural network model, a critical challenge lies in determining the model’s structure and its associated parameters. In this study, we have adopted a neural network structure composed of an input layer, an output layer, and two hidden layers. The network’s structural diagram is depicted in Figure 10.
Figure 10.
Neural network structure chart.
Specifically, the input layer comprises eight neurons, each corresponding to one of the eight influencing factors: arrival interval , number of runways , runway spacing , dual runway configuration , parallel taxiway number , parallel taxiway length , runway–taxiway spacing , and stands number . These factors serve as the input nodes for the neural network.
On the other hand, the output layer consists of three neurons, each corresponding to one of the three output parameters: throughput , total turnaround time , and average delay time . These parameters are the model’s output nodes, and the neural network works to map the input factors to these specific output metrics.
The connection between two adjacent neural network layers is established through weight coefficients and activation functions. Activation functions determine how a neuron processes and generates an output based on its input signal, introducing nonlinearity into the neural network’s computations. Weight coefficients play a crucial role in amplifying or attenuating the neural signals received by each neuron, allowing for the adjustment of a neuron’s output by modifying these weight coefficients. For each individual neuron, the interneuronal connection relationship can be expressed as shown in Equation (15).
where denotes the activation function; is the output value of th neuron; and express weight coefficients.
During a known set of input parameters , a corresponding set of output parameters , and a specific network weight coefficient matrix representing the airport layout pattern, the function can be used to calculate airport operation-efficiency indicators. This function approximately defines the mapping relationship between the input characteristic variables and the output variables. When not considering the over-fitting issue, the primary objective of the neural network model is to adjust the weight coefficient matrix to maximize the model’s ability to approximate the parameter set , effectively minimizing the discrepancy between the function and the output parameter set . The neural network training performance can be evaluated using an error function, which can be defined as the error matrix in Equation (16) and the error function in Equation (17).
where represents the th neural network output variable of th group data; represents for the th original output variable of th group data; represents the number of datasets; and represents the number of output variables, with Number 3 in this paper.
5.3. PSO Optimization
The optimization of the initial weights of the neural network is of critical importance for improving the predictive accuracy of the model. Particle Swarm Optimization (PSO), a fundamental search algorithm based on collaborative particle movement, offers exceptional search capabilities. In this study, the PSO algorithm, which incorporates inertia weight and learning-factor adjustments based on the number of iterations, is employed to optimize the ANN and enhance its global search capabilities.
The core of the optimized PSO algorithm involves the following steps:
- -
- Initializing a group of particles in the solution space, where the weights of the neural network are represented as the positions of particles. Each particle represents a potential solution.
- -
- Using the training-error function as the fitness function, particles collaboratively search for the optimal solution in the solution space by following the current best particle and updating their individual positions based on individual and group best values.
- -
- Selecting the best particle to update both individual and group best values iteratively until the optimal solution, which represents the optimal initial weights of the neural network, is determined.
The updating of the position and speed of particles is mathematically expressed in Equations (18) and (19).
where denotes the th particle; represents the maximum iteration number; is the current particle velocity; expresses the current particle position; is the current individual extreme value; is the extreme value of the current population; and are random numbers of intervals; is the dynamic nonlinear inertia weight; expresses the initial inertia weight; and are dynamic nonlinear individual learning factors and dynamic nonlinear global learning factors in the th iteration, respectively; and and represent the initial individual learning factor and initial population learning factor, respectively. The inertia weight reflects the extent to which the current velocity of particles inherits the previous velocity. A larger inertia weight contributes to the global search, while a smaller inertia weight facilitates the local search.
5.4. Bayesian Regularization Training
References in the field have suggested that smaller weight coefficients result in reduced over-fitting and faster convergence while still maintaining high generalization performance for inputs that are not part of the training set [33]. In the context of Artificial Neural Networks (ANN), Bayesian regularization is used to enhance computational accuracy by reducing the weight coefficients, minimizing training errors, improving training performance, and mitigating over-fitting in the ANN model.
Bayesian regularization is an extension of the Levenberg–Marquardt (LM) algorithm. It incorporates feedback not only from the performance function error but also from the weight values, as shown in the network training function in Equation (21). The steps for Bayesian regularization training are as follows:
- (a)
- Randomly initialize parameters and and set up coefficient matrices and based on the results obtained from Particle Swarm Optimization (PSO).
- (b)
- Update parameters and according to Equation (20) and adjust parameters , , , and using Equation (21).
- (c)
- Employ a one-step Levenberg–Marquardt algorithm to calculate the minimum objective function, denoted as .
- (d)
- Iterate through steps (b) and (c) until the network reaches convergence.where denotes the sum of squares of all network weight coefficients, and represent the regularization coefficients of performance function, respectively. The value of the coefficient represents the emphasis of network training. When , the error of training samples tends to decrease with the increase of the training times. When , the weight value tends to decrease, and the network output becomes smooth as the training times increase; expresses the number of effective parameters, representing the number of connection weights of the neural networks that can reduce training errors; denotes the Hessian matrix of Performance Function .
5.5. Super Parameter Adjustment and Performance Comparisons
In machine learning, hyperparameters need to be defined prior to the learning process. The optimization of hyperparameters is typically performed through a technique called grid search, which involves manually specifying a subset of the hyperparameter space and conducting a detailed search within that subset. To optimize the hyperparameters of the neural network model, we employed grid search to identify the hyperparameter set that yields the highest accuracy in predicting airport-operation indicators.
During the grid search, we varied the number of learning epochs from 500 to 1000 and the number of neuron nodes in the hidden layer from 10 to 100. We also experimented with different activation functions, including sigmoid, tanh, softsign, and ReLU. The results of our calculations demonstrated that the optimal model performance was achieved with 945 learning epochs, 50 nodes in the first layer of the neural network, 30 nodes in the second layer, and the ReLU activation function.
In order to test the accuracy of the ANN-PSO model, this paper randomly selects 100 layouts in the test set and compares the throughput, turnaround time, and delay time output by the ANN-PSO model with the simulation model results and the ANN-BP model results, as shown in Figure 11.

Figure 11.
Performance comparison and verification. (a) Flight throughput, (b) turnaround time, (c) average delay time.
It can be seen that compared with the traditional ANN-BP model, the improved ANN-PSO model obviously has higher convergence and stability, especially in the turnaround time. The turnaround time data have a large fluctuation range, and the training effect of the traditional ANN-BP model is not stable. In contrast, the improved ANN-PSO model has better convergence. The above results show that the training effect of the ANN-PSO model is obviously better than the ANN-BP model.
To further explore the accuracy of the model, Figure 12 shows the normalized comparison between the predicted values of the ANN-PSO model and the simulation results on the test set. The results show that the ANN-PSO model has good predictive ability, which improves our confidence in using the model in further analysis.
Figure 12.
The comparison between predicted data by ANN-PSO and simulation data.
6. Experiments and Results
In this section, we conduct computer-simulation experiments to analyze the sensitivity of airfield area parameters, study the phase transition of traffic flow, and investigate the mechanisms influencing operating efficiency.
6.1. Sensitivity Analysis
To delve deeper into the impact of airport-layout indicators on airport-operation indicators, we utilize the Pearson correlation coefficient analysis method to examine the relationships between pairs of airfield area-layout variables and efficiency indicators. The calculation equation for the Pearson correlation coefficient analysis method is provided in Equation (22), and the corresponding thermodynamic diagram displaying the calculated correlation coefficients is presented in Figure 13.
where represents the Pearson correlation coefficient, and represent the sample standard value, and and stand for the average value of the sample standard value.
Figure 13.
Thermal diagram of correlation coefficient.
As illustrated in the figure, there exists a substantial correlation between flight throughput and several factors, including arrival interval, runway number, runway configuration, parallel taxiway number, and stand number, with correlation coefficients of −0.450, 0.395, 0.332, 0.138, and 0.105, respectively. A shorter arrival interval, more runways, increased parallel taxiways, and more stands are associated with higher flight throughput.
Total turnaround time demonstrates a strong correlation with the arrival interval, runway number, runway configuration, parallel taxiway number, and parallel taxiway length, with correlation coefficients of −0.613, −0.302, −0.232, −0.019, and 0.012, respectively. A longer arrival interval, more runways, additional parallel taxiways, and longer parallel taxiways are related to shorter total turnaround times for aircraft.
The average delay time is significantly correlated with the arrival interval, the number of runways, runway configuration, and the number of parallel taxiways, with correlation coefficients of −0.608, −0.326, −0.245, and −0.023, respectively. A longer arrival interval, more runways, and increased parallel taxiways are associated with reduced average delay times.
6.2. Phase Transformation Analysis of Traffic Flow in the Airfield
The simulation results reveal distinct phases in the traffic flow within the airfield area, as depicted in Figure 14. The airfield traffic flow progresses through four evolutionary phases: “Free State”, “Smooth State”, “Metastable State”, and “Congested State”.
Figure 14.
Traffic flow phase-change chart.
Free State: In this phase, the traffic flow density in the airfield area is exceptionally low, and flights are widely dispersed across the area. Conflicts and bottlenecks are rare, allowing flights to receive services without significant waiting. Average delay times are minimal, total turnaround times are at their lowest, and flight throughput steadily increases with decreasing arrival intervals.
Smooth State: During this phase, aircraft are evenly distributed throughout the airfield area. Some facilities begin to experience congestion and generate waiting queues, but the congestion is not widespread. Average delay times and total turnaround times increase with shorter arrival intervals, while flight throughput decreases.
Metastable State: In this phase, traffic flow density reaches high levels, and significant congestion becomes evident across the airfield area. The congestion spreads from select facilities to most facilities, reaching a critical point of extreme congestion. During this phase, average delay times and total turnaround times fluctuate irregularly but generally stabilize. Flight throughput experiences a sharp decline as the arrival interval decreases.
Congested State: Here, the traffic-flow density in the airfield area approaches saturation. Arriving flights comprise the entire airfield area, resulting in extensive waiting queues that reach facility capacity limits. Under the pressure of numerous incoming flights, departing flights struggle to leave the airport smoothly, leading to severe congestion throughout the airfield area. Average delay times and total turnaround times increase significantly with shorter arrival intervals, and the flight throughput approaches zero.
These phases reflect the dynamic and complex nature of airfield traffic and highlight the impact of arrival intervals and facility capacity on the operational efficiency of the airfield area.
6.3. Analysis on Key Factors of Plane Layout of the Airfield Area
Based on the sensitivity analysis and the phase-evolution analysis, we conducted a detailed study of the correlations between airport operation efficiency indicators and key layout indicators. Specifically, we conducted orthogonal flight-operation tests using the airport traffic operation simulation system. These tests allowed us to evaluate the flight throughput, total turnaround time, and average delay time for six different airfield area-layout schemes. We considered various arrival intervals and combinations of stands for our tests. The results are presented in Figure 15.
Figure 15.
Simulation test results. (a) Flight throughput with 20 stands, (b) turnaround time with 20 stands, (c) average delay time with 20 stands, (d) Flight throughput with 40 stands, (e) turnaround time with 40 stands, (f) average delay time with 40 stands, (g) Flight throughput with 80 stands, (h) turnaround time with 80 stands, (i) average delay time with 80 stands.
In the figures:
(a), (b), and (c) illustrate the flight throughput, total turnaround time, and average delay time for the six layout schemes with 20 stands.
(d), (e), and (f) correspond to the flight throughput, total turnaround time, and average delay time for the six layout schemes with 40 stands.
(g), (h), and (i) represent the flight throughput, total turnaround time, and average delay time for the six layout schemes with 80 stands.
These test results provide valuable insights into the performance of different airfield layout configurations under varying operational conditions, particularly in terms of stands and arrival intervals.
In general, the throughput, total turnaround time, and average delay time for different layout schemes exhibit significant variations, particularly when considering small arrival intervals (less than 150 s). In this paper, we use the average integral value of each index as the performance measure. The operation conditions of six layout schemes under three different stand-quantity levels are calculated and summarized in Table 3 and Table 4.
Table 3.
Layout scheme-operation statistics Ⅰ (arrival intervals less than 150 s).
Table 4.
Layout scheme operation statistics Ⅱ (arrival intervals more than 150 s).
Table 3 illustrates the operation of the airfield area in congested, metastable, and smooth states, while Table 4 reflects the operation of the airfield area in the free state. As observed from Table 4, during the free state, the number and layout of facilities have minimal impact on the operating efficiency of the flight area. In this state, the delay time is nearly zero, and the turnaround time mainly reflects the unimpeded operational time under different layout conditions.
Analyzing the data in Table 3 reveals several significant conclusions. Firstly, regarding the number of facilities, the number of runways has a substantial impact on the airfield area operation. Compared to the single-runway configuration (Plan a and Plan b), the dual-runway configuration (Plan c, Plan d, Plan e, and Plan f) improved throughput by 221.24%, reduced turnaround time by 29.35%, and decreased delay time by 60.49%. This observation is intriguing because, intuitively, a dual-runway configuration should at most double the throughput compared to a single-runway configuration. However, when the arrival interval is sufficiently short, the single-runway configuration enters the metastable and congested states earlier, resulting in a much lower throughput compared to the dual-runway configuration.
Secondly, in terms of the number of taxiways, the layout with dual parallel taxiways (Plan b and Plan d) increased throughput by 10.09% compared to the single parallel taxiway configurations (Plan a and Plan c). However, it also led to an 18.44% increase in turnaround time and a 46.64% increase in delay time. The additional taxiways not only improve airport throughput but also substantially increase aircraft turnaround time and delay time. The growth in turnaround time and delay time exceeds the growth in throughput, as an abundance of taxiways can create more space for congestion, leading to higher levels of delay. It is essential to emphasize that in practice, parallel taxiways serve not only to enhance operational efficiency but also to increase the airport’s resilience in emergency situations.
Lastly, concerning the number of stands, having 40 stands compared to 20 stands results in a 79.52% increase in throughput, an 8.62% reduction in turnaround time, and a 25.89% decrease in delay time. Similarly, increasing the number of stands from 20 to 80 yields an 89.09% increase in throughput, a 1.94% reduction in turnaround time, and a 6.96% decrease in delay time. This suggests that increasing the number of stands can enhance airfield area throughput and reduce aircraft turnaround time and delay time. However, an excessive number of stands may lead to increased turnaround and delay times. Notably, the impact of the number of stands is more pronounced in the dual-runway configuration compared to the single-runway configuration.
Considering the layout modes, this paper primarily focuses on three typical dual-runway layouts: centralized apron arrangement on one side (Plan d), distributed apron arrangement on both sides (Plan e), and distributed apron arrangement in the middle (Plan f). When compared to Plan d, Plan e resulted in a 10.44% increase in throughput, a 2.58% increase in turnaround time, and an 8.67% increase in delay time. In comparison, Plan f, when compared to Plan d, exhibited a 10.88% increase in throughput, a 3.99% increase in turnaround time, and a 16.57% increase in delay time.
Among the three dual-runway layout schemes, Plan f achieved the highest throughput, followed by Plan e and Plan d, respectively. This outcome aligns with the ground taxing path length of aircraft in these three schemes. However, when it comes to turnaround time and delay time, Plan f had the highest values, followed by Plan e and Plan d, respectively. Despite having the highest throughput, Plan f also had the longest turnaround time and delay time. A more in-depth analysis reveals that Plan f, when compared to Plan e and Plan d, features the longest shared taxiways (including Taxiway 6, Taxiway 7, Taxiway 8, and Taxiway 9 in Figure 5). Under the same operational demand, the greater likelihood of congestion in Plan f leads to its highest turnaround time and delay time, despite having the shortest taxi path. In terms of overall throughput and delay, Plan f demonstrated the highest operational efficiency. Except for specific cases, the layout mode of Plan f remains recommended.
7. Conclusions
This study integrates the queuing-network theory and machine-learning methods to develop a model for predicting the operation efficiency of airfield area layouts. The model comprises four main steps. Firstly, the queuing-network theory is employed to derive flight throughput, total turnaround time, and average delay time in the airfield area. Secondly, a dynamic-simulation model of ground operations in the airfield area is established using a combination of multi-agent modeling and discrete modeling, considering different layout modes, and operational-efficiency indicators for the airfield area are calculated. Thirdly, computer-simulation orthogonal tests are conducted to evaluate the operational efficiency of the airfield area across 75,000 different airport-layout modes. Finally, based on the results of the simulation orthogonal tests, a meta-model using the ANN-PSO algorithm is constructed to analyze the layout efficiency of the airport airfield area. Additionally, the performance of the simulation model is evaluated using operational data from Urumqi Diwopu International Airport and Kunming Changshui International Airport. The results demonstrate that the approach proposed in this study exhibits a consistent performance in predicting airport operation efficiency across various layout modes.
Analyzing the experimental results reveals several noteworthy conclusions. Notably, there is a significant correlation between operational efficiency indicators, including flight throughput, total turnaround time, and delay time, and key factors such as arrival interval, runway number, parallel taxiway number, stand number, and runway configuration. The study also identifies phase-transition characteristics in the airfield area’s traffic flow concerning the arrival interval. These phase transitions can be categorized into four distinct phases: “Free State”, “Smooth State”, “Metastable State”, and “Congestion State”, each characterized by different traffic-flow dynamics. Regarding airfield area layout analysis, the study finds that dual-runway configurations outperform single-runway configurations significantly. Dual-runway setups improve throughput by 221.24%, reduce turnaround time by 29.35%, and decrease delay time by 60.49%. When considering the number of taxiways, dual-parallel taxiways enhance throughput by 10.09%, though they also lead to an 18.44% increase in turnaround time and a 46.64% increase in delay time. Similarly, an increased number of stands, from 20 to 40, leads to a 79.52% increase in throughput, an 8.62% reduction in turnaround time, and a 25.89% decrease in delay time. When there are 80 stands, the throughput increases by 89.09% with a 1.94% reduction in turnaround time and a 6.96% decrease in delay time when compared to 20 stands. In terms of the layout mode, Plan f demonstrates the highest throughput, followed by Plan e and Plan d, respectively. Plan f also exhibits the highest operation efficiency when considering overall throughput and delay, making it a recommended choice for many scenarios. These findings shed light on the intricate relationships between layout factors and operational efficiency in airport flight areas, providing valuable insights for optimizing airport designs.
In this paper, our analysis of the airfield layout has primarily focused on operational efficiency. However, we acknowledge that cost is a crucial factor in the selection of an optimal-layout scheme. Therefore, our next stage of research will involve a more comprehensive analysis that considers both operational efficiency and cost. Additionally, we recognize that the operation mode of dual runways is another important element to be considered when designing airfield layouts. This holistic approach will provide a more balanced and informed perspective on an airfield-layout selection, ensuring that it aligns with efficiency goals, budget constraints, and the specific operational requirements of dual-runway configurations.
Author Contributions
Z.C.: Mathematical model, simulation model, ANN-PSO algorithm, Result analysis, Writing—original draft. X.C.: Investigation, mathematical model, Writing—review. C.L.: ANN-PSO algorithm, Writing—review. Y.Q.: Simulation model. G.W.: Result analysis. W.T.: Investigation. All authors have read and agreed to the published version of the manuscript.
Funding
The authors greatly acknowledge the financial support for publication fees by College of Aerospace Engineering, Air Force Engineering University, China.
Data Availability Statement
Data are contained within the article.
Conflicts of Interest
The authors declare no conflict of interest.
Appendix A. Symbol Specification
| Symbolic Name | Meaning of Symbol |
| Time period in which the kth aircraft arrives | |
| Duration of each time period | |
| Service rate of the mth facility | |
| Service rate of a single server system at the mth facility | |
| Number of server system at the mth facility | |
| The probability that there are i aircrafts to be completed immediately after the arrival of the kth aircraft, since there were j aircrafts to be completed immediately after the arrival of the (k − 1)th aircraft | |
| The probability that there are i aircrafts to be completed immediately after the arrival of the kth aircraft | |
| Number of aircraft in front at the time of arrival of the kth aircraft | |
| Inter-arrival time between kth and (k + 1)th aircraft | |
| Time of arrival of the kth aircraf | |
| The average delay time of the kth aircraft at the mth facility/the mth facility/the kth aircraft/airfield area | |
| The average total time of the kth aircraft at the mth facility/the mth facility/the kth aircraft/airfield area | |
| The throughput of the mth facility/airfield area | |
| The incidence matrix of the kth aircraft and the mth facility | |
| Arrival interval | |
| Number of runways | |
| Runway spacing | |
| Dual-runway configuration | |
| Parallel taxiway number | |
| Parallel taxiway length | |
| Runway–taxiway spacing | |
| Stands number | |
| Throughput | |
| Total turnaround time | |
| Average delay time | |
| Activation function | |
| th neuron | |
| Weight coefficients | |
| th group data | |
| th group data | |
| The number of datasets | |
| The number of output variables | |
| The maximum iteration number | |
| The current particle velocity | |
| The current particle position | |
| The current individual extreme value | |
| The extreme value of the current population | |
| The dynamic nonlinear inertia weight | |
| The initial inertia weight | |
| Dynamic nonlinear individual learning factors | |
| Dynamic nonlinear global learning factors | |
| The initial individual learning factor | |
| Initial population learning factor | |
| The sum of squares of all network weight coefficients | |
| The regularization coefficients of performance function | |
| The number of effective parameters | |
| Pearson correlation coefficient | |
| Sample standard value | |
| Average value of sample standard value |
References
- Macioszek, E. Functioning of Selected Airports in Poland. Sci. J. Silesian Univ. Technol. Ser. Transp. 2021, 112, 135–144. [Google Scholar] [CrossRef]
- Macioszek, E.; Ahac, S. Analysis of the Transport Volume of Passengers and Cargo on the Example of the Warsaw-Okęcie International Airport (Poland). Sci. J. Silesian Univ. Technol. Ser. Transp. 2023, 120, 151–164. [Google Scholar] [CrossRef]
- China Civil Aviation Administration; National Development and Reform Commission; Ministry of Transport. China’s ‘14th Five-Year’ Civil Aviation Development Plan; China Civil Aviation Administration: Beijing, China, 2021. [Google Scholar]
- Blumstein, A. An Analytical Investigation of Airport Capacity; Cornell Aeronaut. Lab Inc.: Buffalo, NY, USA, 1960. [Google Scholar]
- Ball, C.T. Model Users’ Manual for Airfield Capacity and Delay Models; National Technical Information Service: Springfield, VA, USA, 1976. [Google Scholar]
- Kicinger, R.; Cross, C.; Myers, T.; Krozel, J.; Mauro, C.; Kierstead, D. Probabilistic Airport Capacity Prediction Incorporating the Impact of Terminal Weather. In Proceedings of the AIAA Guidance, Navigation and Control (GNC) Conference, Portland, OR, USA, 8–11 August 2011; pp. 1–23. [Google Scholar]
- Koopman, B.O. Air-Terminal Queues under Time-Dependent Conditions. Oper. Res. 1972, 20, 1089–1114. [Google Scholar] [CrossRef]
- Willemain, T.R.; Fan, H.; Ma, H. Statistical Analysis of Intervals between Projected Airport Arrivals. Rensselaer Polytech. Inst. DSES Tech. Rept 2004, 32, 4–38. [Google Scholar]
- Pyrgiotis, N.; Malone, K.M.; Odoni, A. Modelling Delay Propagation within an Airport Network. Transp. Res. Part C Emerg. Technol. 2013, 27, 60–75. [Google Scholar] [CrossRef]
- Lanning, J. Concept of Operations for the Next Generation Air Transportation System; Joint Planning and Development Office: Washington, DC, USA, 2007. [Google Scholar]
- Gupta, S. Transient Analysis of D (t)/M (t)/1 Queuing System with Applications to Computing Airport Delays. Ph.D. Thesis, Massachusetts Institute of Technology, Cambridge, MA, USA, 2010. [Google Scholar]
- Simaiakis, I.; Balakrishnan, H. A Queuing Model of the Airport Departure Process. Transp. Sci. 2016, 50, 94–109. [Google Scholar] [CrossRef]
- Jacquillat, A.; Odoni, A.R. Endogenous Control of Service Rates in Stochastic and Dynamic Queuing Models of Airport Congestion. Transp. Res. Part E Logist. Transp. Rev. 2015, 73, 133–151. [Google Scholar] [CrossRef][Green Version]
- Bazargan, M.; Fleming, K.; Subramanian, P. A Simulation Study to Investigate Runway Capacity Using TAAM. Winter Simul. Conf. Proc. 2002, 2, 1235–1243. [Google Scholar]
- Wang, J.J.; Datta, K.; Isaacson, D. Simulation of Expedite Departure Path at Potomac TRACON. In Proceedings of the 24th Digital Avionics Systems Conference, Washington, DC, USA, 30 October–3 November 2005; Volume 1, pp. 1–12. [Google Scholar]
- Odoni, A.R.; Bowman, J.; Delahaye, D.; Deyst, J.J.; Feron, E.; Hansman, R.J.; Khan, K.; Kuchar, J.K.; Pujet, N.; Simpson, R.W. Existing and Required Modeling Capabilities for Evaluating ATM Systems and Concepts; National Aeronautics and Space Administration: Washington, DC, USA, 2015. [Google Scholar]
- Wang, C.; Zhang, X.; Xu, X. Simulation Study on Airfield System Capacity Analysis Using SIMMOD. In Proceedings of the 2008 International Symposium on Computational Intelligence and Design, Wuhan, China, 17–18 October 2008; Volume 1, pp. 87–90. [Google Scholar]
- Krstić Simić, T.; Babić, O. Influence of Airport Airside Area Layouts and Air Traffic Management Tactics on Flight Cost Efficiency. Transp. Plan. Technol. 2020, 43, 208–222. [Google Scholar] [CrossRef]
- Wei, G.; Siyuan, J. Simulation Study on Closely Spaced Parallel Runway Analysis Using SIMMOD Plus. In Proceedings of the 2010 International Conference on Intelligent Computation Technology and Automation, Changsha, China, 11–12 May 2010; Volume 3, pp. 344–347. [Google Scholar]
- Davidrajuh, R.; Lin, B. Exploring Airport Traffic Capability Using Petri Net Based Model. Expert Syst. Appl. 2011, 38, 10923–10931. [Google Scholar] [CrossRef]
- Mota, M.M.; Boosten, G.; De Bock, N.; Jimenez, E.; de Sousa, J.P. Simulation-Based Turnaround Evaluation for Lelystad Airport. J. Air Transp. Manag. 2017, 64, 21–32. [Google Scholar] [CrossRef]
- Malandri, C.; Mantecchini, L.; Paganelli, F.; Postorino, M.N. Impacts of Unplanned Aircraft Diversions on Airport Ground Operations. Transp. Res. Procedia 2020, 47, 537–544. [Google Scholar] [CrossRef]
- Kim, A.; Rokib, S.A.; Liu, Y. Refinements to a Procedure for Estimating Airfield Capacity. Transp. Res. Rec. 2015, 2501, 18–24. [Google Scholar] [CrossRef]
- Houston, S.; Murphy, D. Predicting Runway Configurations at Airports. Transp. Res. Board Annu. Meet. 2012, 12, 3682. [Google Scholar]
- Shohel, A. A Multi-Layer Artificial Neural Network Approach. In Proceedings of the 8th International Conference on Research in Air Transportation (ICRAT 2018), Castelldefels, Spain, 26–29 June 2018. [Google Scholar]
- Khater, S.; Rebollo, J.; Coupe, W.J. A Recursive Multi-Step Machine Learning Approach for Airport Configuration Prediction. In Proceedings of the AIAA Aviation 2021 Forum, Virtual, 2–6 August 2021; pp. 1–14. [Google Scholar]
- Kim, Y.J.; Choi, S.; Briceno, S.; Mavris, D. A Deep Learning Approach to Flight Delay Prediction. In Proceedings of the 2016 IEEE/AIAA 35th Digital Avionics Systems Conference (DASC), Sacramento, CA, USA, 25–29 September 2016; pp. 1–6. [Google Scholar]
- Shao, W.; Prabowo, A.; Zhao, S.; Koniusz, P.; Flora, D. Predicting Flight Delay with Spatio-Temporal Trajectory Convolutional Network and Airport Situational Awareness Map. Neurocomputing 2021, 472, 280–293. [Google Scholar] [CrossRef]
- Pereira, M.; Lang, A.; Kulcsár, B. Short-Term Traffic Prediction Using Physics-Aware Neural Networks. Transp. Res. Part C Emerg. Technol. 2022, 142, 103772. [Google Scholar] [CrossRef]
- Zhang, X.; Zhong, S.; Mahadevan, S. Airport Surface Movement Prediction and Safety Assessment with Spatial–Temporal Graph Convolutional Neural Network. Transp. Res. Part C Emerg. Technol. 2022, 144, 103873. [Google Scholar] [CrossRef]
- Xiao, G.; Juan, Z.; Zhang, C. Detecting Trip Purposes from Smartphone-Based Travel Surveys with Artificial Neural Networks and Particle Swarm Optimization. Transp. Res. Part C Emerg. Technol. 2016, 71, 447–463. [Google Scholar] [CrossRef]
- Alwosheel, A.; van Cranenburgh, S.; Chorus, C.G. Is Your Dataset Big Enough? Sample Size Requirements When Using Artificial Neural Networks for Discrete Choice Analysis. J. Choice Model. 2018, 28, 167–182. [Google Scholar] [CrossRef]
- Cawley, G.C.; Talbot, N.L.C. Preventing Over-Fitting during Model Selection via Bayesian Regularisation of the Hyper-Parameters. J. Mach. Learn. Res. 2007, 8, 841–861. [Google Scholar]
Disclaimer/Publisher’s Note: The statements, opinions and data contained in all publications are solely those of the individual author(s) and contributor(s) and not of MDPI and/or the editor(s). MDPI and/or the editor(s) disclaim responsibility for any injury to people or property resulting from any ideas, methods, instructions or products referred to in the content. |
© 2024 by the authors. Licensee MDPI, Basel, Switzerland. This article is an open access article distributed under the terms and conditions of the Creative Commons Attribution (CC BY) license (https://creativecommons.org/licenses/by/4.0/).















