Next Article in Journal
On the Performance of Solar Thermophotovoltaics (STPVs) and Wavelength-Selective Thermophotovoltaics (TPVs): Case Study of a High-Rise Residential Building in a Hot and Semi-Arid Climate
Next Article in Special Issue
Exploring the Use of Lean, Offsite and Simulation in Housing Delivery: Evidence from the UK
Previous Article in Journal
The Effects of Economic Sector GDP on Low-Income Housing Supply, Colombia’s Regions Case
 
 
Font Type:
Arial Georgia Verdana
Font Size:
Aa Aa Aa
Line Spacing:
Column Width:
Background:
Article

Assessment Framework for BIM-Digital Twin Readiness in the Construction Industry

by
Aljawharah A. Alnaser
1,
Ali Hassan Ali
2,3,
Haytham H. Elmousalami
4,
Ahmed Elyamany
3 and
Ahmed Gouda Mohamed
3,*
1
Department Architecture and Building Sciences, College of Architecture & Planning, King Saud University, Riyadh 11574, Saudi Arabia
2
Department of Building and Real Estate, The Hong Kong Polytechnic University, Hong Kong SAR, China
3
Department of Civil Engineering, Faculty of Engineering, The British University in Egypt (BUE), El Sherouk City 11837, Egypt
4
General Petroleum Company (GPC), Cairo P.O. Box 743, Egypt
*
Author to whom correspondence should be addressed.
Buildings 2024, 14(1), 268; https://doi.org/10.3390/buildings14010268
Submission received: 19 November 2023 / Revised: 12 December 2023 / Accepted: 3 January 2024 / Published: 18 January 2024
(This article belongs to the Special Issue Emerging Technologies and Workflows for BIM and Digital Construction)

Abstract

This study introduces a pioneering structural equation modeling (SEM)-based framework to assess BIM-DT adoption readiness in sustainable construction. The research’s approach delves into the intricate correlation between key success factors (KSFs) and sustainable parameters (SPs), fostering BIM-DT deployment. This interdisciplinary perspective provides a holistic understanding of the impact of KSFs on BIM-DT adoption. The research aims to identify KSFs and parameters, prioritize their relative weights for BIM-DT implementation, analyze KSFs and SPs correlations, and offer practical insights into the findings. The results revealed the importance of sustainability considerations in BIM-DT adoption, with cost optimization and resource management playing pivotal roles. The findings also revealed that the readiness of the organization to adopt the technology, availability of technology operators, availability of standards and codes for the new technology, availability of knowledge, skills, and competencies to adopt the technology, and availability of funds and financial investment are the top-ranked KSFs contributing to the successful adoption of BIM-DT.

1. Introduction

The United Nations outlined the 2030 agenda for sustainable development goals (SDGs) in 2015, which consists of seventeen interlinked SDGs designed to address urgent worldwide issues [1]. Together, these goals offer a comprehensive structure that significantly intersects with and impacts the fundamental principles and actions of sustainable construction and sustainable industry [2]. Sustainable construction employs a multifaceted strategy to diminish the environmental impact of construction operations and ensure economic feasibility across the lifecycle of constructed buildings and structures [3]. Sustainable construction places significant emphasis on optimizing resource utilization, conserving energy, curtailing waste generation, and augmenting the well-being and health of the occupants [4].
Major industries are presently undergoing a paradigm shift due to digital transformation and artificial intelligence (AI) applications [5,6]. As a result, the fourth industrial revolution (Industry-4.0) is developed to comply with the digitalization revolution and big data generation [7,8]. The McKinsey Global Institute has recently highlighted a remarkable surge in digitization, catalyzed by the onset of the COVID-19 pandemic, resulting in a two-fold amplification of revenue in contrast to the pre-pandemic estimate [9]. Therefore, automation and digitalization have developed new business models, tools, and techniques for the construction industry propelled by the exponential augmentation of computational capabilities and availability of real-time data [6,10].
Building Information Modeling (BIM) is a revolutionary digital representation technology that has transformed the construction industry. It encompasses capturing the physical and functional characteristics of building projects and facilitating a collaborative and integrated approach to construction management [11,12]. The evolution of BIM marks a significant shift from traditional construction practices, introducing efficiency in project visualization, data management, and stakeholder collaboration. This technology incorporates seamlessly with other digital advancements such as the digital twin (DT) and the Internet of Things (IoT), playing a pivotal role in the digital transformation of the construction sector [13].
The revolution of DT portrays novel possibilities for simulating, examining, and optimizing real-world structures and systems. Drawing data from diverse sources, including BIM models, IoTs, and sensors, creates precise modeling, tracking, and management of buildings and structures through the different stages of the building’s lifecycle [14,15]. Fusing real-time data and virtual models promises transformative outcomes at all stages of a building’s lifecycle [15]. In particular, the endeavor to achieve environmental, social, and economic sustainability in construction is poised for integration and revolution [16].
In this context, BIM integrated with DT is a cutting-edge approach for constructing and managing built environments. This integration incorporates BIM’s detailed 3D modeling and information management capabilities with the DT’s real-time data and simulation features. This synergy promotes a dynamic and interactive model of a building or infrastructure throughout its life cycle, providing enhanced visualization, predictive maintenance, and operational efficiency. Furthermore, it enables stakeholders to enforce informed decisions based on the virtual model and real-world data, significantly improving project planning, execution, and sustainability [15,16,17,18].
The convergence of BIM and DT through real-time data integration unlocked cyber-physical integration, facilitating real-time monitoring and informed decision-making [17]. This fusion extends BIM’s static information with the dynamic insights from DT, synergistically improving the construction process [17]. Therefore, exploring the implications and success factors of BIM integrated with DT for construction sustainability is exceptionally significant for Industry 4.0 version and shapes the future of sustainable construction practices [18,19].
In numerous developing countries, BIM has gained significant traction and is considered a crucial tool in construction processes [13,14]. However, the integration of DT has seen limited implementation in most developing nations, including Egypt and Gulf countries [15]. Hence, it is imperative to acknowledge the prevailing research deficiencies, specifically within the Egyptian and Gulf construction sectors, where the formal integration of BIM-DT adoption to attain construction sustainability is absent [16,17]. Furthermore, professionals in the construction industry have a deficiency in their capacity to adequately evaluate the primary factors influencing BIM-DT adoption and its implications for sustainable construction practices.
Accordingly, the novel contribution of this research is the presentation of a comprehensive theoretical framework leveraging structural equation modeling (SEM) designed to appraise the readiness level for adopting the BIM-DT approach within the sustainable construction sector. This innovative approach facilitates a deep understanding of the complex relationships between KSFs, implementation of BIM-DT technology, and SPs. This interdisciplinary approach contributes to a holistic comprehension of the KSFs influencing BIM-DT readiness. To this end, the primary objectives of this study include (1) pinpointing the crucial KSFs and relevant parameters that contribute to the successful adoption of BIM-DT in the sustainable construction industry, (2) evaluating and prioritizing the relative weights of KSFs and relevant parameters to highlight the most significant factors for BIM-DT implementation, (3) developing a proposed SEM model to establish and examine the relationship between KSFs and SPs regarding the successful adoption of BIM-DT, and (4) conducting a comparative analysis of the relative weights of KSFs, offering justifications, and providing practical insights into their implications.
Evaluating the factors influencing the adoption of BIM-DT necessitates the examination of several aspects that contribute to the sustainability of construction practices. The elements that may be involved include organizational support, technology infrastructure, data privacy, data security, availability of competencies, financial concerns, market orientation, and various other external factors [16,18,19]. Each factor plays a distinct role in influencing BIM-DT adoption and requires meticulous deliberation during the design and implementation phases. By assessing the factors influencing the adoption of BIM and DT, this study reveals specific domains in which technological infrastructure and data security can be attained. These findings have the potential to provide valuable insights with implications for project sustainability. In addition, gaining comprehension of the interconnectedness among various factors influencing the adoption of BIM-DT and their collective influence on sustainable construction parameters can provide project managers and stakeholders with valuable insights to facilitate well-informed decision-making throughout the project lifespan, ultimately leading to the attainment of construction sustainability [20].

2. Literature Review

2.1. Emergence and Role of BIM-DT in the Construction Industry

BIM and DT have emerged as pivotal digital technologies for facilitating the sharing and management of information, thus establishing the fundamental basis for integrating various technologies within the construction industry [12]. BIM is a collaborative process that involves creating, managing, and utilizing digital representations of the physical and functional characteristics of a building throughout its lifecycle. BIM integrates various aspects of a construction project, including design, planning, construction, and maintenance within a centralized digital model [21]. The attainment of a full representation is facilitated by utilizing specialized software tools, such as ArchiCAD, Revit, and similar applications [22]. BIM models contain comprehensive data on structural design, construction procedures, and operational elements. The models mentioned above fulfill multiple functions, including facilitating design cooperation, aiding construction planning, and enabling effective facility management [23]. Many countries have observed the emergence and adoption of robust BIM standards and their corresponding systems. Consequently, there has been growing recognition among owners, contractors, and subcontractors regarding the fundamental principles and operational methodologies of BIM [24].
The deployment and applications of BIM standards have transcended national boundaries, rendering a global shift towards standardized, efficacious, and collaborative construction project management. One of the most substantial strides in this direction is the creation of the ISO 19650 series by the International Organization for Standardization (ISO). This series offers information management and BIM collaboration frameworks to facilitate collaboration in international construction projects. ISO 19650 was developed based on British standards (BS) 1192 and Publicly Available Specification (PAS) 1192-1, instrumental in achieving up to a 22% reduction in construction costs. This standardization signifies a global consensus on efficient BIM practices, underpinning the industry’s requisite for a globally applicable approach.
Further to the ISO standards, buildingSMART, a not-for-profit organization, has emerged as a critical party in the international arena. buildingSMART is liable for Industry Foundation Class (IFC) standards, including a thorough range of processes and information capabilities customized for the built environment industry. IFC standards encompass industry-specific data model schemas, approaches for business process documentation, and a standard repository for BIM objects, marking a substantial enhancement in the global standardization of BIM initiatives.
The United Kingdom (UK) and United States (US) have also contributed significantly to developing BIM standards. In the UK, the Construction Industry Council (CIC) and BIM Task Group co-produced guidelines compliant with government objectives, whereas the AEC-UK Committee spotlighted standardizing design data production, encompassing the development of the AEC (UK) BIM Protocol. In the US, institutions such as Pennsylvania State University have created thorough BIM standards, including the BIM Project Execution Planning Guide, which engenders approaches for designing and developing BIM practices.
A DT is a computer-generated model for simulating, analyzing, and optimizing the performance, operation, and maintenance of real-world structures or systems [25]. DT is typically constructed using data acquired from diverse sources such as sensors and BIM models. The primary purpose of DT is to accurately represent the current condition of a physical object or system [26]. DT can be regarded as an expansion of BIM, wherein BIM offers the static details of the building, while DT offers the dynamic aspects of the building.
The concept of DT has garnered significant attention in recent years; however, the absence of a universally accepted definition has resulted in confusion and implementation challenges [27,28]. Various frameworks have been proposed to address this ambiguity in classifying DT, each providing distinct perspectives on their fundamental components and functions [29,30]. These frameworks serve to elucidate the concept of DT, aid in selecting the most suitable framework tailored to specific requirements, and enhance clarity in discussions on this technology.
A notable framework proposed by Sacks et al. [29] emphasizes three crucial dimensions: fidelity, purpose, and integration. Fidelity pertains to the level of detail and accuracy inherent in DT, while purpose delineates its intended applications, encompassing design, monitoring, or control. Integration characterizes the extent of connectivity between a DT and its physical counterpart. Yildiz et al. [28] proposed the idea of a virtual factory (VF) based on DT, along with its architecture designed to facilitate the modeling, simulation, and assessment of manufacturing systems. This study developed a multi-user virtual reality (VR) framework for collaborative and coordinated learning and training scenarios to support the lifecycle processes of a factory. These frameworks, and those introduced by Tao et al. [30], provide valuable tools for comprehending and effectively implementing DT.

2.2. Applications and Challenges of Integrating BIM-DT in Construction

Integrating BIM with DT is a transformative approach that revolutionizes construction projects and offers a comprehensive solution that spans the entire lifecycle. This integration introduces a spectrum of invaluable applications across the construction industry. Construction monitoring has emerged as a cornerstone application, empowering the real-time monitoring of construction progress, change tracking, and the immediate identification of potential clashes. This real-time oversight significantly elevates project management standards, ensuring smooth operations and timely resolution of issues [31]. In parallel, lifecycle management is another pivotal application that delivers exhaustive insights crucial for maintenance and facility management throughout a building’s lifecycle. It optimizes long-term performance and sustainability by enabling predictive maintenance strategies and efficiency enhancements [32].
Moreover, data-driven decision-making is considered another application wherein real-time construction site data informs dynamic updates in BIM models. This synergy fosters a culture of making well-informed choices, enhancing the precision and effectiveness of decision-making processes [33]. Finally, a significant application lies in its role in advancing smart cities and infrastructure. Vital networks such as transportation, utilities, and public facilities can be optimized by facilitating the design, management, and maintenance of interconnected systems. This collaboration creates sustainable and seamlessly integrated urban environments that adapt and evolve efficiently [31].
The integration of BIM and DT provides dynamic decision-making tools for construction projects. However, challenges emerge from their differences: DT offers real-time, adaptable models, whereas BIM relies on static representations [31]. Furthermore, their integration faces obstacles arising from disparities in data formats, software compatibility, and interoperability, thereby presenting a significant challenge [18]. In addition, data privacy and security concerns arise when sharing sensitive project information between these systems, potentially exposing vulnerabilities. Implementing and overseeing integrated systems can lead to operational risks, amplifying complexities and the likelihood of errors or inefficiencies [34]. Moreover, the necessity of interdisciplinary coordination in merging BIM and DT may result in communication gaps and coordination difficulties, demanding substantial effort to overcome [31].

2.3. Impact of BIM-DT Integration on Sustainability in Construction

BIM-DT can be integrated by incorporating real-time data into a BIM model. This integration facilitates cyber-physical integration, enabling the real-time monitoring of assets and activities. The potential benefits of BIM-DT include enhancing the construction process and improving the sustainability of buildings [33]. The construction industry can optimize its functions using BIM-DT, reducing waste and energy consumption and improving efficiency [35]. BIM-DT can positively impact three pillars of sustainability: environmental, social, and economic [20].
BIM-DT significantly influences environmental sustainability in two key aspects: energy efficiency and resource management. Energy efficiency is influenced by the ability of designers and building operators to optimize energy performance, reduce energy consumption, and minimize greenhouse gas emissions through simulations and real-time monitoring [36,37]. BIM-DT plays a crucial role in resource management through its ability to furnish precise information regarding material use, waste production, and resource consumption [35,36].
BIM-DT significantly influences social sustainability in two key areas: occupant comfort and well-being and stakeholder engagement. The adjustment of indoor environmental conditions, including air quality, lighting, and temperature, has been shown to positively impact occupant comfort, health, and well-being [19,24,38]. Stakeholder engagement is influenced by its impact on various factors. One such aspect is facilitating effective communication and collaboration among stakeholders, enabling transparency, engagement, and involvement in sustainable decision-making processes [39,40].
BIM-DT significantly influences economic sustainability through two key dimensions: cost optimization and predictive maintenance. By utilizing BIM-DT, many stakeholders can discover energy inefficiencies, optimize maintenance schedules, and make informed decisions based on data to minimize operational costs effectively [22,41,42]. BIM-DT facilitates the optimization of maintenance activities by leveraging real-time data and analysis, thereby enabling proactive maintenance strategies. This proactive approach effectively reduces the downtime and repair costs associated with equipment failures [22,41,42].
In this context, BIM can contribute to environmental sustainability by facilitating energy-efficient designs and construction practices. This is achieved through features such as energy analysis tools that simulate energy consumption and identify opportunities for optimization [43,44]. Additionally, BIM can support life cycle assessment (LCA) by providing comprehensive data on materials and construction processes, enabling informed decisions about environmentally friendly options [45].
Furthermore, BIM promotes social sustainability by creating healthier and more comfortable living environments. It facilitates accessibility analysis, ensuring inclusive spaces for disabled people. Moreover, BIM tools can optimize indoor environmental quality, thermal comfort, and lighting conditions, leading to healthier and more productive spaces [46]. By enhancing stakeholder communication and collaboration, BIM can create more inclusive and successful projects that address community needs.
With regard to DT, its vital contribution to sustainability is its ability to facilitate energy-efficient operation. By continuously monitoring energy consumption and analyzing building performance, DT can identify areas for improvement and optimize energy usage. This can lead to significant reductions in carbon emissions and operational costs. Additionally, DT can be used to simulate the impact of various design modifications and operational changes, helping identify energy-saving strategies before implementation [47].
Beyond energy efficiency, DT can also contribute to sustainability by optimizing resource management and reducing waste. By monitoring resource consumption (e.g., water and materials) and analyzing operational data, DT can identify opportunities for optimization and implement measures to reduce waste and resource usage. This can contribute to a more circular economy for the construction and operation of buildings. Moreover, DT can improve maintenance practices by predicting and preventing equipment failures and reducing unnecessary repairs and resource consumption [48]. Overall, DT offers a promising approach for achieving sustainability in built environments. DT can contribute to reduced energy consumption, efficient resource management, and improved building performance by enabling advanced monitoring, analysis, and optimization. As the technology matures, its impact on sustainable built environments is expected to grow significantly [47,48].

2.4. Key Success Factors Influencing the Adoption of BIM-DT in Construction

According to Pfoser et al. [49], the adoption of BIM-DT is influenced by six main factors: (1) perception and mental change, (2) presence of adequate infrastructure, (3) legal and political framework, (4) advanced and meticulous planning, (5) readiness to adopt technologies, and (6) connection and cooperation. Similarly, Giusti et al. [50] argued that incorporating BIM-DT technology can be facilitated by various factors such as simulation, integration platforms, optimization, traceability, data analytics, and intelligent systems.
In terms of the impact of external factors, Zhang et al. [51] discovered that the utilization of BIM-DT technology in the construction sector is influenced by government regulations, industry standards, market demand, and availability of supporting infrastructure. Based on Van Tam et al. [16], strategic planning, project management support, collaboration, communication, and change management strategies positively impact the BIM-DT adoption process. Moreover, Sepasgozar et al. [52] argued that compatibility with existing systems, ease of use, interoperability, data security, and availability of appropriate hardware and software solutions are among the main factors influencing BIM-DT adoption. Along with the above-mentioned factors, Liu et al. [53] found that human factors play a crucial role in adopting BIM and DT technologies. Examples include user acceptance, training and education, leadership support, and organizational culture.
While the existing literature extensively covers the emergence and implementation of BIM and DT in the construction industry, there are notable gaps in the research and key areas that require further exploration. In this context, further research is imperative to study the challenges facing the integration of BIM and DT, particularly in developing countries, including factors such as technological infrastructure, data privacy, and security. Few studies have highlighted organizational readiness for BIM-DT adoption, including top management support, cultural readiness, and stakeholder awareness. Further, the financial aspects of BIM-DT adoption and its market demand, especially in developing countries, have not been thoroughly explored. Additionally, while BIM-DT’s potential to improve sustainability is recognized, there is a dearth of profound initiatives exploring how it impacts sustainable construction’s environmental, social, and economic aspects.

3. Research Methodology

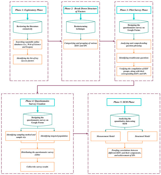
As previously elucidated, this research initiative proposes a theoretical framework that harnesses the power of SEM and is tailored to assess the state of readiness for integrating the BIM-DT approach within the realm of sustainable construction. This methodology promotes an insightful comprehension of the intricate interrelations that underpin KSFs toward substantial implementation of BIM-DT technology in the sustainable construction sector in conjunction with SPs. This interdisciplinary approach fosters a comprehensive understanding of KSFs that shape readiness for BIM-DT adoption. A mixed-method research approach was used in pursuit of this objective, encompassing five distinct phases, as shown in Figure 1.

3.1. Phase 1: Exploratory Phase

A literature review was conducted to develop a fundamental theoretical understanding and identify current deficiencies and obstacles within the construction industry [54]. The search process was conducted using specified keywords in isolation or conjunction. Some examples of keywords that can be identified in the text include “Building Information Modelling”, “Digital Twin”, “Sustainable Parameters”, and “Key success factors in BIM-DT”. Ali et al. [55] argue that the relevant extensive literature review (ELR) should include well-established databases such as Web of Science and Scopus. In addition, it was essential to ensure that the references gathered for this research encompassed scholarly publications focused on engineering and construction project management, conference proceedings, authoritative government reports, and relevant books.

3.2. Phase 2: Breakdown of the Structure of Factors

The brainstorming technique was employed during this phase to classify and group the identified lists of KSFs. Brainstorming is a frequently employed methodology that facilitates the cultivation of creativity and collaboration, thus facilitating the generation of ideas, the resolution of problems, and the organization of information. When categorizing and arranging a collection of variables, brainstorming can be a valuable approach for expediting the process and ensuring comprehensive and well-structured outcomes [56,57].
A group of five construction professionals with varying levels of expertise in the construction field ranging from 5 to 20 years was invited to participate in an online brainstorming session to categorize the KSFs. The professional roles include one project manager, three BIM engineers, and one technical office engineer, representing three different countries: Egypt, Saudi Arabia, and the United Arab Emirates (UAE).
The brainstorming session resulted in the categorization of seven discrete clusters: (1) organizational support and readiness (OSR); (2) technological infrastructure (TI); (3) data privacy, security, and compliance (DPSC); (4) knowledge, expertise and competencies (KEC); (5) financial considerations (FC); (6) market and external factors (MEF); and (7) sustainable parameters (SP). Table 1 and Figure 2 summarize the KSFs and SPs that influence the adoption of the BIM-DT approach.

3.3. Phase 3: Pilot Survey

To evaluate the extent of coverage, effectiveness, and uniformity of the primary survey questionnaire employed in this study, a pilot study was undertaken following the grouping of the KSFs [99,100]. As indicated by Saunders et al. (2019), the prescribed minimum sample size for a pilot study consists of ten participants. Accordingly, a pilot survey was designed and sent to a cohort of ten experts. This cohort included individuals with substantial experience in the construction sector and academics with over ten years of expertise. The participating individuals assumed the following responsibilities: (1) analyzing and comprehending question phrasing, (2) identifying troublesome questions, (3) verifying the compilation of KSF groups, along with their corresponding KSFs and SPs integrated into the survey, and (4) providing constructive feedback. The valuable insights provided by these experts were carefully integrated, resulting in the adjustment of several questions.

3.4. Phase 4: Questionnaire Survey

The study encompassed a wide spectrum of countries, including Egypt, Saudi Arabia, the United Arab Emirates, Qatar, and Bahrain. The geographical spread of the subject being investigated ensures that it is not limited to the local context [101,102]. The inclusion of participants from many nations contributes to the expansion of the data pool and enables a more comprehensive analysis of research findings [103]. Furthermore, this diversity facilitates the active participation of researchers in expanding the existing body of knowledge worldwide and promotes the development of intercultural understanding [104].
The primary aim of the questionnaire survey was twofold: first, to assess the effectiveness of different KSFs that influence the adoption of BIM-DT, and second, to evaluate the impact of including BIM-DT on SPs. The survey was divided into four sections, and the introductory section was allocated to collect general information from the participants. The purpose of the second section was to evaluate participants’ viewpoints regarding the efficacy of several KSFs in enhancing BIM-DT. The third section’s primary objective was to collect participants’ perspectives regarding the degree to which BIM-DT integration influences SPs. The last section inquired about the extra KSFs that respondents considered significant for identification. In the second and third sections, participants were asked to assess the KSFs and SPs using a 5-point Likert scale, a methodology previously employed in similar studies [105,106].

Sampling and Targeted Population

The sampling technique employed in this study is a probability sampling method that specifically utilizes random sampling. As indicated by Noor et al. [107] and Ali et al. [108], this technique has been widely employed in scientific research and has produced reliable outcomes. The survey participants were required to meet the following criteria: (1) possess a bachelor’s degree or higher in civil engineering, architecture, or a related discipline; (2) demonstrate moderate to advanced knowledge of BIM-DT; and (3) have at least five years of experience in the construction sector. The questionnaire was developed using Google Forms and disseminated via several Internet channels, such as LinkedIn.
According to Elmousalami et al. [109], it is imperative to ensure that the selected sample size for analysis aligns with the specified objectives of the study. This study aims to develop an SEM model to assess readiness to adopt a BIM-DT approach within the sustainable construction industry. It is important to note that the application of SEM requires a relatively small sample size. Conventionally, the suggested minimum sample size for employing SEM is 100 or more responses [109,110,111]. In total, 100 valid responses were collected for the survey. These responses were scrutinized to ensure their reliability, accuracy, and relevance to the research objectives using Cronbach’s alpha internal consistency method.

3.5. Phase 5: Structural Equation Modelling (SEM)

SEM embodies intricate correlations, causal interplay, and multifaceted pathways to scrutinize the intricate correlations among diverse latent constructs and pertinent variables [112]. SEM dissects the repercussions of multiple pivotal variables to unveil the fundamental correlations underpinning latent constructs and variables [99]. As expounded by Ismaeel and Mohamed [113] and Zhao et al. [114], the execution and orchestration of the SEM model entails three foundational procedures, including the formulation of a model within the SEM paradigm aimed at delineating correlations between latent constructs and observed variables, an appraisal of the model to assess the performance or congruence of the SEM model employing quantitative indices, and an adjustment of the model to refine the performance or congruence if deemed requisite.
In relation to sample size and SEM, antecedent research endeavors contend that one of the merits intrinsic to SEM adoption is the reduced demand for sample sizes and sampling protocols to execute the SEM model [115]. As Kline [116] posited, a sample size of 100 may be commensurable for SEM estimations. Moreover, Boomsma [117] introduced a parameter called “r”, rendering the ratio between latent constructs and observed variables to ascertain the requisite minimal sample size and effectively execute and operationalize the SEM model. When r equals 4, a minimum of 100 sample sizes is stipulated; notably, the diminution of the minimal sample size becomes progressively pronounced with increasing parameter values.
The SEM framework comprises two pivotal models: measurement and structural. The measurement model scrutinizes the intricate correlations between latent and observed variables, whereas the structural model meticulously evaluates the interconnections among latent constructs. Within this framework, the measurement model is thoroughly molded through the application of confirmatory factor analysis (CFA), a technique substantiated by Fan et al. [118] and Zhao et al. [114]. CFA, an indispensable aspect of SEM, examines the correlations between the observed (endogenous) variables and pertinent latent constructs, ultimately contributing to assessing the SEM model’s robustness, reliability, and validity. This phase empirically governs the correlation dynamics within the model, a domain thoroughly explored in the study of Ismaeel & Mohamed [119] and Gouda Mohamed et al. [115].
The coefficients of indicators within the realm of CFA elucidate the regression coefficient, discerning the intricate interplay between the observable variable, denoted by X, and the latent constructs rendered by Y (Equation (1)). This coefficient, denominated as the loading factor, presumes a numerical value that spans from 0 (indicative of an exceedingly weak correlation) to 1 (indicating a state of perfect alignment). Zhao et al. [114] posited that a loading factor approximating 1 signifies a robust correlation. Following the assertions of Gefen et al. [120], loading factor values should surpass or be equal to 0.507 to engender outcomes featuring dependability, authenticity, and credibility.
Simultaneously, the primary parameters contributing to the successful adoption of BIM-DT in the sustainable construction industry were meticulously unveiled. These parameters encompassed organizational support and readiness; technological infrastructure; data privacy, security, and compliance; knowledge, expertise and competencies; financial considerations; and market and external factors. Each parameter was denoted as a latent construct, while the pertinent success factors manifested as observed (endogenous) variables. In this context, the loading factor values effectively encapsulated the relative importance weights of each key success factor and associated parameter in establishing a comprehensive readiness assessment model for BIM-DT, encompassing both success factors and factors underpinning sustainability practices.
The platform utilized was the analysis of moment structure (AMOS), namely IBM SPSS—AMOS, which scrutinizes the intricacies of the confirmatory factor analysis (CFA) quandary. This incorporated the assimilation of the outputs from the SPSS questionnaire into the AMOS platform, thus revealing a crucial step that governs the CFA methodology. The paramount significance of this step laid in appraising and assigning priority to the relative weights of key success factors and relevant parameters contributing to the successful adoption of BIM-DT in the sustainable construction industry. This evaluation process further validated the model’s congruence and substantiated the overall robustness of the SEM paradigm. Equation (1) quantifies the loading factor associated with each key success factor. In this equation, the symbol “X” signifies the latent constructs within the model, “F” encapsulates the loading factor attributed to the observed variable, “Y” represents the observed variable, and “Z” denotes the inherent error term.
Y = ( F × X ) + Z

Reliability and Validity of SEM Workflow

The evaluation of reliability and validity encompasses both observed variables and latent constructs, facilitated by deploying composite reliability (CR), Cronbach’s alpha, and the average variance extracted (AVE). The process of confirming the convergent validity of the loading factors and the error variance inherent in each key success factor was initiated using CR, as shown in Equation (2). This metric ranges from 0 to 1, with 1 signifying the zenith of estimated reliability. For confirmatory endeavors, the CR benchmarks are set at 0.80 or higher for exemplary confirmatory application, 0.70 or higher within confirmatory contexts, and 0.60 or higher to accommodate exploratory inquiries, as endorsed by Ali et al. [100,121]. Cronbach’s alpha, computed via SPSS, concurrently underscores the convergent validity and reliability of latent constructs and observed variables. Optimal Cronbach’s alpha values are situated at 0.80 or higher for classifications denoting excellence, 0.70 for designations of competence, and 0.60 to support exploratory endeavors, aligning with the insights of Ismaeel & Mohamed [119].
C R = ( i = 1 p λ i ) ^ 2 ( i = 1 p λ i ) ^ 2 + i p V ( δ i )  
where λi is the standardized loading for the ith indicator, V(δi) is the error term variance for the ith indicator, and p is the number of indicators. Conclusively, the AVE, articulated in Equation (3), scrutinizes the average commonality within each latent construct, representing a mechanism for evaluating convergent and divergent validity. AVE values must surpass the threshold of 0.50, accompanied by the interrelation of analyzed factors, which ought to account for a minimum of half the variance in their corresponding indicators, following Elmousalami et al. [109].
A V E = i = 1 k ( λ i ) ^ 2 i = 1 k ( λ i ) ^ 2 + i = 1 k Var ( ei )  

4. Results and Analysis

4.1. Demographic Information for Respondents

As the questionnaire survey targeted multiple countries in the Middle East, Figure 3 illustrates the percentage of responses collected from each country. Egypt exhibited the highest participation rate at 61%, followed by Saudi Arabia at 23%, and the United Arab Emirates at 7%. Meanwhile, Qatar and Bahrain contributed smaller percentages of 5% and 4%, respectively. Overall, the survey revealed varying levels of engagement across these countries, with Egypt emerging as the most prominent contributor. It is worth mentioning that the study’s geographical focus, predominantly on the countries mentioned above, may have influenced the results, as various regions might present unique challenges and readiness levels for BIM-DT adoption. This geographical concentration potentially limits the generalizability of the findings to other contexts in which the BIM-DT dynamics might differ.
Figure 4 displays the frequency and percentage of respondents’ positions within their respective organizations. The organizations’ position distribution reflects a diverse and comprehensive structure. Technical roles, such as project managers, BIM engineers, and technical office engineers, were significant, highlighting a focus on technical expertise and project execution. Leadership positions, including senior managers and consultants, were well represented, totaling 18%. Academia was emphasized, with teaching assistants, lecturers, and professional roles accounting for 19%. A balanced mix of roles, such as directors and senior managers, showcased effective management, while specialized functions, such as contractors and architects, contributed 2%. This composition created a well-rounded and multifaceted organizational framework.
Figure 5 depicts the percentage distribution of years of experience among the respondents who participated in the survey. The distribution of years of experience within the organizations show a balanced mix of employees across various experience ranges. A significant proportion (64%) of individuals fell within the intermediate experience levels of 5 to 10 years, while a substantial portion (25%) possessed over 15 years of experience. Notably, 11% of the employees had more than 20 years of experience. This diverse distribution signified a blend of fresh insights, intermediate skills, and seasoned expertise, collectively contributing to a comprehensive perspective. The experience levels of the respondents with BIM-DT technology varied, which may have introduced a bias in their responses. Respondents’ familiarity with the technology and the topics under discussion could have influenced their perceptions, especially regarding the assessment of key success factors and sustainability parameters in BIM-DT adoption.

4.2. The Measurement Model Appraisal

The awareness of the survey respondents and the extent of their expertise are significant factors in upholding the genuineness and caliber of the data captured, intended for subsequent analytical scrutiny. Through the initial scrutiny of questionnaire responses by implementing CFA and SEM, the dependability of the derived questionnaire feedback was assessed to confirm its accuracy and alignment with the methodological research framework and objectives. The results shown in Table 2 and Figure 6 demonstrate the reliability and validity of the measurement model, ensuring compliance with the previously mentioned CR, AVE, and Cronbach’s alpha threshold values.

4.3. The Structural Model Appraisal

Following the establishment of a robust measurement model by adopting CFA, CR, Cronbach’s alpha, and AVE, the subsequent step thoroughly examined the interrelationships among the variables. This analytical endeavor aimed to encapsulate the nuanced relative importance weights characterizing each key success factor and its pertinent parameters, thereby facilitating the creation of a readiness assessment model tailored to the realm of BIM-DT. This comprehensive model thoroughly addresses the KSFs and foundational elements underpinning sustainability practices slanted toward BIM-DT deployment in sustainable projects.
To scrutinize the structural models, this research employed path coefficient estimation (β), t-test estimation, and the goodness of fit (GOF) index. The initial phase involved the determination of standardized beta coefficients, facilitated via β and t-test estimation, pertaining to the paths within the SEM model. The substantial magnitude of β underscored the pronounced influence of exogenous latent factors on the endogenous construct in the SEM model. Furthermore, the significance level was highlighted via the β and t-test estimations, rendered as a p-value, as delineated in Table 3. As demonstrated in Figure 7, the outcomes of these tests bolstered the assertion proposed by Hair et al. [122] regarding the considerable correlations between latent constructs. This was substantiated by the values presented, which surpassed the designated threshold, as shown in Table 3.
Subsequently, the GOF criterion served as an inferential benchmark, substantiating the extent to which the proposed SEM model elucidated the empirical data. This process involved meticulous verification and testing of the overarching path inherent in the plausible and parsimonious SEM model [123]. The GOF metrics meticulously employed in this research for the envisaged SEM model are detailed in Table 4. This exposition reveals an alignment between the models and the dataset, thereby attesting to the robust fit between the measurement model and the dataset harnessed in this scholarly investigation. CMIN/df, entailing the ratio of minimum discrepancy to degrees of freedom following X2 modification, encapsulates the adequacy of the model. In contrast, the comparative fit index (CFI) accentuates congruence between a postulated model and the given data. Additionally, the Tucker–Lewis Index (TLI) compares the baseline model’s degrees of freedom against those of the postulated model, encompassing their associated discrepancies. Correspondingly, the incremental fit index (IFI) discerns disparities in degrees of freedom between the baseline and postulated models, underscoring their ratios. Table 5 visually conveys the nuanced relative importance weights characterizing each key success factor and its pertinent parameter, thereby facilitating the creation of a readiness assessment model tailored to the realm of BIM-DT. This comprehensive model thoroughly addresses the KSFs and foundational elements underpinning sustainability practices slanted toward BIM-DT deployment in sustainable projects.

5. Discussion

Examining the relative importance weights from the SEM analysis conveys a profound understanding of the intricate correlation among KSFs and their pertinent parameters in driving the successful deployment of BIM-DT technology within the sustainable construction industry. The relative importance weights represent a quantitative indicator of each KSF impact within its respective parameters. The values of these weights reflect how a particular success factor contributes to overall readiness for BIM-DT adoption. A higher weight signifies a more substantial impact and highlights the essence of the corresponding factor in achieving successful implementation. This section thoroughly compares these weights, provides justification and grounds for the observed results, and offers insights into their practical implications for the BIM-DT readiness assessment model.
Concerning the sustainable parameters, the relative importance weights for sustainable parameters convey the fundamental significance of sustainability considerations in BIM-DT adoption. The relatively high weight of cost optimization (0.183) aligns with industry trends, where reducing costs via improved efficiency and resource management is a critical intention. The substantial weight of resource management (0.171) underlines the industry’s emphasis on resource utilization and environmental control. The steady allotment of weights for other factors, including energy efficiency (0.166), predictive maintenance (0.169), occupant comfort and well-being (0.153), and stakeholder engagement (0.157), renders a holistic approach required to attain sustainability goals while ensuring stakeholder satisfaction.
With respect to organizational support and readiness, the significant weight of readiness of the organization to adopt the technology (0.261) plays a pivotal role in organizational preparedness for successful BIM-DT adoption in sustainable construction. Organizations must line up their strategies, processes, and structures to endure the evolutionary nature of technology. The weight of support of top management (0.250) further indicates that leadership endorsement is essential in supporting a culture of innovation and change. The close configuration of weights for the readiness of personnel to change and adopt new technology (0.244) and stakeholders’ awareness of technology benefits (0.246) shows the interrelation between workforce readiness and stakeholder engagement in driving technology acceptance.
In terms of technological infrastructure, the weights assigned to technological infrastructure factors indicate the need to construct a robust technological foundation for successful BIM-DT adoption. The weights of availability of skilled individuals to operate the technology platform (0.337) and availability of technology operators (0.339) underline the crucial role of human expertise in efficiently harnessing the potential of the technology. The weight of availability of technological infrastructure (0.324) reinforces the importance of an incorporated and seamless technological ecosystem to foster the deployment and operation of BIM-DT.
Furthermore, regarding data privacy, security, and compliance, the equivalent allocation of weights for data privacy, security, and compliance parameters stresses the intricate balance in addressing these critical concerns. The weight of assurance of data privacy and security (0.319) emphasizes safeguarding sensitive information and maintaining trust. The similar weights for availability of clear project documentation and requirements (0.337) and availability of standards and codes for the new technology (0.343) underline the paramount of explicit guidelines and managerial frameworks in ensuring ethical and compliant deployment.
Regarding knowledge, expertise, and competencies, the relative importance weights for knowledge, expertise, and competencies factors contemplate the requisite for continuous learning and development in adopting transformative technologies. The weight of the availability of knowledge, skills, and competencies to adopt the technology (0.344) highlights the centrality of workforce upskilling in navigating the complexities of BIM-DT. Furthermore, the balanced weights of availability of practical cases of the technology (0.328) and the continuity of research and development efforts to enhance the adaptability of the technology (0.328) underline the cooperative correlation between practical implementation and ongoing innovation.
Concerning financial considerations, the weight of availability of funds and financial investment (0.353) signifies the resource-intensive nature of BIM-DT adoption. Substantial financial commitment is important for procuring technology, training, and infrastructure upgrades. Additionally, the close weights of affordability of software and hardware upgrading and maintenance cost (0.334) and availability of governmental support, initiatives, and tendering law (0.313) highlight the binary dimensions of cost-effectiveness and supportive policy frameworks in modeling financial considerations.
Moreover, regarding the market and external factors, the fluctuating weights for market and external factors render perceptions into the external dynamics impacting BIM-DT adoption in sustainable construction. The weight of managing the industry resistance to adopt the new technology (0.274) underscores the challenges of steering cultural and resistance hurdles within the industry. Additionally, the weight of market demand for the technology (0.253) underlines the portrayal of market forces driving BIM-DT adoption decisions. The comparable weights for insurance of coordination and collaboration between project parties (0.232) and availability of key performance indicators (KPIs) to track the progress (0.242) accentuate the significance of collaborative initiatives and performance measurement.
In summary, comparing the relative importance weights underscores the interrelation between key success factors and their relevant sustainable parameters. These heeded patterns mirror the holistic nature of BIM-DT adoption in sustainable construction, in which success pivots on a balance between technological readiness, organizational support, regulatory compliance, and market dynamics. The varying weights across the key success factors highlight the importance of a multidimensional and adaptive approach to the BIM-DT readiness framework.
The insights from comparing relative importance weights engender a robust foundation for informed decision-making and strategic planning. Decision-makers can leverage these insights to allot resources, prioritize interventions, and design strategies that holistically tackle the adaptable challenges and opportunities of BIM-DT adoption in sustainable construction. By understanding the correlation between key success factors and their associated sustainable parameters, stakeholders can navigate intricacies more productively and improve the probability of successful implementation.
While the present research conveys valuable insights, it is essential to recognize that relative importance weights may differ across contexts, industries, and regions. Future research could investigate the stability and transferability of these weights concerning distinctive organizational and environmental factors. The qualitative context underlying these quantitative weights can provide profound insights into the complex dynamics of BIM-DT adoption in sustainable construction.

6. Conclusions and Implications

Construction sustainability can contribute to the United Nations’ sustainable development goals (SDGs) by adopting construction and asset management technologies. The convergence of digital transformation and construction informatics plays a pivotal role in realizing sustainability in the construction industry. While Building Information Modeling (BIM) is a foundational tool, the broader implementation of digital twins (DT), especially in developing nations such as Egypt and the Gulf countries, remains limited. This study aimed to investigate and assess the adoption of BIM-DT and its impact on construction sustainability. Employing a theoretical framework, this study explored the interconnection between BIM-DT to achieve sustainable construction. A combination of a questionnaire survey and structural equation modelling (SEM) was employed to gather and analyze BIM-DT drivers.
This study thoroughly examined the influence of BIM-DT on construction sustainability, revealing significant factors such as organizational support, technological infrastructure, data privacy, competency availability, financial considerations, market orientation, and external influences. Financial factors, such as the availability of funds and market dynamics, and industry resistance and demand, significantly impact successful implementation. Robust technological infrastructure and data privacy are pivotal, as indicated by the weights assigned to factors such as skilled individuals, availability of technology operators, and data privacy assurance. Organizational support and readiness have emerged as crucial, with significant weights for readiness, top management support, and personnel readiness, emphasizing the necessity of aligning strategies and embracing innovation.
Analyzing relative importance weights through SEM provides a profound understanding of the intricate interplay between key success factors and their respective parameters, facilitating the successful integration of BIM-DT technology within sustainable construction. Insights from relative importance weights provide a robust foundation for decision-makers to allocate resources, prioritize interventions, and develop strategies that effectively address challenges and opportunities.
This study contributes to the existing body of knowledge by providing a comprehensive assessment of BIM-DT adoption and its relationship to total construction sustainability. The findings of this research will not only enhance our understanding of the technological implications associated with these projects, but also provide practical insights for project managers, policymakers, and other stakeholders involved in the planning and execution of construction sustainability. This approach represents a novel and innovative effort to establish a more robust methodology that can guide business decisions based on investigating the relationship between BIM-DT success factors and their relation to project sustainability. Consequently, the findings of this study hold practical value for engineers, researchers, and top-level managers.
Although the primary objectives of the research were substantially fulfilled, it is crucial to acknowledge the potential limitations that should be addressed to enhance and broaden the scope of the study and unearth novel initiatives for future research. The present study, focusing on BIM-DT adoption in developing nations such as Egypt and Gulf countries, could potentially overlook cross-cultural variations in adoption dynamics. These multiple cultural contexts might exert varying impacts on readiness factors, which are pivotal to successfully implementing BIM-DT. Furthermore, although the sample size employed in this study was adequate for developing and applying the SEM model, augmenting the dataset with responses from a more diverse and broader participant base could bolster the fit, reliability, and validity of the model. Such expansion would enable a more comprehensive understanding of BIM-DT adoption across different geographical and cultural landscapes.
The present study offers significant strides in understanding BIM-DT adoption for sustainable construction, particularly in developing countries. However, the authors acknowledge that the BIM-DT adoption assessment’s comprehensiveness and broader applicability of the results may require further substantiation. For instance, while the portrayed findings reveal key factors, such as organizational support, technological infrastructure, and financial considerations impacting BIM-DT adoption, these factors may vary in significance and manifestation across different regions and construction contexts. Therefore, research contributions should be exhibited as an exploratory step in a more significant research trajectory aimed at unraveling the multifaceted nature of BIM-DT adoption and its implications for sustainable construction worldwide.
To address the limitations identified in this study, future research directions can be broadened to encompass a comparative examination of distinct regions, countries, or industries to appraise variations in BIM-DT readiness factors and enhance the generalizability of the findings. Additionally, addressing external validity concerns by conducting field experiments or case studies in real-world construction projects is essential to validate the model’s conclusions and gauge its practical applicability. Moreover, it is imperative to include more specific and measurable sustainability metrics to examine the impact of BIM-DT adoption on sustainability performance in construction projects, thereby providing a more nuanced understanding of its benefits and challenges. By grounding our findings in the realities of construction projects and their unique challenges, we can contribute substantially to the field, offering actionable guidance to practitioners and policymakers.

Author Contributions

Conceptualization, A.A.A. and A.E.; Data curation, A.H.A. and H.H.E.; Formal analysis, A.G.M.; Funding acquisition, A.A.A.; Investigation, A.A.A., A.H.A. and A.E.; Methodology, A.H.A., A.E. and A.G.M.; Project administration, A.A.A. and A.E.; Resources, H.H.E.; Software, A.G.M.; Supervision, A.A.A. and A.E.; Validation, A.G.M.; Visualization, H.H.E.; Writing—original draft, A.A.A., A.H.A., H.H.E., A.E. and A.G.M.; Writing—review & editing, A.A.A., A.E. and A.G.M. All authors have read and agreed to the published version of the manuscript.

Funding

The authors extend their appreciation to the Deputyship for Research and Innovation, “Ministry of Education” in Saudi Arabia, for funding this research (IFKSUOR3-054-2).

Data Availability Statement

Some or all data, models, or codes that support the findings of this study are available from the corresponding author upon reasonable request.

Conflicts of Interest

Author Haytham H. Elmousalami was employed by the company General Petroleum Company (GPC). The remaining authors declare that the research was conducted in the absence of any commercial or financial relationships that could be construed as a potential conflict of interest.

Nomenclature

AbbreviationsTerm Meaning
AMOSAnalysis of Moment Structure
AVEAverage Variance Extracted
BIMBuilding Information Modelling
CFAConfirmatory Factor Analysis
CRComposite Reliability
DTDigital Twin
IoTsInternet of Things
KSFsKey Success Factors
KSF-SP Key Success Factors—Sustainable Parameters
SDGsSustainable Development Goals
SEMStructural Equation Modeling

References

  1. Dalampira, E.; Nastis, S.A. Mapping Sustainable Development Goals: A network analysis framework. Sustain. Dev. 2019, 28, 46–55. [Google Scholar] [CrossRef]
  2. Lyytimäki, J.; Salo, H.; Lepenies, R.; Büttner, L.; Mustajoki, J. Risks of producing and using indicators of sustainable development goals. Sustain. Dev. 2020, 28, 1528–1538. [Google Scholar] [CrossRef]
  3. Udomsap, A.D.; Hallinger, P. A bibliometric review of research on sustainable construction, 1994–2018. J. Clean. Prod. 2020, 254, 120073. [Google Scholar] [CrossRef]
  4. Avrampou, A.; Skouloudis, A.; Iliopoulos, G.; Khan, N. Advancing the Sustainable Development Goals: Evidence from leading European banks. Sustain. Dev. 2019, 27, 743–757. [Google Scholar] [CrossRef]
  5. Elmousalami, H.H. Comparison of artificial intelligence techniques for project conceptual cost prediction: A case study and comparative analysis. IEEE Trans. Eng. Manag. 2020, 68, 183–196. [Google Scholar]
  6. Hammam, A.A.; Elmousalami, H.H.; Hassanien, A.E. Stacking deep learning for early COVID-19 vision diagnosis. In Big Data Analytics and Artificial Intelligence Against COVID-19: Innovation Vision and Approach; Springer: Berlin/Heidelberg, Germany, 2020; pp. 297–307. [Google Scholar]
  7. Maskuriy, R.; Selamat, A.; Maresova, P.; Krejcar, O.; David, O.O. Industry 4.0 for the construction industry: Review of management perspective. Economies 2019, 7, 68. [Google Scholar]
  8. Elmousalami, H.H. Artificial Intelligence and Parametric Construction Cost Estimate Modeling: State-of-the-Art Review. J. Constr. Eng. Manag. 2020, 146, 03119008. [Google Scholar] [CrossRef]
  9. Porthin, M.; Liinasuo, M.; Kling, T. Effects of digitalization of nuclear power plant control rooms on human reliability analysis—A review. Reliab. Eng. Syst. Saf. 2020, 194, 106415. [Google Scholar] [CrossRef]
  10. ElMousalami, H.H.; Elyamany, A.H.; Ibrahim, A.H. Predicting Conceptual Cost for Field Canal Improvement Projects. J. Constr. Eng. Manag. 2018, 144, 1–8. [Google Scholar] [CrossRef]
  11. Lu, Q.; Xie, X.; Heaton, J.; Parlikad, A.K.; Schooling, J. From BIM towards digital twin: Strategy and future development for smart asset management. In Service Oriented, Holonic and Multi-Agent Manufacturing Systems for Industry of the Future, Proceedings of the SOHOMA 2019, Valencia, Spain, 3–4 October 2019; Springer: Berlin/Heidelberg, Germany, 2020; pp. 392–404. [Google Scholar]
  12. Sepasgozar, S.M.E. Differentiating Digital Twin from Digital Shadow: Elucidating a Paradigm Shift to Expedite a Smart, Sustainable Built Environment. Buildings 2021, 11, 151. [Google Scholar]
  13. Ariono, B.; Wasesa, M.; Dhewanto, W. The Drivers, Barriers, and Enablers of Building Information Modeling (BIM) Innovation in Developing Countries: Insights from Systematic Literature Review and Comparative Analysis. Buildings 2022, 12, 1912. [Google Scholar] [CrossRef]
  14. Aftab, U.; Jaleel, F.; Mansoor, R.; Haroon, M.; Aslam, M. Obstructions in BIM Implementation for Developing Countries—A Mini-Review. Eng. Proc. 2023, 45, 26. [Google Scholar] [CrossRef]
  15. Nour El-Din, M.; Pereira, P.F.; Poças Martins, J.; Ramos, N.M.M. Digital Twins for Construction Assets Using BIM Standard Specifications. Buildings 2022, 12, 2155. [Google Scholar] [CrossRef]
  16. Van Tam, N.; Diep, T.N.; Toan, N.Q.; Quy, N.L.D. Factors affecting adoption of building information modeling in construction projects: A case of Vietnam. Cogent Bus. Manag. 2021, 8, 1918848. [Google Scholar] [CrossRef]
  17. Torrecilla-García, J.A.; Pardo-Ferreira, M.C.; Rubio-Romero, J.C. Overall Introduction to the Framework of BIM-based Digital Twinning in Decision-making in Safety Management in Building Construction Industry. Dir. Organ. 2022, 76, 5–12. [Google Scholar] [CrossRef]
  18. Baghalzadeh Shishehgarkhaneh, M.; Keivani, A.; Moehler, R.C.; Jelodari, N.; Roshdi Laleh, S. Internet of Things (IoT), Building Information Modeling (BIM), and Digital Twin (DT) in Construction Industry: A Review, Bibliometric, and Network Analysis. Buildings 2022, 12, 1503. [Google Scholar] [CrossRef]
  19. Huynh, D.; Nguyen-Ky, S. Engaging Building Automation Data Visualisation Using Building Information Modelling and Progressive Web Application. Open Eng. 2020, 10, 434–442. [Google Scholar] [CrossRef]
  20. Martínez-Olvera, C. Towards the Development of a Digital Twin for a Sustainable Mass Customization 4.0 Environment: A Literature Review of Relevant Concepts. Automation 2022, 3, 197–222. [Google Scholar] [CrossRef]
  21. Abdel-Tawab, M.; Kineber, A.F.; Chileshe, N.; Abanda, H.; Ali, A.H.; Almukhtar, A. Building Information Modelling Implementation Model for Sustainable Building Projects in Developing Countries: A PLS-SEM Approach. Sustainability 2023, 15, 9242. [Google Scholar] [CrossRef]
  22. Bosch-Sijtsema, P.; Claeson-Jonsson, C.; Johansson, M.; Roupe, M. The hype factor of digital technologies in AEC. Constr. Innov. 2021, 21, 899–916. [Google Scholar] [CrossRef]
  23. Darko, A.; Chan, A.P.C.; Yang, Y.; Tetteh, M.O. Building information modeling (BIM)-based modular integrated construction risk management—Critical survey and future needs. Comput. Ind. 2020, 123, 103327. [Google Scholar] [CrossRef]
  24. Wang, W.; Guo, H.; Li, X.; Tang, S.; Li, Y.; Xie, L.; Lv, Z. BIM Information Integration Based VR Modeling in Digital Twins in Industry 5.0. J. Ind. Inf. Integr. 2022, 28, 100351. [Google Scholar] [CrossRef]
  25. Wagner, R.; Kabalska, A. Sustainable value in the fashion industry: A case study of value construction/destruction using digital twins. Sustain. Dev. 2022, 31, 1652–1667. [Google Scholar] [CrossRef]
  26. Sepasgozar, S.M.E.; Khan, A.A.; Smith, K.; Romero, J.G.; Shen, X.; Shirowzhan, S.; Li, H.; Tahmasebinia, F. BIM and Digital Twin for Developing Convergence Technologies as Future of Digital Construction. Buildings 2023, 13, 441. [Google Scholar] [CrossRef]
  27. Tzachor, A.; Sabri, S.; Richards, C.E.; Rajabifard, A.; Acuto, M. Potential and limitations of digital twins to achieve the Sustainable Development Goals. Nat. Sustain. 2022, 5, 822–829. [Google Scholar] [CrossRef]
  28. Yildiz, E.; Møller, C.; Bilberg, A. Virtual factory: Digital twin based integrated factory simulations. Procedia CIRP 2020, 93, 216–221. [Google Scholar] [CrossRef]
  29. Sacks, R.; Eastman, C.; Lee, G.; Teicholz, P. BIM Handbook: A Guide to Building Information Modeling for Owners, Designers, Engineers, Contractors, and Facility Managers, 3rd ed.; Wiley: Hoboken, NJ, USA, 2018. [Google Scholar]
  30. Tao, F.; Zhang, H.; Liu, A.; Nee, A.Y.C. Digital Twin in Industry: State-of-the-Art. IEEE Trans. Ind. Inform. 2018, 15, 2405–2415. [Google Scholar] [CrossRef]
  31. Nguyen, T.D.; Adhikari, S. The Role of BIM in Integrating Digital Twin in Building Construction: A Literature Review. Sustainability 2023, 15, 10462. [Google Scholar] [CrossRef]
  32. Pan, Y.; Zhang, L. A BIM-data mining integrated digital twin framework for advanced project management. Autom. Constr. 2021, 124, 103564. [Google Scholar] [CrossRef]
  33. Tuhaise, V.V.; Tah, J.H.M.; Abanda, F.H. Technologies for digital twin applications in construction. Autom. Constr. 2023, 152, 104931. [Google Scholar] [CrossRef]
  34. Fernández-Mora, V.; Navarro, I.J.; Yepes, V. Integration of the structural project into the BIM paradigm: A literature review. J. Build. Eng. 2022, 53, 104318. [Google Scholar] [CrossRef]
  35. Xu, L.; de Vrieze, P.; Lu, X.; Wang, W. Digital Twins Approach for Sustainable Industry. In Advanced Information Systems Engineering Workshops, Proceedings of the CAiSE 2022 International Workshops, Leuven, Belgium, 6–10 June 2022; Springer: Cham, Switzerland, 2022; pp. 126–134. [Google Scholar] [CrossRef]
  36. Opoku, D.-G.J.; Perera, S.; Osei-Kyei, R.; Rashidi, M. Digital twin application in the construction industry: A literature review. J. Build. Eng. 2021, 40, 102726. [Google Scholar] [CrossRef]
  37. Ammar, A.; Nassereddine, H.; AbdulBaky, N.; AbouKansour, A.; Tannoury, J.; Urban, H.; Schranz, C. Digital Twins in the Construction Industry: A Perspective of Practitioners and Building Authority. Front. Built Environ. 2022, 8, 834671. [Google Scholar] [CrossRef]
  38. Desogus, G.; Quaquero, E.; Rubiu, G.; Gatto, G.; Perra, C. Bim and iot sensors integration: A framework for consumption and indoor conditions data monitoring of existing buildings. Sustainability 2021, 13, 4496. [Google Scholar] [CrossRef]
  39. Opoku, D.-G.J.; Perera, S.; Osei-Kyei, R.; Rashidi, M.; Famakinwa, T.; Bamdad, K. Drivers for Digital Twin Adoption in the Construction Industry: A Systematic Literature Review. Buildings 2022, 12, 113. [Google Scholar] [CrossRef]
  40. Xing, K.; Kim, K.P.; Ness, D. Cloud-BIM enabled cyber-physical data and service platforms for building component reuse. Sustainability 2020, 12, 10329. [Google Scholar] [CrossRef]
  41. Lu, Q.; Xie, X.; Parlikad, A.K.; Schooling, J.M. Digital twin-enabled anomaly detection for built asset monitoring in operation and maintenance. Autom. Constr. 2020, 118, 103277. [Google Scholar] [CrossRef]
  42. Ozturk, G.B. Ozturk, Digital Twin Research in the AECO-FM Industry. J. Build. Eng. 2021, 40, 102730. [Google Scholar] [CrossRef]
  43. Eastman, C.; Liston, K. BIM Handbook 2008; Sacks, R., Eastman, C., Lee, G., Teicholz, P., Eds.; Wiley: Hoboken, NJ, USA, 2008. [Google Scholar]
  44. Eastman, C.; Liston, K. BIM Handbook 2011; Sacks, R., Eastman, C., Lee, G., Teicholz, P., Eds.; Wiley: Hoboken, NJ, USA, 2011. [Google Scholar]
  45. Azhar, S. Role of Visualization Technologies in Safety Planning and Management at Construction Jobsites. Procedia Eng. 2017, 171, 215–226. [Google Scholar] [CrossRef]
  46. Bryde, D.; Broquetas, M.; Volm, J.M. The project benefits of building information modelling (BIM). Int. J. Proj. Manag. 2013, 31, 971–980. [Google Scholar] [CrossRef]
  47. He, B.; Bai, K.-J. Digital twin-based sustainable intelligent manufacturing: A review. Adv. Manuf. 2020, 9, 1–21. [Google Scholar] [CrossRef]
  48. Corrado, C.R.; DeLong, S.M.; Holt, E.G.; Hua, E.Y.; Tolk, A. Combining Green Metrics and Digital Twins for Sustainability Planning and Governance of Smart Buildings and Cities. Sustainability 2022, 14, 12988. [Google Scholar] [CrossRef]
  49. Pfoser, S.; Treiblmaier, H.; Schauer, O. Critical Success Factors of Synchromodality: Results from a Case Study and Literature Review. Transp. Res. Procedia 2016, 14, 1463–1471. [Google Scholar] [CrossRef]
  50. Giusti, R.; Manerba, D.; Bruno, G.; Tadei, R. Synchromodal logistics: An overview of critical success factors, enabling technologies, and open research issues. Transp. Res. Part E Logist. Transp. Rev. 2019, 129, 92–110. [Google Scholar] [CrossRef]
  51. Zhang, R.; Tang, Y.; Wang, L.; Wang, Z. Factors influencing BIM adoption for construction enterprises in China. Adv. Civ. Eng. 2020, 2020, 8848965. [Google Scholar] [CrossRef]
  52. Sepasgozar, S.M.E.; Hui, F.K.P.; Shirowzhan, S.; Foroozanfar, M.; Yang, L.; Aye, L. Lean Practices Using Building Information Modeling (BIM) and Digital Twinning for Sustainable Construction. Sustainability 2021, 13, 161. [Google Scholar]
  53. Liu, Z.; Lu, Y.; Nath, T.; Wang, Q.; Tiong, R.L.K.; Peh, L.L.C. Critical success factors for BIM adoption during construction phase: A Singapore case study. Eng. Constr. Archit. Manag. 2021, 29, 3267–3287. [Google Scholar] [CrossRef]
  54. Choi, J.O.; Chen, X.B.; Kim, T.W. Opportunities and challenges of modular methods in dense urban environment. Int. J. Constr. Manag. 2017, 19, 93–105. [Google Scholar] [CrossRef]
  55. Ali, A.H.; El-Mahdy, G.M.; Ibrahim, A.H.; Daoud, A.O. Towards the Adoption of Modular Construction in Residential Projects in Egypt: Benefits, Barriers, and Enablers. In Towards a Sustainable Construction Industry: The Role of Innovation and Digitalisation, Proceedings of the 12th Construction Industry Development Board (CIDB) Postgraduate Research Conference, East London, South Africa, 10–12 July 2022; Springer: Cham, Switzerland, 2023; Volume 1, pp. 72–81. [Google Scholar] [CrossRef]
  56. Isaksen, S.G.; Gaulin, J.P. A reexamination of brainstorming research: Implications for research and practice. Gift. Child Q. 2005, 49, 315–329. [Google Scholar] [CrossRef]
  57. AlMutairi, A.N.M. The Effect of Using Brainstorming Strategy in Developing Creative Problem Solving Skills among male Students in Kuwait: A Field Study on Saud Al Kharji School in Kuwait City. J. Educ. Pract. 2015, 6, 136–145. [Google Scholar]
  58. Abbasnejad, B.; Nepal, M.P.; Ahankoob, A.; Nasirian, A.; Drogemuller, R. Building Information Modelling (BIM) adoption and implementation enablers in AEC firms: A systematic literature review. Archit. Eng. Des. Manag. 2020, 17, 411–433. [Google Scholar] [CrossRef]
  59. Dowsett, R.M.; Harty, C.F. Assessing the implementation of BIM–an information systems approach. Constr. Manag. Econ. 2018, 37, 551–566. [Google Scholar] [CrossRef]
  60. Liao, L.; Teo, E.A.L. Organizational Change Perspective on People Management in BIM Implementation in Building Projects. J. Manag. Eng. 2018, 34, 04018008. [Google Scholar] [CrossRef]
  61. Deepu, T.S.; Ravi, V. Exploring critical success factors influencing adoption of digital twin and physical internet in electronics industry using grey-DEMATEL approach. Digit. Bus. 2021, 1, 100009. [Google Scholar] [CrossRef]
  62. Shehzad, H.M.F.; Ibrahim, R.B.; Yusof, A.F.; Khaidzir, K.A.M. Building Information Modeling: Factors Affecting the Adoption in the AEC Industry. In Proceedings of the 2019 6th International Conference on Research and Innovation in Information Systems (ICRIIS), Johor Bahru, Malaysia, 2–3 December 2019; pp. 20–25. [Google Scholar]
  63. Qin, X.; Shi, Y.; Lyu, K.; Mo, Y. Using a tam-toe model to explore factors of building information modelling (Bim) adoption in the construction industry. J. Civ. Eng. Manag. 2020, 26, 259–277. [Google Scholar] [CrossRef]
  64. Chan, D.W.M.; Olawumi, T.O.; Ho, A.M.L. Critical success factors for building information modelling (BIM) implementation in Hong Kong. Eng. Constr. Archit. Manag. 2019, 26, 1838–1854. [Google Scholar] [CrossRef]
  65. Attarzadeh, M.; Nath, T.; Tiong, R.L.K. Identifying key factors for building information modelling adoption in Singapore. Proc. Inst. Civ. Eng. Manag. Procure. Law 2015, 168, 220–231. [Google Scholar] [CrossRef]
  66. Al-Mohammad, M.S.; Haron, A.T.; Rahman, R.A.; Alhammadi, Y. Factors affecting BIM implementation in Saudi Arabia: A critical analysis. Int. J. Build. Pathol. Adapt. 2022; ahead-of-print. [Google Scholar] [CrossRef]
  67. Waqar, A.; Othman, I.; Almujibah, H.; Khan, M.B.; Alotaibi, S.; Elhassan, A.A.M. Factors Influencing Adoption of Digital Twin Advanced Technologies for Smart City Development: Evidence from Malaysia. Buildings 2023, 13, 775. [Google Scholar] [CrossRef]
  68. Abubakar, M.; Ibrahim, Y.M.; Kado, D.; Bala, K. Contractors’ Perception of the Factors Affecting Building Information Modelling (BIM) Adoption in the Nigerian Construction Industry. In Proceedings of the 2014 International Conference on Computing in Civil and Building Engineering, Orlando, FL, USA, 23–25 June 2014; pp. 955–1865. [Google Scholar] [CrossRef]
  69. Ngowtanasuwan, G.; Hadikusumo, B.H.W. System dynamics modelling for BIM adoption in Thai architectural and engineering design industry. Constr. Innov. 2017, 17, 457–474. [Google Scholar] [CrossRef]
  70. Mashaly, M. Connecting the twins: A review on digital twin technology & its networking requirements. Procedia Comput. Sci. 2021, 184, 299–305. [Google Scholar] [CrossRef]
  71. Turner, C.J.; Oyekan, J.; Stergioulas, L.; Griffin, D. Utilizing Industry 4.0 on the Construction Site: Challenges and Opportunities. IEEE Trans. Ind. Inform. 2021, 17, 746–756. [Google Scholar] [CrossRef]
  72. Ahuja, R.; Sawhney, A.; Jain, M.; Arif, M.; Rakshit, S. Factors influencing BIM adoption in emerging markets—The case of India. Int. J. Constr. Manag. 2020, 20, 65–76. [Google Scholar] [CrossRef]
  73. Olawumi, T.O.; Chan, D.W.M. Critical success factors for implementing building information modeling and sustainability practices in construction projects: A Delphi survey. Sustain. Dev. 2019, 27, 587–602. [Google Scholar] [CrossRef]
  74. Agnusdei, G.P.; Elia, V.; Gnoni, M.G. Is Digital Twin Technology Supporting Safety Management? A Bibliometric and Systematic Review. Appl. Sci. 2021, 11, 2767. [Google Scholar] [CrossRef]
  75. Kouhizadeh, M.; Saberi, S.; Sarkis, J. Blockchain technology and the sustainable supply chain: Theoretically exploring adoption barriers. Int. J. Prod. Econ. 2020, 231, 107831. [Google Scholar] [CrossRef]
  76. Kim, S.; Park, C.H.; Chin, S. Assessment of BIM acceptance degree of Korean AEC participants. KSCE J. Civ. Eng. 2016, 20, 1163–1177. [Google Scholar] [CrossRef]
  77. Al-Mohammad, M.S.; Haron, A.T.; Aloko, M.N.; Rahman, R.A. Factors affecting BIM implementation in post-conflict low-income economies: The case of Afghanistan. J. Eng. Des. Technol. 2021, 21, 299–318. [Google Scholar] [CrossRef]
  78. Al-Yami, A.; Sanni-Anibire, M.O. BIM in the Saudi Arabian construction industry: State of the art, benefit and barriers. Int. J. Build. Pathol. Adapt. 2021, 39, 33–47. [Google Scholar] [CrossRef]
  79. Hong, Y.; Hammad, A.W.; Sepasgozar, S.; Akbarnezhad, A. BIM adoption model for small and medium construction organisations in Australia. Eng. Constr. Archit. Manag. 2019, 26, 154–183. [Google Scholar] [CrossRef]
  80. Siebelink, S.; Voordijk, J.T.; Adriaanse, A. Developing and Testing a Tool to Evaluate BIM Maturity: Sectoral Analysis in the Dutch Construction Industry. J. Constr. Eng. Manag. 2018, 144, 05018007. [Google Scholar] [CrossRef]
  81. Wang, G.; Liu, Z.; Wang, H. Key factors affecting BIM adoption is China based on TOE&RC. In Proceedings of the 2016 International Conference on Mechanics, Materials and Structural Engineering, Jeju Island, Republic of Korea, 18–20 March 2016; pp. 103–108. [Google Scholar] [CrossRef]
  82. Deng, M.; Menassa, C.C.; Kamat, V.R. From BIM to digital twins: A systematic review of the evolution of intelligent building representations in the AEC-FM industry. J. Inf. Technol. Constr. 2021, 26, 58–83. [Google Scholar] [CrossRef]
  83. Huang, J.; Yang, W.; Tu, Y. Financing mode decision in a supply chain with financial constraint. Int. J. Prod. Econ. 2020, 220, 107441. [Google Scholar] [CrossRef]
  84. Gupta, H.; Kusi-Sarpong, S.; Rezaei, J. Barriers and overcoming strategies to supply chain sustainability innovation. Resour. Conserv. Recycl. 2020, 161, 104819. [Google Scholar] [CrossRef]
  85. Singh, C.; Sharma, N.; Kumar, N. Analysis of software maintenance cost affecting factors and estimation models. Int. J. Sci. Technol. Res. 2019, 8, 276–281. [Google Scholar]
  86. Nath, T.; Attarzadeh, M.; Tiong, R.L.K.; Chidambaram, C.; Yu, Z. Productivity improvement of precast shop drawings generation through BIM-based process re-engineering. Autom. Constr. 2015, 54, 54–68. [Google Scholar] [CrossRef]
  87. Mohammad, W.N.S.W.; Abdullah, M.R.; Ismail, S.; Takim, R. Overview of Building Information Modelling (BIM) adoption factors for construction organisations. IOP Conf. Ser. Earth Environ. Sci. 2018, 140, 012107. [Google Scholar] [CrossRef]
  88. Tai, S.; Zhang, Y.; Li, T. Factors affecting BIM application in China: A social network model. J. Eng. Des. Technol. 2020, 19, 373–384. [Google Scholar] [CrossRef]
  89. Sodangi, M.; Salman, A.F.; Saleem, M. Building Information Modeling: Awareness Across the Subcontracting Sector of Saudi Arabian Construction Industry. Arab. J. Sci. Eng. 2018, 43, 1807–1816. [Google Scholar] [CrossRef]
  90. Cao, D.; Li, H.; Wang, G.; Luo, X.; Tan, D. Relationship Network Structure and Organizational Competitiveness: Evidence from BIM Implementation Practices in the Construction Industry. J. Manag. Eng. 2018, 34, 04018005. [Google Scholar] [CrossRef]
  91. Hosseini, M.R.; Pärn, E.A.; Edwards, D.J.; Papadonikolaki, E.; Oraee, M. Roadmap to Mature BIM Use in Australian SMEs: Competitive Dynamics Perspective. J. Manag. Eng. 2018, 34, 05018008. [Google Scholar] [CrossRef]
  92. Papadonikolaki, E.; Verbraeck, A.; Wamelink, H. Formal and informal relations within BIM-enabled supply chain partnerships. Constr. Manag. Econ. 2017, 35, 531–552. [Google Scholar] [CrossRef]
  93. Kaewunruen, S.; Xu, N. Digital Twin for Sustainability Evaluation of Railway Station Buildings. Front. Built Environ. 2018, 4, 77. [Google Scholar] [CrossRef]
  94. Götz, C.S.; Karlsson, P.; Yitmen, I. Exploring applicability, interoperability and integrability of Blockchain-based digital twins for asset life cycle management. Smart Sustain. Built Environ. 2020, 11, 532–558. [Google Scholar] [CrossRef]
  95. Honghong, S.; Gang, Y.; Haijiang, L.; Tian, Z.; Annan, J. Digital twin enhanced BIM to shape full life cycle digital transformation for bridge engineering. Autom. Constr. 2023, 147, 104736. [Google Scholar] [CrossRef]
  96. Daniotti, B.; Masera, G.; Bolognesi, C.M.; Lupica Spagnolo, S.; Pavan, A.; Iannaccone, G.; Signorini, M.; Ciuffreda, S.; Mirarchi, C.; Lucky, M.; et al. The Development of a BIM-Based Interoperable Toolkit for Efficient Renovation in Buildings: From BIM to Digital Twin. Buildings 2022, 12, 231. [Google Scholar] [CrossRef]
  97. Tagliabue, L.C.; Cecconi, F.R.; Maltese, S.; Rinaldi, S.; Ciribini, A.L.C.; Flammini, A. Leveraging digital twin for sustainability assessment of an educational building. Sustainability 2021, 13, 480. [Google Scholar] [CrossRef]
  98. Adibfar, A.; Costin, A.M. Creation of a Mock-up Bridge Digital Twin by Fusing Intelligent Transportation Systems (ITS) Data into Bridge Information Model (BrIM). J. Constr. Eng. Manag. 2022, 148, 04022094. [Google Scholar] [CrossRef]
  99. Ali, A.H.; Kineber, A.F.; Elyamany, A.; Ibrahim, A.H.; Daoud, A.O. Identifying and assessing modular construction implementation barriers in developing nations for sustainable building development. Sustain. Dev. 2023, 31, 3346–3364. [Google Scholar] [CrossRef]
  100. Ali, A.H.; Kineber, A.F.; Elyamany, A.; Ibrahim, A.H.; Daoud, A.O. Modelling the role of modular construction’ s critical success factors in the overall sustainable success of Egyptian housing projects. J. Build. Eng. 2023, 71, 106467. [Google Scholar] [CrossRef]
  101. Saunders, M.N.K.; Lewis, P.; Thornhill, A. Research Methods for Business Students, 8th ed.; Pearson Education Limited: London, UK, 2019. [Google Scholar]
  102. Sargeant, J. Qualitative Research Part II: Participants, Analysis, and Quality Assurance. J. Grad. Med. Educ. 2012, 4, 1–3. [Google Scholar] [CrossRef] [PubMed]
  103. Leung, L. Validity, reliability, and generalizability in qualitative research. J. Fam. Med. Prim. Care 2015, 4, 324–327. [Google Scholar] [CrossRef]
  104. Weise, A.; Büchter, R.; Pieper, D.; Mathes, T. Assessing context suitability (generalizability, external validity, applicability or transferability) of findings in evidence syntheses in healthcare—An integrative review of methodological guidance. Res. Synth. Methods 2020, 11, 760–779. [Google Scholar] [CrossRef] [PubMed]
  105. Ali, A.H.; Kineber, A.F.; Elyamany, A.; Ibrahim, A.H.; Daoud, A.O. Exploring stationary and major modular construction challenges in developing countries: A case study of Egypt. J. Eng. Des. Technol. 2023; ahead-of-print. [Google Scholar] [CrossRef]
  106. Kineber, A.F.; Ali, A.H.; Elshaboury, N.; Emmanuel, A.; Arashpour, M. A multi-criteria evaluation and stationary analysis of value management implementation barriers for sustainable residential building projects. Int. J. Constr. Manag. 2023, 2023, 2267870. [Google Scholar] [CrossRef]
  107. Noor, S.; Tajik, O.; Golzar, J. Simple Random Sampling. Int. J. Educ. Lang. Stud. 2022, 1, 78–82. [Google Scholar] [CrossRef]
  108. Ali, A.H.; Kineber, A.F.; Qaralleh, T.J.O.; Alaboud, N.S.; Daoud, A.O. Classifying and evaluating enablers influencing modular construction utilization in the construction sector: A fuzzy synthetic evaluation. Alex. Eng. J. 2023, 78, 45–55. [Google Scholar] [CrossRef]
  109. Elmousalami, H.H.; Ali, A.H.; Kineber, A.F.; Elyamany, A. A novel conceptual cost estimation decision- making model for field canal improvement projects. Int. J. Constr. Manag. 2023, 2023, 2271214. [Google Scholar] [CrossRef]
  110. Valle, P.O.D.; Assaker, G. Using Partial Least Squares Structural Equation Modeling in Tourism Research: A Review of Past Research and Recommendations for Future Applications. J. Travel Res. 2016, 55, 695–708. [Google Scholar] [CrossRef]
  111. Al-Mekhlafi, A.-B.A.; Isha, A.S.N.; Chileshe, N.; Abdulrab, M.; Kineber, A.F.; Ajmal, M. Impact of safety culture implementation on driving performance among oil and gas tanker drivers: A partial least squares structural equation modelling (pls-sem) approach. Sustainability 2021, 13, 8886. [Google Scholar] [CrossRef]
  112. Aksoy, F.; Arlı, N.B. Evaluation of sustainable happiness with Sustainable Development Goals: Structural equation model approach. Sustain. Dev. 2019, 28, 385–392. [Google Scholar] [CrossRef]
  113. Ismaeel, W.S.E.; Mohamed, A.G. A structural equation modelling paradigm for eco-rehabilitation and adaptive reuse of cultural heritage buildings. Build. Environ. 2023, 242, 110604. [Google Scholar] [CrossRef]
  114. Zhao, L.; Wang, B.; Mbachu, J.; Liu, Z. New Zealand building project cost and its influential factors: A structural equation modelling approach. Adv. Civ. Eng. 2019, 2019, 1362730. [Google Scholar] [CrossRef]
  115. Mohamed, A.G.; Ammar, M.H.; Nabawy, M. Risks assessment using structural equation modeling: Mega housing projects construction in Egypt. Int. J. Constr. Manag. 2022, 23, 2717–2728. [Google Scholar] [CrossRef]
  116. Kline, R.B. Principles and Practice of Structural Equation Modeling, 5th ed.; Guilford Publications: New York, NY, USA, 2023. [Google Scholar]
  117. Boomsma, A. Nonconvergence, improper solutions, and starting values in lisrel maximum likelihood estimation. Psychometrika 1985, 50, 229–242. [Google Scholar] [CrossRef]
  118. Fan, Y.; Chen, J.; Shirkey, G.; John, R.; Wu, S.R.; Park, H.; Shao, C. Applications of structural equation modeling (SEM) in ecological studies: An updated review. Ecol. Process. 2016, 5, 19. [Google Scholar] [CrossRef]
  119. Ismaeel, W.S.E.; Mohamed, A.G. Indoor air quality for sustainable building renovation: A decision-support assessment system using structural equation modelling. Build. Environ. 2022, 214, 108933. [Google Scholar] [CrossRef]
  120. Gefen, D.; Straub, D.; Boudreau, M.-C. Structural Equation Modeling and Regression: Guidelines for Research Practice. Commun. Assoc. Inf. Syst. 2000, 4, 1–78. [Google Scholar] [CrossRef]
  121. Ali, A.H.; Elyamany, A.; Ibrahim, A.H.; Kineber, A.F.; Daoud, A.O. Modelling the relationship between modular construction adoption and critical success factors for residential projects in developing countries. Int. J. Constr. Manag. 2023, 2023, 2185940. [Google Scholar] [CrossRef]
  122. Hair, J.F.; Hult, G.T.M.; Ringle, C.M.; Sarstedt, M.; Danks, N.P.; Ray, S. An Introduction to Structural Equation Modeling. In Partial Least Squares Structural Equation Modeling (PLS-SEM) Using R; Springer: Cham, Switzerland, 2021; Volume 21, pp. 1–197. [Google Scholar] [CrossRef]
  123. Dijkstra, T.K.; Henseler, J. Consistent and asymptotically normal PLS estimators for linear structural equations. Comput. Stat. Data Anal. 2015, 81, 10–23. [Google Scholar] [CrossRef]
Figure 1. Flowchart of the research methodology.
Figure 1. Flowchart of the research methodology.
Buildings 14 00268 g001
Figure 2. Mind map resulting from the brainstorming session.
Figure 2. Mind map resulting from the brainstorming session.
Buildings 14 00268 g002
Figure 3. Percentage of respondents from different countries.
Figure 3. Percentage of respondents from different countries.
Buildings 14 00268 g003
Figure 4. Frequency and percentage of respondents’ position in their organization.
Figure 4. Frequency and percentage of respondents’ position in their organization.
Buildings 14 00268 g004
Figure 5. Percentage of respondents’ experience.
Figure 5. Percentage of respondents’ experience.
Buildings 14 00268 g005
Figure 6. Reliability tests of latent constructs.
Figure 6. Reliability tests of latent constructs.
Buildings 14 00268 g006
Figure 7. The proposed SEM model.
Figure 7. The proposed SEM model.
Buildings 14 00268 g007
Table 1. KSFs and SPs influencing the adoption of BIM-DT.
Table 1. KSFs and SPs influencing the adoption of BIM-DT.
Category Category IDFactorsFactor IDReferences
Organizational Support and ReadinessOSRSupport of top managementOSR1[58,59,60,61]
Readiness of the organization to adopt the technologyOSR2[51,58,62,63]
Readiness of personnel to change and adopt new technologyOSR3[62,64,65,66,67]
Stakeholders’ awareness of technology benefitsOSR4[16,61,68,69]
Technological InfrastructureTIAvailability of technological infrastructureTI1[61,67,70,71]
Availability of skilled individuals to operate the technology platformTI2[16,62,68]
Availability of the technology operatorsTI3[62,68,72,73]
Data Privacy, Security, and ComplianceDPSCAssurance of data privacy and securityDPSC1[42,61,74,75]
Availability of clear project documentation and requirementsDPSC2[16,62,72,76,77]
Availability of standards and codes for the new technologyDPSC3[53,63,64,67,78]
Knowledge, Expertise and CompetenciesKECAvailability of knowledge, skills, and competencies to adopt the technologyKEC1[73,79,80]
Availability of practical cases of the technologyKEC2[16,72,81]
Continuity of research and development efforts to enhance the adaptability of the technologyKEC3[17,73,82]
Financial ConsiderationsFCAvailability of funds and financial investmentFC1[61,83,84]
Affordability of software and hardware upgrading and maintenance costFC2[53,85,86]
Availability of governmental supports, initiatives, and tendering lawFC3[51,65,87]
Market and External FactorsMEFMarket demand for the technologyMEF1[66,78,88,89]
Insurance of coordination and collaboration between project partiesMEF2[90,91,92]
Managing the industry resistance to adopt the new technologyMEF3[26,93,94]
Availability of key performance indicators to track the progressMEF4[95,96,97]
Sustainable parametersSPEnergy efficiencySP1[36,37]
Resource managementSP2[35,37]
Occupant comfort and well-beingSP3[19,24,38]
Stakeholder engagementSP4[39,40]
Cost optimizationSP5[22,41,42]
Predictive maintenanceSP6[19,37,98]
Table 2. Reliability and validity of the measurement model.
Table 2. Reliability and validity of the measurement model.
Latent ConstructsObserved VariablesLoading FactorCRAVECronbach’s Alpha
SPSP10.6670.948830.449050.905
SP20.687
SP30.616
SP40.631
SP50.734
SP60.679
OSROSR10.8000.955510.642060.876
OSR20.836
OSR30.781
OSR40.787
TITI10.8290.949190.726750.887
TI20.862
TI30.866
DPSCDPSC10.7440.928290.603250.817
DPSC20.785
DPSC30.800
KECKEC10.7990.929230.59990.818
KEC20.761
KEC30.763
FCFC10.8510.941210.6490.844
FC20.807
FC30.756
MEFMEF10.7300.938140.523340.813
MEF20.669
MEF30.791
MEF40.698
Table 3. Standardized path coefficients within the envisaged SEM elucidate the interconnectedness between latent constructs.
Table 3. Standardized path coefficients within the envisaged SEM elucidate the interconnectedness between latent constructs.
Covariance LinksCorrelation Estimate (CS)Path Coefficient Estimation (ß) Standard Error (SE)t-Test Estimation p-Values
OSR<->SP1.2320.7040.1687.3260.000
TI<->SP1.1590.6620.1587.3160.000
KEC<->SP1.1740.6710.1567.5180.000
MEF<->SP1.0610.6060.1586.6960.000
FC<->SP1.3140.7510.1777.4280.000
DPSC<->SP1.1190.6390.1626.90.000
Table 4. Indices of GOF and their corresponding thresholds for determining acceptability.
Table 4. Indices of GOF and their corresponding thresholds for determining acceptability.
GOF MetricSEM Model ValueRecommended Level
CMIN/DF1.8261–2 [113]
Chi-square 828.041p > 0.01 [113]
RMSEA0.0713≤0.10 [112]
CFI0.972>0.9 [113]
NFI0.690–1 [114]
TLI0.947≥0.92 [115]
IFI0.7750–1 [116]
TLI/NFI1.372>0.9 [113]
Table 5. Relative importance weights of the observed variables.
Table 5. Relative importance weights of the observed variables.
Latent ConstructsObserved VariablesRelative Weight
SPSP10.166
SP20.171
SP30.153
SP40.157
SP50.183
SP60.169
OSROSR10.250
OSR20.261
OSR30.244
OSR40.246
TITI10.324
TI20.337
TI30.339
DPSCDPSC10.319
DPSC20.337
DPSC30.343
KECKEC10.344
KEC20.328
KEC30.328
FCFC10.353
FC20.334
FC30.313
MEFMEF10.253
MEF20.232
MEF30.274
MEF40.242
Disclaimer/Publisher’s Note: The statements, opinions and data contained in all publications are solely those of the individual author(s) and contributor(s) and not of MDPI and/or the editor(s). MDPI and/or the editor(s) disclaim responsibility for any injury to people or property resulting from any ideas, methods, instructions or products referred to in the content.

Share and Cite

MDPI and ACS Style

Alnaser, A.A.; Hassan Ali, A.; Elmousalami, H.H.; Elyamany, A.; Gouda Mohamed, A. Assessment Framework for BIM-Digital Twin Readiness in the Construction Industry. Buildings 2024, 14, 268. https://doi.org/10.3390/buildings14010268

AMA Style

Alnaser AA, Hassan Ali A, Elmousalami HH, Elyamany A, Gouda Mohamed A. Assessment Framework for BIM-Digital Twin Readiness in the Construction Industry. Buildings. 2024; 14(1):268. https://doi.org/10.3390/buildings14010268

Chicago/Turabian Style

Alnaser, Aljawharah A., Ali Hassan Ali, Haytham H. Elmousalami, Ahmed Elyamany, and Ahmed Gouda Mohamed. 2024. "Assessment Framework for BIM-Digital Twin Readiness in the Construction Industry" Buildings 14, no. 1: 268. https://doi.org/10.3390/buildings14010268

APA Style

Alnaser, A. A., Hassan Ali, A., Elmousalami, H. H., Elyamany, A., & Gouda Mohamed, A. (2024). Assessment Framework for BIM-Digital Twin Readiness in the Construction Industry. Buildings, 14(1), 268. https://doi.org/10.3390/buildings14010268

Note that from the first issue of 2016, this journal uses article numbers instead of page numbers. See further details here.

Article Metrics

Back to TopTop