Abstract
Buildings’ energy resilience in natural disasters is reliant on the support of the functionalities of critical infrastructure that the buildings connect to, such as highway-bridge and electric power systems. Meanwhile, as critical infrastructure systems have increasingly become interconnected and interdependent, they are more susceptible to natural hazards and less able to withstand their effects. Insufficient research has been conducted regarding computational models of effectively representing the interdependencies and interactions involved in the restoration scheduling of post-disaster critical infrastructure systems. To address this research gap, this study proposes integer programs, integrating hybrid genetic algorithms, to explicitly investigate the impact of interactions and interdependencies between electric power systems (EPSs) and highway-bridge systems (HBSs) on the energy-recovery processes of buildings. The objective is to dynamically prioritize the restoration scheduling for EPSs and HBSs while considering inspection and restoration activities. A case study based on the 2008 Wenchuan Earthquake in Sichuan province, China, is employed to validate the efficacy of the proposed method. The results of the analysis reveal that the dynamic model exhibits a substantial 6.4% improvement in building energy resilience at the seven-day mark, compared to the static model. Moreover, the proposed coupled EPS–HBS inspection–restoration joint model outperforms a disjoint EPS inspection–restoration scheduling model, yielding a remarkable 11.4% enhancement in system resilience at the seven-day mark. These findings underscore the significance of considering interdependencies and interactions within critical infrastructure systems to enhance the energy resilience of buildings in earthquake-affected areas.
1. Introduction and Background
In recent years, there has been a rise in the occurrence of disasters and unforeseen extreme emergencies in various communities [1]. These events not only result in substantial economic losses and casualties, but also serve as a litmus test for the emergency-response capability in addressing such calamities [2]. Emergency response refers to the swift execution of a range of measures aimed at mitigating harm to individuals and communities in the aftermath of a natural or human-made disaster [3]. According to the data from reference [4], natural disasters worldwide increased 13-fold during the period of 1960 to 2019. Seismic hazards are significant in natural disasters due to their potential to cause widespread destruction, loss of life, and trigger secondary hazards that compound their impacts [5]. In 2019, earthquakes were responsible for triggering 30 of the world’s major natural disasters, ranking third in terms of the total number of such disasters. These events resulted in 258 fatalities and caused USD 1.704 billion in damages [6]. Specifically, seismic hazards have the potential to cause devastating effects on buildings and infrastructures, which can result in significant economic losses and community functions and service shutdowns [7,8]. For example, the 1994 Northridge earthquake led to Los Angeles’s unprecedented systemwide blackout and an estimated USD 74 million in direct economic consequences [9]. The earthquake in eastern Hokkaido in 2008 caused a power outage that affected 2.95 million households and led to the shutdown of all public transportation [10]. In 2011, the Tohoku earthquake prevented 10 nuclear reactors from supplying regular power to eastern Japan, leaving this region with a projected 10 GW shortfall in supply capacity [11,12]. As mentioned above, earthquakes tend to cause severe power outages, which not only render buildings non-functional, thereby affecting community functions, but also impede emergency-response activities.
To mitigate the effects of power outages due to earthquake disasters, improving building energy resilience and community resilience has attracted increasing attention as a solution [13,14,15]. A resilient community is defined as one that can withstand and recover quickly from a major seismic event so that the community can be restored within a reasonable timeframe [16,17,18]. Specifically, buildings, as essential components of a community, are required to provide support for the normal functioning of the community to minimize the adverse effects of seismic hazards [19]. In order to improve community resilience and enable residents to return to normal life, it is crucial to promptly restore power to the buildings to their pre-disaster level. Therefore, it is imperative to propose an optimal restoration schedule to quickly repair non-functional buildings.
Electric power systems (EPSs) are critical infrastructure systems that support the functioning of buildings. However, these systems are seismically vulnerable and can be seriously damaged by severe earthquakes [20]. Rapid restoration of damaged EPS components, such as distribution substations, which are the weak points of an EPS system [21], is critical for effective recovery. The transportation network, including highway-bridge systems (HBSs), constitutes a crucial infrastructure essential for facilitating the seamless movement of individuals and goods across diverse geographical areas, thereby assuming an indispensable function in sustaining the optimal functioning of both the economy and society [22]. Particularly during the emergency-response phase, HBSs assume a pivotal role in expediting search and rescue endeavors, facilitating efficient evacuation and sheltering procedures, bolstering the provisioning of supplies and logistical resources, aiding in medical response measures, as well as contributing to infrastructure assessment and restoration endeavors [2]. Hence, it is paramount to prioritize the restoration of transportation systems in the aftermath of a disaster. However, the interdependencies between EPSs and HBSs could lead to increased complexities in scheduling restoration tasks. Specifically, since HBSs enable restoration crews to travel between damaged EPS components, damage to HBS components, such as bridges, which are widely regarded as HBSs’ most seismically sensitive components [23], may impede the restoration process for an EPS. To address these challenges, some studies have proposed restoration strategies that consider the interdependency between EPSs and HBSs [24,25,26]. The decisions on restoration strategies proposed in such studies, which were based on estimates of the potential damage to EPSs and HBSs during disasters, were generated before the disasters occurred.
Seismic damage to EPSs and HBSs can be evaluated by seismic-risk analysis or a drawn-out procedure of rigorous inspection to obtain information about the damage [27]. The former includes finite-element analysis and fragility analysis [28,29,30,31,32], and the outcomes derived from these methods can be subjected to considerable deviation from the actual damage incurred, owing to the intrinsic uncertainty embedded within risk analysis. This uncertainty stems from a range of factors, such as limitations in data collection, insufficient knowledge pertaining to the mechanical properties of structures, and the presence of unrealistic assumptions [33]. As a result, damage conditions derived from risk analysis alone may prove to be unsatisfactory because of the inherent inaccuracy of damage estimates. In the latter case, the process of inspecting all impacted system components might take weeks or months after a disaster, which can delay the preparation of emergency recovery plans [34].
To fill in the aforementioned research gaps, the present study proposes a departure from conventional practice by advocating for simultaneous restoration and inspection processes for emergency building energy restoration. This involves initiating restoration procedures as soon as initial damage information is obtained from the inspection process. Restoration schedules must be constantly modified in real time in response to new inspection data because gathering damage information is a lengthy process. The interaction between restoration and inspection activities can have mutual impacts on the scheduling process, with inspection schedules affecting restoration schedules due to the requirement for inspection prior to restoration, and restoration schedules affecting inspection schedules as restoration activities render structures impassable for inspection purposes. Investigating the effect of the interdependence between EPS and HBS restoration and the interplay between inspection and restoration activities in real time on the dispatch process can help facilitate effective emergency recovery in earthquake-affected communities.
2. Literature Review
2.1. Infrastructure Interdependency and Interaction Modeling
There are two types of relationships between infrastructure systems: dependency and interdependency, where dependency refers to a unidirectional relationship, and interdependency is a bidirectional relationship between systems [35]. For example, in [36], the power network provides power to the water network’s pumping stations and control systems, while the water network aids in controlling emissions from coal-based generators and cooling the power network. Usually, dependencies are regarded as interdependencies unless they are specifically clarified [37], and the proposed study also adopts such a concept.
Infrastructure interdependencies can be generally categorized into operational, failure, and restoration interdependencies [38]. Operational interdependencies arise when the services provided by one infrastructure are dependent on another infrastructure. Such operational interdependencies may lead to failure interdependencies, where the disruption of services in one infrastructure has a ripple effect on other infrastructures that rely on its services. Prior studies have extensively investigated the impact of failure interdependencies on the performance of infrastructure systems in terms of resisting extreme events [39,40,41]. Restoration interdependencies, on the other hand, pertain to the interdependencies among restoration activities across different infrastructure systems [38]. These interdependencies only take place when multiple infrastructure systems are damaged in a disaster and require restoration efforts. An illustration of interdependency between the restoration of an EPS and an HBS during the Wenchuan earthquake can be found in [42]: the severely damaged HBS in Sichuan, China caused the restoration of the EPS to be delayed because impassable bridges within the HBS impeded the movement of restoration crews to damaged distribution substations within the EPS.
The importance of considering restoration interdependencies between multiple infrastructure systems has gained consensus in the recent literature [24,26,38]. Existing studies on restoration interdependency modeling have primarily utilized network-based approaches, which enable detailed descriptions of infrastructure system topologies through graph theory and mathematical formulation of restoration interdependencies. Furthermore, network-based approaches can be grouped into topology-based approaches and flow-based approaches according to whether flows within and across infrastructure systems are modeled [37]. Topology-based approaches are computationally economic and require minimal data on network topology [24,25], but they may fail to accurately calculate the operational capacities of infrastructure systems due to inadequate information on flow patterns [37]. In contrast, flow-based approaches use flow equations and inequalities [43,44] to capture the distribution of flows on infrastructure networks and provide realistic descriptions of operational mechanisms [37]. Therefore, the proposed study adopts a flow-based approach to model the restoration interdependency between the EPS and the HBS.
A review of the literature revealed three studies on the investigation of the restoration interdependencies between EPSs and transportation systems [24,25,26]. Fotouhi et al. [26] proposed a stochastic program for the optimal allocation of limited resources to an urban traffic–electric power system to maximize its travel-time resilience, accounting for the restoration interdependency that arises from the necessity for access to transportation for repair teams in the power-distribution network. Zou and Chen [24] developed a stochastic model for prioritizing components in a coupled traffic–electric power system, aimed at improving the system’s resilience through mitigation and repair actions. Similarly, Zou and Chen [25] proposed a stochastic paradigm for evaluating the resilience of an interdependent traffic–electric power system subject to hurricanes with different resilience improvement strategies. The above-cited studies intend to examine pre-event decision making regarding the most effective preventative and restorative measures for interdependent EPSs and transportation systems using stochastic models, given that there are a variety of potential disaster scenarios that could occur, and their effects on system resilience cannot be known a priori with certainty.
Deterministic approaches are preferred for analyzing post-disaster recovery strategies, particularly short-term ones, as they focus on evaluating losses in specific events, which is of significant interest to emergency managers in the immediate aftermath of such events [34,45]. However, given the uncertainties in risk assessments, it is still challenging to precisely quantify seismic damage to an EPS and an HBS in post-earthquake settings at present [34]. Therefore, physical inspection, involving personnel visiting sites to collect damage information, can be viewed as complementary to risk analysis and a dependable approach for obtaining precise damage information for EPSs and HBSs after an earthquake.
In practical scenarios, a physical inspection may entail a considerable amount of time. For example, the China Ministry of Transport’s guidelines provides a seven-day initial inspection of aging bridges that are very susceptible to severe damage and a one-month comprehensive examination of every bridge in the impacted area [46]. Although inspection only progressively reveals a system’s damage information, it is acceptable to believe that restoration of a specific system component can begin immediately as the damage data necessary for emergency restoration actions are available through initial assessment. Therefore, emergency inspection and restoration actions can be carried out simultaneously at diverse places.
The whole recovery process may be affected by the interplay between inspection and restoration actions. Inspection scheduling affects restoration scheduling as components can only be restored after they have been inspected. On the other hand, inspection scheduling can be impacted by restoration scheduling as restoration may render a bridge impassable for inspection crews, while a previously impassable bridge may become accessible after restoration. Zhang and Wei [34] developed an integer program to optimize inspection and restoration planning for highway-bridge networks after earthquakes. They also investigated the interplay between inspection and restoration in the emergency recovery procedure and noted that these tasks could be performed simultaneously. Additionally, they assumed that the real damage conditions of the bridges were equivalent to the estimated ones derived from deterministic risk analysis. Consequently, the schedules of inspection and restoration calculated using risk analysis remained the same throughout the recovery phase. Furthermore, considering that inspection teams may discover differences between the real and calculated damage conditions of bridges, and thus the initial recovery schedules obtained based on the risk analysis may become inefficient or even ineffective, Zhang et al. [47] developed a dynamic bridge-inspection routing and restoration scheduling tool to update the calculated bridge-inspection routes and restore schedule in real time, utilizing integer programming approaches. However, Zhang et al.’s model cannot be directly applied to the proposed study because Zhang et al. [47] focused on the real-time interplay between inspection and restoration in a highway-bridge network, while the proposed study involves not only the inspection–restoration interactions within systems, i.e., the EPS and the HBS, but also the restoration interdependency across different systems, leading to increased complexities of the proposed problem.
2.2. Dynamic Scheduling Problems and Dynamic Vehicle-Routing Problems
The dynamic inspection–restoration scheduling approach in this study presents both problems and opportunities that are comparable to previously identified dynamic scheduling and vehicle-routing problems. Dynamic scheduling problems entail prioritizing work and minimizing total completion time. Numerous occurrences have been considered, including work cancellations and modifications to job-processing timelines [48,49,50,51]. Similarly, dynamic vehicle routing aims to minimize the cost of serving customers dispersed across various locations by updating vehicle routes as new information is received [52,53,54,55]. To address these issues, the technique of re-optimization can be employed [49,56,57], which breaks down the dynamic issue into a set of static problems and generates an initial schedule or route, then re-optimizes it at two scenarios: fixed time intervals [58,59,60,61] or real-time response to new events happens, known as event-driven re-optimization [50,52,57,62]. The time-slice method’s limitation in effectively managing urgent dynamic events is due to its inability to promptly assimilate new information; thus, its utility is restricted to less time-sensitive issues, including customer requests that do not have a narrow time frame [56]. In contrast, the event-driven approach is expressly intended to promptly incorporate new data, rendering it a more fitting solution for urgent and dynamic problems [49,62,63]. For example, Ouertani et al. [63] employed an event-driven method to modify vehicle routes in response to alterations in customer requests to minimize transportation risk and total travel cost associated with hazardous materials. Teck et al. [64] adopted event-driven simulation to optimize the scheduling and routing of mobile robots from the storage area to picking stations when the order fulfillment changes. However, existing event-driven re-optimization models are constrained to addressing the scheduling or routing of a singular type of activity, while these models are unsuitable for directly addressing the proposed inspection–restoration parallel-scheduling problem, which involves simultaneously scheduling different kinds of activities (i.e., inspection and restoration activities), with interactions and interdependencies between these activities.
2.3. EPS Resilience
Resilience has been used in a wide range of fields since it was first introduced by Holling [65] in ecology, including the study of infrastructure recovery following extreme events, such as those affecting electric power, transportation, and water-supply systems [66]. Bruneau et al. [66] introduced a seminal model for quantifying infrastructure system resilience, which estimates the system’s overall functional deficit in comparison to pre-event levels until full recovery. Subsequently, various quantification models for infrastructure system resilience have been developed, categorized into physical-based and functionality-based approaches. In the former, system functionality is defined as a system’s physical resistance to extreme events [67], while the latter defines functionality as a system’s ‘serviceability’, such as the power flow that EPSs can provide after extreme events [29]. In EPS resilience studies, the functionality-based approach is the more widely used of the two, with most defining an EPS’s functionality as its capability to deliver power to its connected communities [29,68,69].
Though differing somewhat across various resilience-quantification models, system resilience is marked by a shared assumption that communities’ power demands will remain steady at their pre-disaster levels. In reality, however, the power demands of communities can dramatically decrease when large numbers of buildings in communities are damaged or destroyed, and the lack of resilience of an EPS occurs when the EPS fails to supply sufficient power to fulfill the power demands of communities [70]. Accordingly, the present study adopts the demand/supply resilience-quantification framework for infrastructure–community systems proposed by Didier et al. [71], in which both the evolution of the infrastructure system’s supply capacity and the buildings’ demand in the community system were explicitly considered.
To fill the gaps in the literature described above, an integer program was proposed to model dynamic inspection–restoration parallel-scheduling for an earthquake-affected community system connected with highway-bridge and electric power systems. The goal is to maximize the energy demand/supply resilience of buildings in communities by allowing multiple inspection and restoration workers to operate simultaneously with updated schedules. To achieve this objective, an event-driven re-optimization method is used, where inspect and restore plans are re-optimized at any time when differences between real and estimated damage states are discovered. In addition, this study further adopts a hybrid genetic algorithm (GA), which is equipped with an early termination test approach to address the computation problems caused by the inspect–restore parallel-scheduling problem. Data from the Chinese earthquake that struck Wenchuan in 2008 are utilized to test the resulting model.
3. Problem Statement
The dynamic inspection–restoration parallel-scheduling problem for a highway–electric power–community system is described in this section, and such a problem involves both the restoration interdependency between the EPS and the HBS and the interplay between inspection and restoration actions in real time for these two systems. After an earthquake, the damage states and functionality of the EPS, the HBS, and the community systems are estimated via deterministic risk analysis. Next, to maximize the energy resilience of buildings, the estimations generated by the risk analysis are used to determine the initial optimal schedules for inspection and restoration. Then, in line with the initial schedules, inspection and restoration of for the EPS and the HBS are performed simultaneously: inspection crews start to leave from repair centers for inspection immediately, and restoration crews leave from repair centers and commence work once the inspection teams have gathered data on the state of damage to distribution substations or bridges and their related restoration tasks. It is pertinent to highlight that the primary objective of the inspection is to investigate the real damage states of distribution substations and bridges and relay this critical information to restoration crews. Consequently, as inspection teams progressively uncover the actual damage states, the inspect and restore schedules are updated anytime there is a disparity between the real and estimated damage states, as identified by the inspection crew. The re-optimization procedure persists until the specified working time is attained. The present study considers resource constraints, including the amount of inspection and repair workers, and assumes that power supply capacities will be restored to pre-disaster levels after restoration. The emergency restoration of bridges prioritizes the partial restoration of moderately, extensively, and completely damaged bridges to a slight damage level. This is in accordance with the findings of Bocchini and Frangopol [72], as bridges with slight damage have a negligible impact on the highway segments’ traffic functions. It is noteworthy that bridges with no or slight damage are excluded from restoration during the emergency-response phase.
3.1. Network Definition
To enhance the building’s resilience aftermath an earthquake, three systems are involved in the proposed dynamic inspection–restoration parallel-scheduling issue: a community, an EPS, and an HBS system, as shown in Figure 1. In the EPS, electric power is generated from power plants, then transmitted through transmission towers and transmission lines to substations, and finally delivered through distribution lines to end-user buildings in communities. To restore the electric power of communities, this study focuses on the restoration of the power-distribution network because distribution substations are particularly seismically vulnerable and are the weak points of an EPS [21,73].
Figure 1.
A post-earthquake highway–electric power–community system in central Sichuan, China.
This study abstracts an HBS as a network graph , where is the set of nodes, representing bridges, and is the group of links, representing highway sections, where each might have several bridges. Similarly, there is a power-distribution network in the form of a network graph , where is the set of nodes representing distribution substations, and is the set of links, denoting power lines connecting distribution substations to transmission substations . Finally, communities that consist of a number of buildings of different types are abstracted as nodes connected by highway segments, and each community contains a distribution substation that supplies power to the community. Time is divided into short, equally long intervals, i.e., . Table 1 and Table 2 contain a list of the notations utilized in the mathematical formulation.
Table 1.
Notations.
Table 2.
Decision variables and parameters.
3.2. Seismic-Risk Assessment and Network Functionality
Prior to commencing emergency recovery operations, it is essential for inspection and restoration crews to obtain the seismic damage inflicted upon critical systems and formulate an initial restoration scheduling accordingly. The HAZUS Technical Manual [74] indicated that utilizing the component’s seismic fragility curves can estimate the conditional probability of a structural component (i.e., bridge, distribution substation, or building) being in, or exceeding, a specific damage condition given a defined ground motion intensity, as shown in Equation (1),
where denotes the component’s damage condition, the designated damage state, and has a scale from 1 to 4: is slight damage, is moderate damage, is extensive damage, and is complete damage; denotes the intensity of ground motion; is the standard normal distribution’s cumulative distribution function; is the ground motion intensity’s median value for the ; and denotes the ground motion intensity logarithm’s standard deviation for .
The probability that a structural component may sustain damage in all five levels after a seismic event with a certain ground motion intensity that can be estimated using Equation (2):
where , , , , and are the conditional probabilities of a structural component having no, slight, moderate, extensive, and complete damage, respectively.
3.3. Damage States and Functionality of the Highway-Bridge Systems
To transform the probabilistic bridge damage conditions derived from fragility curves under a specific seismic intensity into deterministic ones, this study utilizes the bridge damage index () [30], which is built on the works of [75,76]. The of a bridge after a seismic event is calculated using the probability of all designated bridge’s damage states and their corresponding , as expressed in Equation (3),
where , , , , and are the bridge’s damage indexes, with values of 0, 0.1, 0.3, 0.75, and 1.0, respectively, representing no, slight, moderate, extensive, and complete damage, respectively [76]. Hence, the of a bridge, as calculated by Equation (3), can be applied to assess the damage condition of the bridge as follows: no damage (); slight damage (); moderate damage (); extensive damage (); and complete damage (). Based on the statistical data about bridge damages in the United States’ 1994 Northridge earthquake, Gordon et al. [75] proposed the ranges relating to each damage state.
The assumption is made that the highway section’s structure is not prone to destruction, and any damage to the section is attributable to the damage sustained by the bridges on that segment. This means that only bridges within the network are susceptible to structural damage and can be examined and repaired. As a result, this study utilizes the link damage index () [77], which treats links as analogous to highway sections and categorizes them into five damage levels: no damage, slight damage, moderate damage, extensive damage, and complete damage. To determine the of a given highway segment, the of every bridge along the segment is taken into account, as shown in Equation (4):
where is the bridges’ number of the highway section, and is the bridge ’s on that section. The method used by Guo et al. [77] to determine the damage state of highway segments can be applied, which involves correlating the five damage levels with specific ranges of values: no damage (), slight damage (), moderate damage (), extensive damage (), and complete damage (). As per Equation (4), a highway section is considered to have suffered destruction as long as at least one bridge is impassable. The reason behind this is that bridges with extensive or complete damage are considered structurally unsafe after an earthquake, making them impassable [74]. In this study, travel time is utilized as a substitute for measuring the functionality of the highway-bridge network. The calculation of travel time on a highway segment at time , denoted as , follows the function in [78], as shown in Equation (5):
where denotes the distance along the highway segment ; denotes the residual driving speed of at time and denotes the traffic capacity of at time ; denotes the traffic flow on at time ; is 0.15; and is 4. The present study employs the research of [77] to determine the and of highway segments, and such qualitative performance indexes vary based on their corresponding damage states (i.e., ): and (); and (); and (); m and (); and 0 and 0 (). Here, and represent the pre-disaster design speed and traffic capacity of , respectively. These suggested values are reasonable as they correspond to the damage state of the highway segment. In the case of complete damage, and have zero value, indicating that the highway segment is impassable. Moreover, the post-disaster traffic flow distribution on a damaged HBS is assumed to adhere to the principle of user equilibrium, wherein users minimize their travel time by selecting routes. To determine traffic flow on each highway, the Frank–Wolfe algorithm [79] can be utilized in conjunction with the network’s travel demand . Finally, Dijkstra’s algorithm [80], designed to efficiently search for the shortest route between nodes in a given graph, can be utilized to calculate the minimum travel time, , between node pairs, , based on every highway segment’s travel time.
3.4. Damage States and Functionality of the Power-Distribution Network
The probability that each damage state may occur at a distribution substation under a given seismic event can be estimated using Equation (2) by adopting the fragility curves recommended in the HAZUS manual [74]. Furthermore, the expected damage state of a distribution substation can be estimated using Equation (6):
where is the expected damage level of a distribution substation, and , , , , and are the proportion of faulty sub-components of distribution substations (e.g., disconnect switches and circuit breakers) corresponding to no (0), slight (0.05), moderate (0.4), extensive (0.7), and complete damage (1.0), respectively [74]. A distribution substation’s damage level can be decided by the value of its calculated by Equation (6): no damage (), slight damage (), moderate damage (), extensive damage (), and complete damage (). Based on the judgments of experts, He [81] proposed ranges corresponding to each damage state. Furthermore, according to the estimated damage states of distribution substations, the post-disaster functionality of distribution substations, i.e., the power supply capacity , can be estimated using Equation (7):
where is the pre-disaster power supply capacity of the distribution substation and is the residual functionality rate of a distribution substation; its value for a distribution substation is indicated to be 1, 0.5, 0.09, 0.04, and 0.03 for no, slight, moderate, and extensive damage, respectively [74].
3.5. Damage States and Functionality of Communities
The probabilistic damage states of buildings in communities can also be estimated using Equation (2). Furthermore, to transform the probabilistic damage statuses of buildings into deterministic ones, the present study adopts the total damage factor () suggested by Bai et al. [82], as shown in Equation (8):
where , , , and are the damage factors corresponding to insignificant (including no and slight), moderate, extensive, and complete damage and their values are 0.005, 0.155, 0.55, and 0.9, respectively, as suggested by Bai et al. [82]. Accordingly, a building’s according to Equation (8) can be used to assess its damage state: insignificant damage (), moderate damage (), extensive damage (), and complete damage () [82].
In the proposed study, the post-disaster power demand of community is determined by adding together the power demands including all buildings in , as shown in Equation (9):
where is the post-disaster power demand of building in at time . In the present study, we assume that the power demand of a building with insignificant damage remains at its pre-disaster level, while that of a building with moderate, extensive, or complete damage drops to zero due to its occupants being evacuated. It should be noted that the power demands of significantly damaged critical facilities (e.g., hospitals, schools, and government buildings) may be recovered in the emergency-response phase if these facilities are re-used after being quickly and partially restored [42].
3.6. Buildings’ Energy Resilience of the Post-Earthquake Communities
The present study adopts the demand/supply resilience-quantification framework for infrastructure–community systems proposed by Didier et al. [71] for the quantification of energy resilience of electric power–community system. The resilience-quantification framework involves the evaluation of resilience at both the component and the system levels. At the component level, the lack of resilience of the distribution substation , i.e., , is defined as the difference between the power consumption at and the power demand (Equation (9)) of the community served by during the time horizon , as expressed in Equation (10). Power consumption is the effectively consumed amount of power by at time and is dependent on the power supply capacity of and the power demand of , as expressed in Equation (11). is equal to if , meaning that can supply sufficient power for ; otherwise, is equal to if . As illustrated in Figure 2, the power supply capacities of distribution substations and power demands of communities may decrease to certain levels in the immediate aftermath of a disaster at 0 due to the damages to distribution substations and buildings, and the power supply capacities and power demands can be recovered after the implementation of restoration interventions for distribution substations and buildings, respectively. In the time horizon , the lack of resilience of is the power deficit at if the power consumption at is less than the power demand of (i.e., ), for example, the shaded area of in Figure 2; otherwise, of is zero if the power consumption at is equal to the power demand of during this period (i.e., ), for example, in Figure 2.
Figure 2.
Lack of resilience at the component level.
At the system level, as shown in Figure 3, the lack of resilience of the electric power–community system, i.e., , is calculated as the sum of of all distribution substations in the system, as expressed in Equation (12):
Figure 3.
Lack of resilience at the system level.
Therefore, the energy resilience of an electric power–community system over a given time horizon can be calculated using Equation (13):
where is the total power demand of all communities in the time horizon and is used to normalize the value of in the range of 0 to 1. Therefore, has a value between 0 and 1, with a large value indicating a high degree of system resilience.
3.7. Average Blackout Time in Communities
For the purpose of comparing the proposed power demand/supply resilience-quantification model against a power supply–capacity resilience model, which uses the power supply capacity as the measure of EPS resilience, the average blackout time in communities is used to facilitate the comparison of the two models’ performance. can be calculated using Equation (14):
where is the total number of buildings in all communities and is the blackout time of building in community that is dependent on the time when the distribution substation that serves is restored.
4. Model Formulation
This section provides a comprehensive account of the procedure to develop the integer program , which is designed to determine optimal inspection routes and restoration schedules. The detailed exposition encompasses the model assumptions, establishment of the model, and constraints at various levels.
4.1. Model Assumptions
This study has made the following assumptions in order to simplify the modeling of the study’s focal problem.
- Several communities have been designated as repair centers, from where crews, including inspection and restoration teams, depart;
- During the time horizon , work crews will work without interruption and will not require any fuel or equipment replacement, eliminating the need for visits to repair centers for replenishment. Additionally, inspection and restoration activities are non-preemptive, meaning that once a work crew has started working on a distribution substation or bridge, they must finish their task before traveling to another one;
- Restoration of both the distribution substation and the bridge will not be scheduled until an inspection has taken place;
- The inspection shall be carried out on all bridges, but only those found to be in moderate, extensive, or complete damage conditions will undergo restoration. Restoration will be limited to the extent of a slight level; hence, bridges that do not have or receive minor damage do not need to be repaired;
- The inspection will cover all distribution substations, and those found to have incurred slight, moderate, extensive, or complete damage will be restored to their pre-disaster power supply capacities after the restoration process;
- Highway segments containing bridges undergoing restoration work or that have suffered extensive or complete damage will be blocked and impassable. Therefore, work crews should avoid these segments and take alternative routes;
- The inspection crew will await an updated inspection schedule before proceeding to the distribution substation or bridge where actual damage differs from estimated damage. Subsequently, other workers will only follow the revised inspection and restore planning after completing their work tasks.
4.2. Establishment of the Model
The approach initially optimizes inspection and restoration schedules at time before work crews begin, and subsequently re-optimizes them upon detecting discrepancies between the real and estimated damage conditions of distribution substations or bridges. To maximize system resilience , this study formulates an integer program to acquire the ideal inspection and restoration schedules:
The objective function (15) is constrained at three levels: the HBS level, the power-distribution network level, and the between-network level, as shown in Appendix A.
Additionally, the integer programs () utilized to re-optimize the inspection and restoration schedules in the event of a misestimated damage state of a distribution substation or a bridge are equivalent to , except for the decision variables and parameters that are reliant on the updated sets of uninspected distribution substations () and bridges (), the sets of unrestored distribution substations () and bridges (), power supply capacity (), bridge damage index (), the restoration times of the misestimated distribution substations () (or bridges ()), and the place where work crews are located.
5. Solution Methodology
This paper employs an event-driven re-optimization approach to continually compute the inspection and restoration schedules whenever a discrepancy arises between the actual damage state and the estimated damage state. In this section, a detailed solution for the dynamic inspection–restoration parallel-scheduling problem is presented, including a hybrid GA and early termination-based heuristic method.
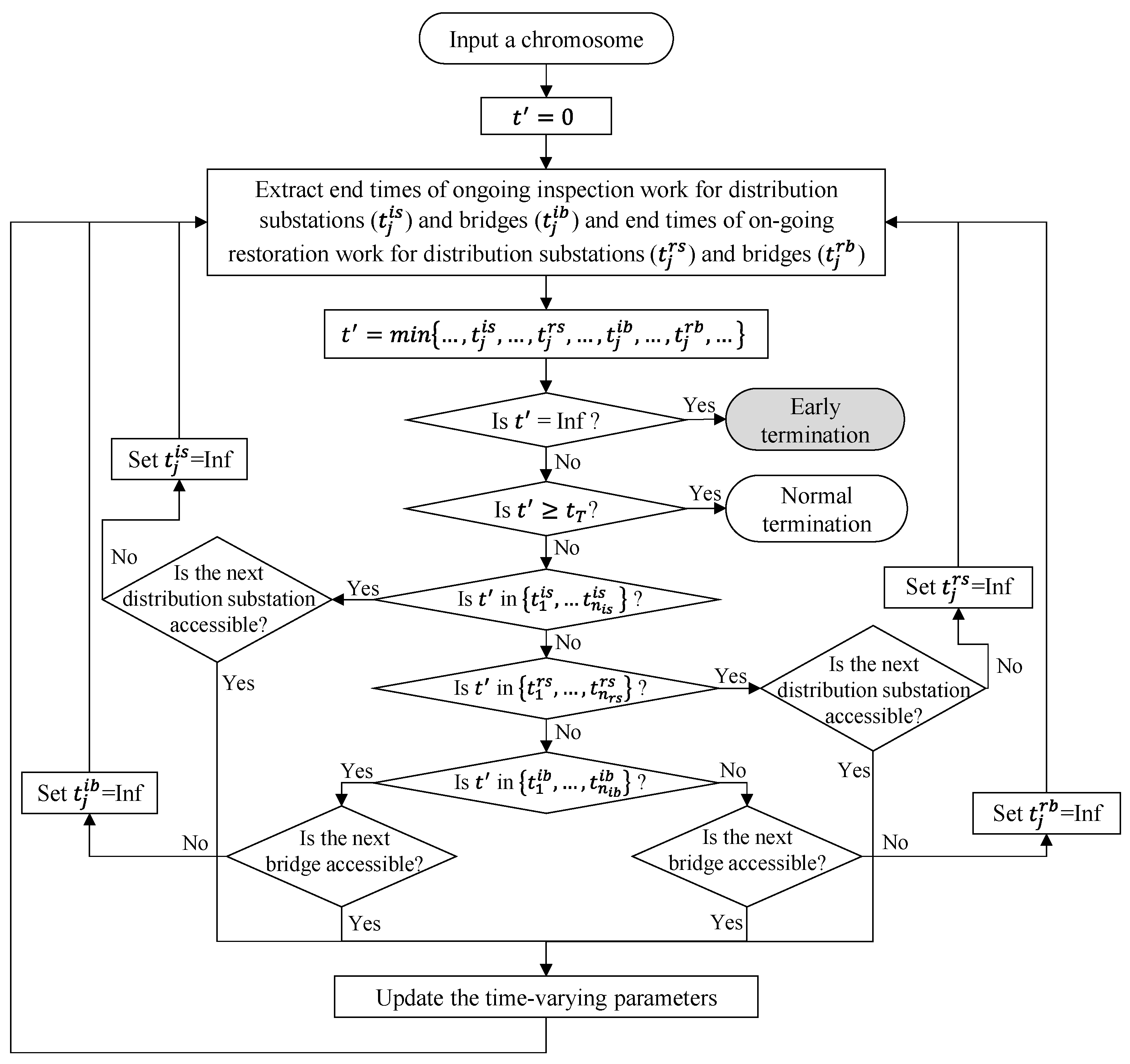
5.1. Solution Program Framework
The program solution comprises two phases, as illustrated in Figure 4: the initial phase (t = 0), before work commencement, and the real-time updating phase (t > 0), coinciding with workers conducting inspection and restoration tasks. Parameters (1) to (7) in Figure 4 generate the initial ideal recovery schedules by addressing the integer program employing the proposed hybrid GA. Execution of these schedules commences during the real-time update phase. Upon reporting a misestimation of a distribution substation or a bridge’s actual damage state, the solution program updates decision variables and parameters of the integer program , including (8) to (15) in Figure 4. The schedules for inspection and restoration are then re-optimized until the working time limitation is met .
Figure 4.
Solution flowchart.
5.2. Hybrid Genetic Algorithm
Infrastructure system restoration scheduling problems are considered to be NP-hard problems [83]. This study tackles a dynamic problem that entails managing multiple work crews operating concurrently, which is more computationally intricate than analogous restoration scheduling issues examined in previous studies. It is not practical to employ traditional GAs to obtain a nearly optimal solution in a restricted time frame. To overcome such a challenge, the present study adopted a hybrid genetic algorithm proposed in [47], and the specific procedure of this algorithm is shown in Figure 4 in [47]. The figure illustrates the process of randomly generating chromosomes, each consisting of a group of decision variables representing solutions of the integer programs, to form an initial population of population size . Given that and , and , and , and and are non-independent decision variables, and that , , , and can be calculated using constraints (26) to (29) and constraints (53) to (56) if , , , and are known, a chromosome only has to include , , , and to create candidate scheduling solutions, based on which system resilience can be calculated.
The roulette-wheel method is utilized to select valuable chromosomes in GAs [84], and a subset of () chromosomes is subsequently identified from the initial population as elite chromosomes to achieve crossover and mutation. New offspring are produced once these genetic operations are applied. To expedite the evolution of chromosomes, an early termination test is executed. Such a heuristic approach, specifically tailored to the proposed integer programs, is expounded upon in detail in the subsequent subsection. By virtue of the results yielded by the early termination test, the fitness values of the offspring, which pertain to the electric power–community system’s energy resilience, may be obtained. Then, those with high-fitness values are selected for population updating. Ultimately, upon satisfaction of the stopping criterion, i.e., the maximum number of generations, the hybrid genetic algorithm yield the optimal fitness value and its corresponding solution.
5.3. Chromosome Encoding
Figure 5 displays the suggested encoding scheme for resolving the integer programs in the present study. Each chromosome has four components, with ElementIB and ElementRB representing the order of bridges to be inspected (i.e., ) and restored (i.e., ), respectively, by all given work crews for bridges. ElementIS and ElementRS are the order of distribution substations to be inspected (i.e., ) and restored (i.e., ), respectively, by all given work crews for distribution substations. Both ElementIB and ElementRB include genes representing bridges within the HBS, and ElementIB and ElementRB are divided into and sub-elements to represent the inspection sequences of inspection crews for bridges and the restoration sequences of restoration crews for bridges, respectively. Similarly, both ElementIS and ElementRS include genes representing distribution substations within the power-distribution network, and ElementIS and ElementRS are separated into and sub-elements to describe the inspection order of inspection crews for distribution substations and the restoration sequences of restoration crews for distribution substations, respectively. In addition, each sub-element in the integer programs is composed of a fixed part and an alterable part. This allows for adaptation to changes in the sets of uninspected distribution substations () and bridges (), as well as sets of unrestored distribution substations () and bridges (). Specifically, the fixed part of a sub-element on ElementIS (or ElementIB) records the distribution substations (or bridges) that have already undergone inspection, while the alterable part records distribution substations (or bridges) that have not yet been inspected by the worker. Similarly, on ElementRS (or ElementRB), the fixable component and flexible component of a sub-element document the distribution substations (or bridges) that have been restored by the appropriate crew and those that still require restoration. As illustrated in Figure 5, the Fixed partIS1 on Sub-elementIS1 (i.e., the grey gene on Sub-elementIS1) signifies the distribution substation that has undergone inspection by the crew , while the Alterable partIS1 on the Sub-elementIS1 (i.e., the white gene on Sub-elementIS1) represents the substations awaiting inspection by . During chromosome operations, only genes located on the alterable component undergo selection for crossover and mutation, while the unchangeable sections remain unaffected. This ensures that the sequences of distribution substations in and bridges in for inspection, as well as and for restoration, are updated at every re-optimization.
Figure 5.
A chromosome’s encoding scheme (the numbers on the genes are bridge identifications (IDs)).
5.4. Early Termination-Based Heuristic Method
The early termination test aims to address situations where workers end their inspection and restoration actions prior to meeting the designated working time limit , which can result in a deceleration of the population’s fitness progress. This issue arises due to inspection–restoration interactions and inaccessible bridges within the HBS. If distribution substations or bridges that inspection crews require to inspect are inaccessible because of non-passable bridges on the route they must traverse, inspection crews will stop working. Similarly, restoration workers will also stop their work if they cannot reach the distribution substations or bridges they are required to restore.
In Figure 6, the test starts with the input of a chromosome. Its initial identified time is set to 0 when a disaster comes, and all workers in repair centers are prepared to take action. Subsequently, the succeeding is determined recursively by seeking the earliest completion time of the ongoing tasks. If an inspection crew (or ) can access the next distribution substation at time , the program proceeds to the following designated time. On the contrary, the ongoing work for (or ) is set to an infinite end time (Inf), indicating that they remain in their current location after completing their current inspection work. Similarly, the restoration crew (or ) proceeds to restore the next distribution substation (or bridge ), only if it is accessible and has been inspected. Otherwise, the ongoing work for (or ) is set to an infinite end time (Inf). The early termination test continues until . Early termination occurs if is , indicating that the workers will stop inspection and restoration work before meeting . Otherwise, the chromosome is normal. For a chromosome experiencing the early termination problem, the gene causing early termination on each alterable sub-element is extracted and relocated to the end of the sub-element, reducing the priority of inspecting or restoring the associated distribution substation or bridge (Figure 7). The researchers’ preliminary findings indicate a significant improvement in the population’s evolution after several generations with the application of the specially designed early termination test, as opposed to without it.
Figure 6.
The procedure of the early termination test.
Figure 7.
Early termination of chromosomal updating (the numbers on the genes are bridge IDs).
6. Case Study
6.1. Design and Parameter Selection for Experiments
An HBS, a power-distribution network and a community system, including 21 highway segments, 48 bridges, 16 distribution substations, and 16 cities, in central Sichuan, China were chosen to exemplify the proposed approach, as illustrated by Figure 1. The 2008 Wenchuan earthquake, with a magnitude of 8.0, was chosen as the disaster scenario for this study. The data on the distribution of peak ground acceleration were obtained from Relief Records in the Wenchuan Earthquake [42]. Given the insufficiency of actual information on the locations and quantities of repair centers and work crews, the present study proposes that a city be designated as a repair center, with three inspection and restoration crews allocated to distribution substations and bridges.
The damage states of the bridges were evaluated using Equation (3), fragility curves [85] (Appendix B), and bridge-damage information collected through a survey after the Wenchuan earthquake (Appendix B). One inspection worker was recommended to take half an hour to inspect a single bridge, as proposed by Zhuang and Chen [86]. Additionally, the information regarding the restoration times of bridges was sourced from [87] (Appendix C). Zhuang and Chen [86] recorded the lengths, design speeds, and traffic capacity of the highway segments at the time of the 2008 Wenchuan earthquake. Travel demand between cities before the earthquake was informed by Li et al. [88], while post-earthquake travel demand was set as 12 times the pre-earthquake level due to the need to transport casualties, rescuers, and disaster-relief materials.
The damage states of distribution substations were assessed utilizing three sources: Equation (6), fragility curves [89] (Appendix D), and damage information collected from a survey conducted after the Wenchuan earthquake [90] (Appendix E). The pre-disaster power supply capacities of distribution substations, as recorded in [42], are presented in Appendix E, and the post-disaster power supply capacities of distribution substations were calculated using Equation (7) based on distribution substations’ damage states. The time allotted for inspecting a single distribution substation by one inspection crew was one hour based on the average duration of such inspections during the 2008 Wenchuan earthquake [90]. The restoration times for distribution substations were estimated based on the same report [90], accounting for distribution substations’ damage states, power supply capacities, and repair methods to be applied (Appendix E).
Equation (8) was applied to assess the damage levels of buildings, which were determined using fragility curves for the buildings adopted by Lin et al. [91] (Appendix F). The number and types of buildings in each city were recorded in [42], and the total number of buildings in all cities (Equation (15)) was 31578 (Appendix G). The pre-disaster power demand of a building could be estimated as the pre-disaster power consumption at the distribution substation that served the building divided by the number of buildings served by the distribution substation, with the assumption that the pre-disaster power demand of a building is equal to its pre-disaster power consumption, and that the pre-disaster power demands of the buildings served by the same distribution substation are the same. Accordingly, the pre- and post-disaster power demands of each city were calculated using Equation (9) (Appendix G). Furthermore, according to Relief Records in the Wenchuan Earthquake [42], the emergency restoration times for hospitals, schools, and government buildings in cities were estimated based on their damage states, and the power demands of these facilities could be recovered to their pre-disaster levels after emergency restoration.
Using Equations (10) to (13), the maximum period for victims’ survival was considered to be the first seven days of working time after the earthquake occurred, and it is within this time frame that the present study calculated system resilience [92]. The study identified the optimal parameters for the proposed hybrid GA to achieve maximum computational efficiency. These parameters included a population size of 200 (200), 20 elite chromosomes (20), a crossover probability of 0.9, a mutation probability of 0.2, and 200 generations. The mathematical model was programmed using MATLAB2014b language, and all tests were conducted on an Intel® CoreTM i7-7700 CPU@ 3.6 GHz with 32 GB RAM, operating in a Microsoft Windows 10 environment.
6.2. Results and Discussion
According to the seismic-risk analysis conducted by the present study, there were 0 bridges with slight damage, 32 bridges with moderate damage, 11 bridges with extensive damage, and 5 bridges with complete damage, as well as 1 distribution substation with no damage, 6 distribution substations with slight damage, 2 distribution substations with moderate damage, 5 distribution substations with extensive damage, and 2 distribution substations with complete damage. However, Zhuang and Chen’s study [86] found that out of the 48 bridges, 5 had slight damage, 32 had moderate damage, 7 had extensive damage, and 4 had complete damage. Similarly, the Wenchuan Earthquake Sichuan power grid electrical equipment damage report [90] recorded that out of the 16 distribution substations, 2 had no damage, 5 had slight damage, 2 had moderate damage, 5 had extensive damage, and 2 had complete damage. As such, due to inherent uncertainties, the seismic-risk analysis employed in the current study misjudged the damage states of 12 bridges and 5 distribution substations. Appendix C and Appendix E present the real and estimated damage information of all 48 bridges and 16 distribution substations, respectively. Figure 8 shows the power-distribution network’s power supply capacity, the community system’s power demand, and the power consumption at distribution substations within seven days after the earthquake. In the immediate aftermath of the earthquake (i.e., 0 h), the power supply capacity dropped from 169 MW to 56.88 MW, the power demand dropped from 149.9 MW to 98.17 MW, and the power consumption dropped from 149.9 MW to 49.42 MW. Due to the emergency restoration of hospitals, schools, and government buildings in cities , , and , the power demand of increased from 4.78 MW to 6.32 MW at the four-day mark (i.e., 96 h), the power demand of increased from 5.57 MW to 8.24 MW at the five-day mark (i.e., 120 h), and the power demand of increased from 5.28 MW to 8.77 MW at the six-day mark (i.e., 144 h). With the implementation of restoration interventions for both the power-distribution network and the HBS for seven days, the power supply capacity was increased to 149.76 MW, and the power consumption was increased to 95.97 MW. Thus, the loss of resilience of the electric power–community system was 4758 MW hours within seven days (Equation (12)) (i.e., the shaded area in Figure 8), and the energy resilience of the system was 0.716 (Equation (13)).
Figure 8.
Evolution of power supply capacity, power demand, and power consumption over time.
6.2.1. Interaction between Inspection and Restoration
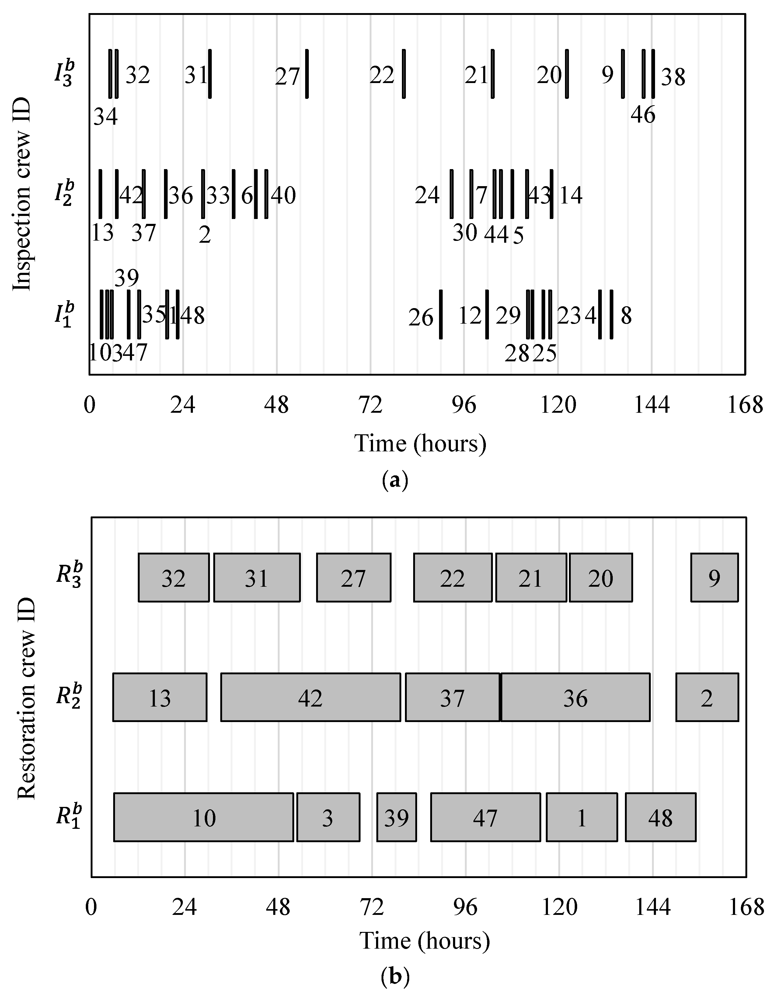
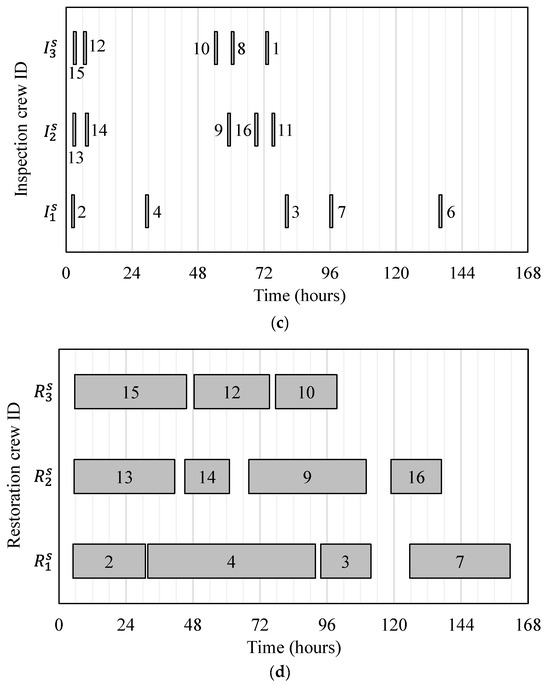
The initial ideal schedules for each work crew were determined by solving (Equation (14)) based on the networks’ damage states as determined by seismic-risk assessments. Figure 9 displays these preliminary schedules. The inspection and restoration schedules were profoundly impacted by the interaction between inspection and restoration activities, as observed when work crews left the repair center to inspect/restore bridges or distribution substations. To illustrate this interaction, the recovery process of three extensively damaged bridges was selected: on ; on ; and on (refer to Figure 1). In Figure 9a, the inspection crew traveled from to to inspect , but was delayed for 30 min while inspecting . After the inspection, was supposed to proceed immediately to . However, was impassable due to extensive damage, which caused a delay of 23 h as waited for restoration by the restoration crew (Figure 9b). When became passable, went to , and waited for about one hour for to complete the inspection of . Similarly, after completing the 30 min inspection of , should have moved to , but was extensively damaged, causing another delay of 21 h. After restoration by , moved on to to inspect it. While was inspecting , waited for two hours at for the completion of the inspection.

Figure 9.
Optimal outcomes for (a) initial inspection schedules for bridges, (b) initial restoration schedules for bridges, (c) initial inspection schedules for distribution substations, and (d) initial restoration schedules for distribution substations. The numbers on the bars are bridge/distribution substation IDs, and the length of each bar represents inspection or restoration time.
6.2.2. Real-Time Update of Recovery Schedules
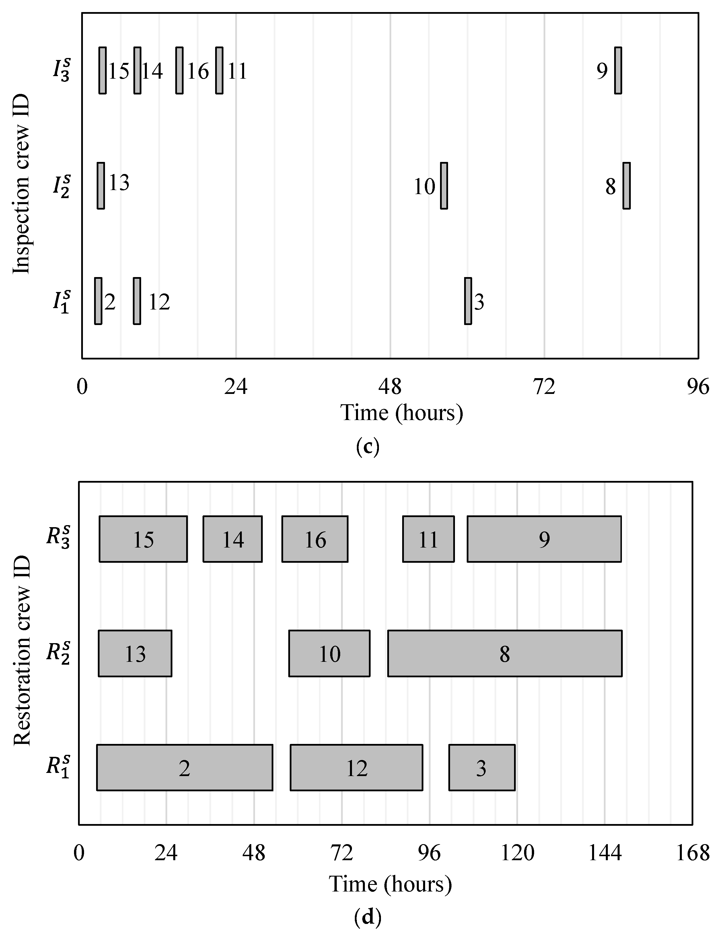
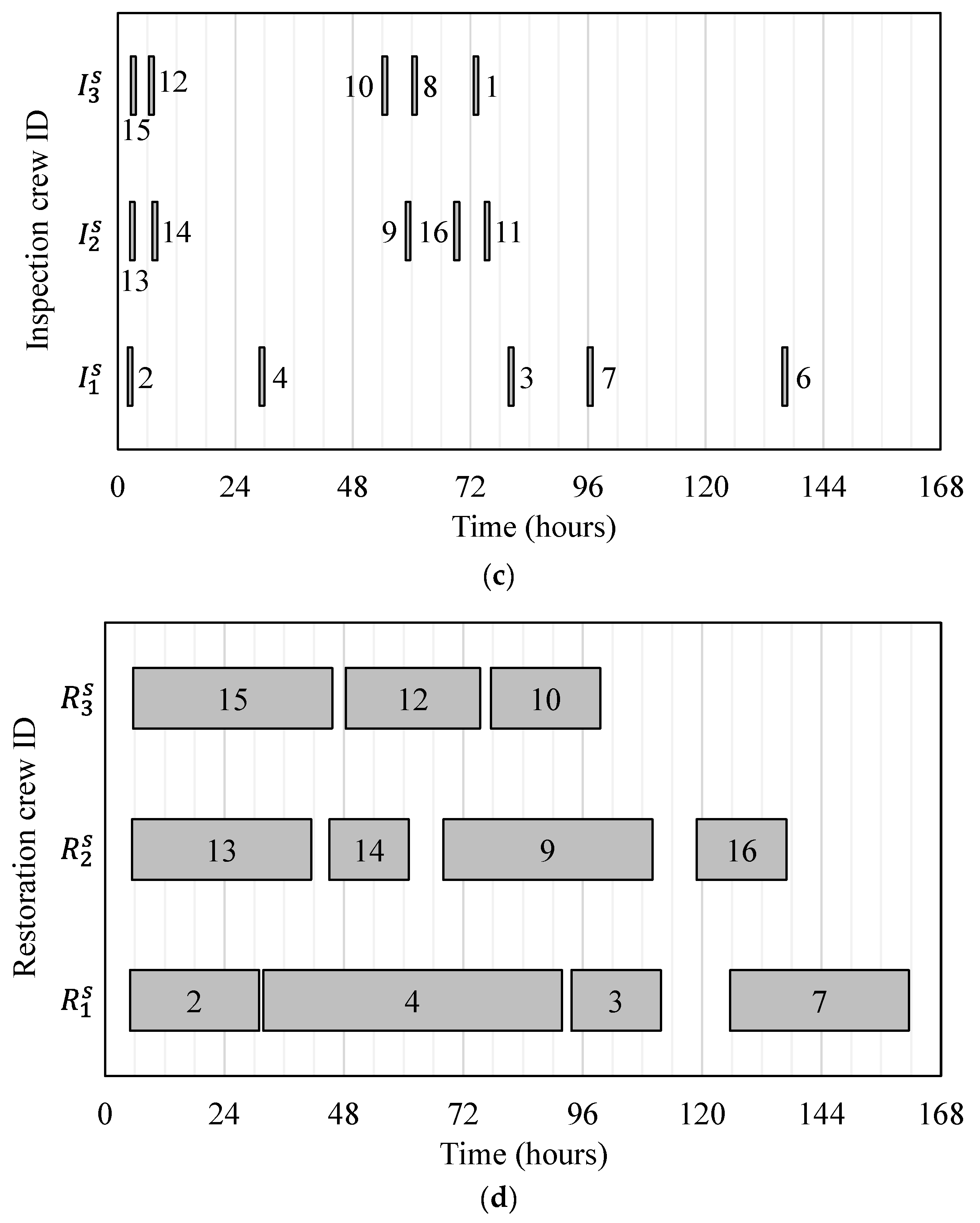
At time 3 h, the first re-optimization occurred. This was prompted by the inspection of the distribution substation by ’, which revealed only slight damage, in contrast to moderate damage previously estimated through risk analysis (as shown in Figure 9c). Consequently, parameters such as , , , , and the restoration time of ((8) to (13) in Figure 4) were updated based on new information. Meanwhile, and were dispatched to and , respectively, while , , and were sent to inspect , , and , respectively. All restoration crews remained at the repair center, as specified by parameter (14) in Figure 4. At that moment, all distribution substations in the power-distribution network, except for , , and , were included in the set of uninspected distribution substations, while all distribution substations were included in the group of unrestored distribution substations. Similarly, all bridges in the HBS were included in the group of uninspected bridges, except for , , and , while all bridges in the HBS were included in the set of unrestored bridges (parameter (15) in Figure 4). Consequently, the proposed integer program was used to re-optimize the recovery schedules based on updated parameters, and the re-optimization procedure was repeated anytime the damage state of a distribution substation or a bridge was misestimated. In this case study, there were 17 re-optimizations at various times ( 3, 3.1, 3.4, 3.7, 3.8, 5.6, 7.4, 9.5, 37.7, 59.5, 60.5, 65.3, 75.9, 85.5, 95.3, 99.4, 114.4 h), which corresponds to the discovery of misestimation of the damage states of , , , , , , , , , , , , , , , , and , respectively, by inspection crews. Figure 10 shows the recovery schedules from the outcome of the 17th re-optimization at 114.4 h, indicating that updating damaged data in real time can result in significant changes to the initial ideal schedules (Figure 9), which may become unworkable due to misestimations of the damaged state of distribution substations or bridges. Hence, by addressing the dynamic post-disaster inspection–repair parallel problem, it comes feasible to achieve real-time updates for recovery scheduling, surpassing the conventional sequential overhaul approach [42] employed on highways. Consequently, this research provides effective support to decision makers tasked with formulating the emergency-response strategies for the highway–electric power–community system.

Figure 10.
Optimal results for (a) updated inspection schedules for bridges, (b) updated restoration schedules for bridges, (c) updated inspection schedules for distribution substations, and (d) updated restoration schedules for distribution substations at 114.4 h. The numbers on the bars are bridge/distribution substation IDs, and the length of each bar represents inspection or restoration time.
6.2.3. Static Inspection and Restoration Model
The system’s resilience was assessed using a static inspection and restoration model, where inspection and restoration schedules were unchanged from the optimal plans at the beginning of the working time. At the seven-day mark, the system’s resilience was 0.673, and during this time, 23 bridges and 9 distribution substations were inspected, while 13 bridges and 8 distribution substations were restored. In contrast, the proposed dynamic model yielded a system resilience of 0.716 at the seven-day mark, with 44 bridges and 15 distribution substations inspected and 15 bridges and 11 distribution substations restored. The failure to repair impassable bridges that were incorrectly believed to be passable was the primary cause of the static model’s lower resilience since such impassable bridges might obstruct the process of restoring distribution substations. For example, the extensively damaged bridge on was not restored in the static model because it was misestimated to have moderate damage and be passable; thus, the impassibility of impeded the restoration of distribution substations , , and . As such, the findings suggest that updating recovery schedules would increase system resilience by 6.4% after seven days. Therefore, it can be concluded that the proposed dynamic model is more effective at enhancing system resilience when there are misestimations in the damage states of network components compared to a static model. In a static model, where both inspection and restoration schedules remain fixed during the recovery process, the proposed dynamic model outperforms it.
6.2.4. Disjoint EPS Inspection–Restoration Scheduling Model
System resilience was calculated using a disjoint EPS inspection–restoration scheduling model that only considers the inspection and restoration of distribution substations within the power-distribution network, without restoring damaged bridges on the HBS meant to connect these distribution substations. In this model, system resilience was 0.643 at the seven-day mark, with seven distribution substations inspected (i.e., , , , , , , and ) and six distribution substations restored (i.e., , , , , , and ) during the same period. Compared with the proposed coupled EPS–HBS inspection–restoration joint model, both distribution substations and bridges were restored, the results indicate that the proposed model is more efficient at boosting system resilience, i.e., 11.4% higher, in this case study than a disjoint model, in which impassable bridges , , , and on the HBS hindered the movement of EPS work crews to distribution substations , , , , , , , , and for inspection and restoration.
6.2.5. Comparison of Different Resilience Models
This study calculated the optimal inspection and restoration schedules and their corresponding average blackout times in communities (Equation (14)) using the proposed power demand/supply resilience model and a power supply–capacity resilience model, which aims to maximize the power supply capacity of the power-distribution network within the working time limitation. The average blackout times within seven days resulting from the proposed resilience model and the power supply–capacity resilience model were 53.9 h and 56.9 h, respectively, while the power supply capacities at the seven-day mark resulting from these two models were 149.76 MW and 161.28 MW, respectively. The results show that the proposed power demand/supply resilience model is more efficient at shortening the average blackout time in communities compared to the power supply–capacity resilience model, although this model provided lower power supply capacity of the power-distribution network.
6.2.6. Sensitivity Analysis of Impacts of Work Crew Size on System Resilience
Table 3 examines two cases in the sensitivity analysis of work crew size’s impact on system resilience, exploring the effects of varying work crew numbers as resource constraints. The first case focuses on the influence of inspection crew numbers on system resilience, which is examined through three scenarios: S1 (the scenario previously discussed), in which three inspection crews are assigned to both distribution substations and bridges; S2, in which only one inspection crew is assigned to each; and S3, in which there are five inspection crews assigned to both. In all three scenarios, the number of restoration crews assigned to distribution substations and bridges remains constant at three. In all three scenarios, the comparison of system resilience at the seven-day mark revealed that introducing two inspection crews (S3 vs. S1) resulted in a 0.8% growth in system resilience, from 0.716 to 0.722. Conversely, reducing the number of inspection crews by two (S2 vs. S1) led to a 2.2% decrease in system resilience, from 0.716 to 0.700 (Figure 11). For case two, the influence of the number of restoration workers on system resilience was examined across three scenarios: S1 with three restoration crews for distribution substations and three restoration crews for bridges; S4 with one restoration crew for distribution substations and bridges; and S5 with five restoration crews for distribution substations and bridges, in all of which the numbers of inspection crews for distribution substations and bridges were held steady at three. Compared to S1, the system’s resilience at the seven-day mark showed a 2.4% increase, with a resilience score of 0.733 in S5, which had two more restoration crews. On the other hand, the system’s resilience decreased by 8.5% from 0.716 to 0.655 in S4, which had two fewer restoration crews (Figure 11). The results indicate that the ability to inspect and restore can impact the resilience of the system to some degree. Thus, to attain desired system-resilience outcomes, decision makers must assign work crews efficiently.
Table 3.
Number of work crews for distribution substations and bridges.
Figure 11.
Impacts of the numbers of work crews on system resilience.
7. Conclusions
This study proposes an integer program to model the restoration interdependence in the EPS or HBS and inspection–restoration interactions between the EPS and HBS of a highway–electric power–community system to enhance building energy resilience. A hybrid GA, incorporating a traditional GA and a purpose-built heuristic method, is utilized to enhance the computational efficiency of the integer program. Additionally, the proposed approach was empirically verified utilizing extensive information on a highway–electric power–community system located in Sichuan, China and its response to the Wenchuan earthquake. The following findings may be drawn from this research:
- The dynamic model, with real-time updates, showed a 6.4% improvement in building energy resilience at the seven-day mark compared to the static model. This was primarily due to the inability of the static model to restore the inaccessible distribution substations, resulting from misestimated passability of impassable bridges and the lack of corresponding work routine adjustments;
- The proposed coupled EPS–HBS inspection–restoration joint model outperformed a disjoint EPS inspection–restoration scheduling model by boosting system resilience by 11.4% at the seven-day mark;
- The proposed energy resilience model proved more efficient than a power supply–capacity resilience model in shortening the average blackout time in communities, despite the latter achieving a higher total power supply capacity of the network;
- The influence of the number of workers on system resilience was also considered, indicating that both inspection and restoration contribute to the level of system resilience.
The present study established fundamental groundwork for future investigations concerning the dynamic scheduling of emergency inspection and restoration activities in post-disaster communities. Furthermore, the approach could be extended to emergency-response activities involving various other hazards, such as floods and hurricanes, and could be applied to enhance the resilience of various critical infrastructure systems, including healthcare systems.
Finally, a number of important limitations need to be considered. Firstly, the use of a deterministic optimization program is acknowledged, and to support more thorough recovery decision making, a stochastic program could be employed instead to account for uncertainties associated with specific parameters such as inspection and restoration times. Secondly, the energy resilience of the electric power–community system is highly dependent on the EPS and HBS’s network topology, and the results of the case study were from systems in Sichuan, China. As a result, the proposed approach should be verified on other systems with varying network topologies. Lastly, since the hybrid GA applied in this study may not consistently deliver a globally optimal solution, the degree of deviation from the precise solution remains unclear, and computation time may substantially rise with bigger network sizes, it is necessary to create more sophisticated solution techniques to advance computational precision and efficiency.
Author Contributions
Conceptualization, Z.Z., S.L. and H.-H.W.; methodology, Z.Z.; software, Z.Z. and A.C.; validation, Z.Z., X.J. and J.L.; investigation, X.J. and J.L.; resources, Z.Z. and A.C.; data curation, Z.Z. and A.C.; writing—original draft preparation, Z.Z., S.L. and H.-H.W.; writing—review and editing, Z.Z., S.L., H.-H.W. and Y.L.; supervision, H.-H.W.; project administration, H.-H.W.; funding acquisition, H.-H.W. All authors have read and agreed to the published version of the manuscript.
Funding
This research was funded by the Hong Kong Research Grants Council, grant number 25223119.
Data Availability Statement
Not applicable here.
Conflicts of Interest
The authors declare no conflict of interest.
Appendix A. Summary of the Implemented Optimization Formulation
| Descriptions | Equations | Equation No. |
| Constraints on the HBS Level | ||
| No bridge is inspected/restored more than once | (A1) | |
| (A2) | ||
| (A3) | ||
| (A4) | ||
| A work crew inspects/restores one bridge at a time | (A5) | |
| (A6) | ||
| (A7) | ||
| (A8) | ||
| A work crew must finish its ongoing task before moving to the next task | (A9) | |
| (A10) | ||
| Relationship between non-independent decision variables | (A11) | |
| (A12) | ||
| (A13) | ||
| (A14) | ||
| Number of bridges being inspected/restored by a work crew | (A15) | |
| (A16) | ||
| Operational states of bridges | (A17) | |
| Operational states of highway segments | (A18) | |
| (A19) | ||
| (A20) | ||
| (A21) | ||
| Inspection–restoration interactions | (A22) | |
| (A23) | ||
| (A24) | ||
| (A25) | ||
| Binary value constraints | (A26) | |
| (A27) | ||
| Constraints on the power-distribution network level | ||
| No distribution substation is inspected/restored more than once | (A28) | |
| (A29) | ||
| (A30) | ||
| (A31) | ||
| A work crew inspects/restores one distribution substation at a time | (A32) | |
| (A33) | ||
| (A34) | ||
| (A35) | ||
| A work crew must finish its ongoing task before moving to the next task | (A36) | |
| (A37) | ||
| Relationship between non-independent decision variables | (A38) | |
| (A39) | ||
| (A40) | ||
| (A41) | ||
| Number of distribution substations being inspected/restored by a work crew | (A42) | |
| (A43) | ||
| Operational states of distribution substations | (A44) | |
| Inspection–restoration interactions | (A45) | |
| (A46) | ||
| Binary value constraints | (A47) | |
| (A48) | ||
| Constraints on the between-network Level | ||
| Restoration interdependency | (A49) | |
| (A50) | ||
Appendix B. Summary of the Implemented Optimization Formulation for the Inspection–Restoration Parallel-Scheduling Problem at Time [85]
| Descriptions | Equations | Equation No. |
| Input Parameters | Network topology: Attributes of highway segments: Bridge damage index: Link damage index: Power supply capacities of distribution substations: Power demands of communities: Sets of uninspected and unrestored distribution substations and bridges: , Travel time of highway segments: Between-substation travel time: , , , , , Locations of work crews | |
| Decision variables for inspection and restoration schedules | ||
| Distribution substations | , , , | |
| Bridges | , , , | |
| Objective | ||
| Maximum system resilience | (10) | |
| (11) | ||
| (12) | ||
| (13) | ||
| (15) | ||
| Constraints on the HBS level | ||
| No bridge is inspected/restored more than once | (A51) | |
| (A52) | ||
| (A53) | ||
| (A54) | ||
| A work crew inspects/restores one bridge at a time | (A55) | |
| (A56) | ||
| (A57) | ||
| (A58) | ||
| A work crew must finish its ongoing task before moving to the next task | (A59) | |
| (A60) | ||
| Relationship between non-independent decision variables | (A61) | |
| (A62) | ||
| (A63) | ||
| (A64) | ||
| Number of bridges being inspected/restored by a work crew | (A65) | |
| (A66) | ||
| Operational states of bridges | (A67) | |
| Operational states of highway segments | (A68) | |
| (A69) | ||
| (A70) | ||
| (A71) | ||
| Inspection–restoration interactions | (A72) | |
| (A73) | ||
| (A74) | ||
| (A75) | ||
| Binary value constraints | (A76) | |
| (A77) | ||
| Constraints on the power-distribution network level | ||
| No distribution substation is inspected/restored more than once | (A78) | |
| (A79) | ||
| (A80) | ||
| (A81) | ||
| A work crew inspects/restores one distribution substation at a time | (A82) | |
| (A83) | ||
| (A84) | ||
| (A85) | ||
| A work crew must finish its ongoing task before moving to the next task | (A86) | |
| (A87) | ||
| Relationship between non-independent decision variables | (A88) | |
| (A89) | ||
| (A90) | ||
| (A91) | ||
| Number of distribution substations being inspected/restored by a work crew | (A92) | |
| (A93) | ||
| Operational states of distribution substations | (A94) | |
| Inspection–restoration interactions | (A95) | |
| (A96) | ||
| Binary value constraints | (A97) | |
| (A98) | ||
| Constraints on the between-network level | ||
| Restoration interdependency | (A99) | |
| (A100) | ||
Appendix C. Bridges’ Damage States and Emergency Restoration Times [87]
| Bridge | Bridge Damage State | Emergency Restoration Time (Hours) | ||
| Actual | Estimated | Actual | Estimated | |
| M | M | 18 | 18 | |
| M | M | 16 | 16 | |
| M | M | 16 | 16 | |
| M | M | 16 | 16 | |
| M | M | 12 | 12 | |
| S | M | 0 | 18 | |
| S | M | 0 | 10 | |
| M | M | 12 | 12 | |
| M | M | 12 | 12 | |
| E | E | 46 | 46 | |
| M | M | 18 | 18 | |
| M | M | 16 | 16 | |
| S | E | 0 | 24 | |
| E | C | 22 | 480 | |
| C | C | 840 | 840 | |
| C | C | 480 | 480 | |
| C | C | 312 | 312 | |
| C | C | 576 | 576 | |
| E | E | 70 | 70 | |
| M | M | 16 | 16 | |
| M | E | 16 | 18 | |
| M | E | 12 | 20 | |
| M | M | 10 | 10 | |
| M | M | 12 | 12 | |
| M | M | 18 | 18 | |
| M | M | 18 | 18 | |
| M | E | 14 | 19 | |
| M | M | 12 | 12 | |
| M | M | 18 | 18 | |
| M | M | 20 | 20 | |
| M | E | 16 | 21 | |
| E | E | 18 | 18 | |
| M | M | 16 | 16 | |
| E | M | 20 | 8 | |
| M | M | 10 | 10 | |
| M | E | 20 | 38 | |
| E | E | 24 | 24 | |
| M | M | 20 | 20 | |
| S | M | 0 | 10 | |
| S | M | 0 | 14 | |
| M | M | 14 | 14 | |
| E | E | 46 | 46 | |
| M | M | 12 | 12 | |
| M | M | 16 | 16 | |
| M | M | 14 | 14 | |
| M | M | 14 | 14 | |
| M | M | 28 | 28 | |
| M | M | 18 | 18 | |
| Note: S = slight; M = moderate; E = extensive; C = complete. | ||||
Appendix D. Parameters of Distribution Substations’ Fragility Curves [89]
| Distribution Substation Types | Indicators | Distribution Substation Damage State | ||||
| S | M | E | C | |||
| Distribution substations with anchored components | Low voltage (10 kV–110 kV) | ME (g) | 0.143 | 0.282 | 0.460 | 0.892 |
| LSD | 0.698 | 0.545 | 0.453 | 0.449 | ||
| Medium voltage (220 kV, 330 kV) | ME (g) | 0.147 | 0.252 | 0.345 | 0.696 | |
| LSD | 0.601 | 0.502 | 0.392 | 0.394 | ||
| Distribution substations with unanchored components | Low voltage (10 kV–110 kV) | ME (g) | 0.131 | 0.262 | 0.341 | 0.742 |
| LSD | 0.652 | 0.501 | 0.403 | 0.397 | ||
| Medium voltage (220 kV, 330 kV) | ME (g) | 0.098 | 0.192 | 0.311 | 0.512 | |
| LSD | 0.589 | 0.492 | 0.401 | 0.392 | ||
| Note: ME = median; LSD = logarithmic standard deviation; S = slight; M = moderate; E = extensive; C = complete. | ||||||
Appendix E. Distribution Substations’ Damage States, Restoration Times, and Pre-Disaster Power Supply Capacities [90]
| Distribution Substation | Damage State | Restoration Time (Hours) | Pre-Disaster Power Supply Capacity (MW) | ||
| Actual | Estimated | Actual | Estimated | ||
| N | N | 0 | 0 | 15 | |
| S | M | 26 | 48 | 12 | |
| E | E | 18 | 18 | 8 | |
| C | C | 60 | 60 | 10 | |
| C | C | 48 | 48 | 4 | |
| E | E | 18 | 18 | 4 | |
| E | E | 36 | 36 | 10 | |
| E | E | 64 | 64 | 12 | |
| E | E | 42 | 42 | 10 | |
| S | S | 22 | 22 | 10 | |
| N | S | 0 | 14 | 8 | |
| S | M | 27 | 36 | 12 | |
| M | S | 36 | 20 | 15 | |
| S | S | 16 | 16 | 12 | |
| M | S | 40 | 24 | 15 | |
| S | S | 18 | 18 | 12 | |
| Note: N = no; S = slight; M = moderate; E = extensive; C = complete. | |||||
Appendix F. Parameters of Buildings’ Fragility Curves [91]
| Building Types | Indicators | Building Damage States | ||||
| S | M | E | C | |||
| Concrete frame with unreinforced masonry infill walls | Low-rise (1–3 stories) | ME (g) | 0.189 | 0.378 | 0.946 | 2.207 |
| LSD | 1.090 | 1.070 | 1.080 | 0.910 | ||
| Mid-rise (4–7 stories) | ME (g) | 0.243 | 0.485 | 1.212 | 2.828 | |
| LSD | 0.850 | 0.830 | 0.790 | 0.980 | ||
| High-rise (8+ stories) | ME (g) | 0.161 | 0.321 | 0.804 | 1.876 | |
| LSD | 0.710 | 0.740 | 0.900 | 0.970 | ||
| Unreinforced masonry bearing walls | Low-rise (1–2 stories) | ME (g) | 0.177 | 0.351 | 0.880 | 2.048 |
| LSD | 0.990 | 1.050 | 1.100 | 1.080 | ||
| Mid-rise (3+ stories) | ME (g) | 0.175 | 0.351 | 0.877 | 2.047 | |
| LSD | 0.910 | 0.920 | 0.870 | 0.910 | ||
| Note: ME = median; LSD = logarithmic standard deviation; S = slight; M = moderate; E = extensive; C = complete. | ||||||
Appendix G. Pre- and Post-Disaster Power Demands of Cities [42]
| City | Power Demand (MW) | Number of Buildings | |
| Pre-Disaster | Post-Disaster | ||
| 13.68 | 10.43 | 2737 | |
| 10.55 | 7.96 | 2109 | |
| 6.87 | 3.06 | 1718 | |
| 9.81 | 4.60 | 2452 | |
| 3.78 | 1.46 | 945 | |
| 3.54 | 1.06 | 885 | |
| 8.77 | 5.86 | 1950 | |
| 9.13 | 6.94 | 2029 | |
| 8.71 | 7.68 | 1742 | |
| 9.66 | 4.78 | 1932 | |
| 7.31 | 6.29 | 1463 | |
| 11.90 | 7.54 | 2380 | |
| 13.44 | 9.24 | 2688 | |
| 10.72 | 5.75 | 2144 | |
| 11.99 | 10.21 | 2398 | |
| 10.03 | 5.28 | 2006 | |
References
- Cui, P.; Ju, X.; Liu, Y.; Li, D. Predicting and improving the waterlogging resilience of urban communities in China—A case study of nanjing. Buildings 2022, 12, 901. [Google Scholar] [CrossRef]
- Feng, Y.; Cui, S. A review of emergency response in disasters: Present and future perspectives. Nat. Hazards 2021, 105, 1109–1138. [Google Scholar] [CrossRef]
- Seba, A.; Nouali-Taboudjemat, N.; Badache, N.; Seba, H. A review on security challenges of wireless communications in disaster emergency response and crisis management situations. J. Netw. Comput. Appl. 2019, 126, 150–161. [Google Scholar] [CrossRef]
- Chen, Y.-E.; Li, C.; Chang, C.-P.; Zheng, M. Identifying the influence of natural disasters on technological innovation. Econ. Anal. Policy 2021, 70, 22–36. [Google Scholar] [CrossRef]
- Cutter, S.L. Compound, Cascading, or Complex Disasters: What’s in a Name? Environ. Sci. Policy Sustain. Dev. 2018, 60, 16–25. [Google Scholar] [CrossRef]
- Natural Disasters 2019; Centre for Research on the Epidemiology of Disasters (CRED): Brussels, Belgium, 2020.
- Renschler, C.S.; Frazier, A.E.; Arendt, L.A.; Cimellaro, G.P.; Reinhorn, A.M.; Bruneau, M. A Framework for Defining and Measuring Resilience at the Community Scale: The PEOPLES Resilience Framework; MCEER: Buffalo, NY, USA, 2010. [Google Scholar]
- Chancellor, N.B.; Eatherton, M.R.; Roke, D.A.; Akbaş, T. Self-Centering seismic lateral force resisting systems: High performance structures for the city of tomorrow. Buildings 2014, 4, 520–548. [Google Scholar] [CrossRef]
- Rose, A.; Lim, D. Natural hazard loss estimation: An empirical overview and illustration. Prelim. Pap. 2000. [Google Scholar]
- Dhakal, Y.P.; Kunugi, T.; Kimura, T.; Suzuki, W.; Aoi, S. Peak ground motions and characteristics of nonlinear site response during the 2018 Mw 6.6 Hokkaido eastern Iburi earthquake. Earth Planets Space 2019, 71, 1–26. [Google Scholar] [CrossRef]
- Fukushima, Y.; Kikuchi, Y.; Kajikawa, Y.; Kubota, M.; Nakagaki, T.; Matsukata, M.; Kato, Y.; Koyama, M. Tackling power outages in Japan: The earthquake compels a swift transformation of the power supply. J. Chem. Eng. Jpn. 2011, 44, 365–369. [Google Scholar] [CrossRef][Green Version]
- Zhang, S.; Liu, Y.; Li, S. A Brief Method for Rapid Seismic Damage Prediction of Buildings Based on Structural Strength. Buildings 2022, 12, 783. [Google Scholar] [CrossRef]
- Tian, M.-W.; Talebizadehsardari, P. Energy cost and efficiency analysis of building resilience against power outage by shared parking station for electric vehicles and demand response program. Energy 2021, 215, 119058. [Google Scholar] [CrossRef]
- Rostam, M.G.; Abbasi, A. A framework for identifying the appropriate quantitative indicators to objectively optimize the building energy consumption considering sustainability and resilience aspects. J. Build. Eng. 2021, 44, 102974. [Google Scholar] [CrossRef]
- Wei, W.; Mojtahedi, M.; Yazdani, M.; Kabirifar, K. The Alignment of Australia’s National Construction Code and the Sendai Framework for Disaster Risk Reduction in Achieving Resilient Buildings and Communities. Buildings 2021, 11, 429. [Google Scholar] [CrossRef]
- Ji, T.; Wei, H.-H.; Sim, T.; Yang, L.E.; Scheffran, J. Disaggregated validation of disaster-resilience indicators using household survey data: A case study of Hong Kong. Sustain. Cities Soc. 2021, 67, 102726. [Google Scholar] [CrossRef]
- He, Z.; Chen, H.; Yan, H.; Yin, Y.; Qiu, Q.; Wang, T. Scenario-based comprehensive assessment for community resilience adapted to fire following an earthquake, implementing the analytic network process and preference ranking organization method for enriched evaluation II techniques. Buildings 2021, 11, 523. [Google Scholar] [CrossRef]
- Carofilis Gallo, W.W.; Clemett, N.; Gabbianelli, G.; O’Reilly, G.; Monteiro, R. Seismic Resilience Assessment in Optimally Integrated Retrofitting of Existing School Buildings in Italy. Buildings 2022, 12, 845. [Google Scholar] [CrossRef]
- McAllister, T. Developing Guidelines and Standards for Disaster Resilience of the Built Environment: A Research Needs Assessment; US Department of Commerce, National Institute of Standards and Technology: Gaithersburg, MD, USA, 2013.
- Cagnan, Z.; Davidson, R.A. Discrete event simulation of the post-earthquake restoration process for electric power systems. Int. J. Risk Assess. Manag. 2007, 7, 1138–1156. [Google Scholar] [CrossRef]
- Cardoni, A.; Cimellaro, G.; Domaneschi, M.; Sordo, S.; Mazza, A. Modeling the interdependency between buildings and the electrical distribution system for seismic resilience assessment. Int. J. Disaster Risk Reduct. 2020, 42, 101315. [Google Scholar] [CrossRef]
- Nie, Y.; Li, J.; Liu, G.; Zhou, P. Cascading failure-based reliability assessment for post-seismic performance of highway bridge network. Reliab. Eng. Syst. Saf. 2023, 109457. [Google Scholar] [CrossRef]
- Shinozuka, M.; Murachi, Y.; Dong, X.; Zhou, Y.; Orlikowski, M.J. Effect of seismic retrofit of bridges on transportation networks. Earthq. Eng. Eng. Vib. 2003, 2, 169–179. [Google Scholar] [CrossRef]
- Zou, Q.; Chen, S. Enhancing resilience of interdependent traffic-electric power system. Reliab. Eng. Syst. Saf. 2019, 191, 106557. [Google Scholar] [CrossRef]
- Zou, Q.; Chen, S. Resilience Modeling of Interdependent Traffic-Electric Power System Subject to Hurricanes. J. Infrastruct. Syst. 2020, 26, 04019034. [Google Scholar] [CrossRef]
- Fotouhi, H.; Moryadee, S.; Miller-Hooks, E. Quantifying the resilience of an urban traffic-electric power coupled system. Reliab. Eng. Syst. Saf. 2017, 163, 79–94. [Google Scholar] [CrossRef]
- Chang, S.E.; Nojima, N. Measuring post-disaster transportation system performance: The 1995 Kobe earthquake in comparative perspective. Transp. Res. Part A Policy Pract. 2001, 35, 475–494. [Google Scholar] [CrossRef]
- Sun, Q.; Yuan, G.; Huang, Y.; Shu, Q.; Li, Q. Structural behavior of supported tubular bus structure in substations under seismic loading. Eng. Struct. 2018, 174, 861–872. [Google Scholar] [CrossRef]
- Panteli, M.; Mancarella, P.; Trakas, D.N.; Kyriakides, E.; Hatziargyriou, N.D. Metrics and quantification of operational and infrastructure resilience in power systems. IEEE Trans. Power Syst. 2017, 32, 4732–4742. [Google Scholar] [CrossRef]
- Dong, Y.; Frangopol, D.M.; Saydam, D. Sustainability of highway bridge networks under seismic hazard. J. Earthq. Eng. 2014, 18, 41–66. [Google Scholar] [CrossRef]
- Lam, J.C.; Adey, B.T. Functional loss assessment and restoration analysis to quantify indirect consequences of hazards. J. Risk Uncertain. Eng. Syst. Part A Civ. Eng. 2016, 2, 04016008. [Google Scholar] [CrossRef]
- Kong, J.; Su, Y.; Zheng, Z.; Wang, X.; Zhang, Y. The Influence of Vertical Arrangement and Masonry Material of Infill Walls on the Seismic Performance of RC Frames. Buildings 2022, 12, 825. [Google Scholar] [CrossRef]
- Ayyub, B.M. Risk Analysis in Engineering and Economics; CRC Press: Boca Raton, FL, USA, 2014. [Google Scholar]
- Zhang, Z.; Wei, H.-H. Modeling interaction of emergency inspection routing and restoration scheduling for postdisaster resilience of highway–bridge networks. J. Infrastruct. Syst. 2021, 27, 04020046. [Google Scholar] [CrossRef]
- Rinaldi, S.M.; Peerenboom, J.P.; Kelly, T.K. Identifying, understanding, and analyzing critical infrastructure interdependencies. IEEE Control Syst. Mag. 2001, 21, 11–25. [Google Scholar]
- Dueñas-Osorio, L.; Craig, J.I.; Goodno, B.J. Seismic response of critical interdependent networks. Earthq. Eng. Struct. Dyn. 2007, 36, 285–306. [Google Scholar] [CrossRef]
- Ouyang, M. Review on modeling and simulation of interdependent critical infrastructure systems. Reliab. Eng. Syst. Saf. 2014, 121, 43–60. [Google Scholar] [CrossRef]
- Sharkey, T.C.; Nurre, S.G.; Nguyen, H.; Chow, J.H.; Mitchell, J.E.; Wallace, W.A. Identification and classification of restoration interdependencies in the wake of Hurricane Sandy. J. Infrastruct. Syst. 2016, 22, 04015007. [Google Scholar] [CrossRef]
- Johansen, C.; Tien, I. Probabilistic multi-scale modeling of interdependencies between critical infrastructure systems for resilience. Sustain. Resilient Infrastruct. 2018, 3, 1–15. [Google Scholar] [CrossRef]
- Kong, J.; Simonovic, S.P. Probabilistic multiple hazard resilience model of an interdependent infrastructure system. Risk Anal. 2019, 39, 1843–1863. [Google Scholar] [CrossRef]
- Zorn, C.; Pant, R.; Thacker, S.; Shamseldin, A.Y. Evaluating the magnitude and spatial extent of disruptions across interdependent national infrastructure networks. ASME J. Risk Uncertain. Part B 2020, 6, 020904. [Google Scholar] [CrossRef]
- OSLR. Relief Records in the Wenchuan Earthquake; Office of Sichuan Local Records: Chengdu, China, 2018. [Google Scholar]
- Sharkey, T.C.; Cavdaroglu, B.; Nguyen, H.; Holman, J.; Mitchell, J.E.; Wallace, W.A. Interdependent network restoration: On the value of information-sharing. Eur. J. Oper. Res. 2015, 244, 309–321. [Google Scholar] [CrossRef]
- Fang, Y.-P.; Zio, E. An adaptive robust framework for the optimization of the resilience of interdependent infrastructures under natural hazards. Eur. J. Oper. Res. 2019, 276, 1119–1136. [Google Scholar] [CrossRef]
- McGuire, R.K. Deterministic vs. probabilistic earthquake hazards and risks. Soil Dyn. Earthq. Eng. 2001, 21, 377–384. [Google Scholar] [CrossRef]
- MTC. Roads Maintenance Manual; Ministry of Transportation and Communications: Taibei, Taiwan, 2013.
- Zhang, Z.; Ji, T.; Wei, H.-H. Dynamic emergency inspection routing and restoration scheduling to enhance the post-earthquake resilience of a highway–bridge network. Reliab. Eng. Syst. Saf. 2022, 220, 108282. [Google Scholar] [CrossRef]
- Cowling, P.; Johansson, M. Using real time information for effective dynamic scheduling. Eur. J. Oper. Res. 2002, 139, 230–244. [Google Scholar] [CrossRef]
- Ouelhadj, D.; Petrovic, S. A survey of dynamic scheduling in manufacturing systems. J. Sched. 2009, 12, 417. [Google Scholar] [CrossRef]
- Larsen, R.; Pranzo, M. A framework for dynamic rescheduling problems. Int. J. Prod. Res. 2019, 57, 16–33. [Google Scholar] [CrossRef]
- Long, J.; Sun, Z.; Pardalos, P.M.; Bai, Y.; Zhang, S.; Li, C. A robust dynamic scheduling approach based on release time series forecasting for the steelmaking-continuous casting production. Appl. Soft Comput. 2020, 92, 106271. [Google Scholar] [CrossRef]
- Ozbaygin, G.; Savelsbergh, M. An iterative re-optimization framework for the dynamic vehicle routing problem with roaming delivery locations. Transp. Res. Part B Methodol. 2019, 128, 207–235. [Google Scholar] [CrossRef]
- Sabar, N.R.; Bhaskar, A.; Chung, E.; Turky, A.; Song, A. A self-adaptive evolutionary algorithm for dynamic vehicle routing problems with traffic congestion. Swarm Evol. Comput. 2019, 44, 1018–1027. [Google Scholar] [CrossRef]
- Shiri, D.; Akbari, V.; Salman, F.S. Online routing and scheduling of search-and-rescue teams. OR Spectr. 2020, 42, 755–784. [Google Scholar] [CrossRef]
- Chen, L.; Miller-Hooks, E. Optimal team deployment in urban search and rescue. Transp. Res. Part B Methodol. 2012, 46, 984–999. [Google Scholar] [CrossRef]
- Pillac, V.; Gendreau, M.; Guéret, C.; Medaglia, A.L. A review of dynamic vehicle routing problems. Eur. J. Oper. Res. 2013, 225, 1–11. [Google Scholar] [CrossRef]
- Paquay, C.; Crama, Y.; Pironet, T. Recovery management for a dial-a-ride system with real-time disruptions. Eur. J. Oper. Res. 2020, 280, 953–969. [Google Scholar] [CrossRef]
- Okulewicz, M.; Mańdziuk, J. A metaheuristic approach to solve Dynamic Vehicle Routing Problem in continuous search space. Swarm Evol. Comput. 2019, 48, 44–61. [Google Scholar] [CrossRef]
- Yi, R.; Luo, W.; Bu, C.; Lin, X. A hybrid genetic algorithm for vehicle routing problems with dynamic requests. In Proceedings of the 2017 IEEE Symposium Series on Computational Intelligence (SSCI), Honolulu, HI, USA, 27 November 2017; pp. 1–8. [Google Scholar]
- Jia, Y.-H.; Chen, W.-N.; Gu, T.; Zhang, H.; Yuan, H.; Lin, Y.; Yu, W.-J.; Zhang, J. A dynamic logistic dispatching system with set-based particle swarm optimization. IEEE Trans. Syst. Man Cybern. Syst. 2017, 48, 1607–1621. [Google Scholar] [CrossRef]
- Lei, B.; Zhu, H.; Gningue, Y. Using Group Role Assignment to Solve Dynamic Vehicle Routing Problem. In Proceedings of the 2019 IEEE 16th International Conference on Networking, Sensing and Control (ICNSC), Banff, AB, Canada, 9–11 May 2019; pp. 104–109. [Google Scholar]
- Silva, N.C.O.d.; Scarpin, C.T.; Pécora, J.E., Jr.; Ruiz, A. Online single machine scheduling with setup times depending on the jobs sequence. Comput. Ind. Eng. 2019, 129, 251–258. [Google Scholar] [CrossRef]
- Ouertani, N.; Ben-Romdhane, H.; Krichen, S. A decision support system for the dynamic hazardous materials vehicle routing problem. Oper. Res. 2020, 1–26. [Google Scholar] [CrossRef]
- Teck, S.; Vansteenwegen, P.; Dewil, R. An Efficient Multi-Agent Approach to Order Picking and Robot Scheduling in a Robotic Mobile Fulfillment System. Simul. Model. Pract. Theory 2023, 127, 102789. [Google Scholar] [CrossRef]
- Holling, C.S. Resilience and stability of ecological systems. Annu. Rev. Ecol. Syst. 1973, 4, 1–23. [Google Scholar] [CrossRef]
- Bruneau, M.; Chang, S.E.; Eguchi, R.T.; Lee, G.C.; O’Rourke, T.D.; Reinhorn, A.M.; Shinozuka, M.; Tierney, K.; Wallace, W.A.; Von Winterfeldt, D. A framework to quantitatively assess and enhance the seismic resilience of communities. Earthq. Spectra 2003, 19, 733–752. [Google Scholar] [CrossRef]
- Reggiani, A.; Nijkamp, P.; Lanzi, D. Transport resilience and vulnerability: The role of connectivity. Transp. Res. Part A Policy Pract. 2015, 81, 4–15. [Google Scholar] [CrossRef]
- Panteli, M.; Mancarella, P. Operational resilience assessment of power systems under extreme weather and loading conditions. In Proceedings of the 2015 IEEE Power & Energy Society General Meeting, Denver, CO, USA, 26–30 July 2015; pp. 1–5. [Google Scholar]
- Amirioun, M.; Aminifar, F.; Lesani, H.; Shahidehpour, M. Metrics and quantitative framework for assessing microgrid resilience against windstorms. Int. J. Electr. Power Energy Syst. 2019, 104, 716–723. [Google Scholar] [CrossRef]
- Sun, L.; Didier, M.; Delé, E.; Stojadinovic, B. Probabilistic demand and supply resilience model for electric power supply system under seismic hazard. In Proceedings of the 12th International Conference on Applications of Statistics and Probability in Civil Engineering, ICASP12, Vancouver, BC, Canada, 12–15 July 2015; pp. 1–8. [Google Scholar]
- Didier, M.; Broccardo, M.; Esposito, S.; Stojadinovic, B. A compositional demand/supply framework to quantify the resilience of civil infrastructure systems (Re-CoDeS). Sustain. Resilient Infrastruct. 2018, 3, 86–102. [Google Scholar] [CrossRef]
- Bocchini, P.; Frangopol, D.M. Optimal resilience- and cost-based post-disaster intervention prioritization for bridges along a highway segment. J. Bridge Eng. 2012, 17, 117–129. [Google Scholar] [CrossRef]
- Eidinger, J. Fragility of the Electric Power Grid; US National Conference on Earthquake Engineering: Los Angeles, CA, USA, 2018.
- FEMA. Multi-Hazard Loss Estimation Methodology HAZUS-MH 2.1 Technical and User’s Manual; Department of Homeland Security Federal Emergency Management Agency Mitigation Division: Washington, DC, USA, 2012.
- Gordon, P.; Moore, J.E.; Richardson, H.W.; Shinozuka, M.; An, D.; Cho, S. Earthquake disaster mitigation for urban transportation systems: An integrated methodology that builds on the Kobe and Northridge experiences. In Modeling Spatial and Economic Impacts of Disasters; Springer: Berlin/Heidelberg, Germany, 2004; pp. 205–232. [Google Scholar]
- Chang, S.E.; Shinozuka, M.; Moore, J.E. Probabilistic Earthquake Scenarios: Extending Risk Analysis Methodologies to Spatially Distributed Systems. Earthq. Spectra 2000, 16, 557–572. [Google Scholar] [CrossRef]
- Guo, A.; Liu, Z.; Li, S.; Li, H. Seismic performance assessment of highway bridge networks considering post-disaster traffic demand of a transportation system in emergency conditions. Struct. Infrastruct. Eng. 2017, 13, 1523–1537. [Google Scholar] [CrossRef]
- Martin, W.A.; McGuckin, N.A. Travel Estimation Techniques for Urban Planning; National Academy Press: Washington, DC, USA, 1998; Volume 365. [Google Scholar]
- Florian, M.; Hearn, D. Network equilibrium models and algorithms. Handb. Oper. Res. Manag. Sci. 1995, 8, 485–550. [Google Scholar]
- Hougardy, S. The Floyd–Warshall algorithm on graphs with negative cycles. Inf. Process. Lett. 2010, 110, 279–281. [Google Scholar] [CrossRef]
- He, X. Disaster Risk Management of Interdependent Infrastructure Systems for Community Resilience Planning. Ph.D. Thesis, University of Illinois at Urbana-Champaign, Champaign, IL, USA, 2019. [Google Scholar]
- Bai, J.-W.; Hueste, M.B.D.; Gardoni, P. Probabilistic assessment of structural damage due to earthquakes for buildings in Mid-America. J. Struct. Eng. 2009, 135, 1155–1163. [Google Scholar] [CrossRef]
- Yan, S.; Lin, C.K.; Chen, S.Y. Logistical support scheduling under stochastic travel times given an emergency repair work schedule. Comput. Ind. Eng. 2014, 67, 20–35. [Google Scholar] [CrossRef]
- Goldberg, D.E. Genetic Algorithms in Search, Optimization and Machine Learning; Addison-Wesley Publishing Co., Inc.: Redwood City, CA, USA, 1989. [Google Scholar]
- Chen, L.; Zheng, K.; Zhuang, W.; Ma, H.; Zhang, J. Analytical investigation of bridge seismic vulnerability in Wenchuan Earthquake. J. Southwest Jiaotong Univ. 2012, 47, 558–566. [Google Scholar]
- Zhuang, W.; Chen, L. Report on Highway’s Damage in the Wenchuan Earthquake: Bridge; China Communications Press: Beijing, China, 2012. [Google Scholar]
- WCTPMC. Instruction for Post-Earthquake Bridge Reinforcement Methods and Technology; Ministry of Transport of China: Beijing, China, 2010.
- Li, J.; Zeng, Y.; Li, Y. Loss assessment of transportation systems after the Wenchuan Earthquake. Manag. Rev. 2008, 20, 35–40. [Google Scholar]
- Liu, R.; Shu, R.; Xiong, M. Vulnerability study for high voltage electrical equipment in substations. J. Nat. Disasters 2018, 27, 9–16. [Google Scholar]
- SEPERI. Wenchuan Earthquake Sichuan Power Grid Electrical Equipment Damage Report; Sichuan Electric Power Experiment Research Institute: Chengdu, China, 2008. [Google Scholar]
- Lin, S.; Xie, L.; Gong, M.; Li, M. Performance-based methodology for assessing seismic vulnerability and capacity of buildings. Earthq. Eng. Eng. Vib. 2010, 9, 157–165. [Google Scholar]
- Pomonis, A. Assessing human casualties caused by building collapse in earthquakes. In Proceedings of the International Conference on the Impact of Natural Disasters, Los Angeles, CA, USA, 10–12 July 1991. [Google Scholar]
Disclaimer/Publisher’s Note: The statements, opinions and data contained in all publications are solely those of the individual author(s) and contributor(s) and not of MDPI and/or the editor(s). MDPI and/or the editor(s) disclaim responsibility for any injury to people or property resulting from any ideas, methods, instructions or products referred to in the content. |
© 2023 by the authors. Licensee MDPI, Basel, Switzerland. This article is an open access article distributed under the terms and conditions of the Creative Commons Attribution (CC BY) license (https://creativecommons.org/licenses/by/4.0/).












