Predicting Employer and Worker Responsibilities in Accidents That Involve Falls in Building Construction Sites
Abstract
1. Introduction
2. Literature Review
2.1. Fall-Related Accidents in Construction Sites
2.2. Multi-Agent Systems
2.3. Dispute Resolution in Construction
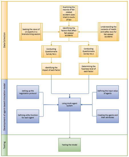
3. Research Method
- The multi-agent system allows researchers to create agents that have their own objectives and their own strategies. These agents can make autonomous decisions based on their objectives and strategies. These decisions reflect the real-life strategies of the parties in the discussions.
- The multi-agent system gives the flexibility to select a suitable negotiation strategy by considering the characteristics of the negotiation, which reflect the dynamic discussion process between the worker and the employer.
3.1. Data Collection
3.1.1. Identification of the Factors That Affect Fall-Related Accidents
- Evidence of worker training: The first factor is whether workers have received safety training. According to the regulations, an employer should provide mandatory safety training to all workers. If an employer has evidence attesting to worker safety training, it proves that the employer has complied with government regulations. In this case, the employer has the power during the negotiations. On the other hand, if the employer is not able to present such evidence, the worker has the power;
- Presence of site engineer: The second factor is whether the site engineer was present on the construction site. Another government regulation requires that a site engineer always be present on the construction site. If the site engineer was present on the construction site at the moment of the accident, the employer has the negotiating power. On the other hand, if the site engineer was not present on the site at the moment of the accident, the worker has the negotiating power;
- Responsible behavior of worker: The third factor is the behavior of the worker. If the worker exhibits unsafe behavior, the employer has the negotiating power, whereas if the worker consistently demonstrates safe behavior, the worker has the power during the negotiations;
- Safe site conditions: The fourth factor involves the safety conditions on the construction site. An employer who provides safe site conditions implies that the employer has a good sense of responsibility. In this case, the employer has the power during the negotiations. On the other hand, if the employer has failed to provide safe site condition, the worker has the negotiating power;
- Use of protective equipment: The fifth factor involves the availability and use of worker protective equipment. In this case, the worker and the employer share the negotiation power as availability and use of worker protective equipment is considered by governmental regulations to be the responsibility of both parties. In other words, while the employer has the obligation to provide safety equipment, the worker has the right to demand that proper safety equipment be provided.
3.1.2. Identification of the Impact of Each Factor
3.2. Development of a Multi-Agent System
3.3. Case Example
3.4. Performance of the Model
4. Conclusions
- This is the first study in the literature that offers a multi-agent system to simulate the discussions between an employer and a worker to settle with mutual satisfaction the employer’s and the worker’s responsibilities in fall-related accidents.
- This research provides fast, objective, and equitable solutions to the sensitive and usually controversial process of apportioning responsibility between employers and workers for fall-related accidents in the construction industry.
- The proposed model generates more sensitive results (two digits after the decimal point) than the traditional quantification used in court cases (integers in increments of five).
- Instead of waiting for the expert report, the courts or arbitrators can use this model to quantify the responsibilities of the parties, leading to a faster decision with a shorter stressful period for both parties. Better still, if the parties use the proposed model and settle out of court, the current case load of the severely congested court dockets can be radically reduced.
- The responsibilities for fall-related accidents can be assessed consistently for similar cases by using the proposed model. In other words, the proposed model’s consistent outcomes do away with the subjectivity of the expert reports typically sought by courts of law.
Author Contributions
Funding
Institutional Review Board Statement
Informed Consent Statement
Data Availability Statement
Conflicts of Interest
References
- Liu, W.; Meng, Q.; Li, Z.; Hu, X. Applications of Computer Vision in Monitoring the Unsafe Behavior of Construction Workers: Current Status and Challenges. Buildings 2021, 11, 409. [Google Scholar] [CrossRef]
- Al-Kasasbeh, M.; Abudayyeh, O.; Olimat, H.; Liu, H.; Mamlook, R.A. A Robust Construction Safety Performance Evaluation Framework for Workers’ Compensation Insurance: A Proposed Alternative to EMR. Buildings 2021, 11, 434. [Google Scholar] [CrossRef]
- Jebelli, H.; Ahn, C.R.; Stentz, T.L. Comprehensive Fall-Risk Assessment of Construction Workers Using Inertial Measurement Units: Validation of the Gait-Stability Metric to Assess the Fall Risk of Iron Workers. J. Comput. Civ. Eng. 2016, 30, 04015034. [Google Scholar] [CrossRef]
- Singh, A.; Misra, S.C. Safety performance & evaluation framework in Indian construction industry. Saf. Sci. 2021, 134, 105023. [Google Scholar]
- BLS (Bureau of Labor Statistics). Census of Fatal Occupational Injuries Summary, 2019. 2019. Available online: https://www.bls.gov/news.release/cfoi.nr0.htm (accessed on 15 January 2022).
- OSHA (Occupational Safety and Health Administration). Commonly Used Statistics. 2022. Available online: https://www.osha.gov/data/commonstats (accessed on 10 January 2022).
- HSE (Health and Safety Executive). Work-Related Fatal Injuries in Great Britain. 2020. Available online: https://www.hse.gov.uk/statistics/fatals.htm (accessed on 5 January 2022).
- Jiang, W.; Fu, G.; Liang, C.; Han, W. Study on quantitative measurement result of safety culture. Saf. Sci. 2020, 128, 104751. [Google Scholar] [CrossRef]
- Hu, K.; Rahmandad, H.; Jackson, T.S.; Winchester, W. Factors influencing the risk of falls in the construction industry: A review of the evidence. Constr. Manag. Econ. 2011, 29, 397–416. [Google Scholar] [CrossRef]
- OSHA (Occupational Safety and Health Administration). Welcome to OSHA’s Fall Prevention Campaign. 2019. Available online: https://www.osha.gov/stopfalls/ (accessed on 15 December 2021).
- NSC (National Safety Council). 2021. Available online: https://www.nsc.org/ (accessed on 10 December 2021).
- Oswald, D.; Ahiaga-Dagbui, D.D.; Sherratt, F.; Smith, S.D. An industry structured for unsafety? An exploration of the cost-safety conundrum in construction project delivery. Saf. Sci. 2020, 122, 104535. [Google Scholar] [CrossRef]
- Pellicer, E.; Carvajal, G.I.; Rubio, M.C.; Catala, J. A method to estimate occupational health and safety costs in construction projects. KSCE J. Civ. Eng. 2014, 18, 1955–1965. [Google Scholar] [CrossRef]
- Allison, R.W.; Hon, C.K.H.; Xia, B. Construction accidents in Australia: Evaluating the true costs. Saf. Sci. 2019, 120, 886–896. [Google Scholar] [CrossRef]
- Haupt, T.C.; Pillay, K. Investigating the true costs of construction accidents. J. Eng. Des. Technol. 2016, 14, 373–419. [Google Scholar] [CrossRef]
- Teo, E.A.L.; Feng, Y. Costs of Construction Accidents to Singapore Contractors. Int. J. Constr. Manag. 2011, 11, 79–92. [Google Scholar] [CrossRef]
- Liao, C.; Chiang, T. The examination of workers’ compensation for occupational fatalities in the construction industry. Saf. Sci. 2015, 72, 363–370. [Google Scholar] [CrossRef]
- HDN (Hurriyet Daily News). 2018. Available online: https://www.hurriyet.com.tr/ekonomi/is-davasi-sayisinda-buyuk-dusus-40975085 (accessed on 6 November 2021).
- Rodrigues, F.; Baptista, J.S.; Pinto, D. BIM Approach in Construction Safety-A Case Study on Preventing Falls from Height. Buildings 2022, 12, 73. [Google Scholar] [CrossRef]
- Li, F.; Zeng, J.; Huang, J.; Zhang, J.; Chen, Y.; Yan, H.; Huang, W.; Lu, X.; Yip, P.S.F. Work-related and non-work-related accident fatal falls in Shanghai and Wuhan, China. Saf. Sci. 2019, 117, 43–48. [Google Scholar] [CrossRef]
- Socias-Morales, C.M.; Chaumont Menéndez, C.K.; Marsh, S.M. Fatal work-related falls in the United States, 2003–2014. Am. J. Ind. Med. 2018, 61, 204–215. [Google Scholar] [CrossRef] [PubMed]
- Dong, X.S.; Fujimoto, A.; Ringen, K.; Men, Y. Fatal falls among Hispanic construction workers. Accid. Anal. Prev. 2009, 41, 1047–1052. [Google Scholar] [CrossRef] [PubMed]
- Rubio-Romero, J.C.; Gámez, M.C.R.; Carrillo-Castrillo, J.A. Analysis of the safety conditions of scaffolding on construction sites. Saf. Sci. 2013, 55, 160–164. [Google Scholar] [CrossRef]
- Huang, X.; Hinze, J.W. Analysis of construction worker fall accidents. J. Constr. Eng. Manag. 2003, 129, 262–271. [Google Scholar] [CrossRef]
- Yang, K.; Ahn, C.R.; Vuran, M.C.; Kim, H. Collective sensing of workers’ gait patterns to identify fall hazards in construction. Autom. Constr. 2017, 82, 166–178. [Google Scholar] [CrossRef]
- Lim, T.K.; Park, S.M.; Lee, H.C.; Lee, D.E. Artificial neural network-based slip-trip classifier using smart sensor for construction workplace. J. Constr. Eng. Manag. 2016, 142, 04015065. [Google Scholar] [CrossRef]
- Zhang, M.; Cao, T.; Zhao, X. Using Smartphones to Detect and Identify Construction Workers’ Near-Miss Falls Based on ANN. J. Constr. Eng. Manag. 2019, 145, 04018120. [Google Scholar] [CrossRef]
- Dzeng, R.J.; Fang, Y.C.; Chen, I.C. A feasibility study of using smartphone built-in accelerometers to detect fall portents. Autom. Constr. 2014, 38, 74–86. [Google Scholar] [CrossRef]
- Umer, W.; Li, H.; Lu, W.; Szeto, G.P.Y.; Wong, A.Y.L. Development of a tool to monitor static balance of construction workers for proactive fall safety management. Autom. Constr. 2018, 94, 438–448. [Google Scholar] [CrossRef]
- Min, S.N.; Subramaniyam, M.; Park, S.J.; Lee, K.S. Development of the fall prevention index on the movable scaffold for construction worker. Work 2020, 65, 167–173. [Google Scholar] [CrossRef]
- Shi, Y.; Du, J.; Ahn, C.R.; Ragan, E. Impact assessment of reinforced learning methods on construction workers’ fall risk behavior using virtual reality. Autom. Constr. 2019, 104, 197–214. [Google Scholar]
- Kang, Y. Use of Fall Protection in the US Construction Industry. J. Manag. Eng. 2018, 34, 04018045. [Google Scholar] [CrossRef]
- Sa, J.; Seo, D.; Choi, S. Comparison of risk factors for falls from height between commercial and residential roofers. J. Saf. Res. 2009, 40, 1–6. [Google Scholar] [CrossRef]
- Johnson, H.M.; Singh, A.; Young, R. Fall protection analysis for workers on residential roofs. J. Constr. Eng. Manag. 1998, 124, 418–428. [Google Scholar] [CrossRef]
- Mohajeri, M.; Ardeshir, A.; Banki, M.T.; Malekitabar, H. Discovering causality patterns of unsafe behavior leading to fall hazards on construction sites. Int. J. Constr. Manag. 2020, 1–11. [Google Scholar] [CrossRef]
- Beavers, J.; Moore, J.; Schriver, W. Steel erection fatalities in the construction industry. J. Constr. Eng. Manag. 2009, 135, 227–234. [Google Scholar] [CrossRef]
- Chi, C.F.; Chang, T.C.; Ting, H.I. Accident patterns and prevention measure for fatal occupational falls in the construction industry. Appl. Ergon. 2005, 36, 391–400. [Google Scholar] [CrossRef] [PubMed]
- Janicak, C. Fall-related deaths in the construction industry. J. Saf. Res. 1998, 29, 35–42. [Google Scholar] [CrossRef]
- Kang, Y.; Siddiqui, S.; Suk, S.J.; Chi, S.; Kim, C. Trends of fall accidents in the U.S. construction industry. J. Constr. Eng. Manag. 2017, 143, 04017043. [Google Scholar] [CrossRef]
- Nguyen, L.D.; Tran, D. An Approach to the Assessment of Fall Risk for Building Construction. In Proceedings of the Construction Research Congress 2016, San Juan, Puerto Rico, 31 May–2 June 2016. [Google Scholar]
- Karakas, K.; Dikmen, I.; Birgonul, M.T. Multiagent system to simulate risk-allocation and cost-sharing processes in construction projects. J. Comput. Civ. Eng. 2013, 27, 307–319. [Google Scholar] [CrossRef]
- Akcay, E.C.; Dikmen, I.; Birgonul, M.T.; Arditi, D. Negotiating the Selling Price of Hydropower Energy Using Multi-Agent Systems in BOT. J. Civ. Eng. Manag. 2019, 25, 441–450. [Google Scholar] [CrossRef]
- Ren, Z.; Anumba, C. Multi-agent systems in construction–state of the art and prospects. Autom. Constr. 2004, 13, 421–434. [Google Scholar] [CrossRef]
- Yu, F.; Yang, Y.; Chang, D. A Complex Negotiation Model for Multi-Echelon Supply Chain Networks. IEEE Trans. Eng. Manag. 2019, 66, 266–278. [Google Scholar] [CrossRef]
- Fu, J.; Fu, Y. An adaptive multi-agent system for cost collaborative management in supply chains. Eng. Appl. Artif. Intell. 2015, 44, 91–100. [Google Scholar] [CrossRef]
- Hsieh, F.-S. Dynamic configuration and collaborative scheduling in supply chains based on scalable multi-agent architecture. J. Ind. Eng. Int. 2019, 15, 249–269. [Google Scholar] [CrossRef]
- Perera, L.C.M.; Karunananda, A.S. Using a multi-agent system for supply chain management. Int. J. Des. Nat. Ecodyn. 2016, 11, 107–115. [Google Scholar] [CrossRef][Green Version]
- Zhang, W.; Luo, J.; Wu, B. A Model of Learning Supply Chain Based on Multi-Agent Theory. In Proceedings of the First International Conference on Transportation Engineering, Chengdu, China, 22–24 July 2007. [Google Scholar]
- Min, J.U.; Bjornsson, H.C. Agent-based construction supply chain simulator (CS 2) for measuring the value of real-time information sharing in construction. J. Manag. Eng. 2008, 24, 245–254. [Google Scholar] [CrossRef]
- Tah, J.H. Towards an agent-based construction supply network. Autom. Constr. 2005, 14, 353–359. [Google Scholar] [CrossRef]
- Xue, X.; Li, X.; Shen, Q.; Wang, Y. An agent-based framework for supply chain coordination in construction. Autom. Constr. 2005, 14, 413–430. [Google Scholar] [CrossRef]
- Xue, X.L.; Shen, Q.P.; O’Brien, W.; Ren, Z.M. Improving agent-based negotiation efficiency in construction supply chains: A relative entropy method. Autom. Constr. 2009, 18, 975–982. [Google Scholar] [CrossRef]
- Kim, K.; Paulson, B. Agent-based compensatory negotiation methodology to facilitate distributed coordination of project schedule changes. J. Comput. Civ. Eng. 2003, 17, 10–18. [Google Scholar] [CrossRef]
- Hosseinian, S.M.; Farahpour, E.; Carmichael, D.G. An optimum multiple outcomes sharing model with multiple risk-averse agents. Eng. Constr. Archit. Manag. 2021, 28, 2788–2810. [Google Scholar] [CrossRef]
- González-Briones, A.; Chamoso, P.; De La Prieta, F.; Demazeau, Y.; Corchado, J.M. Agreement technologies for energy optimization at home. Sensors 2018, 18, 1633. [Google Scholar] [CrossRef]
- Li, W.; Wang, S. A multi-agent based distributed approach for optimal control of multi-zone ventilation systems considering indoor air quality and energy use. Appl. Energy 2020, 275, 115371. [Google Scholar] [CrossRef]
- Yang, R.; Wang, L. Development of multi-agent system for building energy and comfort management based on occupant behaviors. Energy Build. 2013, 56, 1–7. [Google Scholar] [CrossRef]
- Abdelsalam, A.A.; Zedan, H.A.; ElDesouky, A.A. Energy Management of Microgrids Using Load Shifting and Multi-agent System. J. Control. Autom. Electr. Syst. 2020, 31, 1015–1036. [Google Scholar] [CrossRef]
- Choi, B.; Lee, S. An Empirically Based Agent-Based Model of the Sociocognitive Process of Construction Workers’ Safety Behavior. J. Constr. Eng. Manag. 2018, 144, 04017102. [Google Scholar] [CrossRef]
- Nasirzadeh, F.; Khanzadi, M.; Mir, M. A hybrid simulation framework for modelling construction projects using agent-based modelling and system dynamics: An application to model construction workers’ safety behavior. Int. J. Constr. Manag. 2018, 18, 132–143. [Google Scholar] [CrossRef]
- Lee, J.; Yi, J.-S.; Son, J. Development of Automatic-Extraction Model of Poisonous Clauses in International Construction Contracts Using Rule-Based NLP. J. Comput. Civ. Eng. 2019, 33, 04019003. [Google Scholar] [CrossRef]
- El-Sayegh, S.; Ahmad, I.; Aljanabi, M.; Herzallah, R.; Metry, S.; El-Ashwal, O. Construction Disputes in the UAE: Causes and Resolution Methods. Buildings 2020, 10, 171. [Google Scholar] [CrossRef]
- Hayati, K.; Latief, Y.; Rarasati, A.D.; Siddik, A. Performance evaluation of court in construction claims settlement of litigation. AIP Conf. Proc. 2017, 1855, 030001. [Google Scholar] [CrossRef]
- Viswanathan, S.K.; Panwar, A.; Kar, S.; Lavingiya, R. Causal Modeling of Disputes in Construction Projects. J. Leg. Aff. Disput. Resolut. Eng. Constr. 2020, 12, 04520035. [Google Scholar] [CrossRef]
- Marzouk, M.; Othman, A.; Enaba, M.; Zaher, M. Using BIM to identify claims early in the construction industry: Case study. J. Leg. Aff. Disput. Resolut. Eng. Constr. 2018, 10, 05018001. [Google Scholar] [CrossRef]
- Oladapo, A.; Onabanjo, B. A study of causes and resolution of disputes in the Nigerian construction industry. In Proceedings of the RICS COBRA Research Conference, Cape Town, South Africa, 10–11 September 2009. [Google Scholar]
- Shen, W.; Tang, W.; Yu, W.; Duffield, C.F.; Hui, F.K.P.; Wei, Y.; Fang, J. Causes of contractors’ claims in international engineering-procurement-construction projects. J. Civ. Eng. Manag. 2017, 23, 727–739. [Google Scholar] [CrossRef]
- Al Malki, Y.M.; Alam, M.S. Construction claims, their types and causes in the private construction industry in the Kingdom of Bahrain. Asian J. Civ Eng. 2021, 22, 477–484. [Google Scholar] [CrossRef]
- Mahfouz, T.; Kandil, A. Litigation outcome of differing site conditions disputes through machine learning models. J. Comput. Civ. Eng. 2012, 26, 298–308. [Google Scholar] [CrossRef]
- Pulket, T.; Arditi, D. Construction litigation prediction system using ant colony optimization. Constr. Manag. Econ. 2009, 27, 241–251. [Google Scholar] [CrossRef]
- Pulket, T.; Arditi, D. Universal prediction model for construction litigation. J. Constr. Eng. Manag. 2009, 23, 178–187. [Google Scholar] [CrossRef]
- Arditi, D.; Pulket, T. Predicting the outcome of construction litigation using an Integrated Artificial Intelligence Model. J. Comput. Civ. Eng. 2010, 241, 73–80. [Google Scholar] [CrossRef]
- Arditi, D.; Pulket, T. Predicting the outcome of construction litigation using boosted decision trees. J. Comput. Civ. Eng. 2005, 19, 387–393. [Google Scholar] [CrossRef]
- Chaphalkar, N.B.; Iyer, K.C.; Patil, S.K. Prediction of outcome of construction dispute claims using multilayer perceptron neural network model. Int. J. Proj. Manag. 2015, 33, 1827–1835. [Google Scholar] [CrossRef]
- Chan, E.H.; Suen, H.C.; Chan, C.K. MAUT-based dispute resolution selection model prototype for international construction projects. J. Constr. Eng. Manag. 2006, 132, 444–451. [Google Scholar] [CrossRef]
- Fan, H.; Li, H. Retrieving similar cases for alternative dispute resolution in construction accidents using text mining techniques. Autom. Constr. 2013, 34, 85–91. [Google Scholar] [CrossRef]
- Santos, J.R.A. Cronbach’s Alpha: A Tool for Assessing the Reliability of Scales. J. Ext. 1999, 37, 2. [Google Scholar]
- Lu, W.; Zhang, L.; Bai, F. Bilateral learning model in construction claim negotiations. Eng. Constr. Archit. Manag. 2016, 23, 448–463. [Google Scholar] [CrossRef]



| Topics Investigated in Research about Fall-Related Accidents | Tools Used | Selected Sources |
|---|---|---|
| Fall detection | Sensor-Based Technology | [25,26,27,28] |
| Conditions that provoke fall-related accidents | A static balance tool for proactive tracking | [29] |
| Fall prevention | Fall prevention index (Measuring center of posture of 30 participants) | [30] |
| Worker safety training | The relationship between the social learning and construction workers’ fall risk behaviors (Virtual Reality) | [31] |
| Fall protection and risk factors | Statistical techniques | [32,33] |
| Fall protection analysis | Evaluation of regulations, construction practices and fall protection plans | [34] |
| Causality patterns of unsafe behavior leading to fall hazards | Motion detection camera (Workers’ unsafe behavior) | [35] |
| Falls in steel erection | Bayesian Network approach | [36] |
| Fall-related accident patterns | Statistical techniques | [24,37,38,39,40] |
| Agent-Based System Applications | Selected Sources |
|---|---|
| Modeling complex negotiations in multi-echelon supply chain networks | [44] |
| Optimizing cost management in supply chains | [45] |
| Modeling scheduling workflows in supply chains | [46] |
| Modeling supply chain management | [47,48,49,50] |
| Developing framework for supply chain coordination | [51] |
| Improving negotiation efficiency in supply chains | [52] |
| Modeling the negotiation process between contractor and client about sharing cost overruns in construction projects | [41] |
| Resolving schedule conflicts between subcontractors | [53] |
| Modeling incentive contracts to regulate the relationship between risk-neutral owners and risk-averse contractors | [54] |
| Developing energy-saving systems | [55,56,57,58] |
| Proposing a model to simulate the safety behaviors of workers | [59,60] |
| Topics Investigated in Research about Legal Disputes in Construction Projects | Selected Sources |
|---|---|
| Identifying the major causes of disputes in the UAE | [62] |
| Identifying the common causes of disputes in the Indonesian construction industry | [63] |
| Developing dispute causal model | [64] |
| Proposing BIM-based claims analysis model | [65] |
| Identifying the major causes of dispute in the Nigerian construction industry | [66] |
| Identifying the causes of contractor claims in Engineering-Procurement-Construction Projects | [67] |
| Identifying major causes of disputes in Bahrain | [68] |
| Adopting machine learning models to predict the outcome of differing site condition disputes | [69] |
| Developing an integrated prediction model to predict the outcome of construction disputes | [70,71,72,73,74] |
| Developing a dispute resolution selection model | [75] |
| Offering a case retrieval approach based on text-mining to resolve disputes | [76] |
| Respondent ID | Profession | Years of Experience | Sector | Number of Reports Prepared for Courts |
|---|---|---|---|---|
| 1 | Civil engineer | 10–15 | Public | 10–20 |
| 2 | Lawyer | 5–10 | Private | <10 |
| 3 | Lawyer | 15–20 | Private | 20–30 |
| 4 | Mechanical engineer | 10–15 | Public | 10–20 |
| 5 | Civil engineer | 35–40 | Private | >30 |
| 6 | Electrical engineer | 10–15 | Private | 10–20 |
| 7 | Academic | 40–45 | Public | >30 |
| 8 | Academic | 40–45 | Public | >30 |
| 9 | Academic | 20–25 | Public | 20–30 |
| 10 | Civil engineer | 15–20 | Private | <10 |
| 11 | Lawyer | 20–25 | Private | 20–30 |
| 12 | Environmental engineer | 5–10 | Public | <10 |
| 13 | Industrial engineer | 10–15 | Private | 10–20 |
| Category | Properties | Frequency | Percentage (%) |
|---|---|---|---|
| Profession | Civil engineer | 12 | 25.0 |
| Lawyer | 9 | 18.8 | |
| Mechanical engineer | 5 | 10.4 | |
| Electrical engineer | 4 | 8.3 | |
| Academician | 8 | 16.7 | |
| Environmental engineer | 4 | 8.3 | |
| Industrial engineer | 6 | 12.5 | |
| Years of experience | 0–5 | 1 | 2.1 |
| 5–10 | 4 | 8.3 | |
| 10–15 | 10 | 20.8 | |
| 15–20 | 11 | 22.9 | |
| 20–25 | 9 | 18.8 | |
| 25–30 | 7 | 14.6 | |
| 30–35 | 2 | 4.2 | |
| 35–40 | 1 | 2.1 | |
| 40–45 | 3 | 6.3 | |
| Sector | Public | 17 | 35.4 |
| Private | 31 | 64.6 | |
| Number of reports prepared for the court | <10 | 11 | 22.9 |
| 10–20 | 13 | 27.1 | |
| 20–30 | 14 | 29.2 | |
| >30 | 10 | 20.8 |
| Negotiation Factor | RATING | RII | Weighted Percentage (%) | Fuzziness Level | ||||||||
|---|---|---|---|---|---|---|---|---|---|---|---|---|
| 1 | 2 | 3 | 4 | 5 | 6 | 7 | 8 | 9 | ||||
| Frequency of Responses | ||||||||||||
| Evidence of worker training | 1 | 2 | 2 | 4 | 11 | 14 | 9 | 4 | 1 | 0.63 | 17.1 | Low |
| Presence of site engineer | 1 | 1 | 1 | 1 | 5 | 4 | 9 | 22 | 4 | 0.77 | 21.1 | Low |
| Responsible behavior of worker | 1 | 0 | 4 | 4 | 7 | 16 | 9 | 5 | 2 | 0.65 | 17.8 | High |
| Safe site conditions | 0 | 0 | 6 | 4 | 4 | 3 | 4 | 18 | 9 | 0.75 | 20.6 | Medium |
| Use of protective equipment | 0 | 1 | 1 | 3 | 2 | 1 | 6 | 9 | 25 | 0.86 | 23.5 | Low |
| Responsibility of Worker | ||||||||
|---|---|---|---|---|---|---|---|---|
| Case ID | Factor 1 | Factor 2 | Factor 3 | Factor 4 | Factor 5 | Assigned by the Court (%) | Assigned by Multi-Agent System (%) | Difference (%) |
| Case 1 | Yes | No | Yes | Yes | No | 40 | 48.86 | 8.86 |
| Case 2 | No | Yes | No | No | No | 20 | 18.43 | 1.57 |
| Case 3 | Yes | No | No | No | No | 35 | 40.76 | 5.76 |
| Case 4 | Yes | No | Yes | No | Yes | 75 | 86.03 | 11.03 |
| Case 5 | No | No | No | Yes | Yes | 25 | 24.97 | 0.03 |
| Case 6 | No | No | No | Yes | Yes | 30 | 24.97 | 5.03 |
| Case 7 | No | No | No | Yes | No | 15 | 11.91 | 3.09 |
Publisher’s Note: MDPI stays neutral with regard to jurisdictional claims in published maps and institutional affiliations. |
© 2022 by the authors. Licensee MDPI, Basel, Switzerland. This article is an open access article distributed under the terms and conditions of the Creative Commons Attribution (CC BY) license (https://creativecommons.org/licenses/by/4.0/).
Share and Cite
Akcay, E.C.; Arditi, D. Predicting Employer and Worker Responsibilities in Accidents That Involve Falls in Building Construction Sites. Buildings 2022, 12, 464. https://doi.org/10.3390/buildings12040464
Akcay EC, Arditi D. Predicting Employer and Worker Responsibilities in Accidents That Involve Falls in Building Construction Sites. Buildings. 2022; 12(4):464. https://doi.org/10.3390/buildings12040464
Chicago/Turabian StyleAkcay, Emre Caner, and David Arditi. 2022. "Predicting Employer and Worker Responsibilities in Accidents That Involve Falls in Building Construction Sites" Buildings 12, no. 4: 464. https://doi.org/10.3390/buildings12040464
APA StyleAkcay, E. C., & Arditi, D. (2022). Predicting Employer and Worker Responsibilities in Accidents That Involve Falls in Building Construction Sites. Buildings, 12(4), 464. https://doi.org/10.3390/buildings12040464

