Abstract
Healthy buildings are a deep-level development of green buildings, which can effectively help relieve stress and improve occupants’ physical and mental health. In addition, they are is likely to play an important role in preventing the spread of respiratory infectious diseases. Therefore, healthy buildings have attracted worldwide attention. This article reviews the research and development of healthy buildings in China. First, it briefly introduces the definition of healthy buildings, the key elements of evaluation standards, energy conservation measures and new technology applications for healthy buildings, and lessons learned from the global outbreak of SARS-CoV-2. Secondly, it presents the milestones of healthy building development and healthy building projects in China, and the benefits of healthy buildings were also discussed. Finally, the differences in the evaluation systems of healthy buildings between China and other countries were analyzed, the problems of the current policy system of healthy buildings in China were identified, and suggestions for future development were provided.
1. Introduction
The first oil crisis in the 1970s brought a strong sense of energy crisis to the developed countries, which drove energy conservation measures. Since then, the building sector, which consumes a large proportion of total global energy consumption, has attracted widespread attention, and building energy performance has been improved [1]. However, due to excessive pursuit of building energy efficiency while ignoring other issues, the drawbacks of energy-efficient buildings began to appear after nearly 20 years of use. Employees in the office buildings became ill in those buildings due to poor ventilation [2], which greatly affected the occupants’ living quality and productivity. The frequent occurrence of this phenomenon has triggered the research on Sick Building Syndrome (SBS). Poor indoor air quality was found to be the main cause of SBS. Building ventilation rate, thermostat settings, and pollutant emissions have important impacts on indoor air quality, all of which are closely related to heating, ventilation, and air-conditioning (HVAC) system control [3]. Poor design, installation, management and maintenance of the HVAC system lead to poor indoor air quality [4]. Proper design and installation of the HVAC system greatly contribute to the realization of “healthy buildings” [5]. Therefore, the miscoordination between the building design, operation, and construction process needs to be addressed to reduce SBS [6]. China has its unique feature in the building construction industry and the results from other countries could not be directly borrowed and applied to the healthy buildings in China [7]. Since the beginning of research on SBS in the 1990s, the concept of healthy buildings has gradually been accepted by the general public. Building materials received wide attention at the beginning and have been considered as the main indoor pollution source [8].
The rapid urbanization and economic development over the past 20 years in China have caused a series of environmental problems such as indoor and outdoor air pollution, water pollution, energy shortages, and human-related problems. These problems are superimposed and magnified at the specific building level. Specifically, most people have a high degree of understanding on indoor PM2.5 control measures and ambient air quality, but a low level of self-awareness, so that wrong behaviors of window opening often lead to failures in indoor PM2.5 pollution control [9]. Ambient air pollution in China has greatly affected the energy-saving and emission-reduction potential of natural ventilation [10], and natural ventilation is one of the key measures of ensuring human health by supplying fresh air [6]. The small number of buildings certified by the healthy building standards indicates that the implementation process of human-centered measures in the construction industry is still in its infancy [11]. In addition, the concentration levels of indoor PM2.5, formaldehyde and many other volatile organic compounds (VOCs) are much higher than those of developed countries such as the United States, causing much greater health hazards [12]. Those problems will prevent the implementation of the “Healthy China Strategy”. As the impact of the built environment on human physical and mental health is significant, it calls for more attention to healthy buildings in China [13], which may be an effective way to alleviate some of the above-mentioned problems [14].
The SARS epidemic in 2003 caused people to pay attention to the problem of “building-related diseases”, and propose that building design is interrelated with infectious diseases [6]. SARS has exposed the drawbacks of traditional architectural design, and reminded us to pay attention to health requirements factors in building design, and more importantly, to improve the “immunity” of residential zones against infectious diseases through urban planning, building design, construction, and community service systems [15]. Since the beginning of 2020, after SARS, the outbreak of the COVID-19 epidemic has given us a further understanding on buildings and health. A large number of indoor cases reminded us to create a healthier, more comfortable, and livable indoor environment [16]. At the same time, the needs of the elderly when facing the epidemic deserved our great attention in a dense population. Suitable community scale, unified unit planning, urban governance, and reasonable functional space planning are the important areas that should be concentrated on [17]. During the post-epidemic period, the construction of healthy buildings has now received wide attention. People’s demand for housing has changed from owning a simple house into the pursuit of a healthy and comfortable living environment and satisfying humanistic needs [18].
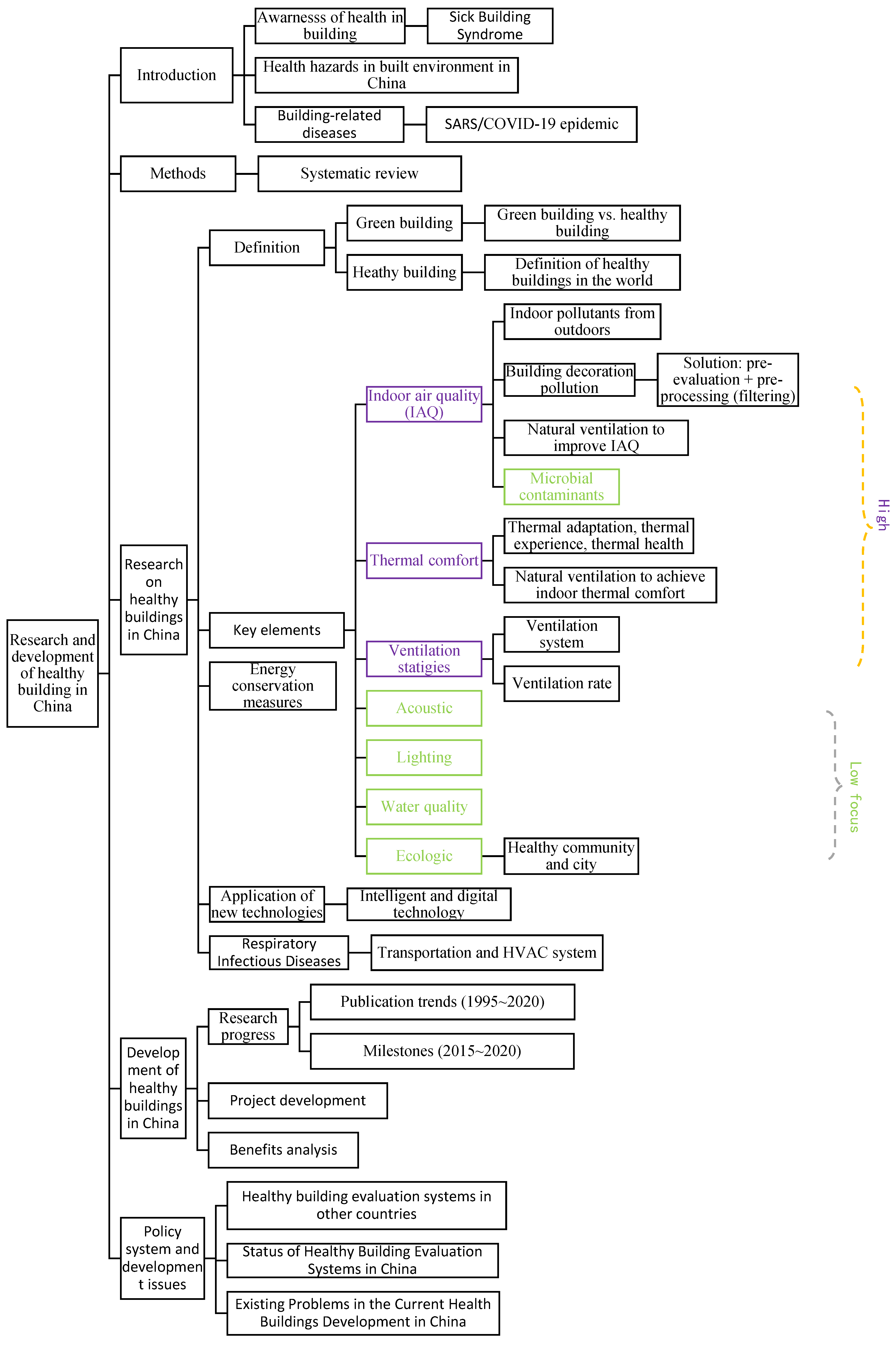
The development of healthy buildings in China is quite different from that of other countries and has its own characteristics with many factors, such as project implementation, environmental pollution, and social issues affecting healthy buildings development in China. Therefore, it is necessary to carry out a comprehensive and systematic review for the research and development of healthy buildings in China. This article firstly introduces the definition of healthy buildings and the key elements of its evaluation standards, and then analyzes the energy-saving measures, new technology applications of healthy buildings, and the lessons learned from the global outbreak of SARS-CoV-2. Secondly, it presents the milestones of healthy building development and healthy building projects in China, and the benefits of healthy buildings were also discussed. Thirdly, the differences in the evaluation systems of healthy buildings in China and other countries are compared and analyzed, and the problems in the current policy system for healthy buildings in China are identified. Finally, recommendations on the future development of healthy buildings in China are provided. The following diagram (Figure 1) illustrates the structure of the paper.
Figure 1.
Structure of the paper.
2. Methods
This paper presents a systematic review on the research and development of healthy buildings in China. The benefit of this type of review is to reduce bias by the use of a systematic method for selecting studies for the review. However, it is more time-consuming than other types of reviews.
First, it collected all the available literature data from relevant databases, including China National Knowledge Infrastructure (CNKI), CQVIP, Wanfang, Web of Science, Baidu, and Google Scholar published from 1980 to around 2021. As it is about the work in China, both Chinese and English papers have been selected. The search keywords are “healthy building” and “China”, and the outcomes of the paper were classified as related to “air pollution”, “thermal comfort”, “definition”, “natural ventilation”, “energy saving”, etc. A total of 730 papers were found in the first round. After screening and excluding the literature that did not meet the review topic, and then performing a thorough check on the remaining literature, the ones with poor quality were excluded from the review with 222 papers remaining, covering a variety of influencing factors of healthy buildings. In addition, a number of electronic articles from official websites were found on domestic healthy building policy and project development status. The policy documents are selected only if they are available from the government’s official website. In the end, 157 references that were the most suitable to show the research and development on healthy building in China were selected, including 36 electronic documents from the Internet and 121 published papers. Figure 2 presents the number of publications per year of the selected papers. It can be observed that the number of published papers during 2016 to around 2021 accounts for 73%. Figure 3 presents the factors of healthy building identified from the literature survey and the percentage of papers contributed. There are a total of 32 factors, of which ventilation appears in indoor air quality, respiratory infectious diseases, and thermal environment and humidity problems, accounts for 18.5%, ranking it second only to policy. The indoor air quality (IAQ), and thermal and humidity environment are the focus of research into healthy building elements in China, which account for 18.9% and 23.5%, respectively. The literature data were extracted and classified into research, practical project examples, application policies and development issues on healthy buildings. Based on the review, the advancement of research and development of healthy building as well as associated problems in China are discussed, and suggestions on the promotion and stable development of healthy buildings in China are provided.
Figure 2.
Number of papers.
Figure 3.
Contributions of literature on healthy building in China.
3. Research on Healthy Buildings in China
3.1. Definition of Healthy Building
3.1.1. The Concept of Healthy Building
There are no unified definitions of healthy building so far. The concept of healthy buildings can be traced back to 1980 when Japanese architect Uchii [19] described his understanding of healthy buildings in the magazine “New Architecture”. He considered a healthy building to include two parts, i.e., physical health and mental health. Nowadays, healthy buildings have gradually become the trend of world construction development and the focus of the building industry. Many countries and organizations have given similar definitions of “healthy buildings” [20]. Table 1 summarizes the definitions of healthy buildings commonly used in the world. In general, these definitions follow the basic elements of human health and interpret the concept of healthy buildings from the architectural level [21].
Table 1.
Definitions of healthy buildings in the world.
All the definitions describe healthy building into physical and mental parts. However, their focuses are different. The Environmental Symbiosis House standard focuses on resources conservation and environmental protection. It includes seven items, which are energy-saving performance, durability performance, maintenance and repair, water saving, appearance and surrounding environment, barrier-free facilities, and indoor air quality, with bonus points on energy saving, highly efficient use of resources, adapting to the region, and being environmentally friendly, healthy, comfortable, safe, and secure. The WELL standard focuses on the physiological and spiritual health of the occupants, which includes ten concepts, namely air, water, nutrition, light, movement, thermal comfort, acoustic environment, materials, spirit, and community, of which spirit and community account for the largest proportion, followed by air and materials affecting IAQ. The Chinese healthy building evaluation standard also focuses on the physical and mental health of the occupants, which includes air, water, comfort, fitness, humanities, and services. The air accounts for the largest proportion, followed by comfort, and then humanities. Therefore, it puts mental health after physical health.
In the early days, some scholars studied the courtyard-style buildings built on the principles of Feng Shui in ancient China. Through analysis of the thermal, acoustic, and visual environment of the buildings, they concluded that courtyard-style buildings provide good air quality and comfortable microclimates, and believed that they belonged to traditional healthy buildings, and that their characteristics can be combined with modern intelligent technology to create more “healthy” buildings [27]. Influenced by Dausadias’ human settlement theory in 1993, Mr. Wu from Tsinghua University advocated the establishment of the “Science of Human Settlements” in China as a new branch of research focusing on the coordination between humans, nature, and the living environment [28]. This is a starting point in modern China to pursue healthy buildings. With the rapid social development, a healthy housing technology system has gradually become matured in China. The US WELL standard was officially introduced to China in 2015. After learning from the experience and lessons of developed countries and fully considering its own national conditions, China has finally developed the theoretical basis of healthy buildings [29].
3.1.2. Relationship between Healthy Building and Green Building
Healthy building is closely related to the concept of green building. Initially, the design goal of green buildings in China was energy saving and environmental protection. Its basic elements include land saving, energy saving, water saving, material saving, and good indoor environmental quality [30]. With the development of human-centered concepts for buildings in recent years, the requirements of healthy, applicable, and efficiently functional space and harmonious coexistence between human and nature are included [30]. There are different opinions on the relationship between green buildings and healthy buildings. Some scholars believe that healthy buildings are a further deepening and development of green buildings. Wang [13] pointed out that one of the basic requirements for meeting the evaluation standards of healthy buildings is to satisfy the evaluation standards of green buildings. Meng [21] also considered that healthy buildings are based on green buildings and provide new directions for green building development. Other scholars consider healthy buildings as part of green buildings. Dai [31] thought that green buildings can be defined as “green buildings = sustainable buildings + healthy buildings + wealthy buildings,” where wealthy buildings are determined by the spiritual needs of people. Ye et al. [19] suggested that more attention should be paid to the theoretical research and practical promotion of healthy buildings. They also thought that a healthy building space should become the basic attribute of green or low-carbon buildings, and the evaluation standard of healthy buildings would be a necessary supplement to the green building evaluation standard. These two statements seem to contradict each other, but they indicate the close relationship between healthy buildings and green buildings. Mohamad et al. [11] reflected on ten issues related to the health of occupants in buildings and pointed out that although green buildings have a positive impact on the health of occupants and building energy consumption, they also have negative health consequences; for example, no improvement on mental health, and the chance that the green organic products such as air fresheners would release VOCs and endanger human health. Therefore, the shortcomings of the current green building development need to be overcome through the implementation of healthy buildings—and green buildings and healthy buildings complement each other. There is a separate chapter on health and comfort in the green building evaluation system, which includes items on indoor air quality, water quality, sound environment, light environment, and the heat and humidity environment of the building. In the living environment chapter, the outdoor ecological environment, landscape, and physical environment are included. From the perspective of evaluation scope, the two systems are almost the same. However, the difference between the two systems on the indicator weight are significant. The green building evaluation standard focuses on energy-saving, and the total weight of health indicators accounts for less than 1/5, while the healthy building standard entirely focuses on occupants’ health.
Based on the literature review, it can be seen that the concept of healthy buildings is an extension of the connotation of green buildings. Healthy buildings are the direction of the future development of green buildings in China. The difference between healthy buildings and green buildings is that green buildings emphasize resources utilization and the harmonious symbiosis between human and nature, whereas healthy buildings focus on the physical and mental health of the occupants, which is closely related to the living quality.
3.2. Key Research Elements of Healthy Building
The WELL standard issued and implemented by the International WELL Building Institute (IWBI) in the United States covers seven aspects, including air, water, nourishment, light, fitness, comfort, and mind [24]. In 2017, the Architectural Society of China (ASC) issued the “Healthy Building Evaluation Standards”, which includes air, water, comfort, fitness, humanities, and services [26]. By comparing different evaluation standards of healthy buildings, it can be found that the key elements involved are about the same. The ideal healthy building technology system consists of nine major elements, including ventilation, thermal comfort, air quality, noise, air filtration, humidity control, daylighting, safety and security, and water quality. Among these, six elements can be achieved through air conditioning, which are ventilation, thermal comfort, air quality, noise, air filtration, and humidity control. The following sections provide detailed information on the most-studied elements, including indoor air quality, indoor thermal environment, ventilation strategy, etc., based on the literature survey.
3.2.1. Indoor Air Quality
From both the WELL standard (USA) and “Healthy Building Evaluation Standards” (China), indoor air quality (IAQ) is listed in the first chapter, indicating the importance of IAQ to human health. Table 2 compares the IAQ requirements between the Chinese standard and the USA standard. It can be found that the requirements of particle matters (PMs) and radon from the USA standard are higher than those of the Chinese standard. Meanwhile, the “Healthy Building Evaluation Standard” focuses on the treatment of air pollutants from the air transmission paths, while the WELL standard focuses on the treatment of the pollutants from the emission sources [32]. Li et al. [33] conducted a survey on the occupants’ window-opening behaviors under the haze environment. It was found that failure of indoor PM2.5 control is often caused by occupants’ habitual window-opening behavior for ventilation. When it comes to whether to open or close windows, people are more concerned about the impact of outdoor air quality in their own homes than in the office. It can be seen that the general public do not have a high degree of understanding of indoor PM2.5 control measures, especially in centralized air-conditioned places such as office buildings. Dai et al. [34] conducted a Monte Carlo simulation to study the control of indoor pollutants from indoor and outdoor sources in a residential building in Tianjin. It was found that if air purifier is continuously used, the average indoor pollutant level can be reduced from 53.2 μg/m3 to 36.8 μg/m3. Some studies discovered that although people are now paying much more attention to outdoor pollution than indoor pollution, in fact indoor air pollution is more harmful to human health than outdoor air pollution [35]. Cheung et al. [36] monitored the indoor air pollutant concentrations of eight typical high-density residential buildings in Hong Kong and found that the indoor PM and VOC concentrations exceeded Hong Kong’s IAQ excellent grade targets by 1.10 and 3.89 times, respectively. The use of air-conditioners would cause CO2 and VOC to accumulate rapidly, and open-kitchen cooking would cause PM10 and PM2.5 concentrations to increase.
Table 2.
Comparison of indoor air quality requirements for healthy buildings standards in China and USA.
The indoor air quality problem is complicated in China. With rapid urbanization, the interior decoration residential market is becoming more and more mature in China, and the related building material pollution problem has always received widespread attention. Since the current environmental protection control standards of interior decoration materials are not consistent with the indoor air quality standards, the indoor air quality for residential buildings is poor after decoration [37]. Another problem is that the construction projects only conduct mandatory indoor air quality testing in accordance with the “Code for Indoor Environmental Pollution Control of Civil Construction Engineering” (GB50325) during the commissioning stage—there is no indoor air quality design evaluation at the design stage [12]. “IAQ pre-evaluation + pretreatment” is the core measure to handle this problem [37]. However, IAQ assessment is associated with a number of indoor environmental parameters. An experiment with newly renovated houses in Chongqing City revealed that room temperature increase led to a rapid increase in formaldehyde concentration [38]. Especially when the room temperature was higher than 26 °C, the concentration of formaldehyde in all the rooms exceeded the requirements of the Chinese standard. Interestingly, Zhang et al. [39] found through a contrast experiment that exposure to 5000 ppm CO2 does not cause physical discomfort. The IAQ certification program proposed by the Hong Kong Ministry of Environmental Protection lists 12 indoor environmental parameters, including 9 indoor pollutant parameters and 3 thermal comfort parameters [40]. The solution proposed by Wong et al. [41] could be used as a reference for simplifying the IAQ evaluation. They proposed a more manageable indoor air quality assessment tool that can be used in the office, as an alternative sampling protocol, based on the measured data and possible correlation between the 12 indoor environmental parameters. The proposed tool uses respirable suspended particulates (RSP), CO2 and total volatile organic compounds (TVOC) as representative indicators, and assesses the concentration of other air pollutants through the proposed protocol. To address the IAQ issue, Liu et al. [42] pointed out that the necessary strategy to improve the performance of traditional filtration technology is to combine other filtration technologies through synergistic effects. It is worth noting that the air filtration standards in China rarely consider the impact of air purification on thermal comfort. In addition, due to the urgent need for IAQ improvement, the market demand for air handling in recent years has changed from traditional temperature and humidity control to a multiparameter and multivariable control that takes into account the temperature, humidity, carbon dioxide, particulate matter, and indoor air pollutants (formaldehyde, etc.) [43]. This will not only greatly increase building energy consumption, but also pose a challenge to air-handling technology.
Regarding how to improve the IAQ in buildings, many studies have focused on natural ventilation due to the advantages of providing fresh air with low energy consumption. However, natural ventilation is not always beneficial to human health. Many factors must be considered for “good” natural ventilation. Jin et al. [44] carried out a study on how different window-opening methods affect indoor PM2.5 distribution and stated that the prerequisite for natural ventilation is that outdoor air quality must be better than the indoor. Li et al. [45] carried out a field testing on the natural ventilation rate of university dormitories in Beijing and found that the indoor CO2 concentration exceeded the IAQ standard requirement of 1000 ppm 76% of the time. This situation is particularly prominent in winter and transitional seasons. Che et al. [46] compared the operating data of a commercial office before and after the retrofit of the HVAC system, and found that the upgraded pleated filter could help reduce the penetration of outdoor PM by 30% to 60% compared with the original aluminum filter. It can be seen that although the air purification system is not as energy-efficient as the natural ventilation system, it can still play an important role in improving indoor IAQ.
Microbial contaminants, such as allergic reactants, viruses, fungi, and microorganisms that are easy to breed in humid indoor places, are also the sources of indoor air pollution but have not received enough attention in research. For example, there are few requirements to address pests and pathogen control in the existing standards, especially the requirements for reducing mold and mildew [47]. Very few studies investigated the air pollution caused by fungi. Wu et al. [48] tested the air pollution of fungi in the courtyard space. They found that the fungal concentration reached its peak value in autumn and lowest value in winter. The worse the air quality was, the greater the concentration of fungi in the air would be. The increase of relative humidity and wind speed enhances the spread of fungi, while the increase in temperature has a negative effect on fungal spread.
3.2.2. Thermal and Humidity Environment
Comfort is the basis of indoor thermal environment design, but comfort does not mean health [49]. Early research on thermal comfort considered only the thermal balance of the human body, but failed to fully consider the human physical and psychological factors [50]. In the 1960s, human physiological parameters were introduced into thermal comfort experiments, and physiological indicators were found to have important value for evaluating human health. Li et al. [51] conducted research on physiological evaluation indicators of thermal comfort through physiological experiments and molecular biological experiments. They selected a significant physiological indicator for objective evaluation of human thermal comfort—sensory nerve conduction velocity (SCV)—and developed a regression model between SCV and operative temperature. They also found that the temperature changes of the body can be adjusted by controlling the gene expression of thermo-transient receptor potentials (TRPs). Although physiological indicators have important value in evaluating human health, it is difficult to be accurately evaluated. Therefore, physiological indicators could only be used as an auxiliary evaluation indicator for thermal comfort [52].
In recent decades, more research on the relationship between human psychological factors and thermal comfort have been carried out. Thermal adaptation and thermal experience have gradually been discovered by researchers and become important factors in affecting thermal comfort. Li et al. [53] studied the effects of indoor thermal environment on human thermal comfort and thermal health, and introduced the concept of “thermal health” from the perspective of human health. They proposed that “thermal health” refers to a comfort status of the thermal environment under the premise of satisfying the physical health of the human body. It has been widely confirmed that a stable and comfortable environment is not necessarily beneficial to health, and could even weaken people’s ability to adapt to the environment. Zhang et al. [54] compared the thermal comfort levels in different air-conditioned buildings in southern China and found that the temperature adjustment ability of occupants of buildings with central air-conditioning systems is weaker than that of occupants of buildings with split units. Intermittent or short-term exposure to different thermal environments is beneficial to physiological adaptability and body temperature regulation. Jin et al. [55] found that people in high-temperature and high-humidity areas are less thermally sensitive and have stronger adaptability to high temperature and high humidity. Therefore, the most beneficial environment to human thermal comfort and thermal health is a comfortable thermal environment with a certain thermal fluctuation range [53]. In the study of thermal adaptation, researchers also found that long-term stable and comfortable indoor thermal environment experience without a sense of control will reduce the acceptable range of indoor temperature [54]. Ji et al. [56] conducted a nationwide large sample survey to study the influence of long-term thermal experience on human thermal sensation evaluation, and found that people tend to have higher expectations on the environmental requirements when they live in an environment with higher thermal quality. Wang et al. [57] studied the influence of the adaptive thermal comfort of indoor environment control through experiment and simulation, and concluded that in the hot summer and cold winter (HSCW) regions of China, adaptive thermal comfort control is more energy-efficient than other control methods. Therefore, when evaluating the thermal environment in buildings, the thermal adaptability of the occupants should be fully considered.
Natural ventilation is considered a passive means by which to achieve a comfortable indoor thermal environment with the least energy consumption. Meng et al. [58] studied the feasibility of using natural ventilation to achieve “near-zero energy consumption” and obtain a comfortable indoor thermal environment in an office building in Guiyang. They found that by using passive environmental control measures, thermal comfort requirements can be met most of the time in the mild weather region. However, the uncertainties of convective heat transfer limit the application of natural ventilation [59]. Lu et al. [60] conducted a study on the indoor thermal comfort zone in naturally ventilated buildings in Tianjin during the transitional season using an air distribution property index (ADPI). They found that the comfort zone is mainly located in the air return side, and there is a proportional relationship among the indoor thermal comfort uniformity, wind pressure, and room depth. Tang et al. [61] studied the relationship between the minimum ventilation rate and indoor humidity of high-performance offices and residential buildings. They found that high humidity risks exist for small and medium-size residential high-performance buildings in southern China constructed according to current building regulations and there is no risk for high-performance office buildings.
The COVID-19 epidemic reminds us that the health and comfort of the indoor living environment need to be paid attention to, and the thermal comfort of elderly residents is of particular concern. Yu et al. [62] studied various factors that affect the indoor thermal satisfaction of the elderly through experiments. They found obvious seasonal differences in the factors that affect the thermal satisfaction of elderly residents. Wind environment satisfaction has an impact on the thermal satisfaction in both winter and summer. In winter, the influencing factors also include “duration indoor” and “illness”, while in summer, “regular sleep” is an important factor. Wang et al. [63] used questionnaires and interviews to study the living comfort of elderly residents in Beijing. The study showed that the indoor temperatures of the master rooms were higher than 20 °C most of the time in the heating season. In spring and summer, the indoor thermal and humid conditions were outside the ASHRAE comfort zone most of the time. In addition, during the heating season and spring, the predicted mean votes (PMVs) were higher than the thermal sensation votes (TSVs), with a significant difference at the 5% level.
3.2.3. Ventilation Strategy
Improving the building ventilation system can not only effectively reduce building energy consumption, but also provide residents with better indoor air quality and a healthy environment. Zhao et al. [64] found that, compared with the traditional mechanical ventilation system, the combination of personalized ventilation and radiant cooling systems can provide a better indoor environment. Tong et al. [65] estimated the potential energy saving and emission reduction benefits of natural ventilation (NV), and found that even when the outdoor air pollution was taken into consideration, 8–78% of the cooling energy could be potentially reduced through NV for 35 major cities in China. Hong [66] found that, compared with hybrid ventilation, the use of a natural draft cooling tower and the combined use of displacement ventilation and cooling ceiling could save about 37% of the total energy consumption and provide much better indoor air quality in the working area.
Some researchers from abroad have studied the relationship between ventilation control and productivity [67,68], and the impact of different ventilation systems and ventilation rates on occupants’ health [69,70]. However, few such studies have been carried out in China, which could be a future research direction for Chinese scholars.
3.2.4. Other Elements
Besides the abovementioned elements, there are other important elements for healthy buildings, including acoustic comfort, lighting comfort, and water quality.
The comfort indices of the healthy building standard include not only the thermal comfort part, but also the acoustic environment comfort and lighting environment comfort. In the past, acoustic comfort and lighting comfort received little attention. However, under the strategic background of Healthy China, lighting and acoustic environments have started to attract attention from the researchers. Initially, the healthy lighting research mainly focused on the impact of natural light on human health, and then switched to artificial lighting. First, the static lighting phenomenon was studied. With the discovery of nonvisual biological effects, dynamic lighting became an important area of healthy lighting research [71]. Zhang et al. [72] experimentally studied the impact of dynamic LED lighting on the health and sense of happiness of occupants compared with static lighting in the office. They found that dynamic lighting cannot effectively reduce stress levels or increase the productivity of the worker, but it might help reduce sleepiness during the daytime. Sun et al. [71] found that dynamic lighting that conforms to the natural light cycle has a certain impact on people’s mental state and can help alleviate anger and depression emotions.
Most of the studies on healthy acoustic environment focus on reducing the noise level to eliminate the negative impact of noise. There is little literature considering sound as a possible resource to promote people’s happiness and quality of life. Guo et al. [73] performed an acoustic environment design for an international bank office building based on the WELL standard by using sound features such as noise mapping, maximum noise level control, sound barrier, sound absorption, and sound masking. Kang et al. [74] performed a review on the research on acoustic environments of healthy buildings and pointed out that the trend for acoustic environment research is from noise control to acoustic environment construction, i.e., from reducing negative health effects to promoting public health.
Providing safe and healthy water is one of the basic functions of healthy buildings. The current water quality assurance measures adopted in the process of system setup and operation and maintenance can be summarized into three main aspects: prevention of water quality deterioration, water quality monitoring, and water treatment [75].
The above literature review shows that the key elements of the current evaluation standards focus more on indoor air quality, indoor thermal environment, ventilation strategy, etc. It is recommended that more research on acoustic comfort, lighting comfort, and water quality should be carried out in the future.
3.3. Energy Conservation Measures
Jiang et al. [76] proposed that the human needs for buildings have gone through five stages, which are building as a shelter, building to provide comfort, energy-efficient building, healthy building, and green building. With the rapid development of social economy and technology, the pursuit of green buildings can not only achieve energy saving but also provide health and comfort [77]. Wong et al. [78] evaluated the impact of indoor environmental quality (IEQ) policy on the energy consumption of office buildings in Hong Kong through simulation using the Monte Carlo method. They found that room temperature and ventilation control measures have a significant impact on electricity consumption and indoor CO2 concentration. Compared with the existing settings in the office environment, the electricity consumption and CO2 emissions from power plants after the implementation of IEQ policy are expected to be reduced by 2% to 46%. Another study shows that the energy use of a commercial office in Hong Kong can be reduced by 50% after HVAC system retrofit while maintaining acceptable overall indoor thermal comfort, which proves that even in the adverse environment of humid climate and outdoor air pollution, careful design and appropriate retrofit measures can still help achieve energy-saving and a healthy indoor environment at the same time [46].
In September 2020, the Chinese government proposed dual-carbon goal-striving to reach the peak of carbon dioxide emissions by 2030, and strived to achieve carbon neutrality by 2060 [79]. Building is one of the key sectors that are responsible for direct and indirect carbon emissions. Current annual CO2 emission through building operation exceeds 2 billion metric tons, and the construction of buildings indirectly causes 1.6 billion to 1.8 billion metric tons of CO2 emissions [80]. How to construct healthy buildings while reducing carbon emissions is an important issue.
3.4. Application of New Technologies
For a building to become truly healthy for the occupants, it requires all components of the building, including the building envelope and mechanical systems to work together to maintain a healthy environment in response to the indoor and outdoor conditions. In particular, the high-level performance of the HVAC system is critical as it serves as the respiratory system of the building. Sha et al. [81] reviewed the computational intelligence (CI) technology application in solving HVAC design optimization problems and proposed an integrated HVAC automation and design optimization framework to realize the information transmission between various design stages, and ultimately improved the efficiency of the HVAC system. Xiao et al. [82] reviewed the automatic commissioning of HVAC systems and considered it as an important part to achieve sustainable buildings.
Indoor air quality, building energy consumption, and the health and comfort of the occupants are the main concerns in the design and operation of healthy buildings. With this in mind, many scholars have studied and discussed various smart and green technologies applicable to healthy buildings. Liu et al. [42] discussed the current research and development of air filtration technologies and their advantages, limitations, and challenges. They foresaw that people would widely wear pollution sensors in the future in order to better monitor indoor air quality. In addition, air filtration can be integrated into the BIM platform for indoor environmental monitoring and improving the ability of air quality prediction. Mo [83] found a new type of electrostatic precipitator (ESP) with a dielectric coating that has low net-ozone production, low pressure-drop, and low energy consumption, and its single-pass PM removal rate can maintain about 90% even after a week of continuous operation. Sheng et al. [84] found that the silica rotor in the clean air heat pump (CAHP) system has an excellent ability to purify NH3 in the air. Wang [85] proposed the application of prefabricated steel structure technology to improve healthy building design. Yang et al. [86] reviewed the existing application technology of real-time feedback of human thermal physiological and thermal comfort signals. They proposed that noncontact sensing imaging technology could be used in healthy buildings for personal thermal comfort monitoring. Wang et al. [87] developed a healthy building management platform based on data visualization technology, where users can personally adjust the equipment to maintain a healthy and comfortable indoor environment. Liu et al. [88] studied the health effects of the breathing mannequin in the indoor environment through experiments. They predicted that the average comfort of indoor occupants could be used as a key evaluation index for indoor environment. Zhang et al. [89] proposed a new indoor environmental control method based on human thermal adaptation and developed an office building indoor environmental control system. The building performances on the indoor environment, subjective response, and energy efficiency in the hot and humid areas were tested, and the test results satisfied the expected goals of the indoor environment. Li et al. [90] developed a conceptual real-time monitoring and diagnosis system framework to optimize an intelligent building operation to improve the building energy efficiency while achieving healthy and comfortable indoor environment and occupant satisfaction.
The above literature survey indicates that to achieve truly healthy buildings, more research should be carried out on the integration of smart building technologies for monitoring and controlling the health conditions of the indoor environment.
3.5. Respiratory Infectious Diseases and Lessons Learned from the Global Outbreak of SARS-CoV-2
With the emergence of infectious diseases such as SARS, H7N9, and COVID-19, the spread of respiratory infectious diseases in buildings has become the focus of attention in the research field of the built environment. It is expected that major research and practice during the COVID-19 epidemic would focus on the design and operation of the HVAC system, space function configuration, and human–-building interaction [11]. The HVAC system is the “respiratory system” of modern buildings. If it is operated improperly, it may threaten the occupants’ health. Yin [91] investigated whether the central air conditioning and ventilation system is one of the transmission channels of COVID-19 through a literature survey. The results show that there is insufficient evidence for the transmission of COVID-19 through the central air conditioning and ventilation system, which casts doubt on the method of completely turning off the return air and providing 100% fresh air to control the spread of the virus. Guo et al. [92] analyzed the transmission mechanism of COVID-19 and the guidelines regarding HVAC system operation during the pandemic in various countries. They discovered that air transmission routes for the virus possibly exist, and all the countries tend to recognize that the proper use of air conditioning and ventilation system has a certain auxiliary effect on reducing the airborne transmission of the virus. Li et al. [93] conducted a literature survey on the effects of ventilation on the spread of infectious sources and found that there is a correlation between ventilation, indoor air movement, and the spread of infectious diseases, but there is not enough data to specify and quantify the minimum ventilation requirements related to the transmission of infectious diseases. Liu et al. [94] reviewed the distribution characteristics, growth, and propagation patterns of microorganisms in HVAC systems, and corresponding control strategies. They also analyzed the future research focus of microbial pollution in HVAC systems in order to provide HVAC engineers and epidemiologists with more possibilities to reduce indoor microbial pollution.
Other than buildings, the impact of SARS-CoV-2 in some special enclosure spaces cannot be ignored, such as aircraft with air circulation systems, which have high occupation density and mobility. Wu et al. [95] conducted a simulation on a virus infection case and compared the spread of COVID-19 virus particles of different sizes in an air-conditioned bus and the risk of infection of passengers at different locations. They concluded that most of the virus particles exhaled by the infected person were deposited on the inner wall and seat surface of the bus, and the propagation distances of particles of different sizes varied significantly. In addition, the particle size and the position of the exhaust vent would also affect the diffusion of aerosols. Han et al. [96] studied the impact of human movement in the cabin on the spread of respiratory infectious diseases in the air through numerical simulations. They found that the distribution of infection risks in the cabin of the aircraft largely depended on the movement behaviors of passengers and patients. Walking activities of the passengers and the crew could greatly increase their risk of infection.
The literature survey indicates that reducing microbial pollution in HVAC systems and investigating the impact of human movement behavior could be the future research focus on the spread of respiratory infectious diseases.
4. Development of Healthy Buildings in China
4.1. Milestones of Healthy Buildings Development in China
It has been more than fifteen years since the concept of “healthy building” was introduced in China. However, in the first ten years, there were almost no domestic studies on healthy building technology. In the 1990s, energy-saving was promoted globally and a few scholars first put forward the concept of low-energy-consumption healthy buildings in China. For example, Hong et al. [97] pointed out that low-energy healthy buildings are the key to sustainable development and introduced the possible road map for low-energy healthy buildings. These studies have laid the foundation for the development of healthy buildings in China. In recent years, the development of healthy buildings has become more rapid and mature with the support of the Chinese government. In particular, the release of China’s Healthy Building Standards in January 2017 encouraged many scholars to carry out studies on healthy buildings, and a large number of healthy building projects have also emerged. Figure 4 summarizes the variation in the number of papers published on healthy buildings from the three most popular academic journal databases in China, i.e., CNKI, CQVIP, and Wanfang. Table 3 lists the milestones of healthy building development in China.
Figure 4.
Variation trend on the number of papers published related to healthy buildings in China.
Table 3.
Milestones of healthy building development in China.
From Figure 4 and Table 3, it can be noted that the number of publications in China from 1995 to 2015 fluctuates in a sinusoidal trend and reached the peak in 2003. Further investigation shows that the literature focused on the impact of air-conditioning systems on the spread of SARS in 2003, and before that, more attention was paid to sick building syndrome. However, the development of healthy buildings has not received much attention after SARS ended. Figure 4 indicates that there was no development of healthy buildings until 2016. The milestones in Table 3 further clarify the development history of healthy buildings in China. After the introduction of the US WELL standard to China in 2015 and the issue of the first official domestic healthy building evaluation standard in 2016, the healthy building industry in China has gradually developed with strong national policy support and increased market demand.
The global outbreak of the COVID-19 pandemic in 2020 has attracted worldwide attention, which has made people realize the importance of maintaining physical and mental health indoor. In line with international healthy building research, the focus of healthy building in China has shifted to the physical and mental health of residents. There is no doubt that the future of healthy buildings will be human-centered.
4.2. Healthy Building Project Development
The evaluation of healthy building labels in China has been implemented since 2017. It is organized and promoted by the China Urban Science Research Association. The evaluation of healthy buildings is divided into “design evaluation” and “operation evaluation”. “Design evaluation” focuses on health concept application in architectural design, while “operational evaluation” focuses on the health performance of the building in operation. In the WELL standard, the project obtains corresponding credits based on the health effects produced by the design, operation, and management measures, and finally receives certification based on the total credits. The certification levels are ranked from low to high into bronze, silver, gold, and platinum [24]. In the Chinese “Healthy Building Evaluation Standards”, the participating projects are divided into three building identification grades (one star, two stars, and three stars) according to the total credits from six types of evaluation indicators [26]. In order to ensure the health performance of the building, the Chinese standard requires the participating buildings to be a fully decorated single building, or a group of buildings, or the internal zone of a building, and meet the requirements of green buildings [26]. The existing healthy building evaluation projects can be divided into residential buildings and public buildings, of which residential buildings and office buildings are the main participants. As of 2021, the total area of healthy building implementation projects in China has exceeded 20 million m2, and about 1200 buildings have obtained the healthy building label, covering 19 provinces and municipalities including Beijing, Jiangsu, Sichuan, Xinjiang, and Hong Kong Special Administrative Region [112]. There are preconditions and optimization features for each concept in the evaluation standards. Buildings must meet all the preconditions for all the concepts. For the Chinese healthy building standard, there are 6 concepts and the total score for each concept is 100 and is assigned with a weighting factor. There are bonus items for improvement and innovation for up to 10 points. The overall score of the building is determined by summing up the weighted score achieved by each concept and the bonus points. Buildings receiving a score of ≥50, ≥60, and ≥80, will be rated as one star, two stars, and three stars building, respectively. There are 10 concepts for the WELL standard, with one point per optimization feature for each concept. Maximum points that can be achieved for each concept and the project are 12 and 100, respectively. There are also bonus items for innovation for up to 10 points. The building must satisfy all the preconditions, and achieve 40%, 50%, 60%, and 80% of the optimization features to receive bronze, silver, gold, and platinum certification, respectively. Table 4 lists some typical healthy building demonstration projects in China. As the evaluation scope and weighting factors for each concept are different, it is hard to determine which one has stricter requirements. Figure 5 and Figure 6 provide two examples of the certified buildings, the China Petroleum Tower and Hangzhou Landsea Huafu Residential District. Table 4 gives a detailed introduction to the technologies and services applied in some demonstration projects of healthy buildings in China from the six evaluation concepts of healthy buildings. It can be found that air purifiers, online air quality monitoring devices, and fresh air systems are necessary configurations for healthy buildings to improve IAQ. Water purification equipment and water quality testing management are effective means to ensure water quality. In order to satisfy the comfort requirement, it is necessary to use intelligent room temperature control technology and humidifier to achieve thermal comfort and indoor air humidity ratio; to use intelligent lighting control and louvers to realize the energy-saving potential of natural ventilation and daylighting while meeting the lighting environment requirement; as well as to use three-layer double hollow LOW-E glazing to achieve noise reduction and meet the needs of the acoustic environment. Indoor and outdoor fitness venues, activity exchange venues, intelligent design, and aging-appropriate service measures are effective ways to meet the mental health requirement. From open literature, the detailed information is only available for two stars or three stars healthy building projects. Little information could be found for one-star healthy building projects. Therefore, it is hard to comment on the characteristics and technical measures of a one-star healthy building. It was found that, compared with three-star healthy building projects, the technologies applied by two-star projects are simpler, and they often adopt a fresh-air heat recovery and haze-removal fresh-air system for air treatments. In three-star projects, more attention is paid to indoor air pollutions, humanities, and community services, e.g., the buildings are configured with zero-formaldehyde control of decoration materials, exhibition hall and artwork decoration, and self-service medical and healthcare stations.
Table 4.
Healthy Building Demonstration Projects in China.
Figure 5.
China Petroleum Tower (from Baidu Map).
Figure 6.
Hangzhou Landsea Huafu Residential District (from Baidu Map).
4.3. Benefits of Healthy Buildings
The benefits of healthy buildings determine the development of its technology and industry. An in-depth analysis of the benefits of healthy buildings can not only obtain the economic parameters of healthy buildings and find the economical and healthy technical solutions, but also make the general public fully aware of the feasibility of healthy buildings and promote the rapid development and progress of this industry.
The fundamental concept of a healthy building is to help the building occupants achieve their physical and mental health, and extend their lifespan. The Global Burden of Disease 2010 (GBD 2010) study shows that in 2010 the deaths due to outdoor air pollution (PM2.5) in the world were as high as 3.22 million, and the disability-adjusted life years (DALY) caused by PM2.5 pollution accounted for 3.1% of the total DALY [125]. It was reported that in 2016, the three major risk factors of metabolism, environment, and behavior led to a total of 155.629 million DALY losses in China, accounting for 44.8% of the total DALY, of which air pollution factors accounted for 9.3% [126]. Studies have revealed that the disease spectrum of Chinese residents has undergone major changes, and chronic non-infectious diseases have replaced infectious diseases as the main cause of death and disease burden [127]. Healthy buildings can help to minimize indoor air pollution and achieve healthy lifestyles, which is a fundamental measure for treating and managing chronic conditions, and reducing the prevalence of chronic diseases can effectively lower residents’ medical expenditures.
Although the healthy building industry has developed in China in recent years, the number of studies on its economic benefits is still limited. Li [128] conducted an economic analysis on a commercial real estate in Guangdong Province and found that the investment cost increased by 2.15% or 298.36 ¥/m2. The selling price increased by 1330 ¥/m2 with gross profit increased by 2.44% and net profit increased by 1.17%. Therefore, there is a cost–benefit potential in the development of healthy buildings in China. According to the “China Healthy Building Development Research Report 2020”, compared with ordinary buildings, the incremental cost of healthy buildings is 120–500 ¥/m2 [129]. The report also stated that with the maturity of technologies and marketization, the incremental cost of healthy buildings could also be further reduced. In addition, the indoor environment directly affects the work efficiency of employees, and the improvement of air quality can increase the productivity by 8–11%.
The above literature survey indicates that healthy buildings cannot only provide health benefits, but also economic benefits. While the health benefits are obvious, few studies have analyzed the economic benefits. It is recommended to include more healthy building case studies in future research to clearly exhibit the economic benefits.
5. Policy System and Development Issues
5.1. Current Healthy Building Evaluation Systems in Other Countries
Many countries have studied healthy buildings earlier than China; however, the current implementation process of “people-oriented” healthy buildings is still in the initial stage [11,13]. Healthy building standards are mainly divided into two categories: one is design guidelines, including some special standards specifically for indoor air quality and acoustic environment, etc.; the other is evaluation standards, such as the WELL building standard, etc. [13]. The WELL standard is the most influential and has the widest application around the world. The WELL V2TM released in 2018 focuses more on human health compared with V1. The original fitness concept was renamed as movement concept; the comfort concept was subdivided into thermal comfort and acoustic environment; the material content became a separate section; and the community concept was introduced, emphasizing fairness, participation and social cohesion [130]. Table 5 lists the standards and guidelines related to healthy buildings abroad.
Table 5.
Healthy building standards and guidelines abroad.
5.2. Current Status of Healthy Building Evaluation Systems in China
In 1999, China National Engineering Research Center for Human Settlements (CNERCHS) conducted research and practice on housing and health issues with experts from various fields. In the following years, a number of relevant standards for healthy housing were issued. However, due to the constraints of the economic and technological development at that time, healthy buildings have not yet fully developed [24]. China’s healthy building evaluation system first emerged in July 2001, when the research and design departments of various industries in China jointly compiled and completed the “Technical Essentials of Healthy Housing Construction” (2001 edition), and then launched pilot projects of healthy housing construction to solve the harmful health problems caused by various improper construction behaviors in residential construction [141]. After two revisions, CNERCHS clearly put forward the concept of healthy housing construction with Chinese characteristics in the “Technical Essentials of Healthy Housing Construction” (2004 ed.) [142]. In 2005, after practice, it was compiled into the industry standard “Technical Regulations for Healthy Housing Construction” (CECS179:2005), which paved the way for the comprehensive promotion of healthy housing [141].
In 2015, promoting the construction of a healthy China was proposed by the Chinese government [143]. After that, the strategies and actions of “Healthy China” have been continuously discussed and improved at important government meetings every year, which shows the strong support from the national level. The evaluation standards for healthy buildings and healthy housing have been compiled and put into implementation one after another. From 2020, the focus has been expanded from residential buildings and public buildings, gradually to healthy communities, healthy towns, and healthy campuses, etc. For example, the “Healthy Community Evaluation Standards” expanded the scope of the indicators to the entire community on the basis of the “Healthy Building Evaluation Standards”, which include traffic safety tips, cleaning and disinfection of public spaces in communities, community microclimate creation, community water-tank cleaning and maintenance, community fitness and entertainment venues and facility settings, etc., but no specification on indoor private spaces such as residences and offices [144]. Table 6 lists the standards and guidelines related to healthy buildings in China.
Table 6.
Healthy building standards and guidelines in China.
From Table 6, it can be found that the “Healthy Building Evaluation Standard” is the basic standard. “Technical Points of Healthy Housing Construction” and “Technical Regulations for Healthy Housing Construction” are the foreshadowing of the basic standards, in addition, about 52% of the optimization features of the “Healthy Building Evaluation Standard” are borrowed from the WELL standards and adapted to the Chinese condition. In order to apply it to more types of building groups, the healthy building evaluation standard has developed a series of special building group standards based on the original evaluation system. Currently, there are three types of building groups, namely community, town, and campus. Next, it will be applied to a larger group of buildings—healthy city. At the same time, with the rapid development of information technology, the demand for intelligent healthy buildings has become the focus of healthy buildings.
The literature survey indicates that great improvements have been made on the development of healthy building standards in China; however, the current healthy building standards in China still require a lot of improvement on the specification requirements on the indoor environment.
5.3. Existing Problems in the Current Health Buildings Development in China
China’s “Healthy Building Evaluation Standards” was compiled with full consideration of its own national conditions and drew lessons from the WELL standard. At this stage, it is in line with the current status quo in China. However, the development of healthy building in China is still in its early stage. Since 1999, it has been promoted by scientific research institutes and real estate companies, but has not been well-known to the public. Compared with green buildings, the incentive programs, technology system development, and market maturity for healthy buildings still need to be improved [129]. The following sections give a detailed discussion on the existing problems with healthy buildings development in China.
5.3.1. Insufficient Fundamental Research
Healthy building research covers many disciplines, such as architecture, biology, psychology, ergonomics, physics, etc. Therefore, multidisciplinary and interdisciplinary research is needed [23]. The technical requirements of healthy buildings are usually stricter than the general building standards, which leads to stricter requirements on design, decoration materials, mechanical system, and project management [134]. Compared with other countries, the healthy building industry in China started late. Most of the scholars have focused their research on the theoretical studies of healthy building and materials, and little attention has been paid to technology development. The relevant healthy building standards and technologies rely largely on other countries. Zhou et al. [152] conducted research based on big-data analysis on the technical development and user needs of healthy buildings. They found that the current technologies of healthy buildings have not matured, with low research interest from scholars. In the past two years, healthy buildings have gradually attracted the attention of different scholars from architecture and the built environment, e.g., a team from Tsinghua University has focused their study on the relationship between the built environment, thermal comfort, and health [153]. However, the sustainability of healthy buildings, the application of new technologies, design standards, energy-saving strategies, etc., have yet to be resolved. Therefore, the research and development of healthy buildings require support not only from academic institutions but also from industry experts.
5.3.2. Unqualified Projects in the Building Operation Phase
Healthy buildings are closely related to green buildings. In China, the promotion of green buildings is mandatory by the government. So far, the problem with green buildings lies in the difficulty of implementing various green technology measures in the construction and operation phases to truly achieve green operations. According to statistics, as of 2015, the total number of buildings awarded the green building operation label nationwide accounted for only 5.5% of the total number of buildings awarded the green building design label [154]. Similarly, healthy buildings also have the problem of focusing on the design phase while neglecting the operation phase. Some of the environmental indicators often fail to meet the requirements of healthy building standards, such as indoor pollutant concentration, lighting level, noise level, water quality, etc. Therefore, buildings often fail to meet the healthy building standard at operation stage, leading to unqualified projects. This is due to the difficulties in architectural design, high investment cost, low quality of building materials, and equipment [134].
5.3.3. Lack of Education on the Awareness of Healthy Building
As early as the end of the 1990s, some scholars pointed out that people’s awareness of healthy buildings in China is very indifferent, and attention should be paid to strengthening the training of students’ awareness of healthy buildings [155]. According to data from the National Bureau of Statistics, the constructed residential area in China was 6.80 × 108 m2 in 2019, while certified healthy buildings accounted for less than 5% of the residential buildings [129], and they mainly concentrated in the developed regions such as Beijing, Shanghai, and Guangzhou, etc. Therefore, the regional impact of healthy buildings in China is limited. This is due to the fact that developers, designers, construction companies, and material and equipment suppliers in the building construction sector, are unfamiliar with healthy buildings, and lack relevant knowledge and experience. Meanwhile, the customers do not understand the connotation of healthy building indicators. The high investment cost is also a key factor that needs to be considered both from the supply side and the demand side. The risk brought by the high cost will inevitably become an obstacle to its development. This requires the government to take measures to increase the promotion of healthy buildings [134].
5.3.4. Flawed Standard System
The healthy building standard includes six first-level indicators: air, water, comfort, fitness, humanities, and services. They are assigned with different weight factors. At the same time, the levels of the research and development related to the technologies of each indicator are different, which made it hard to meet the requirements of the standard on various indicators during the construction process. For example, due to imperfect specifications, the credits obtained from the acoustic environment parts of the healthy building evaluation projects have been low since 2017 [13]. Regarding the part of the light environment under the comfort index, Sun et al. [71] pointed out that although the existing healthy building evaluation standards have relevant regulations concerning healthy lighting on human physiology and mental health, they do not provide precise guidance and still need to be systematically studied. Existing healthy building evaluation standards determine the lighting environment based on the physical parameters rather than from the perspective of human health. Regarding the air quality indicator, Wang [32] found that the Chinese healthy building standards focus on the treatment of air pollutants from the air transmission process, while the WELL standard focuses on the treatment of the source of pollutants. It is hard to meet the requirements based on the transmission process. Meanwhile, the Chinese healthy building standard only requires to provide the monitoring system, and there are no mandatory requirements on the monitoring outcomes. Therefore, the actual operation conditions in many buildings need to be validated. It is urgent to make the healthy building standards more stringent.
Another issue regarding healthy building standards is that China has a vast territory with great differences in culture and climate. Different architectural styles exist in different cultures. The design standards vary in different climate zones. Therefore, one of the challenges in the formulation of healthy building evaluation standards in China is to consider the regional characteristics and incorporate green and healthy technologies. Moreover, healthy buildings cover a wide range of disciplines, such as psychology, physiology, control science, etc., so it is also important to consider the health-influencing factors in non-building engineering disciplines and quantify them in the standard [13].
It can be concluded from the above literature review that the major problems regarding the healthy buildings development in China are: insufficient fundamental research, unqualified projects in the building operation phase, lack of education on the awareness of healthy building, and the flawed standard system. How to effectively solve the above problems should become the major research questions for future research. The following section presents the research that has been conducted for the future development of healthy buildings in China.
5.4. Future Development of Healthy Buildings in China
The promotion of healthy buildings in China will focus on the improvement of the standard system, construction and evaluation, scientific research, and industrial development [13]. Concerning the standard system development, it is necessary to accelerate the establishment standards for the quality certification and performance testing of healthy building products. In addition, it is also necessary to carry out research on how to develop evaluation systems that are perceivable, experienceable, measurable, and verifiable with local characteristics of different climate regions [20]. A framework to evaluate healthy buildings during their lifecycle with 16 key influence factors was proposed by Mao et al. [156] through a literature survey and interview with experts. In terms of the construction and evaluation of healthy buildings, it is necessary to gradually build a quality assurance system suitable for healthy buildings in the future, strengthen the quality management of the whole life cycle of construction projects, and promote the construction of a “certification + insurance” quality system for healthy buildings [20]. Regarding the scientific research on healthy buildings, it is needed to quantify the health performance of buildings and formulate emergency preparedness guidelines for extreme events, e.g., the outbreak of COIVID-19 epidemic [11]. Alfonsin et al. [157] proposed a building evaluation method to measure the health benefits of residents, which covered more aspects compared with traditional building audits. Specifically, it included indicators that capture residents’ perception, intention, and healthy behavior, which can be adopted by the healthy building standard in China. As for the industrial development of healthy buildings, there is a need to integrate new technologies and concepts such as AI technologies, energy-saving technologies, sustainable buildings, and prefabricated buildings, to healthy buildings [11].
It can be seen from the above literature survey that the future development of healthy buildings should focus on evaluation system development, construction quality assurance system development, disease prevention, and integration of new technologies.
6. Conclusions
Healthy buildings pursue the physical and mental health of the human body under the premise of energy conservation and environmental protection and the unique concept of “human-centered design”, representing a manifestation of the progress of human civilization. It is foreseeable that healthy buildings will become the new direction for the development of the construction industry in the future. Presently, there is a series of problems such as insufficient fundamental research, unqualified building projects, lack of education on the awareness of healthy buildings, and flawed standard systems, which have severely restricted the development of healthy buildings. In order to further expand the impact of healthy buildings and bring more benefits to residents in the future, the following suggestions are made:
- (1)
- Strengthen the cross-integration of multiple disciplines. In response to the multidisciplinary needs of healthy buildings, the universities can set up interdisciplinary courses and research centers that integrate the disciplines of building, material, information, and health, with the support of available funds from the government to promote infrastructure construction, and provide long-term and stable support for fundamental research on healthy buildings.
- (2)
- More results can be carried out on the benefits of healthy buildings, especially on improving the health of the residents and cost-effectiveness of the project, to improve the awareness of the public.
- (3)
- The government can develop financial incentive policies to promote healthy building implementation, e.g., covering 10% of the project cost, based on the measured results at the operation phase and develop a five-year development plan to promote healthy building construction.
- (4)
- The enterprises can reserve and seek funds from the government incentive program to strengthen the education and training of healthy building knowledge and technologies to improve their employees’ ability to work on healthy building projects in their yearly plans.
Author Contributions
Y.L. and W.Y. contributed to the conception of the study, the development of the methodology. Y.L., X.Y., W.Y., X.H. and C.L. wrote the manuscript. All authors have read and agreed to the published version of the manuscript.
Funding
This research was funded by National Natural Science Foundation of China, under grant [51878408].
Data Availability Statement
Not applicable.
Acknowledgments
The authors acknowledge the support from R & D center of the transportation industry of health and epidemic prevention technology, Ministry of transportation of the People’s Republic of China.
Conflicts of Interest
The authors declare no conflict of interest.
References
- Zhang, Q. Building energy consumption and conservation in China. China Energy 1981, 4, 13–16. [Google Scholar]
- Meixner, T. The Air You Breathe: Sick Building Syndrome and Building-Related Illness. Baltim. Resour. J. 1995, 9, 1. [Google Scholar]
- Gong, Y. Analysis of the relationship between indoor air quality and HVAC in air-conditioned buildings. J. Zhengzhou Text. Inst. 1996, 4, 3–7. [Google Scholar]
- Li, H.; Cui, W. Some thoughts on sick buildings. Jiangsu Bus. Dly. Archit. World 2013, 20, 7. [Google Scholar]
- Edwards, S.; Wyatt, T. Healthy buildings and air conditioning. Facilities 1989, 7, 14–18. [Google Scholar] [CrossRef]
- Ye, Y. Thoughts on how buildings respond to “SARS”-“Sick Building Syndrome” and “Architecture-related Diseases”. Urban Dev. 2003, 6, 8–11. [Google Scholar]
- Zhu, N.; Wang, K.; Tian, Z. Analysis on the Characteristic of air-conditioning system in sick buildings. Heat. Vent. Air Cond. 1999, 2, 13–17. [Google Scholar]
- Li, G. Human, Healthy Building and Building Materials. J. Northwest Inst. Archit. Eng. 1995, 2, 45–50. [Google Scholar]
- Li, G.; Wang, Q.; Guo, Y.; Zhao, N.; Meng, C.; Zhu, R. Investigation on Occpuants’ behavior on Windows Opening and Control Method under the Influence of Smog. Archit. Technol. 2018, 49, 296–299. [Google Scholar]
- Yang, Y.; Qin, M. The effects of outdoor air pollution on energy efficiency natural ventilation in hot summer and cold winter region. J. Civil Arch Environ Eng. 2016, 38, 112–117. [Google Scholar]
- Mohamad, A.; Burcin, B.G.; Simi, H.; Zheng, O.; Giulia, P.; Jin, W.; Teresa, W. Ten questions concerning occupant health in buildings during normal operations and extreme events including the COVID-19 pandemic. Build. Environ. 2021, 188, 107480. [Google Scholar]
- Zhang, Y. Indoor air safety and health: Problems, thoughts and suggestions. Safety 2020, 41, 1–10+89. [Google Scholar]
- ECGB (Ecological City and Green Building) Editorial Department. From green building to healthy building: An interview with Wang Qingqin, deputy dean of China academy of building research. Green Profile 2017, 2, 14–16. [Google Scholar]
- Chinese Society for Urban Studies. Green Building Research Center. Healthy Building. 2021. Available online: http://www.csus-gbrc.org/h-nd-68.html#fai_12_top&_np=116_778 (accessed on 1 December 2021).
- Su, Y.; Huang, L. The design of healthy housing from the prevention of “SARS”. J. North China Inst. Sci. Technol. 2003, 3, 33–36. [Google Scholar]
- Yue, L.; Ye, K.; Zhen, M. Field Survey of Indoor Thermal Environment and Construction Strategies of Residential Building in Cold Area in Winter in the Con text of COVID-19. Archit. Cult. 2020, 8, 191–192. [Google Scholar]
- Wei, W.; Gu, Z.; Wang, Y.; Yu, Y.; Jiang, Z.; Wang, J. Facing the Future, Multipling the Perspectives: The Development Trend of Livable Environment Construction for the Elderly in the New Era. Archit. Tech. 2020, 26, 8–13. [Google Scholar]
- Shen, F. Thoughts on residential building planning and design based on human and built environment. China Hous. Facil. 2020, 5, 45–47. [Google Scholar]
- He, K.; Jin, J.; Wang, Q.; Wang, C. Argument about Healthy Architecture in Japan. Archit. Cult. 2014, 8, 85–86. [Google Scholar]
- Wu, X.; Zhang, Y.; Han, J. Analysis on the Current Situation of Healthy Building Evaluation Standard System in China. China Qual. Certif. 2021, 3, 59–61. [Google Scholar]
- Meng, C. Evaluation and certification of domestic healthy buildings. Constr. Sci. Technol. 2017, 2, 60–62. [Google Scholar]
- Environmental Symbiosis Residence. Available online: http://www.ibec.or.jp/nintei/kyousei/index2.html (accessed on 17 March 2021).
- Ye, H.; Luo, M.; Xu, J. Healthy Building and its Assessment Standards. Build. Sci. 2017, 33, 113–119. [Google Scholar]
- The WELL Building Standard-V2 Pilot; International WELL Building Institute (IWBI): New York, NY, USA, 2016.
- Buildings 2023, Buildings Performance Institute Europe. Building 4 People: People-Centric Buildings for European Citizens. Available online: https://bpie.eu/wp-content/uploads/2017/12/White-Paper2017.pdf (accessed on 1 March 2022).
- Architectural Society of China. Healthy Building Evaluation Standard T/ASC 02-2016; China Construction Industry Press: Beijing, China, 2016. [Google Scholar]
- Chen, Q.; Tang, M.; Wang, G.; Cromme, C.; Li, B.; Yao, R. A detailed discussion of traditional Chinese healthy buildings. J. Chongqing Jianzhu Univ. 1996, 4, 3–13+32. [Google Scholar]
- Mao, Q. Theory & Practice of China’s Science of Human Settlements. Hum. Settl. 2019, 4, 26–36. [Google Scholar]
- Huang, J. Analysis of the evolutionary trend and connotation of healthy buildings. Urban Dev. 2020, 8, 80–81. [Google Scholar]
- GB/T 50378-2019; Assessment Standard for Green Building. China Construction Industry Press: Beijing, China, 2019.
- Dai, L. New Definitions of Green building and Green City. Constr. Sci. Technol. 2011, 7, 28–29. [Google Scholar]
- Wang, Z. Consideration on Measures to Improve Indoor Air Quality of Healthy Buildings—Analysis on Differences in Evaluation Standards of Healthy Buildings between China and the United States. Urban. Archit. 2020, 17, 45–47. [Google Scholar]
- Li, G.; Wang, Q.; Guo, Y.; Zhao, N.; Meng, C.; Zhu, R. Investigation of occupants’ window opening/closing behavior under haze weather and corresponding control measures. Archit. Technol. 2018, 49, 296–299. [Google Scholar]
- Dai, X.; Liu, J.; Zhang, X. Monte Carlo simulation to control indoor pollutants from indoor and outdoor sources for residential buildings in Tianjin, China. Build. Environ. 2019, 165, 106376. [Google Scholar] [CrossRef]
- Liu, H.; Lian, Z. Indoor environmental pollution and health. Build. Energy Environ. 2002, 6, 47–49. [Google Scholar]
- Cheung, P.K.; Jim, C.Y. Indoor air quality in substandard housing in Hong Kong. Sustain. Cities Soc. 2019, 48, 101583. [Google Scholar] [CrossRef]
- Chen, F.; Ren, J. Technical Standard and Application for Interior Decoration Pollution Control of Residential Buildings. Constr. Sci. Technol. 2018, 18, 42–46. [Google Scholar]
- Liu, L.; Yu, X.; Dong, X.; Wang, Q.; Wang, Y.; Huang, J. The Research on Formaldehyde Concentration Distribution in New Decorated Residential Buildings. Procedia Eng. 2017, 205, 1535–1541. [Google Scholar] [CrossRef]
- Zhang, X.; Wargocki, P.; Lian, Z. Human responses to carbon dioxide, a follow-up study at recommended exposure limits in non-industrial environments. Build. Environ. 2016, 100, 162–171. [Google Scholar] [CrossRef] [Green Version]
- Management of Indoor Moulds. Part III Compliance Assessment for Indoor Air Quality Certification Scheme for Offices and Public Places; Environmental Protection Department, Hong Kong: Hong Kong, China, 2019.
- Wong, L.T.; Mui, K.W.; Hui, P.S. A statistical model for characterizing common air pollutants in air-conditioned offices. Atmos. Environ. 2006, 40, 4246–4257. [Google Scholar] [CrossRef]
- Liu, G.; Xiao, M.; Zhang, X.; Gal, C.; Chen, X.; Liu, L.; Pan, S.; Wu, J.; Tang, L.; Clements-Croome, D. A review of air filtration technologies for sustainable and healthy building ventilation. Sustain. Cities Soc. 2017, 32, 375–396. [Google Scholar] [CrossRef]
- Mo, J.; Chen, F.; Feng, X.; Chen, J. Achievements and Prospects of Sino-US Cooperation in Indoor Air Quality. Constr. Sci. Technol. 2020, 12, 25–28. [Google Scholar]
- Jin, X.; Meng, C. Study on impact of window opening modes on motion of indoor PM2.5. Archit. Technol. 2014, 45, 1022–1025. [Google Scholar]
- Li, H.; Li, X.; Qi, M. Field testing of natural ventilation in college student dormitories (Beijing, China). Build. Environ. 2014, 78, 36–43. [Google Scholar] [CrossRef]
- Che, W.W.; Tso, C.Y.; Sun, L.; Ip, D.Y.K.; Lee, H.; Chao, C.Y.H.; Lau, A.K.H. Energy consumption, indoor thermal comfort and air quality in a commercial office with retrofitted heat, ventilation and air conditioning (HVAC) system. Energy Build. 2019, 201, 202–215. [Google Scholar] [CrossRef]
- McArthur, J.J.; Colin, P. Health and wellness in commercial buildings: Systematic review of sustainable building rating systems and alignment with contemporary research. Build. Environ. 2020, 171, 106635. [Google Scholar] [CrossRef]
- Wu, D.; Zhang, Y.; Qin, W.; Tian, Y.; Li, A.; Hou, L.; Hou, Y.; Han, B.; Wang, T.; Xiong, J.; et al. Assessment of seasonal variations in concentration, particle-size distribution, and taxonomic composition of airborne fungi in a courtyard space. Atmos. Pollut. Res. 2021, 12, 113–121. [Google Scholar] [CrossRef]
- Li, W.; Li, C. The design of comfortable, healthy and efficient building thermal environment. Shangxi Archit. 2007, 29, 174–175. [Google Scholar]
- Chen, X.; Wang, Y. Physiological Mechanism of Thermal Comfort and Its Relations with Human Health. J. Environ. Health 2002, 5, 411–412. [Google Scholar]
- Li, B.; Yang, X.; Chen, M.; Yv, W.; Du, C.; Liu, H. Biological experiment study of indoor environment on thermal comfort and thermal health objective evaluation. Heat. Vent. Air Cond. 2016, 46, 94–100. [Google Scholar]
- Yu, J.; Zhu, Y.; Ouyang, Q.; Shen, H.; Zhou, X. Discussion on research routes of using physiological index to evaluate human thermal comfort, work efficiency and long-term health. Heat. Vent. Air Cond. 2010, 40, 1–5. [Google Scholar]
- Li, W.; Liu, H.; Xu, M. Classification of thermal environment and human body’s thermal health. Refrig. Air Cond. 2009, 23, 17–20. [Google Scholar]
- Zhang, Z.; Zhang, Y.; Khan, A. Thermal comfort of people from two types of air-conditioned buildings—Evidences from chamber experiments. Build. Environ. 2019, 162, 106287. [Google Scholar] [CrossRef]
- Jin, L.; Zhang, Y.; Zhang, Z. Human responses to high humidity in elevated temperatures for people in hot-humid climates. Build. Environ. 2017, 114, 257–266. [Google Scholar] [CrossRef]
- Ji, W.; Luo, M.; Cao, B.; Zhu, Y. Influences of long-term thermal experience on thermal comfort evaluations and exploration of thermal adaption. Heat. Vent. Air Cond. 2018, 48, 78–82+71. [Google Scholar]
- Wang, X.; Altan, H.; Kang, J. Parametric study on the performance of green residential buildings in China. Front. Archit. Res. 2015, 4, 56–67. [Google Scholar] [CrossRef] [Green Version]
- Meng, Y.; Mou, D.; Cao, B.; Zhu, Y. Evaluation of Actual Thermal Environment in Free-running Office Building in Mild Zone. Build. Energy Effic. 2020, 48, 27–32+45. [Google Scholar]
- Chen, J.; Augenbroe, G.; Wang, Q.; Song, X. Uncertainty analysis of thermal comfort in a prototypical naturally ventilated office building and its implications compared to deterministic simulation. Energy Build. 2017, 146, 283–294. [Google Scholar] [CrossRef]
- Lu, Y.; Wu, C.; Lu, Y. Indoor Thermal Comfort Evenness of Natural Ventilation—ADPI. Build. Energy Effic. 2016, 44, 49–54. [Google Scholar]
- Tang, S.; Zhi, C.; Fan, Y.; Ye, W.; Su, X.; Zhang, X. Unhealthy indoor humidity levels associated with ventilation rate regulations for high-performance buildings in China. Build. Environ. 2020, 177, 106839. [Google Scholar] [CrossRef]
- Jiao, Y.; Yu, H.; Wang, Z.; Wei, Q.; Yu, Y. Influence of individual factors on thermal satisfaction of the elderly in free running environments. Build. Environ. 2017, 116, 218–227. [Google Scholar] [CrossRef]
- Wang, Z.; Cao, B.; Lin, B.; Zhu, Y. Studies on Building Environment and Residential Comfort Evaluation of Elderly Residents in an Existing Residential District in Beijing. J. Hum. Settl. West China 2019, 34, 92–99. [Google Scholar]
- Zhao, W.; Kilpeläinen, S.; Kosonen, R.; Jokisalo, J.; Lestinen, S.; Mustakallio, P. Thermal environment and ventilation efficiency in a simulated office room with personalized micro-environment and fully mixed ventilation systems. Build. Environ. 2021, 188, 107445. [Google Scholar] [CrossRef]
- Tong, Z.; Chen, Y.; Malkawi, A.; Liu, Z.; Freeman, R.B. Energy saving potential of natural ventilation in China: The impact of ambient air pollution. Appl. Energy 2016, 179, 660–668. [Google Scholar] [CrossRef] [Green Version]
- Hong, W. Displacement ventilation and low-energy healthy building. Build. Energy Environ. 2001, 6, 52–54. [Google Scholar]
- Chenari, B.; Carrilho, J.D.; da Silva, M.G. Towards sustainable, energy-efficient and healthy ventilation strategies in buildings: A review. Renew. Sustain. Energy Rev. 2016, 59, 1426–1447. [Google Scholar] [CrossRef]
- Sundell, J.; Levin, H.; Nazaroff, W.W.; Cain, W.S.; Fisk, W.J.; Grimsrud, D.T.; Gyntelberg, F.; Li, Y.; Persily, A.K.; Pickering, A.C.; et al. Ventilation rates and health: Multidisciplinary review of the scientific literature. Indoor Air 2011, 21, 191–204. [Google Scholar] [CrossRef] [PubMed]
- Seppänen, O.; Fisk, W.J. Association of ventilation system type with SBS symptoms in office workers. Indoor Air 2002, 12, 98–112. [Google Scholar] [CrossRef] [PubMed] [Green Version]
- Wargocki, P.; Wyon, D.P.; Sundell, J.; Clausen, G.; Fanger, P.O. The effects of outdoor air supply rate in an office on perceived air quality, sick building syndrome (SBS) symptoms and productivity. Indoor Air 2000, 10, 222–236. [Google Scholar] [CrossRef] [PubMed]
- Sun, Y.; Gao, M.; Yang, B. Effects of Daylight- cycle- synchronized Dynamic Lighting on Psychological State and Cognitive Performance. China Illum. Eng. J. 2020, 31, 48–55. [Google Scholar]
- Zhang, R.; Campanella, C.; Aristizabal, S.; Jamrozik, A.; Zhao, J.; Porter, P.; Ly, S.; Bauer, B.A. Impacts of Dynamic LED Lighting on the Well-Being and Experience of Office Occupants. Int. J. Environ. Res. Public Health 2020, 17, 7217. [Google Scholar] [CrossRef] [PubMed]
- Guo, J.; Yan, X.; Wang, J. Health Acoustic Design for a Certain International Bank Office Building According to WELL Standard. China Environ. Prot. Ind. 2019, 10, 119–121. [Google Scholar]
- Kang, J.; Ma, H.; Xie, H.; Zhang, Y.; Li, Z. Research progress on the acoustic environments of healthy buildings. Chin. Sci. Bull. 2020, 65, 288–299. [Google Scholar] [CrossRef] [Green Version]
- Lyu, S.L.; Zeng, J. Main water quality safeguard of healthy building. Chin. Sci. Bull. 2020, 65, 256–262. [Google Scholar] [CrossRef] [Green Version]
- DeST Development Group, Tsinghua University. Simulation Analysis Method of Building Environment System—DeST; China Construction Industry Press: Beijing, China, 2006. [Google Scholar]
- Cheng, W.; Wang, Z. Summary of Assessment Standard for Green Building of 2019 Edition. Jiangsu Constr. 2020, S1, 83–86+97. [Google Scholar]
- Wong, L.T.; Mui, K.W.; Shi, K.L. Energy impact of indoor environmental policy for air-conditioned offices of Hong Kong. Energy Policy 2007, 36, 714–721. [Google Scholar] [CrossRef]
- Ding, L. Improve the carbon peak and carbon neutral legislation as soon as possible to promote green, low-carbon and healthy development in China. China Eng. Consult. 2021, 3, 18–19. [Google Scholar]
- Jiang, Y.; Hu, S. Paths to carbon neutrality in China’s building sector. Heat. Vent. Air Cond. 2021, 51, 1–13. [Google Scholar]
- Sha, H.; Xu, P.; Yang, Z.; Chen, Y.; Tang, J. Overview of computational intelligence for building energy system design. Renew. Sustain. Energy Rev. 2019, 108, 76–90. [Google Scholar] [CrossRef]
- Xiao, F.; Wang, S. Progress and methodologies of lifecycle commissioning of HVAC systems to enhance building sustainability. Renew. Sustain. Energy Rev. 2008, 13, 1144–1149. [Google Scholar] [CrossRef]
- Mo, J.; Tian, E.; Pan, J. New electrostatic precipitator with dielectric coatings to efficiently and safely remove sub-micro particles in the building environment. Sustain. Cities Soc. 2020, 55, 102063. [Google Scholar] [CrossRef]
- Sheng, Y.; Fang, L.; Zhang, L.; Wang, Y. Aimed at building a healthy living environment: An analysis of performance of Clean-Air Heat Pump system for ammonia removal. Build. Environ. 2020, 171, 106639. [Google Scholar] [CrossRef]
- Wang, Y. Joint Development of Steel Structure Building and Healthy Building Technology. Build. Technol. 2020, 4, 118–120. [Google Scholar]
- Yang, B.; Li, X.; Hou, Y.; Meier, A.; Cheng, X.; Choi, J.H.; Wang, F.; Wang, H.; Wagner, A.; Yan, D.; et al. Non-invasive (non-contact) measurements of human thermal physiology signals and thermal comfort/discomfort poses—A review. Energy Build. 2020, 224, 110261. [Google Scholar] [CrossRef]
- Wang, C.; Pan, X.; Wei, J.; Cao, Y.; Zhang, C.; Wang, X. Application of Information- Visualization- based Decision Support System in Healthy Building. Build. Energy Effic. 2019, 47, 77–82. [Google Scholar]
- Liu, S.; Liu, Y.; Wang, Y.; Zhang, T.; Sun, W.; Liu, L. Technology development of breathing thermal manikin and its application and prospect in healthy building. Chin. Sci. Bull. 2020, 65, 274–287. [Google Scholar] [CrossRef] [Green Version]
- Zhang, Y.; Mai, J.; Zhang, M.; Wang, F.; Zhai, Y. Adaptation-based indoor environment control in a hot-humid area. Build. Environ. 2017, 117, 238–247. [Google Scholar] [CrossRef]
- Li, W.; Koo, C.; Cha, S.H.; Lai, J.H.K.; Lee, J. A conceptual framework for the real-time monitoring and diagnostic system for the optimal operation of smart building: A case study in Hotel ICON of Hong Kong. Energy Procedia 2019, 158, 3107–3112. [Google Scholar] [CrossRef]
- Yin, P. COVID-19 epidemic and Central Air Conditioning Systems. Heat. Vent. Air Cond. 2020, 50, 24–30+86. [Google Scholar]
- Guo, M.; Xu, P.; Xiao, T.; He, R.; Dai, M. Comparison of existing HV AC operation guidelines for COVID-19 pandemics. Heat. Vent. Air Cond. 2020, 50, 13–20. [Google Scholar]
- Li, Y.; Leung, G.M.; Tang, J.W.; Yang, X.; Chao, C.Y.H.; Lin, J.Z.; Lu, J.W.; Nielsen, P.V.; Niu, J.; Qian, H.; et al. Role of ventilation in airborne transmission of infectious agents in the built environment—A multidisciplinary systematic review. Indoor Air 2007, 17, 2–18. [Google Scholar] [CrossRef] [PubMed]
- Liu, Z.; Ma, S.; Cao, G.; Meng, C.; He, B.J. Distribution characteristics, growth, reproduction and transmission modes and control strategies for microbial contamination in HVAC systems: A literature review. Energy Build. 2018, 177, 77–95. [Google Scholar] [CrossRef]
- Wu, J.; Weng, W. Transmission of COVID-19 viral particles and the risk of infection among passengers in air-conditioned buses. J. Tsinghua Univ. 2021, 61, 89–95. [Google Scholar]
- Han, Z.; To, G.N.S.; Fu, S.C.; Chao, C.Y.H.; Weng, W.; Huang, Q. Effect of human movement on airborne disease transmission in an airplane cabin: Study using numerical modeling and quantitative risk analysis. BMC Infect. Dis. 2014, 14, 1–19. [Google Scholar] [CrossRef] [PubMed] [Green Version]
- Hong, T.; Jiang, Y. Low energy healthy building and sustainable development. Heat. Vent. Air Cond. 2020, S1, 83–86+97. [Google Scholar]
- Architectural Society of China. The WELL Building Standard Enters China, Focusing on the Health of Occupants in the Built Environment. Available online: http://www.chinaasc.org/news/107245.html (accessed on 18 April 2021).
- Sino-Ocean Group. Building Health. Available online: https://www.sinooceangroup.com/zh-cn/AboutUs/BuildingAndHealth (accessed on 18 April 2021).
- China National Engineering Research Center for Human Settlements (CNERCHS). HiB Healthy Building Certification Seminar Was Held in Beijing. Available online: http://www.house-china.net/HealthyHouse/2016/08/17/4baa47b7-aafa-4595-a8f9-f581e0aed359.html (accessed on 8 May 2021).
- The Central People’s Government of the People’s Republic of China. The Central Committee of the Communist Party of China and the State Council Issue the Outline of “Healthy China 2030” Plan. Available online: http://www.gov.cn/zhengce/2016-10/25/content_5124174.htm (accessed on 18 April 2021).
- China Academy of Building Research. Assessment Standard for Healthy Building (T/ASC 02-2016); China Architectural Engineering Industrial Publishing Press: Beijing, China, 2016. [Google Scholar]
- China Healthy Building. Construction21 (China). Available online: http://www.healthybldg.com/construction21zg (accessed on 18 April 2021).
- Anonymous. The establishment of a strategic alliance for technological innovation in the healthy building industry. Constr. Sci. Technol. 2017, 9, 7. [Google Scholar]
- The Architectural Society of China. Building a Healthy Human Habitat and Building a Healthy China Together-The Ninth International Forum on Healthy Housing Theory and Practice Was Held today in Hangzhou. Available online: http://www.chinaasc.org/news/116759.html (accessed on 18 April 2021).
- China Healthy Building. Notice on Convening the “2019 (First) Healthy Building Conference”. Available online: http://healthybldg.com/newsitem/278257719 (accessed on 18 April 2021).
- Chongqing University. The 9th International Conference on Sustainable Development of Architecture and Environment (SuDBE2019) Was Held at the University of Reading, UK. Available online: http://www.sudbe.cqu.edu.cn/info/1012/1073.htm (accessed on 18 April 2021).
- Central South University. Central South University hosted the “Healthy Building” International Academic Conference. Available online: http://news.csu.edu.cn/info/1003/142926.htm (accessed on 18 April 2021).
- China Healthy Building. “Healthy Building Alliance 2020” Annual Report Officially Released. Available online: http://www.healthybldg.com/newsitem/278351164 (accessed on 18 April 2021).
- 2020 (Second) Healthy Building Conference was held. Hous. Ind. 2020, 9, 7–8.
- China Healthy Building. “2020 Health Building Industry Innovation Development Summit Forum” Was Successfully Held. Available online: http://healthybldg.com/newsitem/278378048 (accessed on 18 April 2021).
- Green Building Research Center of China Urban Science Research Association. Technical Service Guide for Health Series Identification Application. Available online: http://www.csus-gbrc.org/h-nd-78.html (accessed on 18 April 2021).
- China Healthy Building. China Petroleum Tower—Three-Star Healthy Building Operation Label. Available online: http://g.com/product/277498699 (accessed on 25 April 2021).
- Li, H.; Zhou, L. Analysis of Healthy Building-Taking China Petroleum Building as an example. Hous. Real Estate 2017, 32, 107–108. [Google Scholar]
- Song, Y. Three Star Label Project-China Petroleum Building Energy-saving Technology and Energy Efficiency Evaluation and the First Batch of Civil Building Energy Efficiency Evaluation. Constr. Sci. Technol. 2009, 12, 26–29. [Google Scholar]
- China Healthy Building. Hangzhou Landsea Xihuafu Residential District-Three-Star Healthy Building Design Label. Available online: http://healthybldg.com/product/277498700 (accessed on 25 April 2021).
- Yang, Y.; Li, F.; Kou, H.; Li, G. Technology and Practice of Healthy Building: A Residential Project in Hangzhou. Eco-City Green Build. 2017, 2, 59–65. [Google Scholar]
- China Healthy Building. Foshan Contemporary World Mansion MOMA Building 4—Three-Star Healthy Building Design Label. Available online: http://healthybldg.com/product/278019598 (accessed on 25 April 2021).
- Jia, Y.; Zang, Y.; Wang, J. The indoor and outdoor environmental solutions for healthy buildings in hot summer and warm winter zone-a case study on Foshan MEGAHALL MOM∧. Eco-City Green Build. 2017, 2, 52–58. [Google Scholar]
- China Healthy Building. Healthy Building Case-Shanghai C&D—Three Stars Healthy Building Design Label. Available online: http://healthybldg.com/product/278019602 (accessed on 25 April 2021).
- Tencent. Analysis of a Typical Case of Healthy Building: The Office District of the Headquarters of Sino-Ocean Group. Available online: https://new.qq.com/omn/20210222/20210222A0AHDA00.html (accessed on 25 April 2021).
- China Healthy Building. Beijing MCC Dexian Mansion—Two-Star Healthy Building Design Label. Available online: http://healthybldg.com/product/278019600 (accessed on 25 April 2021).
- China Healthy Building. Healthy Building Case- Nanjing Junyi Oriental Fangze Garden—Two Stars Healthy Building Design Label. Available online: http://www.healthybldg.com/product/278019604 (accessed on 8 March 2022).
- China Healthy Building. Healthy Building Case- Wuxi Lihu Jinmao Mansion—Two Stars Healthy Building Design Label. Available online: http://www.healthybldg.com/product/278019603 (accessed on 8 March 2022).
- Lim, S.S.; Vos, T.; Flaxman, A.D.; Danaei, G.; Shibuya, K.; Adair-Rohani, H.; AlMazroa, M.A.; Amann, M.; Anderson, H.R.; Andrews, K.G.; et al. A comparative risk assessment of burden of disease and injury attributable to 67 risk factors and risk factor clusters in 21 regions, 1990-2010: A systematic analysis for the Global Burden of Disease Study 2010. Lancet 2012, 380, 2224–2260. [Google Scholar] [CrossRef] [Green Version]
- Zeng, X.; Qi, J.; Yin, P.; Wang, L.; Liu, Y.; Liu, J.; Zhou, M.; Liang, X. Burden of Disease Reports in China and Provincial Administrative Regions from 1990 to 2016. Chin. Circ. J. 2018, 33, 1147–1158. [Google Scholar]
- Wang, X.; Zhang, Y. Current Status and Prospects of the Development of Chronic Disease Health Management. China Population News, 10 March 2021. [Google Scholar]
- Li, D. Study on Comprehensive Benefit of Health Building Products Based on WELL Standard. Master Thesis, South China University of Technology, Guangzhou, China, 2020. [Google Scholar]
- Beijing Lemon Tree Green Building Technology Co., Ltd. Phoenix Network Real Estate. In China Healthy Building Development Research Report 2020; Beijing Lemon Tree Green Building Technology Co., Ltd.: Beijing, China, 2020. [Google Scholar]
- Yuan, M.; Zhang, Q.; Cheng, H.; Liang, R.; Liu, J. Evolution of Evaluation Framework and Index Contents of the WELL Building Standard. Build. Sci. 2019, 35, 144–151. [Google Scholar]
- Ji, Y. Analyses of Environmentally Symbiontic Housing and Its Certification Standard in Japan. Build. Sci. 2010, 26, 82–86. [Google Scholar]
- Architectural Society of China. Conceptual Standards and Practice Exploration of Healthy Buildings at Home and Abroad. Available online: http://www.chinaasc.org/news/127138.html (accessed on 23 April 2021).
- WELL. The WELL Building Standard-V1. Available online: https://www.wellcertified.com/certification/v1/standard/ (accessed on 12 October 2021).
- Institut für Baubiologie + Nachhaltigkeit (IBN). Standard of Building Biology Testing Methods SBM. Available online: https://buildingbiology.com/building-biology-standard/ (accessed on 12 October 2021).
- Fitwel. Fitwel v2.1 Reference Guide. Available online: https://www.fitwel.org/resources/ (accessed on 12 October 2021).
- Anonymous. Fitwel Building Evaluation System. Eco-City Green Build. 2017, 2, 12. [Google Scholar]
- RESET. The RESET® Standard. Available online: https://reset.build/standard (accessed on 7 May 2021).
- Iternational Energy Agency (IEA). Directory of Tools. Available online: https://iea-ebc.org/Data/publications/EBC_Annex_31_Directory_of_Tools.pdf (accessed on 6 October 2021).
- Building Research Establishment (BRE) Group. A Quick Look Back over the 100-Year History of the BRE (Building Research Establishment) Group. Available online: http://www.bre.co.uk/history (accessed on 12 October 2021).
- Li, K. Analysis of WELL Community Standard. Green Build. 2019, 11, 7–9. [Google Scholar]
- Liu, Y.; Zhao, X. The Introduction and Application of the Index System for the Construction Quality of Healthy Housings. Hous. Sci. 2009, 29, 5–10. [Google Scholar]
- China National Engineering Research Center for Human Settlements. Technical Specification for Construction of Healthy Housing; China Construction Industry Press: Beijing, China, 2004. [Google Scholar]
- Sun, C. Promoting the Construction of a Healthy China in an All-Round Way. Available online: http://politics.people.com.cn/n1/2020/1127/c1001-31946323.html (accessed on 8 May 2021).
- Meng, C.; Ge, Y. Analysis of Epidemic Prevention Properties of Healthy Buildings and Healthy Communities. Build. Sci. 2020, 36, 169–173. [Google Scholar]
- CECS 179-2005; Technical Specification for Construction of Healthy Housing. China National Engineering Research Center for Human Settlements: Beijing, China, 2005.
- T/CECS 462-2017; Evaluating Standard for Healthy Housing. China National Engineering Research Center for Human Settlements: Beijing, China, 2017.
- Anonymous. Policy Interpretation of the National Healthy City Evaluation Indices System (2018 Ed.). Popul. Fam. Plan. 2018, 4, 10–11. [Google Scholar]
- T/CECS 650-2020, T/CSUS 01-2020; Healthy Community Evaluation Standards. China Urban Science Research Association: Beijing, China, 2020.
- T/CECS 710-2020; Assessment Standard for Healthy Town. Chinese Academy of Building Sciences Co., Ltd.: Beijing, China, 2020.
- Shanghai Institute of Building Research Co., Ltd.; China Urban Science Research Association. Assessment Standard for Healthy Campus (Draft for Solicitation of Comments); China Construction Engineering Standardization Association: Beijing, China, 2021. [Google Scholar]
- Beijing Tongheng Energy and Environmental Science Research Institute Co., Ltd. (THEIC); Beijing Intelligent Building Technology Co., Ltd. (TIET). Smart and Healthy Building White Paper; THEIC & TIEC: Beijing, China, 2021. [Google Scholar]
- Zhou, H.; Liu, P.; Lin, B.; Qiao, Y.; Li, C. Connotation Expansion Direction of Green Building Based on the Analysis of Technology Development and Users’ Demand. Build. Energy Effic. 2019, 47, 1–8. [Google Scholar]
- Zhu, Y. How to Create a Healthy and Comfortable Indoor Thermal Environment: Exploration on the Relationship between the Built Environment and Human Comfort and Health. World Archit. 2021, 3, 42–45+126. [Google Scholar]
- Song, L.; Song, C.; Li, H. 2015 National Green Building Evaluation Label Statistics Report. Constr. Sci. Technol. 2016, 10, 12–15. [Google Scholar]
- Fu, Z. Discussion on the Cultivation of Awareness on Healthy Building. J. Archit. Educ. Inst. High. Learn. 1997, 2, 54–55. [Google Scholar]
- Mao, P.; Qi, J.; Tan, Y.; Li, J. An examination of factors affecting healthy building: An empirical study in east China. J. Clean. Prod. 2017, 162, 1266–1274. [Google Scholar] [CrossRef]
- Alfonsin, N.; McLeod, V.; Loder, A.; DiPietro, L. Evaluating a buildings’ impact on active transportation: An interdisciplinary approach. Build. Environ. 2019, 163, 106322. [Google Scholar] [CrossRef]
Publisher’s Note: MDPI stays neutral with regard to jurisdictional claims in published maps and institutional affiliations. |
© 2022 by the authors. Licensee MDPI, Basel, Switzerland. This article is an open access article distributed under the terms and conditions of the Creative Commons Attribution (CC BY) license (https://creativecommons.org/licenses/by/4.0/).





