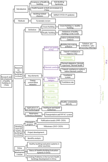
A Review on Research and Development of Healthy Building in China
Abstract
:1. Introduction
2. Methods
3. Research on Healthy Buildings in China
3.1. Definition of Healthy Building
3.1.1. The Concept of Healthy Building
3.1.2. Relationship between Healthy Building and Green Building
3.2. Key Research Elements of Healthy Building
3.2.1. Indoor Air Quality
3.2.2. Thermal and Humidity Environment
3.2.3. Ventilation Strategy
3.2.4. Other Elements
3.3. Energy Conservation Measures
3.4. Application of New Technologies
3.5. Respiratory Infectious Diseases and Lessons Learned from the Global Outbreak of SARS-CoV-2
4. Development of Healthy Buildings in China
4.1. Milestones of Healthy Buildings Development in China
4.2. Healthy Building Project Development
4.3. Benefits of Healthy Buildings
5. Policy System and Development Issues
5.1. Current Healthy Building Evaluation Systems in Other Countries
5.2. Current Status of Healthy Building Evaluation Systems in China
5.3. Existing Problems in the Current Health Buildings Development in China
5.3.1. Insufficient Fundamental Research
5.3.2. Unqualified Projects in the Building Operation Phase
5.3.3. Lack of Education on the Awareness of Healthy Building
5.3.4. Flawed Standard System
5.4. Future Development of Healthy Buildings in China
6. Conclusions
- (1)
- Strengthen the cross-integration of multiple disciplines. In response to the multidisciplinary needs of healthy buildings, the universities can set up interdisciplinary courses and research centers that integrate the disciplines of building, material, information, and health, with the support of available funds from the government to promote infrastructure construction, and provide long-term and stable support for fundamental research on healthy buildings.
- (2)
- More results can be carried out on the benefits of healthy buildings, especially on improving the health of the residents and cost-effectiveness of the project, to improve the awareness of the public.
- (3)
- The government can develop financial incentive policies to promote healthy building implementation, e.g., covering 10% of the project cost, based on the measured results at the operation phase and develop a five-year development plan to promote healthy building construction.
- (4)
- The enterprises can reserve and seek funds from the government incentive program to strengthen the education and training of healthy building knowledge and technologies to improve their employees’ ability to work on healthy building projects in their yearly plans.
Author Contributions
Funding
Data Availability Statement
Acknowledgments
Conflicts of Interest
References
- Zhang, Q. Building energy consumption and conservation in China. China Energy 1981, 4, 13–16. [Google Scholar]
- Meixner, T. The Air You Breathe: Sick Building Syndrome and Building-Related Illness. Baltim. Resour. J. 1995, 9, 1. [Google Scholar]
- Gong, Y. Analysis of the relationship between indoor air quality and HVAC in air-conditioned buildings. J. Zhengzhou Text. Inst. 1996, 4, 3–7. [Google Scholar]
- Li, H.; Cui, W. Some thoughts on sick buildings. Jiangsu Bus. Dly. Archit. World 2013, 20, 7. [Google Scholar]
- Edwards, S.; Wyatt, T. Healthy buildings and air conditioning. Facilities 1989, 7, 14–18. [Google Scholar] [CrossRef]
- Ye, Y. Thoughts on how buildings respond to “SARS”-“Sick Building Syndrome” and “Architecture-related Diseases”. Urban Dev. 2003, 6, 8–11. [Google Scholar]
- Zhu, N.; Wang, K.; Tian, Z. Analysis on the Characteristic of air-conditioning system in sick buildings. Heat. Vent. Air Cond. 1999, 2, 13–17. [Google Scholar]
- Li, G. Human, Healthy Building and Building Materials. J. Northwest Inst. Archit. Eng. 1995, 2, 45–50. [Google Scholar]
- Li, G.; Wang, Q.; Guo, Y.; Zhao, N.; Meng, C.; Zhu, R. Investigation on Occpuants’ behavior on Windows Opening and Control Method under the Influence of Smog. Archit. Technol. 2018, 49, 296–299. [Google Scholar]
- Yang, Y.; Qin, M. The effects of outdoor air pollution on energy efficiency natural ventilation in hot summer and cold winter region. J. Civil Arch Environ Eng. 2016, 38, 112–117. [Google Scholar]
- Mohamad, A.; Burcin, B.G.; Simi, H.; Zheng, O.; Giulia, P.; Jin, W.; Teresa, W. Ten questions concerning occupant health in buildings during normal operations and extreme events including the COVID-19 pandemic. Build. Environ. 2021, 188, 107480. [Google Scholar]
- Zhang, Y. Indoor air safety and health: Problems, thoughts and suggestions. Safety 2020, 41, 1–10+89. [Google Scholar]
- ECGB (Ecological City and Green Building) Editorial Department. From green building to healthy building: An interview with Wang Qingqin, deputy dean of China academy of building research. Green Profile 2017, 2, 14–16. [Google Scholar]
- Chinese Society for Urban Studies. Green Building Research Center. Healthy Building. 2021. Available online: http://www.csus-gbrc.org/h-nd-68.html#fai_12_top&_np=116_778 (accessed on 1 December 2021).
- Su, Y.; Huang, L. The design of healthy housing from the prevention of “SARS”. J. North China Inst. Sci. Technol. 2003, 3, 33–36. [Google Scholar]
- Yue, L.; Ye, K.; Zhen, M. Field Survey of Indoor Thermal Environment and Construction Strategies of Residential Building in Cold Area in Winter in the Con text of COVID-19. Archit. Cult. 2020, 8, 191–192. [Google Scholar]
- Wei, W.; Gu, Z.; Wang, Y.; Yu, Y.; Jiang, Z.; Wang, J. Facing the Future, Multipling the Perspectives: The Development Trend of Livable Environment Construction for the Elderly in the New Era. Archit. Tech. 2020, 26, 8–13. [Google Scholar]
- Shen, F. Thoughts on residential building planning and design based on human and built environment. China Hous. Facil. 2020, 5, 45–47. [Google Scholar]
- He, K.; Jin, J.; Wang, Q.; Wang, C. Argument about Healthy Architecture in Japan. Archit. Cult. 2014, 8, 85–86. [Google Scholar]
- Wu, X.; Zhang, Y.; Han, J. Analysis on the Current Situation of Healthy Building Evaluation Standard System in China. China Qual. Certif. 2021, 3, 59–61. [Google Scholar]
- Meng, C. Evaluation and certification of domestic healthy buildings. Constr. Sci. Technol. 2017, 2, 60–62. [Google Scholar]
- Environmental Symbiosis Residence. Available online: http://www.ibec.or.jp/nintei/kyousei/index2.html (accessed on 17 March 2021).
- Ye, H.; Luo, M.; Xu, J. Healthy Building and its Assessment Standards. Build. Sci. 2017, 33, 113–119. [Google Scholar]
- The WELL Building Standard-V2 Pilot; International WELL Building Institute (IWBI): New York, NY, USA, 2016.
- Buildings 2023, Buildings Performance Institute Europe. Building 4 People: People-Centric Buildings for European Citizens. Available online: https://bpie.eu/wp-content/uploads/2017/12/White-Paper2017.pdf (accessed on 1 March 2022).
- Architectural Society of China. Healthy Building Evaluation Standard T/ASC 02-2016; China Construction Industry Press: Beijing, China, 2016. [Google Scholar]
- Chen, Q.; Tang, M.; Wang, G.; Cromme, C.; Li, B.; Yao, R. A detailed discussion of traditional Chinese healthy buildings. J. Chongqing Jianzhu Univ. 1996, 4, 3–13+32. [Google Scholar]
- Mao, Q. Theory & Practice of China’s Science of Human Settlements. Hum. Settl. 2019, 4, 26–36. [Google Scholar]
- Huang, J. Analysis of the evolutionary trend and connotation of healthy buildings. Urban Dev. 2020, 8, 80–81. [Google Scholar]
- GB/T 50378-2019; Assessment Standard for Green Building. China Construction Industry Press: Beijing, China, 2019.
- Dai, L. New Definitions of Green building and Green City. Constr. Sci. Technol. 2011, 7, 28–29. [Google Scholar]
- Wang, Z. Consideration on Measures to Improve Indoor Air Quality of Healthy Buildings—Analysis on Differences in Evaluation Standards of Healthy Buildings between China and the United States. Urban. Archit. 2020, 17, 45–47. [Google Scholar]
- Li, G.; Wang, Q.; Guo, Y.; Zhao, N.; Meng, C.; Zhu, R. Investigation of occupants’ window opening/closing behavior under haze weather and corresponding control measures. Archit. Technol. 2018, 49, 296–299. [Google Scholar]
- Dai, X.; Liu, J.; Zhang, X. Monte Carlo simulation to control indoor pollutants from indoor and outdoor sources for residential buildings in Tianjin, China. Build. Environ. 2019, 165, 106376. [Google Scholar] [CrossRef]
- Liu, H.; Lian, Z. Indoor environmental pollution and health. Build. Energy Environ. 2002, 6, 47–49. [Google Scholar]
- Cheung, P.K.; Jim, C.Y. Indoor air quality in substandard housing in Hong Kong. Sustain. Cities Soc. 2019, 48, 101583. [Google Scholar] [CrossRef]
- Chen, F.; Ren, J. Technical Standard and Application for Interior Decoration Pollution Control of Residential Buildings. Constr. Sci. Technol. 2018, 18, 42–46. [Google Scholar]
- Liu, L.; Yu, X.; Dong, X.; Wang, Q.; Wang, Y.; Huang, J. The Research on Formaldehyde Concentration Distribution in New Decorated Residential Buildings. Procedia Eng. 2017, 205, 1535–1541. [Google Scholar] [CrossRef]
- Zhang, X.; Wargocki, P.; Lian, Z. Human responses to carbon dioxide, a follow-up study at recommended exposure limits in non-industrial environments. Build. Environ. 2016, 100, 162–171. [Google Scholar] [CrossRef] [Green Version]
- Management of Indoor Moulds. Part III Compliance Assessment for Indoor Air Quality Certification Scheme for Offices and Public Places; Environmental Protection Department, Hong Kong: Hong Kong, China, 2019.
- Wong, L.T.; Mui, K.W.; Hui, P.S. A statistical model for characterizing common air pollutants in air-conditioned offices. Atmos. Environ. 2006, 40, 4246–4257. [Google Scholar] [CrossRef]
- Liu, G.; Xiao, M.; Zhang, X.; Gal, C.; Chen, X.; Liu, L.; Pan, S.; Wu, J.; Tang, L.; Clements-Croome, D. A review of air filtration technologies for sustainable and healthy building ventilation. Sustain. Cities Soc. 2017, 32, 375–396. [Google Scholar] [CrossRef]
- Mo, J.; Chen, F.; Feng, X.; Chen, J. Achievements and Prospects of Sino-US Cooperation in Indoor Air Quality. Constr. Sci. Technol. 2020, 12, 25–28. [Google Scholar]
- Jin, X.; Meng, C. Study on impact of window opening modes on motion of indoor PM2.5. Archit. Technol. 2014, 45, 1022–1025. [Google Scholar]
- Li, H.; Li, X.; Qi, M. Field testing of natural ventilation in college student dormitories (Beijing, China). Build. Environ. 2014, 78, 36–43. [Google Scholar] [CrossRef]
- Che, W.W.; Tso, C.Y.; Sun, L.; Ip, D.Y.K.; Lee, H.; Chao, C.Y.H.; Lau, A.K.H. Energy consumption, indoor thermal comfort and air quality in a commercial office with retrofitted heat, ventilation and air conditioning (HVAC) system. Energy Build. 2019, 201, 202–215. [Google Scholar] [CrossRef]
- McArthur, J.J.; Colin, P. Health and wellness in commercial buildings: Systematic review of sustainable building rating systems and alignment with contemporary research. Build. Environ. 2020, 171, 106635. [Google Scholar] [CrossRef]
- Wu, D.; Zhang, Y.; Qin, W.; Tian, Y.; Li, A.; Hou, L.; Hou, Y.; Han, B.; Wang, T.; Xiong, J.; et al. Assessment of seasonal variations in concentration, particle-size distribution, and taxonomic composition of airborne fungi in a courtyard space. Atmos. Pollut. Res. 2021, 12, 113–121. [Google Scholar] [CrossRef]
- Li, W.; Li, C. The design of comfortable, healthy and efficient building thermal environment. Shangxi Archit. 2007, 29, 174–175. [Google Scholar]
- Chen, X.; Wang, Y. Physiological Mechanism of Thermal Comfort and Its Relations with Human Health. J. Environ. Health 2002, 5, 411–412. [Google Scholar]
- Li, B.; Yang, X.; Chen, M.; Yv, W.; Du, C.; Liu, H. Biological experiment study of indoor environment on thermal comfort and thermal health objective evaluation. Heat. Vent. Air Cond. 2016, 46, 94–100. [Google Scholar]
- Yu, J.; Zhu, Y.; Ouyang, Q.; Shen, H.; Zhou, X. Discussion on research routes of using physiological index to evaluate human thermal comfort, work efficiency and long-term health. Heat. Vent. Air Cond. 2010, 40, 1–5. [Google Scholar]
- Li, W.; Liu, H.; Xu, M. Classification of thermal environment and human body’s thermal health. Refrig. Air Cond. 2009, 23, 17–20. [Google Scholar]
- Zhang, Z.; Zhang, Y.; Khan, A. Thermal comfort of people from two types of air-conditioned buildings—Evidences from chamber experiments. Build. Environ. 2019, 162, 106287. [Google Scholar] [CrossRef]
- Jin, L.; Zhang, Y.; Zhang, Z. Human responses to high humidity in elevated temperatures for people in hot-humid climates. Build. Environ. 2017, 114, 257–266. [Google Scholar] [CrossRef]
- Ji, W.; Luo, M.; Cao, B.; Zhu, Y. Influences of long-term thermal experience on thermal comfort evaluations and exploration of thermal adaption. Heat. Vent. Air Cond. 2018, 48, 78–82+71. [Google Scholar]
- Wang, X.; Altan, H.; Kang, J. Parametric study on the performance of green residential buildings in China. Front. Archit. Res. 2015, 4, 56–67. [Google Scholar] [CrossRef] [Green Version]
- Meng, Y.; Mou, D.; Cao, B.; Zhu, Y. Evaluation of Actual Thermal Environment in Free-running Office Building in Mild Zone. Build. Energy Effic. 2020, 48, 27–32+45. [Google Scholar]
- Chen, J.; Augenbroe, G.; Wang, Q.; Song, X. Uncertainty analysis of thermal comfort in a prototypical naturally ventilated office building and its implications compared to deterministic simulation. Energy Build. 2017, 146, 283–294. [Google Scholar] [CrossRef]
- Lu, Y.; Wu, C.; Lu, Y. Indoor Thermal Comfort Evenness of Natural Ventilation—ADPI. Build. Energy Effic. 2016, 44, 49–54. [Google Scholar]
- Tang, S.; Zhi, C.; Fan, Y.; Ye, W.; Su, X.; Zhang, X. Unhealthy indoor humidity levels associated with ventilation rate regulations for high-performance buildings in China. Build. Environ. 2020, 177, 106839. [Google Scholar] [CrossRef]
- Jiao, Y.; Yu, H.; Wang, Z.; Wei, Q.; Yu, Y. Influence of individual factors on thermal satisfaction of the elderly in free running environments. Build. Environ. 2017, 116, 218–227. [Google Scholar] [CrossRef]
- Wang, Z.; Cao, B.; Lin, B.; Zhu, Y. Studies on Building Environment and Residential Comfort Evaluation of Elderly Residents in an Existing Residential District in Beijing. J. Hum. Settl. West China 2019, 34, 92–99. [Google Scholar]
- Zhao, W.; Kilpeläinen, S.; Kosonen, R.; Jokisalo, J.; Lestinen, S.; Mustakallio, P. Thermal environment and ventilation efficiency in a simulated office room with personalized micro-environment and fully mixed ventilation systems. Build. Environ. 2021, 188, 107445. [Google Scholar] [CrossRef]
- Tong, Z.; Chen, Y.; Malkawi, A.; Liu, Z.; Freeman, R.B. Energy saving potential of natural ventilation in China: The impact of ambient air pollution. Appl. Energy 2016, 179, 660–668. [Google Scholar] [CrossRef] [Green Version]
- Hong, W. Displacement ventilation and low-energy healthy building. Build. Energy Environ. 2001, 6, 52–54. [Google Scholar]
- Chenari, B.; Carrilho, J.D.; da Silva, M.G. Towards sustainable, energy-efficient and healthy ventilation strategies in buildings: A review. Renew. Sustain. Energy Rev. 2016, 59, 1426–1447. [Google Scholar] [CrossRef]
- Sundell, J.; Levin, H.; Nazaroff, W.W.; Cain, W.S.; Fisk, W.J.; Grimsrud, D.T.; Gyntelberg, F.; Li, Y.; Persily, A.K.; Pickering, A.C.; et al. Ventilation rates and health: Multidisciplinary review of the scientific literature. Indoor Air 2011, 21, 191–204. [Google Scholar] [CrossRef] [PubMed]
- Seppänen, O.; Fisk, W.J. Association of ventilation system type with SBS symptoms in office workers. Indoor Air 2002, 12, 98–112. [Google Scholar] [CrossRef] [PubMed] [Green Version]
- Wargocki, P.; Wyon, D.P.; Sundell, J.; Clausen, G.; Fanger, P.O. The effects of outdoor air supply rate in an office on perceived air quality, sick building syndrome (SBS) symptoms and productivity. Indoor Air 2000, 10, 222–236. [Google Scholar] [CrossRef] [PubMed]
- Sun, Y.; Gao, M.; Yang, B. Effects of Daylight- cycle- synchronized Dynamic Lighting on Psychological State and Cognitive Performance. China Illum. Eng. J. 2020, 31, 48–55. [Google Scholar]
- Zhang, R.; Campanella, C.; Aristizabal, S.; Jamrozik, A.; Zhao, J.; Porter, P.; Ly, S.; Bauer, B.A. Impacts of Dynamic LED Lighting on the Well-Being and Experience of Office Occupants. Int. J. Environ. Res. Public Health 2020, 17, 7217. [Google Scholar] [CrossRef] [PubMed]
- Guo, J.; Yan, X.; Wang, J. Health Acoustic Design for a Certain International Bank Office Building According to WELL Standard. China Environ. Prot. Ind. 2019, 10, 119–121. [Google Scholar]
- Kang, J.; Ma, H.; Xie, H.; Zhang, Y.; Li, Z. Research progress on the acoustic environments of healthy buildings. Chin. Sci. Bull. 2020, 65, 288–299. [Google Scholar] [CrossRef] [Green Version]
- Lyu, S.L.; Zeng, J. Main water quality safeguard of healthy building. Chin. Sci. Bull. 2020, 65, 256–262. [Google Scholar] [CrossRef] [Green Version]
- DeST Development Group, Tsinghua University. Simulation Analysis Method of Building Environment System—DeST; China Construction Industry Press: Beijing, China, 2006. [Google Scholar]
- Cheng, W.; Wang, Z. Summary of Assessment Standard for Green Building of 2019 Edition. Jiangsu Constr. 2020, S1, 83–86+97. [Google Scholar]
- Wong, L.T.; Mui, K.W.; Shi, K.L. Energy impact of indoor environmental policy for air-conditioned offices of Hong Kong. Energy Policy 2007, 36, 714–721. [Google Scholar] [CrossRef]
- Ding, L. Improve the carbon peak and carbon neutral legislation as soon as possible to promote green, low-carbon and healthy development in China. China Eng. Consult. 2021, 3, 18–19. [Google Scholar]
- Jiang, Y.; Hu, S. Paths to carbon neutrality in China’s building sector. Heat. Vent. Air Cond. 2021, 51, 1–13. [Google Scholar]
- Sha, H.; Xu, P.; Yang, Z.; Chen, Y.; Tang, J. Overview of computational intelligence for building energy system design. Renew. Sustain. Energy Rev. 2019, 108, 76–90. [Google Scholar] [CrossRef]
- Xiao, F.; Wang, S. Progress and methodologies of lifecycle commissioning of HVAC systems to enhance building sustainability. Renew. Sustain. Energy Rev. 2008, 13, 1144–1149. [Google Scholar] [CrossRef]
- Mo, J.; Tian, E.; Pan, J. New electrostatic precipitator with dielectric coatings to efficiently and safely remove sub-micro particles in the building environment. Sustain. Cities Soc. 2020, 55, 102063. [Google Scholar] [CrossRef]
- Sheng, Y.; Fang, L.; Zhang, L.; Wang, Y. Aimed at building a healthy living environment: An analysis of performance of Clean-Air Heat Pump system for ammonia removal. Build. Environ. 2020, 171, 106639. [Google Scholar] [CrossRef]
- Wang, Y. Joint Development of Steel Structure Building and Healthy Building Technology. Build. Technol. 2020, 4, 118–120. [Google Scholar]
- Yang, B.; Li, X.; Hou, Y.; Meier, A.; Cheng, X.; Choi, J.H.; Wang, F.; Wang, H.; Wagner, A.; Yan, D.; et al. Non-invasive (non-contact) measurements of human thermal physiology signals and thermal comfort/discomfort poses—A review. Energy Build. 2020, 224, 110261. [Google Scholar] [CrossRef]
- Wang, C.; Pan, X.; Wei, J.; Cao, Y.; Zhang, C.; Wang, X. Application of Information- Visualization- based Decision Support System in Healthy Building. Build. Energy Effic. 2019, 47, 77–82. [Google Scholar]
- Liu, S.; Liu, Y.; Wang, Y.; Zhang, T.; Sun, W.; Liu, L. Technology development of breathing thermal manikin and its application and prospect in healthy building. Chin. Sci. Bull. 2020, 65, 274–287. [Google Scholar] [CrossRef] [Green Version]
- Zhang, Y.; Mai, J.; Zhang, M.; Wang, F.; Zhai, Y. Adaptation-based indoor environment control in a hot-humid area. Build. Environ. 2017, 117, 238–247. [Google Scholar] [CrossRef]
- Li, W.; Koo, C.; Cha, S.H.; Lai, J.H.K.; Lee, J. A conceptual framework for the real-time monitoring and diagnostic system for the optimal operation of smart building: A case study in Hotel ICON of Hong Kong. Energy Procedia 2019, 158, 3107–3112. [Google Scholar] [CrossRef]
- Yin, P. COVID-19 epidemic and Central Air Conditioning Systems. Heat. Vent. Air Cond. 2020, 50, 24–30+86. [Google Scholar]
- Guo, M.; Xu, P.; Xiao, T.; He, R.; Dai, M. Comparison of existing HV AC operation guidelines for COVID-19 pandemics. Heat. Vent. Air Cond. 2020, 50, 13–20. [Google Scholar]
- Li, Y.; Leung, G.M.; Tang, J.W.; Yang, X.; Chao, C.Y.H.; Lin, J.Z.; Lu, J.W.; Nielsen, P.V.; Niu, J.; Qian, H.; et al. Role of ventilation in airborne transmission of infectious agents in the built environment—A multidisciplinary systematic review. Indoor Air 2007, 17, 2–18. [Google Scholar] [CrossRef] [PubMed]
- Liu, Z.; Ma, S.; Cao, G.; Meng, C.; He, B.J. Distribution characteristics, growth, reproduction and transmission modes and control strategies for microbial contamination in HVAC systems: A literature review. Energy Build. 2018, 177, 77–95. [Google Scholar] [CrossRef]
- Wu, J.; Weng, W. Transmission of COVID-19 viral particles and the risk of infection among passengers in air-conditioned buses. J. Tsinghua Univ. 2021, 61, 89–95. [Google Scholar]
- Han, Z.; To, G.N.S.; Fu, S.C.; Chao, C.Y.H.; Weng, W.; Huang, Q. Effect of human movement on airborne disease transmission in an airplane cabin: Study using numerical modeling and quantitative risk analysis. BMC Infect. Dis. 2014, 14, 1–19. [Google Scholar] [CrossRef] [PubMed] [Green Version]
- Hong, T.; Jiang, Y. Low energy healthy building and sustainable development. Heat. Vent. Air Cond. 2020, S1, 83–86+97. [Google Scholar]
- Architectural Society of China. The WELL Building Standard Enters China, Focusing on the Health of Occupants in the Built Environment. Available online: http://www.chinaasc.org/news/107245.html (accessed on 18 April 2021).
- Sino-Ocean Group. Building Health. Available online: https://www.sinooceangroup.com/zh-cn/AboutUs/BuildingAndHealth (accessed on 18 April 2021).
- China National Engineering Research Center for Human Settlements (CNERCHS). HiB Healthy Building Certification Seminar Was Held in Beijing. Available online: http://www.house-china.net/HealthyHouse/2016/08/17/4baa47b7-aafa-4595-a8f9-f581e0aed359.html (accessed on 8 May 2021).
- The Central People’s Government of the People’s Republic of China. The Central Committee of the Communist Party of China and the State Council Issue the Outline of “Healthy China 2030” Plan. Available online: http://www.gov.cn/zhengce/2016-10/25/content_5124174.htm (accessed on 18 April 2021).
- China Academy of Building Research. Assessment Standard for Healthy Building (T/ASC 02-2016); China Architectural Engineering Industrial Publishing Press: Beijing, China, 2016. [Google Scholar]
- China Healthy Building. Construction21 (China). Available online: http://www.healthybldg.com/construction21zg (accessed on 18 April 2021).
- Anonymous. The establishment of a strategic alliance for technological innovation in the healthy building industry. Constr. Sci. Technol. 2017, 9, 7. [Google Scholar]
- The Architectural Society of China. Building a Healthy Human Habitat and Building a Healthy China Together-The Ninth International Forum on Healthy Housing Theory and Practice Was Held today in Hangzhou. Available online: http://www.chinaasc.org/news/116759.html (accessed on 18 April 2021).
- China Healthy Building. Notice on Convening the “2019 (First) Healthy Building Conference”. Available online: http://healthybldg.com/newsitem/278257719 (accessed on 18 April 2021).
- Chongqing University. The 9th International Conference on Sustainable Development of Architecture and Environment (SuDBE2019) Was Held at the University of Reading, UK. Available online: http://www.sudbe.cqu.edu.cn/info/1012/1073.htm (accessed on 18 April 2021).
- Central South University. Central South University hosted the “Healthy Building” International Academic Conference. Available online: http://news.csu.edu.cn/info/1003/142926.htm (accessed on 18 April 2021).
- China Healthy Building. “Healthy Building Alliance 2020” Annual Report Officially Released. Available online: http://www.healthybldg.com/newsitem/278351164 (accessed on 18 April 2021).
- 2020 (Second) Healthy Building Conference was held. Hous. Ind. 2020, 9, 7–8.
- China Healthy Building. “2020 Health Building Industry Innovation Development Summit Forum” Was Successfully Held. Available online: http://healthybldg.com/newsitem/278378048 (accessed on 18 April 2021).
- Green Building Research Center of China Urban Science Research Association. Technical Service Guide for Health Series Identification Application. Available online: http://www.csus-gbrc.org/h-nd-78.html (accessed on 18 April 2021).
- China Healthy Building. China Petroleum Tower—Three-Star Healthy Building Operation Label. Available online: http://g.com/product/277498699 (accessed on 25 April 2021).
- Li, H.; Zhou, L. Analysis of Healthy Building-Taking China Petroleum Building as an example. Hous. Real Estate 2017, 32, 107–108. [Google Scholar]
- Song, Y. Three Star Label Project-China Petroleum Building Energy-saving Technology and Energy Efficiency Evaluation and the First Batch of Civil Building Energy Efficiency Evaluation. Constr. Sci. Technol. 2009, 12, 26–29. [Google Scholar]
- China Healthy Building. Hangzhou Landsea Xihuafu Residential District-Three-Star Healthy Building Design Label. Available online: http://healthybldg.com/product/277498700 (accessed on 25 April 2021).
- Yang, Y.; Li, F.; Kou, H.; Li, G. Technology and Practice of Healthy Building: A Residential Project in Hangzhou. Eco-City Green Build. 2017, 2, 59–65. [Google Scholar]
- China Healthy Building. Foshan Contemporary World Mansion MOMA Building 4—Three-Star Healthy Building Design Label. Available online: http://healthybldg.com/product/278019598 (accessed on 25 April 2021).
- Jia, Y.; Zang, Y.; Wang, J. The indoor and outdoor environmental solutions for healthy buildings in hot summer and warm winter zone-a case study on Foshan MEGAHALL MOM∧. Eco-City Green Build. 2017, 2, 52–58. [Google Scholar]
- China Healthy Building. Healthy Building Case-Shanghai C&D—Three Stars Healthy Building Design Label. Available online: http://healthybldg.com/product/278019602 (accessed on 25 April 2021).
- Tencent. Analysis of a Typical Case of Healthy Building: The Office District of the Headquarters of Sino-Ocean Group. Available online: https://new.qq.com/omn/20210222/20210222A0AHDA00.html (accessed on 25 April 2021).
- China Healthy Building. Beijing MCC Dexian Mansion—Two-Star Healthy Building Design Label. Available online: http://healthybldg.com/product/278019600 (accessed on 25 April 2021).
- China Healthy Building. Healthy Building Case- Nanjing Junyi Oriental Fangze Garden—Two Stars Healthy Building Design Label. Available online: http://www.healthybldg.com/product/278019604 (accessed on 8 March 2022).
- China Healthy Building. Healthy Building Case- Wuxi Lihu Jinmao Mansion—Two Stars Healthy Building Design Label. Available online: http://www.healthybldg.com/product/278019603 (accessed on 8 March 2022).
- Lim, S.S.; Vos, T.; Flaxman, A.D.; Danaei, G.; Shibuya, K.; Adair-Rohani, H.; AlMazroa, M.A.; Amann, M.; Anderson, H.R.; Andrews, K.G.; et al. A comparative risk assessment of burden of disease and injury attributable to 67 risk factors and risk factor clusters in 21 regions, 1990-2010: A systematic analysis for the Global Burden of Disease Study 2010. Lancet 2012, 380, 2224–2260. [Google Scholar] [CrossRef] [Green Version]
- Zeng, X.; Qi, J.; Yin, P.; Wang, L.; Liu, Y.; Liu, J.; Zhou, M.; Liang, X. Burden of Disease Reports in China and Provincial Administrative Regions from 1990 to 2016. Chin. Circ. J. 2018, 33, 1147–1158. [Google Scholar]
- Wang, X.; Zhang, Y. Current Status and Prospects of the Development of Chronic Disease Health Management. China Population News, 10 March 2021. [Google Scholar]
- Li, D. Study on Comprehensive Benefit of Health Building Products Based on WELL Standard. Master Thesis, South China University of Technology, Guangzhou, China, 2020. [Google Scholar]
- Beijing Lemon Tree Green Building Technology Co., Ltd. Phoenix Network Real Estate. In China Healthy Building Development Research Report 2020; Beijing Lemon Tree Green Building Technology Co., Ltd.: Beijing, China, 2020. [Google Scholar]
- Yuan, M.; Zhang, Q.; Cheng, H.; Liang, R.; Liu, J. Evolution of Evaluation Framework and Index Contents of the WELL Building Standard. Build. Sci. 2019, 35, 144–151. [Google Scholar]
- Ji, Y. Analyses of Environmentally Symbiontic Housing and Its Certification Standard in Japan. Build. Sci. 2010, 26, 82–86. [Google Scholar]
- Architectural Society of China. Conceptual Standards and Practice Exploration of Healthy Buildings at Home and Abroad. Available online: http://www.chinaasc.org/news/127138.html (accessed on 23 April 2021).
- WELL. The WELL Building Standard-V1. Available online: https://www.wellcertified.com/certification/v1/standard/ (accessed on 12 October 2021).
- Institut für Baubiologie + Nachhaltigkeit (IBN). Standard of Building Biology Testing Methods SBM. Available online: https://buildingbiology.com/building-biology-standard/ (accessed on 12 October 2021).
- Fitwel. Fitwel v2.1 Reference Guide. Available online: https://www.fitwel.org/resources/ (accessed on 12 October 2021).
- Anonymous. Fitwel Building Evaluation System. Eco-City Green Build. 2017, 2, 12. [Google Scholar]
- RESET. The RESET® Standard. Available online: https://reset.build/standard (accessed on 7 May 2021).
- Iternational Energy Agency (IEA). Directory of Tools. Available online: https://iea-ebc.org/Data/publications/EBC_Annex_31_Directory_of_Tools.pdf (accessed on 6 October 2021).
- Building Research Establishment (BRE) Group. A Quick Look Back over the 100-Year History of the BRE (Building Research Establishment) Group. Available online: http://www.bre.co.uk/history (accessed on 12 October 2021).
- Li, K. Analysis of WELL Community Standard. Green Build. 2019, 11, 7–9. [Google Scholar]
- Liu, Y.; Zhao, X. The Introduction and Application of the Index System for the Construction Quality of Healthy Housings. Hous. Sci. 2009, 29, 5–10. [Google Scholar]
- China National Engineering Research Center for Human Settlements. Technical Specification for Construction of Healthy Housing; China Construction Industry Press: Beijing, China, 2004. [Google Scholar]
- Sun, C. Promoting the Construction of a Healthy China in an All-Round Way. Available online: http://politics.people.com.cn/n1/2020/1127/c1001-31946323.html (accessed on 8 May 2021).
- Meng, C.; Ge, Y. Analysis of Epidemic Prevention Properties of Healthy Buildings and Healthy Communities. Build. Sci. 2020, 36, 169–173. [Google Scholar]
- CECS 179-2005; Technical Specification for Construction of Healthy Housing. China National Engineering Research Center for Human Settlements: Beijing, China, 2005.
- T/CECS 462-2017; Evaluating Standard for Healthy Housing. China National Engineering Research Center for Human Settlements: Beijing, China, 2017.
- Anonymous. Policy Interpretation of the National Healthy City Evaluation Indices System (2018 Ed.). Popul. Fam. Plan. 2018, 4, 10–11. [Google Scholar]
- T/CECS 650-2020, T/CSUS 01-2020; Healthy Community Evaluation Standards. China Urban Science Research Association: Beijing, China, 2020.
- T/CECS 710-2020; Assessment Standard for Healthy Town. Chinese Academy of Building Sciences Co., Ltd.: Beijing, China, 2020.
- Shanghai Institute of Building Research Co., Ltd.; China Urban Science Research Association. Assessment Standard for Healthy Campus (Draft for Solicitation of Comments); China Construction Engineering Standardization Association: Beijing, China, 2021. [Google Scholar]
- Beijing Tongheng Energy and Environmental Science Research Institute Co., Ltd. (THEIC); Beijing Intelligent Building Technology Co., Ltd. (TIET). Smart and Healthy Building White Paper; THEIC & TIEC: Beijing, China, 2021. [Google Scholar]
- Zhou, H.; Liu, P.; Lin, B.; Qiao, Y.; Li, C. Connotation Expansion Direction of Green Building Based on the Analysis of Technology Development and Users’ Demand. Build. Energy Effic. 2019, 47, 1–8. [Google Scholar]
- Zhu, Y. How to Create a Healthy and Comfortable Indoor Thermal Environment: Exploration on the Relationship between the Built Environment and Human Comfort and Health. World Archit. 2021, 3, 42–45+126. [Google Scholar]
- Song, L.; Song, C.; Li, H. 2015 National Green Building Evaluation Label Statistics Report. Constr. Sci. Technol. 2016, 10, 12–15. [Google Scholar]
- Fu, Z. Discussion on the Cultivation of Awareness on Healthy Building. J. Archit. Educ. Inst. High. Learn. 1997, 2, 54–55. [Google Scholar]
- Mao, P.; Qi, J.; Tan, Y.; Li, J. An examination of factors affecting healthy building: An empirical study in east China. J. Clean. Prod. 2017, 162, 1266–1274. [Google Scholar] [CrossRef]
- Alfonsin, N.; McLeod, V.; Loder, A.; DiPietro, L. Evaluating a buildings’ impact on active transportation: An interdisciplinary approach. Build. Environ. 2019, 163, 106322. [Google Scholar] [CrossRef]






| Year | Country | Related Information | Source |
|---|---|---|---|
| 1980 | Japan | Healthy building is measured based on health as the benchmark, and includes physical health and mental health as indispensable parts. | “Aiming for a Healthy Building” published by Akizo Uchii in “New Architecture” magazine [19] |
| 1990 | Japan | An environmental symbiosis house gives full consideration to energy, resources, waste, etc., to protect the global environment, and to create an intimate, beautiful and harmonious surrounding natural environment, enabling residents to live independently, healthily, and comfortably, while designing the house and its community environment. | Environmental symbiosis housing certification standards [22] |
| 2000 | / | Healthy building is described as a kind of living environment embodied in indoor living space and living environment, including not only physical environmental values, such as temperature, ventilation efficiency, noise, illuminance, air quality, etc., but also subjective psychological factors such as floor plan, space layout and color, privacy protection, landscaping, material selection, etc., plus job satisfaction, interpersonal relationships, etc. | International Conference on Healthy Buildings in the Netherlands [23] |
| 2014 | USA | Healthy building is described as committed to the pursuit of a built environment that supports human health and comfort, improving human health, mood, comfort, sleep and other factors, encouraging a healthy and active lifestyle, and reducing the damage of chemicals and pollutants. | WELL standard [24] |
| 2016 | Europe | Healthy building refers to fulfilling the basic requirements of the building, highlighting the health elements, and meeting the occupants’ physical, psychological, and multilevel social needs with the concept of sustainable development of human living health, and creating healthy, safe, comfortable, and environmentally friendly high-quality buildings and communities. | Healthy Building White Paper [25] |
| 2016 | China | Healthy buildings are buildings that provide people with a healthier environment, facilities and services based on satisfying building functions, promoting people’s physical and mental health, and achieving improved health performance. | Healthy Building Evaluation Standards (T/ASC 02-2016) [26] |
| Chinese Standard [26] | USA Standard [24] | |||
|---|---|---|---|---|
| Control item | Credit item | All spaces except commercial kitchens | Commercial kitchens | |
| PM2.5 | ≤35 | No guarantee for 18 days in one year, ≤35 | <15 | ≤35 |
| PM10 | ≤70 | No guarantee for 18 days in one year, ≤75 | ≤50 | / |
| Radon | / | Annual average concentration ≤200 | <150 | |
| Formaldehyde | <27 | <81 | ||
| CO | / | <9 | <30 | |
| Ozone | / | <51 | ||
| Time | Event | Refs. |
|---|---|---|
| 27 March 2015 | The WELL building standard was officially introduced to China by the China Green Building Certification Association (GBCI) and the International WELL Building Research Institute (IWBI). | [98] |
| 3 December 2015 | The Sino-Ocean Group introduced the WELL certification into the Chinese market and assisted China and the United States in jointly holding the launching ceremony of China’s first WELL healthy residential area certification. The Guangzhou Sino-Ocean Tianjiao project obtained China’s first WELL residential gold registration and WELL residential gold delivery certification. The world’s first WELL multifamily residential (MFR) gold certification project. | [99] |
| 11 August 2016 | The China Quality Certification Center, the China National Engineering Research Center for Human Settlements (CNERCHS), and the China Industry Technology Innovation Strategic Alliance for Housing jointly held a work seminar on the plan for HiB (Health in Building) healthy building certification launch and pilot project kick-off in Beijing. | [100] |
| 25 October 2016 | The Central Committee of the Communist Party of China and the State Council issued the “Outline of the “Healthy China 2030” Plan”, which clearly put forward a national strategy to promote the construction of a healthy China. | [101] |
| 6 January 2017 | The ASC issued and implemented the “Healthy Building Evaluation Standards” (T/ASC 02-2016). | [102] |
| 23 March 2017 | Construction21 (China) was formally established, and the Chinese Academy of Building Research is the undertaking organization of Construction21 International Organization in China. | [103] |
| 18 April 2017 | The inaugural meeting of the healthy building industry technology innovation strategic alliance and the first working meeting of the first council was held at the China Academy of Building Research. The alliance is responsible for organizing and carrying out the work of Construction21 (China). | [104] |
| 16 November 2017 | CNERCHS, the ASC, the China Real Estate Association, and the China Industry Technology Innovation Strategic Alliance for Housing jointly held the 9th Forum of Theory and Practice on Healthy Housing, 2017 in Hangzhou. The inaugural meeting of the Healthy Human Settlements Academic Committee of the ASC was held at the same time. | [105] |
| 22 March 2019 | “2019 (The First) Healthy Building Conference” was held in Beijing. | [106] |
| 23 July 2019 | The Ninth International Conference on Sustainable Development of Building and Environment (SuDBE2019), co-sponsored by Chongqing University; the University of Reading, UK; and the University of Cambridge, UK, was officially held at the University of Reading, UK. | [107] |
| 22 October 2019 | Central South University and the International Society for Indoor Air Quality and Climate (ISIAQ) hosted the “Healthy Buildings 2019 Asia” in Changsha. It was the first international conference on healthy building held in developing countries. | [108] |
| 21 May 2020 | The “Healthy Building Alliance 2020” annual report was officially released. | [109] |
| 8 September 2020 | China Academy of Building Research Co., Ltd. and other institutions co-sponsored the online “2020 (The Second) Healthy Building Conference,” with the theme of “From healthy buildings to healthy communities, and building healthy human settlements together.” | [110] |
| 29 November 2020 | The Healthy Building Industry Technology Innovation Strategic Alliance and the China Building Research Institute Co., Ltd. hosted the “2020 Healthy Building Industry Innovation and Development Summit Forum” in Beijing, and the “Healthy Community Evaluation Standards” T/CECS 650-2020 T/CSUS 01-2020 promotion meeting. | [111] |
| Project | Location | Building Type | Total Construction Area (m2) | Label Grade | Green Energy-Saving Measures | Measures of Human Service | Refs. | ||||
|---|---|---|---|---|---|---|---|---|---|---|---|
| Air | Water | Comfort | Fitness | Humanities | Service | ||||||
| China Petroleum Tower | Beijing | Office | 2.008 × 105 | Three stars Operation | Multifunctional air purification device and air ionization evolution technology, five-parameter air quality online monitoring, central dust collection system, and independent exhaust system in special areas. | Direct drinking water purification device, domestic hot water from the urban heating pipe network, reclaimed water recovery system. | Intelligent control VAV system; intelligent louvers and lighting; double-layer internal breathing glass curtain wall. | Various indoor fitness venues and a shared ecological space of nearly 5000 m2. | PetroChina Exhibition Hall, a bookstore and a 600-person lecture hall. | Personalized indoor lighting, indoor temperature, access control and travel control, self-service medical and health care stations, and negative-pressure conveying pipelines for food waste. | [113,114,115] |
| Hangzhou Landsea Huafu Residential District | Hangzhou | Residential | 1.365 × 105 | Three stars Design | High-efficiency haze removal fresh air system, zero-formaldehyde control of decoration materials, indoor pollutant concentration, particulate matter pre-assessment, and air quality monitoring and report system, etc. | Water quality control, detailed water supply and drainage systems design, and water quality monitoring. | Centralized fresh air system, household humidifier, indoor lighting simulation, three-layer glazing with two-cavity high-performance energy-saving windows and sound-absorbing and shock-absorbing building envelope materials. | An outdoor fitness venue of 532 m2. | Children activity areas, elderly activity venues, communication venues, etc. | Non-slip paving, barrier-free elevators in the public area, and green passages for medical emergency and firefighting. | [116,117] |
| Building 4, Foshan Contemporary World Mansion MOMA | Foshan | Office | 8.7 × 103 | Three stars Design | Constant temperature and humidity control room air-conditioning system, displacement fresh air supply. | Ultraviolet sterilizer for living water tank, floor lowering same-layer drainage system. | Sound insulation screens, green belts, and three-layer vacuum glazing for external windows. | Indoor and outdoor venues, open all day. | Exclusive space for owners of all ages to meet the needs of communication, commuting and exercise. | Intelligent temperature and humidity control system, garden landscape design that satisfies the concept of “full life-cycle living quarters”. | [118,119] |
| Buildings 27–28, 30–36, Jianfa Yangxi | Shanghai | Residential | 9.75 × 104 | Three stars Design | Room fresh air system, decoration material pollutant control, and indoor pollutant concentration pre-assessment, etc. | Pre-filtration, central water purification, end water purification device, and water quality inspection management system. | Sound insulation and noise reduction measures, daylighting, and natural ventilation. | Fitness venues and fitness equipment design. | Communication and activity venues for residents of different age groups, reasonable artworks arrangement. | Service equipment suitable for green travel. | [120] |
| Sino-Ocean Group Headquarters | Beijing | Office | 6.7 × 105 | WELL Platinum | Comprehensive management platform for air quality. | High-quality drinking water. | Sound-absorbing materials in the office area. | Indoor fitness circuit. | Artwork decoration, outdoor or internal viewing windows, and marine-themed sculptures. | Real-time indoor environment index online viewing, interactive space-sharing experience. | [121] |
| Buildings 8–10, Beijing MCC Dexian Mansion | Beijing | Residential | 4.1 × 104 | Two stars Design | Haze-removal fresh air system, indoor decoration materials meeting stricter health standards than national standards. | Centralized direct drinking water system, high-quality pipes and independent circulating network. | Design that fully considers the climatic region and living style of the northern area, three- layers double hollow, and LOW-E glazing for external window. | Community service center, cultural and sports activity station, and fitness sports venue. | Indoor and outdoor children’s activities venues. | Non-slip paving and barrier-free elevators in the public area, large-character signs, and no sharp protrusions in the public spaces. | [122] |
| Junyi Oriental Houze Garden | Nanjing | Residential | 5.54 × 104 | Two stars Design | Full heat-recovery haze-removal fresh air system. | Same-floor drainage, kitchen and bathroom diversion, whole house water purification system. | High-performance sound attenuation window | Outdoor fitness venue. | All-aged activity venues and gardens, with a green space rate of 36.09%. | Health records management services. | [123] |
| Lihu Jinmao Mansion | Wuxi | Residential | 3.04 × 104 | Two stars Design | Centralized heat recovery fresh air system. | Whole house water purification system and terminal direct drinking water system, same floor drainage | Temperature and humidity control system. | Home owner fitness sports venue. | Outdoor communication and event venues. | N/A | [124] |
| Year | Country | Name | Standard Type | Detailed Information | Refs. |
|---|---|---|---|---|---|
| 1999 | Japan | Environmental Symbiosis Housing Certification Standard | Evaluation | The certification includes prerequisite conditions and self-designed-and-proposed conditions. The prerequisite conditions include seven items, which are the minimum specifications that the environmental symbiosis house should meet. Self-designed-and-proposed conditions are divided into four categories to encourage created and innovated solutions. | [131] |
| 2013 | France | Healthy Construction: A Guide for Developers and Contractors to Build and Renovate | Design Guideline | It aims to comprehensively consider the comfort of the acoustic, visual, thermal, and humid environment, as well as some emerging health risks, and propose practical solutions to create a healthy environment for owners and builders to prevent various pollutions in the built environment. The guidelines provide technical guidance for the design, construction, and operation of healthy buildings in terms of clean air, good water quality, good comfort (sound, vision, heat and humidity), and new risk prevention (electromagnetic, nanomaterials). | [132] |
| 2014 | USA | WELL building standard | Evaluation | WELL V2TM, released in 2018, expanded the seven concepts of V1 (air, water, nourishment, light, fitness, comfort, and mind) into 10 concepts: air, water, nourishment, light, movement, thermal comfort, sound, materials, mind, and community. | [24,133] |
| 2015 | Germany | Standard of Building Biology Testing Methods | Evaluation | Humans and buildings belong to the same organism. Humans are closely related to the living environment. At the same time, the risk factors involved in human health are evaluated qualitatively and quantitatively according to the risk level. | [134] |
| 2015 | USA | Fitwel standard | Evaluation | The Fitwel standard includes more than 70 evidence-based architectural design strategies and operating strategies, which improve the building and surrounding environment by responding to a series of health behaviors and risks. At this stage, it is mainly used in the design of office buildings and the evaluation of the impact of internal structures on human health. | [135,136] |
| 2015 | USA | The RESET Standard | Evaluation | The RESET standard is a technology-driven building standard that emphasizes online monitoring to evaluate the health performance of buildings in real time and pay attention to the comfort and health of occupants. It includes five modules: materials, air, water, energy, and circularity. | [137] |
| 2016 | Canada | Super ETM Technical specification requirements for healthy houses | Design Guideline | The characteristics of a healthy house should include: improving the quality of the living environment, indoor air quality, and rain protection, enhancing water vapor control, saving energy, and improving durability. | [138] |
| 2016 | UK | BREEAM standard | Evaluation | BREEAM advocates the “health and comfort” standard in the human settlement environment, and strictly evaluates the buildings based on ten indicators related to energy, health and livability, innovation, land ecology, materials, management, pollution, transportation, waste treatment, and water. Factors that have the greatest impact on the built environment will be identified, including low-carbon design, energy savings and emission reductions, durability, resilient cities, climate change factors, ecological value, and biodiversity. | [139] |
| 2017 | USA | WELL community standard | Evaluation | The WELL community standard integrates environmental health, behavioral factors, health outcomes, and population factors that affect health. Risks, architectural design and community management aspects that affect health. It includes 10 aspects on air, water, nourishment, light, movement, thermal comfort, sound, materials, mind, and community. | [140] |
| Year | Name | Detailed Information | Refs. |
|---|---|---|---|
| 2004 | “Technical Points of Healthy Housing Construction” (2004 ed.) | Interpreting the concept of healthy housing from two aspects: the health of the living environment and the health of the social environment. The health of the living environment includes nine aspects such as air, heat, sound, and light. The health of the social environment includes fitness, hygiene, and facility, nurture, etc. | [112] |
| 2009 | “Technical Regulations for Healthy Housing Construction” (CECS 179-2009) | It was an improved version based on the “Technical Points of Healthy Housing Construction,” where the greening part of the living environment was changed to landscaping, the safety environment, and the elderly care environment were added to the social environment, and the section on the acceptance of the project was added. | [145] |
| 2017 | “Healthy Building Evaluation Standard” (T/ASC 02-2016) | It covers seven aspects: air, water, comfort, fitness, humanities, services, and improvement and innovation, focusing on the “human-centered” concept. | [27] |
| 2017 | “Healthy Housing Evaluation Standard” (T/CECS 462-2017) | It includes six indicators for evaluation: space, air, water, sound, light, and health. | [146] |
| 2018 | “National Healthy City Evaluation Index System” (2018 ed.) | The index system includes 5 first-level indicators, 20 s-level indicators, and 42 third-level indicators, which can more objectively reflect the overall progress of the construction of healthy cities in various regions. At the same time, the definition of each indicator, calculation method, value ranges, and data source are given to ensure that evaluation can be carried out in accordance with uniform standards. | [147] |
| 2020 | “Healthy Community Evaluation Standard” (T/CECS 650-2020, T/CSUS01-2020) | Including six core indicators: air, water, comfort, fitness, humanities, and service. Each indicator includes control items and crediting items, and there are 19 secondary indicators under the crediting items. | [148] |
| 2020 | “Healthy Town Evaluation Criteria” (T/CECS 710-2020) | Adopting quantitative evaluation indicators from the whole process of schematization, planning, design, construction and operation of a healthy town, environmental construction, cultural creation, and services based on the six core indicators of air, water, comfort, fitness, humanities, and service | [149] |
| 2021 | “Healthy Campus Evaluation Standard” (Draft) | The main evaluation indicators include air, water, comfort, sports, nutrition and hygiene, education, and humanities. | [150] |
| 2021 | “Smart and Healthy Building White Paper” | From the four aspects of: the development trend of healthy building, the key issues of healthy environment construction, the realization of intelligent healthy environment system, and the application practice of intelligent healthy building, it comprehensively analyzes the current difficulties in the field of healthy construction and environment construction, and puts forward how to create a more efficient, smart, and healthy environment system based on the Internet of Things to provide healthier, safer, and more comfortable environmental services. | [151] |
Publisher’s Note: MDPI stays neutral with regard to jurisdictional claims in published maps and institutional affiliations. |
© 2022 by the authors. Licensee MDPI, Basel, Switzerland. This article is an open access article distributed under the terms and conditions of the Creative Commons Attribution (CC BY) license (https://creativecommons.org/licenses/by/4.0/).
Share and Cite
Lin, Y.; Yuan, X.; Yang, W.; Hao, X.; Li, C. A Review on Research and Development of Healthy Building in China. Buildings 2022, 12, 376. https://doi.org/10.3390/buildings12030376
Lin Y, Yuan X, Yang W, Hao X, Li C. A Review on Research and Development of Healthy Building in China. Buildings. 2022; 12(3):376. https://doi.org/10.3390/buildings12030376
Chicago/Turabian StyleLin, Yaolin, Xingping Yuan, Wei Yang, Xiaoli Hao, and Chunqing Li. 2022. "A Review on Research and Development of Healthy Building in China" Buildings 12, no. 3: 376. https://doi.org/10.3390/buildings12030376
APA StyleLin, Y., Yuan, X., Yang, W., Hao, X., & Li, C. (2022). A Review on Research and Development of Healthy Building in China. Buildings, 12(3), 376. https://doi.org/10.3390/buildings12030376

