The Role of Mandatory Building Efficiency Disclosure on Green Building Price Premium: Evidence from Australia
Abstract
:1. Introduction
2. Literature Review
2.1. Price Premiums of Green Buildings
2.2. The Role of Disclosure Laws and Energy Ratings on Green Buildings
2.3. Review of Definition: NABERS Rating
2.4. Theoretical Framework and Hypothesis Development
3. Data and Methodology
3.1. Data
3.2. Methodology
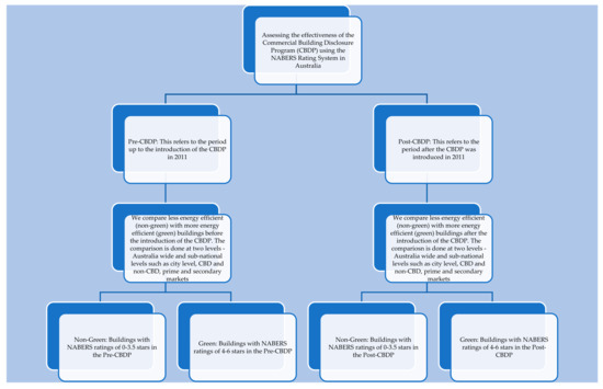
3.2.1. Performance Analysis and Sub-Period Analysis
3.2.2. Stage 2 Methodology: Economic Modelling
4. Results and Discussion
4.1. Performance Analysis and Sub-Period Analysis
4.1.1. Aggregate Performance Analysis
4.1.2. Risk-Adjusted Performance Non-Green vs. Green: A Sub-Market Analysis
4.1.3. Comparison between Difference in Performance for Green and Non-Green Buildings
4.2. Stage 2 Analysis—Regression Results
4.3. Discussion
5. Conclusions and Policy Implications
Author Contributions
Funding
Institutional Review Board Statement
Informed Consent Statement
Data Availability Statement
Conflicts of Interest
References
- IEA. CO2 Emissions—Global Energy Review 2021—Analysis—IEA. 2021. Available online: https://www.iea.org/reports/global-energy-review-2021/co2-emissions (accessed on 29 January 2022).
- Awan, U.; Kraslawski, A.; Huiskonen, J. Governing interfirm relationships for social sustainability: The relationship between governance mechanisms, sustainable collaboration, and cultural intelligence. Sustainability 2018, 10, 4473. [Google Scholar] [CrossRef] [Green Version]
- Guo, T.; Zha, G.; Lee, C.L.; Tang, Q. Does corporate green ranking reflect carbon-mitigation performance? J. Clean. Prod. 2020, 277, 123601. [Google Scholar] [CrossRef]
- Stern, N. The economics of climate change. Am. Econ. Rev. 2006, 98, 1–37. [Google Scholar] [CrossRef] [Green Version]
- United Nations. Transforming Our World: The 2030 Agenda for Sustainable Development. 2021. Available online: https://sustainabledevelopment.un.org/post2015/transformingourworld/publication (accessed on 20 November 2021).
- Darko, A.; Chan, A.P. Critical analysis of green building research trend in construction journals. Habitat Int. 2016, 57, 53–63. [Google Scholar] [CrossRef]
- IEA 2013 Special Report: Redrawing the Energy Climate Map—Analysis—IEA. 2013. Available online: https://www.iea.org/reports/redrawing-the-energy-climate-map (accessed on 29 January 2022).
- Reed, R.; Sims, S. Property Development; ProQuest eBooks; Routledge: Oxford, UK, 2014. [Google Scholar] [CrossRef]
- Khan, M.A.; Wang, C.C.; Lee, G.L. A Framework for Developing Green Building Rating Tools Based on Pakistan’s Local Context. Buildings 2021, 11, 202. [Google Scholar] [CrossRef]
- Commercial Building Disclosure (CBD). Commercial Building Disclosure 2021 Overview; Australian Government: Canberra, Australian, 2021.
- Gabe, J. An empirical comparison of voluntary and mandatory building energy performance disclosure outcomes. Energy Policy 2016, 96, 680–687. [Google Scholar] [CrossRef]
- Eichholtz, P.; Kok, N.; Quigley, J.M. Doing Well by Doing Good? Green Office Buildings. Am. Econ. Rev. 2010, 100, 2492–2509. [Google Scholar] [CrossRef] [Green Version]
- Fuerst, F.; McAllister, P. Eco-labeling in commercial office markets: Do LEED and Energy Star offices obtain multiple premiums? Ecol. Econ. 2011, 70, 1220–1230. [Google Scholar] [CrossRef]
- Zhang, L.; Wu, J.; Liu, H. Turning green into gold: A review on the economics of green buildings. J. Clean. Prod. 2018, 172, 2234–2245. Available online: https://www.sciencedirect.com/science/article/pii/S0959652617328615 (accessed on 29 January 2022). [CrossRef]
- Fuerst, F.; Kontokosta, C.; McAllister, P. Determinants of green building adoption. Environ. Plan. B Plan. Des. 2014, 41, 551–570. [Google Scholar] [CrossRef]
- Kok, N.; McGraw, M.; Quigley, J.M. The diffusion of energy efficiency in building. Am. Econ. Rev. 2011, 101, 77–82. [Google Scholar] [CrossRef] [Green Version]
- Newell, G.; Macfarlane, J.; Walker, R. Assessing energy rating premiums in the performance of green office buildings in Australia. J. Prop. Invest. Financ. 2014, 32, 352–370. [Google Scholar] [CrossRef]
- Eicholtz, P.; Kok, N.; Quigley, J.M. Why do companies rent green? real property and corporate social responsibility. Program Hous. Urban Policy Work. Pap. 2009, 8, W09-004. [Google Scholar] [CrossRef] [Green Version]
- Miller, E.; Buys, L. Retrofitting commercial office buildings for sustainability: Tenants’ perspectives. J. Prop. Invest. Financ. 2008, 26, 552–561. [Google Scholar] [CrossRef] [Green Version]
- Robinson, S.J.; Sanderford, A.R. Green Buildings: Similar to Other Premium Buildings? J. Real Estate Financ. Econ. 2015, 52, 99–116. [Google Scholar] [CrossRef]
- Kok, N.; Jennen, M. The impact of energy labels and accessibility on office rents. Energy Policy 2012, 46, 489–497. [Google Scholar] [CrossRef]
- Mesthrige, J.W.; Oladinrin, O.; Javed, A. Different grades and different green premiums: A cross sectional analysis of a green certification scheme. Pac. Rim Prop. Res. J. 2020, 26, 207–221. [Google Scholar] [CrossRef]
- Wang, J.; Lee, C.L. The value of air quality in housing markets: A comparative study of housing sale and rental markets in China. Energy Policy 2021, 160, 112601. [Google Scholar] [CrossRef]
- Myers, G.; Reed, R. The relationship between sustainability and the value of office buildings. In Proceedings of the 13th Annual Conference of the Pacific Rim Real Estate Society, Fremantle, Australia, 21–24 January 2007; pp. 1–22. [Google Scholar]
- Wilkinson, S.; Reed, R.; Jalani, J. User Satisfaction in Sustainable Office Buildings: A Preliminary Study. In Proceedings of the 17th Pacific Rim Real Estate Society Annual Conference, Gold Coast, Australia, 16–19 January 2011; pp. 1–22. [Google Scholar]
- Aroul, R.; Hansz, J.A. The Value of “Green”: Evidence from the First Mandatory Residential Green Building Program. J. Real Estate Res. 2012, 34, 27–50. [Google Scholar] [CrossRef]
- Kok, N.; Miller, N.; Morris, P. The economics of green retrofits. J. Sustain. Real Estate 2012, 4, 4–22. [Google Scholar] [CrossRef]
- Robinson, S.; Simons, R.; Lee, E.; Kern, A. Demand for Green Buildings. J. Real Estate Res. 2016, 38, 423–452. [Google Scholar] [CrossRef]
- Lee, C.L.; Reed, R.G. The relationship between housing market intervention for first-time buyers and house price volatility. Hous. Stud. 2014, 8, 1073–1095. [Google Scholar] [CrossRef] [Green Version]
- Mohd Adnan, Y.; Aman, N.U.; Razali, M.N.; Daud, M.N. The implementation of green lease practices for office buildings in Kuala Lumpur, Malaysia. Prop. Manag. 2017, 35, 306–325. [Google Scholar] [CrossRef]
- Gurgun, A.P.; Arditi, D. Assessment of Energy Credits in LEED-Certified Buildings Based on Certification Levels and Project Ownership. Buildings 2018, 8, 29. [Google Scholar] [CrossRef] [Green Version]
- Dermisi, S. Effect of LEED Ratings and Levels on Office Property Assessed and Market Values. J. Sustain. Real Estate 2009, 1, 23–47. [Google Scholar] [CrossRef]
- Sullivan, K.T.; Oates, H.D. Analysis of Arizona’s LEED for New Construction Population’s Credits. J. Constr. Eng. Manag. 2012, 138, 1386–1393. [Google Scholar] [CrossRef]
- Nappi-Choulet, I.; Decamps, A. Capitalization of energy efficiency on corporate real estate portfolio value. J. Corp. Real Estate 2013, 15, 35–52. [Google Scholar] [CrossRef]
- Lee, C.L.; Stevenson, S.; Lee, M.L. Futures trading, spot price volatility and market efficiency: Evidence from European real estate securities futures. J. Real Estate Financ. Econ. 2014, 2, 299–322. [Google Scholar] [CrossRef]
- Bonde, M.; Song, H. Is energy performance capitalized in office building appraisals? Prop. Manag. 2013, 31, 200–215. [Google Scholar] [CrossRef] [Green Version]
- Leskinen, N.; Vimpari, J.; Junnila, S. A Review of the Impact of Green Building Certification on the Cash Flows and Values of Commercial Properties. Sustainability 2020, 12, 2729. [Google Scholar] [CrossRef] [Green Version]
- Halvitigala, D.; Reed, R.G. Identifying adaptive strategies employed by office building investors. Prop. Manag. 2015, 33, 478–493. [Google Scholar] [CrossRef]
- Fan, K.; Chan, E.H.W.; Chau, C.K. Costs and Benefits of Implementing Green Building Economic Incentives: Case Study of a Gross Floor Area Concession Scheme in Hong Kong. Sustainability 2018, 10, 2814. [Google Scholar] [CrossRef] [Green Version]
- Iwan, A.; Kenneth, K.Y.P. The role of governments and green building councils in cities’ transformation to become sustainable: Case studies of Hong Kong (east) and Vancouver (WEST). Int. J. Sustain. Dev. Plan. 2018, 13, 556–570. [Google Scholar] [CrossRef]
- Tam, V.W.Y.; Le, K.N.; Wang, J.Y. Cost Implication of Implementing External Facade Systems for Commercial Buildings. Sustainability 2018, 10, 1917. [Google Scholar] [CrossRef] [Green Version]
- Jeong, J.; Hong, T.; Ji, C.; Kim, J.; Lee, M.; Jeong, K.; Koo, C. Development of a Prediction Model for the Cost Saving Potentials in Implementing the Building Energy Efficiency Rating Certification. Appl. Energy 2017, 189, 257–270. [Google Scholar] [CrossRef]
- Gui, X.; Gou, Z. Understanding green building energy performance in the context of commercial estates: A multi-year and cross-region analysis using the Australian commercial building disclosure database. Energy 2021, 222, 119988. [Google Scholar] [CrossRef]
- Simons, R.; Choi, E.; Simons, D. The effect of state and city green policies on the market penetration of green commercial buildings. J. Sustain. Real Estate 2009, 1, 136–166. [Google Scholar] [CrossRef]
- Environment and Sustainable Development Directorate. ACT Sustainable Energy Policy. ACT Government. 2011. Available online: https://www.environment.act.gov.au/data/assets/pdf_file/0003/581664/EDS_ACT_Sustainable_Energy_Policy_FA_web_A.PDF (accessed on 24 July 2021).
- Nanda, A.; Ross, S.L. The Impact of Property Condition Disclosure Laws on Housing Prices: Evidence from an Event Study Using Propensity Scores. J. Real Estate Financ. Econ. 2009, 45, 88–109. [Google Scholar] [CrossRef] [Green Version]
- Palmer, K.; Walls, M. Does Information Provision Shrink the Energy Efficiency Gap? A Cross-City Comparison of Commercial Building Benchmarking and Disclosure Laws. Resources for the Future Discussion Paper 15-12. 2015. Available online: https://ssrn.com/abstract=2622692 (accessed on 24 July 2021).
- Reed, R.G.; Wilkinson, S.J. The increasing importance of sustainability for building ownership. J. Corp. Real Estate 2005, 7, 339–350. [Google Scholar] [CrossRef] [Green Version]
- Walls, M.; Gerarden, T.; Palmer, K.; Bak, X.F. Is energy efficiency capitalized into home prices? Evidence from three U.S cities. J. Environ. Econ. Manag. 2016, 82, 104–124. [Google Scholar] [CrossRef]
- Baek, S.G. Plan for the Sustainability of Public Buildings through the Energy Efficiency Certification System: Case Study of Public Sports Facilities, Korea. Buildings 2021, 11, 589. [Google Scholar] [CrossRef]
- Obata, S.; Agostinho, F.; Almeida, C.M.; Giannetti, B.F. LEED certification as booster for sustainable buildings: Insights for a Brazilian context. Resour. Conserv. Recycl. 2019, 145, 170–178. [Google Scholar] [CrossRef]
- Ismaeel, W.S.E. Drawing the operating mechanisms of green building rating systems. J. Clean. Prod. 2018, 213, 599–609. [Google Scholar] [CrossRef]
- Saldaña-Márquez, H.; Gómez-Soberón, J.M.; Arredondo-Rea, S.P.; Gámez-García, D.C.; Corral-Higuera, R. Sustainable social housing: The comparison of the Mexican funding program for housing solutions and building sustainability rating systems. Build. Environ. 2018, 133, 103–122. [Google Scholar] [CrossRef]
- NABERS. What is NABERS? 2021. Available online: https://www.nabers.gov.au/ (accessed on 12 December 2021).
- NABERS. NABERS Sustainable Portfolio Index 2021. NSW Department of Planning, Industry, and Environment. 2021. Available online: https://www.nabers.gov.au/portfolio (accessed on 12 December 2021).
- Freeman, E. Strategic Management: A Stakeholder Approach; Pitman Co.: Boston, MA, USA, 1984. [Google Scholar]
- Perrini, F.; Russo, A.; Tencati, A.; Vurro, C. Deconstructing the Relationship between Corporate Social and Financial Performance. J. Bus. Ethics 2011, 102, 59–76. [Google Scholar] [CrossRef]
- Cornell, B.; Shapiro, A.C. Corporate stakeholders and corporate finance. Financ. Manag. 1987, 16, 5–14. [Google Scholar] [CrossRef]
- Preston, L.E.; O’Bannon, D.P. The corporate social-financial performance relationship: A typology and analysis. Bus. Soc. 1997, 36, 419–429. [Google Scholar] [CrossRef]
- Cochran, P.L.; Wood, R.A. Corporate Social Responsibility and Financial Performance. Acad. Manag. J. 1984, 27, 42–56. [Google Scholar]
- Spencer, B.A.; Taylor, G.S. A within and between analysis of the relationship between corporate social-responsibility and financial performance. Akron Bus. Econ. Rev. 1987, 18, 7–18. [Google Scholar]
- Jensen, G.R.; Mercer, J.M. Monetary policy and the cross-section of expected stock returns. J. Financ. Res. 2002, 25, 125–139. [Google Scholar] [CrossRef]
- Wang, Q.; Dou, J.; Jia, S. A meta-analytic review of corporate social responsibility and corporate financial performance: The moderating effect of contextual factors. Bus. Soc. 2016, 55, 1083–1121. [Google Scholar] [CrossRef]
- Leary, M.R.; Kowalski, R.M. Impression management: A literature review and two-component mode. Psychol. Bull. 1990, 107, 34. [Google Scholar] [CrossRef]
- Wang, Y.; Liu, J.; Hansson, L.; Zhang, K.; Wang, R. Implementing stricter environmental regulation to enhance eco-efficiency and sustainability: A case study of Shandong Province’s pulp and paper industry, China. J. Clean. Prod. 2011, 19, 303–310. [Google Scholar] [CrossRef]
- Khan, M.E.; Kok, N. The capitalization of green labels in the California housing market. Reg. Sci. Urban Econ. 2014, 47, 25–34. [Google Scholar] [CrossRef]
- Lee, C.L. Downside beta and valuation-based property returns. Pac. Rim Prop. Res. J. 2009, 15, 182–203. [Google Scholar]
- NSW Department of Planning, Industry and Environment. State Significant Projects. 2021. Available online: https://www.planning.nsw.gov.au/Assess-and-Regulate/State-Significant-Projects (accessed on 12 December 2021).
- NSW Treasury. Impact of 2020. 2020. Available online: https://www.treasury.nsw.gov.au/nsw-economy/about-nsw-economy (accessed on 10 December 2021).
- Greater Sydney Commission. A Metropolis of Three Cities. 2018. Available online: https://www.greater.sydney/metropolis-of-three-cities/introduction (accessed on 12 December 2021).
- Hendershott, P.H.; Lizieri, C.M.; Matysiak, G.A. The Workings of the London Office Market. Real Estate Econ. 1999, 27, 365–387. [Google Scholar] [CrossRef]
- Lizieri, C.; Pain, K. International Office Investment in Global Cities: The Production of Financial Space and Systemic Risk. Reg. Stud. 2013, 48, 439–455. [Google Scholar] [CrossRef]
- Bangura, M.; Lee, C.L. Housing price bubbles in Greater Sydney: Evidence from a submarket analysis. Hous. Stud. 2020, 37, 143–178. [Google Scholar] [CrossRef]
- E&Y. Mid-Tier Commercial Office Buildings in Australia: Research into Improving Energy Productivity. 2015. Available online: https://www.gbca.org.au/uploads/97/36449/Mid-tier%20Commercial%20Office%20Buildings%20Sector%20Report_FINAL.pdf (accessed on 20 January 2022).
- NSW Department of Planning. The Role of State Government in Facilitating Office Development in Sydney and Western Sydney, Bis Shrapnel. 2014. Available online: https://www.planning.nsw.gov.au/-/media/Files/DPE/Reports/the-role-of-state-government-in-facilitating-office-development-in-sydney-and-western-sydney-final-report-2014-08.pdf (accessed on 20 January 2022).
- NSW Government. NSW Government Resource Efficiency Policy. 2014. Available online: https://www.gbca.org.au/uploads/128/35968/NSW%20Government%20Resource%20Efficiency%20Policy.pdf?_ga=2.146127156.1818925645.1643781018-1211571556.1643781018 (accessed on 20 January 2022).
- NGLP. National Green Leasing Policy. Department of Agriculture, Water and Environment. 2010. Available online: https://www.environment.gov.au/system/files/energy/files/gpgnationalgreenleasingpolicy.pdf (accessed on 20 January 2022).
- DiPasquale, D.; Wheaton, W.C. Housing Market Dynamics and the Future of Housing Prices. J. Urban Econ. 1994, 35, 1–27. [Google Scholar] [CrossRef]
- Lucas, R.E., Jr. Adjustment costs and the theory of supply. J. Political Econ. 1967, 75, 321–334. [Google Scholar] [CrossRef]
- RBA. Unemployment: Its Measurement and Types; Reserve Bank of Australia: Sydney, Australia, 2022. Available online: https://www.rba.gov.au/education/resources/explainers/unemployment-its-measurement-and-types.html#:~:text=An%20increase%20in%20cyclical%20unemployment,would%20contribute%20to%20lower%20inflation (accessed on 22 February 2022).
- Al-Masum, A.; Lee, C.L. Modelling housing prices and market fundamentals: Evidence from the Sydney housing market. Int. J. Hous. Mark. Anal. 2019, 12, 746–762. [Google Scholar] [CrossRef]
- Abelson, P.; Joyeux, R.; Milunovich, G.; Chung, D. Explaining House Prices in Australia: 1970–2003. Econ. Rec. 2005, 81, S96–S103. [Google Scholar] [CrossRef]
- Svensson, L.E.O. Inflation targeting as a monetary policy rule. J. Monet. Econ. 1999, 43, 607–654. [Google Scholar] [CrossRef] [Green Version]
- Lee, C.L.; Lee, M.-L. Do european real estate stocks hedge inflation? Evidence from developed and emerging markets. Int. J. Strat. Prop. Manag. 2014, 18, 178–197. [Google Scholar] [CrossRef] [Green Version]
- Lee, C.L.; Stevenson, S.; Lee, M.-L. Low-frequency volatility of real estate securities and macroeconomic risk. Account. Financ. 2017, 58, 311–342. [Google Scholar] [CrossRef]
- Gyourko, J.; Linneman, P. Owner-occupied homes, income-producing properties, and REITs as inflation hedges: Empirical findings. J. Real Estate Econ. Financ. 1988, 1, 347–372. [Google Scholar] [CrossRef]
- Glascock, J.L.; Lu, C.; So, R.W. REIT returns and inflation: Perverse or reverse causality effects? J. Real Estate Financ. Econ. 2002, 24, 301–317. [Google Scholar] [CrossRef]
- Hoesli, M.; Lizieri, C.; MacGregor, B. The Inflation Hedging Characteristics of US and UK Investments: A Multi-Factor Error Correction Approach. J. Real Estate Financ. Econ. 2007, 36, 183–206. [Google Scholar] [CrossRef] [Green Version]
- Lee, C.L. The inflation-hedging characteristics of Malaysian residential property. Int. J. Hous. Mark. Anal. 2014, 7, 61–75. [Google Scholar] [CrossRef]
- PCA (n.d.). Office Vacancies and Demand|Property Council of Australia. Available online: https://research.propertycouncil.com.au/data-room/office (accessed on 29 January 2022).
- Newell, G.; Lee, C.L. Influence of the corporate social responsibility factors and financial factors on REIT performance in Australia. J. Prop. Invest. Financ. 2012, 30, 389–403. [Google Scholar] [CrossRef]
- Newell, G. The strategic significance of environmental sustainability by Australian LPTs. J. Prop. Invest. Financ. 2008, 26, 522–540. [Google Scholar] [CrossRef]
- Hijjawi, M.; Lee, C.L.; Marzuki, J. CEO Overconfidence and Corporate Governance in Affecting Australian Listed Construction and Property Firms’ Trading Activity. Sustainability 2021, 13, 10920. [Google Scholar] [CrossRef]
- ABS. Managed Funds, Australia, Mar 2007. Canberra, Australia, Australian Bureau of Statistics; ABS: Canberra, Australia, 2007.
- Lee, C.L. Volatility Transmission in Australian REIT Futures. J. Real Estate Portf. Manag. 2009, 15, 221–238. [Google Scholar] [CrossRef]
- Jackson, C.; Orr, A. The embeddedness of sustainability in real estate investment decision-making. J. Eur. Real Estate Res. 2021, 14, 362–380. [Google Scholar] [CrossRef]
- Warren, C. Measures of environmentally sustainable development and their effect on property asset value: An Australian perspective. Prop. Manag. 2010, 28, 68–79. [Google Scholar] [CrossRef]
- Ellison, L.; Sayce, S. Assessing sustainability in the existing commercial property stock: Establishing sustainability criteria relevant for the commercial property investment sector. Prop. Manag. 2007, 25, 287–304. [Google Scholar] [CrossRef]

| NABERS Rating | Definition of NABERS Rating |
|---|---|
| One Star (*) | Making a start |
| Two Stars (**) | Below average |
| Three Stars (***) | Average |
| Four Stars (****) | Good |
| Five Stars (*****) | Excellent |
| Six Stars (******) | Market leading |
| Performance Index | Annualised Index before CBDP | Annualised Index after CBDP | Annualised Risk before CBDP | Annualised Risk after CBDP | Annualised Risk-Adjusted Performance before CBDP (Return/Risk) | Annualised Risk-Adjusted Performance after CBDP (Return/Risk) |
|---|---|---|---|---|---|---|
| Total Return | 9.71% | 9.58% | 3.50% | 1.94% | 2.77% | 4.94% |
| Income Return | 6.89% | 6.11% | 0.21% | 0.45% | 32.81% | 13.58% |
| Capital Growth | 2.65% | 3.29% | 3.47% | 1.77% | 0.76% | 1.86% |
| Performance Index | Annualised Risk-Adjusted Performance before CBDP (0–3.5 Stars) | Annualised Risk-Adjusted Performance before CBDP (4–6 Stars) | Annualised Risk-Adjusted Performance after CBDP (0–3.5 Stars) | Annualised Risk-Adjusted Performance after CBDP (4–6 Stars) |
|---|---|---|---|---|
| Total Return | 2.04% | 1.98% | 4.85% | 6.78% |
| Income Return | 12.85% | 10.61% | 10.81% | 14.90% |
| Capital Growth | 0.52% | 0.57% | 2.08% | 2.95% |
| Performance Index | Annualised Risk-Adjusted Performance before CBDP (0–3.5 Stars) | Annualised Risk-Adjusted Performance before CBDP (4–6 Stars) | Annualised Risk-Adjusted Performance after CBDP (0–3.5 Stars) | Annualised Risk-Adjusted Performance after CBDP (4–6 Stars) |
|---|---|---|---|---|
| Total Return | 1.25% | 2.48% | 4.81% | 7.04% |
| Income Return | 9.81% | 10.19% | 10.08% | 14.20% |
| Capital Growth | (0.58%) | (0.16%) | 1.84% | 2.70% |
| Performance Index | Annualised Risk-Adjusted Performance before CBDP (0–3.5 Stars) | Annualised Risk-Adjusted Performance before CBDP (4–6 Stars) | Annualised Risk-Adjusted Performance after CBDP (0–3.5 Stars) | Annualised Risk-Adjusted Performance after CBDP (4–6 Stars) |
|---|---|---|---|---|
| Total Return | 2.05% | 2.12% | 5.38% | 7.20% |
| Income Return | 18.49% | 17.90% | 11.92% | 13.33% |
| Capital Growth | 0.48% | 0.56% | 2.19% | 3.08% |
| Performance Index | Annualised Risk-Adjusted Performance before CBDP (0–3.5 Stars) | Annualised Risk-Adjusted Performance before CBDP (4–6 Stars) | Annualised Risk-Adjusted Performance after CBDP (0–3.5 Stars) | Annualised Risk-Adjusted Performance after CBDP (4–6 Stars) |
|---|---|---|---|---|
| Total Return | 1.04% | 0.79% | 3.23% | 3.45% |
| Income Return | 8.90% | 6.10% | 6.88% | 13.50% |
| Capital Growth | (0.75%) | (0.68%) | 1.41% | 1.50% |
| Performance Index | Green vs. Non-Green in the CBD Market before CBDP | Green vs. Non-Green in the CBD Market after CBDP | Green vs. Non-Green in the Non-CBD Market before CBDP | Green vs. Non-Green in the Non-CBD Market after CBDP |
|---|---|---|---|---|
| Total Return | 0.31 | 2.62 *** | 2.91 *** | 1.62 * |
| Income Return | 1.32 | 7.78 *** | 3.89 *** | 5.92 *** |
| Capital Growth | 0.50 | 1.69 * | 1.42 | 0.58 |
| Performance Index | Green vs. Non-Green in the Prime Market before CBDP | Green vs. Non-Green in the Prime Market after CBDP | Green vs. Non-Green in the Secondary Market before CBDP | Green vs. Non-Green in the Secondary Market after CBDP |
|---|---|---|---|---|
| Total Return | 0.68 | 2.65 *** | 0.49 | 1.45 * |
| Income Return | 1.00 | 5.85 *** | 2.27 ** | 6.03 *** |
| Capital Growth | 0.51 | 1.20 | 0.06 | 0.68 |
| City | Annualised Total Return before CBDP | Annualised Total Return after CBDP | Annualised Risk before CBDP | Annualised Risk after CBDP | Annualised Risk-Adjusted Performance before CBDP | Annualised Risk-Adjusted Performance after CBDP |
|---|---|---|---|---|---|---|
| Sydney (0–3.5) | 8.91% | 13.65% | 4.08% | 4.16% | 2.18% | 3.28% |
| Sydney (4–6) | 8.94% | 12.19% | 4.69% | 2.36% | 1.91% | 5.17% |
| Melbourne (0–3.5) | 9.45% | 11.36% | 5.01% | 2.69% | 1.89% | 4.22% |
| Melbourne (4–6) | 8.07% | 13.01% | 3.35% | 2.27% | 2.41% | 5.73% |
| Brisbane (0–3.5) | 11.55% | 7.87% | 7.14% | 1.47% | 1.62% | 5.35% |
| Brisbane (4–6) | 11.60% | 8.08% | 1.19% | 1.41% | 9.75% | 5.73% |
| Perth (0–3.5) | 11.47% | 4.66% | 1.34% | 2.58% | 8.56% | 1.81% |
| Perth (4–6) | 3.64% | 7.20% | 4.40% | 2.24% | 0.83% | 3.21% |
| Canberra (0–3.5) | 8.71% | 5.14% | 6.04% | 1.44% | 1.44% | 3.57% |
| Canberra (4–6) | 7.49% | 9.56% | 3.43% | 1.36% | 2.18% | 7.03% |
| Interest Rate (%) | Unemployment Rate (%) | Precinct Total Stock (m2) | Precinct Net Absorption (m2) | Total Return (0–3.5 Stars) (%) | Total Return (4–6 Stars) (%) | |
|---|---|---|---|---|---|---|
| Mean | 4.74 | 6.24 | 973,137 | 2755 | 2.11 | 2.69 |
| Median | 4.75 | 5.66 | 500,611 | 1088 | 2.47 | 2.81 |
| Mode | 4.75 | 6.16 | 282,377 | 0 | 2.46 | 2.90 |
| Standard Dev. | 2.87 | 1.68 | 1,318,330 | 16,167 | 2.45 | 1.92 |
| Minimum | 0.1 | 4.32 | 135,833 | −94,481 | −3.30 | −2.79 |
| Maximum | 16.75 | 11.18 | 4,838,502 | 93,873 | 10.54 | 6.00 |
| Dependent Variable: Total Return | Non-Green (0–3.5 Stars) | Green (4–6 Stars) | ||
|---|---|---|---|---|
| Coefficient | t-Stat | Coefficient | t-Stat | |
| Interest rate | 0.09 | 0.84 | 0.10 | 0.16 |
| Unemployment | −1.20 | −3.54 *** | −0.71 | −2.18 ** |
| Precinct total stock | 0.00 | 0.16 | 0.00 | 0.07 |
| Precinct net absorption | 0.00 | 4.60 *** | 0.00 | 3.16 *** |
| Time Dummy | 0.02 | 1.67 | 0.01 | 1.98 ** |
| Constant | 0.06 | 0.84 | 0.04 | 0.18 |
| Loglikelihood | 181.57 | 177.47 | ||
Publisher’s Note: MDPI stays neutral with regard to jurisdictional claims in published maps and institutional affiliations. |
© 2022 by the authors. Licensee MDPI, Basel, Switzerland. This article is an open access article distributed under the terms and conditions of the Creative Commons Attribution (CC BY) license (https://creativecommons.org/licenses/by/4.0/).
Share and Cite
Lee, C.L.; Gumulya, N.; Bangura, M. The Role of Mandatory Building Efficiency Disclosure on Green Building Price Premium: Evidence from Australia. Buildings 2022, 12, 297. https://doi.org/10.3390/buildings12030297
Lee CL, Gumulya N, Bangura M. The Role of Mandatory Building Efficiency Disclosure on Green Building Price Premium: Evidence from Australia. Buildings. 2022; 12(3):297. https://doi.org/10.3390/buildings12030297
Chicago/Turabian StyleLee, Chyi Lin, Nicholas Gumulya, and Mustapha Bangura. 2022. "The Role of Mandatory Building Efficiency Disclosure on Green Building Price Premium: Evidence from Australia" Buildings 12, no. 3: 297. https://doi.org/10.3390/buildings12030297
APA StyleLee, C. L., Gumulya, N., & Bangura, M. (2022). The Role of Mandatory Building Efficiency Disclosure on Green Building Price Premium: Evidence from Australia. Buildings, 12(3), 297. https://doi.org/10.3390/buildings12030297
