Next Article in Journal
Research on Safety Risk Management of a Steel Bracing System Based on Catastrophe Theory
Next Article in Special Issue
Mechanical Properties and Absorption of High-Strength Fiber-Reinforced Concrete (HSFRC) with Sustainable Natural Fibers
Previous Article in Journal
A Review of the Durability-Related Features of Waste Tyre Rubber as a Partial Substitute for Natural Aggregate in Concrete
Previous Article in Special Issue
Nonlinear Response of RC Columns Subjected to Equal Energy-Double Impact Loads
 
 
Font Type:
Arial Georgia Verdana
Font Size:
Aa Aa Aa
Line Spacing:
Column Width:
Background:
Article

Combined Gaussian Local Search and Enhanced Comprehensive Learning PSO Algorithm for Size and Shape Optimization of Truss Structures

1
Center of Excellence in Applied Mechanics and Structures, Department of Civil Engineering, Chulalongkorn University, Bangkok 10330, Thailand
2
Faculty of Engineering, University of Architecture Ho Chi Minh City, 196 Pasteur Street, District 3, Ho Chi Minh 700000, Vietnam
*
Author to whom correspondence should be addressed.
Buildings 2022, 12(11), 1976; https://doi.org/10.3390/buildings12111976
Submission received: 25 September 2022 / Revised: 24 October 2022 / Accepted: 7 November 2022 / Published: 14 November 2022

Abstract

This paper proposes the use of enhanced comprehensive learning particle swarm optimization (ECLPSO), combined with a Gaussian local search (GLS) technique, for the simultaneous optimal size and shape design of truss structures under applied forces and design constraints. The ECLPSO approach presents two novel enhancing techniques, namely perturbation-based exploitation and adaptive learning probability, in addition to its distinctive diversity of particles. This prevents the premature convergence of local optimal solutions. In essence, the perturbation enables the robust exploitation in the updating velocity of particles, whilst the learning probabilities are dynamically adjusted by ranking information on the personal best particles. Based on the results given by ECLPSO, the GLS technique takes data from the global best particle and personal best particles in the last iteration to generate samples from a Gaussian distribution to improve convergence precision. A combination of these techniques results in the fast convergence and likelihood to obtain the optimal solution. Applications of the combined GLS-ECLPSO method are illustrated through several successfully solved truss examples in two- and three-dimensional spaces. The robustness and accuracy of the proposed scheme are illustrated through comparisons with available benchmarks processed by other meta-heuristic algorithms. All examples show simultaneous optimal size and shape distributions of truss structures complying with limit state design specifications.

1. Introduction

Structural optimization uses computing techniques toward sustainability that achieves not only economical designs of structures and infrastructures (minimum resource consumption) but also ones with integrity (public safety and functionality). Over the past decades, this field has gained increasing interest and achievements in scientific research and engineering applications. Structural optimization has been successfully applied to the designs of many structures, including trusses, beams, plates, and shells. Among them, the optimal design of truss structures is generally divided into the three main problems, namely size, shape, and/or topology optimizations. Specifically, size optimization considers cross-sectional areas of truss members as variables, whilst shape optimization takes nodal coordinates as the design variables. Topology optimization determines whether to remove or maintain discrete elements (volume fraction control) within the domain. The simultaneous optimization of size and shape provides a more economical design than its individual (either size or layout) counterparts. The seminal work of Haftka and Grandhi [1], including the comprehensive reviews [2,3,4,5], laid the groundwork for methods and applications in shape optimization. The generic formulation of these problems minimizes an objective function (e.g., total volume or weight presenting the cost of a structure), subjected to the constraints describing design, ultimate (permissible) strength, and/or serviceability criteria.
Mathematical programming-based approaches [6,7,8] develop the optimality criteria techniques for the solutions of general optimization problems that involve the calculation of implicit gradient functions. This poses difficulties, especially when considering challenging non-convex (and/or non-smooth) optimization problems. The presence of such conditions often leads to pitfalls such as the premature convergence of local optimal solutions, and the performance of standard solution techniques depends on specific parametric initialization.
With the bypassing of differential (gradient) operations in mathematics, meta-heuristic optimization methods, based on nature-inspired techniques, have been recently developed to approximate the solutions of optimization programs. For instance, Wu and Chow [9] utilized a genetic algorithm (GA) for the combined size and layout optimization of truss structures involving discrete size and continuous configuration variables. Soh and Yang [10] adopted the GA to perform simultaneous size and shape optimization of steel bridge trusses. Kaveh and Talatahari [11] carried out a layout optimization using an improved charged system search (CSS) algorithm. Miguel and Miguel [12] employed the two meta-heuristic harmony search (HS) and firefly algorithm (FA) methods to process the simultaneous size and geometry optimization of steel trusses under dynamic constraints. Ho-Huu et al. [13] proposed a new version of differential evolution (DE) for layout optimization of discrete size trusses under displacement and stress conditions. Azad et al. [14] employed a modified big bang-big crunch algorithm to simultaneously solve the size and shape optimization of truss structures under dynamic excitations. Ho-Huu et al. [15] developed a novel DE to process the size and shape optimization problems for truss structures with frequency constraints. Nguyen-Van et al. [16] hybridized the DE and symbiotic organisms search (SOS) methods to concurrently improve the solution for size and shape truss optimization under multiple frequency constraints. Inspired by the success of AlphaGo, Luo, et al. [17] applied a Markov decision process (MDP) model, and a two-stage Monte Carlo tree search (MCTS) for the optimal truss layout, simultaneously considering topology, geometry, and bar sizes.
Meta-heuristic algorithms generally consist of a series of trial-and-error processes to find the optimal solution of optimization problems within the constructed population. The word “meta” describes beyond or higher level [18,19]. The meta-heuristic algorithm is classified as a population-based (or trajectory-based) technique, containing two subpopulation exploitation and exploration phases [20,21]. The exploitation ability searches for solutions in a local area by using information of the good local solution. Meanwhile, the exploration constructs the search space on global positions to produce the global optimum. Reaching a good balance between the exploration and exploitation of sample positions is important for any meta-heuristic method, to escape the premature convergence of local optima, increasing the likelihood of accurate optima.
As described in no-free-lunch theorems [22], no meta-heuristic method ensures the optimality of solutions in the presence of non-convex and/or non-smooth conditions often encountered when solving practical-scale problems. Three underlying drawbacks are addressed. First, a standard meta-heuristic algorithm is often trapped into local optima leading to the premature convergence of inaccurate design solutions or even failure to attend. Second, the final design depends on the preset initial parameters, as well as some stochastic (random) values constructed during the optimization process, yielding unreliable (nonrepetitive) design solutions. Third, solving complex problems (in the presence of non-convex and/or non-smooth variable domains) requires a high number of particles and numerical simulations. The performance of algorithms is rather problem-dependent. An approach providing a good optimal design in one application does not necessarily yield an optimal solution in another.
Many meta-heuristic algorithms have been introduced with underlying exploitation and exploration abilities. The particle swarm optimization (PSO) [23], being a swarm-intelligence approach, emulates the movement or social behavior of a bird flock. The PSO constructs a set of particles in the population, where their positions are iteratively updated through the movement (velocity functions) learnt from the global best particle. However, the premature local optima are often encountered by the standard PSO method, as its social update components do not sufficiently work. Various new techniques have been incorporated with the original PSO to enhance its global search ability and overcome local optimal pitfalls.
Our recent work successfully applied a variant version of the PSO, called comprehensive learning particle swarm optimization (CLPSO), for the design of steel structures [24]. In the CLPSO [25], the learning technique enables cross-positions between the sets of best swarm particles in each dimensional space, leading to the likelihood of overcoming locally optimal searches and premature termination of undesired non-optimal but feasible solutions. The proposed scheme followed a learning probability function that defined the cooperative responses among swarm populations. However, this strategy did not improve the exploitation ability to perform deep local searches around the best global position.
To improve the searching mechanism and exploitation ability of standard CLPSO, this paper proposes an enhanced CLPSO (ECLPSO), combined with a Gaussian local search (GLS), termed the GLS-ECLPSO method to perform simultaneous size and shape optimization of structures under applied forces. The two enhancing techniques [26] underlying the ECLPSO, namely normative knowledge and new adaptive learning probability, were incorporated with the CLPSO. The former technique determines whether the algorithm needs to improve its exploitation ability using perturbation-based exploitation, whilst the latter replaces the original learning probability with new functions, letting individual particles learn from ranking information of the personal best positions in search spaces. The enhanced exploitation and exploration abilities underpinning the ECLPSO, therefore, obtain improved optimal solutions, even when considering challenging non-convex optimization problems.
In addition to the ECLPSO, the GLS applies a bell-curved shape of Gaussian distribution to exploit the particles in a central field, further improving solution optimality. The GLS adopts information from the global best particle and samples from personal best particles to better converge on an accurate optimal solution. Random particles are constructed around the global best position based on the Gaussian distribution function. We illustrate applications of the proposed GLS-ECLPSO method using a few optimal size and shape designs of two- and three-dimensional truss structures. The results show superior performance in capturing the accurate optimal design for truss structures with modest computing efforts compared with standard techniques.

2. Size and Shape Optimization Problem

This section describes the simultaneous size and shape optimization problem that minimizes the cost function, described by the total weight W ( A , x , y , z ) of (planar or space) truss structures simultaneously subjected to ultimate strength and serviceability conditions. The structural optimization contains the size (cross-sectional area) variables A n e =   [ A 1 , , A n e ] of ne members (viz., m { 1 , , n e } ) and the shape variables, including the member lengths L n e =   [ L 1 , , L n e ] , written as functions of unknown nodal coordinates, ( x , y , z ) n n × n n × n n =   [ ( x 1 , y 1 , z 1 ) , , ( x n n , y n n , z n n ) ] , for n { 1 , , n n } . The practical design classifies the ng independent groups of members, consisting of similar sizes using technological constraints [27,28], namely A m = g = 1 n g Q m , g a g for m { 1 , , n e } . The self-evident matrix Q n e , n g collects binary parameters indicating either the m-th member lying within (viz., Q m , g = 1 ) or outside ( Q m , g = 0 ) the g-th group.
The optimization formulation is therefore written in terms of the unknown (independent) design area variables a n g =   [ a 1 , , a n g ] and nodal coordinates ( x , y , z ) n n × n n × n n , as follows:
M i n i m i z e   W ( a , x , y , z ) = m = 1 n e ( g = 1 n g Q m , g . a g . ρ g ) . L m ( x , y , z ) Subject   to   { g j ( a , x , y , z ) 0 j { 1 , , n c } a g , m i n a g a g , max g { 1 , , n g }  
where L m ( x , y , z ) is the m-th member length. For each g-th member group, the material properties define the density ρ g , minimum available area size a g , min , and maximum area size a g , max . The design constraints, g j ( a , x , y , z ) 0 for j { 1 , , n c } , imply the permissible stress (e.g., σ m σ m p e r m i s s i b l e ) and serviceability (limited displacement and/or natural frequency, viz., δ n δ n l i m i t ) criteria. The static (stress, σ m ) and kinematic (serviceability, δ n ) responses are described as functions of design variables, namely cross-sectional areas (a) and nodal coordinates (x,y,z).
Whilst the pin-connected trusses form the focus of this study, applications on more general beam and frame structures can also be considered. In fact, the optimization problem in Equation (1) remains rigorous, where the constraints g j ( a , x , y , z ) 0 describe the permissible stresses and/or limited displacements at some specified locations. In contrast to pin-connected trusses, stresses are additionally presented by the generalized flexural forces at member ends. A similar set of design variables (a,x,y,z) is processed.
The formulation in Equation (1) belongs to a challenging class of nonlinear programming (NLP) problems in the presence of non-convex and non-smooth constraints [1]. This can be converted to an unconstrained nonlinear equation using the penalty function measuring the constraint violations by:
W = W ( a , x , y , z ) ( 1 + C ) ε
where C = j = 1 n c max ( g j ( a , x , y , z ) , 0 ) is a constraint penalty function and ε a positive penalty scalar. The solution to the unconstrained nonlinear formulation in Equation (2) presents the optimal size and shape design of structures written in Equation (1). The ECLPSO method combined with the GLS strategy was developed to provide a solution to the problem in Equation (2).

3. Enhanced Comprehensive Learning Particle Swarm Optimization

3.1. Comprehensive Learning PSO

Similar to standard PSO algorithms [23], the CLPSO method [25] randomly constructs the swarm population of np particles in a stochastic fashion, namely X p n d = ( X p , d | d { 1 , , n d } ) for p { 1 , , n p } of the design variables X n d in nd dimensions. The iterative procedures are performed to update the new position X p n e x t n d of the p-th generic particle by
X p n e x t = X p + V p n e x t
where the new velocity V p n e x t n d defines changes in the particle position X p from the current to next step iteration. The velocity V p n e x t of the p-th particle satisfies the following random function:
V p n e x t = w p V p + c 1 . r a n d 1 p . ( X p b e s t X p ) + c 2 . r a n d 2 p . ( X g l o b a l X p )
where the acceleration weight c1 attracts X p toward the best position X p b e s t n d = ( X p , d b e s t | d { 1 , , n d } ) (viz., ones associated with the best objective value at its own p-th particle for all time steps); c2 is the acceleration weight associated with searches around the global best position X g l o b a l n d = ( X d g l o b a l | d { 1 , , n d } ) ; r a n d 1 p and r a n d 2 p are the random numbers uniformly selected within the interval of [0, 1]; and w is the inertia weight controlling the excessive momentum in particles.
Comprehensive learning [25] determines the best position X p b e s t in Equation (3) through the new learning exemplar X p , f b e s t = ( X p , f ( d ) b e s t | d { 1 , , n d } ) . For the p-th particle, the learning exemplar X p , f b e s t is initialized at the best location X p b e s t . At the d-th dimension, the location of the best particle X p = f ( d ) , d b e s t is indicated by the particle index f(d) through the learning probability searches across all np particles. The exemplar X p , f b e s t then explores for each d-th dimension its new X p , f ( d ) b e s t from one of the two best particles ( X p , f 1 ( d ) b e s t , X p , f 2 ( d ) b e s t ) , where X p , f 1 ( d ) b e s t X p , f 2 ( d ) b e s t . Each of X p , f 1 ( d ) b e s t and X p , f 2 ( d ) b e s t is randomly selected from the X p b e s t , namely ( X p = 1 , d b e s t , , X p = n p , d b e s t ) . The index f(d) is set to either f1(d) or f2(d) associated with the more optimal objective function, min ( W ( X p = f 1 ( d ) b e s t ) , W ( X p = f 2 ( d ) b e s t ) ) . The new exemplar at the d-th dimension is updated by X p , f ( d ) b e s t = X p = f ( d ) , d b e s t . All nd dimensions are explored to yield the new direction X p , f b e s t of the p-th particle. A schematic expression of the comprehensive learning strategy constructing the updating position X p , f b e s t of the p-th particle is depicted in Figure 1.
For each p-th particle, the comprehensive searches permit its best exemplars X p b e s t to learn from those of other particles in the same dimension. This feature enables the CLPSO to construct a diverse (better-quality) swarm and have global exploration ability of search spaces. The CLPSO assists particles in avoiding local optima pitfalls, and therefore, increases the likelihood of capturing accurate optimal design solutions.
In comprehensive learning, the exemplar at each dimension is randomly selected according to the learning probability function Pcp, described in Equation (5) [25]. More explicitly, for each d-th dimension, the learning probability function Pcp determines the new learning position of the exemplar X p , f ( d ) b e s t = X p = f ( d ) , d b e s t of the p-th particle, only when the random number within an interval [0, 1] (called rand) is less than the value of the function Pcp. Otherwise, the exemplar remains at its best position, namely X p , f ( d ) b e s t = X p , d b e s t . In a special case when all exemplars of the p-th particle are at their current best values X p , d b e s t , the new position X p , f b e s t takes one of its exemplars randomly learnt from another particle X p b e s t at the same d-th dimension. The comprehensive learning strategy iteratively processes the best position X p b e s t (i.e., X p , f b e s t = X p b e s t ) of the p-th particle, updated in Equations (2) and (3) for all nd dimensions.
The function Pcp takes different values for different particles that do not vary during the optimization iteration. For instance, the values of Pcp in Equation (5) for np = 20, 30, 40, and 50 particles are plotted in Figure 2.
P c p = 0.05 + 0.45 ( exp ( 10 ( p 1 ) n p 1 ) 1 ) ( exp ( 10 ) 1 )
The CLPSO performs comprehensive learning when the objective function does not consecutively improve for more than refreshing gap, rgap (e.g., rgap = 5), iterations [25]. The comprehensive searches for the new learning location f(d) are described by the flowchart in Figure 3.

3.2. Perturbation-Based Exploitation

To improve the exploitation ability of particles, an enhanced version of the CLPSO [26], called the ECLPSO, implements a normative knowledge structure, detailed in Table 1. The normative knowledge adopts a dimensional interval to all personal best positions of the population. To employ perturbation-based exploitation, a certain condition in the normative knowledge is made for the decision of when the exploitation is performed effectively, and which region is focused.
The two lower P d _ and upper P d ¯ bounds to all personal best positions X p b e s t at the d-th dimension are defined by:
P d _ = m i n { X 1 , d b e s t , X 2 , d b e s t , , X n p , d b e s t }
P d ¯ = m a x { X 1 , d b e s t , X 2 , d b e s t , , X n p , d b e s t }
The perturbation-based exploitation improves the exploitation and accuracy of the CLPSO algorithm. This is applied to the standard CLPSO when the conditions stated in Equation (8) are satisfied. Then, the velocity is updated by Equation (9), now incorporating the perturbation-based exploitation term [26].
{ P d ¯ P d _ α ( X d max X d min ) P d ¯ P d _ β
V p n e x t = w P b E V p + c 1 . r a n d 1 p . ( X p , f b e s t + η ( Γ X p , f b e s t ) X p ) + c 2 . r a n d 2 p . ( X g l o b a l X p ) ,
where X s max and X s min are the maximum and minimum positions at the d-th dimension, respectively; α is the relative ratio (which equals to 0.01); β is the small absolute bound (which is set as 2); η is the perturbation coefficient (which is constructed randomly from a normal distribution with the mean value of 1 and standard deviation of 0.65); and wPbE is the inertia weight (which is set as 0.5).
Each p-th particle moves toward X p , f b e s t with a perturbation term of η ( Γ X p , f b e s t ) , where Γ = P d ¯ P d _ 2 at the d-th dimension. The perturbation term can be considered in two ways. First, it is obvious that P d _ P d ¯ 2 P d ¯ + P d _ 2 X p , f b e s t P d ¯ P d _ 2 , and the perturbation term is proportional to a normative interval size of P d ¯ P d _ . The smaller the interval size, the smaller the perturbation. Second, for the global optimal at the d-th dimension (i.e., X p * is often close to the normative interval center of P d ¯ + P d _ 2 ), the perturbation term is proportional to the distance between X p and P d ¯ + P d _ 2 , namely X p , f b e s t being closer to the interval center.
As a result, the velocity in Equation (9) adaptively determines the local search granularity based on the interval size as well as the distance between exemplar position and the interval center of the dimension. As Equation (9) pulls each particle toward some position other than the position of the d-th dimension, a better solution can be expected around the interval. When the description in Equation (8) is not satisfied, the standard velocity given in Equation (4) is adopted. The perturbation-based exploitation process is depicted in Figure 4.

3.3. Adaptive Learning Probability

Learning probabilities primarily capture an exemplar index in the CLPSO algorithm. Based on the particle index, these do not generally vary during the design iteration. The static learning probability often causes some difficulties in converging to an optimal solution. The ECLPSO method proposes a new adaptive learning probability function that is dynamically adjusted according to ranking information from a set of personal best particles [26]. The new adaptive learning probabilities in Equation (10) are adopted for the replacement of Equation (5) from the standard CLPSO:
P c p = L min + ( L max L min ) exp ( 10 ( K p 1 ) n p 1 ) 1 exp ( 10 ) 1
where
L max = L min + 0.25 + 0.45 log ( n d + 1 ) ( M i t e r + 1 )
L min is a positive scalar of 0.05 and M i t e r is the number of dimensions (i.e., when Equation (8) is satisfied before or during an iteration iter). Similar to Equation (5), the new function in Equation (10) incorporates the ranking parameter K p that is defined by sorting the personal best fitness value in an ascending order. When the particle presents the best fitness value compared with others, its rank reads the value of 1 (Kp = 1). On the other hand, its rank reads the total number of population np (Kp = np) when the particle shows the worst fitness value.
To avoid premature solution convergence, an adjustment to L max in Equation (11) is required to for a good balance between exploration and exploitation of search spaces. More explicitly, a small L max value provides good exploration, whilst a large value supports exploitation procedures. In Equation (11), L max = 0.3 reads the minimum value, when M i t e r = 0 . Otherwise, L max = 0.75 takes the maximum value, when M i t e r = n d . The presence of adaptive learning probability therefore enhances the exploitative ability of the population and accelerates solution convergence. This yields the main computational advantage of the ECLPSO, which overcomes the poor exploitation problem in standard CLPSO schemes.

4. Gaussian Local Search Strategy

The nature of the Gaussian distribution, unlike uniformity, is a bell-curved shape. It exploits more weights in the central field and improves the chance of finding accurate optimal solutions. The Gaussian (called normal) distribution denoted by N ( μ ,     σ 2 ) is characterized by the mean µ and variance σ2 values, as follows:
f ( x ) = 1 2 π σ 2 exp ( ( x μ ) 2 2 σ 2 ) ,         ( σ > 0 )
The present ECLPSO method applies the GLS strategy to define the deep local searches around X g l o b a l = ( X d g l o b a l | d { 1 , , n d } ) and X p b e s t = ( X p , d b e s t | d { 1 , , n d } ) . The GLS maps out the positions X p n e x t , within the interval of [ X d min , X d max ] at the d-th dimension. A series of the new locations X p n e x t are constructed based on the Gaussian probability density function to test the global best X g l o b a l . In essence, the best global X g l o b a l remains rigorous when its objective function W ( X g l o b a l ) continues to present the most optimum, viz., W ( X g l o b a l ) W ( X p n e x t ) . Otherwise, the new global best position is updated by X g l o b a l = X p n e x t , associated with W ( X g l o b a l ) > W ( X p n e x t ) .
The exemplars X p n e x t generated using the Gaussian probability density function in Equation (12), with the mean μ = X g l o b a l and variance σ 2 = | X g l o b a l X p b e s t | values for 1000 random samples, are depicted in Figure 5, where
X p n e x t N ( μ ,     σ 2 ) = N ( X g l o b a l ,     | X g l o b a l X p b e s t | )
The figure graphically illustrates the GLS strategy that constructs a series of samples X p n e x t with a normal distribution around X g l o b a l .
The ECLPSO method is turned into the GLS scheme when the current iteration iter reaches 80% of the total number of iterations (max_iter), namely iter ≥ 0.8 × max_iter. The positions X p n e x t given in Equation (13) replace the velocities V p n e x t and the positions X p n e x t to construct the next position. The GLS scheme performs precise local searches around the global best X g l o b a l , and therefore enhances the exploitative ability underlying the ECLPSO. The total number of iterations, max_iter, is preset to a sufficiently large value that ensures convergence to accurate optimal solutions.

5. Optimization Procedure

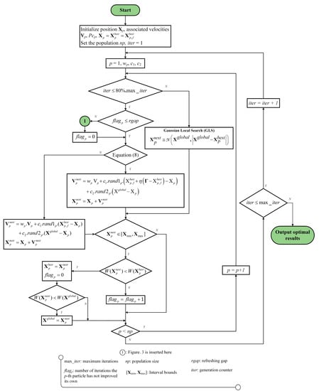
The combined ECLPSO and GLS, or GLS-ECLPSO, method, is summarized by the flowchart in Figure 6. The pseudocode is provided in the following section.
  • STEP 0: Initial swarm population
    • Construct the initial swarm population X p for p { 1 , , n p } .
    • Perform the comprehensive learning searches.
  • STEP 1: Enhanced CLPSO
    • Determine the velocities V p n e x t in Equation (9) if the conditions in Equation (8) satisfy; otherwise, the velocities V p n e x t read Equation (4).
    • Update the new positions X p n e x t in Equation (3) and associated objective functions W ( X p n e x t ) .
    • Determine the best position X p b e s t of the p-th particle. If there is no improvement in W ( X p b e s t ) for more than rgap consecutive swarm iterations, perform the comprehensive learning searches for the new p-th best position X p b e s t .
    • Determine the global best position X g l o b a l over the entire swarm population.
    • Reiterate the ECLPSO processes in STEP 1. When iter ≥ 0.8 × max_iter, perform the GLSs at STEP 2.
  • STEP 2: Gaussian local searches
    • Perform the GLSs to construct the samples X p n e x t in Equation (13) using the Gaussian distribution function in Equation (12).
    • Test the global best position X g l o b a l . If W ( X g l o b a l ) > W ( X p n e x t ) , update X g l o b a l = X p n e x t .
    • Repeat STEP 2 until iter = max_iter.

6. Illustrative Examples

The applications of the proposed GLS-ECLPSO method are illustrated for the optimal size and shape designs of planar and spatial truss structures. Four examples [13,29,30,31,32,33,34,35,36,37], consisting of different geometries and sizes, have generally been adopted to validate the accuracy and robustness of various meta-heuristic algorithms. These were formulated as the challenging non-convex and non-smooth NLP problems in Equation (1). The presence of permissible (buckling) stress and serviceability conditions with discrete area variables posed the major difficulty in processing such a problem. For each example, the solutions (including the total design weight, total number of analyses. and statistical values) collected from 25 independent GLS-ECLPSO solves were reported and compared with those available in the literature. The proposed GLS-ECLPSO algorithm was encoded as a Python code, made available for download at https://github.com/thuchula6792/GLS-ECLPSO (accessed on 6 September 2022).

6.1. Example 1: 15-Bar Cantilever Truss

The first example considered a 15-bar planar truss structure [29], subjected to a vertical load (10 kips) at node 8, as shown in Figure 7. The structure was discretized into 15 pin-connected members and 8 nodes (ng = 23; ne = 15; and nn = 8). All structural members were subjected to the stress limits of ±25 ksi in tension and compression.
The material properties adopted had a density of 0.1 lb-in−3 and modulus of elasticity of 104 ksi. Member sizes were solely selected from a discrete set of available areas, and nodal coordinate variables were ( x n , y n ) 2 for n { 1 , , 8 } , as detailed in Table 2. For practical designs, a symmetric layout was imposed as a design criterion in the optimization problem. The NLP problem in Equation (1) consisted of 23 design variables X 23 = ( a , x , y ) , namely 15 unknown member sizes (in2-unit) and 8 unknown nodal x-y coordinates (in-unit).
The proposed GLS-ECLPSO algorithm was performed on the total 20 particles (i.e., np = 20; max_iter = 300), and successfully obtained the optimal solution of the truss. As detailed in Table 3, the computed minimum total weight of W(a) = 74.1723 lb presented the least value, compared with the reference methods [13,29,30,31]. The optimal layout of the designed truss, which varied from its original shape, is depicted in Figure 8.
All 25 independent designs strictly complied with the imposed constraints. The maximum stress developed was 24.9964 ksi, as shown in Figure 9. The statistical values in Table 3 show that the proposed GLS-ECLPSO captured the most minimum weight with a small standard deviation (namely, SD = 3.22 lb).
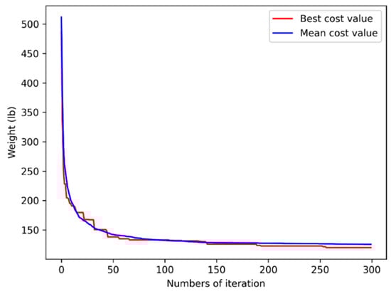
The convergence of designed total weights, defined by the unconstrained nonlinear function in Equation (2), was plotted in Figure 10 for both the best and mean values to the optimal solutions. This illustrated that the GLS-ECLPSO quickly converged to the minimum weight of the structure as it approached the first 200 iterations of the maximum preset 300 iterations.

6.2. Example 2: 18-Bar Planar Truss

The 18-bar planar truss [29] in Figure 11 was applied by the vertical forces of 20 kips at nodes 8, 6, 4, 2, and 1. The structure was modeled as 18 pin-connected members with 11 nodes (i.e., ng = 12; ne = 18; and nn = 11). The material properties adopted had a density of 0.1 lb-in−3 and modulus of elasticity of 104 ksi. The member sizes were solely selected from the available set of discrete areas. Similar area conditions of members within the groups are specified in Table 4. The structure was designed under buckling constraints, with a buckling coefficient of K = 4 in compression and a permissible tensile stress of 25 ksi.
The nodal coordinates ( x n , y n ) 2 for n { 1 , 2 , 4 , 6 , 8 , 10 , 11 } at the top-chord members and two restrained points were unvaried, whilst those for n { 3 , 5 , 7 , 9 } at the bottom-chord were designed for an optimal layout. This led to a total of twelve design variables X 12 = ( a , x , y ) , consisting of four unknown member sizes (in2-unit) and eight unknown nodal x-y coordinates (in-unit).
The simultaneous size and shape optimization was formulated as the non-convex and non-smooth NLP problem in Equation (1). The GLS-ECLPSO method constructed the total 20 particles with the algorithmic parameters of max_iter = 300. The minimum weight of W(a) = 4175.1425 lb was successfully determined. All constraints on permissible and buckling forces developed for design members were strictly complied with, as shown in Figure 12. The corresponding optimal layout and normalized buckling force ratios are depicted in Figure 13.
The optimal solution presented a total weight value that was 8% less than those reported in the literature [13,29,30,33]. Table 5 summarizes the optimal solutions, as well as the statistical values obtained from 25 independent runs. In essence, the small standard deviation of 57.32 lb is addressed. This illustrates the superior performance of the proposed method in obtaining accurate and reliable optimal design solutions that are insensitive to the underlying algorithmic random parameters. Good convergence to the (best and mean) optimal design solutions was shown in the first 200 iterations, as shown in Figure 14.

6.3. Example 3: 47-Bar Tower Truss

The third example designed the simultaneous shape and member sizes of a 47-bar tower truss in Figure 15 [29]. Three different load cases (viz., each case involved similar forces applied at either node 17 or 22, or both nodes) were considered (see Table 6), and the design was subjected to three multiple load cases. The presence of multiple load cases was considered by assigning each member stress and each nodal displacement with their associated maximum (critical) responses developed under the envelop of three load cases.
The material properties had a density of 0.3 lb-in−3 and modulus of elasticity of 3 × 104 ksi, with permissible stresses of 20 ksi in tension and 15 ksi in compression.
The structure was discretized into 47-pin-connected members and 22 nodes (ng = 44; ne = 47; and nn = 22). A symmetric layout about the y-axis was imposed and led to a total of 44 design variables X 44 = ( a , x , y ) , including 27 unknown member sizes (in2-unit) and 17 unknown nodal x-y coordinates (in-unit). Six specific nodes, namely 1 and 2 at supports and 15–17 and 22 at the tower arms, were restrained to their original locations. The design solely selected the member sizes from the set of discrete areas with an incremental step of 0.1 in2 and determined the nodal coordinates ( x n , y n ) 2 for n { 1 , , 22 } in the presence of stress constraints, where the Euler’s buckling load of 3.96 EA.L−2 was enforced to all members.
The proposed GLS-ECLPSO method generated a total of 20 particles (viz., np = 20, max_iter = 1500) and successfully converged to the minimum total weight of W(a) = 1799.8757 lb for the best designed truss structure. The optimal design strictly satisfied the permissible stress conditions, drawn in Figure 16. The associated optimal layout with normalized buckling load ratios developed within the members are plotted in Figure 17.
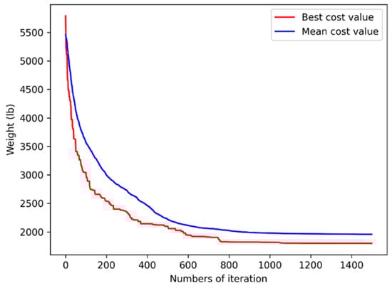
The computed results, including member areas, nodal coordinates, and statistical values given by 25 independent solves, were summarized in Table 7. The most minimum design was achieved compared with those reported in the literature [29,34,35,36,37]. Moreover, the small standard deviation of 89.53 lb described the reliability of the proposed method in repetitively obtaining accurate designs under population-based random parameters. The fast convergence to the best and mean designed total weights of the structure is depicted in Figure 18 and presents the superior performance of the GLS-ECLPSO method in capturing the near-optimal solution for the non-convex and non-smooth NLP problem in Equation (1).

6.4. Example 4: 25-Bar Space Truss

The final example considered the 25-bar space (three-dimensional) truss structure [29] shown in Figure 19 that was subjected to applied load regimes listed in Table 8. The material properties employed throughout had a density of 0.1 lb-in−3 and a modulus of elasticity of 104 ksi. The simultaneous size and shape optimization of this structure determined its optimal layout and distribution of member areas under the design criteria, stating the allowable stresses of 40 ksi in both tension and compression, as well as limited displacements of 0.35 in all x-y-z directions at nodes 1 to 6, simultaneously.
The structure was modeled as 25-pin-connected members with 10 nodes (i.e., ng = 13; ne = 25; and nn = 10). The governing NLP problem in Equation (1) consisted of 13 design variables X 13 = ( a , x , y , z ) , including 8 unknown member sizes (in2-unit) and 5 unknown coordinates ( x n , y n , z n ) 3 (in-unit) at nodes 4 and 8. The member sizes were selected solely from the set of discrete areas, and the nodal coordinates were imposed with the conditions stated in Table 8.
The GLS-ECLPSO approach with the total 20 particles (np = 20, max_iter = 300) successfully determined the least minimum total weight of W(a) = 118.045 lb, compared with the designs given in the literature [13,29,30,31,37]. The plots in Figure 20 illustrated the satisfaction of permissible stresses and limited displacements at nodes 1 to 6. The diagram also showed the limited displacement conditions governing the optimal design. Contrary to the displacements, the member stresses were far from the permissible values.
As detailed in Table 9, the standard deviation associated with the 25 independent design runs was only 4.2 lb, which indicated good performance of the proposed method in reliably obtaining the optimal size and shape designs for the class of problems considered. The optimal layout corresponding to the best design is plotted in Figure 21, presenting geometric variation from its original shape. Good convergence to the best and mean values of the total weights in Figure 22 was observed for a series of GLS-ECLPSO processes. It showed that optimal solutions were achieved in the first 280 iterations of the total preset 300 iterations in the algorithm.

6.5. Discussions of the Results

From all the successfully solved design examples, we discuss three main findings.
(i) The proposed GLS-ECLPSO method incorporated various enhanced search techniques especially designed for different purposes. The perturbation-based local searches enhanced the standard CLPSO using normative information to perform robust exploitative searches (i.e., updating the particle velocity) over the appropriate locations within a feasible domain. The adaptive learning probability enabled dynamic adjustment from the ranking of personable best particles, improving the capability to eliminate the poor exploitation of search spaces. The GLS scheme generated samples in a Gaussian distribution around the global best particle, and thus enhanced explorative searches. A combination of these techniques provided an enhanced likelihood of obtaining an accurate optimal design for simultaneous size and shape optimization of the problems considered, which were casted as challenging convex and/or non-smooth programs.
(ii) The optimal solutions computed by the proposed GLS-ECLPSO are summarized in Table 10, where the lowest minimum weights reported in the literature [13,29,30,31,32,33,34,35,36,37] are collected. The superior performance of our proposed design method is shown. The lowest minimum weights (indicating that it was the most optimal solution) were obtained by the GLS-ECLPSO approach, compared with the best results found in the literature, namely D-ICDE [13], SCPSO [29], CA-ICEA [36], and D-ICDE [13] for Examples 1 through 4, respectively. The associated member stresses (buckling forces) and nodal displacements strictly complied with the imposed limits, and hence reported zero percent constraint violation. Moreover, the statistical values collected from the 25 independent designs solved by the proposed method (see Table 3, Table 5, Table 7 and Table 9) showed a small standard deviation for all the examples processed, indicating high reliability of the GLS-ECLPSO approach in repeatedly determining accurate optimal designs for the class of structures considered, being insensitive to the underlying population-based random parameters.
(iii) Whilst a fast convergence to minimum weight solutions (viz., for both best and mean values) was presented in Figure 10, Figure 14, Figure 18 and Figure 22, the proposed GLS-ECLPSO method involved slightly greater numbers of analyses compared with methods cited in the literature. It processed enhanced search strategies, including perturbation exploitative and Gaussian explorative searching schemes. Similar to standard population-based algorithms, the solutions of large-scale problems necessarily require a special high-performance parallel computing framework with sufficient memory storage. In contrast to this, the presence of some machine learning maps out the predictive models of design structures and by-passes the need to iteratively call finite element implementations within a time-consuming meta-heuristic algorithm. This could be a promising solution to robustly handle large-scale optimization problems. This technique is currently under investigation and is an area for future research.

7. Concluding Remarks

This paper presents an efficient meta-heuristic GLS-ECLPSO method that reliably performs optimal size and shape design of truss structures in two- and three-dimensional spaces. The governing formulation is cast as a non-convex and/or non-smooth optimization problem in view of the presence of discrete area variables and permissible stress and/or limited displacement conditions. In essence, two main phases underpinning the proposed approach have been incorporated to enhance a good balance between the exploration and exploitation of search spaces.
The first phase enhances the trajectories of particles in the design space using the information across personal best particles, whilst the comprehensive learning scheme enables cross-positions between the best swarm particles in each dimension. The two perturbation-based exploitation (viz., normative knowledge on bounds of the personal best positions) and adaptive learning probability functions are encoded to achieve good exploitative search ability and fast convergence to the optimal solution. The second phase applies the GLS strategy that generates random (following a Gaussian distribution) particles enveloping the global best particle to test its optimality, and hence, an accurate exploitation procedure. This process avoids premature convergence to local optima.
Four size and shape optimization examples illustrate the accurate optimal design solutions using the proposed method, validating the good performance of the proposed GLS-ECLPSO method. The results are consistent with those reported in the literature. The standard deviation collected from various independent runs presents a small variance. This indicates the reliability of the proposed design method that can achieve optimal solutions, whilst being insensitive to population-based random parameters.

Author Contributions

T.H.V.: methodology, software, validation, writing —original draft preparation; S.T.: conceptualization, methodology, resources, writing—original draft preparation, supervision, and funding acquisition; S.M.: formal analysis, investigation, and data curation; P.T.V.: visualization. All authors have read and agreed to the published version of the manuscript.

Funding

This research was funded by the Thailand Science Research and Innovation Fund, Chulalongkorn University (IND66210025). We also acknowledge the support from Chulalongkorn University under the Ratchadaphiseksomphot Endowment Fund and the Second Century Fund.

Data Availability Statement

The data presented in this study are available on request from the corresponding author.

Acknowledgments

The authors would like to sincerely thank the reviewers for their careful reviews and constructive comments on the earlier version of the manuscript.

Conflicts of Interest

The authors declare that the funders had no role in the design of the study; in the collection, analyses, or interpretation of data; in the writing of the manuscript; or in the decision to publish the results.

References

  1. Haftka, R.T.; Grandhi, R.V. Structural shape optimization—A survey. Comput. Methods Appl. Mech. Eng. 1986, 57, 91–106. [Google Scholar] [CrossRef]
  2. Wang, D.; Zhang, W.; Jiang, J. Truss shape optimization with multiple displacement constraints. Comput. Methods Appl. Mech. Eng. 2002, 191, 3597–3612. [Google Scholar] [CrossRef]
  3. Hsu, Y.-L. A review of structural shape optimization. Comput. Ind. 1994, 25, 3–13. [Google Scholar] [CrossRef]
  4. Salajegheh, E.; Vanderplaats, G.N. Optimum design of trusses with discrete sizing and shape variables. Struct. Multidiscip. Optim. 1993, 6, 79–85. [Google Scholar] [CrossRef]
  5. Wang, D.; Zhang, W.; Jiang, J. Truss optimization on shape and sizing with frequency constraints. AIAA J. 2004, 42, 622–630. [Google Scholar] [CrossRef]
  6. Rao, S.S. Engineering Optimization: Theory and Practice; John Wiley & Sons: Hoboken, NJ, USA, 2019. [Google Scholar]
  7. Kochenderfer, M.J.; Wheeler, T.A. Algorithms for Optimization; MIT Press: Cambridge, MA, USA, 2019. [Google Scholar]
  8. Martins, J.R.; Ning, A. Engineering Design Optimization; Cambridge University Press: Cambridge, UK, 2021. [Google Scholar]
  9. Wu, S.-J.; Chow, P.-T. Integrated discrete and configuration optimization of trusses using genetic algorithms. Comput. Struct. 1995, 55, 695–702. [Google Scholar] [CrossRef]
  10. Soh, C.K.; Yang, J. Optimal layout of bridge trusses by genetic algorithms. Comput. Aided Civ. Infrastruct. Eng. 1998, 13, 247–254. [Google Scholar] [CrossRef]
  11. Kaveh, A.; Talatahari, S. An enhanced charged system search for configuration optimization using the concept of fields of forces. Struct. Multidiscip. Optim. 2011, 43, 339–351. [Google Scholar] [CrossRef]
  12. Miguel, L.F.F.; Miguel, L.F.F. Shape and size optimization of truss structures considering dynamic constraints through modern metaheuristic algorithms. Expert Syst. Appl. 2012, 39, 9458–9467. [Google Scholar] [CrossRef]
  13. Ho-Huu, V.; Nguyen-Thoi, T.; Nguyen-Thoi, M.; Le-Anh, L. An improved constrained differential evolution using discrete variables (D-ICDE) for layout optimization of truss structures. Expert Syst. Appl. 2015, 42, 7057–7069. [Google Scholar] [CrossRef]
  14. Azad, S.K.; Bybordiani, M.; Azad, S.K.; Jawad, F.K. Simultaneous size and geometry optimization of steel trusses under dynamic excitations. Struct. Multidiscip. Optim. 2018, 58, 2545–2563. [Google Scholar] [CrossRef]
  15. Ho-Huu, V.; Nguyen-Thoi, T.; Truong-Khac, T.; Le-Anh, L.; Vo-Duy, T. An improved differential evolution based on roulette wheel selection for shape and size optimization of truss structures with frequency constraints. Neural Comput. Appl. 2018, 29, 167–185. [Google Scholar] [CrossRef]
  16. Nguyen-Van, S.; Nguyen, K.T.; Luong, V.H.; Lee, S.; Lieu, Q.X. A novel hybrid differential evolution and symbiotic organisms search algorithm for size and shape optimization of truss structures under multiple frequency constraints. Expert Syst. Appl. 2021, 184, 115534. [Google Scholar] [CrossRef]
  17. Luo, R.; Wang, Y.; Xiao, W.; Zhao, X. AlphaTruss: Monte Carlo Tree Search for Optimal Truss Layout Design. Buildings 2022, 12, 641. [Google Scholar] [CrossRef]
  18. Hussain, K.; Salleh, M.N.M.; Cheng, S.; Shi, Y. Metaheuristic research: A comprehensive survey. Artif. Intell. Rev. 2019, 52, 2191–2233. [Google Scholar] [CrossRef]
  19. Yang, X.-S. Nature-Inspired Metaheuristic Algorithms; Luniver Press: Cambridge, UK, 2010. [Google Scholar]
  20. Hussain, K.; Salleh, M.N.M.; Cheng, S.; Shi, Y. On the exploration and exploitation in popular swarm-based metaheuristic algorithms. Neural Comput. Appl. 2019, 31, 7665–7683. [Google Scholar] [CrossRef]
  21. Morales-Castañeda, B.; Zaldivar, D.; Cuevas, E.; Fausto, F.; Rodríguez, A. A better balance in metaheuristic algorithms: Does it exist? Swarm Evol. Comput. 2020, 54, 100671. [Google Scholar] [CrossRef]
  22. Wolpert, D.H.; Macready, W.G. No free lunch theorems for optimization. IEEE Trans. Evol. Comput. 1997, 1, 67–82. [Google Scholar] [CrossRef]
  23. Eberhart, R.; Kennedy, J. Particle swarm optimization. In Proceedings of the IEEE International Conference on Neural Network, Perth, Australia, 27 November–1 December 1995; pp. 1942–1948. [Google Scholar]
  24. Van, T.H.; Tangaramvong, S.; Limkatanyu, S.; Xuan, H.N. Two-phase ESO and comprehensive learning PSO method for structural optimization with discrete steel sections. Adv. Eng. Softw. 2022, 167, 103102. [Google Scholar] [CrossRef]
  25. Liang, J.J.; Qin, A.K.; Suganthan, P.N.; Baskar, S. Comprehensive learning particle swarm optimizer for global optimization of multimodal functions. IEEE Trans. Evol. Comput. 2006, 10, 281–295. [Google Scholar] [CrossRef]
  26. Yu, X.; Zhang, X. Enhanced comprehensive learning particle swarm optimization. Appl. Math. Comput. 2014, 242, 265–276. [Google Scholar] [CrossRef]
  27. Tangaramvong, S.; Tin-Loi, F.; Gao, W. Optimal retrofit of moment resisting frames using braces accounting for geometric nonlinearity and serviceability conditions. Eng. Struct. 2014, 80, 189–199. [Google Scholar] [CrossRef]
  28. Tangaramvong, S.; Tin-Loi, F. Optimal performance-based rehabilitation of steel frames using braces. J. Struct. Eng. 2015, 141, 04015015. [Google Scholar] [CrossRef]
  29. Gholizadeh, S. Layout optimization of truss structures by hybridizing cellular automata and particle swarm optimization. Comput. Struct. 2013, 125, 86–99. [Google Scholar] [CrossRef]
  30. Rahami, H.; Kaveh, A.; Gholipour, Y. Sizing, geometry and topology optimization of trusses via force method and genetic algorithm. Eng. Struct. 2008, 30, 2360–2369. [Google Scholar] [CrossRef]
  31. Miguel, L.F.F.; Lopez, R.H.; Miguel, L.F.F. Multimodal size, shape, and topology optimisation of truss structures using the Firefly algorithm. Adv. Eng. Softw. 2013, 56, 23–37. [Google Scholar] [CrossRef]
  32. Dede, T.; Ayvaz, Y. Combined size and shape optimization of structures with a new meta-heuristic algorithm. Appl. Soft Comput. 2015, 28, 250–258. [Google Scholar] [CrossRef]
  33. Jawad, F.K.J.; Ozturk, C.; Dansheng, W.; Mahmood, M.; Al-Azzawi, O.; Al-Jemely, A. Sizing and layout optimization of truss structures with artificial bee colony algorithm. Structures 2021, 30, 546–559. [Google Scholar] [CrossRef]
  34. Hasançebi, O.; Erbatur, F. On efficient use of simulated annealing in complex structural optimization problems. Acta Mech. 2002, 157, 27–50. [Google Scholar] [CrossRef]
  35. Kaveh, A.; Zaerreza, A. Size/Layout Optimization of Truss Structures Using Shuffled Shepherd Optimization Method. Period. Polytech. Civ. Eng. 2020, 64, 408–421. [Google Scholar] [CrossRef]
  36. Dehghani, M.; Mashayekhi, M.; Sharifi, M. An efficient imperialist competitive algorithm with likelihood assimilation for topology, shape and sizing optimization of truss structures. Appl. Math. Model. 2021, 93, 1–27. [Google Scholar] [CrossRef]
  37. Tang, W.; Tong, L.; Gu, Y. Improved genetic algorithm for design optimization of truss structures with sizing, shape and topology variables. Int. J. Numer. Methods Eng. 2005, 62, 1737–1762. [Google Scholar] [CrossRef]
Figure 1. Comprehensive learning for the updating position X p , f b e s t .
Figure 1. Comprehensive learning for the updating position X p , f b e s t .
Buildings 12 01976 g001
Figure 2. Learning probability function Pcp.
Figure 2. Learning probability function Pcp.
Buildings 12 01976 g002
Figure 3. Comprehensive learning procedure for new learning locations f(d).
Figure 3. Comprehensive learning procedure for new learning locations f(d).
Buildings 12 01976 g003
Figure 4. Perturbation-based local search process.
Figure 4. Perturbation-based local search process.
Buildings 12 01976 g004
Figure 5. (a) GLS strategy with mean µ and variance σ2 and (b) X p n e x t constructed around X g l o b a l .
Figure 5. (a) GLS strategy with mean µ and variance σ2 and (b) X p n e x t constructed around X g l o b a l .
Buildings 12 01976 g005
Figure 6. GLS-ECLPSO procedure.
Figure 6. GLS-ECLPSO procedure.
Buildings 12 01976 g006
Figure 7. Example 1: 15-bar planar truss.
Figure 7. Example 1: 15-bar planar truss.
Buildings 12 01976 g007
Figure 8. Example 1. optimal shape solution.
Figure 8. Example 1. optimal shape solution.
Buildings 12 01976 g008
Figure 9. Example 1: permissible and designed member stresses.
Figure 9. Example 1: permissible and designed member stresses.
Buildings 12 01976 g009
Figure 10. Example 1: solution convergence.
Figure 10. Example 1: solution convergence.
Buildings 12 01976 g010
Figure 11. Example 2: 18-bar planar truss.
Figure 11. Example 2: 18-bar planar truss.
Buildings 12 01976 g011
Figure 12. Example 2: permissible and designed member stresses.
Figure 12. Example 2: permissible and designed member stresses.
Buildings 12 01976 g012
Figure 13. Example 2: optimal design solution with (a) optimal shape and (b) normalized buckling force ratio.
Figure 13. Example 2: optimal design solution with (a) optimal shape and (b) normalized buckling force ratio.
Buildings 12 01976 g013
Figure 14. Example 2: solution convergence.
Figure 14. Example 2: solution convergence.
Buildings 12 01976 g014
Figure 15. Example 3: 47-bar tower truss.
Figure 15. Example 3: 47-bar tower truss.
Buildings 12 01976 g015
Figure 16. Example 3: permissible and designed member stresses.
Figure 16. Example 3: permissible and designed member stresses.
Buildings 12 01976 g016
Figure 17. Example 3: optimal design solution with (a) optimal shape and (b) normalized buckling force ratio.
Figure 17. Example 3: optimal design solution with (a) optimal shape and (b) normalized buckling force ratio.
Buildings 12 01976 g017
Figure 18. Example 3: solution convergence.
Figure 18. Example 3: solution convergence.
Buildings 12 01976 g018
Figure 19. Example 4: 25-bar space truss.
Figure 19. Example 4: 25-bar space truss.
Buildings 12 01976 g019
Figure 20. Example 4: constraint satisfaction of (a) permissible member stresses and (b) limited displacements at nodes 1 to 6.
Figure 20. Example 4: constraint satisfaction of (a) permissible member stresses and (b) limited displacements at nodes 1 to 6.
Buildings 12 01976 g020
Figure 21. Example 4: optimal shape solution.
Figure 21. Example 4: optimal shape solution.
Buildings 12 01976 g021
Figure 22. Example 4: solution convergence.
Figure 22. Example 4: solution convergence.
Buildings 12 01976 g022
Table 1. Normative knowledge.
Table 1. Normative knowledge.
Dimension12nd
Present dimensional lower bound P 1 _ P 2 _ P n d _
Present dimensional upper bound P 1 ¯ P 2 ¯ P n d ¯
Table 2. Example 1: design variables and constraints.
Table 2. Example 1: design variables and constraints.
Objective Function: W ( a , x , y , z ) = m = 1 15 ( g = 1 23 Q m , g . a g . ρ g ) . L m ( x , y , z )
Stress constraints: { σ m 25   ( ksi )   in   tension σ m 25   ( ksi )   in   compression ,   for   all   m { 1 , 2 , , 15 }
Size variables: a g ,   for   all   g { 1 , 2 , , 15 }
Shape variables: x 2 = x 6   ,   x 3 = x 7   ,   y 2   ,   y 3   ,   y 4   ,   y 6   ,   y 7   ,   y 8
Layout conditions: 100 x 2 140 220 x 3 260 100 y 2 140 100 y 3 140 50 y 4 90 20 y 6 20 20 y 7 20 20 y 8 60
Discrete area variables: a g       { 0.111 , 0.141 , 0.174 , 0.220 , 0.270 , 0.287 , 0.347 , 0.440 , 0.539 , 0.954 , 1.081 , 1.174 , 1.333 , 1.488 , 1.764 , 2.142 , 2.697 , 2.800 , 3.131 , 3.565 , 3.813 , 4.8055.952 , 6.572 , 7.192 , 8.525 , 9.300 , 10.850 , 13.330 , 14.290 , 17.170 , 19.180 }   ( in 2 )
Young modulus: E = 10 4   ( ksi )
Material density: ρ = 0.1   ( lb / in 3 )
Table 3. Example 1: optimal size and shape design solutions.
Table 3. Example 1: optimal size and shape design solutions.
VariablesGA [30]FA [31]PSO [29]CPSO [29]TLBO [32]D-ICDE [13]GLS-ECLPSO (Present)
A11.0810.9540.9541.1741.0811.0810.954
A20.5390.5391.0810.5390.9540.5390.539
A30.2870.2200.2700.3470.1410.1410.220
A40.9540.9541.0810.9541.0810.9540.954
A50.5390.5390.5390.9540.5390.5390.539
A60.1410.2200.2870.1410.3470.2870.220
A70.1100.1110.1410.1410.1110.1110.111
A80.1100.1110.1110.1110.1740.1110.111
A90.5390.2870.3471.1740.1410.1410.440
A100.4400.4400.4400.1410.2700.3470.440
A110.5390.4400.2700.4400.2200.4400.440
A120.2700.2200.1110.4400.1410.2700.270
A130.2200.2200.3470.1410.4400.2700.220
A140.1410.2700.4400.1410.3470.2870.220
A150.2870.2200.2200.3470.1410.1740.220
X2101.5775114.967106.0521102.287100.004100.031100.9857
X3227.9112247.040239.0245240.505241.047238.701242.8470
Y2134.7986125.919130.3556112.584118.823132.847134.2018
Y3128.2206111.067114.273108.043100.083125.367119.9010
Y454.863058.29851.986657.79550.00060.30750.8212
Y6−16.4484−17.5641.8135−6.4293.141−10.665−17.1359
Y7−13.3007−5.8219.1827−1.800−9.699−12.245−4.1215
Y854.857231.46546.908757.79846.89659.99350.7841
Best weight (lb)76.685475.5582.234477.61576.65274.68274.1723
Constraint violation (%)0.0N/A0.00.0N/A0.00.0
No. of analyses8000800045004500N/A80006000
SDN/A2.96N/AN/A2.42N/A3.22
Note: GA = genetic algorithm; FA = firefly algorithm; PSO = particle swam optimization; CPSO = cellular automata and particle swarm optimization; TLBO = teaching-learning-based optimization; D-ICDE = discrete improved constrained differential evolution.
Table 4. Example 2: design variables and constraints.
Table 4. Example 2: design variables and constraints.
Objective Function: W ( a , x , y , z ) = m = 1 n e = 18 ( g = 1 n g = 12 Q m , g . a g . ρ g ) . L m ( x , y , z )
Stress constraints: { σ m 25   ( ksi )   in   tension σ m 25   ( ksi )   in   compression ,   for   all   m { 1 , 2 , , 18 }
Buckling constraints: | σ m | K E A m / L m 2 ,   for   all   m { 1 , 2 , , 18 }
Size variables: A 1 = A 4 = A 8 = A 12 = A 16   ,   A 2 = A 6 = A 10 = A 14 = A 18   , A 3 = A 7 = A 11 = A 15   ,   A 5 = A 9 = A 13 = A 17
Shape variables: x 3   ,   y 3   ,   x 5   ,   y 5   ,   x 7   ,   y 7   ,   x 9   ,   y 9
Discrete area variables: a g n g = { 2.00 , 2.25 , 2.50 , , 21.25 , 21.50 , 21.75 }   ( in 2 )
Layout conditions: 775 x 3 1225 525 x 5 975 275 x 7 725 25 x 9 475 225 y 3   ,   y 5   ,   y 7   ,   y 9 245
Young modulus: E = 10 4   ( ksi )
Buckling coefficient:K = 4
Material density: ρ = 0.1   ( lb / in 3 )
Table 5. Example 2: optimal size and shape design solutions.
Table 5. Example 2: optimal size and shape design solutions.
VariablesGA [30]PSO [29]SCPSO [29]D-ICDE [13]ABC [33]GLS-ECLPSO (Present)
A112.7512.0012.51312.5010.25
A218.5018.5017.517.517.7517.5
A34.755.255.756.55.756.25
A43.254.503.753.03.752.75
X3917.4475903.9806907.2491914.06912.9974909.0566
Y3193.7899185.7807179.8671183.46183.6806180.1431
X5654.3243644.9170636.7873640.53642.7143636.8079
Y5159.9436144.9692141.8271133.74143.8920138.5523
X7424.4821428.2196407.9442406.12411.6918406.1961
Y7108.5779100.562394.055992.6397.1476394.7056
X9208.4691209.5415198.7897196.69200.9087197.5999
Y937.634924.374829.515737.0630.2190633.6241
Best weight (lb)4530.684609.0014512.3654554.294537.0644175.1425
Constraint violation (%)0.00.00.00.00.00.0
No. of analyses800045004500802527006000
SDN/AN/A37.691N/A9.797157.32
Note: GA = genetic algorithm; PSO = particle swam optimization; SCPSO = sequential cellular and particle swarm optimization; D-ICDE = discrete improved constrained differential evolution; ABC = artificial bee colony algorithm.
Table 6. Example 3: design variables and constraints.
Table 6. Example 3: design variables and constraints.
Objective Function: W ( a , x , y , z ) = m = 1 n e = 47 ( g = 1 n g = 44 Q m , g . a g . ρ g ) . L m ( x , y , z )
Stress constraints: { σ m 20   ( ksi )   in   tension σ m 15   ( ksi )   in   compression ,   for   all   m { 1 , 2 , , 47 }
Buckling constraints: | σ m | K E A m / L m 2 ,   for   all   m { 1 , 2 , , 47 }
Size variables: A 3 = A 1   ,   A 4 = A 2   ,   A 5 = A 6   ,   A 7   ,   A 8 = A 9   ,   A 10   ,   A 12 = A 11   ,   A 14 = A 13   ,   A 15 = A 16   ,   A 18 = A 17   ,   A 20 = A 19   ,   A 22 = A 21   ,   A 24 = A 23   ,   A 26 = A 25   ,   A 27   ,   A 28   ,   A 30 = A 29   ,   A 31 = A 32   ,   A 33   ,   A 35 = A 34   ,   A 36 = A 37   ,   A 38   ,   A 40 = A 39   ,   A 41 = A 42   ,   A 43   ,   A 45 = A 44   ,   A 46 = A 47
Shape variables: x 2 = x 1   ,   x 4 = x 3   ,   y 4 = y 3   ,   x 6 = x 5   ,   y 6 = y 5   ,   x 8 = x 7   ,   y 8 = y 7   ,   x 10 = x 9   ,   y 10 = y 9   ,   x 12 = x 11   ,   y 12 = y 11   ,   x 14 = x 13   ,   y 14 = y 13   ,   x 20 = x 19   ,   y 20 = y 19   ,   x 21 = x 18   ,   y 21 = y 18
Discrete area variables: a g n g = { 0.1 , 0.2 , 0.3 , , 4.8 , 4.9 , 5.0 }   ( in 2 )
Layout conditions: x i   ,   y i
Loads (kips):Case 1: at node 17: F x = 6   ,   F y = 14
Case 2: at node 22: F x = 6   ,   F y = 14
Case 3: at nodes 17 and 22: F x = 6   ,   F y = 14
Young modulus: E = 3 × 10 4   ( ksi )
Buckling coefficient:K = 3.96
Material density: ρ = 0.3   ( lb / in 3 )
Table 7. Example 3: optimal size and shape design solutions.
Table 7. Example 3: optimal size and shape design solutions.
VariablesSA [34]SSO [35]PSO [29]SCPSO [29]ABC [33]CA-ICEA [36]GLS-ECLPSO (Present)
A32.52.82.802.52.42.72.7
A42.52.52.702.52.22.51.9
A50.80.70.800.81.10.70.8
A70.10.11.100.10.10.10.5
A80.71.00.800.71.20.91.1
A101.31.11.301.41.31.11.7
A121.81.81.801.71.71.82.2
A140.70.70.900.80.60.70.5
A150.90.81.200.90.80.90.9
A181.21.51.401.31.61.31.9
A200.40.40.300.30.30.30.4
A221.31.01.400.90.91.10.4
A240.91.11.101.01.21.01.7
A260.91.01.201.11.00.91.5
A270.75.01.605.01.00.82.3
A280.10.11.000.10.60.10.3
A302.52.72.802.52.82.73.1
A311.00.90.801.00.40.80.5
A330.10.10.100.10.10.10.1
A352.93.03.002.82.93.03.3
A360.80.80.900.91.50.90.8
A380.10.10.100.10.60.10.1
A403.03.23.303.03.13.23.4
A411.21.10.901.00.91.00.7
A430.10.10.100.10.10.10.2
A453.23.33.303.23.33.33.7
A461.11.11.201.20.81.10.3
X2104100.539698.8628101.3393103.606399.803796.1045
X48781.027978.659585.911181.500881.202675.1729
Y4128137.2003146.7331135.9645143.0525137.3511132.4016
X67063.833466.523174.796967.016963.748252.6328
Y6259254.1838239.0901237.7447252.8466249.2955276.0971
X86256.144555.693664.311554.520354.282845.4036
Y83.26327.9040327.7882321.3416374.0126338.6518348.3091
X105348.270848.864153.334539.822649.183035.6093
Y10412407.5132398.6775414.3025443.9461404.2573417.0551
X124742.445843.140046.027730.947444.038030.7598
Y12486468.8267464.7831489.9216491.9941467.5475482.1343
X144545.869237.899341.835336.759744.460530.2856
Y14504515.2907511.0450522.4161510.000511.3081536.6923
X202.00.001018.23411.000517.67634.01410.1239
Y20584586.9443594.0710598.3905598.8911590.5903594.3145
X218980.735190.936997.869677.666184.373394.5263
Y21637621.5769621.3943624.0552619.8911630.3705604.8316
Best weight (lb)1871.171869.8761975.8391864.101871.8431844.711799.8757
Constraint violation (%)0.0N/A0.00.0N/A7.8409 × 10−60.0
No. of analysesN/A20,02025,00025,00018,000501630,000
SDN/A29.55N/A97.4787.565N/A89.53
Note: SA = simulated annealing; SSO = shuffled shepherd optimization; PSO = particle swam optimization; SCPSO = sequential cellular and particle swarm optimization; ABC = artificial bee colony algorithm; CA-ICEA = cellular automata-imperialist competitive algorithm.
Table 8. Example 4: design variables and constraints.
Table 8. Example 4: design variables and constraints.
Objective Function: W ( a , x , y , z ) = m = 1 n e = 25 ( g = 1 n g = 13 Q m , g . a g . ρ g ) . L m ( x , y , z )
Stress constraints: { σ m 40   ( ksi )   in   tension σ m 40   ( ksi )   in   compression ,   for   all   m { 1 , 2 , , 25 }
Displacement constraints: δ n 0.35   in ,   for   all   n { 1 , 2 , , 6 }
Size variables: A 1   ,   A 2 = A 3 = A 4 = A 5 ,   A 6 = A 7 = A 8 = A 9 ,     A 10 = A 11   A 12 = A 13   ,     A 14 = A 15 = A 16 = A 17 ,     A 18 = A 19 = A 20 = A 21 , A 22 = A 23 = A 24 = A 25
Shape variables: x 4 = x 5 = x 3 = x 6 ,       x 8 = x 9 = x 7 = x 10 , y 3 = y 4 = y 5 = y 6 ,     y 7 = y 8 = y 9 = y 10 ,   z 3 = z 4 = z 5 = z 6  
Discrete area variables: a g n g = { 0.1 , 0.2 , 0.3 , 0.4 , 0.5 , 0.6 , 0.7 , 0.8 , 0.9 , 1.0 , 1.1 1.2 , 1.3 , 1.4 , 1.5 , 1.6 , 1.7 , 1.8 , 1.9 , 2.0 , 2.1 , 2.2 , 2.3 , 2.4 , 2.5 , 2.6 , 2.8 , 3.0 , 3.2 , 3.4 }   ( in 2 )
Layout conditions: 20 x 4 60 40 x 8 80 40 y 4 80 100 y 8 140 90 z 4 130
Loads (kips):Node 1: F x = 1   ,   F y = 10   ,   F z = 10
Node 2: F x = 0   ,   F y = 10   ,   F z = 10
Node 3: F x = 0.5   ,   F y = 0   ,   F z = 0
Node 6: F x = 0.6   ,   F y = 0   ,   F z = 0
Young modulus: E = 10 4   ( ksi )
Material density: ρ = 0.1   ( lb / in 3 )
Table 9. Example 4: optimal size and shape design solutions.
Table 9. Example 4: optimal size and shape design solutions.
VariablesIGA [37]GA [30]FA [31]PSO [29]D-ICDE [13]GLS-ECLPSO (Present)
A10.10.10.10.10.10.1
A20.10.10.10.10.10.1
A31.11.10.91.10.90.9
A40.10.10.10.10.10.1
A50.10.10.10.40.10.1
A60.20.10.10.10.10.1
A70.20.20.10.40.10.1
A80.70.810.711
X435.4733.048737.3227.616936.8337.200
Y460.3753.566355.7451.619658.5361.438
Z4129.07129.9092126.62129.9071122.67122.07
X845.0643.782650.1442.552649.2150.270
Y8137.04136.8381136.40132.7241136.74140
Best weight (lb)124.943120.115118.83129.207118.76118.045
Constraint violation (%)0.00.0N/A0.00.00.0
No. of analyses600010,0006000450060006000
SDN/AN/A5.5N/AN/A4.2
Note: GA = genetic algorithm; IGA = improved genetic algorithm; FA = firefly algorithm; PSO = particle swam optimization; D-ICDE = discrete improved constrained differential evolution.
Table 10. Result summary for least minimum weight designs.
Table 10. Result summary for least minimum weight designs.
ExampleNo. of VariablesGLS-ECLPSO
(lb)
No. of AnalysesReference Method
(lb)
No. of AnalysesReference
12374.172600074.6828000D-ICDE [13]
2124175.14260004512.3654500SCPSO [29]
3441799.87530,0001844.715016CA-ICEA [36]
413118.0456000118.766000D-ICDE [13]
Publisher’s Note: MDPI stays neutral with regard to jurisdictional claims in published maps and institutional affiliations.

Share and Cite

MDPI and ACS Style

Van, T.H.; Tangaramvong, S.; Muong, S.; Van, P.T. Combined Gaussian Local Search and Enhanced Comprehensive Learning PSO Algorithm for Size and Shape Optimization of Truss Structures. Buildings 2022, 12, 1976. https://doi.org/10.3390/buildings12111976

AMA Style

Van TH, Tangaramvong S, Muong S, Van PT. Combined Gaussian Local Search and Enhanced Comprehensive Learning PSO Algorithm for Size and Shape Optimization of Truss Structures. Buildings. 2022; 12(11):1976. https://doi.org/10.3390/buildings12111976

Chicago/Turabian Style

Van, Thu Huynh, Sawekchai Tangaramvong, Soviphou Muong, and Phuc Tran Van. 2022. "Combined Gaussian Local Search and Enhanced Comprehensive Learning PSO Algorithm for Size and Shape Optimization of Truss Structures" Buildings 12, no. 11: 1976. https://doi.org/10.3390/buildings12111976

APA Style

Van, T. H., Tangaramvong, S., Muong, S., & Van, P. T. (2022). Combined Gaussian Local Search and Enhanced Comprehensive Learning PSO Algorithm for Size and Shape Optimization of Truss Structures. Buildings, 12(11), 1976. https://doi.org/10.3390/buildings12111976

Note that from the first issue of 2016, this journal uses article numbers instead of page numbers. See further details here.

Article Metrics

Back to TopTop