Quality Monitoring of Resistance Spot Welding Based on a Digital Twin
Abstract
1. Introduction
2. Resistance Spot Welding System and Digital Twin Environment
3. Welding Quality Monitor of Spot Welding Based on Digital Twin
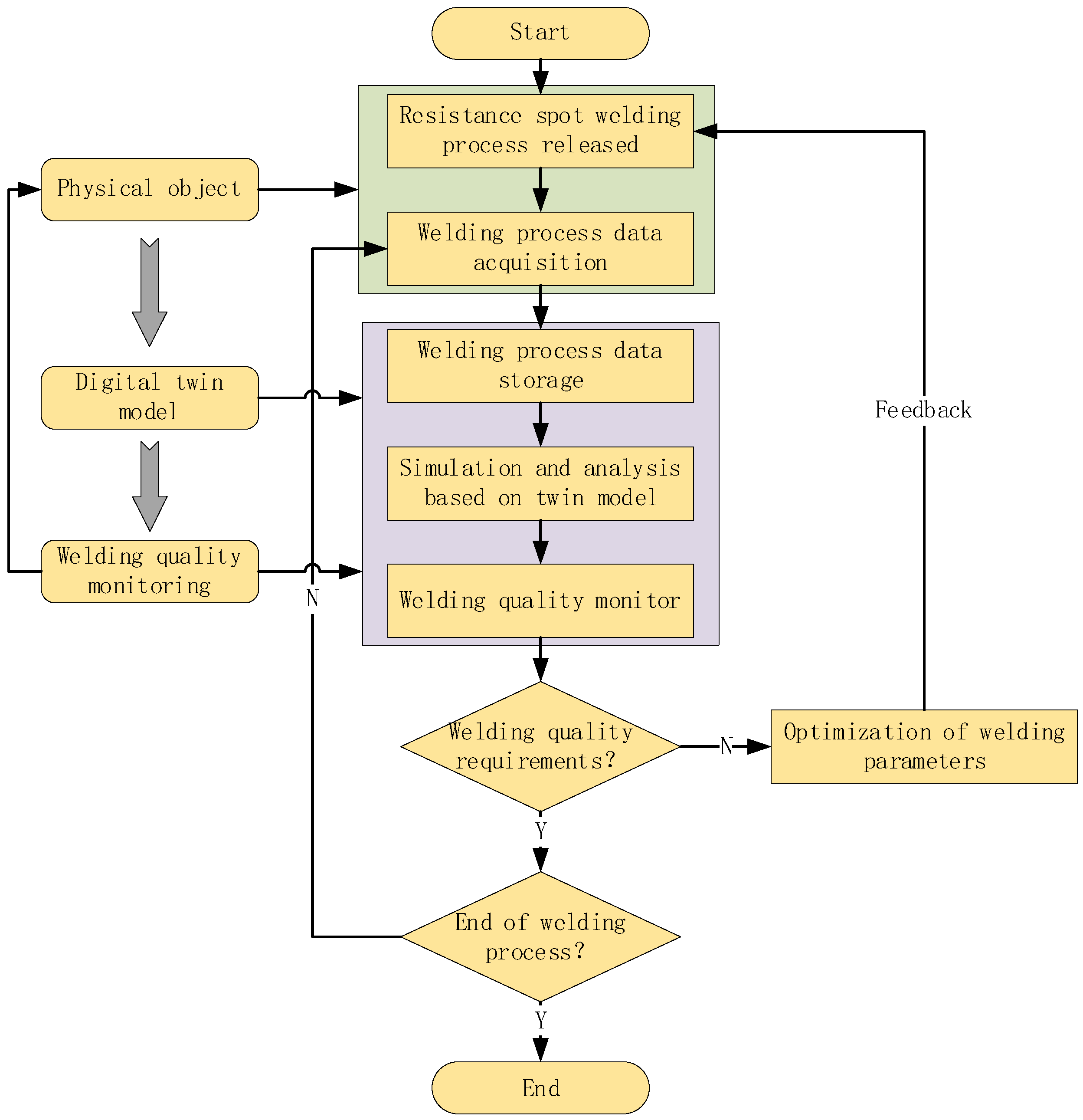
3.1. System Working Framework and Process
3.2. Data Acquisition System for Resistance Spot Welding Process
3.3. Real-Time Monitoring Data Processing and Storage
3.3.1. Theory of Wavelet Analysis
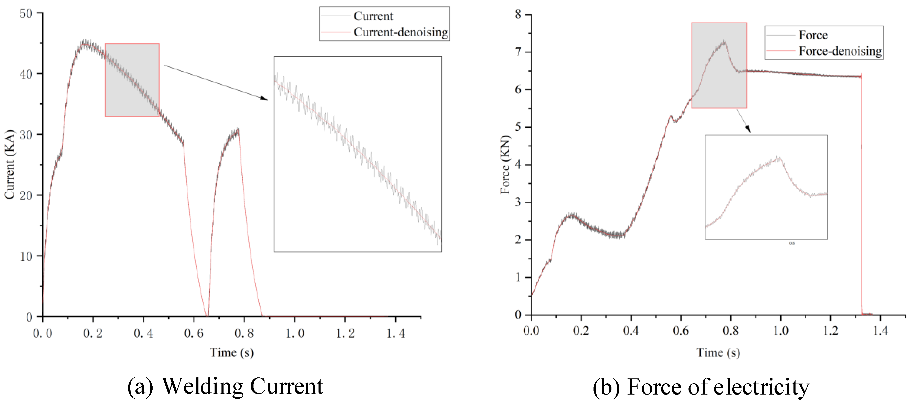
3.3.2. Wavelet Threshold Noise Cancellation Analysis of Welding Process Signals
- (1)
- Perform orthogonal wavelet transform on the noise-containing signal, select the appropriate wavelet and wavelet decomposition level j, and obtain the corresponding wavelet decomposition coefficients.
- (2)
- Thresholding of wavelet coefficients at different scales is shown below.
- (3)
- Wavelet reconstruction. The signal is reconstructed by the low-frequency coefficients of the jth layer of wavelet decomposition and the high-frequency coefficients of the first to jth layers after quantization to obtain a signal with noise components eliminated.
4. Case Study
4.1. Case Background
4.2. Welding Conditions and Materials
4.3. Finite Element Modeling
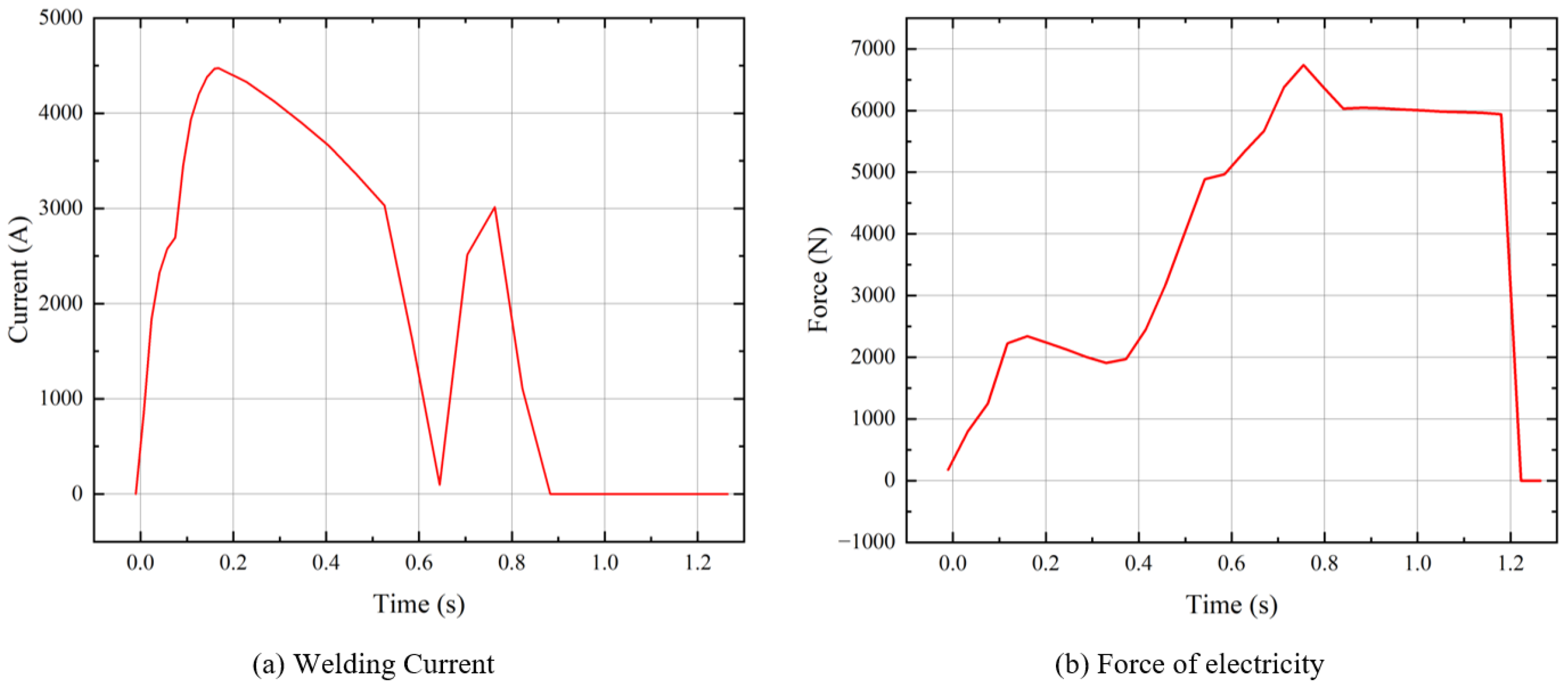
4.4. Real-Time Data Collection and Processing of the Welding Process
5. Results and Discussion
6. Conclusions
Author Contributions
Funding
Data Availability Statement
Acknowledgments
Conflicts of Interest
References
- Zhou, K.; Yao, P. Overview of recent advances of process analysis and quality control in resistance spot welding. Mech. Syst. Signal Process. 2019, 124, 170–198. [Google Scholar] [CrossRef]
- Yamagishi, H. High-productivity and high-strength Fe/Al dissimilar metal joining by spot forge welding. Mater. Lett. 2020, 278, 128412. [Google Scholar] [CrossRef]
- Mallaradhya, H.M.; Kumar, M.V.; Chandra, M. Optimization of Parameters and Prediction of Response Values Using Regression and ANN Model in Resistance Spot Welding of 17-4 Precipitation Hardened Stainless Steel. J. Adv. Manuf. Syst. 2022, 21, 275–291. [Google Scholar] [CrossRef]
- Ghatei-Kalashami, A.; Zhang, S.; Shojaee, M.; Midawi, A.; Goodwin, F.; Zhou, N. Failure behavior of resistance spot welded advanced high strength steel: The role of surface condition and initial microstructure. J. Mater. Process. Technol. 2022, 299, 117370. [Google Scholar] [CrossRef]
- Fan, Q.; Xu, G.; Wang, T. The influence of electrode tip radius on dynamic resistance in spot welding. Int. J. Adv. Manuf. Technol. 2018, 95, 3899–3904. [Google Scholar] [CrossRef]
- Pérez de la Parte, M.; Espinel Hernández, A.; Sánchez Orozco, M.C.; Sánchez Roca, A.; Jiménez Macías, E.; Blanco Fernández, J.; Carvajal Fals, H. Effect of zinc coating on delay nugget formation in dissimilar DP600-AISI304 welded joints obtained by the resistance spot welding process. Int. J. Adv. Manuf. Technol. 2022, 120, 1877–1887. [Google Scholar] [CrossRef]
- Choi, D.-Y.; Sharma, A.; Uhm, S.-H.; Jung, J.P. Liquid metal embrittlement of resistance spot welded 1180 TRIP steel: Effect of electrode force on cracking behavior. Met. Mater. Int. 2019, 25, 219–228. [Google Scholar] [CrossRef]
- Panza, L.; De Maddis, M.; Spena, P.R. Use of electrode displacement signals for electrode degradation assessment in resistance spot welding. J. Manuf. Process. 2022, 76, 93–105. [Google Scholar] [CrossRef]
- Pandya, K.S.; Grolleau, V.; Roth, C.C.; Mohr, D. Fracture response of resistance spot welded dual phase steel sheets: Experiments and modeling. Int. J. Mech. Sci. 2020, 187, 105869. [Google Scholar] [CrossRef]
- Ko, W.-H.; Gu, J.-C.; Lee, W.-J. Energy efficiency improvement of a single-phase ac spot welding machine by using an advanced thyristor switched detuning capacitor bank. IEEE Trans. Ind. Appl. 2018, 54, 1958–1965. [Google Scholar] [CrossRef]
- Su, Z.-W.; Xia, Y.-J.; Shen, Y.; Li, Y.-B. A novel real-time measurement method for dynamic resistance signal in medium-frequency DC resistance spot welding. Meas. Sci. Technol. 2020, 31, 055011. [Google Scholar] [CrossRef]
- Ji, C.; Zhou, Y. Dynamic electrode force and displacement in resistance spot welding of aluminum. J. Manuf. Sci. Eng. 2004, 126, 605–610. [Google Scholar] [CrossRef]
- Zeng, J.; Cao, B.; Tian, R. Heat generation and transfer in micro resistance spot welding of enameled wire to pad. J. Manuf. Process. 2022, 82, 113–123. [Google Scholar] [CrossRef]
- Wang, B. A study on spot welding quality judgment based on hidden Markov model. ARCHIVE Proc. Inst. Mech. Eng. Part E J. Process Mech. Eng. 1989–1996 2020, 235, 095440892095395. [Google Scholar] [CrossRef]
- Tang, H.; Hou, W.; Hu, S.; Zhang, H. Force characteristics of resistance spot welding of steels. Weld. J. N. Y. 2000, 79, 175. [Google Scholar]
- Liu, M.; Fang, S.; Dong, H.; Xu, C. Review of digital twin about concepts, technologies, and industrial applications. J. Manuf. Syst. 2020, 58, 346–361. [Google Scholar] [CrossRef]
- Zhang, H.J.; Wang, F.J.; Gao, W.G.; Hou, Y.Y. Quality assessment for resistance spot welding based on binary image of electrode displacement signal and probabilistic neural network. Sci. Technol. Weld. Join. 2014, 19, 242–249. [Google Scholar] [CrossRef]
- Dai, W.; Li, D.; Tang, D.; Wang, H.; Peng, Y. Deep learning approach for defective spot welds classification using small and class-imbalanced datasets. Neurocomputing 2022, 477, 46–60. [Google Scholar] [CrossRef]
- Vda, B.; Sm, A. Digital Twin: Generalization, characterization and implementation. Decis. Support Syst. 2021, 145, 113524. [Google Scholar]
- Tao, F.; Qi, Q. Make more digital twins. Nature 2019, 573, 490–491. [Google Scholar] [CrossRef]
- Tabar, R.S.; Wrmefjord, K.; Sderberg, R.; Lindkvist, L. Efficient Spot Welding Sequence Optimization in a Geometry Assurance Digital Twin. J. Mech. Des. 2020, 142, 102001. [Google Scholar] [CrossRef]
- Wang, Q.; Jiao, W.; Zhang, Y.M. Deep learning-empowered digital twin for visualized weld joint growth monitoring and penetration control. J. Manuf. Syst. 2020, 57, 429–439. [Google Scholar] [CrossRef]
- Zhang, Q.; Xiao, R.; Liu, Z.; Duan, J.; Qin, J. Process Simulation and Optimization of Arc Welding Robot Workstation Based on Digital Twin. Machines 2023, 11, 53. [Google Scholar] [CrossRef]
- Yusof, M.; Ishak, M.; Ghazali, M.F. Classification of weld penetration condition through synchrosqueezed-wavelet analysis of sound signal acquired from pulse mode laser welding process. J. Mater. Process. Technol. 2020, 279, 116559. [Google Scholar] [CrossRef]
- Bauer, A.; Yupiter, H.; Sprungk, J.; Graf, M.; Awiszus, B.; Prajadhiana, K. Investigation on forming-welding process chain for DC04 tube manufacturing using experiment and FEM simulation. Int. J. Adv. Manuf. Technol. 2019, 102, 2399–2408. [Google Scholar] [CrossRef]











| Material | Si | Fe | Cu | Mg | V | Mn | Zr | Zn | Ti | Ag | Li | Al |
|---|---|---|---|---|---|---|---|---|---|---|---|---|
| 2219 | 0.06 | 0.17 | 6.3 | 0.02 | 0.1 | 0.31 | 0.15 | 0.02 | 0.07 | - | - | Bal. |
| 5A06 | 0.06 | 0.13 | 0.03 | 6.4 | 0.6 | 0.02 | 0.05 | - | - | Bal. |
| Temperature/°C | Thermal Conductivity/(W/(m·°C)) | Resistivity/(10−8Ω·m) | Specific Heat Capacity | Poisson’s Ratio | Density |
|---|---|---|---|---|---|
| 21 | 390 | 2.64 | 39.8 | 0.31 | 8900 |
| 204 | 370 | 3.99 | 42.0 | ||
| 426 | 345 | 6.19 | 44.3 | ||
| 649 | 320 | 8.00 | 46.5 | ||
| 871 | 310 | 9.48 | 48.0 | ||
| 1091 | 301 | 9.48 | 48.0 |
Disclaimer/Publisher’s Note: The statements, opinions and data contained in all publications are solely those of the individual author(s) and contributor(s) and not of MDPI and/or the editor(s). MDPI and/or the editor(s) disclaim responsibility for any injury to people or property resulting from any ideas, methods, instructions or products referred to in the content. |
© 2023 by the authors. Licensee MDPI, Basel, Switzerland. This article is an open access article distributed under the terms and conditions of the Creative Commons Attribution (CC BY) license (https://creativecommons.org/licenses/by/4.0/).
Share and Cite
Dong, J.; Hu, J.; Luo, Z. Quality Monitoring of Resistance Spot Welding Based on a Digital Twin. Metals 2023, 13, 697. https://doi.org/10.3390/met13040697
Dong J, Hu J, Luo Z. Quality Monitoring of Resistance Spot Welding Based on a Digital Twin. Metals. 2023; 13(4):697. https://doi.org/10.3390/met13040697
Chicago/Turabian StyleDong, Jianwei, Jianming Hu, and Zhen Luo. 2023. "Quality Monitoring of Resistance Spot Welding Based on a Digital Twin" Metals 13, no. 4: 697. https://doi.org/10.3390/met13040697
APA StyleDong, J., Hu, J., & Luo, Z. (2023). Quality Monitoring of Resistance Spot Welding Based on a Digital Twin. Metals, 13(4), 697. https://doi.org/10.3390/met13040697
