Abstract
Unit operations (UO) are mostly used in non-ferrous extractive metallurgy (NFEM) and usually separated into three categories: (1) hydrometallurgy (leaching under atmospheric and high pressure conditions, mixing of solution with gas and mechanical parts, neutralization of solution, precipitation and cementation of metals from solution aiming purification, and compound productions during crystallization), (2) pyrometallurgy (roasting, smelting, refining), and (3) electrometallurgy (aqueous electrolysis and molten salt electrolysis). The high demand for critical metals, such as rare earth elements (REE), indium, scandium, and gallium raises the need for an advance in understanding of the UO in NFEM. The aimed metal is first transferred from ores and concentrates to a solution using a selective dissolution (leaching or dry digestion) under an atmospheric pressure below 1 bar at 100 °C in an agitating glass reactor and under a high pressure (40–50 bar) at high temperatures (below 270 °C) in an autoclave and tubular reactor. The purification of the obtained solution was performed using neutralization agents such as sodium hydroxide and calcium carbonate or more selective precipitation agents such as sodium carbonate and oxalic acid. The separation of metals is possible using liquid (water solution)/liquid (organic phase) extraction (solvent extraction (SX) in mixer-settler) and solid-liquid filtration in chamber filter-press under pressure until 5 bar. Crystallization is the process by which a metallic compound is converted from a liquid into a crystalline state via a supersaturated solution. The final step is metal production using different methods (aqueous electrolysis for basic metals such as copper, zinc, silver, and molten salt electrolysis for REE and aluminum). Advanced processes, such as ultrasonic spray pyrolysis, microwave assisted leaching, and can be combined with reduction processes in order to produce metallic powders. Some preparation for the leaching process is performed via a roasting process in a rotary furnace, where the sulfidic ore was first oxidized in an oxidic form which is a suitable for the metal transfer to water solution. UO in extractive metallurgy of REE can be successfully used not only for the metal wining from primary materials, but also for its recovery from secondary materials.
1. Introduction
Hydrometallurgy contains technologies derived from science of geochemistry where metals are extracted into an aqueous solution and subsequently recovered by a variety of methods. The hydrometallurgical unit operations are mostly used for metal recovery from ores, concentrates, and secondary materials: leaching under atmospheric pressure [1], treatment under high pressure in an autoclave [2], bioleaching [3], microwave dissolution [4], dry digestion [5], acid baking [6], filtration [7], neutralization [8], solvent extraction [9], purification of solution using anionic exchange resin [10], cementation [11], precipitation [12,13,14,15,16,17], crystallization [18], electrocoagulation [19,20,21], reduction in aqueous phase [22], aqueous electrolysis [23], electrochemical deposition with molten salt electrolysis [24], and ultrasonic spray pyrolysis [25,26,27,28,29,30,31,32].
One simplified combined hydrometallurgical process is shown at Figure 1:
Figure 1.
One combined hydrometallurgical and pyrometallurgical process for the production of rare earth elements.
One combined treatment of raw material (ore, concentrate, and waste bearing rare earth) contains a combination of pyrometallurgical operations (thermal decomposition of the obtained precipitate) and hydrometallurgical operations such as dry digestion, leaching under an atmospheric pressure conditions, solvent extraction, precipitation of impurities, and final obtention of rare earth via molten salt electrolysis. As shown at Figure 1, REE are firstly transferred from ores, concentrates and waste materials to the solution. A removal of impurities, such as iron, from the solution was performed via neutralization. The production of rare earth carbonate was reached through an addition of sodium carbonate. The rare earth oxides (REOs) were produced through thermal decomposition of rare earth carbonate above 850 °C. Final step is molten salt electrolysis in a special reactor for production of mixture of REE. Especially using of hydrometallurgical operations has to be adjusted according to strict environmental regulations in order to reach zero waste concept enabling sustainable green metallurgy and circular economy strategy.
Advantages of using of hydrometallurgical operations include: (a) highly selective reactions using leaching agents, (b) reduced energy consumption, (c) no off gas and flue dusts formations, and (d) economical recycling of waste materials. Disadvantages of using of hydrometallurgical operations represent: (a) formation of waste solutions and sludge, (b) small-grained powders are suitable for leaching, (c) formation of wet residue, (d) low reaction velocity, and (e) loss of basic metals.
Special attention is mentioned regarding to a hydrometallurgical treatment of raw materials such as ore, concentrates, and bauxite residues, which contain high amount of silica in order to prevent formation of silica gel, what blocks an extraction of rare earth elements. Alkan et al. [33] developed novel approach for enhanced scandium and titanium leaching efficiency from bauxite residue (BR) with suppressed silica gel formation. After treatment of bauxite residue, new step was a scandium extraction from iron–depleted red mud slags by dry digestion [34].
Borra et al. [35] reported that alkali roasting-smelting-leaching processes allow the recovery of aluminum, iron, titanium, and REEs from bauxite residue. Generally, recovery of critical metals such as REE from primary and secondary materials using new hydrometallurgical operations is open field for new research [36].
Potential-controlled selective recovery and separation of metals from secondary materials was considered as new metallurgical route in order to decrease number of metallurgical operations, but not yet applied in metallurgy of REE. Tian et al. [37] reported manganese and cobalt selective separation from zinc in a leaching solution of cobalt slag by potential-control oxidation with ozone. The separation mechanism of metals was discussed based on the electrochemical consideration. It is concluded that the manganese and cobalt could be oxidized and precipitated from the solution by potential-control respectively, and the manganese could be separated from solution prior to cobalt. Because of similar chemical characteristics of lanthanides, it can be very interesting subject to solve the problem of selective separations of REE without using solvent reactions.
Garg et al. [38] have investigated the chemical leaching of upgraded pyrrhotite tailings from the Sudbury over a wide temperature spectrum (30–80 °C), and in the presence and absence of oxidants such as Fe (III) and oxygen in order to obtain selectively nickel powder. Leaching tests were performed at 30 °C showed that the Ni recovery can be increased during an oxic acid leach in the presence of oxygen, wherein the oxidant Fe (III) is regenerated in-situ as a result of oxidation of Fe (II). However, commencement of leaching with an initial addition of Fe (III) was shown to negatively influence the kinetics of Ni dissolution due to the formation of a protective sulfur coating around unreacted pyrrhotite grain. New experimental setup is presented for this methodology in order to measure and regulate of the redox potential.
Kücher et al. [39] studied the potential of controlling the ORP (oxidation reduction potential) in order to selectively leach the binder metal (commonly cobalt) from a hard metal (WO3/Co) substrate in a 2.0 mol/L HCl. The obtained results show how the experimental parameters control the nature of reaction mechanism in form of an empirical kinetic model equation. It is concluded that a very small feed rate of H2O2 enhances the leaching rate over a longer period of time. The idea of an ORP controlled acidic leaching of cobalt from a hard metal substrate presents a chance to enable semi-direct recycling of other metals from different secondary materials such as spent NdFeB-magnets and active materials from electrodes in Li-ion batteries as a feasible practical option.
Optimization of UO using artificial neural network and regression analysis is a new challenge in order to establish optimal parameters for the maximal leaching efficiency. Especially, due to the complex chemical composition of lateritic ores, as well as the need for decreased production costs and increased of nickel extraction in the existing resources, computer modeling of nickel ore leaching process has seen increased demand. Milivojevic et al. [40] applied the design of experiments (DOE) theory determining the optimal experimental design plan matrix based on the D optimality criterion. In the high-pressure sulfuric acid leaching (HPSAL) process for nickel laterite in “Rudjinci” ore in Serbia, the temperature (T), sulfuric acid to ore ratio (c), stirring speed (v), and leaching time (t) as the predictor variables (Xo, X1, X2, X3, X4) and the degree of nickel extraction as the response have been considered, as shown at Figure 2.
Figure 2.
Signal flow in BP neural networks with four input neurons, nine hidden neurons, and one output neuron.
To model the process, the multiple linear regression (MLR) and response surface method (RSM), together with the two-level and four-factor full factorial central composite design (CCD) plan, were successful used to predict nickel leaching efficiency. Hernandes [41] developed a statistical model for the recovery of rare earth elements in a leaching process, from Chilean ores, using the neural networks technique. The complexity for the elaboration of predictive and mathematical models for the conventional leaching process, besides the difficulty of obtaining REE from low-grade minerals; represent a big challenge for the development of theoretical studies. According to results shown in his work and previously by Milivojevic et al. [40], they proposed that this methodology of artificial neural networks can be used to determine the degree of recovery of a species of interest, according to the most important variables of the process. Milivojevic et al. [42] reported forward stepwise regression in determining dimensions of forming and sizing tools for self-lubricated bearings using the same mathematical tools. These methods can be always used for an optimization of different UO.
REE represent series of elements with increasing atomic numbers that begins with lanthanum or cerium and ends with lutetium together with yttrium. They have a wide range of uses in technological products and applications. Due to the increased demand and supply risk, most REEs have been added to the list of critical metals. The production of REEs from primary resource causes environmental problems [43]. The recovery of REEs from waste materials is the most suitable strategy to find the solution of environmental problems and ensure the sustainability for production of REE raw materials in the future, according to an increased demand in industrial application. Most developed countries are importing REEs from China; 95% of REEs are supplied from China and in addition to this situation, export quotas of REEs applied by China have increased the export prices of REEs [44].
In order to produce rare earth oxides (RE-oxides), most researchers have studied different hydrometallurgical and pyrometallurgical strategies in recycling processes of REE aiming at its higher extractions as new sustainable metallurgical route [45,46]. Önal et al. [47] studied recycling of NdFeB magnets using sulfation, selective roasting, and water leaching, enabling the production of a liquid with at least 98% rare earth purity. Furthermore, 98% extraction efficiency of REEs from NdFeB magnets was obtained by the acid-baking process with nitric acid [48]. After the acid baking process and subsequent water leaching of the treated concentrate, the produced suspension was filtrated in order to separate a pregnant leaching solution. To produce the REE oxides from leach liquor, all the proposed methods in the literature are completely based on precipitation methods by using various precipitation agents such as sodium carbonate and oxalic acid [49,50].
It is known that RE-carbonate or RE-oxalate can be produced from impurities present in sulfuric liquors using oxalic acid and sodium carbonate by a precipitation method [51]. It was reported that high purity RE-oxide (99.2%) was achieved using oxalic acid as a precipitation agent. Relatively lower purity RE-oxide was produced using sodium carbonate during precipitation [52]. The precipitation behavior of REEs with precipitation agents—including oxalate, sulfate, fluoride, phosphate, and carbonate—was examined using thermodynamic principles and calculations [53]. Construction of Eh-pH diagrams was enabled using different software such as FactSage. It was found that the pH of the system, types of the precipitation agent, and present anions in the leach liquor have a noteworthy impact on the purity of the REE precipitants. In contrast to the precipitation method, the production of nanosized RE-oxide such as Y2O3, La2O3 Gd2O3, and CeO2 is mostly performed from synthetic solutions via an ultrasonic spray pyrolysis method [54,55,56,57]. Use of a real waste solution for production of nanosized REO is missing in literature.
Our aim in this review is to show different developed processes for the treatment of primary and secondary raw materials using mostly hydrometallurgical operations in order to obtain rare earth oxide, rare earth carbonate and mixture of rare earth in metallic form. Sometimes, a combination of hydrometallurgical and pyrometallurgical processes is required to obtain final product.
This review paper summarizes the application of the UO in metallurgy of REE starting from ores (Lovozero, Russia), concentrates (Eudialyte, Greenland and Bastnasite, Norway) and secondary materials (spent NdFeB-magnets, Ti-Al ceramics, acid mine drainage solution (AMD), bauxite residue (BR), phosphorgypsum, and coal flying ash (CFA)) in order to present the novelty in using of the combined UO.
2. Application of the Unit Operations in Primary Metallurgy of REE
2.1. Treatment of an Eudialyte Concentrate with Precipitation and Solvent Extraction
Eudialyte is a Na-rich zirconosilicate with varying amounts of Ca, Fe, Mn, REE, Sr, Nb, K, Y, and Ti (chemical formula: Na4(Ca,Ce)2(Fe2+,Mn,Y)ZrSi8O22(OH,Cl2)). It was first described in 1819 by German chemist Stromeyer, who studied the samples from the Ilimaussaq complex in Greenland. The term “eudialyte” introduced by Stromeyer comes from the Greek language and refers to the good solubility of this mineral in acids.
Intensive studies of possible way of eudialyte processing have been conducted in several universities in Russia [58,59,60,61,62,63,64]. Most of them used eudialyte concentrate from the Lovozero massif of Kola Peninsula. Because of low REE-content in ore, in these investigations REE are considered mainly as secondary important products while recovery of zirconium was the main aim. The ore from Lovozero contains around 0.6–0.7 wt. % REO, 1.7–2.2 wt. % ZrO2, and 51–52.5% SiO2, after beneficiation, which includes flotation and electromagnetic separation, eudialyte concentrate is produced which contains (wt. %): 1.8–2.5 REO, 9.8–17 ZrO2, and 45.7–52 SiO2. According to literature [58,59,60,61,62,63,64] the mostly hydrometallurgical treatment was performed using sulfuric acid, as shown at Figure 3.
Figure 3.
Treatment of eudialyte concentrate using sulfuric acid.
According to this scheme, products of the leaching are solution, where all REE are transferred, and solid residue of gangue material. An addition of NaF was aiming an avoiding of silica gel formation. By adjustment of the pH value of the solution containing REE impurity metals such as Al, Fe, and Zr can be precipitated from the solution. According to Litvinova [62] reaction of dissolution of eudialyte in sulfuric acid, as shown with Equation (1):
Na16Ca6Fe2Zr3Si26O73Cl2 + 21H2SO4 = 7Na2SO4 + 6 CaSO4 + 2FeSO4 + 3Zr(SO4)2 + 26SiO2 + 21H2O + 2NaCl
Experimental results confirmed ability to provide control of the silica in the solution during leaching with concentrated acid at 100 °C obtaining good filterable slurry. Davris et al. [65] dissolved eudialyte structure forming soluble metal salts and a secondary siliceous precipitate, leaving the remaining gangue minerals such as aegirine and feldspars intact during the two-stage treatment. Upon fuming pretreatment silica precipitates in an insoluble form generating a filterable sludge in the subsequent water leaching step. The most efficient process parameters during the proposed two stage treatment were found to be: 2M HCl solution addition to a heated concentrate at 100 °C, S/L ratio of 1/5 followed by water leaching of the treated concentrate at 30 °C, solid/liquid (S/L) ratio 1/10 for 1 h, resulting to 97% REE recovery. Using 2M H2SO4 solution addition to a heated concentrate at 110 °C for fuming, S/L ratio of 1/4 followed by water leaching of the treated concentrate at ambient temperature, S/L ratio 1/20 for 30 min, resulting in 91% REE recovery.
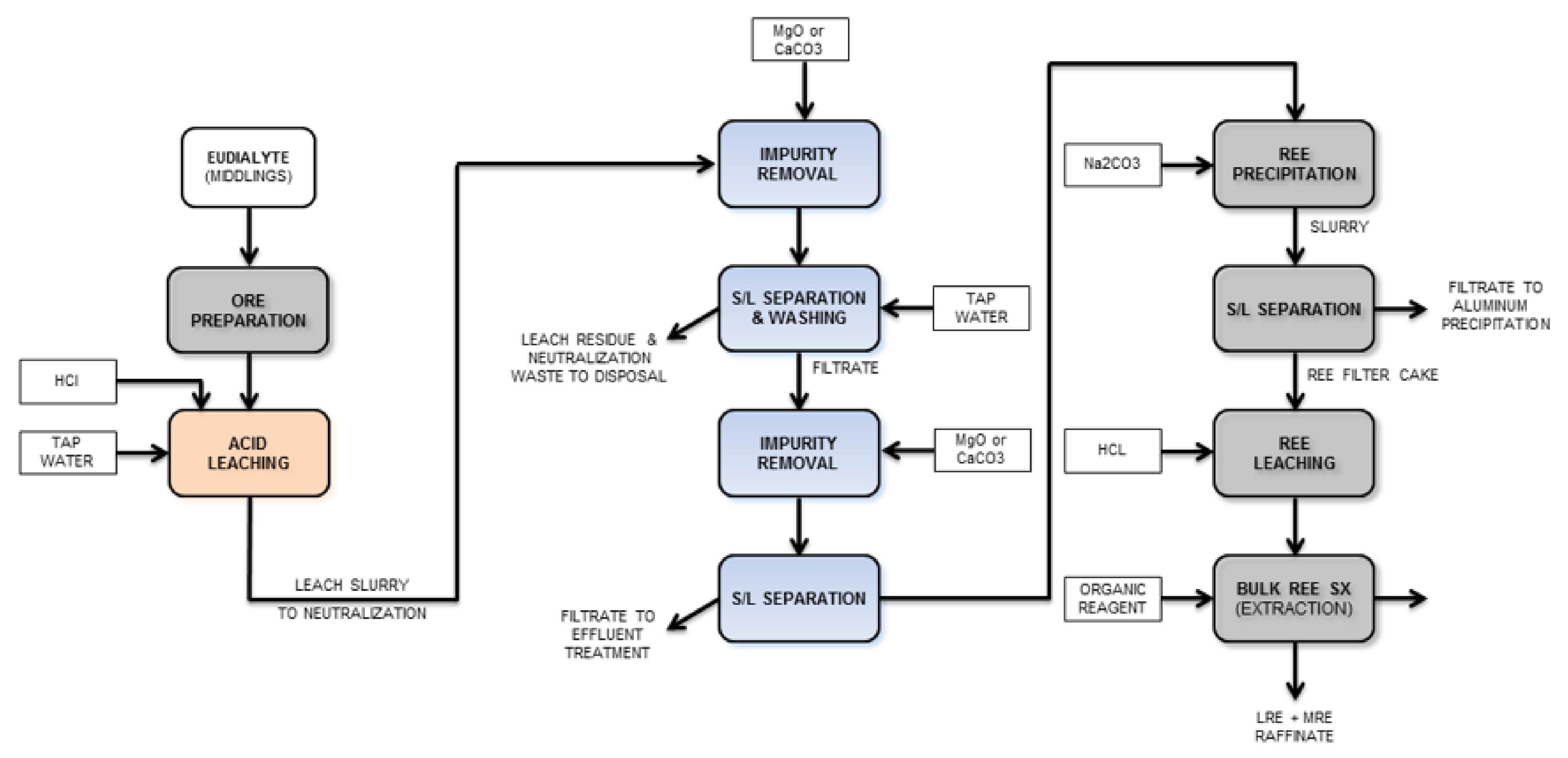
In contrast to previous work, Ma et al. [66] developed one environmentally friendly hydrometallurgical treatment of eudialyte in laboratory and scale up conditions using acid digestion with hydrochloric acid at room temperature, water leaching, and precipitation of impurities with calcium carbonate, as shown at Figure 4.
Figure 4.
Treatment of eudialyte concentrate with hydrochloric acid at room temperature.
Mixing of the eudialyte concentrate with the concentrated hydrochloric step (‘acid digestion’) represents the first step. This strategy was firstly performed in laboratory conditions in 1 L reactor. After that this strategy was validated in scale up conditions using acid digestion in reactor of 40 L, as shown at Figure 5a and system of two digestion reactors, as shown in Figure 5b.
Figure 5.
(a) Acid digestion reactor and (b) system of two digestion reactor during operations (key elements: anchor stirrer, glass reactor (40 L), engine, an injected tube for a transport of suspension supported by a double membrane pump).
After the acid digestion process, an additional injection of water leads to further leaching of REE. An innovative step is very fast transport of formed suspension using an injected tube for a transport of suspension supported by a double membrane pump (approx. 8 L/min). The final products of the leaching process are the solution that is enriched with REE and other impurities, and solid residue with zirconium, and small amount of remained REE. Therefore, a washing step of the solid residue is required in order to increase the leaching efficiency and it is adopted in this leaching strategy. The obtained suspension was treated at the demonstration plant for the unit operations (neutralization, filtration, precipitation, and washing of final product of the REE-carbonate) developed by MEAB Chemie Technik GmbH Aachen and by the Institute of Process Metallurgy and Metal Recycling of the RWTH Aachen University (IME, RWTH Aachen) through work at the EURARE Project between 2013 and 2017, as shown at Figure 6.
Figure 6.
(a) Two reactors for leaching (2 × 100 L), (b) System for leaching, neutralization, and filtration. Main components: neutralization unit (3 reactors × 10 L and 1 × 8.5 L), stirred collecting tank (250 L) and separation unit (chamber filter press).
Project designs for acid digestion of eudialyte concentrate contained different experiments three trials at the beginning according to the experience with different reaction parameters including the next optimal parameters: the ratio of HCl: eudialyte concentrate, weight of water and concentrate, leaching temperature, and reaction time during acid digestion process [66].
The hydrochloric acid for acid digestion (cHCl) to eudialyte concentrate ratio, mass of water for leaching (cH2O) to mass of eudialyte concentrate ratio, leaching temperature (T) and leaching time (t) as the predictor variables, and the total rare earth elements (TREE) extraction efficiency as the response were in laboratory and scale up conditions by Ma et al. [67] considered in detail. After experimental work in laboratory conditions, according to design of experiment theory (DoE), the modeling process was performed using multiple linear regression (MLR), stepwise regression (SWR), and artificial neural network (ANN). The ANN model of REE extraction was adopted. Additional tests showed that values predicted by the neural network model were in very good agreement with the experimental results. Developed model shown with Equation (2) confirms the results of correlation analysis, that the leaching temperature (T) is not significant. Its changes throughout the range from 20 °C to 80 °C, cause a decrease of TREE extraction percentage only in a very small range from 0.20% to 0.81%, respectively.
TREEeff. = 59.9058 + 13.0437⋅cHCl + 1.5291⋅cH2O − 0.010197⋅T + 0.0602969⋅t
After an optimization of acid digestion process new step at the IME, RWTH Aachen was a construction of new acid digestion reactor for an eudialyte concentrate for treatment in industrial conditions [68]. The development of a 100 L modular reactor for the dry digestion of highly silicone-rich ores and concentrates to prevent gel formation using the example of eudialyte concentrates is jointly realized by the IME, RWTH Aachen and Konzept GmbH, Engineering Services Düren, as shown in Figure 7.
Figure 7.
New developed dry digestion reactor (main components: reaction vessel, system with nozzles for injection of water and acid; cover; special mixing system, engine, discharging system, and electronics).
The innovation of this reactor compared to process alternatives is the complete avoidance of external and cost-intensive heating energy, as well as the previously impossible implementation of the dry digestion process in large solution volumes [68]. In this process, it is possible to convert the silicon components into crystals prior to silica gel formation, which are filterable and stable. In order to separate heavy and light rare earth elements, the combination of dry digestion, precipitation, filtration, and solvent extraction is shown in Figure 8.
Figure 8.
Treatment of eudialyte concentrate by MEAB Chemie Technik GmbH and IME, RWTH Aachen.
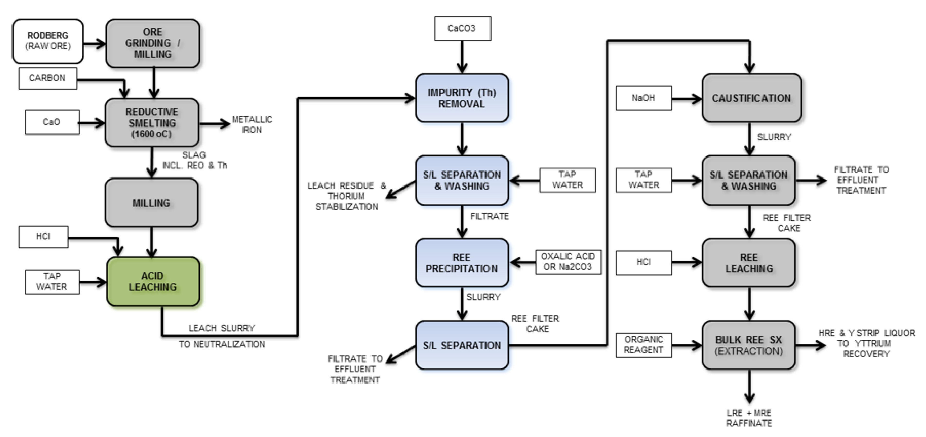
As shown at Figure 8, the solvent extraction (“SX”) is applied for the enrichment of REE in poor solutions and the separation and refinement of metals. This is achieved by mixing an aqueous phase with an organic phase. The driving force of the extraction process is the different metals concentration between the aqueous and the organic solution. In contrast to eudialyte, other REE- minerals such as monazite [69], steenstrupine [70], xenotime [71], and bastnasite [72,73,74,75] contain radioactive elements such as thorium and uranium. Therefore, an initial treatment is needed, as shown for bastnasite in Figure 9.
Figure 9.
Treatment of bastnasite concentrate by MEAB Chemie Technik GmbH and IME, RWTH Aachen.
After grinding of ore, the smelting of bastnasite ore, Norway [74] was carried out in a small electric arc furnace and carbon was added as reducing agent. The furnace was kept at 1600 °C for 45 min. After this time slag formed at the top of the furnace was poured onto a ladle and left to cool. The leaching of slag (approx. 8.1% rare earth oxides) was performed using hydrochloric acid. Thorium was precipitated from solution using sodium hydrogen phosphate. The fully purification of obtained pregnant solution was performed using solvent extraction process producing raffinate of light rare elements (LRE) with middle rare earth (MRE). The second product is heavy rare earth (HRE) and yttrium strip liquor.
2.2. Molten Salt Electrolysis
In order to find one of most effective alternatives to the carbon reductant, molten salt electrolysis has enormous potential for the REE production. Oxide-fluoride electrolysis at 1050 °C is one of the dominant technologies to produce REE or alloys. Neodymium (Nd) and praseodymium (Pr) are two REE that have significant applications as magnets, such as those used in wind turbines. These elements have very similar properties, making them very difficult to separate using traditional methods, such as solvent extraction. Therefore, alternative methodologies were investigated under the EURARE-Project. The synthesis of Nd and Pr as a metal alloy (‘didymium’) was achieved at RWTH Aachen [76]. Electrolysis trials revealed that alloy composition is directly influenced by electrolyte composition (i.e., the activity concentration is transferred to the composition). An increase in Pr content in the electrolyte leads to an increased content in the alloy, where the obtained alloy had high purity (approx. >99%). Vogel et al. [77] studied reducing greenhouse gas emission from the Nd2O3. Electrolysis starting with an analysis of the anodic gas formation and calculating the theoretical voltages of formation of the relevant anodic gas products. The concluded the behavior of the electrochemical system at linear voltammetries of NdF3-LiF-Nd2O3 shows a first passivation, termed the partial anode effect, where the current density falls turbulent with the increasing voltage.
In order improve an environmental impact, Vogel et al. [77] reported basics of a process control avoiding perfluorocarbons (PFC) emission, because they are potent greenhouse gases and are not filtered or destroyed in the off-gas. Because of the neodymium electrolysis produces unnecessary high emission of CF4 and C2F6, a required process control was considered in analogy to the aluminum electrolysis reducing the PFC emission to a great extend and keep the process in a green process window. The feeding of 1% Nd2O3 has an immediate effect on the cell voltage and gas composition. Numerical simulation was performed by Haas et al. [78] for a comparison between two cell designs for electrochemical neodymium reduction. The numerical model uses the Eulerian volume of fluid approach to track phase boundaries between the continuous phases, while the Lagrangian discrete phase model is applied to compute the rising trajectories of emitted off-gas bubbles. Aiming an understanding of reduction process, Cvetkovic et al. [79] considered mechanism of Nd deposition onto W- and Mo-cathodes from molten oxide-fluoride electrolyte. The reported results indicated that the Nd(III) ions in the melts were reduced in two steps: Nd(III) → Nd(II) and Nd(II) → Nd(0). These consecutive processes are predominantly mass transfer controlled.
3. Application of the Unit Operations in Secondary Metallurgy
3.1. Recovery of REE from Waste of Electrical and Electronic Equipment (WEEE or e-Waste)
The production of REEs from primary resource causes environmental problems [80]. The recovery of REEs from waste materials is the most suitable strategy to find the solution of the growing environmental problems and ensure the sustainability for production of REE raw materials in the future, according to an increased demand in industrial application. Most developed countries are importing REEs from China (approx. 95%) and in addition to this situation, export quotas of REEs applied by China have increased the export prices of REEs [81]. Our aim is to give review about recovery of REE from secondary resources such as spent NdFeB-magnets, Ti-Al ceramic waste, acid mine drainage (AMD) solution, bauxite residue (BR), and coal flying ash (CFA).
Waste of electrical and electronic equipment (WEEE or e-waste) is dramatically increased in last time (approx. 50 million tons in 2018). Unfortunately, unsafe WEEE disposal leads to many health implications due to their hazardous nature, being composed of substances such as chlorofluorocarbons. Ambay et al. [82] analyzed challenges in the future perspective for the recovery of REEs from WEEE wastes which is increasing at an alarming rate all over the world. The research progress for REE recovery was found through bioleaching, biosorption, hydrometallurgy, pyrometallurgy, and reduction with carbon-based material. Because of growing industrial application of NdFeB magnets, highly efficient and selective recycling is mostly analyzed as WEEE. Yang et al. [83] written a critical review for REE recovery from end-of-life (EOL) NdFeB permanent magnet scrap. Most of the processing hydrometallurgical methods are still at various research and development stages. It was estimated that until 2030 the recycled REEs from EOL permanent magnets will play a significant role in the total REE supply in the magnet sector, providing that most efficient technologies will be developed and implanted in industrial practice. The selectivity of separation REE from Fe and B was high challenge in this study. Solvent extraction of Pr and Nd from chloride solution was performed by the mixtures of Cyanex 272 and amine extractants [84] and with organophosphorous acids and amine reagents [85] using MSU-0.5 mixer-settler units in four stage counter-current setup, MEAB Metallextraction AB, Göteborg, Sweden [86]. The used experimental setup reached complete scrubbing of Nd and Pr.
Kaya et al. [87] offered new process for treatment of spent NdFeB magnets without solvent extraction. Spherical particles of REE-oxides were produced from spent NdFeB magnets using a combined process containing following operations: nitric acid baking process at 200 °C, calcination, water leaching and ultrasonic spray pyrolysis between 700 °C and 1000 °C, as shown at Figure 10.
Figure 10.
Combined process for treatment of spent NdFeB-Magnets.
Iron was removed from water solution via a hydrolysis. XRD analysis of the obtained particles found a cubic and trigonal structure Nd2O3 with 20% Pr2O3, which is according to detected stoichiometry in solution after dissolution of spent NdFeB magnets. An increase in temperature from 700 °C to 1000 °C increases not only the crystallinity of the structure, but also the particle size. The minimal theoretical total particle size of prepared REE-oxides amounts to 215 nm. The differences between calculated and experimentally obtained values may be partially due to coalescence/agglomeration of aerosol droplets during transport to the furnace from an aerosol generator. This combined environmentally friendly process for recovery of nanosized powder mixture of Nd2O3 and Pr2O3 from spent magnets and re-use of nitric acid shall be reduced considered in scale up conditions. The final winning of the mixture of metallic Nd and Pr will be ensured using molten salt electrolysis [88,89,90]
Kruse et al. [90] proposed a pyrometallurgical treatment of the grinding slurries aiming recovering REE. The possibility of recycling the contained REE, which account for up to 30 wt. % in the alloy, through a pyrometallurgical process was investigated. In order to reach selective separation, the necessity of a thermal conditioning prior to the pyrometallurgical process is highly required. They concluded that the investigated recycling process must be compared to the pure hydrometallurgical treatment (leaching, precipitation, solvent extraction) of grinding slurries. In addition, a subsequent hydrometallurgical treatment must be considered as saleable concentrate with high purities are required. The future research on this subject will be focused on selective oxidation of REE and production of metallurgical slag with REO through smelting process in an induction furnace.
3.2. Recovery of Yttrium Oxide from Waste Materials
Because of similar characteristics to lanthanoides, yttrium belongs to REE. The importance of yttrium and REE is increasing in the transition to green economy because of their essential role in permanent magnets, lamp phosphors, catalysts, rechargeable batteries, and waste ceramics. In general, the recycling of yttrium can be distinguished in scrap metals which appear during the production or actual value-added chain and the scrap metals which result after the phase of utilization at the consumer and therefore at the end of their life cycle. Michelis et al. [91] studied recovery of yttrium from fluorescent powder starting from dismantling of spent fluorescent tubes. Yttrium and impurities are dissolved by using nitric, hydrochloric, and sulfuric acids and ammonia in different leaching tests. These tests show that ammonia is not suitable to recover yttrium, whereas HNO3 produces toxic vapors. A full factorial design is carried out with HCl and H2SO4 to evaluate the influence of operating factors.
One of the major challenges in the processing of used phosphors for the extraction of REE lies in a large number of different compounds and their individual chemical properties, such as solubility in an aqueous phase. Poscher et al. [92] studied hydrochloric leaching of a screened luminophore powder followed by the precipitation of a contaminated RE oxalate, converting the mixture into their oxides and subsequent refining in order to dissolve most of the alkali metal oxides leads to a rare earth concentrate which could be applied as a new raw material for the subsequent process steps of refining.
Stopic et al. [93,94,95] studied a combination of hydrometallurgical and pyrometallurgical recovery of yttrium oxide from waste crucible materials, Ti-Al based wastes and ceramic dust. A target fraction rich in yttrium with a grain size < 250 µm was obtained after the grinding and sieving of the primary fraction between 8% and 14.25% of the target element yttrium. This target fraction became the input material for the following tests to the very selective leaching of yttrium involving dissolution under atmospheric pressure as well as pressure leaching in the autoclave. For a comprehensive investigation of the influence of various parameters on the leaching of waste materials, trials were performed under laboratory and scale up conditions in which parameters like leaching time, temperature, concentration of the hydrochloric acid, and the ratio of solid to leaching agent were varied. At process temperatures of 150 °C leaching efficiency was 97%. Selective precipitation with oxalic acid at fixed pH-Value after leaching and phase separation was crucial for a formation of yttrium oxalate. Yttrium oxide was finally formed after thermal decomposition of yttrium oxalate at 850 °C in 1 h in a muffle furnace, as shown at Figure 11.
Figure 11.
Combined hydrometallurgical and pyrometallurgical method for production of yttrium oxide.
3.3. Recovery of REE from Acid Mine Drainage (AMD) Solution and Bauxite Residue (BR)
AMD and BR are frequently available in the metallurgical and mining industry. The AMD sample was collected from Mpumalanga, South Africa [96] containing the initial concentration of cerium of 5.51 mg/L and yttrium of 2.05 mg/L. Treating AMD solutions requires the generation of enough alkalinity to neutralize the acidity excess. Recovery of REE was performed during precipitation after iron removal [97]. A near zero waste valorization vision for BR through experimental results was performed including a treatment of AMD [98]. BR were used for the recovery of iron, aluminum, and titanium and critical elements such vanadium and REE using a combination of pyrometallurgical and hydrometallurgical methods. The neutralization of AMD, as shown at Figure 12a and capture of the carbon dioxide from different processes, as shown at Figure 12b was performed using BR.
Figure 12.
A zero-waste valorization vision for bauxite residue through experimental results: (a) for cement industry (left), and (b) treatment of AMD solution and recovery of Fe, V, Ti, REE, and Sc (right).
BR, recognized as a waste generating high alkalinity solution when it is in contact with water, was chosen to treat AMD from South Africa at room temperature. A German and a Greek BR (“red mud”) have been evaluated as a potential low-cost material to neutralize and immobilize harmful chemical ions from AMD [97,98]. Results showed that heavy metals and other hazardous elements such as As, Se, Cd, and Zn had been immobilized in the mineral phase [99]. Valuable elements presented in BR such as La, Nd, and Nb tend to remain in the mineral phase. Elements such as Ce and Y present in AMD precipitates under the effect of RM enriching the mineral phase. Several authors had explored a pyrometallurgical treatment of BR to recover pig iron and enhance the content of critical raw material (CRM) in the final slag [100,101,102]. This approach can be beneficial to increase both pig iron and CRM from the filter cakes produce after coagulating AMD ions into an BR matrix.
3.4. Recovery of REE from Phosphogypsum (PG) and Coal Flying Ash (CFA)
PG is a waste by-product from the processing of phosphate rock in plants producing phosphoric acid and phosphate fertilizers, such as superphosphate. CFA is waste product formed by the burning of pulverized coal in a coal-fired boiler and collected from the flue gas by means of electrostatic precipitators and cyclones. PG and CFA became very interesting subject for the REE recovery using unit operations in extractive metallurgy in last decade. Rychkov et al. [103] reported recovery of REE from PG as a common large-tonnage waste of phosphoric fertilizers industry containing 0.43–0.52% of REE. Joint co-crystallization of REE with gypsum provided a low degree of REE leaching in the direct leaching process, but a combination of mechanical grinding treatment, ultrasonic impact and resin-in-pulp process provided significantly higher degrees of REE leaching from the PG (from 15% to 17%, to more than 70%). In addition, it was shown that the products after PG treatment can be successfully used instead of natural gypsum as an addition for cements in the production of building materials.
Mahandra et al. [104] studied an improvement in the developed hydrometallurgical methods and discovery of a new strategies with safe environment and cost effectiveness for the separation and recovery of REE from CFA. The REE recovered from CFA might find applications in clean energy technologies such as electric vehicles, phosphors, and wind turbines. The recycling of CFA using the unit hydrometallurgical operations can help to reduce the environmental burden of hazardous waste and will improve the economy. Pan et al. [105] studied recovery of REE from CFA by integrated physical separation and acid leaching. Using combined physical separation processes, the REE of CFA was enriched from 782 μg/g to 1025 μg/g. The acid leaching process was optimized for various parameters via the Taguchi three-level experimental design. Upon optimization, the physical separation product was leached at the optimum condition and 79.85% leaching efficiency was obtained. Transforming CFA to zeolites can increase the adsorption of dissolved metals [106]. Flying ash can be used for the neutralization of AMD [96] and carbonation process [107].
Vavlekas [108] studied microbial recovery of rare earth elements from metallic wastes and scrap. The microbial recovery of neodymium is being examined using biofilm of the bacterium Serratia sp. N14, which has been used previously for the removal of lanthanide elements from liquid solutions. The final aim was to establish the potential usefulness of the biofilm with respect to its tolerance to low pH values or to high salt concentrations (neutralized aqua regia), since the overall goal is to recover metals from solid scraps, which may have been leached in strong acid.
4. Conclusions
Better understanding of the application of UO in metallurgy of REE is very important and required step in order to develop a sustainable metallurgical treatment. REE belong to critical metals and their recovery from of primary and secondary materials is of high significance for the industrial development. The basic UO were presented in different combinations in order to maximize the REE recovery. The main conclusions were found:
- Acid digestion of eudialyte concentrate was successfully performed without heating and at 100 °C for fuming in order to prevent silica gel formation in laboratory conditions. Scale up of this process was tested in two reactors, each 40 L. The extraction efficiency reached a high level in a short time, increasing from 82.2% to 88.8% when the digestion time increased from 20 min to 40 min. The optimization of process was studied using regression analysis and artificial neural network determining one final equation with four reaction parameters (temperature, time, ratio between concentrate and hydrochloric acid, and ratio between water and used acid). The new reactor of 100 L volume was built for a digestion of an eudialyte concentrate. A REE carbonate containing 30.0% total REE was finally produced, with an overall REE recovery yield of 85.5%, what is an advantage in comparison to the previously existing solutions in hydrometallurgy.
- Purification of obtained solution was performed using calcium carbonate and hydrogen peroxide in order to remove iron after acid digestion and water leaching. The final product of a treatment of eudialyte concentrate is REE-carbonate. Heavy REE and light REE are separated in subsequent step using solvent reaction and precipitation. When adjusting the pH to ~4.0 using calcium carbonate, zirconium, aluminum, and iron were removed at 99.1%, 90.0%, and 53.1%, respectively, with a REE loss of 2.1%
- In comparison to an eudialyte concentrate, bastnasite ore was firstly reduced at high temperature and after that the obtained slag with 8% rare earth oxide (REO) was treated by combination of UO.
- REE were produced from secondary materials such as WEEE (spent NdFeB-magnets), Ti-Al waste materials, AMD, BR, PG, and CFA. The combination of hydrometallurgical and pyrometallurgical methods was successfully applied.
- The preparation of fine REO was performed using ultrasonic spray pyrolysis from water solution of rare earth nitrate between 700 °C and 1000 °C after treatment of spent NdFeB magnets.
- Thermal treatment of yttrium oxalate at 850 °C leads to formation of yttrium oxide starting from Ti-Al spent materials.
- A zero-waste valorization vision for BR through experimental results combines AMD and BR as two waste materials in order to absorb REE.
- Molten salt electrolysis was applied for the production of mixture of Nd and Pr.
- The future of an application of UO in extractive metallurgy of REE is depending on a construction of more efficient reactors and digitalization of the whole process.
- Controlled potential leaching and separation process shall be studied as one solution for a selective separation of the REE, which is a new research challenge.
- Optimization of metallurgical process is successfully performed using regression analysis and artificial neural network.
Author Contributions
Conceptualization, investigation, methodology, supervision, writing—original draft, S.S.; funding acquisition and supervision, B.F. All authors have read and agreed to the published version of the manuscript.
Funding
The research at the Institute for Process Metallurgy and Metal Recycling of the RWTH Aachen University regarding to the mentioned results has received funding from 1. Project: “Recycling of Nd, Dy, Pr from NdFeB-spent magnets” RECMAG, (1.1.2021–31.12.2022), AIF- German Federation of Industrial Research Associations, Germany and TÜBITAK-The Scientific of Technological Research Council of Turkey (Call identifier CORNET 29th Call) under grant agreement EN03193/20; 2. Project “Removing the waste streams from the primary Aluminium production and other metal sectors in Europe REMOVAL (1.5.2018–30.4.2022, Gr. No 776469), Executive Agency for Small and Medium-sized Enterprises H2020 Environment & Resources; 3. Project: “Development of Sustainable Exploitation Scheme for Europe’s Rare Earth Ore Deposits (1.1.2013–31.12.2017) EURARE, from the European Community’s Seventh Framework Programme (Call identifier FP7-NMP2012-LARGE-6) under grant agreement No. 309373; 4. Project “Acid mine drainage treatment technologies for maximum value extraction and near zero waste generation” (1.5.2017–30.4.2021) ADDWATER, with Witwatersrand University in Johannesburg, South Africa by the International Office of the BMBF in Germany, grant no. 01DG17024, and by NRF in South Africa (grant no. GERM160705176077); 5. Project: “European Training Network for Zero-waste Valorisation of Bauxite Residue” (1.1.2014–31.12.2017) REDMUD, EU-Commission, (grant no. 636876); 6: Project “Development of a modular reactor for dry digestion of high silicone ores and concentrates to avoid gel formation using the example of Eudialyte concentrates” MAREKO (1.4.2019–31.3.2021), ZIM AIF, (grant no.: ZF4098204SU8); and Project 7: “Increasing raw material efficiency in TiAl component production processes, (1.7.2014–31.12.2016) TiAl-2020, Federal Ministry for Economy (BMWI): (grant no. FKZ:20T1319D).
Institutional Review Board Statement
Not applicable.
Informed Consent Statement
Not applicable.
Data Availability Statement
Not applicable.
Acknowledgments
Conflicts of Interest
The authors declare no conflict of interest.
References
- Havlik, T.; Turzakova, M.; Friedrich, B.; Stopic, S. Atmospheric leaching of EAF dust with diluted sulphuric acid. Hydrometallurgy 2005, 77, 41–50. [Google Scholar] [CrossRef]
- Havlik, T.; Friedrich, B.; Stopic, S. Pressure leaching of EAF dust with sulphuric acid. Erzmetall World Metall. 2004, 57, 2, 113–120. [Google Scholar]
- Falagan, C.; Grail, B.; Johnson, D. New approaches for extracting and recovering metals from mine tailings. Miner. Eng. 2017, 106, 15, 71–78. [Google Scholar] [CrossRef]
- Harahsheh, M.; Kingman, S. Microwave assisted leaching—A review. Hydrometallurgy 2004, 73, 189–203. [Google Scholar] [CrossRef]
- Voßenkaul, D.; Birich, A.; Müller, N.; Stolz, N.; Friedrich, B. Hydrometallurgical Processing of Eudialyte Bearing Concentrates to Recover Rare Earth Elements Via Low-Temperature Dry Digestion to Prevent the Silica Gel Formation. J. Sustain. Metall. 2017, 3, 79–89. [Google Scholar] [CrossRef]
- Demol, J.; Ho, E.; Senanayake, G. Sulfuric acid baking and leaching of rare earth elements, thorium and phosphate from a monazite concentrate: Effect of bake temperature from 200 to 800 °C. Hydrometallurgy 2018, 179, 254–267. [Google Scholar] [CrossRef]
- Matus, C.; Stopic, S.; Etzold, S.; Kremer, D.; Wotruba, H.; Dertmann, C.; Telle, R.; Knops, P.; Friedrich, B. Mechanism of nickel, magnesium, and iron recovery from olivine bearing ore during leaching with hydrochloric acid including a carbonation pre-treatment. Metals 2020, 10, 811. [Google Scholar] [CrossRef]
- Pavlović, J.; Stopic, S.; Friedrich, B.; Kamberovic, Z. Selective removal of heavy metals from metal-bearing wastewater in a cascade line reactor. Environ. Sci. Pollut. Res. 2007, 14, 7, 518–522. [Google Scholar] [CrossRef]
- Xie, F.; Zhang, T.; Dreisinger, D.; Doyle, F. A critical review on solvent extraction of rare earths from aqueous solutions. Miner. Eng. 2014, 56, 10–28. [Google Scholar] [CrossRef]
- Ma, Y.; Stopic, S.; Friedrich, B. Selective Recovery and separation of Zr and Hf from sulfuric acid leach solution using anionic exchange resin. Hydrometallurgy 2019, 189, 105–143. [Google Scholar] [CrossRef]
- Wang, H.; Friedrich, B. Development of a highly efficient hydrometallurgical recycling process for automotive Li–Ion batteries. J. Sustain. Metall. 2015, 1, 168–178. [Google Scholar] [CrossRef]
- Mwewa, B.; Stopic, S.; Ndlovu, S.; Simate, G.; Xakalashe, B.; Friedrich, B. Synthesis of Poly-Alumino-Ferric Sulphate Coagulant from Acid Mine Drainage by Precipitation. Metals 2019, 9, 1166. [Google Scholar] [CrossRef]
- Kilicarslan, A.; Voßenkaul, D.; Stoltz, S.; Stopic, S.; Nezihi, M.; Friedrich, B. Selectivity Potential of Ionic Liquids for Metal Extraction from Rare Earth containing Slags—A QEMSCAN assisted approach. Hydrometallurgy 2017, 169, 59–67. [Google Scholar]
- Stankovic, S.; Stopic, S.; Markovic, B.; Sokic, M.; Friedrich, B. Review of the past, present and future of the hydrometallurgical production of nickel and cobalt from lateritic ores. Metall. Mater. Eng. 2020, 199–208. [Google Scholar] [CrossRef]
- Petronijevic, N.; Stankovic, S.; Radovanovic, D.; Sokic, M.; Markovic, M.; Stopic, S.; Kamberovic, Z. Application of the flotation tailings as an alternative material for an acid mine drainage remediation: A case study of the extremely acidic Lake Robule (Serbia). Metals 2019, 10, 16. [Google Scholar] [CrossRef]
- Silin, I.; Hahn, K.; Gürsel, D.; Kremer, D.; Gronen, L.; Stopic, S.; Friedrich, B.; Wotruba, H. Mineral Processing and Metallurgical Treatment of Lead Vanadate Ores. Minerals 2020, 10, 197. [Google Scholar] [CrossRef]
- Stopic, S.; Friedrich, B. Deposition of silica in hydrometallurgical processes. Mil. Tech. Cour. 2020, 68, 65–78. [Google Scholar] [CrossRef]
- Peters, E.M.; Kaya, Ş.; Dittrich, C.; Forsberg, K. Recovery of scandium by crystallization techniques. J. Sustain. Metall. 2019, 5, 48–56. [Google Scholar] [CrossRef]
- Rodriguez, J.; Stopic, S.; Friedrich, B. Feasibility assessment of electrocoagulation towards a new sustainable wastewater treatment. Environ. Sci. Pollut. Res. 2007, 14, 7, 477–482. [Google Scholar] [CrossRef]
- Rodriguez, J.; Schweda, M.; Stopic, S.; Friedrich, B. Techno-Economical Comparison between Chemical Precipitation and Electrocoagulation for Heavy Metal Removal in Industrial Wastewater. Metals 2007, 2, 208–214. [Google Scholar]
- Rodriguez, J.; Stopic, S.; Friedrich, B. Continuous Electrocoagulation Treatment of Wastewater from Copper Production. Erzmetall World Metall. 2007, 60, 89–95. [Google Scholar]
- Zhao, J.; Stopic, S.; Friedrich, B.; Rudolf, R. Mechanism of gold nanoparticle formation reduction from water solutions. In Proceedings of the European Metallurgical Conference 2013, Weimar, Germany, 23–26 June 2016; pp. 277–281. [Google Scholar]
- Stopic, S.; Friedrich, B. Integrated treatment (electrolytic recovery and cascade line) of highly contaminated wastewaters. In Proceedings of the EMC 2007, Düsseldorf, Germany, 11–14 June 2007; pp. 433–444. [Google Scholar]
- Cvetkovic, V.; Feldhaus, D.; Vukicevic, N.; Barudzija, T.; Friedrich, B.; Jovicevic, J. Investigation on the electrochemical behaviour and deposition mechanism of neodymium in NdF3–LiF–Nd2O3 melt on Mo electrode. Metals 2020, 10, 576. [Google Scholar] [CrossRef]
- Košević, M.; Stopic, S.; Cvetković, V.; Schroeder, M.; Stevanović, J.; Panic, V.; Friedrich, B. Mixed RuO2/TiO2 uniform microspheres synthesized by low-temperature ultrasonic spray pyrolysis and their advanced electrochemical performances. Appl. Surf. Sci. 2019, 464, 1–9. [Google Scholar] [CrossRef]
- Majeric, P.; Rudolf, R. Advances in ultrasonic spray pyrolysis processing of noble metal nanoparticles—Review. Materials 2020, 13, 3485. [Google Scholar] [CrossRef]
- Emil, E.; Alkan, G.; Gurmen, S.; Rudolf, R.; Jenko, D.; Friedrich, B. Tuning the morphology of ZnO nanostructures with the ultrasonic spray pyrolysis process. Metals 2018, 8, 569. [Google Scholar] [CrossRef]
- Ardekani, S.R.; Aghdam, A.S.R.; Nazari, M.; Bayat, A.; Yazdani, E.; Saievar-Iranizad, E. A comprehensive review on ultrasonic spray pyrolysis technique: Mechanism, main parameters and applications in condensed matter. J. Anal. Appl. Pyrolysis 2019, 141, 104631. [Google Scholar] [CrossRef]
- Kaya, E.E.; Kaya, O.; Alkan, G.; Gürmen, S.; Stopic, S.; Friedrich, B. New proposal for size and size-distribution evaluation of nanoparticles synthesized via ultrasonic spray pyrolysis using search algorithm based on image-processing technique. Materials 2020, 13, 38. [Google Scholar] [CrossRef]
- Stopic, S.; Ilić, I.; Uskoković, D. Preparation and formation mechanism of submicrometer spherical NiO particles from water solution of NiCl2 by ultrasonic spray pyrolysis. J. Sci. Sinter. 1994, 26, 145–156. [Google Scholar]
- Stopic, S.; Ilić, I.; Uskoković, D. Structural and morphological transformations during NiO and Ni particles generations from chloride precursor by ultrasonic spray pyrolysis. Mater. Lett. 1995, 24, 369–376. [Google Scholar] [CrossRef]
- Stopic, S.; Ilić, I.; Uskoković, D. Preparation of nickel submicrometer powders by ultrasonic spray pyrolysis. Int. J. Powder Metall. 1996, 32, 59–65. [Google Scholar]
- Alkan, G.; Yagmurlu, B.; Cakmakoglu, S.; Hertel, T.; Kaya, S.; Gronen, L.; Stopic, S.; Friedrich, B. Novel approach for enhanced scandium and titanium leaching efficiency from bauxite residue with suppressed silica gel formation. Nat. Sci. Rep. 2018, 8, 5676. [Google Scholar] [CrossRef]
- Alkan, G.; Yagmurlu, B.; Friedrich, B.; Dittrich, C.; Gronen, L.; Stopic, S.; Ma, Y. Selective silica gel scandium extraction from iron–depleted red mud slags by dry digestion. Hydrometallurgy 2019, 185, 266–272. [Google Scholar] [CrossRef]
- Borra, C.R.; Blanpain, B.; Pontikes, Y.; Binnemans, K.; van Gerven, T. Recovery of rare earths and other valuable metals from bauxite residue (red mud): A review. J. Sustain. Metall. 2016, 2, 365–386. [Google Scholar] [CrossRef]
- Binnemans, K.; Jones, P.T. Solvometallurgy: An Emerging Branch of Extractive Metallurgy. J. Sustain. Metall. 2017, 3, 570–600. [Google Scholar] [CrossRef]
- Tian, Q.; Xin, Y.; Wang, H.; Guo, X. Potential-Control selective separation of manganese and cobalt from cobalt slag leaching solution. Hydrometallurgy 2017, 169, 201–206. [Google Scholar] [CrossRef]
- Garg, S.; Judd, K.; Mahadevan, R.; Edwards, E.; Papangelakis, V. Leaching characteristics of nickeliferous pyrrhotite tailings from the Sudbury, Ontario area. Can. Metall. Q. 2017, 8, 1–9. [Google Scholar] [CrossRef]
- Kücher, G.; Luidold, S.; Czettl, C.; Storf, C. Successful control of the reaction mechanism for semi-direct recycling of hard metals. Int. J. Refract. Met. Hard Mater. 2020, 86, 105131. [Google Scholar] [CrossRef]
- Milivojevic, M.; Stopic, S.; Friedrich, B.; Stojanovic, B.; Drndarevic, D. Computer modeling of high pressure leaching process of nickel laterite by design of experiments and neural networks. Int. J. Miner. Metall. Mater. 2012, 19, 584–595. [Google Scholar] [CrossRef]
- Hernandes, J. Development of a Predictive Model for the Recovery of Rare Earth Elements from the Leaching Process of Chilean Ores. Appl. Math. Sci. 2018, 12, 551–565. [Google Scholar] [CrossRef]
- Milivojevic, M.; Stopic, S.; Stojanovic, B.; Drndarevic, D.; Friedrich, B. Forward stepwise regression in determining dimensions of forming and sizing tools for self-lubricated bearings. Metall 2013, 67, 147–153. [Google Scholar]
- Ayres, R.U.; Peiró, L.T. Material efficiency: Rare and critical metals. Phylosophical Trans. R. Soc. A 2013, 371, 20110563. [Google Scholar] [CrossRef]
- Tao, X.; Huiqing, P. Formation cause, composition analysis and comprehensive utilization of rare earth solid wastes. J. Rare Earths 2009, 27, 1096–1102. [Google Scholar]
- Sprecher, B.; Xiao, Y.; Walton, A.; Speight, J.; Harris, R.; Kleijn, R.; Kramer, G.J. Life cycle inventory of the production of rare earths and the subsequent production of NdFeB rare earth permanent magnets. Environ. Sci. Technol. 2014, 48, 3951–3958. [Google Scholar] [CrossRef] [PubMed]
- Binnemans, K.; Jones, P.T.; Blanpain, B.; van Gerven, T.; Yang, Y.; Walton, A.; Buchert, M. Recycling of rare earths: A critical review. J. Clean. Prod. 2013, 51, 1–22. [Google Scholar] [CrossRef]
- Önal, M.; Borra, C.; Guo, M.; Blanpain, B.; van Gerven, T. Recycling of NdFeB Magnets using sulfation, selective roasting and water leaching. J. Sustain. Metall. 2015, 1, 199–215. [Google Scholar] [CrossRef]
- Önal, M.A.R.; Aktan, E.; Borra, C.R.; Blanpain, B.; van Gerven, T.; Guo, M. Recycling of NdFeB magnets using nitration, calcination and water leaching for REE recovery. Hydrometallurgy 2017, 167, 115–123. [Google Scholar] [CrossRef]
- Liu, Z.; Li, M.; Hu, Y.; Wang, M.; Shi, Z. Preparation of large particle rare earth oxides by precipitation with oxalic acid. J. Rare Earths 2008, 26, 158–162. [Google Scholar] [CrossRef]
- Silva, R.G.; Morais, C.A.; Teixeira, L.V.; Oliveira, É.D. Selective precipitation of high-quality rare earth oxalates or carbonates from a purified sulfuric liquor containing soluble impurities. Min. Metall. Explor. 2019, 36, 967–977. [Google Scholar] [CrossRef]
- Stopic, S.; Friedrich, B. Method of selective recovery of yttrium oxide from titanium-aluminium based wastes. In Proceedings of the 13th International Conference on Fundamental and Applied Aspects of Physical Chemistry, Belgrade, Serbia, 26 September 2016; pp. 510–516. [Google Scholar]
- Ma, Y.; Stopic, S.; Wang, X.; Forsberg, K.; Friedrich, B. Basic sulfate precipitation of zirconium from sulfuric acid leach solution. Metals 2020, 10, 1099. [Google Scholar] [CrossRef]
- Han, K.N. Characteristics of precipitation of rare earth elements with various precipitants. Minerals 2020, 10, 178. [Google Scholar] [CrossRef]
- Yadav, A.A.; Lokhande, V.C.; Bulakhe, R.N.; Lokhande, C.D. Amperometric CO2 gas sensor based on interconnected web-like nanoparticles of La2O3 synthesized by ultrasonic spray pyrolysis. Microchim. Acta 2017, 184, 3713–3720. [Google Scholar] [CrossRef]
- Jung, D.S.; Hong, S.K.; Lee, H.J.; Kang, Y.C. Gd2O3: Eu phosphor particles prepared from spray solution containing boric acid flux and polymeric precursor by spray pyrolysis. Opt. Mater. 2006, 28, 530–535. [Google Scholar] [CrossRef]
- Goulart, C.; Djurado, E. Synthesis and sintering of Gd-doped CeO2 nanopowders prepared by ultrasonic spray pyrolysis. J. Eur. Ceram. Soc. 2013, 33, 769–778. [Google Scholar] [CrossRef]
- Emil, E.; Gürmen, S. Estimation of yttrium oxide microstructural parameters using the Williamson–Hall analysis. Mater. Sci. Technol. 2018, 34, 1549–1557. [Google Scholar] [CrossRef]
- Lebedev, V.N.; Schur, T.E.; Maiorov, D.V.; Popova, L.A.; Serkova, R.P. Specific Features of Acid Decomposition of Eudialyte and Certain Rare-Metal Concentrates from Kola Peninsula. Russ. J. Appl. Chem. 2003, 76, 1191–1196. [Google Scholar] [CrossRef]
- Lebedev, V.N. Sulfuric Acid Technology for Processing of Eudialyte Concentrate. Russ. J. Appl. Chem. 2003, 76, 1559–1563. [Google Scholar] [CrossRef]
- Zakharov, V.I.; Skiba, G.S.; Solovyov, A.V.; Lebedev, V.N.; Mayorov, D.V. Some Aspects of Eudialyte Processing. Tsvetnye Met. 2011, 11. [Google Scholar]
- Zakharov, V.I.; Maiorov, D.V.; Alishkinm, A.R.; Matveev, V.A. Causes of Insufficient Recovery of Zirconium during Acidic Leaching of Lovozero Eudialyte Concentrate. Izv. VUZ Tsvetnaya Metall. 2011, 5, 26–31. [Google Scholar]
- Litvinova, T.E.; Chirkist, D.E. Physic-Chemical foundations of the eudialyte processing. In Proceedings of the 2nd Russian Conference with International Participation “New Approaches to Chemical Engineering Minerals. The Use of Extraction and Sorption”, St. Petersburg, Russia, 3–6 June 2013; pp. 84–87. [Google Scholar]
- Dibrov, I.A.; Chirkist, D.E.; Litvinova, T.E. Distribution of the elements after sulfuric acid leaching of eudialyte concentrate. Tsvetnye Met. 2002, 13, 38–41. [Google Scholar]
- Dibrov, I.A.; Chirkist, D.E. Processing technology of eudialyte concentrates. Miner. Process. Extr. Metall. Rev. 1995, 15, 141. [Google Scholar] [CrossRef]
- Davris, P.; Stopic, S.; Balomenos, E.; Panias, D.; Paspaliaris, I.; Friedrich, B. Leaching of rare earth elements from Eudialyte concentrate by supressing silicon dissolution. Miner. Eng. 2017, 108, 115–122. [Google Scholar] [CrossRef]
- Ma, Y.; Stopic, S.; Friedrich, B. Hydrometallurgical Treatment of a Eudialyte Concentrate for Preparation of Rare Earth Carbonate. Johns. Matthey Technol. Rev. 2019, 63, 2–13. [Google Scholar] [CrossRef]
- Ma, Y.; Stopic, S.; Gronen, L.; Obradovic, S.; Milivojevic, M.; Friedrich, B. Neural network modeling for the extraction of rare earth elements from eudialyte concentrate by dry digestion and leaching. Metals 2018, 8, 267. [Google Scholar] [CrossRef]
- Stopic, S.; Dertmann, C.; Gulgans, U.; Friedrich, B. New modular reactor for dry unearthing of silicate-rich ores and concentrates and for the extraction of critical metals. World Metall. Erzmetall 2019, 72, 180–181. [Google Scholar]
- Calow, R.J. The Industrial Chemistry of the Lanthanons, Yttrium, Thorium, and Uranium; Pergamon Press: Oxford/London/Edinburgh, UK, 1967; Volume 7, p. 248. [Google Scholar]
- Yun, Y.; Stopic, S.; Friedrich, B. Valorization of Rare Earth Elements from a Steenstrupine Concentrate via a Combined Hydrometallurgical and Pyrometallurgical Method. Metals 2020, 10, 248. [Google Scholar] [CrossRef]
- Vijayalakshmi, R.; Mishra, S.; Singh, H.; Gupta, C. Processing of xenotime concentrate by sulfuric acid digestion and selective thorium precipitation for separation of rare earths. Hydrometallurgy 2001, 61, 75–80. [Google Scholar] [CrossRef]
- Stopic, S.; Friedrich, B. Leaching of rare earth elements with sulfuric acid from bastnasite ores. Mil. Tech. Cour. 2018, 66, 757–770. [Google Scholar] [CrossRef]
- Stopic, S.; Friedrich, B. Leaching of rare earth elements from bastnasite ore: Second part. Mil. Tech. Cour. 2019, 67, 241–254. [Google Scholar] [CrossRef]
- Stopic, S.; Friedrich, B. Leaching of rare earth elements from bastnasite ore (third part). Mil. Tech. Cour. 2019, 67, 561–572. [Google Scholar] [CrossRef]
- Milicevic, K.; Friedrich, B. Special Feature: Electrowinning of didymium. Appl. Mineral. 2017, 2, 2–4. [Google Scholar]
- Vogel, H.; Flerus, B.; Stoffner, F. Reducing greenhouse gas emission from the neodymium oxide electrolysis. Part I: Analysis of the anodic gas formation. J. Sustain. Metall. 2016, 3, 99–107. [Google Scholar] [CrossRef]
- Vogel, H.; Friedrich, B. Reducing greenhouse gas emission from the neodymium oxide electrolysis. Part II: Basics of a process control avoiding PFC emission. Int. J. Nonferrous Metall. 2017, 6, 27–46. [Google Scholar] [CrossRef]
- Haas, T.; Hilgendorf, S.; Vogel, H.; Friedrich, B.; Pfeiffer, H. A Comparison between Two Cell Designs for Electrochemical Neodymium Reduction Using Numerical Simulation. Metall. Mater. Trans. B 2017, 48, 2187–2194. [Google Scholar] [CrossRef]
- Cvetković, V.; Vukićević, N.; Feldhaus, D.; Barudžija, T.; Stevanović, J.; Friedrich, B.; Jovićević, J. Study of Nd Deposition onto W and Mo Cathodes from Molten Oxide-Fluoride Electrolyte. Int. J. Electrochem. Sci. 2020, 15, 7039–7052. [Google Scholar] [CrossRef]
- Kuang-Taek, R. Effects of rare earth elements on the environment and human health: A literature review. Toxicol. Environ. Health Sci. 2016, 8, 189–200. [Google Scholar]
- Mancheri, N.A.; Sprecher, B.; Bailey, G.; Ge, J.; Tukker, A. Effect of Chinese policies on rare earth supply chain resilience. Resour. Conserv. Recycl. 2019, 142, 101–112. [Google Scholar] [CrossRef]
- Ambaye, T.; Vaccari Castro, F.; Prasad, S.; Rtimi, S. Emerging technologies for the recovery of rare earth elements (REEs) from the end-of-life electronic wastes: A review on progress, challenges, and perspectives. Environ. Sci. Pollut. Res. 2020, 27, 36052–36074. [Google Scholar] [CrossRef] [PubMed]
- Yang, Y.; Walton, A.; Sheridan, R.; Gth, K.; Gauß, R.; Gutfleisch, O.; Buchertm, M.; Stenari, B.M.; van Gerven, T.; Jones, O.T.; et al. REE Recovery from End-of Life NdFeB permanent magnet scrap: A Critical review. J. Sustain. Metall 2017, 3, 122–149. [Google Scholar] [CrossRef]
- Liu, Y.; Jeon, H.S.; Lee, M.S. Solvent extraction of Pr and Nd from chloride solution by the mixtures of Cyanex 272 and amine extractants. Hydrometallurgy 2014, 150, 61–67. [Google Scholar] [CrossRef]
- Abreu, R.D.; Morais, C.A. Study on separation of heavy rare earth elements by solvent extraction with organophosphorous acids and amine reagents. Miner. Eng. 2014, 61, 82–87. [Google Scholar] [CrossRef]
- Elwert, T.; Goldmann, D.; Römer, F. Separation of lanthanides from NdFeB magnets on a mixer-settler plant with PC-88A. World Metall. 2014, 67, 287–296. [Google Scholar]
- Kaya, E.; Kaya, O.; Stopic, S.; Gürmen, S.; Friedrich, B. NdFeB Magnets recycling process: An alternative method to produce mixed rare rarth oxide from scrap NdFeB magnets. Metals 2021, 11, 716. [Google Scholar] [CrossRef]
- Gussone, J.; Reddy, C.; Vijay, V.; Haubrich, J.; Milicevic, K.; Friedrich, B. Effect of vanadium ion valence state on the deposition behavior in molten salt electrolysis. J. Appl. Chem. 2018. [Google Scholar] [CrossRef]
- Milicevic, K.; Feldhaus, D.; Friedrich, B. Conditions and mechanism of gas emission from didymium electrolysis and its process control. Light Met. 2018, 1435–1441. [Google Scholar] [CrossRef]
- Kruse, S.; Raulf, K.; Trentmann, A.; Pretz, T.; Friedrich, B. Processing of grinding slurries arising from NdFeB Magnet production. Chem. Ingen. Tech. 2015, 87, 1589–1598. [Google Scholar] [CrossRef]
- Michelis, I.; Ferrela, F.; Fioravante Varelli, E.; Veglio, F. Treatment of exhaust fluorescent lamps to recover yttrium: Experimental and process analyses. Waste Manag. 2011, 31, 2056–2068. [Google Scholar] [CrossRef]
- Poscher, A.; Luidold, S.; Kaindl, M.; Antrekowitsch, H. Recycling of Rare Earth from Spent Phosphors. In Proceedings of the EMC Conference, Weimar, Germany, 23–26 June 2013; pp. 1217–1222. [Google Scholar]
- Stopic, S.; Lerch, M.; Gerke-Cantow, R.; Friedrich, B. Hydrometallurgical Recovery of Yttrium from Waste Crucible Materials. In Proceedings of the European Metallurgical Conference in Weimar, Aachen, Germany, 23–26 June 2013; pp. 939–944. [Google Scholar]
- Stopic, S.; Friedrich, B. Kinetics of yttrium dissolution from waste ceramic dust. Mil. Tech. Cour. 2016, 64, 383–395. [Google Scholar] [CrossRef]
- Stopic, S.; Kalabis, S.; Friedrich, B. Recovery of yttrium oxide from titanium-aluminium based wastes. J. Eng. Process. Manag. 2018, 10, 9–20. [Google Scholar] [CrossRef]
- Keller, V.; Stopic, S.; Xakalashe, B.; Ma, Y.; Ndlovu, S.; Simate, G.; Friedrich, B. Effectiveness of Fly Ash and Red Mud as Strategies for Sustainable Acid Mine Drainage Management. Minerals 2020, 10, 707. [Google Scholar] [CrossRef]
- Stopic, S.; Ma, Y.; Mwewa, B.; Ndlovu, S.; Simate, G.; Xakalashe, B.; Friedrich, B. Hydrometallurgical treatment of acid mine drainage (AMD) solution. In Proceedings of the 20th Yucorr Conference, Tara, Serbia, 21–24 May 2018; pp. 44–48. [Google Scholar]
- Stopic, S.; Dertmann, C.; Xakalashe, B.; Alkan, G.; Yagmurlu, B.; Lucas, H.; Friedrich, B. A near zero waste valorization vision for bauxite residue through experimental results. In Proceedings of the 21st YuCorr Conference, Tara, Serbia, 16–19 September 2019; pp. 120–125. [Google Scholar]
- Lukas, H.; Stopic Xakalashe, B.; Ndlovu, S.; Friedrich, B. Synergism Red Mud-Acid Mine Drainage as a Sustainable Solution for Neutralizing and Immobilizing Hazardous Elements. Metals 2021, 11, 620. [Google Scholar] [CrossRef]
- Yagmurlu, B.; Alkan, G.; Xakalashe, B.; Schier, C.; Gronen, L.; Koiwa, I.; Dittrich, C.; Friedrich, B. Synthesis of Scandium Phosphate after Peroxide Assisted Leaching of Iron Depleted Bauxite Residue (Red Mud) Slags. Sci. Rep. 2019, 9, 1–10. [Google Scholar] [CrossRef]
- Kaußen, F.; Friedrich, B. Reductive smelting of red mud for iron recovery. Chem. Ing. Tech. 2015, 87, 1535–1542. [Google Scholar] [CrossRef]
- Valeev, D.; Zinoveev, D.; Kondratiev, A.; Lubyanoi, D.; Pankratov, D. Reductive Smelting of Neutralized Red Mud for Iron Recovery and Produced Pig Iron for Heat-Resistant Castings. Metals 2019, 10, 32. [Google Scholar] [CrossRef]
- Rychkov, V.N.; Kirillov, E.V.; Kirillov, S.V.; Semenishchev, V.S.; Bunkov, G.M.; Botalov, M.S.; Smyshlyaev, D.V.; Malyshev, A.S. Recovery of rare earth elements from phosphogypsum. J. Clean. Prod. 2018, 196, 674–681. [Google Scholar] [CrossRef]
- Mahandra, H.; Hubert, B.; Ghahreman, A. Recovery of Rare Earth and Some Other Potential Elements from Coal Fly Ash for Sustainable Future. In Clean Coal Technologies. Beneficiation; Utilization, Transport Phenomena and Prospective; Rajesh, K.J., Pankaj, K.P., Eds.; Springer: Berlin/Heidelberg, Germany, 2021; pp. 339–380. [Google Scholar] [CrossRef]
- Pan, J.; Nie, T.; Hassas, B.; Rezaee, M.; Wen, Z.; Zhou, C. Recovery of rare earth elements from coal fly ash by integrated physical separation and acid leaching. Chemosphere 2020, 248, 248–126112. [Google Scholar] [CrossRef]
- Prasad, B.; Kumar, H. Treatment of Lignite Mine Water with Lignite Fly Ash and Its Zeolite. Mine Water Environ. 2019, 38, 24–29. [Google Scholar] [CrossRef]
- Matus, C.; Stopic, S.; Friedrich, B. Carbonation of Minerals and Slags under High Pressure in an Autoclave. Mil. Tech. Cour. 2021, 69, 2. [Google Scholar] [CrossRef]
- Vavlekas, D. Microbial Recovery of Rare Earth Elements from Metallic Wastes and Scrap; University of Birmingham, College of Life and Environmental Sciences: Birmingham, UK, 2014. [Google Scholar]
Publisher’s Note: MDPI stays neutral with regard to jurisdictional claims in published maps and institutional affiliations. |
© 2021 by the authors. Licensee MDPI, Basel, Switzerland. This article is an open access article distributed under the terms and conditions of the Creative Commons Attribution (CC BY) license (https://creativecommons.org/licenses/by/4.0/).











