Abstract
Aim: This prospective observational study aimed to evaluate acute adrenal-derived hormonal responses and training performance in elite female athletes during resistance training with respect to the female cycle. Methods: In 19 elite female athletes, acute hormonal responses to resistance training were examined over four weeks, measured before and 60 min after exercise. Liquid chromatography–mass spectrometry provided a comprehensive steroid profile, including classical and adrenal-specific 11-oxygenated androgens. Performance metrics were tracked using a velocity-based training method. Results: Sixty minutes after resistance training, significant acute changes in steroid hormone concentrations were observed. Levels of 11β-hydroxyandrostenedione (11OHA4) (−0.707 nmol/L; p = 0.012, −20.0%), androsterone (−0.201 nmol/L; p = 0.049, −14.8%), and dehydroepiandrosterone (DHEA) (−3.813 nmol/L; p = 0.006, −17.1%) decreased significantly. The total sum of glucocorticoids, mineralocorticoids, and bioactive androgens decreased. No significant differences in absolute or relative velocity loss and estimated one-repetition maximum were observed, suggesting comparable strength and fatigue across menstrual cycle phases. Conclusions: The observed post-exercise decline in glucocorticoids, mineralocorticoids, and androgens such as DHEA indicates a coordinated acute suppression of adrenal steroidogenesis in response to resistance training in female elite athletes. No differences in strength parameters were observed across menstrual cycle phases.
1. Introduction
Optimizing performance through a balanced cycle of training and recovery phases is the focus of every athlete. Resistance training has emerged as a crucial component in athletic development, demonstrating significant benefits across various performance metrics in elite athletes [1]. Research has shown that resistance training programs that are properly structured can lead to substantial improvements in muscle strength, power, and sport-specific performance, with effect sizes ranging from small to very large (~0.15–6.80) [2]. Female athletes, in particular, have shown remarkable adaptations to resistance training, with studies documenting significant improvements in strength, power output, and sport-specific skills observed in tennis serve velocity, volleyball performance, and soccer-specific capabilities [3]. These adaptations extend beyond mere strength gains, encompassing important physiological changes, including enhanced fat-free mass, optimized muscle fiber composition, and improved neural activation patterns [4].
In men, metabolic stress (i.e., metabolic load) during strength training is directly related to muscle growth and strength gains. Elevated lactate levels (a marker of metabolic stress), in particular, are seen as a possible trigger for anabolic signaling processes. These processes are associated with increases in testosterone (T), cortisol, and growth hormone (GH) in the blood, which in turn can promote anabolic and metabolic processes and therefore also muscle adaptation [5].
In females, fluctuations in sex hormones during the menstrual cycle may influence the response to exercise training. For example, strength training during the follicular phase may be more effective than training during the luteal phase [6]. However, a recent study examining movement velocity across different exercises, including the bench press, concluded that this parameter remains stable throughout the female menstrual cycle [7]. In both sexes, the scientific interest in the capacity of resistance training to elicit acute hormonal responses, particularly regarding transient changes in anabolic hormones and their metabolites, has grown in recent years [4,8,9,10,11,12,13,14,15,16,17,18,19,20]. Especially in men, several studies have demonstrated a positive effect of strength training on androgenic hormones—most notably T—following resistance training [8,13,21,22,23,24]. However, these findings have not been consistently replicated, with other studies reporting minimal or no changes in hormonal concentrations in male athletes in the acute post-exercise phase [25,26] or after several weeks of resistance training [4,18,27]. In women, the endocrine response to resistance training has been even more variable. Acute responses involving key hormones such as cortisol, T, GH, and insulin-like growth factor 1 (IGF-1) have been examined across a wide range of female populations, differing in training status and age, with the exercise protocol ranging from low-volume single-set circuits to high-volume multiple-set training [11,13,14,15,16,28,29,30,31,32,33,34,35,36,37,38,39,40,41,42,43,44,45,46]. Despite extensive research, it remains unclear whether resistance exercise reliably triggers acute endocrine responses in women, particularly with regard to anabolic androgens. The existing body of literature shows marked inconsistencies, which can be categorized into studies reporting either hormonal changes following resistance training or no hormonal changes. Several investigations have observed acute significant increases in androgens [14,16,47] following resistance training, whereas others show only marginal or statistically non-significant acute elevations in androgen levels [48,49]. Other research has documented sustained elevations in androgen levels, with long-term increases in androgen levels in female athletes [9,15,50], reflecting potential endocrine adaptation over time. By contrast, other studies have found acute or long-term decreases [11]. Nevertheless, a substantial portion of the literature shows no measurable acute or chronic change in androgen levels in response to resistance training in women [4,8,10,12,13,17,18,19,20,28,32,35,51,52,53,54,55]. Moreover, this inconsistent literature raises the question of whether potential hormonal fluctuations influenced by training contribute in a functionally relevant way to cellular adaptations such as protein synthesis and muscle remodeling in the female population.
Most studies examining acute hormonal responses to resistance exercise in women have relied on immunoassays [11,13,14,15,16,28,29,30,31,32,33,34,35,36,37,38,39,40,41,42,43,44,45,46]. However, these methods often show coefficients of variation between 5% and 20%, depending on the hormone and assay conditions. Small fluctuations may therefore fall within analytical variability, which is problematic for hormones present at low concentrations, such as T in women, where assay precision is frequently insufficient due to a lack of specificity [56]. These observations underscore the methodological and physiological complexity involved in assessing hormonal responses to resistance training in women. Liquid chromatography–mass spectrometry (LC-MS) offers a promising alternative to immunoassays with better specificity and sensitivity [57].
Velocity-based training (VBT) has emerged as an effective approach to regulate training intensity for enhancing muscle strength and athletic performance across various populations. Recent research demonstrates that VBT protocols, typically utilizing velocity loss thresholds of 15–30% and intensities of 70–80% of one-repetition maximum (1RM) [58], can lead to significant improvements in strength and performance measures [59]. Studies involving trained female athletes have shown remarkable results, with improvements in one-repetition maximum strength ranging from 8 to 23% [60] and enhanced performance in measures such as countermovement jump and sprint performance [61]. Notably, young females have shown substantial improvements in strength measures, with one study reporting a 28% increase in squat 1RM using VBT compared with traditional training approaches [62]. While most research has focused on trained athletes, emerging evidence suggests that VBT may be effective across different training statuses, though direct comparisons between trained and untrained populations remain limited [63]. In VBT, the velocity of each repetition can be monitored using different devices [64,65]. Velocity has been shown to be related to fatigue, repetitions in reserve, and 1RM, and, as such, allows for monitoring training progress [66].
Therefore, this study aimed to examine the acute endocrine response to resistance training in elite female athletes using comprehensive steroid profiling via LC-MS and, in parallel, to assess strength-related performance parameters using VBT. Furthermore, this research endeavored to address the existing gap in the literature regarding the correlation between VBT approaches and hormonal changes. We hypothesized that resistance training induces acute changes in endocrine markers, particularly androgens and their related metabolites. The primary endpoint of this study was the change in dehydroepiandrosterone (DHEA) post-exercise. Secondary endpoints included changes in other androgens, including novel adrenal markers such as 11KT (11-ketotestosterone), 11OHA4 (11β-hydroxyandrostenedione), 11OHT (11β-hydroxytestosterone), 11KA4 (11-ketoandrostenedione), and performance metrics assessed through VBT-derived parameters, which likewise enable examination of potential menstrual cycle effects.
2. Methods
2.1. Participants
Nineteen healthy, female elite athletes experienced with resistance training were recruited for this study. Participants were screened based on predefined exclusion criteria, which included chronic diseases, pregnancy, breastfeeding, physical complaints (injuries or ongoing rehabilitation of injuries), and endocrine disorders (e.g., type II diabetes, polycystic ovarian syndrome, and endogenous androgen deficiency). All participants provided both oral and written informed consent after receiving a comprehensive explanation of the study’s objectives, methodology, potential risks, and safety precautions. The Ethics Committee of the canton Bern, Switzerland, reviewed and approved the study protocol (Project-ID: 2024-00895). This study was conducted in full compliance with the ethical principles outlined in the Declaration of Helsinki [67].
2.2. Study Design
This was a monocentric, prospective observational study investigating the acute hormonal response to resistance training in elite female athletes. The resistance training was part of the athletes’ regular training schedule and was not modified or prescribed by the study protocol. All participants engaged in resistance training twice a week over a four-week period, with laboratory assessments performed once a week, both before and after training (Figure 1). A one-week familiarization phase preceded the intervention to ensure the standardization of testing procedures and the execution of training. The sample size was estimated based on the sample sizes reported in comparable studies [14,50,68] and an assumption regarding the expected testosterone response, which is subject to uncertainty. Specifically, we assumed that an average increase of 1.25 nmol/L from a baseline of 2.5 nmol/L (Cohen’s d ≈ 0.5) would represent a meaningful effect. Based on these calculations, a total of 34 paired pre- and post-training measurements was considered adequate to detect a statistically significant difference at a level of 0.05 with 80% power. Although the power calculation was based on testosterone due to the availability of reference data, DHEA was defined a priori as the primary endpoint according to the approved ethics protocol.
Figure 1.
Illustration of the study design.
2.3. Measurements
2.3.1. Testing Procedures
To evaluate the acute endocrine response after strength training, blood sampling was performed during the first training session of each week over a four-week resistance training protocol, with measurements taken immediately before exercise (T0) and 60 min post-exercise (T60) (Figure 1).
2.3.2. Anthropometric Measurements
Height was measured to the nearest 0.5 cm using a wall-mounted stadiometer (Seca 217, Seca, Hamburg, Germany). Body mass was measured to the nearest 0.1 kg using a medical scale (Seca 803, Seca, Hamburg, Germany).
2.3.3. Estimated One-Repetition Maximum and Intra-Set Velocity Loss of the Back Squat Exercise
Load–velocity profiles were assessed using the average of the mean propulsive velocities (MPVs) and corresponding loads during the back squat exercises [69]. The load for the estimated 1RM for the back squat for each VBT session was determined by fitting a linear regression model and using a velocity threshold of 0.3 m/s for the first VBT session [70,71]. The difference in MPVs between the first and last repetitions within each set was defined as the absolute velocity loss. For each athlete, the velocity losses from all sets performed within a training session were averaged to obtain a single representative value per athlete per session. Relative values were normalized to the maximal mean velocity. A linear encoder unit using a string attached to the barbell was set up for the MPV measurements (Vitruve, Madrid, Spain). An individualized box height was used to standardize the individual depth of the back squat (at least 90° knee angle). The height of the box was not changed during the study period. Participants were encouraged to execute the concentric phase of each repetition with maximal velocity. Estimated 1RM calculations were conducted using Microsoft® Excel® software version 2502 (Microsoft Corporation, Redmond, WA, USA) [72], and calculations concerning velocity loss were conducted using R Statistical Software version 4.5.0 (R Core Team, Vienna, Austria).
2.3.4. Blood Samples and Biochemical Analyses
Venous blood samples were collected on site into EDTA-Plasma tubes before (T0) and 60 min after training (T60) via venipuncture from the antecubital vein. The 60-min post-exercise time point was selected as a compromise between physiological relevance and participant feasibility. Samples were left at room temperature to coagulate for 10 min, after which the samples were centrifuged at 4 °C for 10 min at 1000–2000× g. Thereafter, 500 µL of plasma was aliquoted into labeled 1.5 mL microcentrifuge tubes and stored at −20 °C until analysis was initiated. Transport of samples was at room temperature. Steroid profiling (see Figure 2 and Figure 3) was performed using a validated LC-MS method [73]. Briefly, steroids were extracted from plasma after spiking with 38 μL of a mixture of internal standards, a protein precipitation step using zinc sulfate and methanol, and solid-phase extraction with an OasisPrime HLB 96-well plate (Waters Corporation, Milford, MA, USA). Samples were resuspended in 100 μL of 33% methanol in water, and 20 μL was injected into the LC-MS instrument (Vanquish UHPLC coupled to a QExactive Orbitrap Plus, Thermo Fisher Scientific, Waltham, MA, USA) using an Acquity UPLC HSS T3 column (Waters Corporation, Milford, MA, USA). Accuracy and precision have been validated to be below 15% relative standard deviation (RSD) and relative error for both inter- and intra-day validation runs tested at high, medium, low, and lower limit of accurate quantification concentration levels. In addition, analyte recovery was validated as >80% in all cases. Serum estradiol, progesterone, luteinizing hormone (LH), follicular-stimulating hormone (FSH), prolactin, and thyroid-stimulating hormone (TSH) were additionally measured using electrochemiluminescence immunoassays on a Roche Cobas 8000 automated analyzer (Roche, Rotkreuz, Switzerland). Steroid hormone binding globulin (SHBG) was measured with a solid-phase two-site chemiluminescent immunometric assay (Siemens, IMMULITE® 2000 SHBG). Likewise, plasma albumin (bromocresol purple method) and creatinine (enzymatic method) were analyzed on a Roche Cobas 8000 automated analyzer (Roche, Rotkreuz, Switzerland). Additional parameters included complete blood count and hematocrit, which were measured on a Sysmex XR-9000 hematologic analyzer (Sysmex Suisse AG, Horgen, Switzerland). Steroid pathway involvement was estimated by grouping steroids into subcategories based on their biochemical origin (e.g., adrenal-only androgens, ovarian and adrenal androgens, corticosteroids, and mineralocorticoids), summing and weighting their concentrations to approximate the hormonal output of distinct biochemical pathways and tissue sources (see Table 1) [74].
Figure 2.
Overview of blood samples and biochemical analyses.
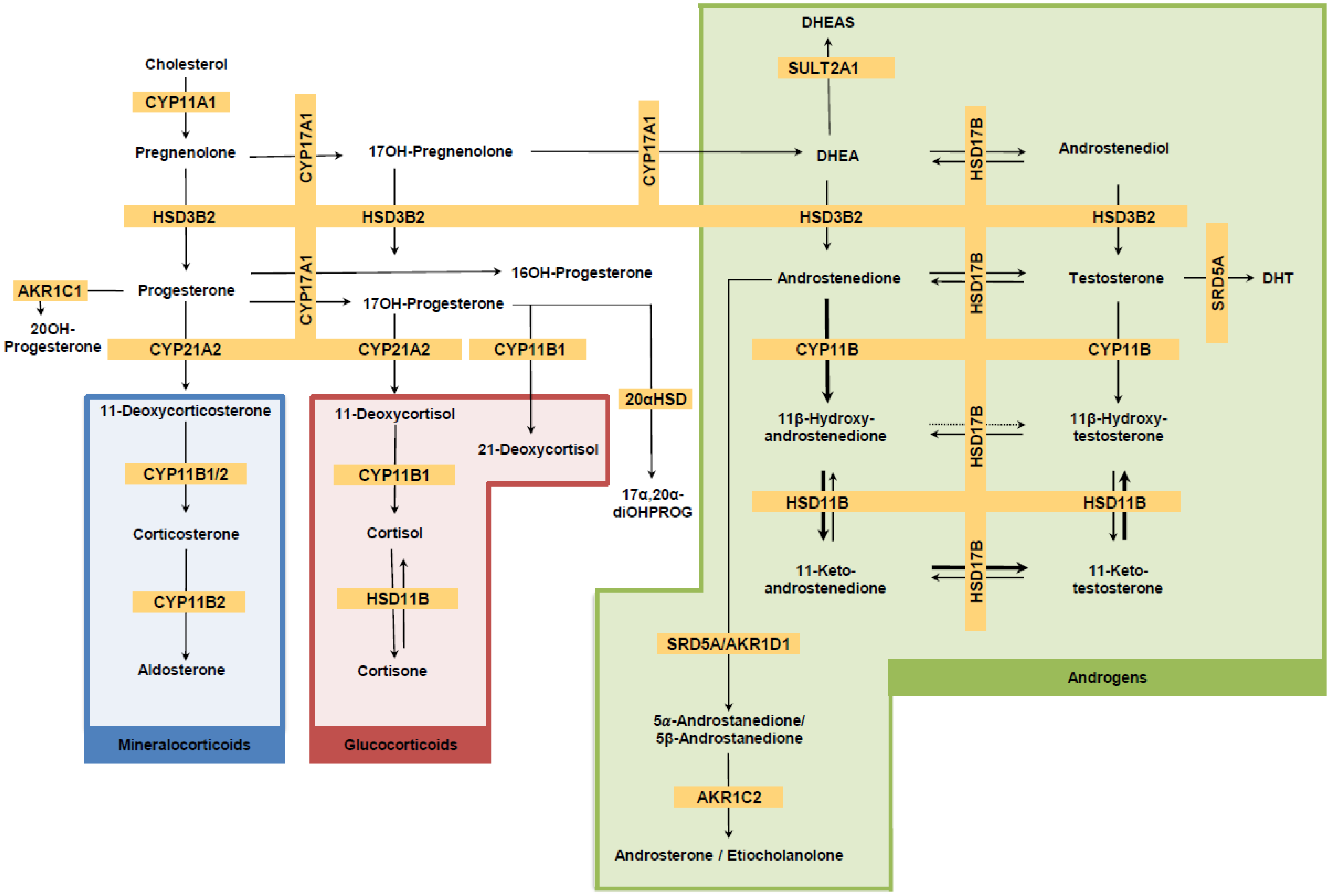
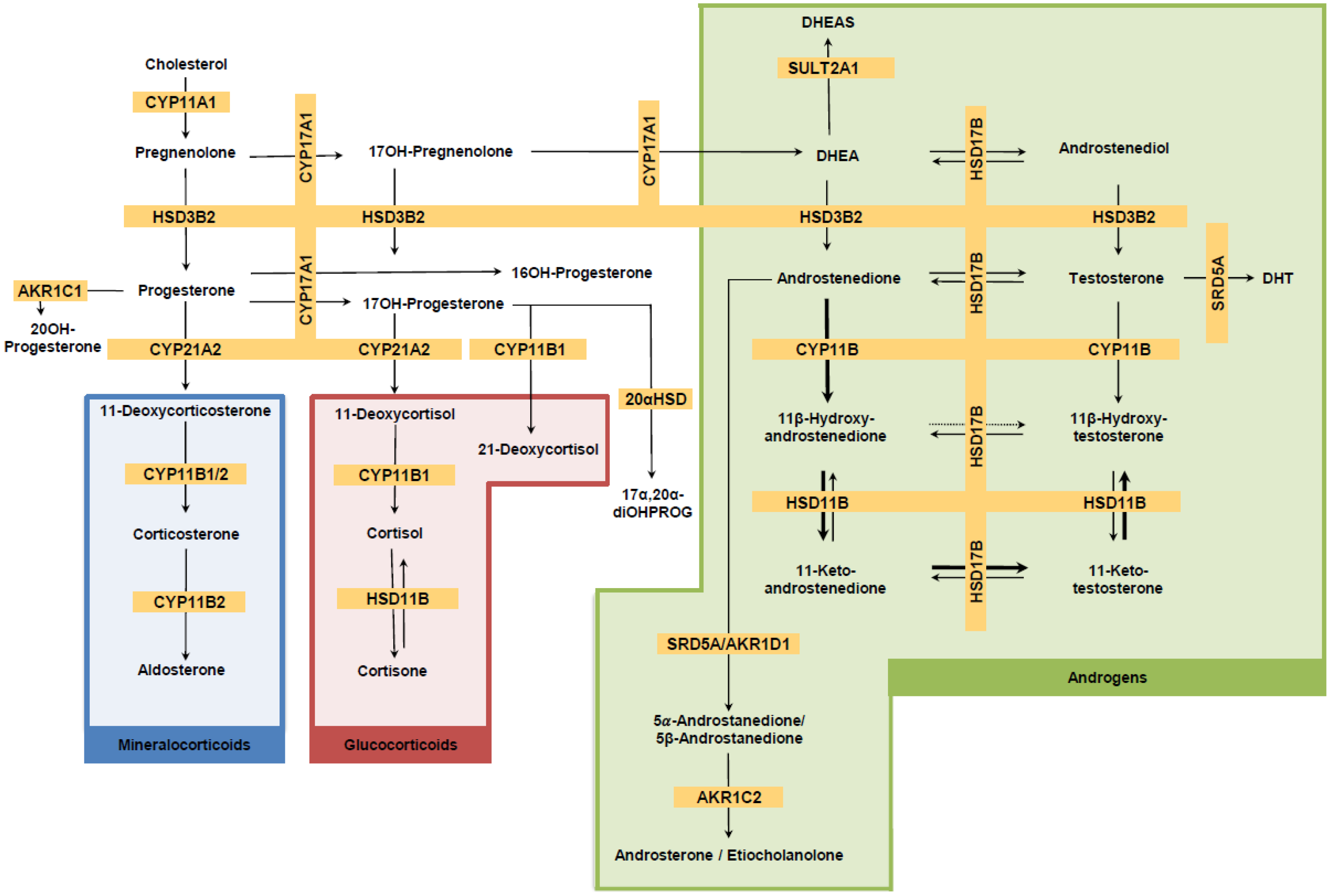
Figure 3.
Steroid biosynthetic pathways. Description: Steroids in gray were not included in our analysis. Bold arrows show preferred conversion. The dotted arrow represents negligible conversion. See Table 1 for steroid abbreviations. CYP11A1, Cytochrome P450 cholesterol side chain cleavage; 3βHSD2, 3β-Hydroxysteroid dehydrogenase type 2; CYP17A1, Cytochrome P450 17α-hydroxylase,17,20-lyase; CYP21A2, Cytochrome P450 steroid 21-hydroxylase; CYP11B1, Cytochrome P450 11β-hydroxylase; CYP11B2, Cytochrome P450 aldosterone synthase; HSD11B, 11β-Hydroxysteroid dehydrogenase; HSD17B, 17β-Hydroxysteroid dehydrogenase; SRD5A, Steroid-5α-reductase; AKR1D1, aldo-keto reductase family 1 member D1; SULT2A1, sulfotransferase; AKR1C2, aldo-keto reductase family 1 member C2; 20αHSD, 20α-Hydroxysteroid dehydrogenase.
Table 1.
Classification of hormones in biochemical subgroups.
2.4. Menstrual Cycle Phase Determination
The individual menstrual cycle phase was determined based on the combination of serum hormones and the calendar-based counting method [75]. Therefore, blood samples were taken before the training session, and participants were additionally asked to report the date of their last menstrual period. Classification into three phases was based on hormone concentrations of luteinizing hormone (LH), progesterone (P4), and estradiol (E2): follicular phase (LH: 2.0–14.0 U/L; P4: <0.700 nmol/L; E2: 80–2000 pmol/L), periovulatory phase (LH: 15.0–96.0 U/L; P4: 1.000–7.000 nmol/L; E2: >500 pmol/L), and luteal phase (LH: 1.0–11.4 U/L; P4: >7.000 nmol/L; E2: 180–800 pmol/L). The classification was based on lab-specific reference ranges. In cases where classification was inconclusive, final assessment was performed by an experienced endocrinological gynecologist.
2.5. Resistance Training
The resistance training was performed in a real-world setting. The training program was planned in coordination with coaches and athletes to ensure that it fitted into the athletes’ long-term athletic development as well as short-term competition planning. The first training sessions of each week for each group of athletes are summarized in Table 2. For football athletes, the progression of the MPV and corresponding loads over the four weeks aimed to develop maximum strength in the back squat exercise [60,76]. Other exercises targeting lower body muscle groups focused on power development (i.e., single leg jumps), muscular endurance (i.e., hip thrust), injury prevention (i.e., calf raises and Nordic hamstring curls), and hypertrophy (i.e., exercises targeting the upper body). For track and field athletes, regarding the progressions of repetitions, MPV, and % 1RM, the emphasis of the four-week training program was on maximum strength development [60,76,77]. Other exercises focused on performance over a longer set duration (i.e., hip thrust and exercises targeting the upper body) and sports-specific injury prevention (i.e., eccentric leg press and calf raises).
Table 2.
Description of the first training sessions of each week, split by sport.
2.6. Statistical Analysis
All parameters were analyzed descriptively. For continuous data, the statistical characteristics are specified: mean, standard deviation (SD), median, quartiles, and extrema. Frequency tables were used for ordinal and nominal variables. Changes over time (pre–post) were evaluated using non-parametric Wilcoxon t-tests (indicated by wil). The t-test was also used for sensitivity analysis. The Mann–Whitney U test (indicated by U), also supplemented with a t-test, was used to compare the two subgroups. The comparison of data from the four visits was evaluated using the Friedman test. The effect sizes according to Cohen’s d (d) were calculated for changes and for group comparisons. To account for hemoconcentration effects, post-exercise laboratory results were normalized to pre-training values based on the individual change in hematocrit. Missing data within a participant’s visit were replaced with the mean of their available values. Correlations were calculated non-parametrically using Spearman’s rho, indicated by SR. Since only DHEA was defined as the primary endpoint, all other hormonal analyses were considered exploratory; therefore, p-values are presented unadjusted and should be interpreted descriptively.
Weighted profile analysis. A weighted profile analysis was applied to obtain a physiologically meaningful indicator of pathway-specific steroidogenic activity. Hormonal changes within each pathway were normalized to the concentration scale of the most abundant steroid using linear regression models, whose coefficients served as weighting factors for aggregating pathway-specific responses (see Supplementary Materials File S1). This regression-based weighting was preferred over conventional multivariate methods due to small sample size and non-normal data distribution, ensuring both physiological interpretability and statistical robustness. All hormones within each pathway were aggregated to quantify the pathway-specific response [74,78,79].
To compare velocity loss between the follicular and luteal phases in both football and track and field, Wilcoxon rank sum exact tests were conducted. Comparisons were made for both relative and absolute velocity loss between the two phases. Statistical significance was set at p < 0.05, but without consideration of multiple testing, and analyses were performed using SPSS version 19.0 software (SPSS Inc., Chicago, IL, USA) [80].
3. Results
3.1. Participant Characteristics
Nineteen healthy elite female athletes (n = 19) participated in the study, including eight elite football players (mean age: 18.9 ± 0.8 years) and eleven track and field athletes (mean age: 25.0 ± 3.5 years). A summary of subject demographic characteristics is presented in Table 3. After the completion of the 4-week training program, no significant changes were found in body weight for all elite female athletes (pwil = 0.078). Seven out of nineteen athletes reported the use of hormonal contraception, including combined oral contraceptive pills (n = 2), hormonal intrauterine devices (IUDs) (n = 4), and a copper IUD (n = 1). No cases of amenorrhea were present at the time of data collection. Menarche occurred between ages 10 and 15 in 16 participants (84.2%), while 3 reported onset after age 15 (15.8%), meeting the criterion for primary amenorrhea and consistent with previous findings in elite female athletes [81]. The two groups differed significantly in weekly training volume, with footballers training fewer hours per week than track and field athletes (p < 0.001).
Table 3.
Subject characteristics.
3.2. Hormonal Responses to Resistance Training
In our study, we profiled 19 elite female athletes and compared their steroid panels pre- and post-training. In total, twenty-three steroids were quantified using the LC-MS method, and changes were compared from pre-training to 60 min post-training. In addition to absolute differences in steroid concentrations, we also calculated the relative changes (post-/pre-ratio) to account for inter-individual baseline variation and to better characterize proportional hormonal shifts induced by acute resistance exercise, as summarized in Table 4 and Table S1.
Table 4.
Hormonal changes 60 min post-training (adjusted by means of hematocrit).
3.2.1. Acute Post-Exercise Alteration in the Composite Androgen Profile
While not all androgens demonstrated significant changes, several trends were observed with a significant decrease in 11OHA4 post-exercise (−0.707 nmol/L; p = 0.01; effect size d = 0.65; −21.1%; p = 0.01; d = 0.64), a significant increase in 11KA4 (+0.079 nmol/L; p = 0.023; d = 0.57; +24.3%), a significant decrease in AST (−0.201 nmol/L, p < 0.05; d = 0.34, −14.8%), a significant decrease in DHEA (−3.813 nmol/L; p = 0.006; d = 0.60, −17.1%), a non-significant increase in DHEAS (+350.700 nmol/L, p = 0.145, d = 0.22, +9.9%), a non-significant small absolute and relative decrease in ETIO (−0.129 nmol/L; p = 0.490, d = 0.29, −4.9%), and a statistically non-significant reduction in total T (−0.046 nmol/L; p = 0.080; d = 0.41, −6.2%). To guess the total “androgen activity/response”, a sum of all androgenic hormones was built (Table 4) out of 11OHA4, 11OHT, 11KA4, 11KT, dihydrotestosterone (DHT), androstenedione (A4), androsterone (AST), DHEA, dehydroepiandrosterone sulfate (DHEAS), T, and etiocholanolone (ETIO). Summing the concentrations of these 11 androgenic hormones did not yield a statistically significant absolute change (+345.000 nmol/L; SD ±1582.500 nmol/L, p = 0.145, d = 0.22) (Table 3), primarily due to high variability driven by high circulatory concentration hormones such as DHEAS, which is strongly correlated with the total sum (r = 0.998; pSR < 0.001), and due to opposing directional changes among individual hormones. Using the sum of the relative change, a trend toward significance could be shown (+9.7%, SD ± 18.9%, p = 0.055, d = 0.51). The weighted androgen hormone profile (11OHA4, 11OHT, 11KA4, 11KT, DHT, A4, AST, DHEA, DHEAS, T, and ETIO) showed a significant increase shift post-training (p = 0.002, d = 0.86)—based on a linear regression model—indicating a hormonal reaction in female elite athletes. When excluding DHEAS due to its negligible bioactivity [82], a significant decrease was observed in the total androgen profile (−4.996 nmol/L, p = 0.012, d = 0.61), driven by the acute reduction in DHEA.
3.2.2. Acute Post-Exercise Alteration in Adrenal-Derived Androgens
Considering the entire androgen profile, it is worth examining the androgens that originate exclusively from the adrenal glands, mainly 11OHA4, 11OHT, 11KA4, 11KT, and DHEAS (Table 1). The unweighted sum of these hormone concentrations increased non-significantly post-exercise (+349 nmol/L; p = 0.145; d = 0.22, +9.8%). The dominating steroid DHEAS showed a comparable non-significant increase (+349.800 nmol/L, p = 0.145). Significant changes were observed for 11OHA4 (−0.707 nmol/L; p = 0.012) and 11KA4 (+0.079 nmol/L; p = 0.023) (Table 4). These divergent trends within individual androgens reflect the interconnected nature of steroid biosynthesis. When applying a weighted summation model, statistical significance was reached and the effect size increased, supporting the tendency of an increase in androgens post-training, which exclusively originates from the adrenal glands (p < 0.001; d = 1.21) (Table 4). For DHEA, which originates from both the adrenal glands and the ovaries (theca cells), a significant decrease (−3.813 nmol/L; p = 0.006) was observed (Table 4).
3.2.3. Acute Post-Exercise Alteration of Androgen Metabolites Depending on the Androgen Biosynthesis Pathway
Androgen metabolites were further categorized and examined according to their respective androgen biosynthetic pathways (Table 1), including the classic androgen pathway, the 11-oxy pathway, both the 11-oxy pathway and its direct precursors, and the backdoor pathway. The arithmetic sum of the classic androgen pathway, consisting of six metabolites (DHEA, A4, AST, ETIO, T, and DHT), showed a significant absolute decrease in total androgen concentrations post-exercise (−4.515 nmol/L; p = 0.005, d = 0.66) and a significant relative decrease (−15.4%; p = 0.005; d = 0.78). The primary androgen precursors DHEA (−3.813 nmol/L; d = 0.006) and A4 (−0.260 nmol/L; p = 0.080) contributed substantially to this reduction (Table 4). A weighted summation through linear regression amplified the effect size significantly (p < 0.001, d = 1.72), confirming the acute downregulation of the classic androgen biosynthesis pathway in response to resistance training. In the 11-oxy pathway, the simple sum of six metabolites (11OHA4, 11OHT, 11KA4, 11KT, A4, and T) did not reach significance due to opposing directional changes (−0.787 nmol/L; p = 0.096). However, the weighted profile revealed a significant post-exercise decline (p = 0.001; d = 0.97) (Table 4), primarily driven by the marked decrease in 11OHA4 (p = 0.012). In the backdoor pathway (17OHP4, DHT, AST, and P4), the unweighted profile showed no significant absolute change (+0.040 nmol/L; p = 0.953), again reflecting divergent hormone dynamics. Nevertheless, the weighted summation resulted in a statistically significant decline (p = 0.007; d = 0.72) (Table 4).
3.2.4. Acute Post-Exercise Alteration in Adrenal 11-Oxygenated Adrenal Steroids
11-oxygenated steroids are presented in order of their recognized biosynthesis through the 11-oxy-pathway (first: 11OHA4; second: 11KA4, third: 11KT; and fourth: 11OHT). Among these steroids, the first metabolite, 11OHA4, decreased significantly 60 min post-training in the total group (−0.707 nmol/L, SD = 1.08; p = 0.012; d = 0.65), whereas the second metabolite, 11KA4, increased significantly (+0.079 nmol/L; SD = 0.13; p = 0.023; d = 0.57) and the other metabolites, 11OHT and 11KT, showed no significant alterations (Table 4). The unweighted sum of these four metabolites showed no significant changes (p = 0.134). Due to the individual strongly intercorrelated hormonal levels, a weighted approach revealed a significant overall decline (p = 0.002, d = 0.92), reflecting a coordinated pathway-specific and, here especially, adrenal-specific acute response to acute resistance exercise.
3.2.5. Acute Post-Exercise Alteration in Glucocorticoids and Mineralocorticoids
The glucocorticoid (11-deoxycortisol, 21-deoxycortisol, cortisol, and cortisone) and mineralocorticoid (11-deoxycorticosterone, corticosterone, and aldosterone) profiles (Table 1) exhibited consistent and statistically significant post-exercise declines in each hormone (Table 4). This was reflected in a significant overall reduction in total glucocorticoid concentrations (−107.390 nmol/L; p < 0.001; d = 1.22) and total mineralocorticoid concentrations (−5.058 nmol/L, p = 0.001, d = 0.87) (Table 4). The most pronounced absolute decrease was observed in cortisol (−102.720 nmol/L, −30.9%, p < 0.001; d = 1.11) and contributed strongly to the overall decline in glucocorticoids. Within the mineralocorticoids, corticosterone emerged as the leading hormone in both absolute and relative terms (−5.010 nmol/L, p = 0.001, d = 0.87). The weighted summation model further increased the effect sizes for both glucocorticoids (p < 0.001, d = 2.12) and mineralocorticoids (p < 0.001, d = 1.47), indicating a coordinated suppression of adrenal glucocorticoid and mineralocorticoid steroid output in response to resistance training.
3.2.6. Hormonal Concentrations and Hormonal Responses Across the Menstrual Cycle
For group comparisons, participants of the first week of measurements were categorized according to their menstrual cycle phase into a “follicular phase group” (P4 < 1.000 nmol/L; n = 15) and a “luteal phase group” (P4 > 5.000 nmol/L; n = 2). Participants using oral contraceptives (n = 2) were excluded from this analysis. In the “luteal phase group”, higher concentrations were observed for metabolites downstream of progesterone, specifically 11-DOC (p = 0.019), 16αOHP4 (p = 0.038), 17α20α-diOHP4 (p = 0.019), 17OHP4 (p = 0.019), 20α-hydroxyprogesterone (p = 0.019), P5 (p = 0.067), and P4 (p = 0.019). Regarding hormonal changes from pre- to post-resistance training, P5 was the only hormone that showed a significant decrease in the first measurement week (visit 1) (−0.299 nmol/L, p = 0.038) (see Supplementary Table S2). However, this pattern was not replicated in subsequent weeks (visits 2–4). Consequently, the menstrual cycle phase was not further considered in the statistical analysis of hormonal changes.
3.2.7. Alterations in Additional Hormonal-Related Parameters
SHBG levels showed a non-significant reduction from pre- to post-training over the four-week period (p = 0.065), with no significant differences across pre- or post-training time points or between athlete groups. Prolactin levels were not statistically different between the four weeks (p = 0.823). LH, FSH, and estradiol levels were determined before the training (T0) over the four-week training period, and supported the categorization of the athletes into their menstrual cycle phases. However, progesterone levels, measured via immunoassay, served as the main hormonal parameter for categorizing the athletes into either the follicular (<0.700 nmol/L) or luteal (>0.700 nmol/L) phases at T0. TSH levels (T0) were measured within the normal reference range for all athletes over the four-week training period. A statistically significant change in albumin levels was observed from pre- to post-training (Z = −2.360, p = 0.016), reflecting a slight overall increase in mean values (from 40.5 g/L to 41.3 g/L). Creatinine levels did not differ among the four pre-measurements (T0) over the four-week training period (p = 0.839).
3.3. Velocity-Based Training Measures
No significant changes in movement velocity or estimated 1RM were observed over the 4-week intervention. Menstrual cycle phase-related differences in relative (football: W = 18, p = 0.25; track and field: W = 17, p = 0.14) and absolute (football: W = 19, p = 0.17; track and field: W = 20, p = 0.25) velocity loss were not significant. No phase-related difference was observed for the estimated 1RM or the load–velocity profile.
4. Discussion
In the current study, we show that resistance training in healthy elite female athletes leads to a significant and coordinated acute decrease in adrenal-synthesized steroid hormones, including glucocorticoids, mineralocorticoids, and classic and 11-oxygenated androgens such as DHEA (DHEA) (−3.813 nmol/L; p = 0.006, −17.1%) and 11OHA4 (−0.707 nmol/L; p = 0.012, −20%). Hormonal responses were interpreted and characterized by classifying steroids into biochemical subgroups: androgenic steroids, exclusively adrenal-synthesized androgens, mineralocorticoids, and glucocorticoids. In addition, classification was based on the known biosynthetic pathways (the classic pathway, the 11-oxy pathway, both the 11-oxy pathway and its direct precursors, and the backdoor pathway) to enable a more comprehensive analysis of the adrenal steroidogenic response following resistance training. The findings (the decrease in DHEA, the predefined primary endpoint) are statistically robust, whereas analyses of other hormones and pathway profiles were exploratory and not confirmatory.
4.1. Post-Exercise Change in Androgens
Resistance training induced a complex, pathway-specific modulation of circulating androgens. Individual androgens showed divergent responses, with significant decreases in DHEA, 11OHA4, and androsterone but a significant increase in 11KA4. The overall unweighted androgen sum remained unchanged, likely due to opposing trends and high variability driven by DHEAS. In contrast, the weighted profile analysis revealed significant pathway-specific declines, particularly within the classic and 11-oxyandrogen pathway, indicating a coordinated downregulation of adrenal steroidogenesis following resistance training. These findings highlight that the acute androgen response in elite female athletes is a multidimensional and integrated response rather than an individual increase or decrease in circulating androgens.
The literature on the acute androgen response to resistance training in women remains inconsistent. While several studies have reported significant post-exercise increases in androgen concentrations [14,16,47], others found only marginal or statistically non-significant acute elevations [48,49], and some even observed transient decreases [11]. However, the majority of studies reported no measurable change in circulating androgens following resistance exercise [4,8,10,12,13,17,18,19,20,28,32,35,51,52,53,54,55].
These discrepancies may, at least in part, be attributed to differences in sampling time, training modality, and exercise duration. A recent meta-analysis on high-intensity interval training (HIIT), which represents a distinct exercise modality from resistance training, showed that both testosterone and cortisol levels increase immediately after exercise but return to or drop below baseline within 60 min [83]. Thus, the blood sampling at 60 min post-exercise in our study likely reflects the late phase of the acute endocrine response, capturing recovery from an earlier transient peak of adrenal steroidogenic activity. Earlier studies in male athletes have shown that stress-related hormones such as cortisol and testosterone typically peak within the first 30 min after exercise and then progressively return toward baseline within 180 min [84]. Methodological differences may also contribute to inconsistencies across studies. Earlier investigations in women predominantly relied on immunoassays [11,13,14,15,16,28,29,30,31,32,33,34,35,36,37,38,39,40,41,42,43,44,45,46], which have limited sensitivity to reliably quantify changes in androgens at the low physiological concentrations typical for females.
Overall, the acute androgen response was strongly characterized by the dominance and acute decline in DHEA concentrations. DHEA is predominantly synthesized in the zona reticularis of the adrenal cortex and, to a lesser extent, in the ovary. As an early product of the classic androgen pathway, it is derived from cholesterol via pregnenolone and subsequently converted by cytochrome P450 17A1 (CYP17A1) into DHEA [85,86]. DHEA is therefore a steroid hormone in the sense that it is produced rapidly in response to physiological stress, such as cortisol and corticosterone. Although DHEA primarily acts as a prohormone for more potent androgens such as testosterone and DHT, its rapid regulation makes it a sensitive marker of adrenal steroidogenic activity and acute physiological stress. Interestingly, few studies have been conducted on the dynamics of DHEA after resistance training. Some previous studies have reported a decrease in DHEA one hour after resistance training, but it was not statistically significant [87], while others found an acute increase in DHEA [14,40,47,68,88,89]. In addition to the acute decrease in DHEA as a result of resistance training in our study, another aspect of DHEA is worth mentioning. The growing body of evidence suggests that DHEA plays a role in modulating oxidative stress. It is well-documented that regular resistance training reduces the risk of developing various types of cancer (e.g., breast cancer) and thereby exerts a preventive effect on tumorigenesis. Although DHEA acutely decreases following resistance training, regular resistance training is generally assumed to lead to a long-term increase in basal levels of IGF-1, SHBG, and DHEA in both males and females over 40 years of age [90]. DHEA, in turn, has antioxidant properties. It acts as a non-competitive inhibitor of glucose-6-phosphate dehydrogenase (G6PD), thereby reducing the availability of NADPH. Since NADPH is a central substrate for the activity of NADPH oxidases (NOX), this inhibition leads to reduced production of reactive oxygen species (ROS) [91]. In this way, repeated secretion of DHEA could contribute to cancer-preventive [92], anti-inflammatory, and immunomodulating effects that reduce the risk of age-related diseases such as cancer, atherosclerosis, and neurodegenerative disorders.
4.2. Post-Exercise Change in Glucocorticoids
In this study, a coordinated and statistically significant decrease in both glucocorticoids and mineralocorticoids was observed following resistance training.
Cortisol showed the most pronounced absolute decline (−102.700 nmol/L, −30.9%, p < 0.001), contributing substantially to the overall reduction in total glucocorticoids (−107.300 nmol/L, d = 1.22). Within the mineralocorticoids, corticosterone demonstrated the strongest decrease (−5.01 nmol/L; p = 0.001), driving the observed reduction in total mineralocorticoids (d = 0.87). The large effect sizes in the weighted summation model (d = 2.12 for glucocorticoids; d = 1.47 for mineralocorticoids) point to a systemic suppression of adrenal steroid output in response to acute resistance exercise. These findings are in line with previous research on hormonal responses to resistance training in women. In a controlled crossover study, resistance-trained women performed hypertrophy (70% 1RM), strength (90% 1RM), and power-type (45% 1RM) protocols. All modalities led to a significant post-exercise decrease in serum cortisol (p < 0.05), with the hypertrophy protocol eliciting the most pronounced endocrine response [93], which has also been confirmed in other studies [94]. Similar cortisol decreases 60 min post-exercise have been reported by Nakamura et al. [43] in female athletes across different menstrual phases, as well as in middle-aged inactive women, where an approximate 17% decline in cortisol was observed immediately after resistance training [95] and likewise in resistance-trained women [93]. Although testosterone levels in women often remain unchanged following resistance training, the concurrent acute decrease in cortisol leads to an increase in the testosterone-to-cortisol ratio, which has been described in other studies as indicative of a more anabolic environment [93]. Other studies showed a cortisol spike 15 [48,94], 30 [48], or 60 min after resistance exercise [96]. Uchida et al. reported an acute post-exercise decrease in cortisol, but more importantly, a long-term reduction in resting cortisol levels as an adaptation to repeated training stimuli, resulting in an increased testosterone-to-cortisol ratio [97].
4.3. Post-Exercise Change in Mineralocorticoids
The zona glomerulosa of the human adrenal cortex is the site of biosynthesis of the main mineralocorticoid aldosterone [98]. Aldosterone plays a crucial role in maintaining fluid and electrolyte balance, as well as regulating blood pressure through sodium (Na+) retention. Its secretion by the adrenal cortex is regulated via the renin–angiotensin–aldosterone system (RAAS). Physical stressors such as resistance training activate the RAAS through increased sympathetic activity and renal hypoperfusion, leading to renin release, the formation of angiotensin II, and subsequent aldosterone secretion [99]. In addition, aldosterone secretion is triggered by neuroendocrine stress signals during resistance training through the hypothalamic–pituitary–adrenal (HPA) axis, where corticotropin-releasing hormone (CRH) from the hypothalamus triggers the release of adrenocorticotropic hormone (ACTH) in the pituitary, which enhances aldosterone production in the adrenal. The time course of mineralocorticoid changes, particularly aldosterone, has been well-documented [100]. Studies in male athletes show a rapid activation of the RAAS during resistance training, with elevated aldosterone concentrations occurring within 10–15 min and returning to baseline within 30–60 min post-exercise [100]. However, data on the acute mineralocorticoid response to resistance training in female athletes are limited. Our analysis 60 min post-exercise revealed a significant decline in both glucocorticoid and mineralocorticoid steroid concentrations. Specifically, the mineralocorticoid profile, including 11-deoxycorticosterone, corticosterone, and aldosterone, showed a consistent and statistically significant decrease, with corticosterone demonstrating the most pronounced absolute and relative reduction (−5.010 nmol/L; p = 0.001; d = 0.87) 60 min post-training. These results align with the reported time frame in which aldosterone typically returns to baseline after acute physical stress [100]. While most previous studies have focused on aldosterone alone and were conducted in male athletes [100], our data implicate a broader decrease in the mineralocorticoid steroid pathway 60 min post-training. Our findings, showing a decrease in mineralocorticoid concentrations 60 min post-training, may reflect the recovery phase of adrenal steroid regulation in female athletes. This aligns with previous studies indicating that mineralocorticoids, particularly aldosterone, rise acutely during resistance training due to RAAS activation but return to baseline following exercise cessation [101].
4.4. Coordinated Adrenal Steroid Suppression After Resistance Training
The observed concurrent suppression of adrenal steroids (glucocorticoids, mineralocorticoids, and selected adrenal androgens) suggests a coordinated downregulation of adrenal steroidogenesis rather than isolated changes in individual hormones. The post-exercise values in our data likely represent the early recovery phase after initial activation of adrenal steroidogenesis. The initial brief activation of the HPA axis and the sympathetic adrenomedullary system facilitates energy substrate mobilization, immune signaling, and tissue remodeling [102], before adrenal steroid hormones rapidly drop down and return slowly toward baseline concentrations. Our finding of decreases in multiple adrenal steroids in our study is therefore consistent with this recovery mechanism of adrenal steroidogenesis after exercise training [103].
4.5. Hormonal Concentrations and Hormonal Response Across the Menstrual Cycle
Although absolute concentrations of progesterone and its physiological downstream metabolites (11-DOC, 16αOHP4, 17α20α-diOHP4, 17OHP4, 20α-hydroxyprogesterone, and P5) were significantly higher during the luteal phase, this was not associated with overall differences in hormonal reactivity. The change in pregnenolone concentrations following resistance training differed significantly between the luteal (n = 2) and follicular phase groups (n = 15) during the first measurement week, but this effect was not confirmed in subsequent weeks. Therefore, no menstrual cycle phase-dependent modulation of the acute hormonal response to resistance training was observed. Although the study design allowed for the exploratory assessment of menstrual cycle effects, the sample size was not primarily powered for these subgroup comparisons and should be interpreted with caution.
4.6. Mechanism of Hormonal Change
The above-mentioned coordinated decline in adrenal steroids in this study likely reflects an integrated recovery response of the HPA axis following acute activation. Beyond the regulatory feedback within the HPA axis, which likely mediates the coordinated suppression observed, other molecular pathways might also contribute. However, we speculate that one possibility is via the upregulation of the Wnt/β-catenin signaling pathway [104], as this pathway has been shown to inhibit adrenal steroidogenesis in vitro [105]. Concurrently, resistance exercise training is known to increase muscle Wnt/β-catenin activity (i.e., content) [106]. Granted, though, research on the Wnt/β-catenin signaling pathway and exercise has almost exclusively been studied in skeletal muscle tissue. Our participants were elite female athletes who were experienced in resistance training regimens; hence, whether such a hormonal response would be observed in untrained individuals is unclear. However, it is well-recognized that chronic exercise training results in reduced adrenal glucocorticoid responses [107] to an exercise session with a given workload as an adaptation in the endocrine stress system, allowing for more efficient recovery [108]. In addition to adrenal steroids, other anabolic hormones such as growth hormone (GH) and insulin-like growth factor 1 (IGF-1) are modulated by resistance training and may further contribute to the adaptive response, particularly in women [33,109]. While androgen levels typically rise acutely but become blunted after training for hours, GH and IGF-1 have been shown to increase transiently after high-intensity resistance training and may play a key compensatory role in muscle adaptation and remodeling [33,109]. Although transient hormonal elevations and mechanical load may theoretically induce short-term upregulation of cytoplasmic or nuclear hormone receptors, such as the androgen receptor (AR) [110], current evidence suggests that this mechanism is not strongly linked to hypertrophy outcomes [111]. Instead, intracellular signaling pathways such as mTOR activation, satellite cell recruitment, and muscle-specific gene transcription appear to play a more decisive role in mediating skeletal muscle adaptation [112]. It seems that muscle adaptation in women relies on multiple coordinated anabolic pathways beyond steroid androgens alone.
Finally, adrenal steroid hormones can be viewed as part of the components of the internal milieu that create a positive environment for facilitating androgenic influences of skeletal muscle plasticity, which is critical for the athlete to improve performance. That said, the decline in adrenal steroid hormones post-exercise could be viewed as counterproductive. However, exercise training, particularly resistance training, can upregulate the internal mTOR signaling pathway and enhance skeletal muscle anabolic activity, thereby promoting alternative means of adaptive responses within the muscle, as reported in the literature [113].
4.7. Intra-Set Velocity Measures of the Back Squat Exercise and Hormonal Changes During Menstrual Cycle
While the luteal phase is characterized by elevated progesterone and comparatively lower estrogen concentrations, our findings showed no menstrual cycle phase-specific differences in estimated 1RM or velocity loss, suggesting that menstrual cycle phase did not affect performance in this cohort. Based on the elevated progesterone and reduced estrogen levels during the luteal phase, which may impair neuromuscular efficiency and increase perceived exertion [114,115], a phase-specific difference would have been expected. However, velocity–force profiling during strength testing seems not to be affected by the female cycle [116]. A recent systematic review by Colenso-Semple et al. observed mixed findings across several studies, with no consistent pattern on whether menstrual cycle phase affects performance and hormonal response, whereby menstrual cycle verification was methodologically insufficient in the majority of cases [117]. Hence, our results underscore the importance of further investigating how to integrate menstrual cycle tracking into the athletic programming of female athletes. Whether such integration improves performance and recovery remains unclear, as current evidence is inconsistent and requires further assessment.
4.8. Methodological Considerations
This study applied the gold-standard LC-MS method to accurately quantify low-concentration steroid hormones, which is particularly important in female subjects [118]. To our knowledge, only a few studies have investigated the acute response to DHEA following resistance training. Moreover, this is the first study to perform comprehensive steroid profiling in female athletes, allowing for a broader and more integrated interpretation of the acute adrenal response one hour after resistance training. We further included two participants using combined oral contraceptives (COCs), as current evidence indicates that COCs typically result in blunted rather than amplified endocrine responses. Therefore, a general exclusion was not deemed necessary according to current data [119]. A separate subgroup analysis excluding COC users (n = 17) confirmed the robustness of our results, demonstrating that the overall findings remained unchanged (see Supplementary Table S1).
4.9. Limitations
Although no bioimpedance analysis (BIA), dual-energy X-ray absorptiometry (DEXA), or CT-based assessment of body composition was performed, the potential effects of plasma volume shifts were controlled for through hematocrit correction for all hormone concentrations. Since the football players were younger, less experienced in resistance training, and trained less than the track and field athletes, a potential association between age, training load, and hormonal responses could not be analyzed in this study and should be addressed in future studies, to also clarify the potential benefits of early resistance training in young female athletes. Furthermore, the comparison across menstrual cycle phases was underpowered due to the small number of participants in the luteal phase and should therefore be interpreted as exploratory. Future studies with larger sample sizes and extended time-course analyses after resistance training are warranted to better characterize steroid dynamics and performance-related effects such as VBT metrics across different menstrual cycle phases.
5. Conclusions
Applying comprehensive steroid profiling 60 min post-training using LC-MS in a cohort of elite female athletes, we demonstrated a coordinated decline in adrenal-derived steroids, including androgens (notably DHEA), glucocorticoids (cortisol), and mineralocorticoids (corticosterone), suggesting a post-exercise suppression or recovery phase of adrenal steroidogenesis. However, analysis of VBT data showed no differences in velocity metrics, indicating no menstrual phase-specific effects on strength or fatigue.
Supplementary Materials
The following supporting information can be downloaded at https://www.mdpi.com/article/10.3390/sports13120426/s1, Table S1: Hormonal changes 60 min post-training (adjusted by means of hematocrit); Table S2: Change in pregnenolone concentrations across visits (1-4) in relation to the menstrual cycle phase (defined by progesterone concentration); Supplementary Material File S1: Explanation of the weighted profile.
Author Contributions
Conceptualization, P.S., S.R.L., A.C.H. and S.V.; Methodology, S.V. and T.d.T.; Formal analysis, N.B.; Investigation, D.L., A.R. and S.V.; Data curation, D.L.; Writing—original draft, S.V.; Writing—review and editing, S.V., D.L., S.R.L., A.C.H., T.d.T., A.D., B.A. and P.S.; Visualization, D.L. and S.V.; Supervision, A.C.H.; Project administration, S.V.; Funding acquisition, S.V. All authors have read and agreed to the published version of the manuscript.
Funding
This research was funded by the research fund of the National Sports Association (Swiss Olympic). Further, this research project was partially funded by the Swiss National Science Foundation (200021_192289/1). The funder had no role in the conception, design, data collection, analysis, or interpretation of this study.
Institutional Review Board Statement
The study was conducted in accordance with the Declaration of Helsinki and approved by the Ethics Committee of the canton Bern (protocol code 2024-00895, approval date: 4 August 2024).
Informed Consent Statement
Informed consent was obtained from all subjects involved in the study.
Data Availability Statement
The original contributions presented in the study are included in the article/Supplementary Materials, further inquiries can be directed to the corresponding author/s.
Acknowledgments
The authors thank the track and field athletes of Swiss Athletics and the football players of the U21 team of BSC Young Boys (YB), Bern, Switzerland, for their participation and collaboration in this study. This study was financially supported by the research fund of the National Sports Association (Swiss Olympic). The funder had no role in the conception of this study.
Conflicts of Interest
The authors declare that the research was conducted in the absence of any commercial or financial relationships that could be construed as a potential conflict of interest. The results of this study are presented clearly, honestly, and without fabrication, falsification, or inappropriate data manipulation.
References
- Makaruk, H.; Starzak, M.; Tarkowski, P.; Sadowski, J.; Winchester, J. The Effects of Resistance Training on Sport-Specific Performance of Elite Athletes: A Systematic Review with Meta-Analysis. J. Hum. Kinet. 2024, 91, 135–155. [Google Scholar] [CrossRef] [PubMed]
- Zouita, A.; Darragi, M.; Bousselmi, M.; Sghaeir, Z.; Clark, C.C.T.; Hackney, A.C.; Granacher, U.; Zouhal, H. The Effects of Resistance Training on Muscular Fitness, Muscle Morphology, and Body Composition in Elite Female Athletes: A Systematic Review. Sports Med. 2023, 53, 1709–1735. [Google Scholar] [CrossRef] [PubMed]
- Kraemer, W.J.; Hakkinen, K.; Triplett-Mcbride, N.T.; Fry, A.C.; Koziris, L.P.; Ratamess, N.A.; Bauer, J.E.; Volek, J.S.; McConnell, T.; Newton, R.U.; et al. Physiological Changes with Periodized Resistance Training in Women Tennis Players. Med. Sci. Sports Exerc. 2003, 35, 157–168. [Google Scholar] [CrossRef]
- Staron, R.S.; Karapondo, D.L.; Kraemer, W.J.; Fry, A.C.; Gordon, S.E.; Falkel, J.E.; Hagerman, F.C.; Hikida, R.S. Skeletal muscle adaptations during early phase of heavy-resistance training in men and women. J. Appl. Physiol. 1994, 76, 1247–1255. [Google Scholar] [CrossRef]
- Jiang, G.; Qin, S.; Yan, B.; Girard, O. Metabolic and hormonal responses to acute high-load resistance exercise in normobaric hypoxia using a saturation clamp. Front. Physiol. 2024, 15, 1445229. [Google Scholar] [CrossRef]
- Kissow, J.; Jacobsen, K.J.; Gunnarsson, T.P.; Jessen, S.; Hostrup, M. Effects of Follicular and Luteal Phase-Based Menstrual Cycle Resistance Training on Muscle Strength and Mass. Sports Med. 2022, 52, 2813–2819. [Google Scholar] [CrossRef]
- Krolikowski, C. The Effects of the Menstrual Cycle on Movement Velocity in Female Athletes. Ph.D. Thesis, Liberty University, Lynchburg, VA, USA, 2025. [Google Scholar]
- Poderoso, R.; Cirilo-Sousa, M.; Júnior, A.; Novaes, J.; Vianna, J.; Dias, M.; Leitão, L.; Reis, V.; Neto, N.; Vilaça-Alves, J. Gender Differences in Chronic Hormonal and Immunological Responses to CrossFit®. Int. J. Environ. Res. Public Health 2019, 16, 2577. [Google Scholar]
- Arazi, H.; Khanmohammadi, A.; Asadi, A.; Haff, G.G. The effect of resistance training set configuration on strength, power, and hormonal adaptation in female volleyball players. Appl. Physiol. Nutr. Metab. 2018, 43, 154–164. [Google Scholar] [CrossRef]
- Kyröläinen, H.; Hackney, A.C.; Salminen, R.; Repola, J.; Häkkinen, K.; Haimi, J. Effects of Combined Strength and Endurance Training on Physical Performance and Biomarkers of Healthy Young Women. J. Strength Cond. Res. 2018, 32, 1554–1561. [Google Scholar] [CrossRef]
- Libardi, C.A.; Nogueira, F.R.D.; Vechin, F.C.; Conceição, M.S.; Bonganha, V.; Chacon-Mikahil, M.P.T. Acute hormonal responses following different velocities of eccentric exercise. Clin. Physiol. Funct. Imaging 2013, 33, 450–454. [Google Scholar] [CrossRef] [PubMed]
- Haff, G.G.; Jackson, J.R.; Kawamori, N.; Carlock, J.M.; Hartman, M.J.; Kilgore, J.L.; Morris, R.T.; Ramsey, M.W.; Sands, W.A.; Stone, M.H. Force-Time Curve Characteristics and Hormonal Alterations During an Eleven-Week Training Period in Elite Women Weightlifters. J. Strength Cond. Res. 2008, 22, 433–446. [Google Scholar] [CrossRef]
- Linnamo, V.; Pakarinen, A.; Komi, P.V.; Kraemer, W.J.; Häkkinen, K. Acute hormonal responses to submaximal and maximal heavy resistance and explosive exercises in men and women. J. Strength Cond. Res. 2005, 19, 566–571. [Google Scholar]
- Copeland, J.L.; Consitt, L.A.; Tremblay, M.S. Hormonal Responses to Endurance and Resistance Exercise in Females Aged 19-69 Years. J. Gerontol. A Biol. Sci. Med. Sci. 2002, 57, B158–B165. [Google Scholar] [CrossRef]
- Marx, J.O.; Ratamess, N.A.; Nindl, B.C.; Gotshalk, L.A.; Volek, J.S.; Dohi, K.; Bush, J.A.; Gómez, A.L.; Mazzetti, S.A.; Fleck, S.J.; et al. Low-volume circuit versus high-volume periodized resistance training in women. Med. Sci. Sports Exerc. 2001, 33, 635–643. [Google Scholar] [CrossRef]
- Consitt, L.A.; Copeland, J.L.; Tremblay, M.S. Hormone Responses to Resistance vs. Endurance Exercise in Premenopausal Females. Can. J. Appl. Physiol. 2001, 26, 574–587. [Google Scholar] [CrossRef]
- Häkkinen, K.; Pakarinen, A.; Kraemer, W.J.; Newton, R.U.; Alen, M. Basal concentrations and acute responses of serum hormones andstrength development during heavy resistance training in middle-aged andelderly men and women. J. Gerontol. Ser. A 2000, 55, B95–B105. [Google Scholar]
- Hickson, R.C.; Hidaka, K.; Foster, C.; Falduto, M.T.; Chatterton, R.T. Successive time courses of strength development and steroid hormone responses to heavy-resistance training. J. Appl. Physiol. 1994, 76, 663–670. [Google Scholar] [CrossRef] [PubMed]
- Kraemer, W.J.; Fleck, S.J.; Dziados, J.E.; Harman, E.A.; Marchitelli, L.J.; Gordon, S.E.; Mello, R.; Frykman, P.N.; Koziris, L.P.; Triplett, N.T. Changes in hormonal concentrations after different heavy-resistance exercise protocols in women. J. Appl. Physiol. 1993, 75, 594–604. [Google Scholar] [CrossRef] [PubMed]
- Häkkinen, K.; Pakarinen, A.; Kallinen, M. Neuromuscular adaptations and serum hormones in women during short-term intensive strength training. Eur. J. Appl. Physiol. Occup. Physiol. 1992, 64, 106–111. [Google Scholar]
- Sato, K.; Iemitsu, M.; Matsutani, K.; Kurihara, T.; Hamaoka, T.; Fujita, S. Resistance training restores muscle sex steroid hormone steroidogenesis in older men. FASEB J. 2014, 28, 1891–1897. [Google Scholar] [CrossRef]
- Ahtiainen, J.P.; Pakarinen, A.; Kraemer, W.J.; Hakkinen, K. Acute Hormonal Responses to Heavy Resistance Exercise in Strength Athletes Versus Nonathletes. Can. J. Appl. Physiol. 2004, 29, 527–543. [Google Scholar] [CrossRef]
- Raastad, T.; Bjøro, T.; Hallén, J. Hormonal responses to high- and moderate-intensity strength exercise. Eur. J. Appl. Physiol. 2000, 82, 121–128. [Google Scholar] [CrossRef]
- Buresh, R.; Berg, K.; French, J. The Effect of Resistive Exercise Rest Interval on Hormonal Response, Strength, and Hypertrophy with Training. J. Strength Cond. Res. 2009, 23, 62–71. [Google Scholar] [CrossRef]
- Migiano, M.J.; Vingren, J.L.; Volek, J.S.; Maresh, C.M.; Fragala, M.S.; Ho, J.-Y.; Thomas, G.A.; Hatfield, D.L.; Häkkinen, K.; Ahtiainen, J.; et al. Endocrine Response Patterns to Acute Unilateral and Bilateral Resistance Exercise in Men. J. Strength Cond. Res. 2010, 24, 128–134. [Google Scholar] [CrossRef] [PubMed]
- West, D.W.D.; Phillips, S.M. Associations of exercise-induced hormone profiles and gains in strength and hypertrophy in a large cohort after weight training. Eur. J. Appl. Physiol. 2012, 112, 2693–2702. [Google Scholar] [CrossRef] [PubMed]
- Bell, G.J.; Syrotuik, D.; Martin, T.P.; Burnham, R.; Quinney, H.A. Effect of concurrent strength and endurance training on skeletal muscle properties and hormone concentrations in humans. Eur. J. Appl. Physiol. 2000, 81, 418–427. [Google Scholar] [CrossRef]
- Benini, R.; Nunes, P.R.P.; Orsatti, C.L.; Barcelos, L.C.; Orsatti, F.L. Effects of acute total body resistance exercise on hormonal and cytokines changes in men and women. J. Sports Med. Phys. Fit. 2015, 55, 337–344. [Google Scholar]
- Kraemer, W.J.; Ratamess, N.A. Hormonal Responses and Adaptations to Resistance Exercise and Training. Sports Med. 2005, 35, 339–361. [Google Scholar] [CrossRef]
- Häkkinen, K.; Newton, R.U.; Walker, S.; Häkkinen, A.; Krapi, S.; Rekola, R.; Koponen, P.; Kraemer, W.J.; Haff, G.G.; Blazevich, A.J.; et al. Effects of Upper Body Eccentric versus Concentric Strength Training and Detraining on Maximal Force, Muscle Activation, Hypertrophy and Serum Hormones in Women. J. Sports Sci. Med. 2022, 21, 200–213. [Google Scholar] [CrossRef] [PubMed]
- Häkkinen, K.; Pakarinen, A.; Kraemer, W.J.; Häkkinen, A.; Valkeinen, H.; Alen, M. Selective muscle hypertrophy, changes in EMG and force, and serum hormones during strength training in older women. J. Appl. Physiol. 2001, 91, 569–580. [Google Scholar] [CrossRef]
- Häkkinen, K.; Pakarinen, A.; Kyröläinen, H.; Cheng, S.; Kim, D.; Komi, P. Neuromuscular Adaptations and Serum Hormones in Females During Prolonged Power Training. Int. J. Sports Med. 1990, 11, 91–98. [Google Scholar] [CrossRef]
- Häkkinen, K.; Pakarinen, A. Acute Hormonal Responses to Heavy Resistance Exercise in Men and Women at Different Ages. Int. J. Sports Med. 1995, 16, 507–513. [Google Scholar] [CrossRef]
- Häkkinen, K.; Kraemer, W.J.; Pakarinen, A.; Tripleltt-Mcbride, T.; Mcbride, J.M.; Häkkinen, A.; Alen, M.; Mcguigan, M.R.; Bronks, R.; Newton, R.U. Effects of Heavy Resistance/Power Training on Maximal Strength, Muscle Morphology, and Hormonal Response Patterns in 60-75-Year-Old Men and Women. Can. J. Appl. Physiol. 2002, 27, 213–231. [Google Scholar] [CrossRef]
- Heavens, K.R.; Szivak, T.K.; Hooper, D.R.; Dunn-Lewis, C.; Comstock, B.A.; Flanagan, S.D.; Looney, D.P.; Kupchak, B.R.; Maresh, C.M.; Volek, J.S.; et al. The Effects of High Intensity Short Rest Resistance Exercise on Muscle Damage Markers in Men and Women. J. Strength Cond. Res. 2014, 28, 1041–1049. [Google Scholar] [CrossRef] [PubMed]
- Keizer, H.; Beckers, E.; de Haan, J.; Janssen, G.; Kuipers, H.; van Kranenburg, G.; Geurten, P. Exercise-Induced Changes in the Percentage of Free Testosterone and Estradiol in Trained and Untrained Women. Int. J. Sports Med. 1987, 8 (Suppl. 3), S151–S153. [Google Scholar] [CrossRef] [PubMed]
- Keizer, H.; Kuipers, H.; de Haan, J.; Beckers, E.; Habets, L. Multiple Hormonal Responses to Physical Exercise in Eumenorrheic Trained and Untrained Women. Int. J. Sports Med. 1987, 8, S139–S150. [Google Scholar] [CrossRef] [PubMed]
- Kemmler, W.; Wildt, L.; Engelke, K.; Pintag, R.; Pavel, M.; Bracher, B.; Weineck, J.; Kalender, W. Acute hormonal responses of a high impact physical exercise session in early postmenopausal women. Eur. J. Appl. Physiol. 2003, 90, 199–209. [Google Scholar] [CrossRef]
- Kostka, T.; Patricot, M.C.; Mathian, B.; Lacour, J.-R.; Bonnefoy, M. Anabolic and catabolic hormonal responses to experimental two-set low-volume resistance exercise in sedentary and active elderly people. Aging Clin. Exp. Res. 2003, 15, 123–130. [Google Scholar] [CrossRef]
- Le Panse, B.; Labsy, Z.; Baillot, A.; Vibarel-Rebot, N.; Parage, G.; Albrings, D.; Lasne, F.; Collomp, K. Changes in steroid hormones during an international powerlifting competition. Steroids 2012, 77, 1339–1344. [Google Scholar] [CrossRef]
- Luk, H.-Y.; Levitt, D.E.; Boyett, J.C.; Rojas, S.; Flader, S.M.; McFarlin, B.K.; Vingren, J.L. Resistance exercise-induced hormonal response promotes satellite cell proliferation in untrained men but not in women. Am. J. Physiol. Endocrinol. Metab. 2019, 317, E421–E432. [Google Scholar] [CrossRef]
- Merrigan, J.J.; Tufano, J.J.; Fields, J.B.; Oliver, J.M.; Jones, M.T. Rest Redistribution Does Not Alter Hormone Responses in Resistance-Trained Women. J. Strength Cond. Res. 2020, 34, 1867–1874. [Google Scholar] [CrossRef]
- Nakamura, Y.; Aizawa, K.; Imai, T.; Kono, I.; Mesaki, N. Hormonal Responses to Resistance Exercise during Different Menstrual Cycle States. Med. Sci. Sports Exerc. 2011, 43, 967–973. [Google Scholar] [CrossRef]
- Ramadan, W.; Xirouchaki, C.E.; El-Gilany, A.-H. The Comparative Effects of High-Intensity Interval Training and Traditional Resistance Training on Hormonal Responses in Young Women: A 10-Week Intervention Study. Sports 2025, 13, 67. [Google Scholar] [CrossRef]
- Shahid, W.; Noor, R.; Bashir, M.S. Effects of exercise on sex steroid hormones (estrogen, progesterone, testosterone) in eumenorrheic females: A systematic to review and meta-analysis. BMC Women’s Health 2024, 24, 354. [Google Scholar] [CrossRef] [PubMed]
- Umlauff, L.; Weil, P.; Zimmer, P.; Hackney, A.C.; Bloch, W.; Schumann, M. Oral Contraceptives Do Not Affect Physiological Responses to Strength Exercise. J. Strength Cond. Res. 2021, 35, 894–901. [Google Scholar] [CrossRef]
- Nindl, B.C.; Kraemer, W.J.; Gotshalk, L.A.; Marx, J.O.; Volek, J.S.; Bush, J.A.; Häkkinen, K.; Newton, R.U.; Fleck, S.J. Testosterone Responses after Resistance Exercise in Women: Influence of Regional Fat Distribution. Int. J. Sport Nutr. Exerc. Metab. 2001, 11, 451–465. [Google Scholar] [CrossRef]
- Cumming, D.C.; Wall, S.R.; Galbraith, M.A.; Belcastro, A.N. Reproductive hormone responses to resistance exercise. Med. Sci. Sports Exerc. 1987, 19, 234–238. [Google Scholar] [CrossRef] [PubMed]
- Weiss, L.W.; Cureton, K.J.; Thompson, F.N. Comparison of serum testosterone and androstenedione responses to weight lifting in men and women. Eur. J. Appl. Physiol. Occup. Physiol. 1983, 50, 413–419. [Google Scholar] [CrossRef]
- Kraemer, W.J.; Staron, R.S.; Hagerman, F.C.; Hikida, R.S.; Fry, A.C.; Gordon, S.E.; Nindl, B.C.; Gothshalk, L.A.; Volek, J.S.; Marx, J.O.; et al. The effects of short-term resistance training on endocrine function in men and women. Eur. J. Appl. Physiol. Occup. Physiol. 1998, 78, 69–76. [Google Scholar] [CrossRef]
- Borst, S.E.; Vincent, K.R.; Lowenthal, D.T.; Braith, R.W. Effects of Resistance Training on Insulin-Like Growth Factor and its Binding Proteins in Men and Women Aged 60 to 85. J. Am. Geriatr. Soc. 2002, 50, 884–888. [Google Scholar] [CrossRef]
- Bosco, C.; Colli, R.; Bonomi, R.; von Duvillard, S.P.; Viru, A. Monitoring strength training: Neuromuscular and hormonal profile. Med. Sci. Sports Exerc. 2000, 32, 202–208. [Google Scholar] [CrossRef] [PubMed]
- Kraemer, W.J.; Gordon, S.E.; Fleck, S.J.; Marchitelli, L.J.; Mello, R.; Dziados, J.E.; Friedl, K.; Harman, E.; Maresh, C.; Fry, A.C. Endogenous Anabolic Hormonal and Growth Factor Responses to Heavy Resistance Exercise in Males and Females. Int. J. Sports Med. 1991, 12, 228–235. [Google Scholar] [CrossRef]
- Kraemer, R.R.; Heleniak, R.J.; Tryniecki, J.L.; Kraemer, G.R.; Okazaki, N.J.; Castracane, V.D. Follicular and luteal phase hormonal responses to low-volume resistive exercise. Med. Sci. Sports Exerc. 1995, 27, 809–817. [Google Scholar] [CrossRef]
- Izquierdo, M.; Ibañez, J.; González-Badillo, J.J.; Häkkinen, K.; Ratamess, N.A.; Kraemer, W.J.; French, D.N.; Eslava, J.; Altadill, A.; Asiain, X.; et al. Differential effects of strength training leading to failure versus not to failure on hormonal responses, strength, and muscle power gains. J. Appl. Physiol. 2006, 100, 1647–1656. [Google Scholar] [CrossRef]
- Herold, D.A.; Fitzgerald, R.L. Immunoassays for Testosterone in Women: Better than a Guess? Clin. Chem. 2003, 49, 1250–1251. [Google Scholar] [CrossRef]
- Turpeinen, U.; Linko, S.; Itkonen, O.; Hämäläinen, E. Determination of testosterone in serum by liquid chromatography-tandem mass spectrometry. Scand. J. Clin. Lab. Investig. 2008, 68, 50–57. [Google Scholar] [CrossRef]
- Zhang, X.; Feng, S.; Peng, R.; Li, H. The Role of Velocity-Based Training (VBT) in Enhancing Athletic Performance in Trained Individuals: A Meta-Analysis of Controlled Trials. Int. J. Environ. Res. Public Health 2022, 19, 9252. [Google Scholar] [CrossRef] [PubMed]
- Włodarczyk, M.; Adamus, P.; Zieliński, J.; Kantanista, A. Effects of Velocity-Based Training on Strength and Power in Elite Athletes—A Systematic Review. Int. J. Environ. Res. Public Health 2021, 18, 5257. [Google Scholar] [CrossRef] [PubMed]
- Rauch, J.T.; Loturco, I.; Cheesman, N.; Thiel, J.; Alvarez, M.; Miller, N.; Carpenter, N.; Barakat, C.; Velasquez, G.; Stanjones, A.; et al. Similar Strength and Power Adaptations between Two Different Velocity-Based Training Regimens in Collegiate Female Volleyball Players. Sports 2018, 6, 163. [Google Scholar] [CrossRef]
- Montalvo-Pérez, A.; Alejo, L.B.; Valenzuela, P.L.; Gil-Cabrera, J.; Talavera, E.; Lucia, A.; Barranco-Gil, D. Traditional Versus Velocity-Based Resistance Training in Competitive Female Cyclists: A Randomized Controlled Trial. Front. Physiol. 2021, 12, 586113. [Google Scholar] [CrossRef]
- Rossi, C.; Vasiljevic, I.; Manojlovic, M.; Trivic, T.; Ranisavljev, M.; Stajer, V.; Thomas, E.; Bianco, A.; Drid, P. Optimizing strength training protocols in young females: A comparative study of velocity-based and percentage-based training programs. Heliyon 2024, 10, e30644. [Google Scholar] [CrossRef] [PubMed]
- Hermes, M.J.; Fry, A.C. Intentionally Slow Concentric Velocity Resistance Exercise and Strength Adaptations: A Meta-Analysis. J. Strength Cond. Res. 2023, 37, e470–e484. [Google Scholar] [CrossRef]
- Lorenzetti, S.; Lamparter, T.; Lüthy, F. Validity and reliability of simple measurement device to assess the velocity of the barbell during squats. BMC Res. Notes 2017, 10, 707. [Google Scholar] [CrossRef] [PubMed]
- Achermann, B.; Oberhofer, K.; Ferguson, S.J.; Lorenzetti, S.R. Velocity-Based Strength Training: The Validity and Personal Monitoring of Barbell Velocity with the Apple Watch. Sports 2023, 11, 125. [Google Scholar] [CrossRef]
- Jukic, I.; Prnjak, K.; Helms, E.R.; McGuigan, M.R. Modeling the repetitions-in-reserve-velocity relationship: A valid method for resistance training monitoring and prescription, and fatigue management. Physiol. Rep. 2024, 12, e15955. [Google Scholar] [CrossRef]
- Declaration of Helsinki. Available online: https://www.wma.net/policies-post/wma-declaration-of-helsinki-ethical-principles-for-medical-research-involving-human-subjects (accessed on 1 January 2025).
- Consitt, L.A.; Copeland, J.L.; Tremblay, M.S. Endogenous Anabolic Hormone Responses to Endurance Versus Resistance Exercise and Training in Women. Sports Med. 2002, 32, 1–22. [Google Scholar] [CrossRef] [PubMed]
- Banyard, H.G.; Nosaka, K.; Haff, G.G. Reliability and Validity of the Load–Velocity Relationship to Predict the 1RM Back Squat. J. Strength Cond. Res. 2017, 31, 1897–1904. [Google Scholar] [CrossRef]
- Ramos, A.G. Resistance Training Intensity Prescription Methods Based on Lifting Velocity Monitoring. Int. J. Sports Med. 2024, 45, 257–266. [Google Scholar] [CrossRef]
- Pareja-Blanco, F.; Walker, S.; Häkkinen, K. Validity of Using Velocity to Estimate Intensity in Resistance Exercises in Men and Women. Int. J. Sports Med. 2020, 41, 1047–1055. [Google Scholar] [CrossRef]
- Microsoft Corporation. Microsoft Excel; Microsoft: Redmond, WA, USA, 2023. [Google Scholar]
- Andrieu, T.; du Toit, T.; Vogt, B.; Mueller, M.D.; Groessl, M. Parallel targeted and non-targeted quantitative analysis of steroids in human serum and peritoneal fluid by liquid chromatography high-resolution mass spectrometry. Anal. Bioanal. Chem. 2022, 414, 7461–7472. [Google Scholar] [CrossRef]
- Liimatta, J.; du Toit, T.; Voegel, C.D.; Jääskeläinen, J.; Lakka, T.A.; Flück, C.E. Multiple androgen pathways contribute to the steroid signature of adrenarche. Mol. Cell. Endocrinol. 2024, 592, 112293. [Google Scholar] [CrossRef]
- Janse De Jonge, X.; Thompson, B.; Han, A. Methodological Recommendations for Menstrual Cycle Research in Sports and Exercise. Med. Sci. Sports Exerc. 2019, 51, 2610–2617. [Google Scholar] [CrossRef]
- Mann, J.B. Developing Explosive Athletes: Use of Velocity Based Training in Athletes, 3rd ed.; Ultimate Athlete Concepts: Muskegon, MI, USA, 2016. [Google Scholar]
- Suchomel, T.J.; Nimphius, S.; Bellon, C.R.; Stone, M.H. The Importance of Muscular Strength: Training Considerations. Sports Med. 2018, 48, 765–785. [Google Scholar] [CrossRef]
- Falk, R.T.; Brinton, L.A.; Dorgan, J.F.; Fuhrman, B.J.; Veenstra, T.D.; Xu, X.; Gierach, G.L. Relationship of serum estrogens and estrogen metabolites to postmenopausal breast cancer risk: A nested case-control study. Breast Cancer Res. 2013, 15, R34. [Google Scholar] [CrossRef]
- Faupel-Badger, J.M.; Fuhrman, B.J.; Xu, X.; Falk, R.T.; Keefer, L.K.; Veenstra, T.D.; Hoover, R.N.; Ziegler, R.G. Comparison of Liquid Chromatography-Tandem Mass Spectrometry, RIA, and ELISA Methods for Measurement of Urinary Estrogens. Cancer Epidemiol. Biomark. Prev. 2010, 19, 292–300. [Google Scholar] [CrossRef]
- I.B.M. Corporation. IBM SPSS Statistics for Windows, Version 19.0; IBM Corp.: Armonk, NY, USA, 2023. [Google Scholar]
- Baumgartner, S.; Bitterlich, N.; Geboltsberger, S.; Neuenschwander, M.; Matter, S.; Stute, P. Contraception, female cycle disorders and injuries in Swiss female elite athletes—A cross sectional study. Front. Physiol. 2023, 14, 1232656. [Google Scholar] [CrossRef] [PubMed]
- Turcu, A.F.; Rege, J.; Auchus, R.J.; Rainey, W.E. 11-Oxygenated androgens in health and disease. Nat. Rev. Endocrinol. 2020, 16, 284–296. [Google Scholar] [CrossRef]
- Dote-Montero, M.; Carneiro-Barrera, A.; Martinez-Vizcaino, V.; Ruiz, J.R.; Amaro-Gahete, F.J. Acute effect of HIIT on testosterone and cortisol levels in healthy individuals: A systematic review and meta-analysis. Scand. J. Med. Sci. Sports 2021, 31, 1722–1744. [Google Scholar] [CrossRef] [PubMed]
- Kilian, Y.; Engel, F.; Wahl, P.; Achtzehn, S.; Sperlich, B.; Mester, J. Markers of biological stress in response to a single session of high-intensity interval training and high-volume training in young athletes. Eur. J. Appl. Physiol. 2016, 116, 2177–2186. [Google Scholar] [CrossRef] [PubMed]
- Auchus, R.J. Overview of Dehydroepiandrosterone Biosynthesis. Semin. Reprod. Med. 2004, 22, 281–288. [Google Scholar] [CrossRef]
- Elzenaty, R.N.; du Toit, T.; Flück, C.E. Basics of androgen synthesis and action. Best Pract. Res. Clin. Endocrinol. Metab. 2022, 36, 101665. [Google Scholar] [CrossRef]
- Heaney, J.L.J.; Carroll, D.; Phillips, A.C. DHEA, DHEA-S and cortisol responses to acute exercise in older adults in relation to exercise training status and sex. AGE 2011, 35, 395–405. [Google Scholar] [CrossRef]
- Le Panse, B.; Vibarel-Rebot, N.; Parage, G.; Albrings, D.; Amiot, V.; De Ceaurriz, J.; Collomp, K. Cortisol, DHEA, and testosterone concentrations in saliva in response to an international powerlifting competition. Stress 2010, 13, 528–532. [Google Scholar] [CrossRef] [PubMed]
- Riechman, S.E.; Fabian, T.J.; Kroboth, P.D.; Ferrell, R.E. Steroid sulfatase gene variation and DHEA responsiveness to resistance exercise in MERET. Physiol. Genom. 2004, 17, 300–306. [Google Scholar] [CrossRef] [PubMed]
- Zouhal, H.; Jayavel, A.; Parasuraman, K.; Hayes, L.D.; Tourny, C.; Rhibi, F.; Laher, I.; Ben Abderrahman, A.; Hackney, A.C. Effects of Exercise Training on Anabolic and Catabolic Hormones with Advanced Age: A Systematic Review. Sports Med. 2022, 52, 1353–1368. [Google Scholar] [CrossRef] [PubMed]
- Schwartz, A.G. Dehydroepiandrosterone, Cancer, and Aging. Aging Dis. 2022, 13, 423–432. [Google Scholar] [CrossRef]
- Fang, Z.; Jiang, C.; Feng, Y.; Chen, R.; Lin, X.; Zhang, Z.; Han, L.; Chen, X.; Li, H.; Guo, Y.; et al. Effects of G6PD activity inhibition on the viability, ROS generation and mechanical properties of cervical cancer cells. Biochim. Biophys. Acta 2016, 1863, 2245–2254. [Google Scholar] [CrossRef]
- TaheriChadorneshin, H.; Motameni, S.; Golestani, A. Effects of resistance exercise type on cortisol and androgen cross talk in resistance-trained women. J. Exerc. Organ. Cross Talk. 2021, 1, 8–14. [Google Scholar]
- Kotikangas, J.; Walker, S.; Toivonen, S.; Peltonen, H.; Häkkinen, K. Acute Neuromuscular and Hormonal Responses to Power, Strength, and Hypertrophic Protocols and Training Background. Front. Sports Act. Living 2022, 4, 919228. [Google Scholar] [CrossRef]
- Dote-Montero, M.; De-La-O, A.; Jurado-Fasoli, L.; Ruiz, J.R.; Castillo, M.J.; Amaro-Gahete, F.J. The effects of three types of exercise training on steroid hormones in physically inactive middle-aged adults: A randomized controlled trial. Eur. J. Appl. Physiol. 2021, 121, 2193–2206. [Google Scholar] [CrossRef]
- Szivak, T.K.; Hooper, D.R.; Dunn-Lewis, C.; Comstock, B.A.; Kupchak, B.R.; Apicella, J.M.; Saenz, C.; Maresh, C.M.; Denegar, C.R.; Kraemer, W.J. Adrenal Cortical Responses to High-Intensity, Short Rest, Resistance Exercise in Men and Women. J. Strength Cond. Res. 2013, 27, 748–760. [Google Scholar] [CrossRef]
- Uchida, M.C.; Bacurau, R.F.P.; Navarro, F.; Pontes, F.L.; Tessutti, V.; Moreau, R.L.; Fernando, L.; Pereira, B.; Rosa, C.; Aok, M.S. Alteration of testosterone: Cortisol ratio induced by resistance training in women. Rev. Bras. Med. Esporte 2004, 10, 165–168. [Google Scholar]
- Turcu, A.; Smith, J.M.; Auchus, R.; Rainey, W.E. Adrenal Androgens and Androgen Precursors—Definition, Synthesis, Regulation and Physiologic Actions. Compr. Physiol. 2014, 4, 1369–1381. [Google Scholar] [CrossRef] [PubMed]
- Baffour-Awuah, B.; Man, M.; Goessler, K.F.; Cornelissen, V.A.; Dieberg, G.; Smart, N.A.; Pearson, M.J. Effect of exercise training on the renin-angiotensin-aldosterone system: A meta-analysis. J. Hum. Hypertens. 2024, 38, 89–101. [Google Scholar]
- Boone, C.H.; Hoffman, J.R.; Gonzalez, A.M.; Jajtner, A.R.; Townsend, J.R.; Baker, K.M.; Fukuda, D.H.; Stout, J.R. Changes in Plasma Aldosterone and Electrolytes Following High-Volume and High-Intensity Resistance Exercise Protocols in Trained Men. J. Strength Cond. Res. 2016, 30, 1917–1923. [Google Scholar] [PubMed]
- Patlar, S.; Ünsal, S. RAA System and Exercise Relationship. Turk. J. Sport Exerc. 2019, 21, 261–269. [Google Scholar] [CrossRef]
- Athanasiou, N.; Bogdanis, G.C.; Mastorakos, G. Endocrine responses of the stress system to different types of exercise. Rev. Endocr. Metab. Disord. 2023, 24, 251–266. [Google Scholar] [PubMed]
- Anderson, T.; Lane, A.R.; Hackney, A.C. Cortisol and testosterone dynamics following exhaustive endurance exercise. Eur. J. Appl. Physiol. 2016, 116, 1503–1509. [Google Scholar] [CrossRef]
- Liu, J.; Xiao, Q.; Xiao, J.; Niu, C.; Li, Y.; Zhang, X.; Zhou, Z.; Shu, G.; Yin, G. Wnt/β-catenin signalling: Function, biological mechanisms, and therapeutic opportunities. Signal Transduct. Target. Ther. 2022, 7, 3. [Google Scholar]
- Walczak, E.M.; Kuick, R.; Finco, I.; Bohin, N.; Hrycaj, S.M.; Wellik, D.M.; Hammer, G.D. Wnt Signaling Inhibits Adrenal Steroidogenesis by Cell-Autonomous and Non–Cell-Autonomous Mechanisms. Mol. Endocrinol. 2014, 28, 1471–1486. [Google Scholar]
- Spillane, M.; Schwarz, N.; Willoughby, D.S. Upper-body resistance exercise augments vastus lateralis androgen receptor–DNA binding and canonical Wnt/β-catenin signaling compared to lower-body resistance exercise in resistance-trained men without an acute increase in serum testosterone. Steroids 2015, 98, 63–71. [Google Scholar] [CrossRef]
- Eliakim, A.; Portal, S.; Zadik, Z.; Meckel, Y.; Nemet, D. Training Reduces Catabolic and Inflammatory Response to a Single Practice in Female Volleyball Players. J. Strength Cond. Res. 2013, 27, 3110–3115. [Google Scholar] [CrossRef]
- Hackney, A.C. Stress and the neuroendocrine system: The role of exercise as a stressor and modifier of stress. Expert Rev. Endocrinol. Metab. 2006, 1, 783–792. [Google Scholar] [CrossRef] [PubMed]
- Kim, E.; Gregg, L.D.; Kim, L.; Sherk, V.D.; Bemben, M.G.; Bemben, D.A. Hormone responses to an acute bout of low intensity blood flow restricted resistance exercise in college-aged females. J. Sports Sci. Med. 2014, 13, 91–96. [Google Scholar]
- Bergamasco, J.G.A.; Scarpelli, M.C.; Godwin, J.S.; Mesquita, P.H.C.; Chaves, T.S.; DA Silva, D.G.; Bittencourt, D.; Dias, N.F.; Junior, R.A.M.; Filho, P.C.C.; et al. Acute and Chronic Changes in Muscle Androgen Receptor Markers Are Not Associated with Muscle Hypertrophy in Women and Men. Med. Sci. Sports Exerc. 2024, 56, 2146–2155. [Google Scholar] [CrossRef]
- Morton, R.W.; Sato, K.; Gallaugher, M.P.B.; Oikawa, S.Y.; McNicholas, P.D.; Fujita, S.; Phillips, S.M. Muscle Androgen Receptor Content but Not Systemic Hormones Is Associated with Resistance Training-Induced Skeletal Muscle Hypertrophy in Healthy, Young Men. Front. Physiol. 2018, 9, 1373. [Google Scholar] [CrossRef] [PubMed]
- Lim, C.; Nunes, E.A.; Currier, B.S.; Mcleod, J.C.; Thomas, A.C.Q.; Phillips, S.M. An Evidence-Based Narrative Review of Mechanisms of Resistance Exercise–Induced Human Skeletal Muscle Hypertrophy. Med. Sci. Sports Exerc. 2022, 54, 1546–1559. [Google Scholar] [CrossRef]
- Song, Z.; Moore, D.R.; Hodson, N.; Ward, C.; Dent, J.R.; O’leary, M.F.; Shaw, A.M.; Hamilton, D.L.; Sarkar, S.; Gangloff, Y.-G.; et al. Resistance exercise initiates mechanistic target of rapamycin (mTOR) translocation and protein complex co-localisation in human skeletal muscle. Sci. Rep. 2017, 7, 5028. [Google Scholar] [CrossRef]
- Meignié, A.; Duclos, M.; Carling, C.; Orhant, E.; Provost, P.; Toussaint, J.-F.; Antero, J. The Effects of Menstrual Cycle Phase on Elite Athlete Performance: A Critical and Systematic Review. Front. Physiol. 2021, 12, 654585. [Google Scholar] [CrossRef]
- McNulty, K.L.; Elliott-Sale, K.J.; Dolan, E.; Swinton, P.A.; Ansdell, P.; Goodall, S.; Thomas, K.; Hicks, K.M. The Effects of Menstrual Cycle Phase on Exercise Performance in Eumenorrheic Women: A Systematic Review and Meta-Analysis. Sports Med. 2020, 50, 1813–1827. [Google Scholar] [CrossRef] [PubMed]
- García-Pinillos, F.; Bujalance-Moreno, P.; Lago-Fuentes, C.; Ruiz-Alias, S.A.; Domínguez-Azpíroz, I.; Mecías-Calvo, M.; Ramirez-Campillo, R. Effects of the Menstrual Cycle on Jumping, Sprinting and Force-Velocity Profiling in Resistance-Trained Women: A Preliminary Study. Int. J. Environ. Res. Public Health 2021, 18, 4830. [Google Scholar] [CrossRef] [PubMed]
- Colenso-Semple, L.M.; D’Souza, A.C.; Elliott-Sale, K.J.; Phillips, S.M. Current evidence shows no influence of women’s menstrual cycle phase on acute strength per-formance or adaptations to resistance exercise training. Front. Sports Act. Living 2023, 5, 1054542. [Google Scholar] [CrossRef]
- Wolken, J.K.; Peterson, M.M.; Cao, W.; Challoner, K.; Jin, Z. Sensitive LC-MS/MS Assay for Total Testosterone Quantification on Unit Resolution and High-Resolution Instruments. J. Clin. Med. 2024, 13, 7056. [Google Scholar] [CrossRef] [PubMed]
- Gervasio, J.; Zheng, S.; Skrotzki, C.; Pachete, A. The effect of oral contraceptive use on cortisol reactivity to the Trier Social Stress Test: A meta-analysis. Psychoneuroendocrinology 2022, 136, 105626. [Google Scholar] [CrossRef] [PubMed]
Disclaimer/Publisher’s Note: The statements, opinions and data contained in all publications are solely those of the individual author(s) and contributor(s) and not of MDPI and/or the editor(s). MDPI and/or the editor(s) disclaim responsibility for any injury to people or property resulting from any ideas, methods, instructions or products referred to in the content. |
© 2025 by the authors. Licensee MDPI, Basel, Switzerland. This article is an open access article distributed under the terms and conditions of the Creative Commons Attribution (CC BY) license (https://creativecommons.org/licenses/by/4.0/).


