Severe Burn Injury Significantly Alters the Gene Expression and m6A Methylation Tagging of mRNAs and lncRNAs in Human Skin
Abstract
1. Introduction
2. Materials and Methods
2.1. Collection of Normal and Burn-Injured Skin
2.2. Methylated RNA Immunoprecipitation
2.3. Microarray Hybridization
2.4. Microarray Data Analysis
2.5. Quantitative Real-Time Polymerase Chain Reaction (qRT-PCR)
2.6. Gene Ontology (GO) and Kyoto Encyclopedia of Genes and Genomes (KEGG) Analyses
2.7. Protein–Protein Interaction Network
2.8. Statistical Analysis
3. Results
3.1. Identification of Burn Injury-Induced Changes in mRNA Expression Profiling and Function Enrichment
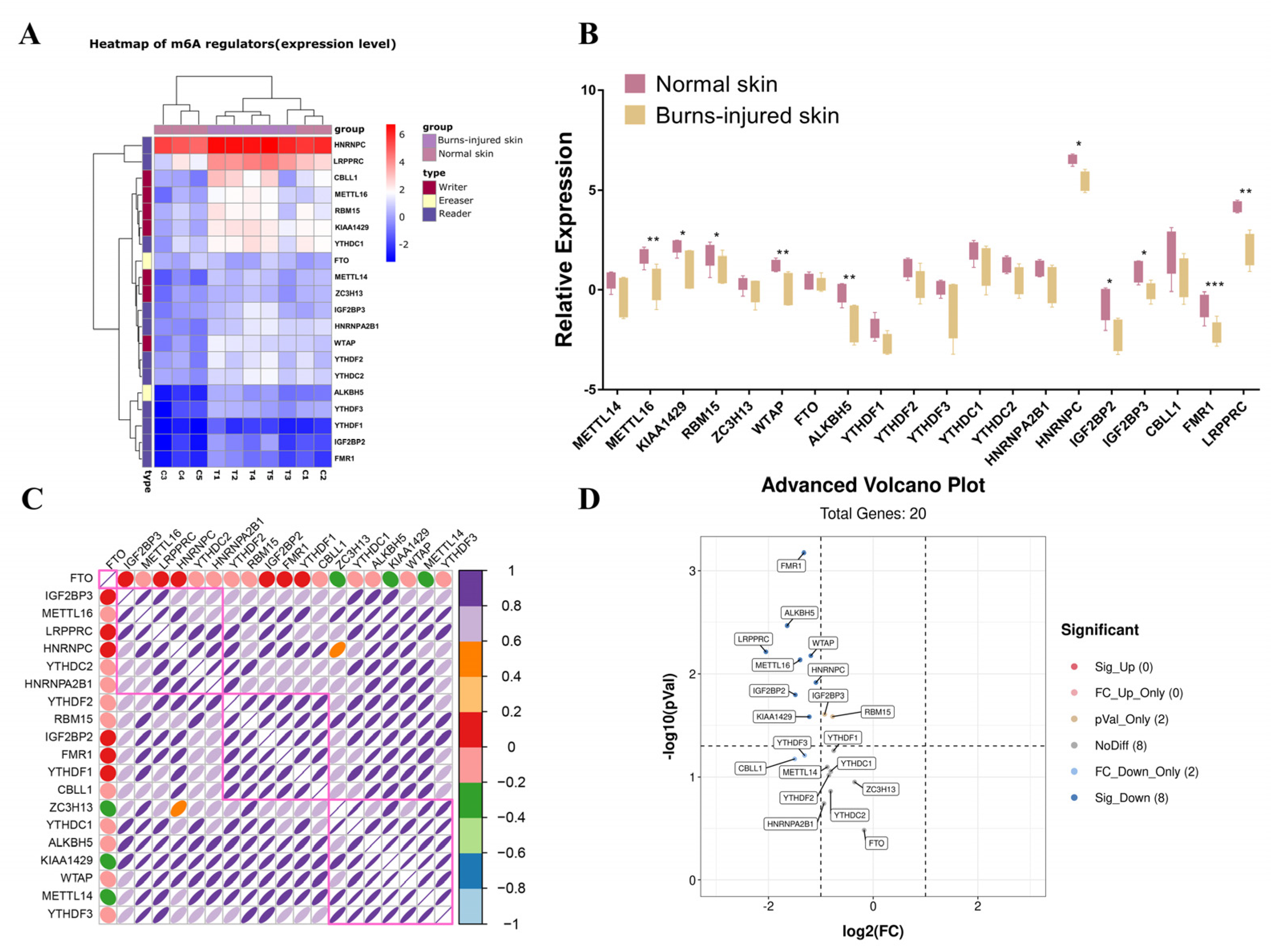
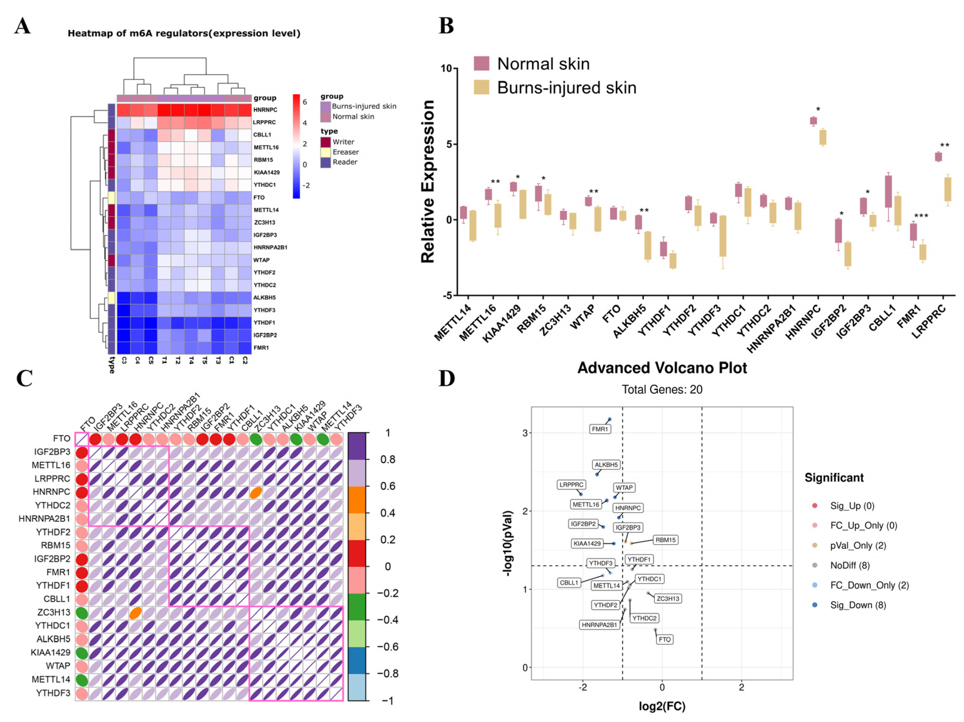
3.2. Expression Alteration of m6A Regulators during the Recovery of the Burn-Injured Skin
3.3. Significant Alteration of m6A-Modified mRNAs and lncRNAs
3.4. Functional Analysis of Differentially m6A-Modified Genes in the Two Groups
3.5. Combined Analysis of Genes with Different Expression Levels and m6A Methylation Levels
3.6. Identification of the Possible Molecular Functions of DMEGs after Burn Injury
4. Discussion
5. Conclusions
Author Contributions
Funding
Institutional Review Board Statement
Informed Consent Statement
Data Availability Statement
Acknowledgments
Conflicts of Interest
References
- Sorg, H.; Tilkorn, D.J.; Hager, S.; Hauser, J.; Mirastschijski, U. Skin Wound Healing: An Update on the Current Knowledge and Concepts. Eur. Surg. Res. 2017, 58, 81–94. [Google Scholar] [CrossRef] [PubMed]
- Wang, Y.; Beekman, J.; Hew, J.; Jackson, S.; Issler-Fisher, A.C.; Parungao, R.; Lajevardi, S.S.; Li, Z.; Maitz, P.K.M. Burn injury: Challenges and advances in burn wound healing, infection, pain and scarring. Adv. Drug Deliv. Rev. 2018, 123, 3–17. [Google Scholar] [CrossRef] [PubMed]
- Girard, D.; Laverdet, B.; Buhé, V.; Trouillas, M.; Ghazi, K.; Alexaline, M.M.; Egles, C.; Misery, L.; Coulomb, B.; Lataillade, J.J.; et al. Biotechnological Management of Skin Burn Injuries: Challenges and Perspectives in Wound Healing and Sensory Recovery. Tissue Eng. Part B Rev. 2017, 23, 59–82. [Google Scholar] [CrossRef] [PubMed]
- Driskell, R.R.; Watt, F.M. Understanding fibroblast heterogeneity in the skin. Trends Cell Biol. 2015, 25, 92–99. [Google Scholar] [CrossRef] [PubMed]
- Usansky, I.; Jaworska, P.; Asti, L.; Kenny, F.N.; Hobbs, C.; Sofra, V.; Song, H.; Logan, M.; Graham, A.; Shaw, T.J. A developmental basis for the anatomical diversity of dermis in homeostasis and wound repair. J. Pathol. 2021, 253, 315–325. [Google Scholar] [CrossRef] [PubMed]
- Rnjak, J.; Wise, S.G.; Mithieux, S.M.; Weiss, A.S. Severe burn injuries and the role of elastin in the design of dermal substitutes. Tissue Eng. Part B Rev. 2011, 17, 81–91. [Google Scholar] [CrossRef]
- Fu, W.; Liang, D.; Wu, X.; Chen, H.; Hong, X.; Wang, J.; Zhu, T.; Zeng, T.; Lin, W.; Chen, S.; et al. Long noncoding RNA LINC01435 impedes diabetic wound healing by facilitating YY1-mediated HDAC8 expression. Iscience 2022, 25, 104006. [Google Scholar] [CrossRef]
- Zhou, S.; Liang, P.; Zhang, P.; Zhang, M.; Huang, X. The long noncoding RNA PDK1-AS/miR-125b-5p/VEGFA axis modulates human dermal microvascular endothelial cell and human umbilical vein endothelial cell angiogenesis after thermal injury. J. Cell. Physiol. 2021, 236, 3129–3142. [Google Scholar] [CrossRef]
- Jiang, B.; Tang, Y.; Wang, H.; Chen, C.; Yu, W.; Sun, H.; Duan, M.; Lin, X.; Liang, P. Down-regulation of long non-coding RNA HOTAIR promotes angiogenesis via regulating miR-126/SCEL pathways in burn wound healing. Cell Death Dis. 2020, 11, 61. [Google Scholar] [CrossRef]
- Lewis, C.J.; Stevenson, A.; Fear, M.W.; Wood, F.M. A review of epigenetic regulation in wound healing: Implications for the future of wound care. Wound Repair Regen. 2020, 28, 710–718. [Google Scholar] [CrossRef]
- Na, J.; Lee, K.; Na, W.; Shin, J.Y.; Lee, M.J.; Yune, T.Y.; Lee, H.K.; Jung, H.S.; Kim, W.S.; Ju, B.G. Histone H3K27 Demethylase JMJD3 in Cooperation with NF-κB Regulates Keratinocyte Wound Healing. J. Investig. Dermatol. 2016, 136, 847–858. [Google Scholar] [CrossRef] [PubMed]
- Patel, R.S.; Impreso, S.; Lui, A.; Vidyarthi, G.; Albear, P.; Patel, N.A. Long Noncoding RNA GAS5 Contained in Exosomes Derived from Human Adipose Stem Cells Promotes Repair and Modulates Inflammation in a Chronic Dermal Wound Healing Model. Biology 2022, 11, 426. [Google Scholar] [CrossRef] [PubMed]
- Li, X.; Liu, C.; Zhu, Y.; Rao, H.; Liu, M.; Gui, L.; Feng, W.; Tang, H.; Xu, J.; Gao, W.Q.; et al. SETD2 epidermal deficiency promotes cutaneous wound healing via activation of AKT/mTOR Signalling. Cell Prolif. 2021, 54, e13045. [Google Scholar] [CrossRef] [PubMed]
- Kang, S.; Chovatiya, G.; Tumbar, T. Epigenetic control in skin development, homeostasis and injury repair. Exp. Dermatol. 2019, 28, 453–463. [Google Scholar] [CrossRef]
- Davis, F.M.; Schaller, M.A.; Dendekker, A.; Joshi, A.D.; Kimball, A.S.; Evanoff, H.; Wilke, C.; Obi, A.T.; Melvin, W.J.; Cavassani, K.; et al. Sepsis Induces Prolonged Epigenetic Modifications in Bone Marrow and Peripheral Macrophages Impairing Inflammation and Wound Healing. Arterioscler. Thromb. Vasc. Biol. 2019, 39, 2353–2366. [Google Scholar] [CrossRef] [PubMed]
- Li, D.; Landén, N.X. MicroRNAs in skin wound healing. Eur. J. Dermatol. 2017, 27, 12–14. [Google Scholar] [CrossRef] [PubMed]
- Huang, M.; Huang, X.; Jiang, B.; Zhang, P.; Guo, L.; Cui, X.; Zhou, S.; Ren, L.; Zhang, M.; Zeng, J.; et al. linc00174-EZH2-ZNF24/Runx1-VEGFA Regulatory Mechanism Modulates Post-burn Wound Healing. Mol. Ther.-Nucleic Acids 2020, 21, 824–836. [Google Scholar] [CrossRef]
- Meyer, K.D.; Saletore, Y.; Zumbo, P.; Elemento, O.; Mason, C.E.; Jaffrey, S.R. Comprehensive analysis of mRNA methylation reveals enrichment in 3′ UTRs and near stop codons. Cell 2012, 149, 1635–1646. [Google Scholar] [CrossRef]
- Dominissini, D.; Moshitch-Moshkovitz, S.; Schwartz, S.; Salmon-Divon, M.; Ungar, L.; Osenberg, S.; Cesarkas, K.; Jacob-Hirsch, J.; Amariglio, N.; Kupiec, M.; et al. Topology of the human and mouse m6A RNA methylomes revealed by m6A-seq. Nature 2012, 485, 201–206. [Google Scholar] [CrossRef]
- Yang, Y.; Hsu, P.J.; Chen, Y.S.; Yang, Y.G. Dynamic transcriptomic m(6)A decoration: Writers, erasers, readers and functions in RNA metabolism. Cell Res. 2018, 28, 616–624. [Google Scholar] [CrossRef]
- Huang, H.; Weng, H.; Chen, J. m(6)A Modification in Coding and Non-coding RNAs: Roles and Therapeutic Implications in Cancer. Cancer Cell 2020, 37, 270–288. [Google Scholar] [CrossRef] [PubMed]
- Murakami, S.; Jaffrey, S.R. Hidden codes in mRNA: Control of gene expression by m(6)A. Mol. Cell 2022, 82, 2236–2251. [Google Scholar] [CrossRef] [PubMed]
- Shi, H.; Wei, J.; He, C. Where, When, and How: Context-Dependent Functions of RNA Methylation Writers, Readers, and Erasers. Mol. Cell 2019, 74, 640–650. [Google Scholar] [CrossRef] [PubMed]
- Wang, X.; Zhao, B.S.; Roundtree, I.A.; Lu, Z.; Han, D.; Ma, H.; Weng, X.; Chen, K.; Shi, H.; He, C. N(6)-methyladenosine Modulates Messenger RNA Translation Efficiency. Cell 2015, 161, 1388–1399. [Google Scholar] [CrossRef] [PubMed]
- Jiang, X.; Liu, B.; Nie, Z.; Duan, L.; Xiong, Q.; Jin, Z.; Yang, C.; Chen, Y. The role of m6A modification in the biological functions and diseases. Signal Transduct. Target. Ther. 2021, 6, 74. [Google Scholar] [CrossRef]
- Kim, M.; Kim, J.; Shin, Y.K.; Kim, K.Y. Gentisic Acid Stimulates Keratinocyte Proliferation through ERK1/2 Phosphorylation. Int. J. Med. Sci. 2020, 17, 626–631. [Google Scholar] [CrossRef]
- Lee, J.; Wu, Y.; Harada, B.T.; Li, Y.; Zhao, J.; He, C.; Ma, Y.; Wu, X. N(6)-methyladenosine modification of lncRNA Pvt1 governs epidermal stemness. EMBO J. 2021, 40, e106276. [Google Scholar] [CrossRef]
- Liang, D.; Lin, W.J.; Ren, M.; Qiu, J.; Yang, C.; Wang, X.; Li, N.; Zeng, T.; Sun, K.; You, L.; et al. m(6)A reader YTHDC1 modulates autophagy by targeting SQSTM1 in diabetic skin. Autophagy 2022, 18, 1318–1337. [Google Scholar] [CrossRef]
- Zhou, J.; Wei, T.; He, Z. ADSCs enhance VEGFR3-mediated lymphangiogenesis via METTL3-mediated VEGF-C m(6)A modification to improve wound healing of diabetic foot ulcers. Mol. Med. 2021, 27, 146. [Google Scholar] [CrossRef]
- Matsubayashi, Y.; Coulson-Gilmer, C.; Millard, T.H. Endocytosis-dependent coordination of multiple actin regulators is required for wound healing. J. Cell Biol. 2015, 210, 419–433. [Google Scholar] [CrossRef]
- Carvalho, L.; Patricio, P.; Ponte, S.; Heisenberg, C.P.; Almeida, L.; Nunes, A.S.; Araújo, N.A.M.; Jacinto, A. Occluding junctions as novel regulators of tissue mechanics during wound repair. J. Cell Biol. 2018, 217, 4267–4283. [Google Scholar] [CrossRef] [PubMed]
- Qiang, L.; Yang, S.; Cui, Y.H.; He, Y.Y. Keratinocyte autophagy enables the activation of keratinocytes and fibroblastsand facilitates wound healing. Autophagy 2021, 17, 2128–2143. [Google Scholar] [CrossRef] [PubMed]
- Yuan, X.; Han, L.; Fu, P.; Zeng, H.; Lv, C.; Chang, W.; Runyon, R.S.; Ishii, M.; Han, L.; Liu, K.; et al. Cinnamaldehyde accelerates wound healing by promoting angiogenesis via up-regulation of PI3K and MAPK signaling pathways. Lab. Investig. 2018, 98, 783–798. [Google Scholar] [CrossRef]
- Zhang, L.; Xu, P.; Wang, X.; Zhang, M.; Yan, Y.; Chen, Y.; Zhang, L.; Zhang, L. Activin B regulates adipose-derived mesenchymal stem cells to promote skin wound healing via activation of the MAPK signaling pathway. Int. J. Biochem. Cell Biol. 2017, 87, 69–76. [Google Scholar] [CrossRef] [PubMed]
- Mao, Y.; Ma, J.; Xia, Y.; Xie, X. The Overexpression of Epidermal Growth Factor (EGF) in HaCaT Cells Promotes the Proliferation, Migration, Invasion and Transdifferentiation to Epidermal Stem Cell Immunophenotyping of Adipose-Derived Stem Cells (ADSCs). Int. J. Stem Cells 2020, 13, 93–103. [Google Scholar] [CrossRef]
- Zhou, Y.; Zhou, B.; Pache, L.; Chang, M.; Khodabakhshi, A.H.; Tanaseichuk, O.; Benner, C.; Chanda, S.K. Metascape provides a biologist-oriented resource for the analysis of systems-level datasets. Nat. Commun. 2019, 10, 1523. [Google Scholar] [CrossRef]
- Finnerty, C.C.; Herndon, D.N.; Przkora, R.; Pereira, C.T.; Oliveira, H.M.; Queiroz, D.M.; Rocha, A.M.; Jeschke, M.G. Cytokine expression profile over time in severely burned pediatric patients. Shock 2006, 26, 13–19. [Google Scholar] [CrossRef]
- Yu, W.; Guo, Z.; Liang, P.; Jiang, B.; Guo, L.; Duan, M.; Huang, X.; Zhang, P.; Zhang, M.; Ren, L.; et al. Expression changes in protein-coding genes and long non-coding RNAs in denatured dermis following thermal injury. Burns 2020, 46, 1128–1135. [Google Scholar] [CrossRef]
- Gao, F.; Chen, R.; Xi, Y.; Zhao, Q.; Gao, H. Long noncoding RNA MALAT1 regulates sepsis in patients with burns by modulating miR-214 with TLR5. Mol. Med. Rep. 2019, 19, 3756–3766. [Google Scholar] [CrossRef]







| Sequence | ||
|---|---|---|
| Human Gene | Forward (5′-3′) | Reverse (5′-3′) |
| METTL3 | ACTCTTGTAACCTATGCTGACCATTCC | TGACCTTCTTGCTCTGTTGTTCCTTAG |
| METTL14 | ATTTTCCCACTGACCTTCCTCCTTTC | TGACCGTATTACATTCTGACTGCCATC |
| WTAP | GGGAAAGGACGGGGAGTGTT | AAGCATTCGACACTTCGCCA |
| METTL16 | AATTGACATAGGCACGGGGG | TCTGTGGCACTTTCACCACT |
| ALKBH5 | GACGTTCGAGCAATGGCAG | AGCAAGGCATGACTACCACC |
| FTO | GGTATCTCGCATCCTCATTGGTAATCC | ATGTCCACTTCATCTTGTCCGTTGTAG |
| LRPPRC | AGTTCAGTCTTCTGCTCGCC | AGGAACTGTGGACATGGCAG |
| FMR1 | CATCAGTTGTAGCAGGGGAATC | ACGCAACTGGTCTACTTCCT |
| HNRNPC | AGACGAAGACTGAGCGGTTG | AGCCGAAAACAAGAAGGGGA |
| GAPDH | CTGGGCTACACTGAGCACC | AAGTGGTCGTTGAGGGCAATG |
| Gene Symbol | Fold Change (Down-Expression) | p-Value (Expression) | Fold Change (Hypo-Methylation) | p-Value (m6A) | Regulation |
|---|---|---|---|---|---|
| SLURP1 | 111.7098 | 0.0009 | 29.7768 | 0.0029 | Hypo-down |
| KRT2 | 67.6712 | 0.0054 | 47.3504 | 0.0029 | Hypo-down |
| LCE2A | 62.1089 | 0.0002 | 16.2295 | 0.0015 | Hypo-down |
| HMGA1 | 58.5567 | 0.0018 | 39.1635 | 0.0073 | Hypo-down |
| ATG7 | 50.4846 | 0.0139 | 44.2900 | 0.0294 | Hypo-down |
| RARG | 48.6102 | 0.0068 | 45.2373 | 0.0131 | Hypo-down |
| LCE1C | 46.8353 | 0.0015 | 13.5266 | 0.0019 | Hypo-down |
| PFKP | 45.7073 | 0.0045 | 50.4676 | 0.0067 | Hypo-down |
| LCE2D | 45.1279 | 0.0040 | 13.0420 | 0.0108 | Hypo-down |
| NLRC5 | 43.9141 | 0.0094 | 45.3683 | 0.0096 | Hypo-down |
| LCE5A | 40.9822 | 0.0023 | 21.6845 | 0.0046 | Hypo-down |
| MAML3 | 40.9162 | 0.0057 | 40.0430 | 0.0106 | Hypo-down |
| KIRREL2 | 40.0545 | 0.0031 | 60.0066 | 0.0029 | Hypo-down |
| RNASEH2C | 39.2842 | 0.0029 | 30.4935 | 0.0083 | Hypo-down |
| AHCTF1 | 38.4968 | 0.0032 | 36.8088 | 0.0077 | Hypo-down |
| UNKL | 36.7701 | 0.0104 | 42.2044 | 0.0213 | Hypo-down |
| CD207 | 36.5578 | 0.0003 | 17.7942 | 0.0016 | Hypo-down |
| SLC27A1 | 35.8739 | 0.0120 | 44.1601 | 0.0172 | Hypo-down |
| FBXO18 | 35.1399 | 0.0237 | 33.4444 | 0.0344 | Hypo-down |
| LCE6A | 35.1080 | 0.0029 | 7.4851 | 0.0107 | Hypo-down |
| Gene Symbol | Fold Change (Up-Expression) | p-Value (Expression) | Fold Change (Hyper-m6A) | p-Value (m6A) | Regulation |
|---|---|---|---|---|---|
| MMP1 | 12.4473 | 0.0048 | 7.0151 | 0.0372 | Hyper-up |
| CATG00000043842.1 | 7.3311 | 0.0081 | 7.1476 | 0.0224 | Hyper-up |
| CATG00000091932.1 | 5.8154 | 0.0002 | 3.3018 | 0.0141 | Hyper-up |
| SLC11A1 | 4.0354 | 0.0061 | 2.8741 | 0.0448 | Hyper-up |
| OPRM1 | 3.9935 | 0.0044 | 4.6439 | 0.0134 | Hyper-up |
| C21orf62 | 3.9124 | 0.0005 | 3.8339 | 0.0016 | Hyper-up |
| CATG00000115972.1 | 3.9119 | 0.0002 | 3.4298 | 0.0006 | Hyper-up |
| HTR3E | 3.8389 | 0.0083 | 3.6604 | 0.0096 | Hyper-up |
| CATG00000032515.1 | 3.7652 | 0.0042 | 4.4653 | 0.0183 | Hyper-up |
| RANBP3L | 3.7186 | 0.0100 | 3.2266 | 0.0121 | Hyper-up |
| FOXS1 | 3.5274 | 0.0084 | 2.3571 | 0.0405 | Hyper-up |
| SLC35G3 | 3.5218 | 0.0009 | 4.2904 | 0.0056 | Hyper-up |
| SYT1 | 3.5067 | 0.0008 | 2.7735 | 0.0009 | Hyper-up |
| C20orf96 | 3.4352 | 0.0006 | 3.3054 | 0.0019 | Hyper-up |
| BMP4 | 3.3208 | 0.0157 | 3.1225 | 0.0469 | Hyper-up |
| CATG00000034878.1 | 3.2484 | 0.0013 | 2.4300 | 0.0051 | Hyper-up |
| CSRP3 | 3.1376 | 0.0053 | 2.8301 | 0.0142 | Hyper-up |
| CATG00000049961.1 | 2.9691 | 0.0017 | 5.3561 | 0.0008 | Hyper-up |
| HMOX2 | 2.9488 | 0.0105 | 2.9790 | 0.0318 | Hyper-up |
| CELA1 | 2.9005 | 0.0181 | 3.6946 | 0.0204 | Hyper-up |
Disclaimer/Publisher’s Note: The statements, opinions and data contained in all publications are solely those of the individual author(s) and contributor(s) and not of MDPI and/or the editor(s). MDPI and/or the editor(s) disclaim responsibility for any injury to people or property resulting from any ideas, methods, instructions or products referred to in the content. |
© 2023 by the authors. Licensee MDPI, Basel, Switzerland. This article is an open access article distributed under the terms and conditions of the Creative Commons Attribution (CC BY) license (https://creativecommons.org/licenses/by/4.0/).
Share and Cite
Ran, Y.; Yan, Z.; Huang, M.; Zhou, S.; Wu, F.; Wang, M.; Yang, S.; Zhang, P.; Huang, X.; Jiang, B.; et al. Severe Burn Injury Significantly Alters the Gene Expression and m6A Methylation Tagging of mRNAs and lncRNAs in Human Skin. J. Pers. Med. 2023, 13, 150. https://doi.org/10.3390/jpm13010150
Ran Y, Yan Z, Huang M, Zhou S, Wu F, Wang M, Yang S, Zhang P, Huang X, Jiang B, et al. Severe Burn Injury Significantly Alters the Gene Expression and m6A Methylation Tagging of mRNAs and lncRNAs in Human Skin. Journal of Personalized Medicine. 2023; 13(1):150. https://doi.org/10.3390/jpm13010150
Chicago/Turabian StyleRan, Yanqin, Zhuoxian Yan, Mitao Huang, Situo Zhou, Fangqin Wu, Mengna Wang, Sifan Yang, Pihong Zhang, Xiaoyuan Huang, Bimei Jiang, and et al. 2023. "Severe Burn Injury Significantly Alters the Gene Expression and m6A Methylation Tagging of mRNAs and lncRNAs in Human Skin" Journal of Personalized Medicine 13, no. 1: 150. https://doi.org/10.3390/jpm13010150
APA StyleRan, Y., Yan, Z., Huang, M., Zhou, S., Wu, F., Wang, M., Yang, S., Zhang, P., Huang, X., Jiang, B., & Liang, P. (2023). Severe Burn Injury Significantly Alters the Gene Expression and m6A Methylation Tagging of mRNAs and lncRNAs in Human Skin. Journal of Personalized Medicine, 13(1), 150. https://doi.org/10.3390/jpm13010150

