Orifice Leak Detection in Atmospheric Vertical Cylindrical Storage Tanks Based on SVM
Abstract
1. Introduction
1.1. Background
1.2. Related Work
2. Numerical Simulation of Orifice Leakage Using FLUENT
2.1. Fluid Parameter Settings and Basic Assumptions
- Water is non-toxic, non-flammable, easily accessible, and simple to handle, which significantly reduces safety risks and operational costs during practical experimental stages, making it particularly suitable for initial method validation and repetitive testing.
- Different oil products (such as crude oil, gasoline, and diesel) exhibit variations in transient leakage responses (e.g., amplitude and frequency) due to their distinct physical properties, like viscosity and density. Using water as the medium helps isolate the interference caused by the complex physical characteristics of specific oil products during the principal exploration phase.
- The leakage orifice diameter remains constant throughout the leakage process, with no deformation caused by fluid–structure interaction or corrosion effects;
- Gravitational acceleration remains unchanged during the leakage, excluding seismic or inertial disturbances;
- Both water and air are treated as ideal substances without undergoing physical changes;
- The environmental temperature and the temperatures of water and air maintain their initial values during the simulation.
2.2. Simulation Experiment
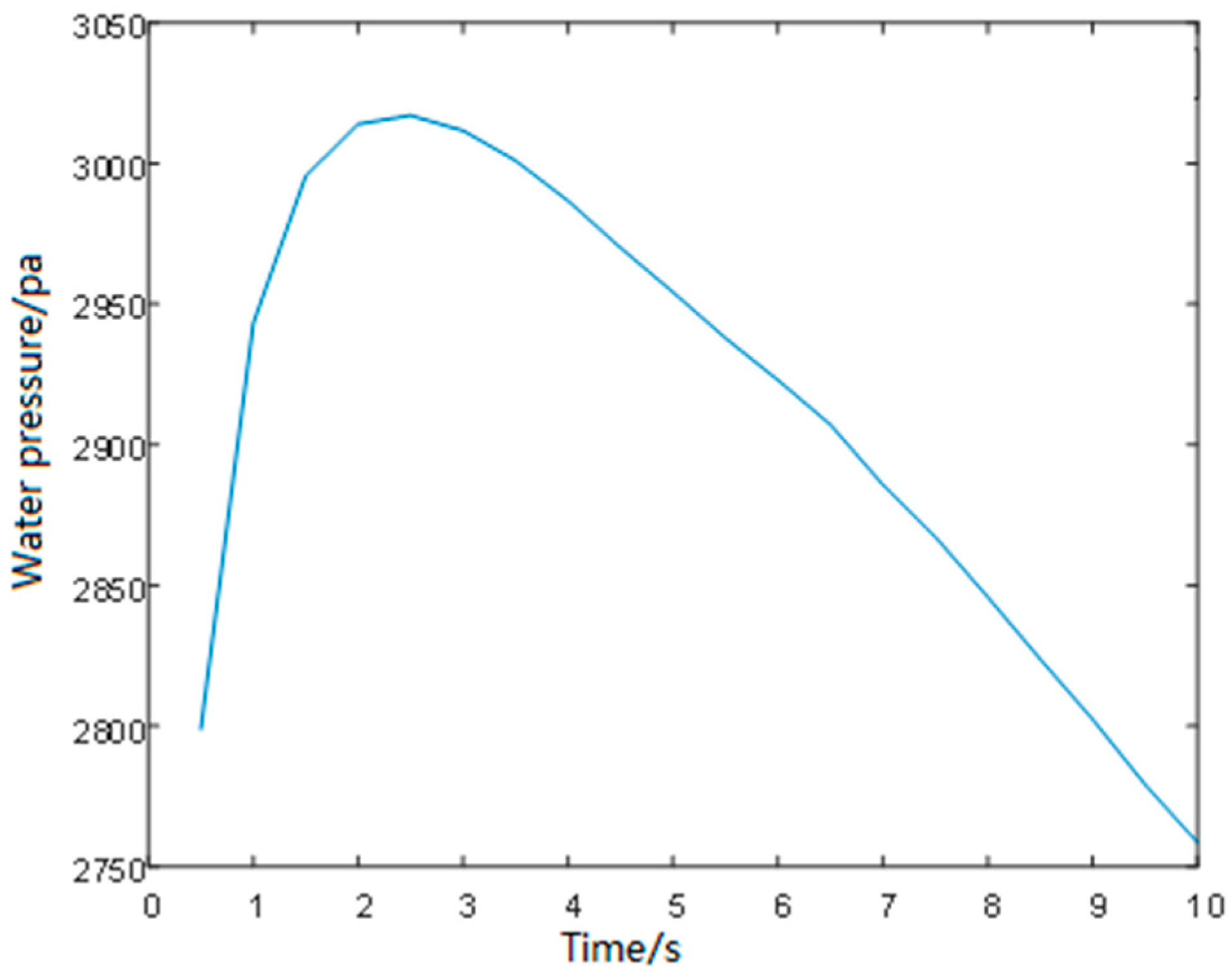
2.3. Simulation Results and Analysis
3. Signal Analysis and Characteristic Parameter Extraction
3.1. Hydraulic Pressure Signal Processing
3.1.1. Wavelet Threshold Denoising of Median-Filtered Water Pressure Signals
3.1.2. Multi-Level Wavelet Decomposition
3.1.3. Denoising Threshold Optimization
- 1.
- Hard thresholding: see Equation (2).
- 2.
- Soft thresholding: see Equation (3).
3.2. Feature Selection
- Time-domain characteristics, including mean, variance, standard deviation, energy, and average amplitude;
- Waveform parameters comprising skewness, kurtosis, impulse factor, and crest factor.
4. Experiment and Analysis
4.1. Orifice Leakage Detection Experiment
- Signal Acquisition: Utilizing an orifice leakage simulation platform, hydraulic pressure signals are acquired from fixed-position sensors installed on the tank wall under both intact and leakage conditions.
- Signal Processing and Feature Extraction: The raw pressure signals are first denoised through median filtering and wavelet thresholding and then analyzed to extract both time-domain features (mean, variance, peak-to-peak value) and waveform characteristics (skewness, kurtosis, crest factor) for leakage detection.
- Dataset Construction and Kernel Selection: A balanced dataset of 600 samples (300 leakage/300 non-leakage) is normalized to [0, 1] and partitioned into training/test sets. Binary classification labels are assigned (1: leakage, 0: non-leakage). Comparative evaluation of SVM kernel functions (linear, RBF, polynomial, Sigmoid) yields the optimal kernel based on accuracy.
- Hyperparameter Optimization: Cross-validation is employed to determine the optimal kernel parameters and penalty factor for the model.
- Data Stratification and Model Validation: Model performance is evaluated through both random partitioning (50% training/test split, n = 300 each) and stratified sampling (ensuring class balance), with final model selection based on comparative accuracy analysis.
4.2. Results Analysis
5. Conclusions
Author Contributions
Funding
Institutional Review Board Statement
Informed Consent Statement
Data Availability Statement
Acknowledgments
Conflicts of Interest
References
- Rouzbahani, A.; Amirsradari, S.; Goudarzi, M. Experimental study of using an innovative porous floating roof for suppression of sloshing effects in cylindrical storage tanks. Ocean Eng. 2024, 310, 118735. [Google Scholar] [CrossRef]
- Salem, T.N.; El-Zohairy, A.; Abdelbaset, A.M. The Static and Dynamic Behavior of Steel Storage Tanks over Different Types of Clay Soil. Civil Eng. 2023, 4, 1169–1181. [Google Scholar] [CrossRef]
- Guan, W.H.; Tao, Y.H.; Cheng, H.Y.; Ma, C.J.; Guo, P.J. Present Status of Inspection Technology and Standards for Large-Sized In-Service Vertical Storage Tanks. In Proceedings of the ASME Pressure Vessels and Piping Conference, Baltimore, MD, USA, 17–21 July 2011; pp. 749–754. [Google Scholar]
- Li, X.; Chen, G.; Amyotte, P.; Alauddin, M.; Khan, F. Modeling and analysis of domino effect in petrochemical storage tank farms under the synergistic effect of explosion and fire. Process Saf. Environ. Prot. 2023, 176, 706–715. [Google Scholar] [CrossRef]
- Xue, H.; Wu, D.; Wang, Y.P.; Zhao, Z.N.; Chen, T.F.; Teng, Y.P. Research on ultrasonic leak detection methods of fuel tank. In Proceedings of the IEEE International Ultrasonics Symposium (IUS), Taipei, Taiwan, 21–24 October 2015. [Google Scholar]
- Pullen, A.L.; Charlton, P.C.; Pearson, N.R.; Whitehead, N.J. Magnetic Flux Leakage Scanning Velocities for Tank Floor Inspection. IEEE Trans. Magn. 2018, 54, 8. [Google Scholar] [CrossRef]
- Manekiya, M.H.; Arulmozhivarman, P. Leakage Detection and Estimation using IR Thermography. In Proceedings of the IEEE International Conference on Communication and Signal Processing (ICCSP), Melmaruvathur, India, 6–8 April 2016; pp. 1516–1519. [Google Scholar]
- Sun, L.Y.; Li, Y.B. Large Vertical Storage Tank Bottom Evaluation via Acoustic Emission Signal Analysis. In Proceedings of the 23rd Chinese Control and Decision Conference, Mianyang, China, 23–25 May 2011; pp. 3554–3558. [Google Scholar]
- Shang, Y.; Wang, C. Review of Distributed Optical Fiber Sensing Technology. J. Appl. Sci. 2021, 39, 843–857. [Google Scholar]
- Jiang, H.F.; Shen, Y.F.; Qu, Y.G. Damage detection and imaging for composite storage tanks utilizing ultrasonic guided waves. In Proceedings of the 2024 International Mechanical Engineering Congress and Exposition-IMECE, Portland, OR, USA, 17–21 November 2024. [Google Scholar]
- Shi, J.H.; Chang, Y.J.; Xu, C.H.; Khan, F.; Chen, G.M.; Li, C.K. Real-time leak detection using an infrared camera and Faster R-CNN technique. Comput. Chem. Eng. 2020, 135, 11. [Google Scholar] [CrossRef]
- Hu, Z.Y.; Tariq, S.; Zayed, T. A comprehensive review of acoustic based leak localization method in pressurized pipelines. Mech. Syst. Signal Proc. 2021, 161, 17. [Google Scholar] [CrossRef]
- Luo, K.W.; Shui, A.S.; Li, S.L.; Li, Z.Y.; Chen, J.C. Sensor Cable-Based Tank Leak Detection System. In Proceedings of the 23rd Chinese Control and Decision Conference, Mianyang, China, 23–25 May 2011; pp. 1320–1324. [Google Scholar]
- Su, C.Y.; Yang, S.R. Application of Optical Fiber Sensing Technology in Oil Tank Level Measurement. In Proceedings of the 7th International Conference on Advanced Design and Manufacturing Engineering (ICADME), Shenzhen, China, 10–11 May 2017; pp. 149–152. [Google Scholar]
- Asutkar, S.; Tallur, S. An explainable unsupervised learning framework for scalable machine fault detection in Industry 4.0. Meas. Sci. Technol. 2023, 34, 17. [Google Scholar] [CrossRef]
- Rizk, M.; Chehade, A. Efficient Oil Tank Detection Using Deep Learning: A Novel Dataset and Deployment on Edge Devices. IEEE Access 2024, 12, 170346–170378. [Google Scholar] [CrossRef]
- He, J.; Yang, L.; Ma, Y.; Yang, D.; Li, A.; Huang, L.; Zhan, Y. Simulation and application of a detecting rapid response model for the leakage of flammable liquid storage tank. Process Saf. Environ. Prot. 2020, 141, 390–401. [Google Scholar] [CrossRef]
- Kang, J.G.; Kim, K.B.; Koh, K.H.; Kim, B.K. Analytical Model and Gas Leak Source Localization Based on Acoustic Emission for Cylindrical Storage. Appl. Sci. 2025, 15, 5072. [Google Scholar] [CrossRef]
- Sohaib, M.; Islam, M.; Kim, J.; Jeon, D.C.; Kim, J.M. Leakage Detection of a Spherical Water Storage Tank in a Chemical Industry Using Acoustic Emissions. Appl. Sci. 2019, 9, 196. [Google Scholar] [CrossRef]
- Gorawski, M.; Gorawska, A.; Pasterak, K. The TUBE algorithm: Discovering trends in time series for the early detection of fuel leaks from underground storage tanks. Expert Syst. Appl. 2017, 90, 356–373. [Google Scholar] [CrossRef]
- Mendoza, E.; Kempen, C.; Esterkin, Y.; Sun, S.J. Fiber Optic Distributed Chemical Sensor for the Real Time Detection of Hydrocarbon Fuel Leaks. In Proceedings of the 24th International Conference on Optical Fibre Sensors (OFS), Curitiba, Brazil, 28 September–2 October 2015. [Google Scholar]
- Rahimi, M.; Alghassi, A.; Ahsan, M.; Haider, J. Deep Learning Model for Industrial Leakage Detection Using Acoustic Emission Signal. Informatics 2020, 7, 49. [Google Scholar] [CrossRef]
- Glentis, G.-O.; Georgoulaki, K.; Angelopoulos, K. Leak detection in the pipeline network of an oil refinery—A pattern classification paradigm. In Proceedings of the 24th Pan-Hellenic Conference on Informatics, Athens, Greece, 20–22 November 2021; pp. 178–182. [Google Scholar]
- Sun, J.; Xiao, Q.; Wen, J.; Zhang, Y. Natural gas pipeline leak aperture identification and location based on local mean decomposition analysis. Measurement 2016, 79, 147–157. [Google Scholar] [CrossRef]
- Gao, J.; Zheng, Y.; Ni, K.; Zhang, H.; Hao, B.; Yan, J. Research on oil-gas Pipeline Leakage Detection Method Based on Particle Swarm Optimization Algorithm Optimized Support Vector Machine. J. Phys. Conf. Ser. 2021, 2076, 012004. [Google Scholar] [CrossRef]
- Zhang, X.; Zhao, B.Y.; Lin, Y. Machine Learning Based Bearing Fault Diagnosis Using the Case Western Reserve University Data: A Review. IEEE Access 2021, 9, 155598–155608. [Google Scholar] [CrossRef]
- Huang, W.; Liu, H.; Zhang, Y.; Mi, R.; Tong, C.; Xiao, W.; Shuai, B. Railway dangerous goods transportation system risk identification: Comparisons among SVM, PSO-SVM, GA-SVM and GS-SVM. Appl. Soft Comput. 2021, 109, 107541. [Google Scholar] [CrossRef]
- Yin, S.; Gao, X.; Karimi, H.R.; Zhu, X.P. Study on Support Vector Machine-Based Fault Detection in Tennessee Eastman Process. Abstr. Appl. Anal. 2014, 8, 836895. [Google Scholar] [CrossRef]
- Guo, A.X.; Zhao, Z.; Sun, J.R.; Ge, H.Y. Fault classification of meta-action unit using CEEMDAN double-layer decomposition and COA-SVM. Syst. Sci. Control Eng. 2025, 13, 15. [Google Scholar] [CrossRef]
- Jonjo, E.R.; Ali, I.; Megahed, T.F.; Nassef, M.G.A. A Novel Framework for Motor Bearings Fault Diagnosis using a Heuristic based Adaptive Variational Mode Extraction and a Hybrid CNN-SVM Classifier of Current Signals. J. Vib. Eng. Technol. 2025, 13, 25. [Google Scholar] [CrossRef]
- Khalid, S.; Azad, M.M.; Kim, H.S. Real-World Steam Powerplant Boiler Tube Leakage Detection Using Hybrid Deep Learning. Mathematics 2024, 12, 3887. [Google Scholar] [CrossRef]
- Zhao, X.Y.; Zhang, Z.R.; Du, X.P.; Wang, Y.; Yang, J.C.; Feng, Z.J.; Zhong, R.Y.; Han, C.; Mo, J.X.; Wan, J.L.; et al. Study on the characteristics of vibration acoustic signals and rupture grading for reactor pipeline leaks. Ann. Nucl. Energy 2025, 222, 11. [Google Scholar] [CrossRef]
- Cheng, W.P.; Shen, Y.X.; Xu, G. Experimental and numerical modeling of sidewall orifices. SN Appl. Sci. 2020, 2, 20. [Google Scholar] [CrossRef]
- Barsanti, R.J.; Gilmore, J. Comparing Noise Removal In The Wavelet And Fourier Domains. In Proceedings of the SSST 2011—43rd IEEE Southeastern Symposium on System Theory, Auburn, AL, USA, 14–16 March 2011; pp. 163–167. [Google Scholar]

















| Method | Typical Equipment | Relative Cost |
|---|---|---|
| Pressure Monitoring | Pressure Transmitters | Low (Often uses existing instrumentation) |
| Ultrasonic Testing | Ultrasonic Detector, Ultrasonic Transmitter | Medium to High |
| Magnetic Flux Leakage | MFL Scanner, Data Acquisition System | High |
| Infrared Thermography | Infrared Thermal Imaging Camera | High (for high-performance cameras) |
| Acoustic Emission | AE Sensors, Data Acquisition System | High |
| Fiber Optic Sensing | Interrogator Unit, Sensing Fiber Cable | Very High |
| Resistive Sensing Cables | Sensing Cable, Monitoring Module | Medium |
| Manual Inspection | None (or simple tools) | Low (recurring labor costs) |
| Fluid Type | Water | Air |
|---|---|---|
| density (kg/m3) | 988.2 | 1.225 |
| dynamic viscosity (kg/m·s) | 1.003 × 10−3 | 1.7894 × 10−5 |
| Item | Simulated Tank Dimensions | Computational Domain Dimensions |
|---|---|---|
| parameters | inner diameter: 600 mm wall thickness: 5 mm tank height: 1000 mm leak orifice diameter: 40 mm leak height from bottom: 300 mm | length: 2100 mm width: 460 mm height: 1110 mm |
| Device | Input Power | Output Signal | Measurement Range | Accuracy | Manufacturer |
|---|---|---|---|---|---|
| pressure transmitter | 24 V DC | 4–20 mA (two-wire system) | 0–10 kPa | ±0.25% FS (Full Scale) | Shandong TEMAILONG Automation Technology Co., Ltd., Rizhao, China |
| Wavelet Type | RMSE | SNR (dB) |
|---|---|---|
| Haar | 0.0122 | 62.4555 |
| db2 | 0.0094 | 64.7334 |
| db3 | 0.0090 | 65.0990 |
| db4 | 0.0082 | 65.8828 |
| db5 | 0.0085 | 65.6626 |
| db6 | 0.0078 | 66.4215 |
| db7 | 0.0081 | 65.9997 |
| db8 | 0.0079 | 66.2368 |
| coif1 | 0.0093 | 64.8252 |
| coif2 | 0.0084 | 65.7199 |
| coif3 | 0.0087 | 65.3954 |
| coif4 | 0.0081 | 65.9968 |
| coif5 | 0.0082 | 65.9423 |
| sym2 | 0.0094 | 64.7334 |
| sym3 | 0.0090 | 65.0900 |
| sym4 | 0.0085 | 65.6019 |
| sym5 | 0.0082 | 65.9056 |
| sym6 | 0.0086 | 65.5005 |
| sym7 | 0.0082 | 65.9196 |
| sym8 | 0.0081 | 65.9925 |
| Threshold Selection Method | Principle | Characteristic |
|---|---|---|
| Unbiased Likelihood Estimation Threshold | Eliminates a subset of wavelet coefficients | Conservative processing; Capable of extracting weak signals from high-frequency bands with low noise. |
| Minimax Threshold | ||
| Universal Threshold | Applies fixed threshold to wavelet coefficients | More effective |
| Optimal Predictor Threshold | Selects the superior threshold between unbiased likelihood estimation and universal threshold based on decision criteria |
| Features | Mathematical Expression |
|---|---|
| Variance | |
| Standard Deviation | |
| Skewness | |
| Kurtosis | |
| Peak-to-Peak Value |
| Leakage | No-Leakage | |
|---|---|---|
| Variance | 0.4267 | 0.2284 |
| Standard Deviation | 0.6800 | 0.4780 |
| Skewness | 0.4130 | 0.2430 |
| Kurtosis | 0.7110 | 0.3410 |
| Peak-to-Peak | 0.8150 | 0.4250 |
| Kernel Function | Linear | Polynomial (d-Order) | RBF | Sigmoid | |
|---|---|---|---|---|---|
| Test Accuracy | 1 | 96.33% | 94.33% | 95.00% | 91.67% |
| 2 | 95.67% | 94.33% | 96.00% | 91.00% | |
| 3 | 95.67% | 94.33% | 94.67% | 91.67% | |
| 4 | 97.00% | 94.33% | 96.00% | 93.33% | |
| 5 | 96.33% | 93.00% | 94.67% | 91.00% | |
| 6 | 97.00% | 92.67% | 94.33% | 91.67% | |
| 7 | 95.67% | 94.33% | 94.33% | 92.33% | |
| 8 | 97.33% | 93.33% | 94.00% | 91.00% | |
| 9 | 97.00% | 94.67% | 95.67% | 91.67% | |
| 10 | 96.67% | 94.00% | 94.33% | 92.00% | |
| 11 | 96.67% | 94.67% | 95.00% | 91.67% | |
| 12 | 95.67% | 93.67% | 95.33% | 93.33% | |
| 13 | 96.33% | 94.33% | 95.33% | 91.67% | |
| 14 | 96.00% | 94.67% | 94.33% | 90.67% | |
| 15 | 97.67% | 93.00% | 95.67% | 92.33% | |
| 16 | 97.33% | 94.00% | 94.00% | 92.67% | |
| 17 | 97.00% | 94.33% | 94.33% | 91.00% | |
| 18 | 96.33% | 94.00% | 94.33% | 91.00 | |
| 19 | 96.67% | 93.67% | 96.00% | 91.67% | |
| 20 | 96.67% | 94.00% | 95.33% | 92.00% | |
| Mean | 96.55% | 93.98% | 94.93% | 91.82% | |
| Dataset Type | Random Dataset | Balanced Dataset | ||
|---|---|---|---|---|
| Accuracy | AUC | Accuracy | AUC | |
| Mean | 96.40% | 0.934 | 97.00% | 0.980 |
Disclaimer/Publisher’s Note: The statements, opinions and data contained in all publications are solely those of the individual author(s) and contributor(s) and not of MDPI and/or the editor(s). MDPI and/or the editor(s) disclaim responsibility for any injury to people or property resulting from any ideas, methods, instructions or products referred to in the content. |
© 2025 by the authors. Licensee MDPI, Basel, Switzerland. This article is an open access article distributed under the terms and conditions of the Creative Commons Attribution (CC BY) license (https://creativecommons.org/licenses/by/4.0/).
Share and Cite
Zheng, G.; Chen, F.; Liu, X.; Liu, F.; Ye, J. Orifice Leak Detection in Atmospheric Vertical Cylindrical Storage Tanks Based on SVM. Machines 2025, 13, 839. https://doi.org/10.3390/machines13090839
Zheng G, Chen F, Liu X, Liu F, Ye J. Orifice Leak Detection in Atmospheric Vertical Cylindrical Storage Tanks Based on SVM. Machines. 2025; 13(9):839. https://doi.org/10.3390/machines13090839
Chicago/Turabian StyleZheng, Gengfeng, Fuqiang Chen, Xiaohan Liu, Feng Liu, and Jinhua Ye. 2025. "Orifice Leak Detection in Atmospheric Vertical Cylindrical Storage Tanks Based on SVM" Machines 13, no. 9: 839. https://doi.org/10.3390/machines13090839
APA StyleZheng, G., Chen, F., Liu, X., Liu, F., & Ye, J. (2025). Orifice Leak Detection in Atmospheric Vertical Cylindrical Storage Tanks Based on SVM. Machines, 13(9), 839. https://doi.org/10.3390/machines13090839

