Abstract
The European shipbuilding industry is primarily active in the niches of building vessels with high added value characterized by individual demand or eventual orders in smaller series—the authors approach this research motivated by the desire to contribute to maintaining its competitiveness on the world market. To enhance business processes, shipyards have at their disposal, among others, digital technologies and Lean tools. However, the production of highly complex products in a business environment with complex inter-process relations among a large number of stakeholders also implies a highly demanding project of Lean methodology implementation. And according to the literature gap and available archival data, the outcome is very uncertain. Therefore, the authors conduct this research for the purpose of overcoming the risk of failure in completing the Lean implementation process with the aim of contributing to the transformation of the shipbuilding system into a smart and sustainable, or climate-neutral, one. As experts in the field of research and based on interviews with representatives of one of the European shipyards, the authors develop a Lean process management implementation model adapted not only to custom production in shipbuilding but also to other industries with similar characteristics. The model theoretically results not only in the successful closure of the Lean transformation process in an optimal time and at low costs but also in the simultaneous continuous improvement of shipbuilding processes during the implementation period. Moreover, the neutral influence of the business system’s organizational structure on the presented model adds originality to this study.
1. Introduction
According to the Organization for Economic Cooperation and Development data from 2018, in ship deliveries measured by compensated gross tonnage (cGT), the shipyards of China, South Korea, and Japan captured 86% of the market share in the world, while the shipbuilding industry of the European Union (EU) participated with only 6%; measured by the number of delivered units, the Asian “trio” accounted for 82.2% of the total ships built compared to 11% delivered in Europe [1]. The market share of EU shipbuilding in the construction of ships for the transport of cargo is in continuous decline, so in total, in terms of the number of new buildings in 2020, it captured only 2.4% of the world market. However, measured in contracted value (through 2018), EU shipbuilding was responsible for 34% of the total value of ships built, China 28%, and South Korea 25%, while Japan only accounted for 6% of the market share [1]. The reason for this is that the EU shipbuilding industry (still) dominates the market niches of building high-value-added ships, with an emphasis on cruise ships, whose complexity factor “c” from the (previously used and currently obsolete) equation for calculating the cGT, i.e., cGT = c*GT, which adjusts the value of the ship’s gross tonnage (GT) to its complexity, according to Beifert and Prause [2] was a high 1.3. According to Stopford [3], the value of the c-factor for the general cargo vessels, tankers, or container ships was pondered as less than 1, while the values higher than 1 generally implied vessels of greater technical–technological complexity, i.e., more added value. The complexity of cruise ships is also reflected in the fact that, in addition to the shipyard, up to 3000 suppliers and subcontractors participate in their realization [2], which results in the worldwide dominance of the EU maritime sector in terms of the production and installation of ships equipment, covering, according to European Commission data from 2021, as much as 50% of the global market by production or 35% by supply volume [1].
Since the beginning of this century, the governing bodies of the EU more intensively emphasized the necessity of improving the competitiveness of the European shipbuilding sector by defining a series of initiatives and programs. The EU recognizes the digital and green (dual) transformation of industry as the bearers of achieving climate neutrality by 2050, and in March 2020, a follow-up strategy to the European Green Deal [4], “A New Industrial Strategy for Europe” (NISE) [5], was adopted, which defines means of support of dual transition mechanisms, directed toward development, research and innovation activities. Furthermore, with the “REPowerEU” action plan [6] adopted in May 2022, the European Commission defines guidelines for the achievement of Europe’s energy independence primarily through a green transformation of the economy, i.e., an accelerated replacement of fossil fuels with renewable energy sources. In the latest document adopted in February 2023, “A Green Deal Industrial Plan for the Net-Zero Age” [7], the European Commission explains the reasons for the necessity to accelerate the achievement of a carbon-neutral Europe and with this aim provides instructions for prompt access to funding sources or a more flexible allocation of support from member states to green transition projects.
As a result of global geopolitical and changes in geoeconomics caused primarily by the COVID-19 pandemic and current military threats in the world (and the war conflict in Europe), a large number of countries, with an emphasis on the European ones, are adopting additional policies or measures to reindustrialize their economies, including shipbuilding activities. Considering the current and future expected client demands for the development of ships with increasing autonomy in navigation and maintenance, with greenhouse gas emissions of at least zero net rate, a prerequisite for the improvement of competitiveness is the sector’s commitment to growth and strengthening of development, research, and innovation activities. In addition, it is necessary to actively adapt the sales or design process to the increasingly pronounced requirements for products personalization [8].
Thus, for example, countries from an ownership position encourage or invest funds in the growth of development, research, and innovation activities, such as for the development of propulsion systems with zero greenhouse gas emissions (Chantiers de l’Atlantique shipyard, Saint-Nazaire, France) [9,10]. Spain, for example, invests in the implementation of new technologies and the modernization/optimization of production facilities with the aim of improving the productivity and competitiveness of the Navantia shipbuilding group [11,12]. In 2022, the English government announced a strategy for the transformation of shipbuilding into a smart and green, i.e., sustainable, industry with the intention of investing over 4 billion pounds in new technologies, professional training, the growth of development and research activities, financial support for the construction of commercial ships in domestic shipyards, and a procurement plan of over 150 military and other ships for state needs over a 30-year period [13].
Shipyard systems can achieve business savings by using renewable energy sources, i.e., achieving self-sufficiency such as, for example, analyzed by Hadžić et al. [14], and also by adopting new organizational and management doctrines such as, for example, analyzed by Beifert and Prause [2] or proposed by Ljulj et al. [15]. To sum up, the answer to Far Eastern shipbuilding conglomerates’ increasingly pronounced entry into the market of highly complex vessels must be recognized in the improvement of business processes through their dual—Lean and digital—transition. The introduction of trends and technologies of Industry 4.0 (or 5.0) into shipbuilding processes improves not only their efficiency but also flexibility, which is a prerequisite for modular or personalized production [16]. So, Sánchez-Sotano et al. [17], in their study, explain the complexity of shipbuilding projects, present the technologies and trends recognized as key to the realization of Shipyard 4.0, and state the prerequisites for the implementation of Lean management in shipbuilding processes while elaborating possible types of interactions between Lean manufacturing and the Industry 4.0 model.
The authors of this study are aware, from their experience, of the multiplicative effect of shipbuilding on industrial activity in general as well as the broad base of its development and research potential and, thus, its significance in relation to the growth of scientific and innovative competencies of society. Therefore, they commit themselves to this research, which is motivated by the aspiration to contribute to maintaining the competitiveness of European shipbuilding by transforming it into an industry that is both sustainable and profitable. They methodologically base the research on their knowledge and expertise in the field of Industry 4.0, Lean methodology, and shipbuilding or industrial engineering, which is complemented by direct observations and interviews with representatives of stakeholders involved in the process of realizing shipbuilding projects. In doing so, they approach the research, implying the introduction of Lean tools as a prerequisite for access to digital transformation. In addition to the empirical aspect, the research methodology is completed by the preceding literature review and available archival data (with an emphasis on the observed shipbuilding system). The research contributes to the science by developing a theoretical model for implementing Lean methodology adapted to complex shipbuilding systems (predominantly European type) in optimal time and at a lower cost. The model anticipates the execution of the Lean implementation project through the shipbuilding processes of (at least) three ships in parallel implementation, with their project management teams taking a leadership role, which theoretically defines the framework for the successful completion of the transformation process. The originality of the established concept of the model is evident in its autonomy from the organizational structure of the business system as well as in the successful (in)direct penetration of Lean culture into the entities of all or the vast majority of stakeholders involved in the execution of a shipbuilding project. While the paper presents the savings achieved through pilot projects of implementing Lean tools, the validation of the expected overall improvements in shipbuilding processes resulting from their transformation assumes the continuation of research in a real environment.
After the introduction and following the literature review, the second part briefly presents the Lean tools recognized by the authors as primarily applicable in the transformation according to the developed model. In the third part, the research questions are raised, and the applied research methodology is explained. In the fourth part, the business group observed in this paper, from the group of large European shipyards, is first presented. Then, the authors look at some common approaches to the Lean transformation process, including two related to the observed shipbuilding system. Further in the section, the (empirical) modeling of the implementation of Lean management in a process and functionally complex networked business system is presented. At the end of the section, the authors discuss the characteristics of the developed model along with the presentation of some (theoretical and experimental) improvements partially already accomplished in the observed shipyard. In conclusion, the authors point to continuing the development of the model by creating a template adaptable for large business entities from different industrial niches, which have highly complex individual products as a common characteristic. Of course, experimental analysis of the model is suggested and preferred.
Literature Review
There are various, as well as very recent, research studies analyzing approaches and obstacles in the development of Lean methodology introduction models, mainly depending, among others, on the type of the targeted entity or the niche of its performance. Inevitably, the focus of research is also the relation among Lean tools and principles as well as digital trends and technologies. For example, Adauto et al. [18] developed a Lean 4.0 framework by synergically integrating Lean and Industry 4.0 best practices; the authors use a multi-method approach to create a system-oriented Lean 4.0 implementation framework on the basis of the General System Theory. On the other hand, Khan et al. [19] integrate Lean tools and DMAIC methodology for the purpose of creating a Lean implementation model for the metal casting industry. The concept they developed consists of three phases: Lean conception, Lean implementation, and the Lean sustainability phase [19]. Ferreira et al. [20] find the application of Lean tools and principles in the product development environment to be more challenging than introducing them into the manufacturing process. The authors propose a six-step implementation setup, assuming that knowledgeable Lean managers, appropriate employee training and team building, and inter-communication are the main contributing elements to the implementation framework [20]. Al Manei et al. [21] identify the main challenge to the success of the Lean manufacturing implementation project as the targeted entity’s resilience to change; hence, they approach the Lean introduction framework development by utilizing the social change management model. Bajjou et al. [22] develop “a successful Lean implementation model” for the construction industry based on six major principles derived from the review of seven previous Lean construction frameworks. These principles are people involvement, client focus, planning and scheduling/continuous improvement, transparency, waste elimination, and material and information flow and pull.
With the principle of citing the Japanese shipbuilding industry as a Lean shipbuilding role model, given the generally recognized “pioneering” and successful implementation of Lean tools, with an emphasis on one-piece flow and Just In Time [23], there is a small number of analyses available in the literature on specific results of Lean (and digital) transformation in shipbuilding systems [24,25]. For example, the discussed improvements achieved in two American shipyards stand out: the unnamed one from the state of Mississippi reduced lead time by 54% and repairs by 80%, and it also improved productivity by 29%, while the Puget Sound Naval Shipyard primarily by introducing one-piece flow, for example, shortened non-value added time by 60% while reducing the number of workstations by 80% [24,25]. The lack of available papers on the success of Lean transformation within the framework of the European shipbuilding industry is particularly pronounced. One of the (partial) exceptions is, for example, the discussion on the adaptation of Lean construction principles for the purpose of developing a Lean production system in some of the Norwegian shipyards [26]. Looking at the possible reasons for such a literature gap, the authors approach this research with the assumption of inadequate Lean management implementation methodologies application in business entities characterized by individual production, project management, a network of a large number of processes, a large number of employees and, in general, stakeholders in the processes.
2. Lean Tools
The process of lean transformation of any type of enterprise or any type of manufacturing process, such as the shipbuilding process, is driven by five basic principles defined and described by Womack and Jones [27] as the following:
- Identify value;
- Map the value stream;
- Create flow;
- Establish pull;
- Seek perfection.
Lean tools support the achievement of those principles, and from the previous experience of the authors of this paper and also according to other authors’ scientific research, the following tools for accomplishing Lean (and digital) transformation are recognized as to be implemented according to the developed model: 5S, Kaizen, Value Stream Mapping (VSM), Kanban and Standardization. In his work, Phogat [28] discusses the lean transformation in Japanese, Norwegian, and US shipbuilding industries and emphasizes that the most fundamental tools applied in the Lean transformation of Norwegian and US companies are 5S (as well as one-piece flow considering Japanese shipyards). Oliveira and Gordo [29] have recognized one-piece flow as the most useful principle and address VSM as a key lean tool for the lean transformation of the shipbuilding process. The benefits of one-piece flow are also discussed in the work of Song and Zhou [30], where the authors introduce the electronic Kanban system in their MES (Manufacturing Execution System) as a tool for addressing scheduling and achieving one-piece flow in the shipbuilding system. Chu et al. [31] emphasize the importance of standardization in their discussion about the systematic approach of Lean supply chain management in shipbuilding. An overview of the selected Lean tools is given as follows:
- 5S is a set of procedures used to organize the workplace. The goal is to organize the workspace functionally and ergonomically and keep it clean and accessible to increase the efficiency of employees and processes. An essential feature of this approach is visual management, which clearly marks, for example, the places where tools and materials stand in production. 5S name is derived from the initial letters of the Japanese words seiri, seiton, seiso, seiketsu, and shitskue, which in translation mean “arrange”, “right place”, “purity”, “organization”, and “discipline”. Those words represent the content of the very concept of this approach;
- Kaizen is another concept that comes from Japan and is part of the Lean methodology. Kaizen is a principle of continuous improvement in which all employees are encouraged to notice problems and propose improvements. One of the tools of Kaizen is the so-called Kaizen workshop. The basic concept of the Kaizen workshop is to define the problem, determine the current state, analyze the current state, and present ideas for possible improvements, then choose the best ideas and define a plan of measures for their implementation (Figure 1). It is essential to define measurable indicators so that progress can be monitored;
Figure 1. Concept of the Kaizen workshop.
- VSM, one of the Lean methodology tools used to analyze, monitor, and improve production processes. James Womack and D.T. Jones [27], when talking about the implementation of the Lean methodology, state that the only way to improve the process (in a way to eliminate losses and activities that do not add value) is to identify all activities in the production process, analyze those activities, and understand their mutual connection in a sense that it is clear how a specific activity depends on previous activities in the process and how this same activity affects the following activities in the process. The tool with which this is possible is VSM, which was described in detail by the authors Rahterr and Schook [32]. VSM maps the entire flow of materials and information in one production or service process. Another essential characteristic of VSM is that with this approach to analyzing production processes, the overall picture of the production process is obtained, and potential areas for improvement are better understood. The purpose of mapping is not only to obtain a clear picture of the current state of the process but based on it to create a map of the future state with an activity plan that defines the time frame for achieving targeted improvements, responsible employees for the implementation of activities, and metrics for monitoring results. When all goals are achieved, the map of the future state becomes the map of the current state, and the whole cycle repeats itself from the beginning;
- The Kanban signaling system regards two of the five basic principles of Lean methodology—the principle of flow and the pull system principle [27]. The basic idea is to establish a balanced material flow throughout the process by connecting workstations according to the pull principle. The goal is for each workstation in the process to withdraw material from the previous station when there is a need for material; i.e., the previous workstation (operation) only produces once there is an authorization or demand signal from the next workstation. In traditional production management, each production operation is planned separately, and production is pushed forward to the customer. That way, with the Lean principle of pull, the customer is the one who withdraws production. Production authorization, particularly initiating the product withdrawal process, is based on the Kanban production control system. Kanban is a signaling system developed in Toyota’s production plants. Although there are other signaling mechanisms today, particularly production management mechanisms based on the principle of pulling materials, Kanban is still the first association with the “pull” management mechanism, which is also most frequently applied. Kanban is a card attached to a pallet or batch container. It contains information about what needs to be produced at the workstation to which it belongs and then delivered to the next workstation. Starting with the customer’s order itself, the need for material or production components is, as such, transmitted in a chain from one workstation to another upstream. In this way, the product is withdrawn following the arrival of the customer’s order;
- Standardization is one of the key elements of Lean manufacturing principles. Mikva et al. [33] consider standardization as a baseline for continuous improvement since one of the tools of standardization is “documenting best practices” as the only way to perform the PDCA (Plan–Do–Check–Act) cycle. Standardization boosts the possibilities for innovations, enhances the process waste reduction, and improves reliability, productivity, and quality. It includes standard work, standard procedures, and process flowcharts. Hence, employees can be more effective because of a better understanding (also due to enhanced communication) of whether their work is according to expected performance metrics. According to Medynski et al. [34], efficiency could be improved by using TPM (Total Productive Maintenance) as one of the basic Lean tools closely related to standardization.
3. Problem Definition and Research Methodology
Through this section, the authors present the problem and its background, along with the resulting research questions. The applied research methodology is described below.
3.1. Problem Definition
The European shipbuilding industry (still) maintains its competitiveness in the world by building vessels of high added value and high technological complexity. However, given the cyclicality of market trends, European shipyards must be equipped with organization, knowledge, and skills to contract facilities from different market niches—from the cruise industry to exploration and the extraction and distribution of oil and gas. Also, the capital, organizational, and production structure must be adapted not only to individual orders and orders of ships in very small series, which are characteristic of the market niches in question, but also to increasingly pronounced market trends in general—demands for a high personalization of products [35]. Therefore, the operations of most European shipbuilding systems are based on a project approach. In addition, the vast majority of European shipyards are organized according to the assembly principle, subcontracting most of the services while retaining only basic functions within their system, such as sales and marketing, procurement, and, most importantly, the Project Management Office (PMO). However, some shipyards, like the one analyzed in this study, continue to operate on the market, providing all shipbuilding services directly (“one-stop-shop” concept). At the same time, certain functions can perform (only) as organizational units within the business structure or as separate legal entities (but usually majority-owned by the umbrella company in the business system), interacting in a matrix, project, network, or possibly even fractal structure. Figure 2 shows examples of organizational structures [36,37,38] commonly applied by the (large) shipbuilding entities [39].
Figure 2.
Main types of organizational structures.
Regardless of the company’s business strategies, in both cases (assembly principle or one-stop-shop shipyard), generally, on average, over twenty functional units are involved (directly or indirectly) in the realization process of shipbuilding projects [39]. This way, several dozens of business processes take place at the same time [39,40,41], such as the following:
- Process of establishing the vessel/object of construction (initial designing);
- Shipbuilding system management process;
- Sales process;
- Project management process;
- Financial and accounting process;
- Design process (basic and detailed design);
- Planning process;
- Technology design process;
- Hull construction process with sub-processes such as the following:
- -
- Processing of ferrous metallurgy;
- -
- Building of sections;
- -
- Block erection;
- -
- Anti-corrosion protection and painting;
- Ship outfitting process with sub-processes such as the following:
- -
- Locksmith production and installation;
- -
- Piping fabrication and assembly;
- -
- Machinery installation;
- -
- Electro assembly.
In addition, on average, around twenty suppliers of key materials and equipment participate in the realization of the project (at the global level). In addition, at least ten external stakeholders are involved in the process of financing the construction and purchase of the ship alone (banks, insurance and classification companies, lawyers and notary offices, state and regulatory bodies, etc.) [41].
So, the problem is how to successfully implement Lean tools through the entirety of such a complex network of inter-functional, inter-stakeholder, and inter-process relations, where, in addition to all of that, several thousand workers participate.
3.2. Research Questions
The ship’s construction and delivery terms also determine the shipyard’s competitiveness. At the same time, the costs of labor, energy, insurance, financing, and others increase with the length of the project realization process.
Concerning the impact of the project management process on the duration of the ship’s construction, taking into account the necessity of frequent adaptations of business strategies of European shipyards, the author’s intention through this research is to answer the following questions:
Q1: Which Lean tools implementation model in shipbuilding processes would be the most favorable in the conditions of custom production or possibly in the small series vessel production?
Q2: Does the Lean management implementation model for individual shipbuilding projects depend on the organizational structure of the business system?
3.3. Research Methodology
The research methodology followed in this study consists of two basic parts. The first is a review of the literature and archival records of the observed business entity used as the data source. The literature review had two main reasons. One was to understand the basic Lean tools and principles and their influence on performance and possibilities for process improvements. The second reason for the literature review was to analyze different models and approaches for applying Lean tools in order to understand the differences in implementation methodologies regarding the type of business system to which the Lean tools had been applied. In doing so, a significant gap was established considering available studies about the accomplishments of shipyards’ Lean (and digital) transformation. So, the purpose of this research is to propose a solution to the assumed problem of questionable successful Lean transformation closure considering the challenges of the described business setup type, thereby contributing to the science by creating the Lean implementation model template adjustable to a particular business environment. Something similar was not found by a review of the existing literature. In order to connect both the knowledge of the academy and the experience of the practitioners, in the second part of this study, action research was further used as the methodology. According to Avison et al. [42], action research uses both theory and practice as well as the knowledge of researchers and practitioners for the current problem situation within a mutually acceptable ethical framework. Both researchers and practitioners act together to detect and understand the problem as well as to intervene and learn reflectively. Santhiapillai and Ratnayake [43], in their work, apply the action research methodology in order to generate explicit actionable knowledge, which in the case of this research would be a Lean tools implementation model. According to Coughlan and Coghlan [44], action research deals with two goals: solving a problem and contributing to science. As described in [44], action research requires cooperation between researchers and client personnel in the way of joint work of researchers and company representatives on analyzing and understanding raised business issues so the problem may be resolved and the contribution to the body of knowledge made. In this research, it was applied in the way of developing a Lean methodology implementation model according to specifics of the observed shipbuilding system and further contributing to the body of knowledge through the subject model’s applicability to various business organizations with similar characteristics as the observed one.
Coughlan and Coghlan [44] also show that action research does not presume the usage of data-gathering methods applied in traditional research but rather commonly used data-gathering methods, i.e., direct observations, interviews, and content analysis of documents, as well as gathering documentary pieces of evidence. They also emphasize the importance of pre-understanding the corporate environment as well as the knowledge that the action researcher brings to the research project [44]. The authors of this research are not only experts in the fields of shipbuilding and Lean management—some of them have significant practical knowledge accrued in various management roles in many (European) shipyards, including the observed business system. Further, in [44], the authors make the distinction between so-called “hard” data and “soft” data. They describe that soft data are gathered through observation, discussion, and interviewing; the supposed “softness” lies in the fact that these data are largely perceptual [44]. The data collected for the purpose of this study were generated from active involvement in this action research project; the data were obtained through direct observations, documentation analysis, and interviews. The data were gathered to understand the main reasons for previous failures of Lean implementation projects and to (simultaneously) analyze the relation between organizational structure and possible success or failure of Lean transformation all with the main goal of accomplishing the purpose of this research.
Karlsson and Ahlstrom [45], in their work, describe action research as a methodology for extracting the factors that support the transition toward Lean product development and to highlight the importance of observation and interviews on different levels. They also comment that the interviews provide depth, subtlety, and personal views on a given subject [45]. In this action, research and observation, as well as interviews and documentation analysis, in order to obtain data, were conducted with the top management representatives, project managers, shipyards’ departments, and workshops directors, i.e., shipbuilding processes’ “representatives”.
Through action research, a thorough analysis of the shipbuilding processes and their main characteristics was carried out to make a framework/methodology for implementing Lean principles in such an environment.
4. Modeling of Lean Management Implementation
In this study, the authors discuss the modeling of the implementation of Lean management in the shipbuilding processes of the European shipyard system from the large-sized group with approximately 2000 direct employees engaged (in the period of this research) [46].
The observed business group consists of over thirty companies, which were primarily functional units of the shipyard. However, mainly due to the high volatility of the shipbuilding market, these companies are separated from the parent/umbrella company in terms of legal personality. This separation aims to enable their independent appearance in the market during periods of low demand for new buildings, thereby ensuring the employment of the group capacity. Concerning the necessity for flexible or agile operations in an increasingly demanding market environment of competition at the global level, in addition to the increasingly complex customer demands for products, and at the same time in the conditions of increasingly frequent disruptions in supply chains, the management of the observed business system recognized the necessity of transforming the functional organizational structure into a network organization. The parent company, as the leader of the network, retained its competencies in sales, project management, planning, technology definition, and quality management, while the other members of the group retained their former functional competencies (production, logistics, and others) to which the newly founded engineering companies were added. The parent company holds a majority ownership in most of the companies within the network with the exception of a few that have either a 50% or minority stake. Figure 3 shows the organizational structure of the shipbuilding group during the period of this study [46].
Figure 3.
Organizational structure of the observed business entity.
Miles and Snow [47] described a network organization as a cluster or group of organizations of specialized units coordinated by a market mechanism rather than by chains of command. So, in networks, there is always one organization at the center around which all the other network members gather and are connected.
4.1. Overview of Common Approaches to Lean Methodology Implementation
In theory, the available framework proposals for the application of Lean principles in shipbuilding systems match the scope, selection of Lean tools, steps, and dynamics of their introduction [24,26,28]. In general, the introduction of Lean methodology into business systems is based on a project approach. For example, Mostafe et al. [48] in their work suggest a Lean implementation framework through four, usually project-based, implementation phases. Through the initial or conceptual phase, data on the business system are collected, metrics are defined, and (additional) training on Lean is conducted for company employees selected to participate in the project implementation team (one or more) [49]. Next comes the implementation planning phase with the selection of Lean tools applicable to eliminate the identified losses. After the implementation and evaluation phase, the Lean transformation of the system closes; however, it never ends, but the cycle of phases continuously iterates for the purpose of continuous improvement of the system’s operations.
As a precondition for the adoption of “Lean thinking”, the support or sponsorship of the business system management board in the introduction process is understood, while some implementation models also suggest the participation of the top management in the Lean implementation (umbrella) project team [46]. Also, experience or at least knowledge of project management skills by the Lean transformation project team members, especially the team leader (“Lean manager”), is desirable. However, approaches to implementing Lean methodology differ in terms of the type and sequence of the application scope of Lean principles or tools, even in the case of shipbuilding systems with the same or similar characteristics. Moreover, some implementation models do not even define the criteria for determining the business area, functional unit, or process with which the transformation from traditional to Lean would even begin (the so-called pilot project) [48].
Using the example of shipbuilding in Norway, Dugnas and Oterhals [26] present a Lean shipbuilding concept approach with a focus on certain business areas—phase-based project management, project logistics, supply chain management, and planning—and not on the entire business system. All four shipyards considered in the study are assembly type, approximately the same size and organizational structure, and almost identical production programs with subcontracting of the construction and primary outfitting of the ship’s hull in countries with lower/low labor costs [26]. However, considering the internally recognized priorities for improvements, shipyards approach the Lean methodology introduction in a different order [26]. Thus, for example, Ulstein Verft started the implementation process in planning, while Kleven Verft determined phase-based project management as the first in the series [26]. The Vard Group shipyard improved the planning process by utilizing Lean principles by first applying the Last Planner system, which was later upgraded to an even more advanced project planning approach—Lean Project Planning [26,50]. Jiang et al. [51] propose in their study the establishment of an effective shipbuilding system based on Lean manufacturing (in accordance with the technological capabilities of the Chinese shipbuilding industry), mainly focusing on value stream mapping of the hull construction process and related processes—primarily the design, project management, and production management. Song and Zhou [52] also research the possibility of improving productivity and reducing the shipbuilding cycle time based on the flow of construction of hull segments (as intermediate products), proposing in their work the Lean shipbuilding method, i.e., the Lean manufacturing system developed (primarily) for small and medium shipyards. Hassan and Kajiwara [53] emphasize a very small scope of practicing Lean management of the shipbuilding processes despite the large waste they “produce”—waiting times, long transport routes, the unnecessary movement of workers and materials and scrap, and quality defects. Therefore, the authors, based on the pull-type scheduling method (actually the Kanban tool), model the pull production system in simulation and analyze (in simulation) the improvements that can be achieved with it, but they also identify the limiting factors for the implementation of Lean principles in the production process [53].
More specific studies suggest or present the Lean implementation with the simultaneous organizational or physical coverage of the entire shipyard system, despite its complexity, focusing on the introduction of specific tools such as 5S concerning waste material [49,54,55] or Kaizen regarding the three levels: organization, processes, and products [49].
Renowned (international) consulting firms have different approaches to implementing Lean methodology in the observed shipyard system [46]. One of the Lean introduction project approaches proposes, in the first phase of implementation, the implementation of pilot projects in several business areas (specifically, in two production workshops that participate in the process of building the ship’s hull and in two engaged in the ship’s outfitting process) over a three-month period [46]. After that, the implementation project continues (and then closes) for approximately sixteen months, transforming two comparative processes—the hull construction and the ship’s outfitting and the building of outfit assemblies or outfit block assemblies [46]. The latter is probably based on the concept of production flow or one-piece flow, which was originally adopted by Japanese shipyards [24,56]. According to this concept, the production process is organized through “production lines”, in which similar processing items undergo the same related production processes in sequence [56]. Figure 4 shows a typical product-flow process.
Figure 4.
Product-flow process [56].
Furthermore, according to the proposal, the implementation would be conducted through a three-level project team organizational structure: at the umbrella level, representatives from the board or top management participate together with the consulting company managers, while the middle team, along with the transformation managers nominated by the consultant, includes the directors of the shipyard sectors or departments [46]. The base level consists of implementation teams that include representatives from the consulting firm and the shipyard’s production workshop managers [46]. The composition of expert teams by combining external (consulting company) and internal employees is probably also based on the conclusions of research conducted by Womack and Jones, which determined that such a formation achieves the best implementation efficiency [49].
Another consulting company approaches the Lean methodology implementation project at the observed shipyard with a proposal to transform the internally recognized organizational units with a priority need for improvements—the Hull Department, the IT Department, the Procurement Sector, and the Design Department [46]. The consultant plans to implement improvements over a maximum period of twelve months by introducing five Lean tools: VSM, 5S, Visual Management, Standardization, Quality, and Kaizen [46]. The transformation prerequisite is the formation of the implementation team, consisting of seven to twelve internal employees, including an appointed Lean manager, with the consultant representative supervising the team’s work [46].
4.2. Alternative Implementation Model
The authors’ approach to this work is also motivated by the fact that the observed shipyard has not, apart from consulting companies’ initial recording of the current state, started with the transformation of business thinking into Lean. The only exceptions, for now, are experimental applications of specifically selected Lean tools in a narrow, more demonstrative scope—a specific workshop or (production) infrastructure zone [46].
The authors of this study identify the lack of motivation of middle management to implement the transformation as the main cause of the failures so far, even in starting the implementation project. Namely, interviewing managers of organizational units involved in initial meetings with consulting companies’ representatives reveals that the complexity and expected duration of the Lean transformation process emerge as the primary reasons for their lack of motivation. Since they are also intended for the members of the expert team, they also highlight insufficient skills and knowledge for managing the implementation project, which is, given the organizational complexity of the business system, perceived as extremely complicated or “bulky”. The authors also conclude that failure to recognize the personal direct benefits from the transformation implementation is also one of the (unspoken) reasons. The authors also recognize the lack of commitment of the shipyards’ board of directors to change management as a contributing factor to previous failures in implementing the Lean methodology. This is related to the subsequent lack of transformation risk management with an emphasis on the (usually expected) resistance of employees to changes in the system [57,58].
Considering the company’s project-based operations and the prominent reasons for lacking motivation in functional management, the authors recognize shipbuilding project managers as the (internal) bearers of Lean transformation. Namely, since project management teams are stimulated by material rewards for completing projects within agreed deadlines and the given budget and even more so if they achieve savings in the realization of the projects, shipbuilding project managers are the party most directly interested in introducing improvements to the business system. Furthermore, the PMO supervises all processes and sub-processes of project realization (except the sales and marketing process); in other words, they are involved in each one (directly or indirectly) with a team member. As a competent and “third party”, they are objective “observers” interested in pointing out all observed deficiencies in organizational units, particularly process losses. Of course, it is essential to highlight their experience in project management.
To reduce the implementation project’s “bulkiness”, the authors approach the development of the theoretical model from a process perspective by recognizing the key processes in the project realization, reducing them to as few as possible.
The shipbuilding (sub)processes project realization takes place in parallel for the majority of its duration. According to [40], the core of the shipbuilding project realization process of the observed European shipyard, oriented toward constructing passenger ships and cruise ships, basically consists of (sub)processes of designing, constructing the ship’s hull, and outfitting. Designing begins with the activities of developing or establishing the ship through the creation of an initial design, which partly overlaps with the required scope of classification documentation. Establishing a vessel of average complexity takes three to four months. After signing the shipbuilding contract, the activities for creating the basic design begin, which mostly meets the classification requirements in terms of content. The creation of the basic design takes approximately twelve months; however, after about eight to nine months, it is possible to begin simultaneously with the activities of creating the detailed design, allowing for the cutting of the first steel plates as early as possible and thereby shortening the hull-building process, particularly the ship-outfitting process. Detailed design creation activities, including the “as-built” documentation, occur continuously until the ship is handed over to the client.
The process of building a ship’s hull depends on its adopted technological division into basic groups (bow, stern, superstructure, etc.) or smaller assembly units—blocks. The size of the blocks (dimensions, mass) depends on the possibilities of the available infrastructure of the shipyard—halls, cranes, horizontal means of transport, bearing capacity of the slipway/berth for joining the blocks into the hull before launching, as well as the possibility of early outfitting of the block spaces with equipment or elements of ship systems. During the stages of the hull construction process, the activities of ship outfitting with equipment, equipment assemblies, propulsion systems, interiors, and others are carried out in scope through the stages depending on the technological outfitting order, the readiness of the outfit assemblies, the maximum permissible weights of (outfitted) blocks before being lifted onto the berth, but (primarily) about the possibilities of following the planned dynamics of procurement, i.e., financing of equipment, engines and other ship system components. The observed shipyard favors block outfitting at the highest possible level, i.e., volume, in the earliest phase of construction (advanced outfitting).
Figure 5 basically shows the ship’s hull construction and outfitting processes [40].
Figure 5.
The processes of constructing and outfitting the ship’s hull.
Concerning the contribution to the product’s value, specifically, the vessel, the authors identify five processes that play the most significant role in the value chain: sales and marketing, project management, design, hull construction, and ship outfitting.
The process of managing a shipbuilding project is the umbrella or supervisory process over all other (sub)processes except for the sales and marketing process. It primarily participates in the product value through timely delivery within the agreed price. The authors recognize the possibility of process improvement in the application of VSM and Kaizen tools. The process of shipbuilding sales takes place in four stages: selection of inquiries, preparation of the Preliminary Offer, definition of the Letter of Intent, and contracting [59]. A shipbuilding contract for an energy-efficient and environmentally friendly vessel to the commercial satisfaction of all involved parties presents the sales process contribution to the product value [59]. In their research, Kunkera et al. [59] present the Lean sales (based on the VSM tool) of the observed shipyard itself—the authors suggest the continuation of the sales process improvement by involving employees in Kaizen workshops.
From the end customer’s point of view, the design process primarily contributes to the value by developing the product’s Digital Twin. At the same time, the PMO, as a client, “requires” value from the design process in two forms: cost-optimal technical and technological solutions translated into accurate, detailed design. Exactly the Digital Twin modeling, through the stages of vessel development and design, enables the definition of such technical–technological solutions in order to achieve lower construction and maintenance costs, i.e., more energy-efficient ship systems as well as its form and thus lower exploitation costs [40,60].
A great amount of research places emphasis on the Digital Twin—a virtual replica of a physical product—as the backbone of Industry 4.0, i.e., its supply chain [40,61,62]. However, for its implementation, a previously coherent exchange of data between all functional units of the business system is necessary regardless of the hierarchical structure [63]. With the assumption that the product is equipped with sensors, its Digital Twin also represents the backbone of Product Lifecycle Management, since by collecting data during exploitation, it predicts the ship’s maintenance steps, i.e., its timeliness, and by analyzing the data, it improves the design of future similar or identical products in the series [64]. According to Wang [65], Digital Twin technology, i.e., the processes of modeling a real entity with digital technology, is the core of the creation of a cyber-physical system—the multidimensional integration of computing, communication, network, and the physical world, whose architecture, as described by Dhinnesh [66], in his work, consists of a network of sensors, controllers and actuators interacting with people and machines.
Figure 6 shows the ship’s Digital Twin development stages or its technical documentation. Improvements in the design process can be achieved primarily with VSM and Kaizen Lean tools.
Figure 6.
Ship’s Digital Twin and the technical documentation development stages [40].
The hull construction and the ship outfitting processes primarily contribute to the product value with quality, preferably built-in quality, achieved with as little expenditure of working hours and energy as possible. In the mentioned processes, all five Lean tools considered in this paper are equally applicable with VSM as the first in the order of implementation. For example, in two case studies of steel-assembled interim products (referring to the hull construction process), with an emphasis on micropanels [67] and panels [68], the contribution of the VSM tool application to the competitiveness of the (European) shipbuilding industry is demonstrated. So, Kolich et al. [68], in their work, create a map of the future state of the panel assembly line, which implies a pull system and, with the integration of the Kanban supermarket system, the principle of one-piece flow as a critical change in the process. From the value stream of the improved state comes the possibility of saving up to about 90% of man-hours and almost a 300% improvement in the process duration [68]. Also, on the example of pre-assembly steel processes, by mapping the value stream, and after eliminating/reducing losses such as excessive transport, unnecessary movements, and stocks, along with the implementation of Kanban, i.e., flow and pull principles, the possibilities of approximately 33% savings in the number of man-hours and 73% shortening of the duration of processes are observed from the future state [69].
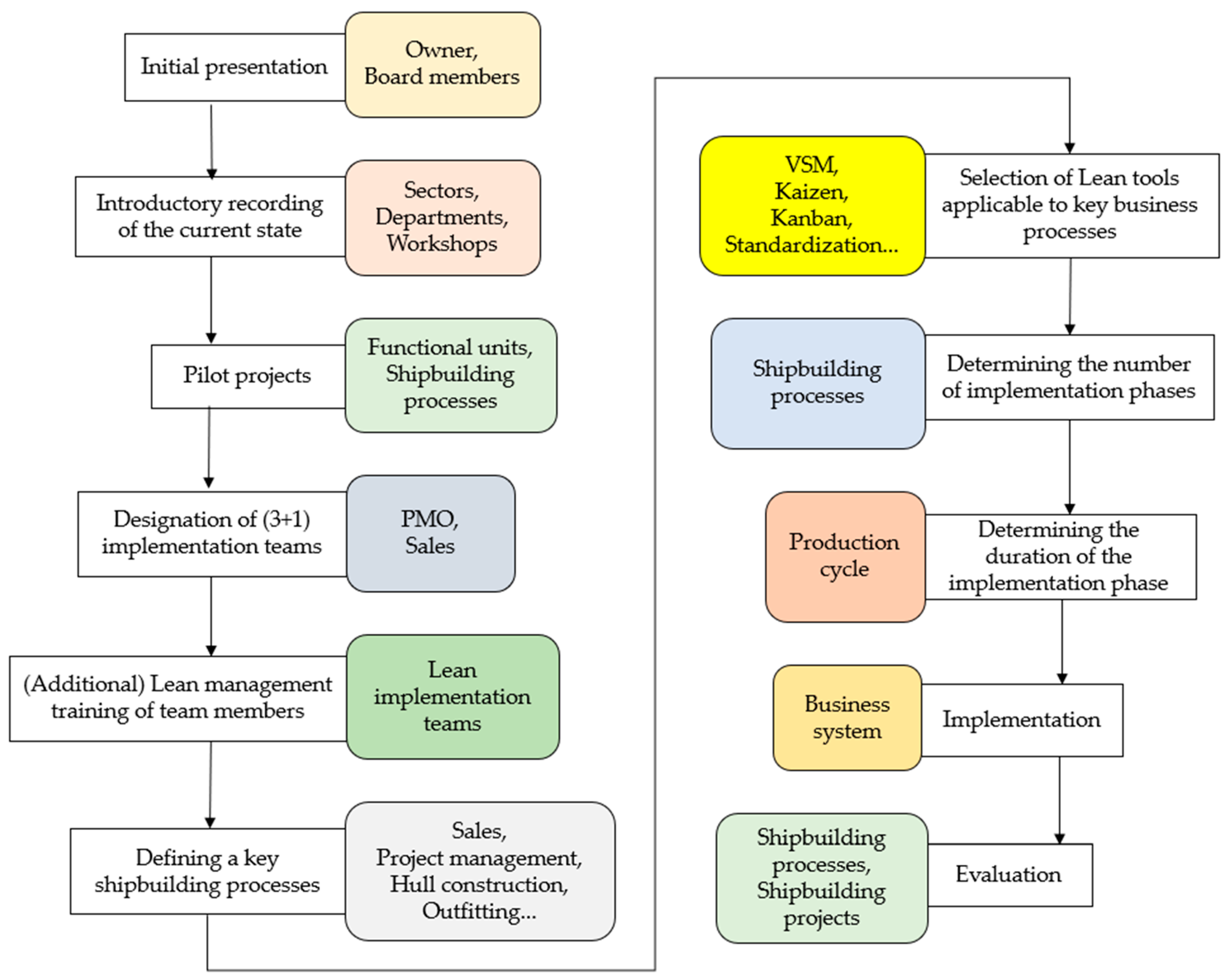
Concerning the production capacities, in the observed shipyard, the business processes mostly relate to an average of three new buildings per year. Namely, designing activities and key production processes occur in an average four-month (production) cycle (“takt time”). The production cycle is determined by the average period of occupation of the slipway by the erected hull. The authors envision three expert teams in their Lean implementation project model, since project management teams are recognized as the backbone and management structure of Lean implementation teams. Depending on the phase of realization of each individual project, expert teams are completed by (management) representatives of phase-related organizational units, which means that part of the structure of the expert team is phase-changeable. This is why the implementation model prefers time-equal phases of the project realization process. Considering the predominant individual production, realizing projects from the shipyard’s business program takes an average of 32 to 36 months. Therefore, to implement Lean and align with the flow of information and materials, the nine phases of the project realization are structured by duration, which implies defining the phase period in accordance with the production cycle.
Figure 7 shows the simplified implementation process flow according to the developed model.
Figure 7.
Simplified overview of the Lean implementation process according to the proposed framework.
Furthermore, the model foresees that each expert team implements Lean tools (directly) in all key processes and, thus, indirectly, in all accompanying business processes, i.e., functional units in general. Regarding three expert teams, the Lean principle of perfection is practiced during the implementation process; that is, the system is continuously improved through two implementation iterations. The phase transitions of part of the organizational structure of expert teams not only further improve processes (each “phase” member actually participates three times in the implementation) but also allow these members (“representatives” of the processes) to continuously improve (in Lean thinking).
The constant engagement of Lean consulting company representatives is sufficient during the (“first” or initial) transformation of at least half to two thirds of the number of “implementation” phases of the newbuilding realization process, that is, during the first twelve to sixteen months of the Lean implementation project. During the remaining approximately two years, the consultant supervises the process, supports the teams, and monitors progress in achieving Key Performance Indicators (KPIs). The “main” consultant participates in the “sponsor” steering team, together with appointed board representatives, that is, the shipbuilding system’s top management and the PMO’s head.
Figure 8 shows the content and plan of the proposed implementation model.
Figure 8.
Content and plan of the transformation model.
The PMO does not have “authority” over the sales process since, according to the actual state, they are involved in project realization only after signing the shipbuilding contract, namely by appointing the project manager [59]. Therefore, a separate expert team is formed for the Lean transformation of the sales process, consisting of representatives from organizational units participating in sales activities.
4.3. Discussion
The main significance of the developed model is that unlike the alternative models available to the authors for analysis, it is structured in a way that enables a total Lean transformation. Namely, its reliance on key (shipbuilding) processes directly transforms all the organizational units of the shipyard, which operates according to the one-stop-shop principle. However, the developed model also enables indirect penetration of Lean thinking into (all) entities of external stakeholders in shipbuilding processes when projects are realized in an assembly shipyard type, which indirectly improves its Environmental, Social, and Governance (ESG) performance. Implementing Lean at the highest possible level and in the most significant possible number of entities involved in the value chain benefits all stakeholders in the process [70]—if not in the short term then certainly in the medium term [71].
The further significance of the resulting model is theoretically reflected in the optimal duration of Lean transformation and continuous improvement of all shipbuilding processes simultaneously with the implementation of Lean management. Namely, the Lean transformation model is closed in two directions—“horizontal” and “vertical”. The duration of the implementation in the “horizontal” direction is determined by the duration of the shipbuilding project realization, since each expert team closes “its” transformation process by implementing Lean management in all shipbuilding processes (which also implies the motivation of the team members by their personal “profiting” from the accomplished savings in the process of realizing “their” project). This would mean an average three-year duration of the transformation process, which aligns with the expectations of renowned consulting companies regarding introducing Lean methodology into large organizational structures [72]. “Vertical” implementation through the shipbuilding project realization process and phases implies, concerning the comparative realization of (shipbuilding) projects, iterations of the transformation process of each individual “implementation” phase. For the optimal implementation execution, the model foresees at least three shipbuilding projects in realization so that each phase of the (shipbuilding) processes “experiences” the entire Lean lifecycle [73]; more precisely, it is transformed through three stages—the exploration stage, in which the improvement of the process begins, the exploitation stage, which is characterized by pronounced growth of the process’ performance indicators, and the excellence stage, in which the development of improvement stabilizes continuously.
The model was developed empirically, among other things, based on the author’s experience from previous attempts to implement the Lean methodology into the observed business system using alternative models. Also, the model is based on an analysis of the reason for the indecision and skepticism of the management or owners of individual European shipyards toward the total implementation of Lean in accordance with the existing models offered. Therefore, the contribution of the developed model to the field of research is theoretically expected in the successful closure of the implementation project. A comparison of its implementation and realized savings in shipbuilding processes with alternative implementation models will be possible only in the experimental phase of the research—however, even then, it will have certain limitations. Namely, despite the discussions about the (planned) implementation of Lean methodology in shipyards around the world [26,74,75] and case studies performed [30,76,77], there is a limited number of available research and analysis on the success of the transformation or improvement results except for mainly the principal statements [24,25] or partial, i.e., selective, applications [78,79,80]. The argument of data secrecy for the purpose of achieving a competitive advantage may be one of the reasons for the small number of studies on the Lean transformation of business systems. However, the implementation results can be published without citing the source, of course, on the condition of approved access to them for the purpose of research.
However, even at this stage of research, it is possible to partially and indirectly read the contribution of the developed model based on the results of improvements achieved through the pilot implementation of Lean tools in individual processes or functional units of the observed shipbuilding system. For example, using the VSM tool, the process of fabricating a group of piping details was improved as follows: the total lead time was reduced by 45%, the processing time by 15%, and the waiting time by 48%, while the process cycle efficiency increased by as much as 60% [46]. Also, in the observed shipyard, the 5S tool was experimentally implemented to improve the manipulation of waste materials in the production sector [49]. The project resulted in a cleaned/cleared area of 220,000 m2, of which 15% was opened entirely for other purposes or rent; about 170 tons of secondary raw materials (steel and non-ferrous metals) were sold [49].
Further, the value stream mapping of the future state of the sales process resulted in shortening the average duration of the process per realized contract by 60%, reducing the average annual process cost by 38%, increasing the productivity of the employees involved in the process by as much as 93%, and realizing an almost 30% growth in annual sales [59].
In addition to the previously mentioned, several more limitations of the presented model are recognized. First of all, if the model is applied in conditions of comparative realization of less than three shipbuilding projects, the probability of successful implementation of Lean transformation is reduced. Also, it implies weaker conditions for measuring progress in improving (shipbuilding) processes. Moreover, in the case of comparative construction processes of a smaller number of vessels, the implementation project’s duration is extended to increase the probability of the transformation’s success in a time period that is dependent on the number of ships under construction.
Furthermore, due to individual production and thus the possible diversity of vessel types in the simultaneous realization, the lengths of their shipbuilding processes do not necessarily have to coincide. For example, outfitting a military ship after launching takes approximately twice as long as outfitting a cruise ship. The reverse applies to the pre-launch outfitting process. And since the reduction in the complexity of the transformation is achieved, among other things, by dividing key shipbuilding processes into phases of equal duration (preferably no longer than a few months), the difference in process lengths results in a mismatch of identical or similar process phases. In addition, (extensive) client requests for changes during project implementation (“change orders”), as well as delays in the shipbuilding project implementation process (regardless of the cause), result in a disruption or extension of the time of the event of the reference implementation phase, which poses a major risk to the successful closing of the Lean transformation process.
The possibility of presenting a Lean management implementation model to the practitioners from shipbuilding, which is characterized by the individual production of complex products with high added value, is a practical implication of this study with the desired outcome of continuing the research in real, operational conditions. If the owners or management of shipbuilding systems do not recognize the magnitude of potential savings achievable through total Lean transformation, the theoretical nature of this study will become its greatest limitation.
The authors see the desired theoretical implication of this research in the encouragement of scholars and industry professionals, with an emphasis on Lean consultants, to improve the methodologies of introducing Lean management in the way of their adaptation to the entity of transformation by looking at the characteristics of not only the core organizational system but also its entire environment in the value chain.
5. Conclusions
Lean consulting firms recognize two main situations in companies’ dual transition processes: either the improvement of business performance indicators by up to 50% or more or a failure of the transformation process [73]. Moreover, in traditional industries with a large number of employees, numerous teams, and lengthy work procedures, such as automotive or oil and gas, the success rate of (digital) transformation ranges only between 4% and 11% [81]. Given their organizational complexity, large European shipbuilding systems also face a high risk of failure to transform into smart ones. It is up to the shipyard’s management and development and research teams to recognize the applicable technologies and trends of Industry 4.0 and adopt the mechanisms of their implementation but, above all, ensure the effective implementation of Lean methodology as a prerequisite for a successful digital transformation [59].
Therefore, to answer the first research question, the authors propose a Lean transformation model adapted to developing and producing individual high-complexity products with high-probability expectations of closing the implementation project (but with top management’s commitment to change management as one of the main prerequisites for the transformation’s success.
The model prefers the simultaneous development of (at least) three (shipbuilding) projects, which would, in the optimal time, i.e., through one project realization cycle (32 to 36 months on average), transform the phases of the shipbuilding processes through the entire Lean (three-stage) lifecycle. To simplify, the implementation would be carried out through the main shipbuilding processes, which contribute the most to the product’s value.
The authors recognize that project managers, along with shareholders, are the most interested stakeholders in eliminating losses from shipbuilding processes. Therefore, they assign implementation management to project management teams. Since the Lean transformation process is generally approached on a project basis, project managers are, within their expertise, the most competent for its management. Accordingly, and referring to the second research question, it follows that the developed implementation model adapts to business systems regardless of their organizational structure.
The number of Lean implementation expert teams, which are structured under the umbrella of the shipbuilding project management team members, is reduced to a few, leading to lower project implementation costs. As the shipbuilding project realization process progresses, the implementation teams are alternately expanded with representatives from functional units. The Lean consultant’s permanent engagement would be required only through the first twelve to sixteen months of the implementation project, which also reduces the costs of the Lean transformation process to a certain extent.
Along with the literature review and analysis of archival data, the development of the model was approached empirically; therefore, the authors wish to continue the research in experimental conditions to evaluate its success in the operational environment. Above all, it aims to analyze quantitative changes in the process of (shipbuilding) project realization (considering costs, productivity, lead time). The authors find the proposed Lean methodology implementation model applicable to other industries with characteristics similar to shipbuilding, particularly those described in this paper. Therefore, it is recommended to further develop the model in the direction of defining a template adaptable to, among other things, the size and form of the business organization, the type and number of projects in comparative realization, as well as the number, complexity, interrelationships, and duration of business processes. Moreover, the authors propose analyzing the model’s applicability even in serial production provided there is a larger number of products in the range.
Author Contributions
Conceptualization, Z.K. and B.R.; methodology, Z.K. and N.T.; validation, Z.K. and B.R.; formal analysis, Z.K.; investigation, Z.K.; resources, Z.K.; data curation, Z.K.; writing—original draft preparation, Z.K. and N.T.; writing—review and editing, Z.K., N.T. and N.H.; visualization, Z.K.; supervision, B.R. and N.H.; project administration, N.T. and N.H.; funding acquisition, N.T. All authors have read and agreed to the published version of the manuscript.
Funding
This research was (partially) funded by 2023 University supports.
Data Availability Statement
Data are contained within the article.
Conflicts of Interest
Author Zoran Kunkera was employed by the company Leaera Ltd. The remaining authors declare that the research was conducted in the absence of any commercial or financial relationships that could be construed as a potential conflict of interest.
References
- Bakiris, K.; Mylonakis, J.; Evripiotis, M. The Asian Giants against EU Shipbuilding and the Covid-19 Factor: How Could the European Shipping Industry Survive? World J. Bus. Manag. 2022, 8, 1–16. [Google Scholar]
- Beifert, A.; Prause, G. Lean and Smart Manufacturing Networks in the Shipbuilding Sector. In Proceedings of the International Conference “The Economy of the XXI Century—Corporate, National and International”, Sofia, Bulgaria, 27 September 2017. [Google Scholar]
- Challenges in the World Maritime Industry. Available online: https://www.oecd.org/sti/ind/Session%202_%20a%20-%20Martin%20Stopford%20-%20Web.pdf (accessed on 9 May 2023).
- Available online: https://ec.europa.eu/info/sites/default/files/european-green-deal-communication_en.pdf (accessed on 8 March 2023).
- Available online: https://ec.europa.eu/info/sites/default/files/communication-eu-industrial-strategy-march-2020_en.pdf (accessed on 10 March 2023).
- A Green Deal Industrial Plan for the Net-Zero Age. Available online: https://eur-lex.europa.eu/legal-content/EN/TXT/?uri=COM%3A2022%3A230%3AFIN (accessed on 10 March 2023).
- Available online: https://eur-lex.europa.eu/legal-content/EN/TXT/PDF/?uri=CELEX:52023DC0062 (accessed on 11 March 2023).
- Mladineo, M.; Crnjac Zizic, M.; Aljinovic, A.; Gjeldum, N. Towards a knowledge-based Cognitive System for industrial application: Case of Personalized Products. J. Ind. Inf. Integr. 2022, 27, 12. [Google Scholar]
- SolidSail. Available online: https://chantiers-atlantique.com/en/references/solid-sail-aeoldrive/ (accessed on 27 February 2023).
- Orient Express Sailing Yachts|A New Era of Luxury …. Available online: https://www.orient-express.com/high-life/orient-express-silenseas-the-legendary-train-heads-out-to-sea-as-the-worlds-largest-sailing-ship-is-unveiled/ (accessed on 25 February 2023).
- Navantia 4.0. Available online: https://www.navantia.es/en/navantia-5-0/ (accessed on 25 February 2023).
- Navantia to Invest €43 Million in the Puerto Real (Cádiz) Shipyard. Available online: https://www.portseurope.com/navantia-to-invest-e43-million-in-the-puerto-real-cadiz-shipyard/ (accessed on 18 February 2023).
- Available online: https://www.gov.uk/government/publications/refresh-to-the-national-shipbuilding-strategy (accessed on 11 February 2023).
- Hadžić, N.; Kozmar, H.; Tomić, M. Feasibility of Investment in Renewable Energy Systems for Shipyards. Brodogradnja 2018, 69, 1–16. [Google Scholar]
- Ljulj, A.; Slapničar, V.; Grubišić, I. Current approaches to the management of naval shipbuilding projects. Brodogradnja 2021, 72, 95–107. [Google Scholar] [CrossRef]
- Pizoń, J.; Gola, A. The Meaning and Directions of Development of Personalized Production in the Era of Industry 4.0 and Industry 5.0. In Innovations in Industrial Engineering II. Icieng 2022. Lecture Notes in Mechanical Engineering; Machado, J., Ed.; Springer: Cham, Switzerland, 2022. [Google Scholar]
- Sanchez-Sotano, A.; Cerezo-Narváez, A.; Abad-Fraga, F.; Pastor-Fernández, A.; Salguero-Gómez, J. Trends of Digital Transformation in the Shipbuilding Sector. In New Trends in the Use of Artificial Intelligence for the Industry 4.0; Martinez, L.R., Osornio-Rios, R.A., Delgado-Prieto, M., Eds.; IntechOpen: London, UK, 2020. [Google Scholar]
- Bueno, A.; Caiado, R.G.G.; Guedes de Oliveira, T.L.; Scavarda, L.F.; Filho, M.G.; Tortorella, G.L. Lean 4.0 implementation framework: Proposition using a multi-method research approach. Int. J. Prod. Econ. 2023, 264, 108988. [Google Scholar]
- Khan, M.A.; Ali, M.K.; Sajid, M. Lean Implementation Framework: A Case of Performance Improvement of Casting Process. IEEE Access 2022, 10, 81281–81295. [Google Scholar]
- Ferreira, L.M.D.F.; Moreira, A.C.; Silva, P. Lean implementation in product development processes: A framework proposal. Prod. Plan. Control 2023, 35, 1927–1943. [Google Scholar]
- Al Manei, M.; Kaur, R.; Patsavellas, J.; Salonitis, K. Facilitating lean implementation through change management. In Proceedings of the 34th CIRP Design Conference, Bedfordshire, UK, 3–5 June 2024. [Google Scholar]
- Bajjou, M.S.; Chafi, A. Developing and validating a new conceptual model for successful implementation of lean construction: SEM analysis. Eng. Constr. Archit. Manag. 2025, 32, 1581–1620. [Google Scholar]
- Liker, J.K.; Lamb, T. What is Lean Ship Construction and Repair? J. Ship Prod. 2002, 18, 121–142. [Google Scholar]
- Kheireldin, M.H.; Seediek, I.S.; Elgouhary, M.M. An Overview of Applying Lean Principles to Shipbuilding. In Proceedings of the International Maritime and Logistics Conference “Marlog 12”, Alexandria, Egypt, 12–14 March 2023. [Google Scholar]
- Sharma, S.; Gandhi, P.J. Scope and impact of implementing lean principles & practices in shipbuilding. Procedia Eng. 2017, 194, 232–240. [Google Scholar]
- Dugnas, K.; Oterhals, O. State-of-the-Art Shipbuilding: Towards Unique and Integrated Lean Production Systems. In Proceedings of the 16th Annual Conference of the International Group for Lean Construction, Manchester, UK, 16–18 July 2008. [Google Scholar]
- Womack, J.P.; Jones, D.T. Lean Thinking; Simon & Schuster: New York, NY, USA, 1998. [Google Scholar]
- Phogat, S. An Introduction to Applicability of Lean in Shipbuilding. Int. J. Latest Res. Sci. Technol. 2013, 2, 85–89. [Google Scholar]
- Oliveira, A.; Gordo, J.M. Lean Tools Applied To A Shipbuilding Panel Line Assembling Process. Brodogr. Int. J. Nav. Archit. Ocean. Eng. Res. Dev. 2018, 69, 53–64. [Google Scholar] [CrossRef]
- Song, T.; Zhou, J. Research and Implementation of Lean Production Mode in Shipbuilding. Processes 2021, 9, 2071. [Google Scholar] [CrossRef]
- Chu, N.; Nie, X.; Xu, J.; Li, K. A systematic approach of lean supply chain management in shipbuilding. SN Appl. Sci. 2021, 3, 572. [Google Scholar]
- Rother, M.; Shook, J.; Womack, J.; Jones, D. Learning to See: Value Stream Mapping to Add Value and Eliminate MUDA; Lean Enterprise Institute: Boston, MA, USA, 1999. [Google Scholar]
- Mlkva, M.; Prajova, V.; Yakimovich, B.; Korshunov, A.; Tyurin, I. Standardization—One of the tools of continuous improvement. Procedia Eng. 2016, 149, 329–332. [Google Scholar]
- Medynski, D.; Bonarski, P.; Motyka, P.; Wysoczanski, A.; Gnitecka, R.; Kolbusz, K.; Dabrowska, M.; Burduk, A.; Pawelec, Z.; Machado, J. Digital Standardization of Lean Manufacturing Tools According to Industry 4.0 Concept. Appl. Sci. 2023, 13, 6259. [Google Scholar] [CrossRef]
- Zhang, X.; Ming, X.; Ba, Y. A flexible smart manufacturing system in mass personalization manufacturing model based on multi-module-platform, multi-virtual-unit, and multi-production-line. Comput. Ind. Eng. 2022, 171, 108379. [Google Scholar] [CrossRef]
- Sikavica, P. Novi pristupi dizajniranju organizacije. In Konkurentska Sposobnost Poduzeća, 1st ed.; Tipurić, D., Ed.; Sinergija: Zagreb, Croatia, 1999; pp. 129–168. [Google Scholar]
- Hoverstadt, P. The Fractal Organization, 1st ed.; Wiley: Hoboken, NJ, USA, 2009. [Google Scholar]
- Fractal Organization. Available online: https://patterns.sociocracy30.org/fractal-organization.html (accessed on 3 April 2024).
- Rubeša, R.; Matulja, T.; Hadjina, M.; Rajić, J. Analiza organizacijskih modela brodograđevne proizvodnje u odabranim domaćim i stranim brodogradilištima. In Proceedings of the 25th Symposium on the Theory and Practice of Shipbuilding, Malinska, Croatia, 7–10 September 2022. [Google Scholar]
- Kunkera, Z.; Opetuk, T.; Hadžić, N.; Tošanović, N. Using Digital Twin in a Shipbuilding Project. Appl. Sci. 2022, 12, 12721. [Google Scholar] [CrossRef]
- Kunkera, Z. Blockchain Technology in a Process of Financing the Construction and Purchase of Commercial Vessels. Seminar Paper from the “Intelligent Information Systems” University Course. Postgraduate Doctoral Studies, Faculty of Mechanical Engineering and Naval Architecture, University of Zagreb, Zagreb, Croatia, 2023. [Google Scholar]
- Avison, D.E.; Lau, F.; Myers, M.D.; Nielsen, P.A. Action Research. Commun. ACM 1999, 42, 94–97. [Google Scholar]
- Santhiapillai, F.P.; Chandima Ratnayake, R.M. Utilizing Lean Thinking as a Means to Digital Transformation in Service Organizations. In Proceedings of the IFIP International Conference on Advances in Production Management Systems (APMS), Novi Sad, Serbia, 30 August–3 September 2020. [Google Scholar]
- Coughlan, P.; Coghlan, D. Action research for operations management. Int. J. Oper. Prod. Manag. 2002, 22, 220–240. [Google Scholar]
- Karlsson, C.; Åhlström, P. The Difficult Path to Lean Product Development. J. Prod. Innov. Manag. 1996, 13, 283–295. [Google Scholar]
- Shipyard’s Archive, not publicly available.
- Miles, R.E.; Snow, C.C. Organizational Strategy, Structure, and Process; Stanford University Press: Stanford, CA, USA, 2003. [Google Scholar]
- Mostafa, S.; Dumrak, J.; Soltan, H. A framework for lean manufacturing implementation. Prod. Manuf. Res. Open Access J. 2013, 1, 44–64. [Google Scholar]
- Todtling, M. Optimization of Shipbuilding Processes Applying Lean Management. Master’s Thesis, Faculty of Mechanical Engineering and Naval Architecture, University of Zagreb, Zagreb, Croatia, 2018. [Google Scholar]
- Emblemsvag, J. Lean Project Planning in Shipbuilding. J. Ship Prod. Des. 2014, 30, 79–88. [Google Scholar]
- Jiang, G.; Feng, D.; Zhu, W. Toward Efficient Merchant Shipbuilding Based on the Lean Production Methodology. J. Ship Prod. Des. 2016, 32, 245–257. [Google Scholar]
- Song, T.; Zhou, J. Research on Lean Shipbuilding and Its Manufacturing Execution System. J. Ship Prod. Des. 2022, 38, 172–181. [Google Scholar]
- Hassan, K.; Kajiwara, H. Application of Pull Concept-based Lean Production System in the Ship Building Industry. J. Ship Prod. Des. 2013, 29, 105–116. [Google Scholar]
- Rovan, M. Lean shipbuilding at shipyard Brodotrogir. In Proceedings of the AIM 2013 Conference, Split, Croatia, 19–22 September 2013. [Google Scholar]
- Raič, D.I. Lean and Smart Shipyard. Undergraduate Thesis, Faculty of Mechanical Engineering and Naval Architecture, University of Zagreb, Zagreb, Croatia, 2021. [Google Scholar]
- Liker, J.K.; Lamb, T. Lean Manufacturing Principles Guide, Version 0.5—A Guide to Lean Shipbuilding; The University of Michigan: Ann Arbor, MI, USA, 2000. [Google Scholar]
- Pearce, A.; Pons, D. Implementing Lean Practices: Managing the Transformation Risks. J. Ind. Eng. 2013, 2013, 19. [Google Scholar]
- Begum, S.; Akash, M.A.S.; Khan, M.S.; Bhuiyan, M.R. A framework for lean manufacturing implementation in the textile industry: A research study. Int. J. Sci. Eng. 2024, 1, 17–31. [Google Scholar]
- Kunkera, Z.; Tošanović, N.; Štefanić, N. Improving the Shipbuilding Sales Process by Selected Lean Management Tool. Machines 2022, 10, 766. [Google Scholar] [CrossRef]
- Stachowski, T.-H.; Kjeilen, H. Holistic Ship Design—How to Utilise a Digital Twin in Concept Design through Basic and Detailed Design. In Proceedings of the International Conference on Computer Applications in Shipbuilding, Singapore, 26–28 September 2017. [Google Scholar]
- Recamán Rivas, A. Navantia’s Shipyard 4.0 model overview. Ship Sci. Technol. 2018, 11, 77–85. [Google Scholar]
- Pang, T.Y.; Pelaez Restrepo, D.J.; Cheng, C.-T.; Yasin, A.; Lim, H.; Miletic, M. Developing a Digital Twin and Digital Thread Framework for an ‘Industry 4.0′ Shipyard. Appl. Sci. 2021, 11, 1097. [Google Scholar] [CrossRef]
- Jagusch, K.; Sender, J.; Jericho, D.; Fluegge, W. Digital thread in shipbuilding as a prerequisite for the digital twin. Procedia CIRP 2021, 104, 318–323. [Google Scholar] [CrossRef]
- Gierin, J.; Dyck, A. Maritime Digital Twin architecture. at–Automatisierungstechnik 2021, 69, 1081–1095. [Google Scholar] [CrossRef]
- Wang, Z. Digital Twin Technology; IntechOpen: London, UK, 2020; Volume 80974, pp. 95–114. [Google Scholar]
- Dhinnesh, N. Cyber Physical System. Glob. Res. Dev. J. Eng. 2018, 3, 12–14. [Google Scholar]
- Kolich, D.; Yao, Y.L.; Fafandjel, N.; Hadjina, M. Value Stream Mapping Micropanel Assembly with Clustering to Improve Flow in a Shipyard. In Proceedings of the International Conference on Innovative Technologies, Leiria, Portugal, 10–12 September 2014. [Google Scholar]
- Kolich, D.; Storch, R.L.; Fafandjel, N. Optimizing Shipyard Interim Product Assembly Using a Value Stream Mapping Methodology. In Proceedings of the World Maritime Technology Conference, Providence, RI, USA, 2–4 November 2016. [Google Scholar]
- Kolich, D.; Storch, R.L.; Fafandjel, N. Value Stream Mapping Methodology for Pre-assembly Steel Processes in Shipbuilding. In Proceedings of the International Conference on Innovative Technologies, Rijeka, Croatia, 26–29 September 2012. [Google Scholar]
- Liker, J.K. The Toyota Way, 1st ed.; McGraw-Hill: New York, NY, USA, 2004; pp. 199–220. [Google Scholar]
- Lean Shipbuilding. Available online: https://www.lminnomaritime.com/lean-shipbuilding/ (accessed on 11 April 2024).
- Transforming Government Performance Through Lean Management. Available online: https://www.mckinsey.com/~/media/mckinsey/dotcom/client_service/public%20sector/pdfs/mcg_transforming_through_lean_management.ashx (accessed on 8 April 2024).
- Digital Lean Management. Available online: https://www.adlittle.com/sites/default/files/viewpoints/adl_digital_lean_management_0.pdf (accessed on 27 March 2024).
- Jiang, G.; Feng, D.; Zhu, W. Lean Shipbuilding for Project-based Manufacturing. In Proceedings of the 2015 Industrial and Systems Engineering Research Conference, Nashville, NS, USA, 30 May–2 June 2015. [Google Scholar]
- Liker, J.; Lamb, T. Lean Shipbuilding. In Proceedings of the Ship Production Symposium, Ypsilanti, MI, USA, 13–15 June 2001. [Google Scholar]
- Lang, S.; Dutta, N.; Hellesoy, A.; Daniels, T.; Liess, D.; Chew, S.; Canhetti, A. Shipbuilding and Lean Manufacturing—A Case Study. In Proceedings of the Great Lakes and Great Rivers Section Meeting, Cleveland, OH, USA, 2 February 2001. [Google Scholar]
- Kjersem, K.; Halse, L.L.; Kiekebos, P.; Emblemsvag, J. Implementing Lean in Engineering-to-Order Industry: A Case Study. In Proceedings of the Advances in Production Management Systems 2015 International Conference, Tokyo, Japan, 7–9 September 2015. [Google Scholar]
- Kolić, D.; Fafandjel, N.; Rubeša, R. Applying Lean Quality with Risk Analysis to Aid Shipyard Block Assembly Decision Making. Strojarstvo 2011, 53, 73–82. [Google Scholar]
- Fitriadi, F.; Ayob, A.F.M. Identifying the Shipyard Waste: An Application of the Lean Manufacturing Approach. Int. J. Glob. Optim. Its Appl. 2022, 1, 100–110. [Google Scholar] [CrossRef]
- Kolić, D.; Fafandjel, N.; Zamarin, A. Lean Manufacturing Methodology for Shipyards. Brodogradnja 2012, 63, 18–29. [Google Scholar]
- Lean Digital Transformation for 2024. Available online: https://olive.app/blog/lean-digital-transformation/ (accessed on 19 April 2024).
Disclaimer/Publisher’s Note: The statements, opinions and data contained in all publications are solely those of the individual author(s) and contributor(s) and not of MDPI and/or the editor(s). MDPI and/or the editor(s) disclaim responsibility for any injury to people or property resulting from any ideas, methods, instructions or products referred to in the content. |
© 2025 by the authors. Licensee MDPI, Basel, Switzerland. This article is an open access article distributed under the terms and conditions of the Creative Commons Attribution (CC BY) license (https://creativecommons.org/licenses/by/4.0/).







