Abstract
The optimization of independent automotive suspension systems, which is one of the main pillars of the vehicle performance and comfort, is currently going through a revolutionary change due to the development of artificial intelligence and quantum computing. This paper aims to review the multi-objective optimization of suspension parameters including camber, caster, and toe to discuss the complex design issues that arise from geometric and dynamic considerations. Some of the most common computational methodologies, which are Genetic Algorithms, Particle Swarm Optimization, and Gradient Descent, are discussed in this paper along with the new quantum computing techniques such as Gate-Based quantum computing and Quantum Annealing (QA). In addition, this review incorporates information from the practice of automotive manufacturers who have incorporated the use of artificial intelligence and quantum computing in their suspension systems. However, there are still some issues remaining, such as the computational cost, real-time flexibility, and the applicability of theoretical concepts to actual engineering structures. Some potential future research directions are introduced in this paper, such as hybrid optimization approaches, quantum techniques, and adaptive materials, which are considered as potential directions for future development. This systematic review presents a conceptual framework for researchers and engineers to follow, stressing the importance of interdisciplinarity in the development of intelligent suspension systems with performance objectives that are capable of adjusting to various road conditions. The findings of this work underscore the growing importance of complex computational techniques in modern automotive industry and highlight their potential to shape future developments based on emerging trends and industry practices.
1. Introduction
The automotive industry is at a point where there is a convergence of technological advancements in engineering with the help of computational methods to solve various design issues. Of these challenges, the optimization of independent suspension systems is one of the most important and relevant areas of study, affecting the vehicle performance, safety, comfort, and energy consumption. Suspension systems are crucial parts of a vehicle through which it communicates with the road and manages the movements of mechanical parts, forces, and other conditions that define the behavior of a car. The growth of automotive suspension technologies has been dynamic, with technological developments being made in the bid to enhance the dynamics of the vehicle, reduce energy consumption, and generally enhance the driving experience [1].
The development of automotive suspension design has been limited by the use of linear optimization and the limitations of early computational tools that were unable to represent the dynamics of the system adequately. The development of classical suspension design and analysis techniques based on experimental methods, physical prototypes, and rather coarse computational models restricted the design process and the investigation of possible configurations and solutions [2]. Such traditional approaches usually led to suboptimal designs, where performance was negotiated through the use of engineering judgment rather than through the application of powerful optimization methods that could identify the best solution [3,4]. This is further evidenced by aspects such as the toe alignment, camber angle, and caster angle of the suspension system, which are interdependent variables that cannot be easily captured by using linear modeling approaches [5].
The use of artificial intelligence (AI) and quantum computing technology is a game-changer in the optimization of automotive engineering, especially in the suspension system, through the implementation of solution-seeking technologies [6,7]. These advanced computational approaches enable researchers and engineers to explore vast design spaces, simulate complex interactions, and optimize multiple performance objectives simultaneously with a level of precision and efficiency previously unattainable. Such methods as machine learning algorithms, evolutionary computation techniques, and quantum computational strategies are effective in identifying the connections between the suspension geometry, vehicle dynamics, material properties, and performance measures. These approaches hold the promise of completely changing the approach we employ and the manner in which we incorporate automotive suspension systems [8].
The optimization of automotive suspension systems is a challenging problem that can be mathematically stated as a constrained vector optimization problem. The goal is to either minimize or maximize the multi-objective function F(x), which captures key performance metrics such as ride comfort, handling stability, and durability. For example, F(x) may include objectives such as minimizing vehicle accelerations during a specific test, reducing suspension deflection, minimizing suspension stress, and improving tire–road contact, described as follows:
where:
- x = design variable vector (suspension geometric parameters);
- = objective function vector;
- = inequality constraints;
- = equality constraints;
- n = number of objective functions ;
- m = number of inequality constraints;
- p = number of equality constraints.
The computational complexity of this optimization challenge is characterized by the NP-hard nature of suspension design problems, which typically exhibit nonlinear interactions, multiple conflicting objectives, and complex constraint spaces [9].
However, there are some major concerns that can be seen in the current literature and that require further research in this field. Current research is rather dispersed and does not include a systematic approach to understand how various computational methods can be applied to solve the problems of suspension system optimization. Most of the existing works are limited to the application of certain optimization techniques or particular aspects of performance metrics without a coherent framework that would encompass all the interrelated aspects of the suspension system. In addition, there is a lack of research that attempts to integrate artificial intelligence and quantum computing techniques in a single methodological framework, especially in the area of automotive suspension system optimization [10]. These limitations highlight the need for a comprehensive review and synthesis of the literature so that the research community and engineers can be provided with coherent approaches to the design of advanced suspension systems [11].
1.1. Literature Search
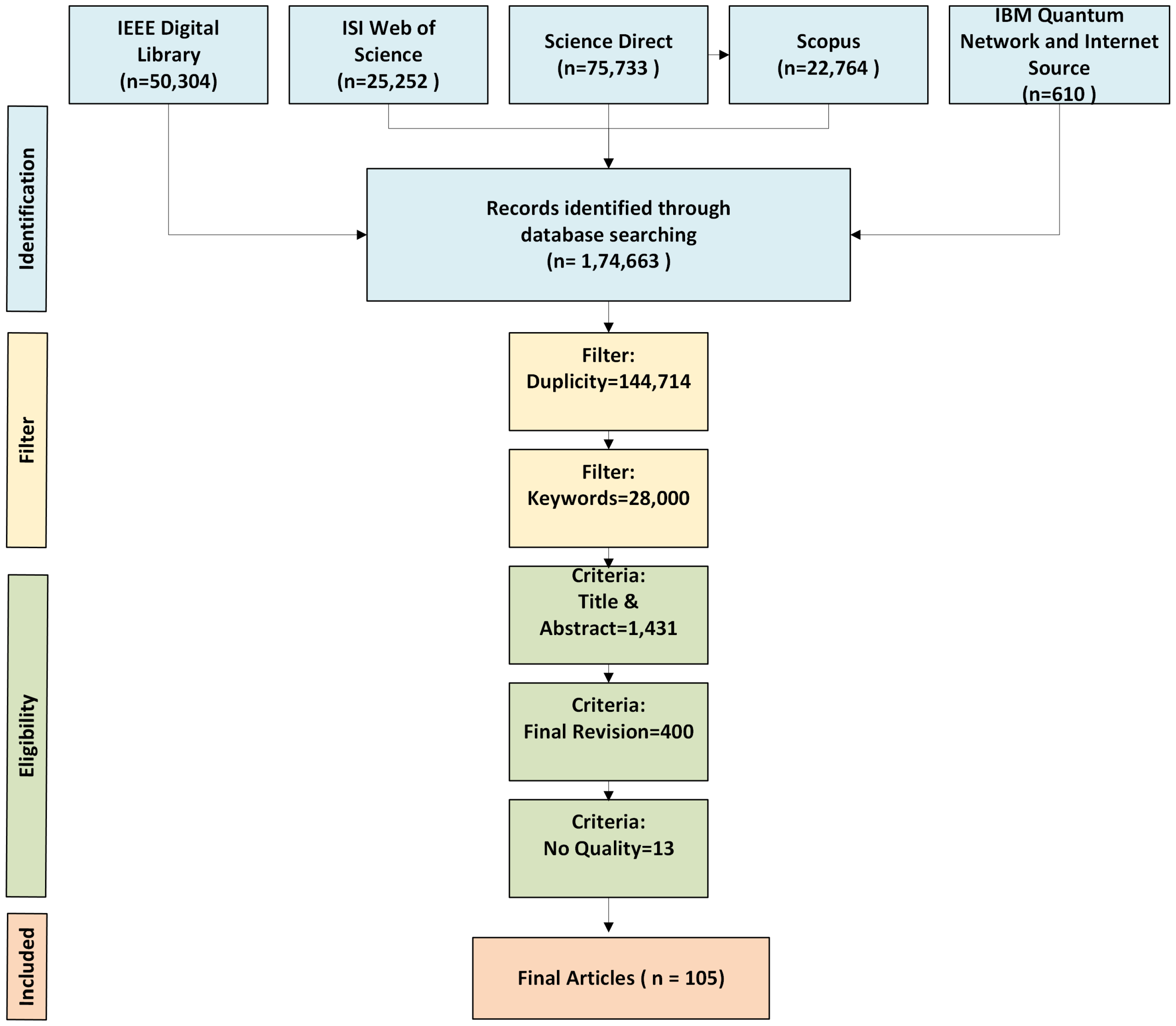
In this systematic review, we followed the PRISMA method [12]. A detailed account of the screening and selection process is presented in the PRISMA flow diagram (Figure 1). The literature filter process is a comprehensive method used for identifying quality and relevant research articles from a large number of database entries. The search process was initiated with the research question and keywords shown in Figure 2. Multiple databases, including Scopus, IEEE Xplore, Science Direct, Web of Science and IBM Quantum Research/Internet sources (websites), together yielded a baseline of 174,663 papers. The following search terms were used in combination with Boolean operators (AND, OR): “optimization”, “algorithm”, “independent suspension” and “quantum computing”. The inclusion criteria were set as journal articles, conference proceedings and early-access papers with publication dates between 2019 and 2024 in order to ensure the contemporary nature of the sources. The filtering process began with the identification of the records and then the removal of the duplicates. Further filtering was performed using specific keywords and an abstract screening process to keep only the papers that were very much related to the research objectives. This process helped in filtering out irrelevant and of low-quality research papers, as explained in Figure 2.
From the total number of databases searched, Table 1 presents the quantitative analysis of articles obtained from each database with the contribution of each source. The eligibility phase involved the implementation of certain criteria to ensure that only quality articles which discussed the application of AI and quantum computing for optimizing suspension systems of automobiles were considered. The final editing and reviewing process was also intended to remove any missing or slightly off-topic articles, thus arriving at a set of articles that depict the current status of independent suspension systems. This filtering approach is used to build a solid and non-biased platform for the review and to use a number of scholarly databases.
Table 1.
Summary of search results across multiple databases for automotive research.
Table 1.
Summary of search results across multiple databases for automotive research.
| Search Query | Database | Total Papers |
|---|---|---|
| Fields Searched: All fields | Scopus | 22,764 |
| Search Connectors: AND, OR | IEEE Xplore | 50,304 |
| - AND: “Optimization” AND “Algorithm” | Science Direct | 75,733 |
| - OR: “Independent” AND “Suspension” | Web of Science | 25,252 |
| - OR: “Quantum” AND “Algorithm” | IBM Quantum Research & Internet Source | 610 |
| - OR: “Artificial” AND “Intelligence” | ||
| - AND: “Automotive” |
Figure 1.
A PRISMA flow diagram depicting the process of selecting studies included in the systematic review.
Figure 1.
A PRISMA flow diagram depicting the process of selecting studies included in the systematic review.

Figure 2.
Selection of the collection process for the related paper.
Figure 2.
Selection of the collection process for the related paper.

1.2. Research Questions
The main research question that is focused on in this review article is the current lack of understanding of the optimization methods for multi-objective optimization of independent automotive suspension systems. Although much work has been carried out in this area, there is still a major deficiency in compiling and assessing the current methodological advances from the AI and quantum computing view points [13]. This study seeks to:
- provide a systematic review of the state of the art of independent suspension systems;
- analyze the problems of toe, camber, and caster parameters;
- compare the most common optimization methods, including particle swarm optimization (PSO), genetic algorithms, gradient descent, and ant colony optimization;
- Investigate the potential of applying quantum computing in suspension system design and optimization.
In order to give a coherent and logical approach to the analysis of independent automotive suspension optimization, the structure of this review article is as follows. In Section 2, the type of independent suspension will be explained in detail. In Section 3, we discuss the issues of suspension parameters and give a detailed account of toe, camber, and caster with reinforcement from various sources. Section 4 will be on optimization algorithms; it will cover artificial intelligence as well as quantum computing. Lastly, Section 5 gives a conclusion and also suggests some possible future research that extends this work.
2. Independent Automotive Suspension
The evolution of automotive suspension systems has been driven by a combination of technological advancements and changing consumer preferences [14,15]. The automobiles of the early 20th century used simple leaf spring suspension systems, which provided minimal ride comfort but were adequate for the low speeds common at the time [16]. As vehicles began to operate at higher speeds, it became apparent that more sophisticated suspension systems were necessary to ensure safety and stability. Recent studies track how these early innovations grew into the standard independent suspension systems of modern vehicles [17].
In comparing different vehicle suspension systems, it is necessary to consider the tradeoffs in comfort, performance, and cost. Vehicle suspension systems control spring damping forces to improve ride comfort and safety. Passive suspensions are quite basic and cheap and low-maintenance but have limited flexibility. Semi-active systems have electronically controlled dampers that enhance handling compared with a passive system. Active suspensions use actuators, sensors, and controllers to control the dynamic forces acting on the vehicle, for better performance at the cost of increased vehicle complexity [18,19]. The advanced characteristics of active systems come with higher costs, greater energy requirements and the requirement for scheduled service and unique maintenance. A comparison of these suspension system types on the basis of their features is provided in Table 2.
Table 2.
Comparison of the types of suspension systems.
Independent suspension is one of the most significant innovations in the automotive industry, as it allows each wheel to move vertically without being influenced by the other wheels. This design offers significant advantages over traditional dependent suspension systems. It is therefore upon this premise that individually controlled wheel movements will ensure that vibration transmission is minimized [20]. Better road contact is due to flexibility and also less unsprung mass [21]. It also demonstrates better weight distribution and cornering abilities [22]. This also means that there is reduced mechanical complexity [23].
There are mainly four types of independent suspension systems, as shown in Figure 3, that are fundamentally different in their mechanical characteristics and their consequences for vehicle performance [24,25,26,27]. In our study, from Table 3, Table 4, Table 5 and Table 6, we use the Optimum Kinematics [28] tool to generate its optimal default models for multi-link, MacPherson, double wishbone, and trailing arm suspensions. The geometric parameter values for each model configuration are produced using this tool, in which lengths are measured in mm and angle in degrees, and their geometries are visualized in 3D, as shown in Figure 4, Figure 5, Figure 6 and Figure 7.
Figure 3.
Illustrations of different types of independent automotive suspension: (a) multi-link suspension, (b) MacPherson suspension, (c) double wishbone suspension and (d) trailing arm suspension. These systems improve control for vehicle handling and comfort level.
2.1. Multi-Link Suspension
The multi-link automotive suspension system is one of the complex systems used in the modern automotive industry and has its significance in present-day automotive systems, with a configuration as shown in Table 3. There is a major challenge of coming up with a proper suspension system that will provide stability, comfort, and durability while working under loads and on rough terrain. The management of control links to find the best compromise between the handling and comfort of SUVs, which have high centers of gravity, is a major challenge [29]. Another problem is the accurate setting of suspension parameters, including camber angle, which may be influenced by changes in load and affect the handling of the vehicle and its safety [30]. However, multi-link suspension systems are crucial due to the increased kinematic control and improved ride comfort over simpler suspensions. This is because they are crucial in electric vehicles, since they provide the designers with the freedom to incorporate large battery packs without necessarily compromising on the safety and performance of the car.
The multi-link suspension system, shown with the configuration detailed Table 3 along with the 3D visualization in Figure 4, is an advanced suspension system compared to the simpler suspension architectures and offers improved handling and comfort. Table 3 clearly defines the coordinates of each pivot point in a multi-link system, such as , and , which shows the location of these in three-dimensional space. This precise data, as processed by the OptimumKinematics [28] tool, are used to create the virtual model that provides a visual representation of the arrangement and the kinematics of the suspension components. Figure 4 supports the tabular data in that it shows the theoretical positions in a kind of simulated real setup, which may help in checking fine-tuning of parameters to enhance the vehicle dynamics. A geometric characterization is a vital factor in improving the suspension simulation’s predictive capabilities, and this is evident from this analysis of the data and visualization [31].
Table 3.
Three-dimensional geometry parameters and their values for multi-link suspension model using the Kinematic Optimum Tool for the spatial configuration of various suspension points.
Table 3.
Three-dimensional geometry parameters and their values for multi-link suspension model using the Kinematic Optimum Tool for the spatial configuration of various suspension points.
| Point Name | X (mm) | Y (mm) | Z (mm) |
|---|---|---|---|
| CHAS_LowFor | 49.000 | 405.000 | 165.000 |
| CHAS_LowAft | −240.000 | 382.000 | 114.000 |
| UPRI_LowPnt | 18.000 | 728.000 | 233.000 |
| CHAS_UppPnt | 16.000 | 462.000 | 402.000 |
| UPRI_UppPnt | 61.000 | 632.000 | 505.000 |
| LINK_LowPnt | −73.000 | 727.000 | 169.000 |
| LINK_UppPnt | −120.000 | 717.000 | 381.000 |
| CHAS_TiePnt | −190.000 | 423.000 | 289.000 |
| UPRI_TiePnt | −200.000 | 635.000 | 368.000 |
| Wheels | |||
| Half Track | 870.000 | - | - |
| Longitudinal Offset | 0.000 | - | - |
| Static Camber | 0.000° (degree) | - | - |
| Static Toe | 0.000° (degree) | - | - |
| Rim Diameter | 381.000 | - | - |
| Tire Diameter | 580.000 | - | - |
| Tire Width | 254.000 | - | - |
Figure 4.
Three-dimensional model of a multi-link suspension system based on geometric data from Table 3.
Figure 4.
Three-dimensional model of a multi-link suspension system based on geometric data from Table 3.

2.2. MacPherson Suspension
The MacPherson suspension system is one of the most common types of front-wheel suspension systems used in modern vehicles, mainly because it is simple, inexpensive, and space-efficient, with the configuration shown in Table 4. Nevertheless, it has some drawbacks, including side load-induced friction, which increases ride discomfort and handling. To reduce such challenges, spring positions have been optimized while working to improve the design of the damper to minimize friction and the analysis of shock absorber friction to identify its contribution to cornering behavior [32]. Also, the compact nature of the MacPherson design is a benefit but comes with its own set of issues, such as changes in camber and steering angles when the suspension moves, which affects the handling of the vehicle. To overcome such challenges, researchers have come up with active systems that incorporate intelligent vibration compensators to help in improving the vibration isolation [33]. The use of elastic components, particularly rubber bushings, to minimize noise and vibrations has also helped in enhancing the comfort of the ride [34]. Thus, the MacPherson system is still relevant in automotive engineering, as it provides flexibility to meet the comfort needs of consumers while dealing with the existing problems.
Table 4.
3D geometry parameters and their values for MacPherson Suspension Model using the Kinematic Optimum Tool for the spatial configuration of various suspension points.
Table 4.
3D geometry parameters and their values for MacPherson Suspension Model using the Kinematic Optimum Tool for the spatial configuration of various suspension points.
| Point Name | X (mm) | Y (mm) | Z (mm) |
|---|---|---|---|
| MacPherson Suspension Points | |||
| CHAS_LowFor_L | 8.790 | 379.040 | 135.290 |
| CHAS_LowAft_L | −293.000 | 356.000 | 200.000 |
| CHAS_StrutPnt_L | 58.000 | 600.000 | 676.000 |
| UPRI_LowPnt_L | −24.000 | 660.000 | 127.000 |
| UPRI_StrutPnt_L | −4.000 | 635.000 | 283.000 |
| CHAS_TiePnt_L | −111.000 | 333.385 | 219.100 |
| UPRI_TiePnt_L | −151.700 | 684.810 | 221.730 |
| Spring | |||
| NSMA_AttPnt_L | 41.000 | 600.000 | 512.000 |
| CHAS_AttPnt_L | 58.000 | 600.000 | 676.000 |
| Wheels | |||
| Half Track | 870.000 | - | - |
| Longitudinal Offset | 0.000 | - | - |
| Static Camber | 0.000° (degree) | - | - |
| Static Toe | 0.000° (degree) | - | - |
| Rim Diameter | 381.000 | - | - |
| Tire Diameter | 580.000 | - | - |
| Tire Width | 254.000 | - | - |
Table 4 presents the geometric parameter values of a MacPherson strut suspension system with a high level of precision, where important points such as , and other attachment points are provided in X, Y, and Z coordinates. The information in Table 4 is crucial in determining the location of the suspension components in space and is therefore vital in determining the correct alignment and performance of the suspension. The 3D visualization in Figure 5 that is provided to bring these data into context is where the suspension system is depicted in its entirety, including the struts, tie points, and control arms. Thus, this figure and the data that stand behind it are capable of presenting the relationships between the components and the mechanism of their work, which helps engineers and designers to better understand how the changes in the structure affect the behavior of the suspension and, therefore, improve the vehicle’s stability, handling, and comfort. Together, Table 4 and Figure 5 give a clear view of the MacPherson suspension system and hence can be used both for analytical and practical assessment in automotive design.
Figure 5.
Three-dimensional model of a MacPherson strut suspension system based on geometric data from Table 4.
Figure 5.
Three-dimensional model of a MacPherson strut suspension system based on geometric data from Table 4.

2.3. Double Wishbone Suspension
The double wishbone suspension, also known as the A-arm suspension, is an advanced form of independent suspension system that is characterized by its incredible geometric versatility; its configuration is shown in Table 5, as well as the high performance levels that it offers [35]. This suspension system is constructed with two triangular-shaped wishbone-like control arms, namely the upper arm and the lower arm, which are hinged to the vehicle chassis and the wheel hub, therefore allowing the wheel to move independently with a lot of accuracy [36]. The geometry enables the management of camber angle, longitudinal displacement of the wheel, and lateral flexibility of the suspension system, hence finding application in high-performance and racing cars.
The mechanical design of double wishbone suspension systems makes it possible to create complex kinematic behaviors that help to improve the handling of the vehicle. When two non-parallel control arms of different lengths are used, engineers are able to determine the wheel motion characteristics, such as the camber angle variation during suspension compression and during dynamic load transfer conditions [37]. The configuration offers excellent wheel alignment stability, low tire wear, and enhanced cornering capabilities, hence finding application in premium automobiles that are designed to provide excellent handling and dynamic stability properties.
The double wishbone suspension system is a complex system that is used for precise and accurate control of the vehicle dynamics. It includes two triangular members that offer the mechanism the capability to move and provide stability during different driving conditions. Therefore, using the OptimumKinematics tool [28], we have carefully listed the measurements of some of the components, such as CHAS_LowFor, CHAS_UppAft and others, as shown in Table 5. This software is crucial in producing accurate kinematic assessments that are basically used in developing suspension systems. The corresponding 3D visualization further illustrates these parameters in a real-world model, showing the arrangement of the upper and lower control arms, the spindle, and their association with the wheel, with the configuration shown in Table 5 and its visualization in Figure 6. These are suspension systems that would enhance the performance and handling of the vehicle.
Table 5.
Three-dimensional geometry parameters and their values for double wishbone suspension model using the Kinematic Optimum Tool for the spatial configuration of various suspension points.
Table 5.
Three-dimensional geometry parameters and their values for double wishbone suspension model using the Kinematic Optimum Tool for the spatial configuration of various suspension points.
| Point Name / Parameter | X (mm) | Y (mm) | Z (mm) |
|---|---|---|---|
| Double A-Arm | |||
| CHAS_LowFor | 30.000 | 390.000 | 160.000 |
| CHAS_LowAft | −250.000 | 390.000 | 162.000 |
| CHAS_UppFor | 0.000 | 450.000 | 430.000 |
| CHAS_UppAft | −250.000 | 470.000 | 432.000 |
| UPRI_LowPnt | 47.000 | 780.000 | 150.000 |
| UPRI_UppPnt | −45.000 | 730.000 | 460.000 |
| CHAS_TiePnt | 68.326 | 208.026 | 238.252 |
| UPRI_TiePnt | 133.858 | 750.000 | 191.262 |
| Direct CoilOver | |||
| NSMA_AttPnt_L | −200.000 | 650.000 | 450.000 |
| CHAS_AttPnt_L | −250.000 | 450.000 | 700.000 |
| Wheels | |||
| Half Track | 870.000 | - | - |
| Longitudinal Offset | 0.000 | - | - |
| Static Camber | 0.000° (degree) | - | - |
| Static Toe | 0.000° (degree) | - | - |
| Rim Diameter | 381.000 | - | - |
| Tire Diameter | 580.000 | - | - |
| Tire Width | 254.000 | - | - |
Figure 6.
Three-dimensional visualization of a double wishbone suspension system defined by the parameters in Table 5, detailing the layout of control arms, connection points, and wheel assembly.
Figure 6.
Three-dimensional visualization of a double wishbone suspension system defined by the parameters in Table 5, detailing the layout of control arms, connection points, and wheel assembly.

2.4. Trailing Arm Suspension
The trailing arm suspension system is an important part of automotive engineering, especially for cars that need excellent handling and stability. This suspension type is known to be highly durable, has excellent load distribution, and is therefore suitable for off-road as well as heavy-duty use. However, there are certain issues that are encountered in the system due to the fact that the system is prone to high stresses and fatigue during operation, which may lead to early failure of some of the components. The paper reviewed placed emphasis on how the suspension geometry and the material used can be improved to enhance the performance and reduce wear [38]. Finite Element Analysis (FEA) has been used to study the stress distribution and to determine the areas that require improvement in the design using advanced modeling techniques [39]. Semi-trailing arm suspension systems have been known to provide better handling, as they reduce camber angle and increase lateral load-carrying capacity, as shown by [40]. Moreover, energy-efficient measures like incorporating vibration energy harvesting systems help in mitigating energy loss problems while at the same transforming the normal challenges into possibilities for sustainable improvements. The use of aluminum alloys and other lightweight materials also helps in minimizing the unsprung mass and hence enhances the performance of the vehicle [41]. In particular, trailing arm suspensions are crucial to vehicle performance, and the progress in the field offers solutions to the existing problems and increases effectiveness.
The extended Table 6 and the 3D visualization in Figure 7 for the trailing arm suspension system present a systematic and elaborate view of this mechanical system. The table that follows presents the positions of various components in the Live Axle 2 A-Arm and Direct CoilOver setups in the X, Y, and Z axes, namely CHAS_Arm_L, AXLE_InnArm_L, and NSMA_AttPnt_L, which shows the level of accuracy needed when setting up this system. This level of detail is shown in the 3D image, which shows the actual installation of the suspension and shows how the axle arms and the coilover mounting points are integrated. The data presented in Table 6 give a spatial context of the suspension layout and a clear picture of how these components cooperate to achieve vehicle dynamics and load handling, which is very important in enhancing the performance and safety of the vehicle when operating under different conditions.
Table 6.
Three-dimensional geometry parameters and their values for the Live Axle 4 Trailing Arms Watts Linkage and Direct CoilOver suspension.
Table 6.
Three-dimensional geometry parameters and their values for the Live Axle 4 Trailing Arms Watts Linkage and Direct CoilOver suspension.
| Point Name / Parameter | X (mm) | Y (mm) | Z (mm) |
|---|---|---|---|
| Live Axle 4 Trailing Arms Watts Linkage | |||
| CHAS_LowArm | 708.970 | 575.000 | 200.000 |
| CHAS_UppArm | 708.970 | 575.000 | 474.000 |
| AXLE_LowArm | 102.500 | 575.000 | 181.400 |
| AXLE_UppArm | 102.000 | 575.000 | 471.200 |
| AXLE_WatPnt | −138.000 | 485.000 | 348.000 |
| ROCK_WatPnt | −141.030 | 0.000 | 315.000 |
| Direct CoilOver | |||
| NSMA_AttPnt_L | −200.000 | 650.000 | 450.000 |
| CHAS_AttPnt_L | −250.000 | 450.000 | 700.000 |
| Wheels | |||
| Half Track | 870.000 | - | - |
| Longitudinal Offset | 0.000 | - | - |
| Lateral Offset | 0.000 | - | - |
| Vertical Offset | 0.000 | - | - |
| Static Camber | 0.000° (degree) | - | - |
| Static Toe | 0.000° (degree) | - | - |
| Rim Diameter | 381.000 | - | - |
| Tire Diameter | 580.000 | - | - |
| Tire Width | 254.000 | - | - |
Figure 7.
The proposed trailing arm suspension system is rendered as a 3D model from the geometric specifications of the Live Axle 2 A-Arm and Direct CoilOver system, as mentioned in Table 6.
Figure 7.
The proposed trailing arm suspension system is rendered as a 3D model from the geometric specifications of the Live Axle 2 A-Arm and Direct CoilOver system, as mentioned in Table 6.

3. Suspension Geometric Challenges
Independent automotive suspension systems are an important part of the vehicle’s performance; they enhance the ride comfort, handling, and safety of the vehicle, as they allow the wheels to move independently. However, such systems are prone to geometric problems whereby proper wheel alignment is difficult during the dynamic motion of the vehicle. Such complications arise from the need to meet suspension travel, stiffness, and packaging requirements. It is important for the camber and toe angle to be at their minimum values at any given suspension movement to enhance the stability of the vehicle and minimize tire wear [42]. The use of advanced variable geometry suspensions also enhances the complexity of the design but provides better control and flexibility for modern automobiles [43]. Nonlinear dynamic models are used in the optimization of suspension geometry in order to improve the kinematic and dynamic performance of the suspension system and reduce variation in wheel alignment. The butterfly optimization method has been demonstrated to be efficient in suspension component design; the method has led to weight reduction and performance improvement [44]. Real-time testing with systems including the Series Active Variable Geometry Suspension (SAVGS) has shown that it provides better comfort and handling in terms of ride quality and road holding, especially when considering the full car dynamics [45]. Developments in suspension modeling, especially those that enable the separation of wheel and steering dynamics, also help improve the efficiency and precision of the geometry optimization.
3.1. Camber
Camber is the angle of a vehicle’s wheel with respect to the vertical axis of the car when viewed from the front or the rear. It is divided into three categories, as shown in Figure 8, namely positive camber, negative camber, or neutral camber, based on the direction of the wheel’s tilt. Camber has a great effect on the contact between the tires and the road surface and thus the handling, stability, and wear of the tires. Negative camber is especially useful in cornering since it enhances the contact area and adhesion of the tire to the road, thus improving the handling of the vehicle [46].
Figure 8.
Front view of vehicle wheel camber settings. Negative camber (left) has the top edge of the tire leaning towards the center of the vehicle; zero camber (middle) has the tire parallel to the road, to minimize uneven tire wear; positive camber (right) has the top of the tire angled out, which is sometimes used in specific handling situations.
On the other hand, there are different challenges for camber, as shown in Table 7. Too much camber can cause the tires to wear unevenly, thus reducing their overall lifespan and efficiency [47]. The correct camber angle provides the right compromise between tire adhesion, tire life, and the handling of the vehicle, and thus, it is an important factor in suspension design [48]. Contemporary adaptive systems incorporate real-time camber control to enhance the stability of the vehicle during dynamic conditions, which proves the significance of this parameter in state-of-the-art suspension systems [49].
Table 7.
Challenges for camber in independent automotive suspension systems. This table explains different types of suspension and the problems they pose to camber, the affects this has on vehicle performance, and solutions to these problems.
3.2. Toe
Toe is the angle made by the tires with the longitudinal axis of the vehicle when viewed from above, as shown in Figure 9. It can either be classified as ‘toe-in’, when the wheels are set to point inward, or ‘toe-out’, when the wheels are set to point outward. Toe has a great effect on the wear of the tires, the stability of the car, and the efficiency of the fuel consumption. The challenges for toe are highlighted in Table 8. For instance, too much toe misalignment results in increased rolling resistance, early tire wear, and reduced handling [55]. This is because well-aligned tires offer minimum lateral force and roll in a straight line, thus improving the fuel efficiency and the stability of a car [56]. The systems that are capable of varying the toe angle based on the cornering or load conditions can help in enhancing the tire–road contact, leading to better performance [57]. The engine’s position clearly affects the optimal toe setting. For the front axle of a front-engine car, a small positive toe (toe out) enhances turning in response, combating the normal understeer due to the front weight bias, while negative toe is better for high-speed stability and straight-ahead accuracy. Quite the opposite occurs on the rear axle. A small positive toe can improve rotation and introduce some mild oversteer, which is useful in dynamic driving conditions, while negative toe enhances overall stability and control of the vehicle’s direction, important for handling front-weighted vehicles. Zero toe, which is when the wheels are parallel to each other, is a neutral setting, but usually, a small tweak to one side or the other is required to find the best handling compromise for a particular weight distribution and how the car is expected to behave dynamically. Hence, controlling the toe helps in reducing the wear and tear and the emissions, which makes it an important parameter in modern suspension systems [58].
Table 8.
Challenges for toe in independent automotive suspension systems. This table illustrates certain difficulties that are unique to certain suspension types with regards to toe alignment, the consequences of such difficulties on the vehicle dynamics, and the solutions which might be offered by technological innovations.
Table 8.
Challenges for toe in independent automotive suspension systems. This table illustrates certain difficulties that are unique to certain suspension types with regards to toe alignment, the consequences of such difficulties on the vehicle dynamics, and the solutions which might be offered by technological innovations.
| Suspension Type | Challenges for Toe | Impact on Vehicle Performance | Proposed Solutions/Innovations | Ref |
|---|---|---|---|---|
| MacPherson | Toe variations during dynamic loading cause instability and uneven tire wear. | Decreased steering precision and safety under cornering loads. | Use of optimized suspension geometry and advanced kinematic modeling to reduce toe variations. | [59] |
| Double Wishbone | High sensitivity to manufacturing tolerances results in dynamic toe misalignment. | Increased rolling resistance and tire wear during suspension movements. | Implementation of machine learning algorithms to predict and compensate for misalignment. | [60] |
| Multi-Link | Toe changes under high-speed maneuvers due to complex linkage interactions. | Compromised high-speed stability and cornering performance. | Integration of control algorithms for active suspension systems to adjust toe dynamically. | [61] |
| Trailing Arm | Difficulty maintaining toe alignment in off-road conditions with extreme axle articulation. | Poor off-road handling and higher risks of suspension component fatigue. | Utilization of flexible bushings and enhanced suspension geometry to accommodate dynamic toe changes. | [62] |
| General Challenges | Real-time adjustment of toe under varying load conditions is complex and expensive. | Reduced energy efficiency and higher emissions due to excessive rolling resistance. | Adoption of predictive toe adjustment mechanisms using artificial neural networks and onboard sensor systems. | [63] |
Figure 9.
Top view of vehicle toe configurations. Toe-in features wheels angled inward at the front; no toe has wheels parallel to each other; toe-out displays wheels with the front angled outward. Proper toe alignment is essential for optimal tire wear, handling, and overall vehicle stability.
Figure 9.
Top view of vehicle toe configurations. Toe-in features wheels angled inward at the front; no toe has wheels parallel to each other; toe-out displays wheels with the front angled outward. Proper toe alignment is essential for optimal tire wear, handling, and overall vehicle stability.

3.3. Caster
Caster is the angle created by the steering axis and the vertical axis of a car when viewed from the side of the car, as shown in Figure 10. It has a great effect on the stability of steering, returnability, and the handling of a car. Positive caster angles enhance the directional control and the ability of the steering wheel to center after a turn has been made, but it also has the disadvantage of increasing steering effort, especially where the caster angle has been adjusted to be higher than the recommended level when operating the vehicle at low speeds in tight quarters [64]. Negative caster angles are not commonly employed, and while they are possible, they are known to cause instability at high speeds [65]. The challenges for caster are discussed in more detail in Table 9. The caster angle is very important in the management of the return force of the steering and the stability of the car when cornering or when driving at high speeds, as it affects the wear and tear of the tires as well as the safety of the car [66]. Current suspension systems are also experimenting with the use of adjustable caster angles to adjust to various terrains and enhance the performance of the car [67].
Table 9.
Challenges for caster in independent automotive suspension systems.
Table 9.
Challenges for caster in independent automotive suspension systems.
| Suspension Type | Challenges for Caster | Impact on Vehicle Performance | References |
|---|---|---|---|
| MacPherson | Caster variation during dynamic loading leads to inconsistent steering returnability and high-speed instability. | Reduced high-speed stability and steering responsiveness. | [59] |
| Double Wishbone | Maintaining precise caster alignment is challenging under varying load conditions and high-speed cornering. | Increased tire wear and reduced steering efficiency. | [68] |
| Multi-Link | Complexity in suspension geometry leads to caster misalignment under high-speed braking or acceleration. | Compromised braking stability and increased lateral tire wear. | [69] |
| Trailing Arm | Difficulty maintaining consistent caster under rugged off-road conditions and extreme axle articulation. | Poor off-road handling and decreased vehicle stability. | [70] |
| General Challenge | Real-time caster adjustments require complex and costly systems, limiting widespread adoption. | Increased development costs and limited applicability for budget vehicles. | [71] |
Figure 10.
Caster view of the vehicle. The ideal alignment is when the wheel is perpendicular to the ground; this is 0° caster. Steady state turn off is improved by +10° positive caster. Steering agility is improved with −10° negative caster. Appropriate caster settings are mandatory for good vehicle dynamics, handling and control.
Figure 10.
Caster view of the vehicle. The ideal alignment is when the wheel is perpendicular to the ground; this is 0° caster. Steady state turn off is improved by +10° positive caster. Steering agility is improved with −10° negative caster. Appropriate caster settings are mandatory for good vehicle dynamics, handling and control.

4. Optimization Algorithms for Automotive Suspension
Multi-criteria decision making (MCDM), also known as multi-objective optimization (MOO), is a process of determining the optimal solution from among several solutions which may be in conflict with each other. To make decisions about ride comfort, road handling and durability in the automotive suspension system, one has to find the best trade-off between these factors. The optimization process leads to the identification of the Pareto front, which is a set of non-dominated solutions in which an improvement of one objective is impossible without the deterioration of another. The mathematical definitions of MOO involve the optimization of objective functions , subject to constraints:
The Pareto front is obtained by minimizing the vector:
where each component of represents a distinct objective function to be minimized.
NSGA-II is one of the most popular algorithms for MOO because of its ability to produce a set of non-dominated solutions for the Pareto optimal solutions [72]. Another method that is widely used and is efficient in solving complex suspension systems is Multi-Objective Particle Swarm Optimization (MOPSO). The importance of MOO in suspension design is that it helps in handling multiple objectives at the same time and hence provides the best suspension system [73].
The optimization of independent automotive suspension systems often poses NP-hard challenges due to the combinatorial nature of hard-point configuration, kinematic constraints and dynamic performance requirements. These problems are classified as NP-hard because the computational complexity increases exponentially with the number of variables and constraints. For instance, the determination of the best location of the hard–point coordinates in double wishbone suspensions is a search in a high-dimensional design space with constraints on camber, toe and caster stability [74]. These challenges are addressed by double-loop MOPSO algorithms, which solve these problems by iteratively improving the solutions while ensuring that the constraints are not violated [3]. In order to reduce the computational cost, surrogate models such as Kriging are utilized to predict the objective functions and hence facilitate effective search for Pareto optimal solutions [75]. However, there are still issues in achieving real-time optimization of adaptive suspension systems in dynamic environments [76]. Such NP-hard problems show the potential of applying the hybrid approach based on heuristics and machine learning for large-scale optimization [77].
4.1. Artificial Intelligence Solution
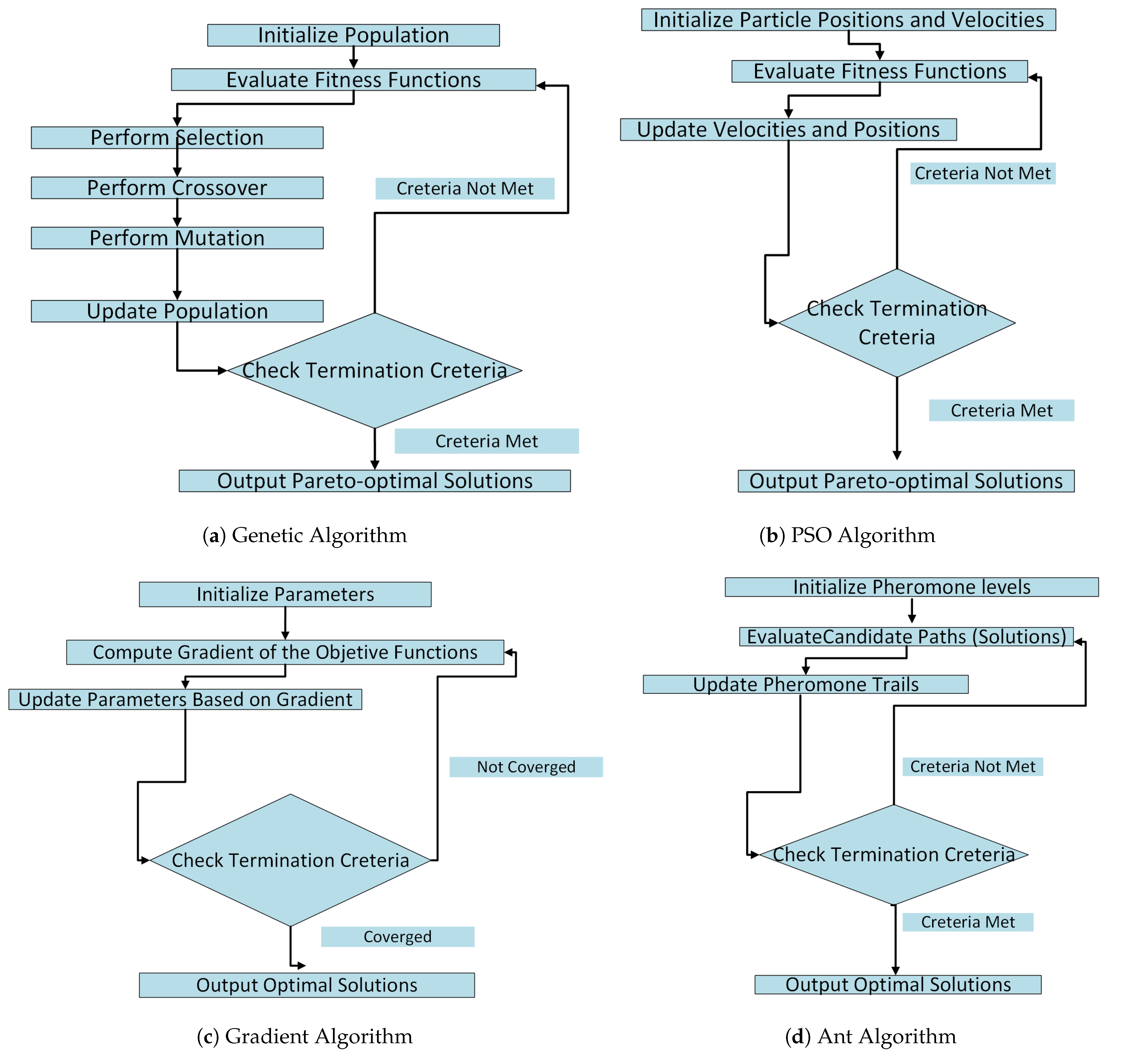
AI is central to solving MOO problems in the context of automotive suspension design. Several AI-based techniques including Genetic Algorithms (GAs), Particle Swarm Optimization (PSO), Gradient Descent and Ant Colony Optimization (ACO) are very useful in dealing with multiple objectives, as shown in Figure 11, for instance, comfort, control and life cycle cost. NSGA-II, a popular GA, is particularly efficient in producing Pareto optimal solutions for suspension systems. Other techniques, like PSO, are capable of using a number of particles to search for solutions in a given problem and are efficient in optimizing problems with a high-dimensional design space [78]. Meanwhile, ACO tries to simulate the ant’s behavior to solve the optimization problem and it has been used in determining the suspension parameters for various conditions [74]. These methods provide effective solutions for the comprehensive analysis of the dynamics of automotive suspensions by enhancing simulation and prediction.
Figure 11.
Flowchart of the popular algorithms used for optimization.
4.1.1. Genetic Algorithm
Genetic Algorithms are an optimization technique which implement natural selection to solve multi-objective problems and find the best solution for design paramters in automotive suspension in Table 10. The process starts with an initial population of candidate solutions, which evolve through selection, crossover and mutation processes over a number of generations. Fitness functions are used to rank each solution according to objectives, for instance, ride comfort, handling and safety. Pareto dominance is applied to identify the non-dominated solutions which compose the Pareto front [79].
The fitness of a solution in a Genetic Algorithm is represented as:
Table 10.
Genetic Algorithm applications in automotive suspension, summarizing the objectives, applications, and impacts of employing Genetic Algorithms for the optimization of suspension settings.
Table 10.
Genetic Algorithm applications in automotive suspension, summarizing the objectives, applications, and impacts of employing Genetic Algorithms for the optimization of suspension settings.
| Objective | Application | Impact | References |
|---|---|---|---|
| Camber Optimization | Minimize variability in alignment | Improved handling and tire wear | [36] |
| Toe Angle Control | Maintain consistent toe alignment | Reduced lateral forces and wear | [80] |
| Caster Adjustment | Improve steering stability | Enhanced driver control | [79] |
4.1.2. Particle Swarm Optimization
PSO is similar to social behaviors, for instance, bird flocking. Every particle is a candidate solution and moves in the search space and changes its position with the help of its own experience and the experience of its neighbors. Some of the objectives, as shown in Table 11, that can be realized include minimizing camber angle variation or maximizing tire contact [81].
Table 11.
PSO for suspension optimization.
Consider the Particle Swarm Optimization (PSO) dynamic equations, defined as:
where:
- is the velocity of particle i at iteration t;
- is the position of the particle i at iteration t;
- is inertia weight;
- are the acceleration of coefficients;
- are random numbers between 0 and 1;
- is the best known position of particle i;
- is the best known position among all the particles in the swarm.
Table 11 summarizes the optimization objectives for different suspension parameters using PSO, along with their applications, impact, and references.
4.1.3. Gradient Descent
Gradient Descent is a method of choosing design variables which moves through iterations to change the design variables in the direction of the greatest decline in the loss function. It is most effective for use in continuous and differentiable problems, as mentioned in Table 12, and can be applied to issues like the optimization of suspension kinematics [83].
Consider the Gradient Descent algorithm for the optimization of the objective function:
where the variables are defined as follows:
- : current parameter values at iteration t;
- : learning rate, a scalar that determines the step size during the gradient descent;
- : gradient of the objective function at , indicating the direction of steepest ascent.
Table 12.
Applications of Gradient Descent in suspension optimization.
Table 12.
Applications of Gradient Descent in suspension optimization.
| Objective | Application | Impact | References |
|---|---|---|---|
| Camber Angle Adjustment | Reduce dynamic variability | Improved cornering stability | [83] |
| Toe Alignment | Optimize toe during braking | Reduced tire wear | [84] |
| Caster Stability | Minimize steering variability | Enhanced handling and safety | [85] |
4.1.4. Ant Colony Optimization
ACO is based on the simulation of an ant colony while looking for the paths between the colony and sources of food. Pheromone trails control the solutions to the best paths [86]. In suspension design, ACO optimizes parameters such as stiffness and damping for multi-objective objectives, as mentioned in Table 13.
Table 13.
Applications of ACO in suspension optimization.
The pheromone update rule in Ant Colony Optimization (ACO) can be written as:
where:
- is the amount of pheromone on the edge connecting nodes i and j at time t;
- is the pheromone evaporation rate;
- represents the amount of pheromone deposited, typically depending on the quality of the solution that used edge .
4.2. Quantum Computing Solution
Quantum computing is a new and emerging kind of computing that uses quantum mechanics instead of the classical “bit” that normal computing relies on; the differences are shown in Table 14. While classical computing uses bits () as the basic unit of information, quantum computing uses quantum bits (qubits). A qubit is actually in a state of quantum indeterminacy, meaning it is somehow both 0 and 1 at the same time. Quantum entanglement and interference give quantum computers an advantage in some problems by orders of magnitude [88]. The main principles of quantum computing are described in Table 15.
Table 14.
Differences between classical and quantum computing.
Table 15.
Main principles on which quantum computing works.
4.2.1. Quantum Types and Algorithms
Quantum computing is studied from multiple perspectives, and different approaches are suitable for various kinds of problems and their application. Even though gate-based quantum computing is the most popular, other kinds of quantum computing, such as adiabatic, topological and photonic quantum computing, are more efficient in certain tasks, including optimization, robustness and communication, respectively. The selection of the quantum computing model is based on the type of problem to be solved and the resources that are available, as shown in Figure 12. The aim is to find the optimum solution to optimization problems in an iterative manner, as described in Table 16, improving on the solutions in every iteration of the quantum-enhanced search [91].
Figure 12.
Different types of quantum computing, their qubit technologies and key features.
Table 16.
Quantum methods for suspension optimization in automotive systems.
Table 16.
Quantum methods for suspension optimization in automotive systems.
| Ref|Detail | Optimization Objective | Application | Impact | Rationale for Quantum Method Selection |
|---|---|---|---|---|
| [92]: Discusses QAOA for query optimizations and its scalability. | Multi-objective optimization | Dynamic camber, caster, and toe tuning | Improved vehicle handling | Gate-based methods excel in achieving precise multi-objective optimization using QAOA. |
| [93]: Provides optimization methods for gate-model neural networks. | Multi-objective optimization | Optimization of suspension geometry | Enhanced stability and performance | Gate-based approaches leverage high coherence to explore complex suspension geometries efficiently. |
| [94]: Introduces enhanced algorithms for combinatorial optimization. | Combinatorial optimization | Suspension stiffness and damping tuning | Enhanced ride comfort | Variational algorithms effectively solve combinatorial challenges in suspension design. |
| [95]: Explores quantum optimization for engineering structures. | Structural optimization | Load distribution in suspension systems | Improved durability and efficiency | Gate-based methods adapt well to load distribution challenges using advanced Hamiltonian modeling. |
| [96]: Applies annealing for scheduling optimization problems. | Energy minimization | Global suspension parameter optimization | Enhanced stability and comfort | Quantum annealing maps complex constraints to energy landscapes, finding optimal solutions effectively. |
| [97]: Discusses industrial optimization using annealing. | Constraint satisfaction | Dynamic camber and caster adjustments | Enhanced vehicle maneuverability | Annealing handles real-time optimization by rapidly finding feasible solutions in dynamic scenarios. |
| [98]: Explores mission optimization with annealing and QAOA comparisons. | Combinatorial optimization | Suspension hard-point location selection | Increased design efficiency | Annealing excels in combinatorial tasks, identifying optimal configurations from numerous possibilities. |
| [99]: Evaluates gradient-based optimizations on quantum hardware. | Gradient optimization | Toe alignment tuning | Reduced tire wear | Annealing methods handle gradient-based optimization in complex, multidimensional design spaces effectively. |
Gate-Based Quantum Computing
Quantum computing is the most concrete design of a quantum computer, which is similar in its operational paradigm to a conventional digital computer. In this approach, quantum gates act as control gates that modify the state of qubits, which are the basic units of quantum information to be processed; the working methodology is shown in the flowchart in Figure 13. Qubits are capable of being in a superposition of states, and this capability allows for the parallel processing of information in a way that is fundamentally different from that of a classical computer. Computation is performed by quantum circuits, which are sequences of these quantum gates. Quantum error correcting codes like the surface code are used to counter the effects of decoherence and noise, which threaten the integrity of quantum information. In theory, gate model quantum computers are able to solve any problem that a classical computer can, and, further, gate model quantum computers may offer exponential speedup for certain problems, e.g., Shor’s algorithm for factoring large numbers, Grover’s algorithm for unstructured search, as explained in Table 17, and simulations of complex quantum systems, which are of great interest in chemistry, material science, physics, as well as useful in the domain of automobile batteries.
Figure 13.
The diagram demonstrates how quantum gates operate on qubits in order to carry out operations which are crucial to quantum computing.
Table 17.
Key algorithms in gate-Based quantum computing.
This model has found a real-life application in the optimization of mechanical systems, for instance, the suspension system of an automobile. This is achieved by modelling the suspension system as a Hamiltonian or a cost function and representing key mechanical parameters, such as spring constants and damping coefficients, as qubits. Then, Variational Quantum Algorithms (VQAs), such as the Quantum Approximate Optimization Algorithm (QAOA), are employed to try and find a quantum state that is close to the optimal solution. This entails applying quantum gates classically and iteratively within the quantum algorithm. The system optimization is then tuned further by a classical optimizer to set the quantum circuit parameters and the quantum computer to evaluate the cost function for each parameter set. In the end, the optimal set of parameters is identified, which reduces the vibrations and improves the ride comfort of the suspension system to the best possible. The operational process entails preparing qubits to a certain initial state, manipulating the qubits through quantum gates to achieve the desired superpositions and entanglements, and then measuring the qubits to obtain computational outputs. This example demonstrates that gate-based quantum computing can go beyond the theoretical applications to real-life, real-world engineering problems [100,101,102].
Quantum Annealing
Quantum annealing is a specialized form of quantum computing designed to solve optimization problems by finding the global minimum of a cost function; its workflow is shown in Figure 14, and its applications are described in Table 18. It leverages the principles of adiabatic evolution and quantum tunneling to explore the energy landscape of the problem. The process begins with a simple initial Hamiltonian , whose ground state is easy to prepare, and the system evolves slowly to a final Hamiltonian , which encodes the optimization problem. The time-dependent Hamiltonian is given by:
where is a schedule function that transitions from 0 to 1 over time. If the evolution is slow enough (adiabatic), the system remains in the ground state throughout the process, eventually reaching the ground state of , which represents the optimal solution.
The cost Hamiltonian is typically formulated as a Quadratic Unconstrained Binary Optimization (QUBO) problem:
where are binary variables, and are coefficients that define the problem. This formulation of the Hamiltonian is effective in optimizing parameters such as camber, caster, and toe under dynamic conditions [103,104,105]. Quantum annealing is particularly effective for solving combinatorial optimization problems, such as the traveling salesman problem or resource allocation, because quantum tunneling allows the system to escape local minima and find the global minimum. Unlike gate-based quantum computing, quantum annealing does not use quantum gates but relies on the continuous evolution of the system. This makes it less general-purpose but highly efficient for specific optimization tasks. Companies like D-Wave have developed quantum annealers that implement this approach, making it a practical tool for real-world optimization problems.
Figure 14.
A workflow of a quantum annealing system which is used for solving optimization problems.
Figure 14.
A workflow of a quantum annealing system which is used for solving optimization problems.

Table 18.
Applications of quantum annealing.
Table 18.
Applications of quantum annealing.
| Application | Purpose | How It Works |
|---|---|---|
| Quantum Annealing for Optimization | Used to solve combinatorial optimization problems like the traveling salesman problem, protein folding, and resource allocation. | Steps:
|
| Quantum Machine Learning | Accelerates tasks like training neural networks and clustering data. | Steps:
|
5. Conclusions and Future Work
This systematic review has covered the latest developments in the optimization of the independent automotive suspension systems. It has integrated classical artificial intelligence methods such as Genetic Algorithms, Particle Swarm Optimization, Gradient Descent, and Ant Colony Optimization with emerging quantum computing approaches, including gate-based methods and quantum annealing. These methods enable effective solving of multi-criterion optimization problems in suspension design that consider conflicting criteria such as comfort, handling, safety and durability. The review shows that innovative optimization strategies have improved the accuracy of adjusting suspension parameters—camber, caster, and toe—by enabling designers to search through a vast and complex design space and find Pareto optimal solutions. This is a great enhancement over the traditional linear models, which were rather ineffective in describing the non-linear and dynamic behaviors of modern automotive systems. Also, the integration of real-world knowledge from current engineering practices has further confirmed the practical applicability of these computational techniques. Despite these advances, several challenges remain. The practical application of these techniques is constrained by high computational costs, limited real-time adaptability, and the gap between theoretical models and practical implementation. Moreover, although quantum computing offers promising exponential improvements in tackling NP-hard optimization problems, its practical application in automotive suspension design is in the nascent stages and requires further refinement. The findings of this review underscore the transformative potential of interdisciplinary approaches that combine AI and quantum computing. These integrated strategies have the capacity to revolutionize automotive suspension design by enhancing system performance and safety and by adapting to a wide range of dynamic driving conditions.
Further research should focus on developing hybrid optimization approaches that combine the strengths of classical AI methods with the exponential potential of quantum computing techniques. It is important to note that emphasis should be placed on real-time optimization strategies for adaptive suspension systems, and that theoretical models should be rigorously validated against experimental and real-world data. Furthermore, exploring advancements in quantum algorithms such as the Quantum Approximate Optimization Algorithm (QAOA) and quantum annealing could unlock new efficiencies in tackling the NP-hard nature of suspension design problems. Future studies might also investigate the integration of adaptive materials and smart sensor networks to develop suspension systems that can dynamically adjust to varying road conditions. This research direction will be crucial in bridging the gap between computational innovation and practical automotive engineering, ultimately leading to the next generation of intelligent, high-performance suspension systems.
Author Contributions
Conceptualization, M.W.A.; methodology, M.W.A.; validation, M.W.A.; formal analysis, M.W.A.; data curation, M.W.A.; writing—original draft preparation, M.W.A.; writing—review and editing, S.L. and D.Q.L.; visualization, M.W.A.; supervision, S.L. and D.Q.L. All authors have read and agreed to the published version of the manuscript.
Funding
Authors disclose support for the research of this work from Ferrari and the European Union under the PNRR (National Recovery and Resilience Plan) under Grant No. 2933.
Institutional Review Board Statement
Not applicable.
Informed Consent Statement
Not applicable.
Data Availability Statement
Not applicable.
Conflicts of Interest
The authors declare no conflicts of interest.
Abbreviations
The following abbreviations are used in this manuscript:
| QAOA | Quantum Approximate Optimization Algorithm |
| PSO | Particle Swarm Optimization |
| GA | Genetic Algorithm |
| ACO | Ant Colony Optimization |
| FEA | Finite Element Analysis |
| SAVGS | Series Active Variable Geometry Suspension |
| MCDM | Multi-criteria Decision making |
| MOO | Multi-objective Optimization |
| MOPSO | Multi-Objective Particle Swarm Optimization |
References
- Ebrahimi-Nejad, S.; Kheybari, M.; Borujerd, S.V.N. Multi-objective optimization of a sports car suspension system using simplified quarter-car models. Mech. Ind. 2020, 21, 412. [Google Scholar] [CrossRef]
- Gandhi, O.; Nagar, T. Detailed Concept Selection Strategy for Rear Suspension Design Entailing Comparison Between H-Arm and Trailing-Arm Geometries for ATV Application; No. 2021-28-0245; SAE Technical Paper: Warrendale, PA, USA, 2021. [Google Scholar]
- Qin, S.; Peng, C.; Chen, Y.; He, J.; Li, P.; Chen, J. Robust kinematics design of MacPherson suspension based on a double-loop multi-objective particle swarm optimization algorithm. Proc. Inst. Mech. Eng. Part D J. Automob. Eng. 2019, 233, 3263–3278. [Google Scholar] [CrossRef]
- Karande, S.R.; Chinnapandi, L.B.M.; Jeyaraj, P.; Subramanian, J. Kinematics and compliance analysis of active suspension system and Development of control algorithm to maximize ride comfort. IOP Conf. Ser. Mater. Sci. Eng. 2021, 1128, 012044. [Google Scholar] [CrossRef]
- Xue, H.; Gobbi, M.; Matta, A. Multi-fidelity surrogate-based optimal design of road vehicle suspension systems. Optim. Eng. 2023, 24, 2773–2794. [Google Scholar] [CrossRef]
- Liu, J. Optimal Design and Analysis of Intelligent Vehicle Suspension System Based on ADAMS and Artificial Intelligence Algorithms. J. Phys. Conf. Ser. 2021, 2074, 012023. [Google Scholar] [CrossRef]
- Team, BMW Group Quantum; Klepsch, J.; Finžgar, J.R.; Kiwit, F.; Hölscher, L.; Erdmann, M.; Müller, L.; Kumar, C.; Luckow, A. Quantum Computing for Automotive Applications: From Algorithms to Applications. arXiv 2024, arXiv:2409.14183. [Google Scholar] [CrossRef]
- Al-Zughaibi, A. Automotive Suspension System Modelling and Controlling. Ph.D. Thesis, Cardiff University, Cardiff, UK, 2019. [Google Scholar]
- Wu, Q.; Liu, F.; Yin, H.; Huang, J. Constraint-Based Adaptive Robust Control for Active Suspension Systems Under the Sky-Hook Model. IEEE Trans. Ind. Electron. 2021, 69, 5152–5164. [Google Scholar] [CrossRef]
- Yaghoubi, S.; Ghanbarzadeh, A. Modeling and optimization of car suspension system in the presence of magnetorheological damper using Simulink-PSO hybrid technique. Results Eng. 2024, 22, 102065. [Google Scholar] [CrossRef]
- Zhu, S.; He, Y. A Design Synthesis Method for Robust Controllers of Active Vehicle Suspensions. Designs 2022, 6, 14. [Google Scholar] [CrossRef]
- Page, M.J.; Joanne, E.M.; Bossuyt, P.M.; Boutron, I.; Hoffmann, T.C.; Mulrow, C.D.; Shamseer, L.; Tetzlaff, J.M.; Akl, E.A.; Brennan, S.E.; et al. The PRISMA 2020 Statement: An Updated Guideline for Reporting Systematic Reviews. BMJ 2021, 372, n71. [Google Scholar] [CrossRef]
- Grotti, E.; Mizushima, D.M.; Backes, A.D.; de Freitas Awruch, M.D.; Gomes, H.M. A novel multi-objective quantum particle swarm algorithm for suspension optimization. Comput. Appl. Math. 2020, 39, 1–29. [Google Scholar] [CrossRef]
- Wang, Z.; Liu, C.; Zheng, X.; Zhao, L.; Qiu, Y. Advancements in Semi-Active Automotive Suspension Systems with Magnetorheological Dampers: A Review. Appl. Sci. 2024, 14, 7866. [Google Scholar] [CrossRef]
- Sonko, S.; Daudu, C.D.; Osasona, F.; Monebi, A.M.; Etukudoh, E.A.; Atadoga, A. The evolution of embedded systems in automotive industry: A global review. World J. Adv. Res. Rev. 2024, 21, 96–104. [Google Scholar] [CrossRef]
- David, M.; Arzola, N.; Araque, O. Optimal design of leaf springs for vehicle suspensions under cyclic conditions. Ingeniare Rev. Chil. Ing. 2022, 30, 23–36. [Google Scholar] [CrossRef]
- Joshi, N.Y.; Prajapati, H.; Patel, A.J.; Chaudhari, S.N. Design and Analysis of Suspension System for Light Weight Vehicle. Int. J. Adv. Res. Ind. Inf. Eng. 2020, 6, 1428–1437. [Google Scholar]
- Viadero-Monasterio, F.; Boada, B.L.; Zhang, H.; Boada, M.J.L. Integral-based event triggering actuator fault-tolerant control for an active suspension system under a networked communication scheme. IEEE Trans. Veh. Technol. 2023, 72, 13848–13860. [Google Scholar] [CrossRef]
- Viadero-Monasterio, F.; Meléndez-Useros, M.; Jiménez-Salas, M.; Boada, B.L. Robust Static Output Feedback Control of a Semi-Active Vehicle Suspension Based on Magnetorheological Dampers. Appl. Sci. 2024, 14, 10336. [Google Scholar] [CrossRef]
- Mishra, S.; Prasad, T.; Sanz, J.M. Adopting Pothole Mitigation System for Improved Ride, Handling and Enhanced Component Life; No. 2024-26-0059; SAE Technical Paper: Warrendale, PA, USA, 2024. [Google Scholar]
- Chen, Q.; Bai, X.X.F.; Zhu, A.D.; Wu, D.; Deng, X.C.; Li, Z.D. Influence of balanced suspension on handling stability and ride comfort of off-road vehicle. Proc. Inst. Mech. Eng. Part D J. Automob. Eng. 2021, 235, 1602–1616. [Google Scholar] [CrossRef]
- Ning, D.; Du, H.; Zhang, N.; Sun, S.; Li, W. Controllable Electrically Interconnected Suspension System for Improving Vehicle Vibration Performance. IEEE/ASME Trans. Mechatronics 2020, 25, 859–871. [Google Scholar] [CrossRef]
- Liberman, Y.L.; Lepihin, E.V.; Gorbunova, L.N. New Design of Spring-Hydraulic Suspension for Vehicle Wheels. Handbook. Eng. J. Suppl. 2024, 2, 25–28. [Google Scholar]
- Ghanshyam, S.; Singh, M.; Chopra, N. Design, Analysis, and Comparative Study of Conventional Double Wishbone Control Arms with Modified Split Type Control Arms Design for a Passenger Car; SAE Technical Paper: Warrendale, PA, USA, 2024. [Google Scholar] [CrossRef]
- Dehbari, S.; Marzbanrad, J. Kinematic and Dynamic Analysis for a New MacPherson Strut Suspension System. Mech. Mech. Eng. 2018, 22, 223–1238. [Google Scholar] [CrossRef]
- Su, Z.; Xu, F.; Hua, L.; Chen, H.; Wu, K.; Zhang, S. Design optimization of minivan MacPherson-strut suspension system based on weighting combination method and neighborhood cultivation genetic algorithm. Proc. Inst. Mech. Eng. Part D J. Automob. Eng. 2018, 233, 650–660. [Google Scholar] [CrossRef]
- Gao, J.; Wu, F. Analysis and optimization of the vehicle handling stability with considering suspension kinematics and compliance characteristics. Adv. Mech. Eng. 2021, 13, 16878140211015523. [Google Scholar] [CrossRef]
- OptimumG, LLC. OptimumKinematics 2.0.2 (Build 0401); OptimumG: Denver, CO, USA, 2011; Available online: https://www.optimumg.com (accessed on 24 December 2024).
- Inzamam, H.; Jani, H.; Rasal, S.; Asthana, S.; Ahire, M.; Jadhav, P.; Lenka, V.; Vellandi, V. SUV Multi-Link Rigid Axle Control Links Optimization for Ride and Handling Improvement; No. 2024-26-0048; SAE Technical Paper: Warrendale, PA, USA, 2024. [Google Scholar] [CrossRef]
- Harshil, J.; Rasal, S.; Hussain, I.; Asthana, S.; Ahire, M.; Vellandi, V.; Senniappan, M. Experimental Analysis of Multi-Link Rigid Axle Suspension Camber Variation with Vehicle Load; No. 2024-26-0054; SAE Technical Paper: Warrendale, PA, USA, 2024. [Google Scholar] [CrossRef]
- Shingade, M.; Pable, M.; Pawar, A. Design and Development: A Simulation Approach of Multi-Link Front Suspension for an All-Terrain Vehicle; No. 2021-26-0077; SAE Technical Paper: Warrendale, PA, USA, 2021. [Google Scholar]
- Choi, B.C.; Cho, S.; Kim, C.W. Kriging Model Based Optimization of MacPherson Strut Suspension for Minimizing Side Load using Flexible Multi-Body Dynamics. Int. J. Precis. Eng. Manuf. 2018, 19, 873–879. [Google Scholar] [CrossRef]
- Lee, L.-W.; Chiang, H.-H.; Li, I.-H. Performance Improvement of Active MacPherson Suspension Using a Pneumatic Muscle and an Intelligent Vibration Compensator. IEEE Access 2020, 8, 34080–34095. [Google Scholar] [CrossRef]
- Taneva, S.; Ambarev, K. Comparison of natural frequencies of a macpherson suspension arm using different bushings. Environment. Technologies. Resources. In Proceedings of the International Scientific and Practical Conference, Rezekne, Latvia, 27–28 June 2024; Volume 1, pp. 348–351. [Google Scholar] [CrossRef]
- Singh, A.; Pawar, S.; Soundalkar, M.; Ali, M.A. Design Optimization of the Control Arms of a Double Wishbone Suspension System Using Topological Approach. Int. J. Sci. Res. Eng. Manag. (IJSREM) 2024, 8. Available online: https://ijsrem.com/download/design-optimization-of-the-control-arms-of-a-double-wishbone-suspension-system-using-topological-approach/ (accessed on 24 December 2024). [CrossRef]
- Arshad, M.W.; Lodi, S. Optimization of Double Wishbone Suspension: Evaluating the Performance of Classes of Algorithms. In Proceedings of the 2024 International Conference on Applied Mathematics & Computer Science (ICAMCS), Venice, Italy, 28–30 September 2024; pp. 156–161. [Google Scholar]
- Kavitha, C.; Shankar, S.A.; Karthika, K.; Ashok, B.; Ashok, S.D. Active camber and toe control strategy for the double wishbone suspension system. J. King Saud Univ.-Eng. Sci. 2019, 31, 375–384. [Google Scholar] [CrossRef]
- Tang, C.; He, L.; Khajepour, A. Design and analysis of an integrated suspension tilting mechanism for narrow urban vehicles. Mech. Mach. Theory 2018, 120, 225–238. [Google Scholar] [CrossRef]
- Borase, P.D.; Babele, V.; Khare, G. FEA-Based Analysis of Front Control Lower Arm in Automotive Suspension. Int. J. Sci. Res. Eng. Manag. 2024, 8, 1–6. [Google Scholar] [CrossRef]
- Hiremath, I.; Nalawade, A.; Patil, J.; Patil, S.; Patil, R.; Ugalmugale, S. Design and Development of Semi Trailing Arm Suspension System for an Off-Road Vehicle. Int. J. Res. Eng. Sci. Manag. 2020, 3, 339–342. [Google Scholar]
- Demli, U.Ö.; Acar, E. Design optimization of armored wheeled vehicle suspension lower control arm. Mater. Test. 2022, 64, 932–944. [Google Scholar] [CrossRef]
- Kline, D.; Hulbert, G. Set-Based Design of Automobile Independent Suspension Linkages. In Proceedings of the 5th Joint International Conference on Multibody System Dynamics, Lisboa, Portugal, 24–28 June; pp. 1–17.
- Németh, B.; Fényes, D.; Gáspár, P.; Bokor, J. Coordination of Independent Steering and Torque Vectoring in a Variable-Geometry Suspension System. IEEE Trans. Control Syst. Technol. 2019, 27, 2209–2220. [Google Scholar] [CrossRef]
- Yıldız, B.S.; Yıldız, A.R.; Albak, E.İ.; Abderazek, H.; Sait, S.M.; Bureerat, S. Butterfly optimization algorithm for optimum shape design of automobile suspension components. Mater. Test. 2020, 62, 365–370. [Google Scholar] [CrossRef]
- Yu, M.; Cheng, C.; Evangelou, S.A.; Dini, D. Series Active Variable Geometry Suspension: Full-Car Prototyping and Road Testing. IEEE/ASME Trans. Mechatron. 2022, 27, 1332–1344. [Google Scholar] [CrossRef]
- Ataei, M.; Tang, C.; Khajepour, A.; Jeon, S. Active camber system for lateral stability improvement of urban vehicles. Proc. Inst. Mech. Eng. Part D J. Automob. Eng. 2019, 233, 3824–3838. [Google Scholar] [CrossRef]
- Djap, S.; Ku, P.X. Impact of camber angle on the tire tread behaviour in different road conditions. J. Phys. Conf. Ser. 2023, 2523, 012041. [Google Scholar] [CrossRef]
- El-Zomor, H.M.; Mohamed, E.S. Vehicle Motion Stability Enhancement Based on Active Camber Angle Control for a Double Wishbone Suspension. Int. J. Veh. Struct. Syst. 2020, 12, 134. [Google Scholar] [CrossRef]
- Tzortzis, I.N.; Papalamprou, G.; Katzourakis, D. Introducing a Yaw Rate-Based Control System for Adjusting the Camber Angle of the Front Wheels on a Prototype Vehicle. In Proceedings of the 2024 32nd Mediterranean Conference on Control and Automation (MED), Crete, Greece, 11–14 June 2024; pp. 340–345. [Google Scholar] [CrossRef]
- Kwietniewski, M.; Bil, T. Analysis of the non-wishbone mechanism in a vehicle wheel suspension. J. Theor. Appl. Mech. 2020, 58, 109–115. [Google Scholar] [CrossRef]
- Zhang, S.; Gao, Y.; Gao, D.; Pan, T.; Yang, J. Serial combinational optimization method for double wishbone suspension’s pseudo damage improvement. Struct. Multidiscip. Optim. 2023, 66, 122. [Google Scholar] [CrossRef]
- Parida, P.; Itkikar, V.; Patil, H.; Patil, S. Design and Development of Multi - Link Suspension System. Int. J. Sci. Dev. Res. (IJSDR) 2019, 4, 120–124. [Google Scholar]
- Nikam, S.; Morankar, V.; Kakatkar, K.; Mali, R.; Nimgade, M. Optimisation of Camber Angle for Better Ride Comfort and Vehicle Handling using ADAMS CAR. J. Emerg. Technol. Innov. Res. 2019, 6, 401–404. [Google Scholar]
- Zhang, X.; Wang, L.; Guo, K.; Yao, Q.; Feng, Q.; Yi, Z. Control-Configured Design on Controllable Suspensions: Active Camber as a Case Study. In The IAVSD International Symposium on Dynamics of Vehicles on Roads and Tracks; Springer Nature: Cham, Switzerland, 2023; pp. 165–175. [Google Scholar] [CrossRef]
- Das, R.K.; Hossain, M.A.M.; Islam, M.T.; Banik, S.C.; Hafez, M.G. Effects of Front Total Toe-In Angle on Tire Wear and Emissions for a Light-Duty Vehicle. J. Eng. 2024, 2024, 5723254. [Google Scholar] [CrossRef]
- An, X. Analysis of the impact of vehicle toe-in angle on vehicle stability. In Proceedings of the International Symposium on Robotics, Artificial Intelligence, and Information Engineering (RAIIE 2022), Hohhot, China, 15–17 July 2022. [Google Scholar] [CrossRef]
- Lee, H.; Choi, S.B. Online Detection of Toe Angle Misalignment Based on Lateral Tire Force and Tire Aligning Moment. Int. J. Automot. Technol. 2023, 24, 623–632. [Google Scholar] [CrossRef]
- Wei, D.; Zhu, Y.; Shi, W.; Wang, Y.; Zhang, B.; Yin, A. A new design to match the vehicle toe-in and camber considering the cornering property of the tire. J. Adv. Mech. Des. Syst. Manuf. 2020, 14, JAMDSM0004. [Google Scholar] [CrossRef]
- Chen, Q.; Kang, S.; Li, X.; Wu, M.; Wei, J.; Liu, Y. Research on modeling and optimization simulation analysis of micro electric vehicle suspension. J. Vibroeng. 2020, 22, 923–932. [Google Scholar] [CrossRef]
- Garg, S.; Dudeja, S.; Gupta, S.; Rastogi, V. Optimization of a Double Wishbone Suspension Geometry for Off-road Vehicles using Genetic Algorithm and Machine Learning. In Proceedings of the 2022 13th International Conference on Mechanical and Aerospace Engineering (ICMAE), Bratislava, Slovakia, 20–22 July 2022; pp. 472–477. [Google Scholar] [CrossRef]
- Chen, X.; Xu, N.; Guo, K. Tire wear estimation based on nonlinear lateral dynamic of multi-axle steering vehicle. Int. J. Automot. Technol. 2018, 19, 63–75. [Google Scholar] [CrossRef]
- Baghel, S.G. Rear Wheel Roll Steering (Passive) Suspension Mechanism. ARAI J. Mobil. Technol. 2022, 2, 112–124. [Google Scholar] [CrossRef]
- Belkhode, P.N. Analysis and Interpretation of Steering Geometry of Automobile Using Artificial Neural Network Simulation. Engineering 2019, 11, 231. [Google Scholar] [CrossRef]
- Wan, H. Caster Angle and Directional Stability of a Car Application to Sports Car. Highlights Sci. Eng. Technol. 2022, 13, 21–29. [Google Scholar] [CrossRef]
- Wang, Z. Methods in Research about Effect of Caster Angle on Vehicle Steering and Stability. Highlights Sci. Eng. Technol. 2022, 13, 45–53. [Google Scholar] [CrossRef]
- He, H. The Relationship Between Car Caster Angle and the Directional Stability of Car. Highlights Sci. Eng. Technol. 2022, 13, 1–6. [Google Scholar] [CrossRef]
- Vo, D.Q. Variable caster steering in vehicle dynamics. Proc. Inst. Mech. Eng. Part D J. Automob. Eng. 2018, 232, 1270–1284. [Google Scholar] [CrossRef]
- Upadhyay, P.; Deep, M.; Dwivedi, A.; Agarwal, A.; Bansal, P.; Sharma, P. Design and analysis of double wishbone suspension system. IOP Conf. Ser. Mater. Sci. Eng. 2020, 748, 012020. [Google Scholar] [CrossRef]
- Schwartz, M.; Goosmann, T.; Hohmann, S. Kinematic Sensitivity Analysis of the Suspension Characteristics for the Initial Design of Four-Wheel Drive and Four-Wheel Steered Vehicles; No. 2020-01-0990; SAE Technical Paper: Warrendale, PA, USA, 2020. [Google Scholar] [CrossRef]
- Yang, C.; Xu, N.; Wang, W.; Li, W.; Ren, Z. Self-steering performance of a new bogie with four independently rotating wheels using caster angle. Int. J. Rail Transp. 2023, 12, 476–491. [Google Scholar] [CrossRef]
- Sakai, H. Revealing the Impact of Motorcycle Caster Angles on Weave and Wobble: A Comprehensive Analysis Through Visualized Stability Testing; No. 2024-01-2770; SAE Technical Paper: Warrendale, PA, USA, 2024. [Google Scholar] [CrossRef]
- Fossati, G.G.; Miguel, L.F.F.; Casas, W.J.P. Multi-objective optimization of the suspension system parameters of a full vehicle model. Optim. Eng. 2018, 20, 151–177. [Google Scholar] [CrossRef]
- Zhao, Q.; Zhu, B. Multi-objective optimization of active suspension predictive control based on improved PSO algorithm. J. Vibroeng. 2019, 21, 1388–1404. [Google Scholar] [CrossRef]
- Bingül, Ö.; Yıldız, A. Fuzzy logic and proportional integral derivative based multi-objective optimization of active suspension system of a 4 × 4 in-wheel motor driven electrical vehicle. J. Vib. Control 2023, 29, 1366–1386. [Google Scholar] [CrossRef]
- Song, C.Y.; Choi, H.Y.; Byon, S.K. Meta-model Effects on Approximate Multi-objective Design Optimization of Vehicle Suspension Components. Korean Soc. Manuf. Process. Eng. 2019, 18, 74–81. [Google Scholar] [CrossRef]
- Khan, M.A.; Sardahi, Y.; Hernández Castellanos, C.I. Multi-Objective and Robust Design of a Semi-Active Suspension System. Int. J. Eng. Sci. Technol. 2022, 4, 1–13. [Google Scholar] [CrossRef]
- Sun, G.; Zhang, H.; Fang, J.; Li, G.; Li, Q. A new multi-objective discrete robust optimization algorithm for engineering design. Appl. Math. Model. 2018, 53, 602–621. [Google Scholar] [CrossRef]
- Park, H.; Langari, R.; Yi, H. Design and testing of double-wishbone suspension for enhanced outdoor maneuver stability of a six-wheeled mobile robot. Mechatronics 2024, 103, 103237. [Google Scholar] [CrossRef]
- Papaioannou, G.; Koulocheris, D. Multi-objective optimization of semi-active suspensions using KEMOGA algorithm. Eng. Sci. Technol. Int. J. 2019, 22, 1035–1046. [Google Scholar] [CrossRef]
- Shojaeefard, M.H.; Khalkhali, A.; Faghihian, H.; Dahmardeh, M. Optimal platform design using non-dominated sorting genetic algorithm II and technique for order of preference by similarity to ideal solution; application to automotive suspension system. Eng. Optim. 2018, 50, 471–482. [Google Scholar] [CrossRef]
- Ma, X.; Wong, P.K.; Zhao, J. Practical multi-objective control for automotive semi-active suspension system with nonlinear hydraulic adjustable damper. Mech. Syst. Signal Process. 2019, 117, 667–688. [Google Scholar] [CrossRef]
- Qazi, A.J.; Farooqui, U.A.; Khan, A.; Khan, M.T.; Mazhar, F.; Fiaz, A. Optimization of semi-active suspension system using particle swarm optimization algorithm. Aasri Procedia 2013, 4, 160–166. [Google Scholar] [CrossRef]
- Yang, Z.; Yong, C.; Li, Z.; Kangsheng, Y. Simulation analysis and optimization of ride quality of in-wheel motor electric vehicle. Adv. Mech. Eng. 2018, 10, 1687814018776543. [Google Scholar] [CrossRef]
- Lu, A.; Li, R.; Yu, Y.; Ji, W.; Hou, Y.; Tian, G. Impacts of Dynamic Toe Angle Variations on Four-Wheel Independent Steering Control and their Optimization Strategies; No. 2024-01-2321; SAE Technical Paper: Warrendale, PA, USA, 2024. [Google Scholar] [CrossRef]
- Balzer, L.; Mees, V.; Millitzer, J.; Lapiccirella, G. Simulation-Based Multi-Objective Optimization of a Fuzzy Controller for Semi-Active Suspension; Universitätsbibliothek der RWTH Aachen: Aachen, Germany, 2019. [Google Scholar]
- Bahrami Joo, B.; Jamali, A.; Nariman-zadeh, N. Multi-objective robust design approach usage in integration of bond graph and genetic programming. Int. J. Model. Simul. 2021, 42, 743–759. [Google Scholar] [CrossRef]
- Xiong, F.; Wang, D.; Chen, S.; Gao, Q.; Tian, S. Multi-objective lightweight and crashworthiness optimization for the side structure of an automobile body. Struct. Multidiscip. Optim. 2018, 58, 1823–1843. [Google Scholar] [CrossRef]
- Fankhauser, T.; Solèr, M.E.; Füchslin, R.M.; Stockinger, K. Multiple Query Optimization using a Hybrid Approach of Classical and Quantum Computing. arXiv 2021, arXiv:2107.10508. [Google Scholar]
- Cheng, L.; Chen, Y.-Q.; Zhang, S.-X.; Zhang, S. Quantum approximate optimization via learning-based adaptive optimization. Commun. Phys. 2023, 7, 83. [Google Scholar] [CrossRef]
- Frisk Kockum, A.; Fitzek, D.; Granath, M.; Ghandriz, T.; Laine, L. Applying quantum approximate optimization to the heterogeneous vehicle routing problem. Aps March Meet. Abstr. 2022, 2022, G36-011. [Google Scholar]
- Ajagekar, A.; You, F. Quantum computing for energy systems optimization: Challenges and opportunities. Energy 2019, 179, 76–89. [Google Scholar] [CrossRef]
- Fankhauser, T.; Solèr, M.E.; Füchslin, R.M.; Stockinger, K. Multiple query optimization using a gate-based quantum computer. IEEE Access 2023, 11, 114031–114043. [Google Scholar] [CrossRef]
- Gyongyosi, L.; Imre, S. Training optimization for gate-model quantum neural networks. Sci. Rep. 2019, 9, 12679. [Google Scholar] [CrossRef] [PubMed]
- Amaro, D.; Modica, C.; Rosenkranz, M.; Fiorentini, M.; Benedetti, M.; Lubasch, M. Filtering variational quantum algorithms for combinatorial optimization. Quantum Sci. Technol. 2022, 7, 015021. [Google Scholar] [CrossRef]
- Xu, Y.; Wang, X.; Wang, Z. Gate-Based Variational Quantum Algorithm for Truss Structure Size Optimization Problem. AIAA J. 2024, 62, 4824–4833. [Google Scholar] [CrossRef]
- Mohammadbagherpoor, H.; Dreher, P.; Ibrahim, M.; Oh, Y.H.; Hall, J.; Stone, R.E.; Stojkovic, M. Exploring airline gate-scheduling optimization using quantum computers. arXiv 2021, arXiv:2111.09472. [Google Scholar]
- Sturm, A.; Mummaneni, B.; Rullkötter, L.; Mummaneni, B.; Rullkötter, L. Unlocking Quantum Optimization: A Use Case Study on NISQ Systems. arXiv 2024, arXiv:2404.07171. [Google Scholar]
- Cutugno, M.; Giani, A.; Alsing, P.M.; Wessing, L.; Schnore, A. Quantum computing approaches for mission covering optimization. Algorithms 2022, 15, 224. [Google Scholar] [CrossRef]
- Schuld, M.; Bergholm, V.; Gogolin, C.; Izaac, J.; Killoran, N. Evaluating analytic gradients on quantum hardware. Phys. Rev. A 2019, 99, 032331. [Google Scholar] [CrossRef]
- Khairy, S.; Shaydulin, R.; Cincio, L.; Alexeev, Y.; Balaprakash, P. Learning to Optimize Variational Quantum Circuits to Solve Combinatorial Problems. In Proceedings of the AAAI Conference on Artificial Intelligence, New York, NY, USA, 7–8 February 2020; pp. 2367–2375. [Google Scholar] [CrossRef]
- Perez-Ramirez, D.F. Variational quantum algorithms for combinatorial optimization. arXiv 2024, arXiv:2407.06421. [Google Scholar]
- Biamonte, J. Universal Variational Quantum Computation. Phys. Rev. 2021, 103, L030401. [Google Scholar] [CrossRef]
- Greenaway, S.; Petiziol, F.; Zhao, H.; Mintert, F. Variational Quantum Gate Optimization at the Pulse Level. Scipost Phys. 2024, 16, 082. [Google Scholar] [CrossRef]
- Gabor, T.; Rosenfeld, M.L.; Linnhoff-Popien, C.; Feld, S. How to approximate any objective function via quadratic unconstrained binary optimization. In Proceedings of the 2022 IEEE International Conference on Software Analysis, Evolution and Reengineering (SANER), Honolulu, HI, USA, 15–18 March 2022; pp. 1249–1257. [Google Scholar]
- Mehta, A.; Muradi, M.; Woldetsadick, S. Quantum annealing based optimization of robotic movement in manufacturing. In Proceedings of the Quantum Technology and Optimization Problems: First International Workshop, QTOP 2019, Munich, Germany, 18 March 2019; Proceedings 1. Springer International Publishing: Berlin/Heidelberg, Germany, 2019; pp. 136–144. [Google Scholar]
Disclaimer/Publisher’s Note: The statements, opinions and data contained in all publications are solely those of the individual author(s) and contributor(s) and not of MDPI and/or the editor(s). MDPI and/or the editor(s) disclaim responsibility for any injury to people or property resulting from any ideas, methods, instructions or products referred to in the content. |
© 2025 by the authors. Licensee MDPI, Basel, Switzerland. This article is an open access article distributed under the terms and conditions of the Creative Commons Attribution (CC BY) license (https://creativecommons.org/licenses/by/4.0/).




