Next Issue
Volume 15, March
Previous Issue
Volume 15, January
 
 

Axioms, Volume 15, Issue 2 (February 2026) – 74 articles

Cover Story (view full-size image): The objective of this paper is to rigorously define the Kadec–Klee property for modular spaces endowed with a sequential convergence structure, and to demonstrate that this property leads to normal structure in such spaces. Consequently, we establish that the Kadec–Klee property defined herein implies the corresponding fixed-point property for these spaces. These results are new in the modular space setting. Furthermore, given that the examined class of spaces encompasses Banach spaces, modular function spaces, and various other types of spaces, our theory offers a comprehensive, unified framework for exploring the interconnections between the Kadec–Klee property, normal structure, and the fixed-point property. View this paper
  • Issues are regarded as officially published after their release is announced to the table of contents alert mailing list.
  • You may sign up for e-mail alerts to receive table of contents of newly released issues.
  • PDF is the official format for papers published in both, html and pdf forms. To view the papers in pdf format, click on the "PDF Full-text" link, and use the free Adobe Reader to open them.
Order results
Result details
Section
Select all
Export citation of selected articles as:
13 pages, 1002 KB  
Article
Lie Symmetry and Various Exact Solutions for (3+1)-Dimensional B-Type Kadomtsev–Petviashvili Equation
by Ahmed A. Gaber, Dalal Alhwikem and Abdul-Majid Wazwaz
Axioms 2026, 15(2), 156; https://doi.org/10.3390/axioms15020156 - 22 Feb 2026
Viewed by 188
Abstract
The (3+1)-dimensional B-type Kadomtsev–Petviashvili (BKP) problem was examined in this paper using the developed Exp-function method (DEFM) and Lie symmetry analysis. The objective of this research is studying the BKP equation to get novel exact solutions. Symmetry analysis has been used to determine [...] Read more.
The (3+1)-dimensional B-type Kadomtsev–Petviashvili (BKP) problem was examined in this paper using the developed Exp-function method (DEFM) and Lie symmetry analysis. The objective of this research is studying the BKP equation to get novel exact solutions. Symmetry analysis has been used to determine similarity variables and vector fields. The governing equation was reduced to five variant ordinary differential equations (ODEs). The DEFM was employed for four of them to obtain several novel exact solutions that contain arbitrary constants. The most appropriate choice of values for these optional constants contributed to the emergence of solutions, such as double waves, multisolitons, kink waves, anti-kink waves, and solitary waves. The obtained exact solutions are presented in a 3D graph. The behavior of the solutions can be utilized to explore the application of the governing equation in fluid dynamics, plasma physics, nonlinear optics, and ocean physics. Full article
(This article belongs to the Special Issue Difference, Functional, and Related Equations, 2nd Edition)
Show Figures

Figure 1

15 pages, 332 KB  
Article
Testing Homogeneity of Odds Ratio for Stratified Bilateral Correlated Data
by Xi Shen, Xueqing Zhang and Chang-Xing Ma
Axioms 2026, 15(2), 155; https://doi.org/10.3390/axioms15020155 - 20 Feb 2026
Viewed by 195
Abstract
In clinical studies such as ophthalmologic or otolaryngologic research, bilateral correlated data frequently arise when outcomes are collected from paired organs or body parts. Since the measurements from such paired observations are usually highly correlated, appropriate data analysis requires accounting for the intra-class [...] Read more.
In clinical studies such as ophthalmologic or otolaryngologic research, bilateral correlated data frequently arise when outcomes are collected from paired organs or body parts. Since the measurements from such paired observations are usually highly correlated, appropriate data analysis requires accounting for the intra-class correlation. Methodological developments for analyzing bilateral data have been extensively studied over the past several decades, including both inferential procedures and computational strategies. In some analyses, the center effect or confounding effect could lead to imbalance among treatment arms, making it necessary to adjust for stratification/confounding factors in the data analysis. In this article, we develop three testing procedures for assessing the homogeneity of odds ratios in stratified bilateral correlated data under the assumption of a common correlation structure. Monte Carlo simulation studies are conducted to evaluate the performance of the proposed methods. The results indicate that the Wald-type test based on a log-linear hypothesis and the score test maintain robust type I error rates and achieve high power across a range of scenarios, and are therefore recommended for practical application. The proposed methodologies are further illustrated using two real data examples. Full article
(This article belongs to the Special Issue New Perspectives in Mathematical Statistics, 2nd Edition)
Show Figures

Figure 1

30 pages, 1138 KB  
Article
An Axiomatic Relational–Informational Framework for Emergent Geometry and Effective Spacetime
by Călin Gheorghe Buzea, Florin Nedeff, Diana Mirilă, Valentin Nedeff, Oana Rusu, Maricel Agop and Decebal Vasincu
Axioms 2026, 15(2), 154; https://doi.org/10.3390/axioms15020154 - 20 Feb 2026
Viewed by 273
Abstract
This work is axiomatic and structural in nature and is not intended as a phenomenological physical theory, but as a framework clarifying minimal informational primitives from which geometric and dynamical descriptions may emerge. We present a background-independent framework in which physical geometry, interaction-like [...] Read more.
This work is axiomatic and structural in nature and is not intended as a phenomenological physical theory, but as a framework clarifying minimal informational primitives from which geometric and dynamical descriptions may emerge. We present a background-independent framework in which physical geometry, interaction-like forces, and spacetime arise as effective descriptions of constrained relational information rather than as fundamental entities. The only primitive structure is a network of degrees of freedom linked by admissible informational relations, each subject to quantifiable constraints on accessibility or flow. The motivation is to identify whether a single minimal relational primitive can account jointly for the emergence of geometry, forces, and spacetime, without presupposing a manifold, fields, or fundamental interactions. The framework is formalized using weighted relational graphs in which constraint weights encode limitations on information flow between degrees of freedom. Effective geometry is defined operationally through minimal constraint cost along relational paths, yielding an emergent metric without assuming spatial embedding. Relational evolution is modeled via a minimal configuration-space dynamics defined by local rewrite moves, and a statistical description is introduced through an informational action that governs coarse-grained response rather than serving as a fundamental dynamical law. Curvature-like observables are defined using transport-based comparisons of local accessibility structure. Within this setting, metric structure emerges from constrained relational accessibility, while curvature-like behavior arises from heterogeneity in constraint structure. Effective forces appear as entropic or informational action gradients with respect to coarse-grained control parameters that modulate relational constraints, and are interpreted as emergent responses rather than primitive interactions. A finite worked example explicitly demonstrates the emergence of nontrivial distance, curvature proxies, and an effective force via geodesic switching under constraint variation, without assuming fundamental spacetime, fields, or particles. The results support an interpretation in which geometry, forces, and spacetime are representational features of constrained information flow rather than fundamental elements of physical law. The framework clarifies conceptual distinctions and points of compatibility with existing approaches to emergent spacetime, and it outlines qualitative expectations for regimes in which smooth geometric descriptions are expected to break down. The work delineates the scope and limits of geometric description without proposing a complete phenomenological theory. Full article
Show Figures

Figure 1

15 pages, 330 KB  
Article
The Second Immanantal Polynomial for the Signless Laplacian Matrix of a Graph
by Yafan Geng and Tingzeng Wu
Axioms 2026, 15(2), 153; https://doi.org/10.3390/axioms15020153 - 19 Feb 2026
Viewed by 177
Abstract
The second immanantal polynomial is one of the important directions in algebraic theory. Let M=[mij] be an n×n matrix. The second immanant of matrix M is defined as [...] Read more.
The second immanantal polynomial is one of the important directions in algebraic theory. Let M=[mij] be an n×n matrix. The second immanant of matrix M is defined as d2(M)=σSnχ(σ)i=1nmiσ(i), where χ is the irreducible character of the symmetric group Sn of degree n, corresponding to the partition (21,1n2). Let G be a graph with n vertices. Denote by Q(G) the signless Laplacian matrix of G. The second signless Laplacian immanantal polynomial of G is defined as d2(xIQ(G))=k=0n(1)kck(G)xnk, where ck(G) is the coefficient of this polynomial. This paper investigates fundamental properties of this polynomial. First, we give combinatorial expressions for the first few coefficients of the second signless Laplacian immanantal polynomial. Next, we prove that the polynomial has no zero or negative real roots for connected graphs. Furthermore, we show that there is an equivalence relation among three polynomials for regular graphs, which implies that if two regular graphs share the same characteristic polynomial, then they also share the same second signless Laplacian immanantal polynomial. Finally, we prove that paths and almost complete graphs are determined by their second signless Laplacian immanantal polynomials. Full article
Show Figures

Figure 1

18 pages, 336 KB  
Article
A Closed-Form Inverse Laplace Transform of Shifted Quasi-Rational Spectral Functions via Generalized Hypergeometric and Kampé de Fériet Functions
by Slobodanka Galovic, Aleksa Djordjevic and Katarina Lj. Djordjevic
Axioms 2026, 15(2), 152; https://doi.org/10.3390/axioms15020152 - 19 Feb 2026
Viewed by 313
Abstract
Closed-form analytic inverses allow explicit tracking of parameter effects, facilitate interpretation of experimental signals, and support solving inverse problems. Here, we derive a rigorous closed-form expression for the inverse Laplace transform of a class of shifted quasi-rational spectral functions with a square-root radical [...] Read more.
Closed-form analytic inverses allow explicit tracking of parameter effects, facilitate interpretation of experimental signals, and support solving inverse problems. Here, we derive a rigorous closed-form expression for the inverse Laplace transform of a class of shifted quasi-rational spectral functions with a square-root radical and a power-law decaying factor. These functions appear in coupled diffusion processes in physics and in the analysis of electromagnetic signal propagation through electrically cascaded networks, signal processing, and related areas. The transform is expressed as a finite sum of three generalized hypergeometric functions—two Kummer functions and one five-parameter Kampé de Fériet function—each multiplied by a monomial depending on the decay parameter. The validity of the result is confirmed by direct Laplace transformation, which recovers the original spectral function. Several known inverse transforms appear as limiting cases, illustrating the generality of the solution. Additionally, reduction formulas for a subclass of Kampé de Fériet functions demonstrate how the general solution encompasses previously known results and highlight the generality of the method. Full article
(This article belongs to the Section Mathematical Analysis)
24 pages, 391 KB  
Article
Reciprocal Convex Costs for Ratio Matching: Axiomatic Characterization
by Jonathan Washburn and Amir Rahnamai Barghi
Axioms 2026, 15(2), 151; https://doi.org/10.3390/axioms15020151 - 19 Feb 2026
Viewed by 209
Abstract
We study ratio-induced mismatch cost functions of the form c(s,o)=JιS(s)/ιO(o) built from positive scale maps ιS:SR>0 and [...] Read more.
We study ratio-induced mismatch cost functions of the form c(s,o)=JιS(s)/ιO(o) built from positive scale maps ιS:SR>0 and ιO:OR>0 and a penalty J:(0,)[0,). Assuming inversion symmetry, strict convexity, coercivity, normalization at 1, and a multiplicative d’Alembert identity, we show that f(u):=1+J(eu) is continuous and satisfies the additive d’Alembert equation; hence, by a classical classification theorem, there exists a>0 such that J(x)=cosh(alogx)1=12xa+xa1, x>0. We then analyze the associated argmin mapping over feasible scale sets: existence under explicit subspace-closedness assumptions, an explicit geometric-mean decision geometry for finite dictionaries with stability away from boundaries, exact compositionality for product models, and an optimal sequential mediation principle described by a geometric mean (or its log-space projection when infeasible). The paper is purely mathematical; any semantic interpretation is optional and external to theorems proved here. Full article
13 pages, 1056 KB  
Article
A New Index for Quantifying the Statistical Difference Between Two Probability Distributions
by Hening Huang
Axioms 2026, 15(2), 150; https://doi.org/10.3390/axioms15020150 - 18 Feb 2026
Viewed by 276
Abstract
In many scientific fields (e.g., statistics, data science, machine learning, and image processing), effectively quantifying the statistical difference between two probability distributions is an important task. Although a wide variety of measures have been proposed in the literature, some of them (such as [...] Read more.
In many scientific fields (e.g., statistics, data science, machine learning, and image processing), effectively quantifying the statistical difference between two probability distributions is an important task. Although a wide variety of measures have been proposed in the literature, some of them (such as the chi-square divergence and the Kullback–Leibler divergence) do not satisfy one or both of two key axioms: normalization and symmetry. This paper proposes a new index for quantifying the statistical difference between two probability distributions, called the distribution discrepancy index (DDI). The proposed DDI is based on the recently developed concepts of informity and cross-informity in informity theory. Its value ranges from 0 to 1, with values close to 1 indicating a large discrepancy and values close to 0 indicating minimal discrepancy. The DDI satisfies the two key axioms and is applicable to both discrete and continuous distributions. This paper also proposes the distribution similarity index (DSI) as a complement to the DDI. Three examples are presented to compare the DDI with three existing discrepancy measures (the Hellinger distance, total variation distance, and Jensen–Shannon divergence) and the DSI with two existing similarity measures (the Bhattacharyya coefficient and overlapping index). Full article
(This article belongs to the Special Issue Probability Theory and Stochastic Processes: Theory and Applications)
Show Figures

Figure 1

28 pages, 600 KB  
Article
Reliability Improvement of a Parallel–Series System via Duplication and Reduction Strategies Under the Akshaya Distribution
by Ahmed T. Ramadan, Ahmed R. El-Saeed, Norah D. Alshahrani and Ahlam H. Tolba
Axioms 2026, 15(2), 149; https://doi.org/10.3390/axioms15020149 - 18 Feb 2026
Viewed by 246
Abstract
Parallel–series systems are fundamental in many industrial and engineering applications, yet their reliability assessment and improvement remain challenging, particularly when components exhibit non-constant failure rates. This study addresses this challenge by modeling a hybrid parallel–series system whose components follow the Akshaya lifetime distribution, [...] Read more.
Parallel–series systems are fundamental in many industrial and engineering applications, yet their reliability assessment and improvement remain challenging, particularly when components exhibit non-constant failure rates. This study addresses this challenge by modeling a hybrid parallel–series system whose components follow the Akshaya lifetime distribution, a flexible model that can capture various hazard-rate shapes. For this system, we derive closed-form analytical expressions for key reliability indices, including the system reliability function, mean time to failure (MTTF), reliability equivalence factors (REFs), and δ-fractiles. To enhance system performance, four improvement strategies are formulated and analytically compared: failure-rate reduction, hot duplication, cold duplication with a perfect switch, and cold duplication with an imperfect switch. A comprehensive numerical case study validates the theoretical derivations and demonstrates the effectiveness of each strategy. The results show that cold duplication with a perfect switch yields the highest reliability gain, and the computed REFs provide a quantitative tool for balancing redundancy against component-level improvements. This work provides reliability engineers with a comprehensive analytical framework for the design and enhancement of complex parallel-series systems. Full article
Show Figures

Figure 1

14 pages, 268 KB  
Article
Some Properties of Relay Fusion Frames in Finite Dimensions
by Jianxia Zhang, Zuhua Guo, Guoqing Hong, Fugen Gao and Xinyan Li
Axioms 2026, 15(2), 148; https://doi.org/10.3390/axioms15020148 - 18 Feb 2026
Viewed by 214
Abstract
In this paper, we analyze the relationship between relay fusion frames and standard fusion frames in finite-dimensional real Hilbert spaces. We propose an optimal design method for tight relay fusion frames in the setting of orthogonal subspaces. Additionally, we prove the existence of [...] Read more.
In this paper, we analyze the relationship between relay fusion frames and standard fusion frames in finite-dimensional real Hilbert spaces. We propose an optimal design method for tight relay fusion frames in the setting of orthogonal subspaces. Additionally, we prove the existence of non-trivial relay operators and establish stability results for both subspaces and relay operators, showing that small perturbations preserve the relay fusion frame property with frame bounds converging to the original ones. We also present a sufficient condition for constructing relay fusion frames from scaled operators of existing fusion frames and show that invertible relay operators induce fusion frames. Full article
(This article belongs to the Section Mathematical Analysis)
15 pages, 561 KB  
Article
Parametric Inequalities for s-Convex Stochastic Processes via Caputo Fractional Derivatives
by Ymnah Alruwaily, Rabab Alzahrani, Fatimah Alshahrani, Badreddine Meftah and Raouf Fakhfakh
Axioms 2026, 15(2), 147; https://doi.org/10.3390/axioms15020147 - 17 Feb 2026
Viewed by 235
Abstract
This paper establishes a general parametric integral identity involving (n+1)-times differentiable stochastic processes, formulated entirely in terms of stochastic k-Caputo fractional derivatives. This identity serves as a unifying tool for deriving a broad class of parameter-dependent inequalities [...] Read more.
This paper establishes a general parametric integral identity involving (n+1)-times differentiable stochastic processes, formulated entirely in terms of stochastic k-Caputo fractional derivatives. This identity serves as a unifying tool for deriving a broad class of parameter-dependent inequalities for differentiable s-convex stochastic processes. Remarkably, by assigning specific values to the underlying parameter, we have ensured our results specialize to well-known numerical integration inequalities, including those of midpoint, trapezium, Simpson, and Bullen types, in the stochastic fractional context. The findings not only enrich the theory of stochastic fractional calculus but also provide a flexible analytical apparatus for uncertainty quantification in fractional dynamical systems. Full article
(This article belongs to the Special Issue Fractional Differential Equation and Its Applications, 2nd Edition)
Show Figures

Figure 1

20 pages, 306 KB  
Article
Intrinsic and Extrinsic Geometry of Pseudoparallel Submanifolds in Almost Kenmotsu (κ, μ, ν)-Manifolds
by Ibrahim Al-Dayel, Tuğba Mert and Mohd Danish Siddiqi
Axioms 2026, 15(2), 146; https://doi.org/10.3390/axioms15020146 - 16 Feb 2026
Viewed by 257
Abstract
In this paper, we undertake a detailed study of pseudoparallel submanifolds of almost Kenmotsu (κ,μ,ν)-spaces, with particular emphasis on invariant submanifolds. By employing the W0 and W1 curvature tensors, we analyze several classes of [...] Read more.
In this paper, we undertake a detailed study of pseudoparallel submanifolds of almost Kenmotsu (κ,μ,ν)-spaces, with particular emphasis on invariant submanifolds. By employing the W0 and W1 curvature tensors, we analyze several classes of pseudoparallel submanifolds, including Ricci-generalized pseudoparallel ones, and investigate how these curvature conditions influence the intrinsic and extrinsic geometry of the submanifolds. One of the main contributions of this work is the derivation of necessary and sufficient conditions under which invariant pseudoparallel submanifolds of almost Kenmotsu (κ,μ,ν)-spaces become totally geodesic. In particular, the use of the W0 and W1 curvature tensors provides a unified and effective framework for characterizing total geodesicity in this geometric setting. Furthermore, we obtain new and significant classification results by explicitly relating the total geodesicity of invariant submanifolds to the structural functions κ, μ and ν. These results not only generalize several known characterizations in the literature but also yield novel geometric insights into the structure of pseudoparallel submanifolds in almost Kenmotsu (κ,μ,ν)-spaces. We also provide an example to support our concept. Full article
(This article belongs to the Special Issue Trends in Differential Geometry and Algebraic Topology, 2nd Edition)
16 pages, 286 KB  
Article
Nonlinear Mixed Skew Lie-Type Derivations on ∗-Algebras
by Mohammad Shane Alam and Omaima Alshanquiti
Axioms 2026, 15(2), 145; https://doi.org/10.3390/axioms15020145 - 16 Feb 2026
Viewed by 169
Abstract
Consider A as a unital ∗-algebra. Given elements A,BA, the operations AB=AB+BA* and [A,B]*=ABBA* represent the skew [...] Read more.
Consider A as a unital ∗-algebra. Given elements A,BA, the operations AB=AB+BA* and [A,B]*=ABBA* represent the skew Jordan product and the skew Lie product, correspondingly. Within this study, we demonstrate that a nonlinear mapping Φ:AA adhering to Φ[A1A2An1,An]*=j=1n[A1A2Aj1Φ(Aj)Aj+1An1,An]* for every A1,A2,,AnA with n3, then Φ is an additive ∗-derivation. As an application of our main results, we establish characterizations of prime ∗-algebras, standard operator algebras, von Neumann algebras without central summands of type I1, and factor von Neumann algebras. Full article
(This article belongs to the Section Algebra and Number Theory)
23 pages, 883 KB  
Article
Wind-Driven Carrying Capacity Shrinking Reshapes Species Competition: A Modified Lotka–Volterra Model with Wind-Sensitivity-Dependent Thresholds
by Qin Yue and Fengde Chen
Axioms 2026, 15(2), 144; https://doi.org/10.3390/axioms15020144 - 15 Feb 2026
Viewed by 287
Abstract
Wind represents a pervasive yet mechanistically distinct environmental factor that reshapes species interactions primarily through habitat compression—reducing effective habitat area via behavioral avoidance, rather than altering resource availability as seen in temperatureor rainfall-driven models. This study introduces a a novel wind-modified Lotka–Volterra competition [...] Read more.
Wind represents a pervasive yet mechanistically distinct environmental factor that reshapes species interactions primarily through habitat compression—reducing effective habitat area via behavioral avoidance, rather than altering resource availability as seen in temperatureor rainfall-driven models. This study introduces a a novel wind-modified Lotka–Volterra competition model that advances existing disturbance-dependent frameworks through two key innovations: (1) a wind-speed-dependent carrying capacity, formally expressed as the initial carrying capacity divided by a linear function of wind speed and species-specific wind sensitivity, which explicitly quantifies wind-induced habitat contraction as a nonlinear function of wind exposure; and (2) a species-specific wind sensitivity coefficient that can be experimentally calibrated. Through a rigorous stability analysis and numerical simulations, we demonstrate how wind speed modulates competitive outcomes by altering equilibrium densities and stability. Our results reveal: (a) wind can reverse competitive dominance, disproportionately excluding species with higher wind sensitivity coefficients; (b) critical wind speed thresholds exist, beyond which populations collapse due to mechanisms akin to Allee effects and demographic stochasticity; and (c) wind nonlinearly regulates coexistence, with moderate speeds sometimes stabilizing it and extreme speeds driving effective extinction. This framework provides a theoretical foundation for setting conservation thresholds and assessing the ecological impacts of wind energy projects. Full article
(This article belongs to the Special Issue Advances in Differential Equations and Its Applications)
Show Figures

Figure A1

25 pages, 1006 KB  
Article
Dynamics of Powdery Mildew Transmission in Cashew Plants Under Lévy Noise: A Nonlinear Stochastic Model
by Albert Kouchéré Guidzavaï, Hamadjam Abboubakar, Joseph Mbang and Rashid Jan
Axioms 2026, 15(2), 143; https://doi.org/10.3390/axioms15020143 - 15 Feb 2026
Viewed by 310
Abstract
Powdery Mildew is a global plant disease caused by fungal species, causing powdery growth on various parts of plants. This study aims to develop, evaluate and simulate the transmission dynamics of Powdery Mildew in cashew plants using a stochastic differential equation with Lévy [...] Read more.
Powdery Mildew is a global plant disease caused by fungal species, causing powdery growth on various parts of plants. This study aims to develop, evaluate and simulate the transmission dynamics of Powdery Mildew in cashew plants using a stochastic differential equation with Lévy noise. After providing some preliminary definitions of stochastic differential equations, we first consider the model without noise. We prove positivity, compute the basic reproduction number, R0, the PMD-free equilibrium, and the existence of a unique endemic equilibrium point whenever R0>1. After that, we formulate the stochastic model under Lévy noise. For this model, we also prove the positivity of the solutions and show that it is possible to extend the disease when Ss<1. We also found the condition that ensures the persistence of the disease if S0s>1. To simulate the model, we build a stochastic model numerical scheme and do a number of numerical simulations to support the theoretical findings we have gotten. Full article
(This article belongs to the Section Mathematical Analysis)
Show Figures

Figure 1

13 pages, 257 KB  
Article
On sM-Prime Ideals in Commutative Rings
by Gülşen Ulucak, Violeta Leoreanu-Fotea, Seçil Çeken Güneş and Ünsal Tekir
Axioms 2026, 15(2), 142; https://doi.org/10.3390/axioms15020142 - 15 Feb 2026
Viewed by 327
Abstract
All rings considered are commutative with identity, and all modules are assumed to be unital. In this paper, we study R-modules in which every quasi-primary submodule is also primary; we refer to such modules as satisfying condition (*). We present several structural [...] Read more.
All rings considered are commutative with identity, and all modules are assumed to be unital. In this paper, we study R-modules in which every quasi-primary submodule is also primary; we refer to such modules as satisfying condition (*). We present several structural properties of these modules and investigate when the direct sum of two modules M1 and M2 inherits condition (*). In addition, we focus on prime ideals P of a ring R with the property that any P-quasi-primary submodule of an R-module M is automatically P-primary. Prime ideals exhibiting this behaviour are introduced as weak sM-prime ideals relative to M. Our results provide a framework for understanding the interaction between the quasi-primary structure of modules and the prime spectrum of the underlying ring. Full article
(This article belongs to the Special Issue Advances in Classical and Applied Mathematics, 2nd Edition)
20 pages, 317 KB  
Article
The Moore–Penrose Inverse and Product Decomposition of Idempotent Operators on Hilbert C*-Modules
by Wei Luo
Axioms 2026, 15(2), 141; https://doi.org/10.3390/axioms15020141 - 14 Feb 2026
Viewed by 274
Abstract
We study the Moore–Penrose inverse of idempotent operators on Hilbert C*-modules. First, we extend the computation of the Moore–Penrose inverse of an idempotent operator and its difference from the range projection to this setting. This leads to an explicit formula for [...] Read more.
We study the Moore–Penrose inverse of idempotent operators on Hilbert C*-modules. First, we extend the computation of the Moore–Penrose inverse of an idempotent operator and its difference from the range projection to this setting. This leads to an explicit formula for the Moore–Penrose inverse of the sum of an idempotent and its adjoint. Furthermore, we establish a decomposition of an idempotent operator into a product of two commuting idempotents and clarify the relationship between their Moore–Penrose inverses and that of the original operator. We also analyze spectral properties and operator norms, obtaining sharp norm bounds. Full article
(This article belongs to the Section Mathematical Analysis)
21 pages, 903 KB  
Article
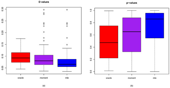
A Discrete Analogue of the Exponentiated Generalized Weibull-G Family: A New Discrete Distribution with Different Methods of Estimation and Application
by Dawlah Alsulami
Axioms 2026, 15(2), 140; https://doi.org/10.3390/axioms15020140 - 14 Feb 2026
Viewed by 298
Abstract
Statistical distributions play a crucial role in analyzing real data with varying behavior. In this study, the exponentiated generalized Weibull-G family is discretized using the survival discretization method. Furthermore, a three-parameter discrete distribution, called the exponentiated generalized Weibull–Rayleigh distribution, is generated from this [...] Read more.
Statistical distributions play a crucial role in analyzing real data with varying behavior. In this study, the exponentiated generalized Weibull-G family is discretized using the survival discretization method. Furthermore, a three-parameter discrete distribution, called the exponentiated generalized Weibull–Rayleigh distribution, is generated from this discretized family. This distribution is flexible in modeling various data types, as evidenced by the distinct structures of its probability mass function and hazard rate function. Some statistical properties of both the family and the proposed distribution are discussed. Three estimation approaches—the maximum likelihood, the minimum chi-square, and the method of moments—are used to estimate the distribution’s parameters and are evaluated across three simulation cases. Moreover, the effectiveness of the proposed distribution is evaluated using four datasets from medicine and education. Overall, the results demonstrated the superiority of the proposed distribution fitting the examined data relative to some existing discrete models. Full article
(This article belongs to the Special Issue New Perspectives in Mathematical Statistics, 2nd Edition)
Show Figures

Figure 1

18 pages, 305 KB  
Article
Colour Algebras over Rings
by Susanne Pumplün
Axioms 2026, 15(2), 139; https://doi.org/10.3390/axioms15020139 - 14 Feb 2026
Viewed by 253
Abstract
Colour algebras are noncommutative Jordan algebras and closely related to octonion algebras. They initially emerged in physics since the multiplication of a colour algebra over the real or complex numbers describes the colour symmetry of the Gell–Mann quark model. Over fields of characteristic [...] Read more.
Colour algebras are noncommutative Jordan algebras and closely related to octonion algebras. They initially emerged in physics since the multiplication of a colour algebra over the real or complex numbers describes the colour symmetry of the Gell–Mann quark model. Over fields of characteristic not equal to two, their structure is now well-known. We initiate the study of colour algebras over a unital commutative base ring R where two is an invertible element, and show when colour algebras can be constructed canonically by employing nondegenerate ternary hermitian forms with trivial determinant. We investigate their structure, their automorphism group and their derivations. We show that there is again a close connection between the colour algebras obtained from hermitian forms and certain types of octonion algebras. Full article
(This article belongs to the Special Issue Advances in Classical and Applied Mathematics, 2nd Edition)
16 pages, 276 KB  
Article
Nonlinear Mixed bi-Skew Jordan-Type and Skew Jordan Higher Derivations on ∗-Algebras
by Dandan Ren, Jing Zhang, Xinfeng Liang and Yujiao Sun
Axioms 2026, 15(2), 138; https://doi.org/10.3390/axioms15020138 - 13 Feb 2026
Viewed by 151
Abstract
Let A be a unital ∗-algebra over the complex field C, and let Ψ={ψm}mN be a nonlinear mixed bi-skew Jordan-type and skew Jordan higher derivation satisfies the relation [...] Read more.
Let A be a unital ∗-algebra over the complex field C, and let Ψ={ψm}mN be a nonlinear mixed bi-skew Jordan-type and skew Jordan higher derivation satisfies the relation ψm(L1L2Ln1Ln)=r1++rn=mψr1(L1)ψrn1(Ln1)ψrn(Ln), where LN=LN+NL and LN=LN+NL for all L,N,LiA with i{1,2,,n}. We demonstrate that every such higher derivation Ψ={ψm}mN is an additive higher ∗-derivation. As an application, we use this result to characterize the structure of nonlinear mixed bi-skew Jordan-type and skew Jordan higher derivations on a class of typical unital ∗-algebras, including standard operator algebras and von Neumann factors. This result also generalizes several existing results, in particular those concerning nonlinear mixed bi-skew Jordan-type and skew Jordan derivations on unital ∗-algebras. Full article
11 pages, 271 KB  
Article
Recurrence of Composition Operators on Discrete Banach Spaces
by Li Zhang, Mingchao Liu and Liang Zhang
Axioms 2026, 15(2), 137; https://doi.org/10.3390/axioms15020137 - 13 Feb 2026
Viewed by 192
Abstract
Let (T,d) be an unbounded and locally finite metric space that contains a distinguished element o. Let L(T) denote the discrete Banach space and L0(T) its subspace of functions vanishing [...] Read more.
Let (T,d) be an unbounded and locally finite metric space that contains a distinguished element o. Let L(T) denote the discrete Banach space and L0(T) its subspace of functions vanishing at infinity. First, we establish that the recurrence of a composition operator on the L0(T) space is equivalent to its rigidity. We then provide an equivalent characterization for the uniformly rigid and F-recurrence of Cφ. For the L(T) space, the recurrence of the operator is equivalent to the periodicity of the function φ. Second, we explore the concept of disjoint topological recurrence associated with multiple composition operators. Full article
Show Figures

Figure 1

20 pages, 319 KB  
Article
Research on the Existence and Uniqueness of Solutions to Fractional Diffusion Equations with Three-Parameter Damping Terms
by Zhi-Chao Lu, Shi-You Lin and Ting-Ting Hu
Axioms 2026, 15(2), 136; https://doi.org/10.3390/axioms15020136 - 13 Feb 2026
Viewed by 140
Abstract
This paper investigates a fractional diffusion equation incorporating a three-parameter damping. By employing a generalized Mittag–Leffler function alongside the associated Riemann–Liouville resolvent family, we establish the well-posedness of strong solutions. This model extends the classical two-parameter undamped case, thereby ensuring consistency with the [...] Read more.
This paper investigates a fractional diffusion equation incorporating a three-parameter damping. By employing a generalized Mittag–Leffler function alongside the associated Riemann–Liouville resolvent family, we establish the well-posedness of strong solutions. This model extends the classical two-parameter undamped case, thereby ensuring consistency with the existing theoretical framework. Full article
11 pages, 264 KB  
Article
Additive Effects of Small Permanent Charges on Ionic Flow Using Poisson–Nernst–Planck Systems
by Jia Guo, Zhantao Li, Jie Song and Mingji Zhang
Axioms 2026, 15(2), 135; https://doi.org/10.3390/axioms15020135 - 13 Feb 2026
Viewed by 159
Abstract
We examine the effects from small, spatially localized permanent charges on ionic transport in narrow membrane channels. Our analysis is based on a one-dimensional steady-state Poisson–Nernst–Planck (PNP) model involving two oppositely charged ion species with constant diffusion coefficients under electroneutral boundary conditions. In [...] Read more.
We examine the effects from small, spatially localized permanent charges on ionic transport in narrow membrane channels. Our analysis is based on a one-dimensional steady-state Poisson–Nernst–Planck (PNP) model involving two oppositely charged ion species with constant diffusion coefficients under electroneutral boundary conditions. In the framework of geometric singular perturbation theory, the steady PNP system is reformulated as a fast–slow dynamical system amenable to boundary-layer analysis. In the limit of vanishing permanent charge, the solution exhibits a singular structure with sharp boundary-layer segments and smooth bulk segments across regions of piecewise constant charge. Assuming the permanent charge strength Q is small, we carry out a regular perturbation expansion about Q=0 and derive explicit first-order corrections to each ion’s flux. Closed-form expressions are obtained for both the leading-order (zero-charge) fluxes and the O(Q) flux corrections, revealing how even a small fixed charge can modulate the magnitude of individual ionic fluxes as a function of the applied transmembrane voltage and boundary concentration asymmetry. These results elucidate how permanent charge enhances or inhibits specific ionic flows, thereby influencing channel selectivity. Overall, our analysis provides clear asymptotic formulas and highlights the broader relevance of this perturbative approach to electro-diffusive transport modeling in biophysical systems. Full article
27 pages, 740 KB  
Article
Robust and Non-Parametric Regression Estimators for Predictive Mean Estimation in Stratified Sampling
by Rashid Mahmood, Huda M. Alshanbari, Nasir Ali and Muhammad Hanif
Axioms 2026, 15(2), 134; https://doi.org/10.3390/axioms15020134 - 12 Feb 2026
Viewed by 238
Abstract
In modern survey sampling, particularly when using stratified random sampling (StRS), the existence of outliers and model mis-specifications is a daunting challenge to the conventional parametric and nonparametric methods of estimating parameters. This research presents a new type of predictive estimator that is [...] Read more.
In modern survey sampling, particularly when using stratified random sampling (StRS), the existence of outliers and model mis-specifications is a daunting challenge to the conventional parametric and nonparametric methods of estimating parameters. This research presents a new type of predictive estimator that is synergistic to both robust regression and nonparametric local polynomial kernel regression. It aims to offer more resistant and efficient estimators of the average parameter in the areas where supplementary information is known, but irregularity in the data is usual. The proposed estimators use dual calibration methods based on both auxiliary variable means and coefficients of variation, which improves efficiency. This framework enhances predictive performance by integrating the adaptability of kernel-based smoothing with the outlier resistance of robust regression. The accuracy of the suggested estimators is measured by using large scales of simulation experiments on artificial populations with structural heterogeneity and outlier contamination. An empirical comparison, based on percentage relative efficiency (PRE), indicates that the new estimators are superior to classical methods based on the use of a kernel regression in most bandwidth selection strategies. In addition to bringing methodological innovation as it connects distribution theory, regression models, and robust estimation strategies, this work also offers the usefulness of survey practitioners who work with complicated and imperfect real-life data of fisheries and radiations. Full article
(This article belongs to the Special Issue Probability, Statistics and Estimations, 2nd Edition)
Show Figures

Figure 1

19 pages, 360 KB  
Article
Some Reverse Inequalities for Scalar Birkhoff Weak Integrable Functions
by Anca Croitoru, Alina Iosif, Anna Rita Sambucini and Luca Zampogni
Axioms 2026, 15(2), 133; https://doi.org/10.3390/axioms15020133 - 12 Feb 2026
Viewed by 239
Abstract
The Minkowski and Hölder inequalities play an important role in many areas of pure and applied mathematics, such as Convex Analysis, Probabilities, Control Theory, Fixed Point theorems, and Mathematical Economics. Also, non-additive measures, non-additive integrals and set-valued integrals are useful tools in several [...] Read more.
The Minkowski and Hölder inequalities play an important role in many areas of pure and applied mathematics, such as Convex Analysis, Probabilities, Control Theory, Fixed Point theorems, and Mathematical Economics. Also, non-additive measures, non-additive integrals and set-valued integrals are useful tools in several areas of theoretical and applied mathematics. In this paper we present and prove some Hölder and Minkowski inequality (or reverse inequality) types obtained for Birkhoff weak integrable functions with respect to a non-additive measure. Then, we apply these results to the interval-valued case. Full article
(This article belongs to the Special Issue Measure Theory and Related Topics)
17 pages, 771 KB  
Article
Robust Quantum Metrology via Auxiliary Qubits and Detuning in Lorentzian Environments
by Kamal Berrada
Axioms 2026, 15(2), 132; https://doi.org/10.3390/axioms15020132 - 12 Feb 2026
Viewed by 259
Abstract
We present a useful method to enhance parameter estimation precision (PEP) in quantum systems by mitigating the detrimental effects of decoherence and environmental noise. We consider a theoretical model featuring a single qubit coupled to a zero-temperature bosonic reservoir with a Lorentzian spectral [...] Read more.
We present a useful method to enhance parameter estimation precision (PEP) in quantum systems by mitigating the detrimental effects of decoherence and environmental noise. We consider a theoretical model featuring a single qubit coupled to a zero-temperature bosonic reservoir with a Lorentzian spectral density, augmented by non-interacting auxiliary qubits. Our analysis spans both Markovian and non-Markovian dynamical regimes, demonstrating that auxiliary qubits effectively preserve PEP by stabilizing quantum Fisher information (QFI) and local quantum uncertainty (LQU), key metrics for precise PEP and quantum correlation. Additionally, detuning between the qubit and reservoir frequencies serves as a tunable parameter to further reduce decoherence. Employing the Kraus operator formalism, we reveal how these strategies create a decoherence-free subspace, offering a passive and scalable approach to protect quantum measurements. The results highlight significant potential for improving quantum metrology and information processing technologies in noisy environments, providing practical insights for advancing quantum system performance. Full article
(This article belongs to the Section Mathematical Physics)
Show Figures

Figure 1

27 pages, 380 KB  
Article
Boundedness and Compactness for the Iterated Commutators of Bilinear Fractional Maximal Operators on Weighted Morrey Spaces
by Kangmin Zhu, Zhiyu Lin, Xiangxing Tao and Chunmei Zhang
Axioms 2026, 15(2), 131; https://doi.org/10.3390/axioms15020131 - 11 Feb 2026
Viewed by 209
Abstract
Let Mα be the bilinear fractional maximal operator. In this paper, we prove that the commutators Mα,bi in the i-th entry (i=1,2) and the bilinear iterated commutators [...] Read more.
Let Mα be the bilinear fractional maximal operator. In this paper, we prove that the commutators Mα,bi in the i-th entry (i=1,2) and the bilinear iterated commutators Mα,b of Mα are bounded operators from product weighted Morrey spaces Lp1,κp1q1w1p1,w1q1×Lp2,κp2q2w2p2,w2q2 to weighted Morrey spaces Lq,κvwq, provided that bBMO(Rn) and b=(b1,b2)BMO(Rn)×BMO(Rn). Furthermore, by using the techniques of function decompositions and the Fréchet–Kolmogorov theorem on weighted Morrey spaces, the compactness of Mα,bi(i=1,2) and Mα,b are also established whenever bCMO(Rn) and b=(b1,b2)CMO(Rn)×CMO(Rn), where CMO(Rn) denotes the closure of Cc(Rn) in the BMO(Rn) topology. Full article
(This article belongs to the Special Issue Advances in Harmonic Analysis)
16 pages, 703 KB  
Article
Bounds for the Second Hankel Determinant and Its Inverse in Specific Function Classes
by Trailokya Panigrahi, Teodor Bulboacă and Shiba Prasad Dhal
Axioms 2026, 15(2), 130; https://doi.org/10.3390/axioms15020130 - 11 Feb 2026
Viewed by 213
Abstract
This paper presents a newly defined subclass of analytic functions and explores several significant properties within the class, which use for their definitions the q-analogues of the derivative and the subordinations. Thus, we tried to connect different notions of the q-calculus [...] Read more.
This paper presents a newly defined subclass of analytic functions and explores several significant properties within the class, which use for their definitions the q-analogues of the derivative and the subordinations. Thus, we tried to connect different notions of the q-calculus with those of the Geometric Function Theory of one variable function. We identify the bounds of the initial coefficients and found upper bounds of the Fekete–Szegő functional for these classes. We investigate the relationship between the coefficients of an univalent function and those of its inverse by examining the difference between their second Hankel determinants. Furthermore, we analyze the behavior of the quantity module of the difference between the second Hankel determinant of a function and the same determinant for its inverse. To improve the obtained results by finding sharp estimations remains an interesting open question. Full article
(This article belongs to the Special Issue Special Functions and Related Topics, 2nd Edition)
Show Figures

Figure 1

16 pages, 280 KB  
Article
Perfect Fluid Spacetimes Admitting Almost Riemann Solitons
by Mehdi Jafari and Shahroud Azami
Axioms 2026, 15(2), 129; https://doi.org/10.3390/axioms15020129 - 11 Feb 2026
Viewed by 166
Abstract
In this investigation, we examine the geometric character of almost Riemann solitons and gradient almost Riemann solitons in the context of perfect fluid solutions of the Einstein equations that admit a torse-forming vector field ζ. We first examine the conditions on the [...] Read more.
In this investigation, we examine the geometric character of almost Riemann solitons and gradient almost Riemann solitons in the context of perfect fluid solutions of the Einstein equations that admit a torse-forming vector field ζ. We first examine the conditions on the scalar curvature, which are necessary for the existence of an almost Riemann soliton or a gradient almost Riemann soliton in such solutions. We then examine the case of several physically reasonable types of perfect fluids, such as dark fluids, dust-filled universes, and the radiation-dominated epoch. We also show that any spacetime bearing an almost Riemann soliton with a conformal potential vector field must necessarily have an Einstein geometry. In addition, in the case of a perfect fluid spacetime with a torse-forming vector field, given the fulfillment of the almost Riemann soliton compatibility equation and Q·P=0, the scalar curvature of the spacetime must be constant. Finally, a rigidity theorem states that any parallel symmetric (0,2)-tensor defined on the spacetime must be a constant multiple of the metric tensor. Full article
(This article belongs to the Section Geometry and Topology)
15 pages, 6507 KB  
Article
A Genotype-Structured PDE Model of Vaccine-Induced Control of Variant Emergence
by Anass Bouchnita and Behzad Djafari-Rouhani
Axioms 2026, 15(2), 128; https://doi.org/10.3390/axioms15020128 - 11 Feb 2026
Viewed by 232
Abstract
Variant emergence continues to pose a threat to public health, despite the widespread use of vaccination. To quantify how vaccine strain compositions shape evolutionary and epidemiological outcomes, we extend a previous genotype-structured transmission model with vaccination and study the impact of different vaccination [...] Read more.
Variant emergence continues to pose a threat to public health, despite the widespread use of vaccination. To quantify how vaccine strain compositions shape evolutionary and epidemiological outcomes, we extend a previous genotype-structured transmission model with vaccination and study the impact of different vaccination formulations on variant emergence. It consists of a set of partial differential equations coupled with an integro-differential one. We begin by showing that the model reproduces variant emergence followed by a period of co-circulation in the absence of vaccination. Then, we introduce vaccination and show important trade-offs shaped by the breadth and cross-protection of vaccine-induced immunity. In our simulations, narrow-spectrum vaccines substantially reduce the immediate infection burden but inadvertently promote the emergence of non-targeted variants. After that, we study the effects of more complex shapes such as triangular and M-shaped configurations. We show that M-triangular distributions outperform triangular ones by limiting secondary variant expansion for vaccines with narrow cross-protection. In contrast, triangular compositions are more protective when considering broader cross-protection. We also show that targeting the genetic area between co-circulating variants is more beneficial than focusing on specific variants when using vaccines with a broad cross-protection. Together, these results highlight how vaccine breadth and antigenic targeting influence both epidemic size and the trajectory of variant emergence, offering quantitative guidance for monovalent and multivalent vaccine design. Full article
Show Figures

Figure 1

65 pages, 1161 KB  
Article
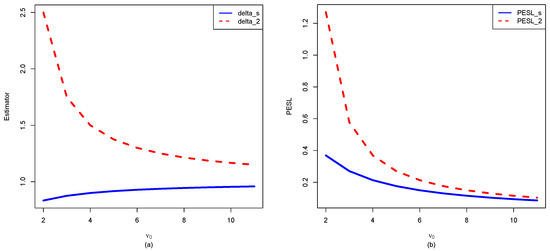
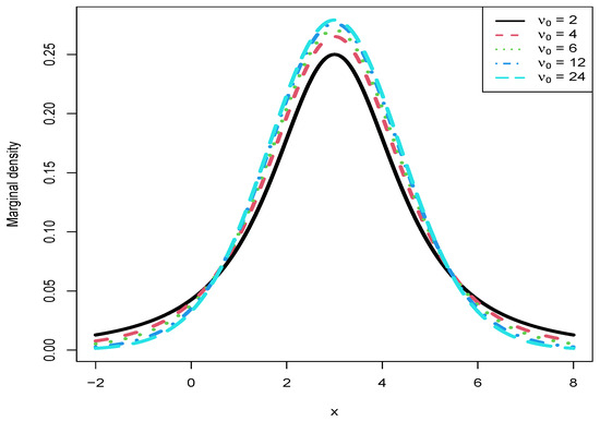
The Empirical Bayes Estimators of the Variance Parameter of the Normal Distribution with a Normal-Inverse-Gamma Prior Under Stein’s Loss Function
by Ying-Ying Zhang
Axioms 2026, 15(2), 127; https://doi.org/10.3390/axioms15020127 - 10 Feb 2026
Viewed by 199
Abstract
For the hierarchical normal and normal-inverse-gamma model, we derive the Bayesian estimator of the variance parameter in the normal distribution under Stein’s loss function—a penalty function that treats gross overestimation and underestimation equally—and compute the associated Posterior Expected Stein’s Loss (PESL). Additionally, we [...] Read more.
For the hierarchical normal and normal-inverse-gamma model, we derive the Bayesian estimator of the variance parameter in the normal distribution under Stein’s loss function—a penalty function that treats gross overestimation and underestimation equally—and compute the associated Posterior Expected Stein’s Loss (PESL). Additionally, we determine the Bayesian estimator of the same variance parameter under the squared error loss function, along with its corresponding PESL. We further develop empirical Bayes estimators for the variance parameter using a conjugate normal-inverse-gamma prior, employing both the method of moments and Maximum Likelihood Estimation (MLE). Theoretical properties, including posterior and marginal distributions, two inequalities that relate two Bayes estimators and their corresponding PESLs, and consistencies of hyperparameter estimators and empirical Bayes estimators, are established. The simulation results demonstrate that MLEs outperform moment estimators in estimating hyperparameters, particularly with respect to consistency and model fit. Finally, we apply our methodology to real-world data on poverty levels—specifically, the percentage of individuals living below the poverty line—to validate and illustrate our theoretical findings. Full article
(This article belongs to the Section Mathematical Analysis)
Show Figures

Figure 1

Previous Issue
Next Issue
Back to TopTop