Reliability Improvement of a Parallel–Series System via Duplication and Reduction Strategies Under the Akshaya Distribution
Abstract
1. Introduction
1.1. Classical Reliability Modeling and Enhancement Techniques
1.2. Reliability Equivalence Analysis and System Comparisons
1.3. Complex Systems and Recent Developments
1.4. Motivation for the Akshaya Distribution
1.5. Research Gap and Contributions
1.6. Methodological Framework
- 1.
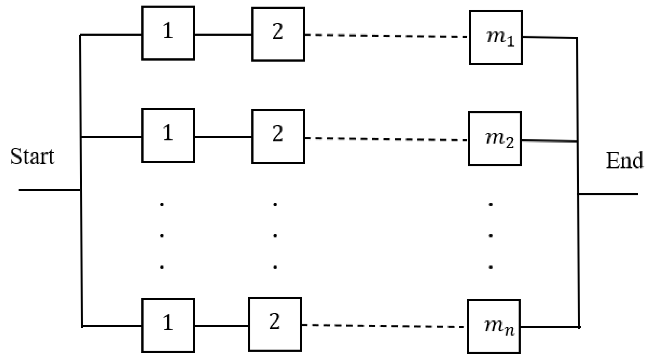
- System Modeling: A hybrid parallel-series system (Figure 1) is defined, where each component’s lifetime follows the Akshaya distribution with potentially distinct parameters.
- 2.
- Baseline Analysis: Closed-form expressions for the system’s reliability and mean time to failure (MTTF) are derived for the original, unimproved configuration (Section 3).
- 3.
- Improvement Strategies: Four distinct strategies for enhancing system performance are formulated—(i) hot duplication, (ii) cold duplication with a perfect switch, (iii) cold duplication with an imperfect switch, and (iv) failure-rate reduction (Section 4).
- 4.
- Enhanced System Analysis: For each strategy, the reliability function and MTTF for the improved system are derived, accounting for the selected subset of enhanced components.
- 5.
- Comparative Metrics: To enable direct comparison between strategies, two key metrics are derived—(a) Reliability Equivalence Factors (REFs), which quantify the trade-off between reduction and duplication methods (Section 5), and (b) -fractiles, which provide a time-based measure of reliability performance (Section 6).
- 6.
- Numerical Illustration & Validation: A specific numerical example is analyzed to demonstrate the application of all derived formulas, compare the effectiveness of each strategy, and interpret the REFs and -fractiles (Section 7).
2. Fundamental Functions of Akshaya Lifetime Distribution
3. MTTF and Reliability for the Primary System
4. Methods of Performance Enhancement
4.1. Enhancement Strategies
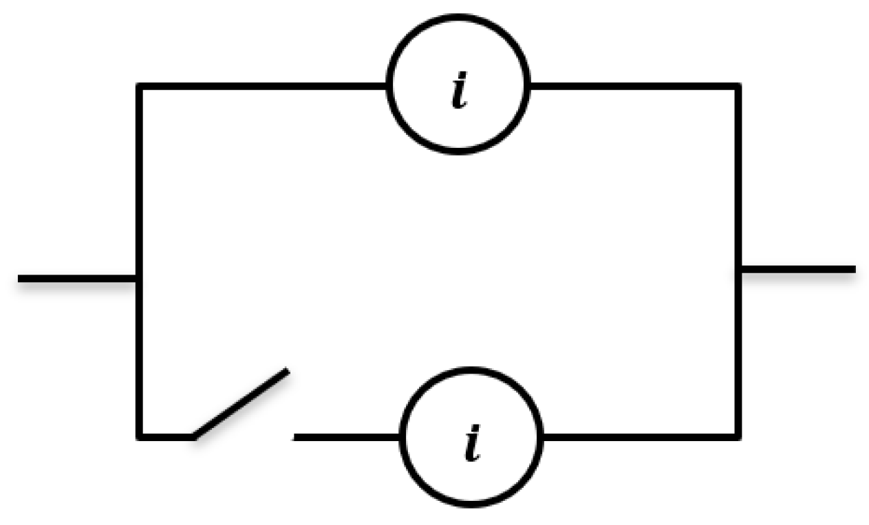
4.1.1. Hot Enhancement Strategy
4.1.2. Cold Enhancement with Imperfect Switch Strategy
4.1.3. Cold Enhancement Strategy
4.2. Reduction Enhancement Strategy
- The mean time to failure (MTTF) is then determined as
5. Reliability Equivalence Factors
6. -Fractiles
7. Numerical Analysis
7.1. Case Study: Reliability Enhancement of a Safety Monitoring Module
7.1.1. Component Reliability Modeling
- Component 1 (Subsystem 1): High-reliability sensor with a gradually increasing hazard rate, .
- Component 2 (Subsystem 2): Standard sensor with moderate degradation behavior, .
- Component 3 (Subsystem 2): Sensor from a distinct production batch exhibiting higher early-life failure tendency, .
- For cold standby strategies with imperfect switching, the switch lifetime follows an Akshaya distribution with parameter .
7.1.2. Baseline Performance and Improvement Strategies
7.2. Reliability Equivalence Factor (REF) Analysis
- 1.
- Cold duplication consistently dominates hot duplication, requiring smaller failure-rate reductions to achieve equivalent performance;
- 2.
- As increases, REF values decrease sharply, indicating diminishing feasibility of component-only improvement at high reliability targets;
- 3.
- The frequent occurrence of “NE” demonstrates scenarios where redundancy yields reliability gains unattainable through any admissible failure-rate reduction.
7.3. Sensitivity Analysis
- Engineering Implications
- The ranking of MTTF values for all configurations is
- Improvements are consistently higher when duplication is applied to a larger set of components (e.g., outperforms , , , and ).
- The -fractile results demonstrate that employing cold duplication with a perfect switching mechanism yields the greatest improvement in system reliability.
- Among the evaluated enhancement strategies, cold duplication proves to be the most effective, followed by cold duplication with an imperfect switch. Although hot duplication is comparatively less impactful, it still delivers noticeable reliability gains over the baseline system.
| 0.1 | 16.9540 | 17.0594 | 19.6493 | 19.6811 | 21.6082 | 21.6217 |
| 0.2 | 13.7314 | 13.9335 | 16.4524 | 16.5179 | 18.3032 | 18.3336 |
| 0.3 | 11.6630 | 11.9586 | 14.3570 | 14.4609 | 16.1130 | 16.1650 |
| 0.4 | 10.0644 | 10.4503 | 12.7025 | 12.8498 | 14.3688 | 14.4477 |
| 0.5 | 8.7066 | 9.1801 | 11.2663 | 11.4629 | 12.8443 | 12.9563 |
| 0.6 | 7.4741 | 8.0336 | 9.9334 | 10.1866 | 11.4218 | 11.5748 |
| 0.7 | 6.2861 | 6.9309 | 8.6171 | 8.9367 | 10.0120 | 10.2162 |
| 0.8 | 5.0553 | 5.7856 | 7.2133 | 7.6151 | 8.5065 | 8.7775 |
| 0.9 | 3.6106 | 4.4247 | 5.4940 | 6.0090 | 6.6666 | 7.0335 |
| 0.1 | 16.9540 | 18.0763 | 25.0062 | 25.1122 | 31.8593 | 31.8681 |
| 0.2 | 13.7314 | 15.1478 | 20.9243 | 21.1527 | 27.1342 | 27.1633 |
| 0.3 | 11.6630 | 13.2563 | 18.1897 | 18.5560 | 23.9327 | 23.9962 |
| 0.4 | 10.0644 | 11.7736 | 15.9964 | 16.5131 | 21.3373 | 21.4533 |
| 0.5 | 8.7066 | 10.4908 | 14.0715 | 14.7486 | 19.0330 | 19.2240 |
| 0.6 | 7.4741 | 9.3013 | 12.2738 | 13.1192 | 16.8522 | 17.1468 |
| 0.7 | 6.2861 | 8.1257 | 10.4978 | 11.5175 | 14.6648 | 15.0988 |
| 0.8 | 5.0553 | 6.8701 | 8.6189 | 9.8158 | 12.3111 | 12.9310 |
| 0.9 | 3.6106 | 5.3312 | 6.3692 | 7.7365 | 9.4438 | 10.3130 |
| 0.1 | 16.9540 | 18.0765 | 25.0093 | 25.1152 | 31.8735 | 31.8822 |
| 0.2 | 13.7314 | 15.1480 | 20.9263 | 21.1547 | 27.1441 | 27.1731 |
| 0.3 | 11.6630 | 13.2565 | 18.1911 | 18.5575 | 23.9401 | 24.0035 |
| 0.4 | 10.0644 | 11.7737 | 15.9975 | 16.5142 | 21.3431 | 21.4589 |
| 0.5 | 8.7066 | 10.4909 | 14.0723 | 14.7494 | 19.0375 | 19.2284 |
| 0.6 | 7.4741 | 9.3013 | 12.2744 | 13.1198 | 16.8556 | 17.1500 |
| 0.7 | 6.2861 | 8.1258 | 10.4982 | 11.5180 | 14.6673 | 15.1012 |
| 0.8 | 5.0553 | 6.8702 | 8.6191 | 9.8161 | 12.3128 | 12.9327 |
| 0.9 | 3.6106 | 5.3312 | 6.3693 | 7.7367 | 9.4447 | 10.3140 |
| Sets | |||||||||
| NE | NE | NE | NE | NE | NE | 0.8305 | 0.6454 | 0.4383 | |
| NE | NE | 0.9340 | 0.8050 | 0.6944 | 0.5932 | 0.4952 | 0.3941 | 0.2783 | |
| NE | NE | 0.9205 | 0.7864 | 0.6706 | 0.5640 | 0.4605 | 0.3541 | 0.2337 | |
| NE | 0.9203 | 0.7648 | 0.6466 | 0.5473 | 0.4584 | 0.3741 | 0.2887 | 0.1927 | |
| NE | 0.9182 | 0.7613 | 0.6412 | 0.5398 | 0.4485 | 0.3615 | 0.2733 | 0.1751 | |
| Sets | |||||||||
| NE | NE | NE | 0.9579 | 0.8138 | 0.6840 | 0.5607 | 0.4358 | 0.295 | |
| NE | 0.7912 | 0.6565 | 0.5578 | 0.4782 | 0.4093 | 0.3457 | 0.2821 | 0.2095 | |
| NE | 0.7835 | 0.6428 | 0.5372 | 0.4497 | 0.3722 | 0.2997 | 0.2276 | 0.1487 | |
| 0.8896 | 0.6646 | 0.5279 | 0.4280 | 0.3483 | 0.2810 | 0.2214 | 0.1658 | 0.1086 | |
| 0.8895 | 0.6643 | 0.5271 | 0.4265 | 0.3456 | 0.2767 | 0.2148 | 0.1562 | 0.0958 | |
| Sets | |||||||||
| NE | NE | NE | 0.9578 | 0.8137 | 0.6840 | 0.5606 | 0.4358 | 0.2956 | |
| NE | 0.7912 | 0.6564 | 0.5578 | 0.4782 | 0.4093 | 0.3456 | 0.2821 | 0.2095 | |
| NE | 0.7834 | 0.6428 | 0.5372 | 0.4497 | 0.3722 | 0.2997 | 0.2276 | 0.1487 | |
| 0.8894 | 0.6645 | 0.5278 | 0.4279 | 0.3482 | 0.2809 | 0.2214 | 0.1657 | 0.1086 | |
| 0.8893 | 0.6642 | 0.5270 | 0.4264 | 0.3456 | 0.2766 | 0.2148 | 0.1562 | 0.0958 | |
| Sets | |||||||||
| 0.3866 | 0.3078 | 0.2556 | 0.2143 | 0.1788 | 0.1466 | 0.1160 | 0.0853 | 0.0520 | |
| 0.32089 | 0.2435 | 0.1940 | 0.1563 | 0.1251 | 0.0981 | 0.0736 | 0.0507 | 0.0281 | |
| 0.3202 | 0.2421 | 0.1917 | 0.1531 | 0.1209 | 0.0928 | 0.0672 | 0.0430 | 0.0192 | |
| 0.2774 | 0.2038 | 0.1573 | 0.1223 | 0.0937 | 0.0693 | 0.0476 | 0.0278 | 0.0093 | |
| 0.2771 | 0.2031 | 0.1562 | 0.1208 | 0.0917 | 0.0666 | 0.0442 | 0.0236 | 0.0042 | |
| Sets | |||||||||
| 0.3594 | 0.2749 | 0.2200 | 0.1780 | 0.1429 | 0.1123 | 0.0843 | 0.0578 | 0.0312 | |
| 0.2094 | 0.1533 | 0.1186 | 0.0928 | 0.0721 | 0.0547 | 0.0396 | 0.0261 | 0.0136 | |
| 0.2074 | 0.1491 | 0.1121 | 0.0840 | 0.0610 | 0.0412 | 0.0238 | 0.0085 | NE | |
| 0.0898 | 0.0488 | 0.02503 | 0.0086 | NE | NE | NE | NE | NE | |
| 0.0896 | 0.0483 | 0.0241 | 0.0069 | NE | NE | NE | NE | NE | |
| Sets | |||||||||
| 0.3594 | 0.2749 | 0.2200 | 0.1779 | 0.1429 | 0.1123 | 0.0843 | 0.0578 | 0.0312 | |
| 0.2093 | 0.1533 | 0.1185 | 0.0928 | 0.0721 | 0.0547 | 0.0396 | 0.02601 | 0.0136 | |
| 0.2073 | 0.1491 | 0.1121 | 0.0840 | 0.0609 | 0.0412 | 0.0238 | 0.0085 | NE | |
| 0.0895 | 0.0486 | 0.0249 | 0.0085 | NE | NE | NE | NE | NE | |
| 0.0894 | 0.0482 | 0.0240 | 0.0068 | NE | NE | NE | NE | NE | |
| Sets | |||||||||
| NE | NE | NE | 0.6131 | 0.5257 | 0.4484 | 0.3756 | 0.3018 | 0.2175 | |
| NE | 0.8089 | 0.6641 | 0.5598 | 0.4759 | NE | NE | NE | NE | |
| NE | 0.8076 | 0.6620 | 0.5568 | 0.4719 | 0.3980 | 0.3292 | 0.2605 | 0.1832 | |
| NE | 0.7744 | 0.6310 | 0.5280 | 0.4458 | 0.3749 | 0.3096 | 0.2448 | 0.1723 | |
| NE | 0.7739 | 0.6301 | 0.5267 | 0.4439 | 0.3723 | 0.3062 | 0.2404 | 0.1669 | |
| Sets | |||||||||
| NE | 0.8368 | 0.6880 | 0.5801 | 0.4929 | 0.4169 | 0.3462 | 0.2755 | 0.1961 | |
| 0.9654 | 0.7335 | 0.5979 | 0.5016 | 0.4256 | 0.3608 | 0.3016 | 0.2430 | 0.1771 | |
| 0.9639 | 0.7303 | 0.5926 | 0.4940 | 0.4154 | 0.3480 | 0.2862 | 0.2251 | 0.1573 | |
| 0.8851 | 0.6619 | 0.5300 | 0.4364 | 0.3634 | 0.3022 | 0.2476 | 0.1950 | 0.1377 | |
| 0.8850 | 0.6616 | 0.5294 | 0.4353 | 0.3614 | 0.2991 | 0.2431 | 0.1887 | 0.1292 | |
| Sets | |||||||||
| NE | 0.8221 | 0.6676 | 0.5539 | 0.4610 | 0.3792 | 0.3026 | 0.2259 | 0.1411 | |
| 0.9006 | 0.6574 | 0.5116 | 0.4061 | 0.3221 | 0.2507 | 0.1870 | 0.1272 | 0.0674 | |
| 0.9005 | 0.6572 | 0.5115 | 0.4059 | 0.3219 | 0.2506 | 0.1869 | 0.1272 | 0.0674 | |
| 0.7923 | 0.5663 | 0.4310 | 0.3334 | NE | NE | NE | NE | NE | |
| NE | NE | 0.8363 | 0.6741 | 0.5454 | 0.4361 | 0.3381 | 0.2449 | 0.1479 | |
| Sets | |||||||||
| 0.2229 | 0.1785 | 0.1494 | 0.1265 | 0.1069 | 0.0890 | 0.0720 | 0.0547 | 0.0356 | |
| 0.2037 | 0.1589 | 0.1300 | 0.1077 | 0.0891 | 0.0725 | 0.0573 | 0.0425 | 0.0269 | |
| 0.2035 | 0.1585 | 0.1293 | 0.1068 | 0.0878 | 0.0710 | 0.0553 | 0.0401 | 0.0242 | |
| 0.1924 | 0.1485 | 0.1203 | 0.0986 | 0.0806 | 0.0646 | 0.0500 | 0.0360 | 0.0216 | |
| 0.1923 | 0.1483 | 0.1200 | 0.0983 | 0.0801 | 0.0640 | 0.0492 | 0.0350 | 0.0204 | |
| Sets | |||||||||
| 0.2146 | 0.1680 | 0.1377 | 0.1143 | 0.0945 | 0.0770 | 0.0607 | 0.0448 | 0.0280 | |
| 0.1768 | 0.1370 | 0.1114 | 0.0919 | 0.0755 | 0.0612 | 0.0481 | 0.0356 | 0.0227 | |
| 0.1764 | 0.1361 | 0.1101 | 0.0900 | 0.0732 | 0.0584 | 0.0447 | 0.0317 | 0.0185 | |
| 0.1547 | 0.1180 | 0.0948 | 0.0771 | 0.0624 | 0.0495 | 0.0377 | 0.0266 | 0.0154 | |
| 0.1546 | 0.1180 | 0.0946 | 0.0768 | 0.0620 | 0.0490 | 0.0370 | 0.0257 | 0.0143 | |
| Sets | |||||||||
| 0.2117 | 0.1631 | 0.1311 | 0.1060 | 0.0847 | 0.0658 | 0.0483 | 0.0319 | 0.0159 | |
| 0.1588 | 0.1169 | 0.0905 | 0.0707 | 0.0546 | 0.0410 | 0.0291 | 0.0185 | 0.0089 | |
| 0.1588 | 0.1169 | 0.0904 | 0.0706 | 0.0546 | 0.0410 | 0.0291 | 0.0185 | 0.0088 | |
| 0.1309 | 0.0943 | 0.0718 | 0.0555 | 0.0424 | 0.0316 | 0.0222 | 0.0140 | 0.0067 | |
| 0.6244 | 0.3048 | 0.2122 | 0.1560 | 0.1156 | 0.0840 | 0.0580 | 0.0360 | 0.0169 | |
| Sets | |||||||||
| NE | 0.8239 | 0.6548 | 0.5327 | 0.4383 | 0.3612 | 0.2941 | 0.2310 | 0.1637 | |
| NE | 0.7769 | 0.6128 | 0.4947 | NE | 0.3303 | 0.2671 | NE | 0.1472 | |
| NE | 0.7758 | 0.6112 | 0.4926 | NE | NE | NE | NE | 0.1410 | |
| NE | 0.7482 | 0.5879 | 0.4725 | 0.3836 | 0.3118 | 0.2503 | 0.193 | 0.1342 | |
| NE | 0.7478 | 0.5872 | 0.4715 | 0.3823 | 0.3101 | 0.2481 | 0.1909 | 0.1309 | |
| Sets | |||||||||
| NE | 0.7999 | 0.6307 | 0.5091 | 0.4155 | 0.3395 | 0.2741 | 0.2133 | 0.1493 | |
| 0.9594 | 0.7139 | 0.5630 | 0.4541 | 0.3702 | 0.3027 | NE | NE | 0.1371 | |
| 0.9580 | 0.7112 | 0.5590 | 0.4488 | 0.3636 | 0.2946 | NE | 0.1815 | NE | |
| 0.8826 | 0.6521 | 0.5109 | 0.4086 | NE | 0.2663 | NE | NE | 0.1141 | |
| 0.8825 | 0.6519 | 0.5104 | 0.4078 | 0.3285 | 0.2645 | 0.2102 | 0.1607 | 0.1096 | |
| Sets | |||||||||
| NE | 0.7877 | 0.6154 | 0.4906 | 0.3938 | 0.3146 | 0.2459 | 0.1820 | 0.1160 | |
| 0.8975 | 0.6482 | 0.4963 | 0.3870 | 0.3028 | 0.2352 | 0.1784 | 0.1280 | 0.0789 | |
| 0.8974 | 0.6480 | 0.4962 | 0.3869 | 0.3027 | 0.2351 | 0.1784 | 0.1280 | 0.0790 | |
| 0.7917 | 0.5646 | 0.4282 | 0.3307 | 0.2559 | 0.1963 | 0.1470 | 0.1041 | 0.0633 | |
| NE | 0.9850 | 0.7434 | 0.5771 | 0.4522 | 0.3526 | 0.2687 | 0.1936 | 0.1198 | |
7.4. Summary of Reliability Equivalence Factor Trends
- The ordering of system reliability under the hot duplication strategy is
- Under cold enhancement with an imperfect switch, the reliability ranking becomes
- For cold duplication with a perfect switch, the ordering is
- A value of , for instance, indicates that halving the hazard rate (i.e., doubling the mean lifetime) of the component(s) in set A provides the same system-level improvement as implementing the specified duplication on set G. Thus, smaller REF values () imply that the reduction method is highly effective relative to duplication; a modest improvement in component reliability yields an equivalent system gain. Conversely, values closer to 1 () suggest that duplication is the more potent strategy, as achieving the same benefit via reduction would require an impractically large enhancement of the component(s).
- Applying hot duplication to component increases from to (Table 3). An equivalent effect on can be achieved by reducing the failure rate of component by
- Cold duplication with an imperfect switch for component raises from to (Table 3). An equivalent increase in occurs when the failure rate of component is reduced by
- Cold duplication of all three components increases from to (Table 3). An equivalent gain in can be obtained by lowering their failure rates by
- Consider the value in Table 3 for , , at . This indicates that adding a hot standby to component 1 achieves the same system reliability improvement as reducing component 1’s failure rate to of its original value (a reduction). An engineer can use this to decide whether improving the component’s inherent reliability or adding redundancy is more feasible given cost, weight, and complexity constraints.
- The notation “NE” (No Equivalence) signifies that for the given and strategy combination, no reduction factor can achieve system reliability equal to that provided by the duplication method. This highlights scenarios where redundancy is uniquely advantageous.
- The REF tables enable a quantitative cost-benefit analysis. A reliability engineer can compare the estimated cost and complexity of implementing a duplication scheme against the cost and feasibility of achieving the requisite component improvement (e.g., via higher-grade materials, improved manufacturing, or derating) indicated by the REF, thereby supporting optimal system design decisions.
7.5. Parameter Sensitivity Analysis
- Variation in Component Reliability Parameters
- Low-Reliability Set: Components with higher hazard rates (, , ).
- Medium-Reliability Set: Original baseline parameters (, , ).
- High-Reliability Set: Components with lower hazard rates (, , ).
- Variation in Switch Parameter
- 1.
- As increases (the switch becomes less reliable), the MTTF decreases monotonically for all component sets.
- 2.
- The performance degradation is relative to the perfect switch limit; for , the MTTF is nearly identical to the perfect switch case across all component sets.
- 3.
- The absolute impact of switch unreliability is more pronounced in systems with higher inherent component reliability. However, the percentage degradation relative to the perfect switch case is similar across component sets (e.g., approximately 40% reduction when ).
- 4.
- For poorly reliable switches (), the advantage of cold imperfect duplication diminishes significantly, approaching the performance of hot duplication or even the baseline system for very high .
8. Conclusions and Future Work
- Cold duplication (perfect switch) ensures that the standby component does not degrade until activation, effectively offering a “fresh” component upon failure of the primary. This eliminates simultaneous wear and maximizes the system’s lifetime, provided the switch is perfectly reliable.
- Cold duplication (imperfect switch) incorporates the risk of switch failure during activation. While the standby component itself remains pristine, the non-zero probability of switch failure introduces an additional point of potential system failure, thus slightly diminishing the overall reliability gain compared to a perfect switch.
- Hot duplication operates with both the primary and standby components active and subject to wear from time zero. This concurrent exposure to operational stresses leads to a higher cumulative failure rate over time, making it less effective than cold standby strategies in scenarios where the standby component’s dormant state prevents degradation.
- Future Work: While this study provides a general analytical framework, several directions merit further investigation.
- Application to Case Studies: Applying this framework to a specific real-world system (e.g., a power electronics module or communication network) using field-fitted Akshaya parameters would demonstrate the complete workflow from parameter estimation to strategy selection.
- Incorporating Dependence: Extending the model to account for dependent component failures, perhaps using copula-based approaches, would increase its applicability to systems where components share loads or environmental stresses.
- Economic Optimization: Integrating cost models with the reliability metrics to solve optimization problems that balance system performance against economic constraints (e.g., minimizing total cost subject to a reliability target) would be a valuable practical extension.
- Alternative Distributions: Investigating the performance of the same improvement strategies under other flexible lifetime distributions (e.g., exponentiated Weibull, generalized Lindley) would help generalize the comparative insights.
- Multi-State and Degradation Models: Extending the analysis to multi-state systems or systems where component degradation follows a stochastic process could address more complex real-world scenarios.
Author Contributions
Funding
Data Availability Statement
Conflicts of Interest
Appendix A. Derivation of the Reliability Function for Cold Standby with an Imperfect Switch
Appendix B. Derivation of the Hazard-Rate and Reliability Functions Due to Reduction Strategy
References
- Alghamdi, S.M.; Percy, D.F. Reliability equivalence factors for a series–parallel system of components with exponentiated Weibull lifetimes. IMA J. Manag. Math. 2017, 28, 339–358. [Google Scholar] [CrossRef]
- Baaqeel, H.; Ramadan, A.T.; El-Desouky, B.S.; Tolba, A.H. Evaluating the System Reliability of the Bridge Structure Using the Unit Half-Logistic Geometric Distribution. Sci. Afr. 2023, 21, e01750. [Google Scholar] [CrossRef]
- El-Faheem, A.A.; Mustafa, A.; El-Hafeez, T.A. Improving the Reliability Performance for Radar System Based on Rayleigh Distribution. Sci. Afr. 2022, 17, e01290. [Google Scholar] [CrossRef]
- Ezzati, G.; Rasouli, A. Evaluating system reliability using linear-exponential distribution function. Int. J. Adv. Stat. Probab. 2015, 3, 15–24. [Google Scholar] [CrossRef]
- Breneman, J.E.; Sahay, C.; Lewis, E.E. Introduction to Reliability Engineering; John Wiley & Sons: Hoboken, NJ, USA, 2022. [Google Scholar]
- Mustafa, A.; El-Desouky, B.S.; Taha, A. Improving the performance of the series-parallel system with linear exponential distribution. Int. Math. Forum 2016, 11, 1037–1052. [Google Scholar] [CrossRef]
- Mustafa, A.; El-Faheem, A. A Reliability equivalence factors of a system with mixture of n independent and non-identical lifetimes with delay time. J. Egypt. Math. Soc. 2014, 22, 96–101. [Google Scholar] [CrossRef]
- Mustafa, A.; El-Faheem, A.A. Reliability equivalence factors of a system with m non-identical mixed of lifetimes. Am. J. Appl. Sci. 2011, 8, 297. [Google Scholar] [CrossRef]
- Mustafa, A.; El-Faheem, A.A. Reliability equivalence factors of non-identical components series system with mixture failure rates. Int. J. Reliab. Appl. 2009, 10, 43–57. [Google Scholar]
- Sarhan, A.M. Reliability equivalence factors of a general series–parallel system. Reliab. Eng. Syst. Saf. 2009, 94, 229–236. [Google Scholar] [CrossRef]
- Sarhan, A.M. Reliability equivalence factors of a parallel system. Reliab. Eng. Syst. Saf. 2005, 87, 405–411. [Google Scholar] [CrossRef]
- Sarhan, A. Reliability equivalence factor of a bridge network system. Int. J. Reliab. Appl. 2004, 5, 81–103. [Google Scholar]
- Sarhan, A.M. Reliability equivalence with a basic series-parallel system. Appl. Math. Comput. 2002, 132, 115–133. [Google Scholar] [CrossRef]
- Sarhan, A.M. Reliability equivalence of independent and non-identical components series systems. Reliab. Eng. Syst. Saf. 2000, 67, 293–300. [Google Scholar] [CrossRef]
- Sarhan, A.M.; Mustafa, A. Reliability equivalences of a series system consists of n independent and non-identical components. Int. J. Reliab. Appl. 2006, 7, 111–125. [Google Scholar]
- Mutar, E.K. Reliability Performance Improvement of the Storage System by Using Weibull and Linear-Exponential Distributions. J. Adv. Manuf. Syst. 2024, 23, 763–784. [Google Scholar] [CrossRef]
- Ramadan, A.T.; Alamri, O.A.; Tolba, A.H. Reliability Assessment of Bridge Structure Using Bilal Distribution. Mathematics 2024, 12, 1587. [Google Scholar] [CrossRef]
- Gu, L.; Wang, G.; Zhou, Y. Reliability analysis of a complex series-parallel performance sharing system with performance excess failure and storage units. Reliab. Eng. Syst. Saf. 2025, 269, 112070. [Google Scholar] [CrossRef]
- Poonia, P.K.; Tyagi, M. Reliability analysis of a series–parallel system under different failures using Gumbel-Hougaard copula repair. Life Cycle Reliab. Saf. Eng. 2025, 1–11. [Google Scholar] [CrossRef]
- Surapati, R.; Akiri, S.; Velampudi, S.R.; Nagarjuna, V.B.; Swethan, P.S.; Kapu, B. Enhancing Reliability of Series-Parallel systems: A Novel Mathematical Model for Redundancy Allocation. Eur. J. Pure Appl. Math. 2025, 1, 5672. [Google Scholar] [CrossRef]
- Todinov, M. Improving the Reliability of Parallel and Series–Parallel Systems by Reverse Engineering of Algebraic Inequalities. Mathematics 2025, 9, 1381. [Google Scholar] [CrossRef]
- Xia, T.; Si, G.; Shi, G.; Zhang, K.; Xi, L. Optimal selective maintenance scheduling for series-parallel systems based on energy efficiency optimization. Appl. Energy 2022, 314, 118927. [Google Scholar] [CrossRef]
- Tolba, A.H.; Alamri, O.A.; Baaqeel, H. Assessing the Bridge Structure’s System Reliability Utilizing the Generalized Unit Half Logistic Geometric Distribution. Mathematics 2024, 12, 3072. [Google Scholar] [CrossRef]
- Nasiru, S.; Chesneau, C.; Abubakari, A.G.; Angbing, I.D. Generalized Unit Half-Logistic Geometric Distribution: Properties and Regression with Applications to Insurance. Analytics 2023, 2, 438–462. [Google Scholar] [CrossRef]
- Xia, Y.; Zhang, G. Reliability equivalence factors in gamma distribution. Appl. Math. Comput. 2007, 187, 567–573. [Google Scholar] [CrossRef]
- Ramadan, A.T.; Tolba, A.H.; El-Desouky, B.S. Generalized power Akshaya distribution and its applications. Open J. Model. Simul. 2021, 9, 323–338. [Google Scholar] [CrossRef]
- Shanker, R. Akshaya distribution and its application. Am. J. Math. Stat. 2017, 7, 51–59. [Google Scholar]








| Subset G | Hot | Cold (Imperfect) | Cold (Perfect) | Baseline |
|---|---|---|---|---|
| Baseline | 2.1944 | 2.1944 | 2.1944 | 2.1944 |
| 2.3000 | 2.5535 | 2.5536 | 2.1944 | |
| 2.7406 | 3.4204 | 3.4205 | 2.1944 | |
| 2.7945 | 3.5801 | 3.5804 | 2.1944 | |
| 3.0974 | 4.5502 | 4.5516 | 2.1944 | |
| 3.1323 | 4.6221 | 4.6240 | 2.1944 |
| Set | H | Im | C | H | Im | C | H | Im | C |
| NE | NE | NE | 0.8138 | 0.8137 | 0.8137 | 0.6454 | 0.4358 | 0.2956 | |
| 0.3866 | 0.3594 | 0.3594 | 0.1788 | 0.1429 | 0.1429 | 0.0520 | 0.0312 | 0.0312 | |
| NE | NE | NE | 0.4155 | 0.3938 | 0.3938 | 0.1637 | 0.1493 | 0.1160 | |
| 0.2229 | 0.2146 | 0.2117 | 0.1069 | 0.0945 | 0.0847 | 0.0356 | 0.0280 | 0.0159 | |
| NE | NE | NE | 0.4155 | 0.3938 | 0.3938 | 0.1637 | 0.1493 | 0.1160 | |
| Component | Duplication Strategy | Duplication Strategy | Duplication Strategy | ||||||
|---|---|---|---|---|---|---|---|---|---|
| Set () | H | Im | C | H | Im | C | H | Im | C |
| NE | NE | NE | NE | 0.8138 | 0.8137 | 0.6454 | 0.4358 | 0.4358 | |
| 0.3866 | 0.3594 | 0.3594 | 0.1788 | 0.1429 | 0.1429 | 0.0520 | 0.0312 | 0.0312 | |
| NE | NE | NE | NE | 0.4155 | 0.3938 | 0.1637 | 0.1493 | 0.1160 | |
| 0.2229 | 0.2146 | 0.2117 | 0.1069 | 0.0945 | 0.0847 | 0.0356 | 0.0280 | 0.0159 | |
| NE | NE | NE | NE | 0.4155 | 0.3938 | 0.1637 | 0.1493 | 0.1160 | |
| Component Parameter Set | Baseline MTTF | Hot Duplication | Cold (Perfect) Duplication | Cold (Imperfect, ) |
|---|---|---|---|---|
| Low-Reliability | 0.6421 | 0.9427 | 1.4345 | 1.4321 |
| Medium-Reliability | 2.1944 | 3.1323 | 4.6240 | 4.6221 |
| High-Reliability | 7.8532 | 11.0246 | 15.8927 | 15.8893 |
| Component | MTTF for Cold Imperfect Duplication () | |||
|---|---|---|---|---|
| Parameter Set | ||||
| Low-Reliability | 1.4343 | 1.4321 | 1.1083 | 0.8827 |
| Medium-Reliability | 4.6238 | 4.6221 | 3.4562 | 2.7418 |
| High-Reliability | 15.8921 | 15.8893 | 11.7245 | 9.2576 |
| Perfect Switch Limit | MTTF for Cold Perfect Duplication () | |||
| Low-Reliability | 1.4345 | |||
| Medium-Reliability | 4.6240 | |||
| High-Reliability | 15.8927 | |||
Disclaimer/Publisher’s Note: The statements, opinions and data contained in all publications are solely those of the individual author(s) and contributor(s) and not of MDPI and/or the editor(s). MDPI and/or the editor(s) disclaim responsibility for any injury to people or property resulting from any ideas, methods, instructions or products referred to in the content. |
© 2026 by the authors. Licensee MDPI, Basel, Switzerland. This article is an open access article distributed under the terms and conditions of the Creative Commons Attribution (CC BY) license.
Share and Cite
Ramadan, A.T.; El-Saeed, A.R.; Alshahrani, N.D.; Tolba, A.H. Reliability Improvement of a Parallel–Series System via Duplication and Reduction Strategies Under the Akshaya Distribution. Axioms 2026, 15, 149. https://doi.org/10.3390/axioms15020149
Ramadan AT, El-Saeed AR, Alshahrani ND, Tolba AH. Reliability Improvement of a Parallel–Series System via Duplication and Reduction Strategies Under the Akshaya Distribution. Axioms. 2026; 15(2):149. https://doi.org/10.3390/axioms15020149
Chicago/Turabian StyleRamadan, Ahmed T., Ahmed R. El-Saeed, Norah D. Alshahrani, and Ahlam H. Tolba. 2026. "Reliability Improvement of a Parallel–Series System via Duplication and Reduction Strategies Under the Akshaya Distribution" Axioms 15, no. 2: 149. https://doi.org/10.3390/axioms15020149
APA StyleRamadan, A. T., El-Saeed, A. R., Alshahrani, N. D., & Tolba, A. H. (2026). Reliability Improvement of a Parallel–Series System via Duplication and Reduction Strategies Under the Akshaya Distribution. Axioms, 15(2), 149. https://doi.org/10.3390/axioms15020149

