Abstract
The mean is a subject of extensive study among scholars, and the pursuit of optimal power mean bounds is a highly active field. This article begins with a concise overview of recent advancements in this area, focusing specifically on Seiffert-like means. We establish sharp power mean bounds for two Seiffert-like means, including the introduction and establishment of the best asymmetric mean bounds for symmetric means. Additionally, we explore the practical applications of these findings by extending several intriguing chains of inequalities that involve more than ten means. This comprehensive analysis provides a deeper understanding of the relationships and properties of these means.
MSC:
26E60; 26D05; 26A48
1. Introduction
In the realm of mathematical inequalities, the concept of mean, in its various manifestations, holds a distinguished place. Mean, whether it be arithmetic, geometric, or one of its many counterparts, has been a steadfast companion to mathematicians throughout history. Its roots extend back to the earliest mathematical writings, where thinkers grappled with the notions of balance and fairness. From ancient civilizations to the luminaries of the Enlightenment, the concept of mean has played a pivotal role in shaping the discourse of mathematics.
As we embark on the journey of sharing our findings and insights, we do so with a profound reverence for the rich mathematical heritage and literature that have guided us to this juncture. Our objective is to weave a new thread into the intricate tapestry of inequalities, one that pays homage to the historical significance of mean while pushing the boundaries of mathematical knowledge.
The symmetrical beauty inherent in mathematical inequalities resonates with the aesthetics of a finely crafted masterpiece. It is as though mean serves as a mathematical brushstroke, imbuing the canvas of equations and proofs with an artistic touch.
In our pursuit, we are akin to intrepid explorers navigating uncharted territory, and we celebrate mean as our guiding compass through the labyrinth of mathematical inequalities. We acknowledge its role not only as a scientific cornerstone but also as an artistic element that enriches our mathematical journey.
Throughout the paper, we consider the condition that with . For , the power mean of order r of the positive real numbers a and b is defined by
which has the following properties:
(i) The function is continuous and increasing on (see [1]), and is log-concave on and log-convex on (see [2]).
(ii) The function is strictly decreasing and log-convex on (Lemma 6 [3]).
More generally, the power mean of order r of a and b with weight is defined by
which satisfies that is increasing on for fixed .
As special cases, we have , , , which are the arithmetic mean, geometric mean and harmonic mean, respectively.
Various symmetric and homogeneous bivariate means exist, including the Heronian mean , the logarithmic mean and the identric (exponential) mean , which are defined by
respectively. The three means have sharp lower and upper bounds in terms of power means, namely,
where all orders of these power means in the above three double inequalities are the best possible. The inequalities (2), (3), and (4) are derived from references [4], [5], and [6,7], respectively.
There are also three bivariate means of the same form, which are the first Seiffert mean [8], the second Seiffert mean [9] and Neuman–Sándor mean [10], which are defined by
respectively. The three means also have the best power mean bounds, which are
The inequalities (6), (7), and (8) are derived from references [11,12,13], [14,15], and [3,15,16], respectively.
Moreover, Yang [17] introduced two new means defined by
which also have the sharp lower and upper power mean bounds:
The inequalities (9) and (10) are derived from references [18] and [19], respectively.
Other bivariate means and the best bounds for them can be seen in the following articles:
(i) Gauss arithmetic–geometric mean [20];
(ii) Toader mean [21] and the best power mean bounds were established in [22], Corollary (1) [23], Theorem 22 [24];
(iii) Toader–Qi mean, see Theorem 3.4 [25];
(iv) Sándor mean, see [26,27];
(v) Sándor–Yang mean, see [17,28].
In particular, it is worth mentioning that, inspired by the first and second Seiffert means, Witkowski [29] introduced the Seiffert-like mean defined by
where f is defined on satisfying
and is called the Seiffert functions. Clearly, the Seiffert functions have two important properties:
Letting in (11) produces the first and second Seiffert means, Nueman–Sándor mean, and logarithmic mean. Taking , tan in (11) gives
which are called the hyperbolic sine mean and tangent mean of a and b, respectively. Recently, the two new means, namely and , caught the attention of some scholars, and several bounds for the two new means have been established. Witkowski [29] presented a chain of comparison inequalities among the Seiffert-like means L, P, , , and A:
where the means in the curly brackets are not comparable. In 2020, Nowicka and Witkowski [30] provided the optimal weighted power mean bounds (, ) for the two new means and . In another paper [31], the authors established the best weighted power mean bounds (, ) for and , which were generalized by Zhu [32], Zhu and Malešević [33] as follows: the double inequalities
hold for , and , .
Other types of bounds for the two new means and can be seen in [34,35,36].
From the published literature, however, there seems to be a gap in the research on power mean bounds for the two new means. The aim of this paper is to find the best power mean bounds for them. Our main results read as follows:
Theorem 1.
The double inequality
holds if and only if and
Theorem 2.
Let and . If , then the double inequality
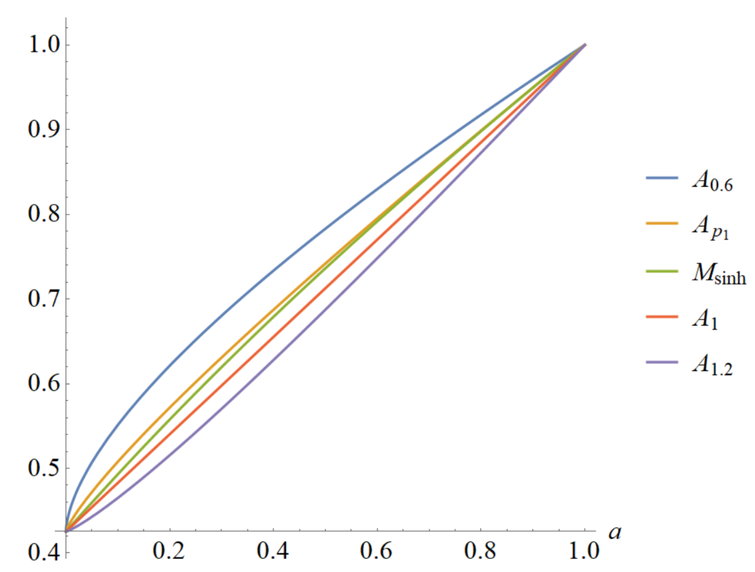
holds if and only if and Refer to Figure 1 and Figure 2. Moreover, is decreasing on .
Figure 1.
The graph of and when and . From this, it can be observed that the double inequality (16) holds. The symmetric mean is controlled by the asymmetric means , with and being its sharp lower and upper bounds.
Figure 2.
The graph of when and . and represent the sharp lower and upper bounds of . Once exceeded, they are inevitably breached, as illustrated by the example taken here.
Theorem 3.
The double inequality
holds if and only if and
Theorem 4.
Let and . If , then the double inequality
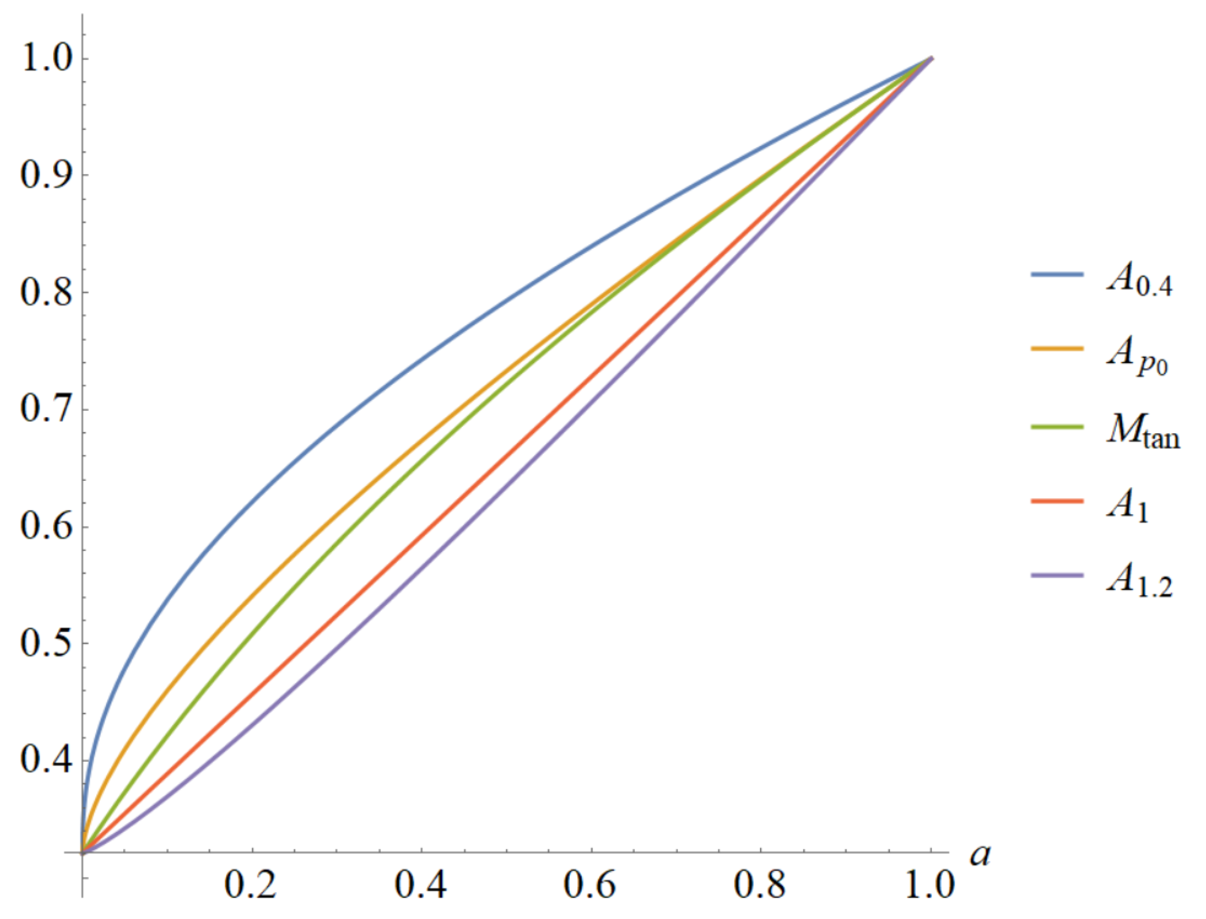
holds if and only if and Refer to Figure 3 and Figure 4. Moreover, is decreasing on .
Figure 3.
The graph of and when and . From this, it can be observed that the double inequality (18) holds. The symmetric mean is controlled by the asymmetric means , with and being its sharp lower and upper bounds.
Figure 4.
The graph of when and . and represent the sharp lower and upper bounds of . Once exceeded, they are inevitably breached, as illustrated by the example taken here.
The organization of the remaining sections of this paper is structured as follows. In Section 2, four tools and three monotonicity results are listed, which are needed to prove our main results. Proofs of Theorems 1–4 are presented in Section 3. In the fourth section, several chains of inequalities for means including eight old means and two new Seiffert-like means are established.
2. Preliminaries
2.1. Tools
Several tools are required for establishing our main results. The first tool is the so-called L’Hospital monotonic rule (LMR).
Proposition 1
(Theorem 2 [37]). Let , and let be continuous functions that are differentiable on , with or . Assume that for each x in . If is increasing (decreasing) on then so is .
To introduce the second tool, we introduce an important auxiliary function , which appeared in [38] and was called Yang’s H–function in [39]. For , let f and g be differentiable on and on . Then the function is defined by
If f and g are twice differentiable on , then
The following proposition was proved in [38] and is called the L’Hospital piece monotonic rule (LPMR).
Proposition 2.
Let . Let f and g be differentiable functions on and let be defined by (19). Suppose that (i) on ; (ii) ; (iii) there is a such that is increasing (respectively, decreasing) on and decreasing (respectively, increasing) on . Then, we have the following:
(i) When and , or and , is decreasing (respectively, increasing) on ;
(ii) When and , or and , there is a unique number such that is increasing (respectively, decreasing) on and decreasing (respectively, increasing) on .
A significant role in addressing the monotonicity of power series ratios is played by the third tool, which involves the monotonicity rule for the ratio of two power series as discussed in [40].
Proposition 3.
Let and be two real power series converging on () with for all n. If the sequence is increasing (decreasing), then so is the ratio on .
The fourth tool, established in Theorem 2.1 [41] by Yang, Chu, and Wang, provides a fresh monotonicity rule for power series ratios when the sequence is initially increasing (respectively, decreasing), then decreasing (respectively, increasing). The following proposition appeared in [42], which is a slightly modified version of Theorem 2.1 [41].
Proposition 4.
Let and be two real power series converging on and for all k. Suppose that for certain , the sequences and are both non-constant, and they are increasing (respectively, decreasing) and decreasing (respectively, increasing), respectively. Then the function is strictly increasing (respectively, decreasing) on if and only if . If , then there exists such that the function is strictly increasing (respectively, decreasing) on and strictly decreasing (respectively, increasing) on .
Propositions 3 and 4 are very efficient to study for certain special functions, see for example [43,44,45,46,47,48,49,50,51,52].
2.2. Three Monotonicity Results
The following two monotonicity results are crucial to prove Theorems 5 and 6.
Lemma 1.
The function
is decreasing from onto .
Lemma 2.
The function
is decreasing from onto .
We first prove Lemma 1.
Proof of Lemma 1.
Let
Then . Using the product-to-sum formula and expanding in power series yield
where
where
Obviously, for . To use Proposition 4, we have to observe the monotonicity of the sequence . A direct verification gives
and then,
for . This shows that the sequence is decreasing for and increasing for . If we show that , then by Proposition 4, we deduce that is decreasing on . A direct computation yields
Differentiation leads to
which yields
We then obtain
An easy check gives and , thereby completing the proof. □
For proving Lemma 2, we need the following lemmas.
Lemma 3.
For , we have
Proof.
The power series representations (24) and (25) were listed in Equations (4.3.68) and (4.3.70) [53]. The third and fourth power series representations follow from
which completes the proof. □
The Bernoulli numbers are defined by the exponential generating function
The function is even on , for . An analytic expression exists for even orders, for , where is the Riemann zeta function. The following lemma was proved in [54] (see also [55]).
Lemma 4.
For , Bernoulli numbers satisfy
Now, we are able to prove Lemma 2.
Proof of Lemma 2.
Let
Then
Since and for , we have
for . Similarly, we have
for due to and for . In fact, since
for , and for , we immediately get that , for . Thus, if we prove that is increasing on , then the function is positive and decreasing on , and then, so is on .
Now, expanding in power series leads to
where and for ,
where
It is easy to check that for , and for
Then, , , and then,
We next show that for . Using Lemma 4 yields
Then,
where
An easy verification yields that for and , and
for ; also, using an obvious inequality
we obtain that
which leads to for . It then follows that for . Consequently, the sequence is increasing, and by Lemma 3, so is the function on . An easy computation yields
which completes the proof. □
Finally, we prove the decreasing property of , which is needed to prove Theorems 2 and 4.
Lemma 5.
Let and . The function
is decreasing on with
Proof.
Let . Then
Differentiation yields
Since and , we see that there is a such that for and for , where . This implies that the function is decreasing on and increasing on . Note that
An easy computation yields
It then follows that
which proves the decreasing property of on . The required limit values can be derived by the L’Hospital rule. This completes the proof. □
3. Proofs of Main Results
Due to the symmetry and homogeneous of the means and , we assume that and let . Then, the desired inequalities are equivalent to
for , where . We prove Theorems 1–4 by considering the monotonicity pattern of the ratio on , where
Figure 5 and Figure 6 present the graphs of and of , respectively. We observe the following patterns in the monotonicity of the ratio on : (i) increase for certain values of p; (ii) decrease for certain values of p; and (iii) increase first and then decrease gradually for certain values of p.
Figure 5.
for different values of the parameter p.
Figure 6.
for different values of the parameter p.
Now, we give a strict proof. Differentiation yields
Assume that for . Then
In order to determine the sign of on , we have to find the supremum and infimum of
on .
Lemma 6.
Let f be an odd function on and third-order differentiable on . If on , then defined by (32) can be expressed as
for with
Proof.
Let . Then and
for . Differentiation yields
Then
Since on , we see that for . Then
As shown in (12), , . Moreover, since f is an odd function on , we easily see that . Using the L’Hospital rule gives that, as ,
which implies that
Due to the differentiability of f on , , and are bounded on , and therefore, , which completes the proof. □
Remark 1.
Under the conditions as Lemma 6, it follows from the limit relations and (36) that
which implies that
On the other hand, it is readily seen that
3.1. Proofs of Theorems 1 and 2
We first observe the monotonic pattern of on , which is displayed in the following theorem.
Theorem 5.
The following statements are valid.
(i) If , the ratio is increasing on , and therefore, the double inequality
holds, where , or equivalently,
for .
(ii) If , the ratio is decreasing on , and therefore, the double inequality
holds, or equivalently,
for .
(iii) If , there is an such that the ratio is increasing on and decreasing on , and therefore, the inequality
holds for . In particular, when , that is, , the inequality
holds for ; when , that is, , the inequality
holds for .
Proof.
Let . Then and . By (33)–(35), we see that
and , where is defined by (22). Clearly, for . Since
for , we have that for , which implies that
for . Then, by (31), we have that
Lemma 1 tells us that is decreasing in t from onto which, by Lemma 6 and , implies that the function () is increasing in x from onto .
(i) If , then for , and so for . It follows from Proposition 1 that is increasing on . This together with (37) and (38) yields
for , which implies (39).
(ii) If , then for , and so for . It follows from Proposition 1 that is decreasing on , and therefore, the inequalities
hold for , which implies (40).
(iii) In the case of , since is increasing on with and , there is an such that for and for . This, by (44), implies that for and for . To use Proposition 2, we also need the signs of and . By (43), it is derived that
which together with gives
Since , we see that . Clearly, . It then follows from Proposition 2 that there is an such that is increasing on and decreasing on , and therefore, we have
for . In particular, when , that is, , the inequality (41) holds for ; when , that is, , the inequality (42) holds for . The proof is thus proved. □
We are now in a position to prove Theorems 1 and 2.
Proof of Theorem 1.
Assume that and let . Then, the double inequality (15) is equivalent to
for . The sufficiency follows from the inequalities (39)–(41) in Theorem 5.
We prove the necessity by the reduction to absurdity. First, we prove that the necessary condition for which the second inequality of (45) holds for is .
Assume that such that the second inequality of (45) holds for . By Theorem 5 (i), we have the first inequality of (39) for , which is clearly a contradiction.
Assume that such that the second inequality of (45) holds for . By Theorem 5 (iii), there is an such that the ratio is increasing on and decreasing on . Then
that is,
On the other hand, implies that , that is,
Then there is an such that . Then
which implies that
These also yield a contradiction. This proves the necessary condition such that the second inequality of (45) holds for .
In the same way, we can prove that the necessary condition for which the first inequality of (45) to hold for is , and the proof is complete. □
Proof of Theorem 2.
Let . Then the double inequality (16) is equivalent to
for . The sufficiency follows from the inequalities (40)–(42) in Theorem 5.
The necessity can be proved by the reduction to absurdity. We first prove that the necessary condition such that the second inequality of (46) holds for is .
Assume that such that the second inequality of (46) holds for . Then by Theorem 5 (ii), the first inequality of (40) holds for and , which yields a contradiction.
Assume that such that the second inequality of (46) holds for . By Theorem 5 (iii), there is an such that the ratio is increasing on and decreasing on . Then
that is,
On the other hand, implies that , that is,
Then there is an such that , and therefore,
which implies that
These yield a contradiction. This proves the necessary condition such that the second inequality of (46) holds for .
In a similar way, we can prove that the necessary condition for which the first inequality of (46) to hold for is .
Taking and in Lemma 5, the decreasing property of on follows. This completes the proof. □
3.2. Proofs of Theorems 3 and 4
We begin with observing the monotonic pattern of on , which is contained in the following theorem.
Theorem 6.
The following statements are valid.
(i) If , the ratio is increasing on , and therefore, the double inequality
holds, where , or equivalently,
for .
(ii) If , the ratio is decreasing on , and therefore, the double inequality
holds, or equivalently,
for .
(iii) If , there is an such that the ratio is increasing on and decreasing on , and therefore, the inequality
holds for . In particular, when , that is, , the inequality
holds for ; when , that is, , the inequality
holds for .
Proof.
Let . Then and . By (33)–(35), we see that
and , where is defined by (23). As shown in the proof of Lemma 2, and for , which indicate that
for . Then, by (31), we have that
Lemma 2 tells us that is decreasing in t from onto which, by Lemma 6 and , implies that the function () is increasing in x from onto .
(i) If , then for , and so for . It follows from Proposition 1 that is increasing on . This together with (37) and (38) yields
for , which implies (47).
(ii) If , then for , and so for . It follows from Proposition 1 that is decreasing on , and therefore, the inequalities
hold for , which implies (48).
(iii) In the case of , since is increasing on with and , there is an such that for and for . This, by (52), implies that for and for . To use Proposition 2, we also need the signs of and . By (51), it is derived that
which together with gives
Since , we see that . Clearly, . It then follows from Proposition 2 that there is an such that is increasing on and decreasing on , and therefore, we have
for . In particular, when , that is, , the inequality (49) holds for . The proof is thus proved. □
We are now in a position to prove Theorems 3 and 4.
Proof of Theorem 3.
Assume that and let . It suffices to prove that the double inequality (17) for , that is,
holds for if and only if and . The sufficiency follows from the inequalities (47)–(49) in Theorem 6.
The necessity can be proved by the reduction to absurdity. Clearly, to prove the necessity for which the second inequality of (53) holds for , it suffices to prove . Assume that such that the second inequality of (53) holds for . By Theorem 6 (iii), there is an such that the ratio is increasing on and decreasing on . Then
that is,
On the other hand, implies that , that is,
Then there is an such that , and therefore,
which implies that
These yield a contradiction.
In a similar way, we can prove that the necessary condition for which the first inequality of (53) holds for is .
This completes the proof. □
Using the same method as the proof of Theorem 2, we can easily prove Theorem 4, the details of which are omitted.
4. Chains of Inequalities for Means
From Theorems 1 and 3 as well inequalities (2), (3), (4), (6), (9) and (10), we find that the means , , , , , have the same power mean , where
is the so-called “p-order M mean” or “power-type mean” (see [56]). Then a question arises naturally: what is the relationship among these means? It was established in Remark 4 [56] that
and in Theorems 3.1 and 3.2 [57] that
where The inequalities (55) are equivalent to
Taking into account (54) and Propositions 5–7, we obtain a nice chain of inequalities for means.
Theorem 7.
The inequalities
hold.
Corollary 1.
The inequalities
hold, where is the best constants.
Remark 2.
The main results of the literature [13,14,15] are summarized in the inequalities (6)–(8). In conjunction with the new results (17) and (57) of this paper, the following corollary can be derived.
Corollary 2.
The inequalities
hold, where , and .
Proof.
By (57), it suffices to prove the first two inequalities and the last three inequalities. The first two ones follow from the second one of (3) and the first one of (6) with the increasing property of on . Replacing by and taking the square root in the second one of (17) gives
where This, in combination with (7) and the increasing property of on proves the last three inequalities, thereby completing the proof. □
Next, we prove Propositions 5–7.
Proposition 5.
The double inequality
holds.
Proof.
Assume that and let . Then, it suffices to prove that
for , where
Differentiation yields
where
Differentiation again yields
where
Expanding in power series leads to
for . This implies that for , which yields that for . It in turn implies that for , and therefore,
which completes the proof. □
Proposition 6.
The inequality
holds.
Proof.
Assume that and let . Then
The required inequality is equivalent to
If we prove that
for , then the required inequality follows. Since
it suffices to prove that
for . Differentiation yields
which implies that for , thereby completing the proof. □
Proposition 7.
The inequality
holds.
Proof.
Assume that and let . Then the required inequality is equivalent to
which is, in turn, equivalent to
for . Differentiation yields
where
Differentiation again yields
for . Then for , which indicates that for , and hence, for . This leads to for , which gives for , and the proof is complete. □
5. Concluding Remarks
In this paper, we established the best power mean bounds for the Seiffert-like means and by using monotone rules for the ratios of two functions (power series). These results enrich the mean value theory, and our ideas and techniques used in this paper can be applied to study other means and certain special functions.
Finally, we present several remarks.
Remark 3.
In general, a mean bound for a symmetric mean is also symmetric, for example, the bounds given in (15) and (17) are symmetric means. It is interesting, however, that the bounds given in (16) and (18) are asymmetric means. It is valuable and challenging to find the best asymmetric mean bounds for a symmetric mean.
Remark 4.
As a byproduct, we can give the maximum relative errors estimating by . In fact, by Theorem 5 (i), we see that the function
is positive and decreasing on for as is the function . Then the function
is decreasing on , and so is on for . It then follows that
which, by setting and , gives
or equivalently,
Remark 5.
Similarly, using Theorem 6 (i), we can prove that
or equivalently,
Author Contributions
Writing—original draft, Z.Y.; Funding acquisition, J.Z.; Writing—review and editing, Z.Y. and J.Z. This collaborative effort involved all authors, who reviewed and endorsed the final manuscript. All authors have read and agreed to the published version of the manuscript.
Funding
The work was supported by Beijing Union University 2022 Liberal Arts Education Core Curriculum Construction Project.
Data Availability Statement
Not applicable.
Acknowledgments
We would like to extend our sincere gratitude to the esteemed reviewers for their valuable insights, constructive feedback, and thoughtful suggestions that greatly contributed to the enhancement of this paper. Their expertise and dedication have been instrumental in shaping the final version of our work. We deeply appreciate their effort in critically evaluating our submission./ In a separate context, we also wish to celebrate the 75th birthday of our intimate friend, Professor Shi Huannan, is an affable and passionately devoted scholar who has earned the profound respect and admiration of all fortunate enough to know him. In the realm of Schur-convex functions, his contributions have left an indelible mark, bearing witness to his unwavering commitment to scientific pursuit. As early as 18 years ago, Professor Shi Huannan carefully guided the first author’s research on mathematical inequalities, greatly enhancing the first author’s research abilities and level. Since then, the first author has consistently received care, guidance, encouragement, and support from Professor Shi. Taking this opportunity, the first author expresses his heartfelt thanks and respect for him. For the second author, Professor Shi Huannan has been a guiding light in the intricate labyrinth of inequality research. Without his unwavering guidance and support, the second author’s achievements today would have remained as mere aspirations. Furthermore, Professor Shi is an approachable and amiable friend, and the care he bestows upon the second author always fills his heart with warmth and gratitude. With this dedication, we honor Professor Shi Huannan’s wisdom, kindness, and enduring impact. May his 75th birthday be a milestone in his remarkable journey, filled with continued joy, inspiration, and academic brilliance.
Conflicts of Interest
The authors declare no conflict of interest.
References
- Bullen, P.S.; Mitrinović, D.S.; Vasić, P.M. Means and Their Inequalities; D. Reidel: Dordrecht, The Netherlands, 1988. [Google Scholar]
- Yang, Z.-H. On the log-convexity of two-parameter homogeneous functions. Math. Inequal. Appl. 2007, 10, 499–516. [Google Scholar] [CrossRef]
- Yang, Z.-H. Estimates for Neuman-Sándor mean by power means and their relative errors. J. Math. Inequal. 2013, 7, 711–726. [Google Scholar] [CrossRef]
- Alzer, H.; Janous, W. Solution of problem 8*. Crux Math. 1987, 13, 173–178. [Google Scholar]
- Lin, T.P. The power mean and the logarithmic mean. Am. Math. Mon. 1974, 81, 879–883. [Google Scholar] [CrossRef]
- Stolarsky, K.B. The power and generalized logarithmic means. Am. Math. Mon. 1980, 87, 545–548. [Google Scholar] [CrossRef]
- Pittenger, A.O. Inequalities between arithmetic and logarithmic means. Univ. Beograd. Publ. Elektrotehn. Fak. Ser. Mat. Fiz. 1980, No.678–No.715, 15–18. Available online: https://www.jstor.org/stable/43667864 (accessed on 3 September 2023).
- Seiffert, H.-J. Werte zwischen dem geometrischen und dem arithmetischen Mittel zweier Zahlen. El. Math. 1987, 42, 105–107. (In German) [Google Scholar]
- Seiffert, H.-J. Aufgabe β16. Die Wurzel 1995, 29, 221–222. (In German) [Google Scholar]
- Neuman, E.; Sándor, J. On the Schwab-Borchardt mean II. Math. Pannon. 2006, 17, 49–59. Available online: http://eudml.org/doc/222546 (accessed on 3 September 2023).
- Jagers, A.A. Solution of problem 887. Nieuw Arch. Wiskd. (4) 1994, 12, 230–231. [Google Scholar]
- Hästö, P.A. A monotonicity property of ratios of symmetric homogeneous means. J. Inequal. Pure Appl. Math. 2002, 3, 71. Available online: http://eudml.org/doc/123054 (accessed on 3 September 2023).
- Hästö, P.A. Optimal inequalities between Seiffert’s mean and power mean. Math. Inequal. Appl. 2004, 7, 47–53. [Google Scholar] [CrossRef]
- Li, Y.-M.; Wang, M.-K.; Chu, Y.-M. Sharp power mean bounds for Seiffert mean. Appl. Math. J. Chin. Univ. 2014, 29, 101–107. [Google Scholar] [CrossRef]
- Costin, I.; Toader, G. Optimal evaluations of some Seiffert-type means by power means. Appl. Math. Comput. 2013, 219, 4745–4754. [Google Scholar] [CrossRef]
- Chu, Y.-M.; Long, B.-Y. Bounds of the Neuman-Sándor mean using power and identric means. Abstr. Appl. Anal. 2013, 2013, 832591. [Google Scholar] [CrossRef]
- Yang, Z.-H. Three families of two-parameter means constructed by trigonometric functions. J. Inequal. Appl. 2013, 2013, 541. [Google Scholar] [CrossRef]
- Yang, Z.-H.; Wu, L.-M.; Chu, Y.-M. Optimal power mean bounds for Yang mean. J. Inequal. Appl. 2014, 2014, 401. [Google Scholar] [CrossRef]
- Li, J.-F.; Yang, Z.-H.; Chu, Y.-M. Optimal power mean bounds for the second Yang mean. J. Inequal. Appl. 2016, 2016, 31. [Google Scholar] [CrossRef]
- Borwein, J.M.; Borwein, P.B. Pi and the AGM—A Study in Analytic Number Theory and Computational Complexity; John Wiley & Sons: New York, NY, USA, 1987. [Google Scholar]
- Toader, G. Some mean values related to the arithmetic-geometric mean. J. Math. Anal. Appl. 1998, 218, 358–368. [Google Scholar] [CrossRef]
- Qiu, S.-L.; Shen, J.-M. On two problems concerning means. J. Hangzhou Inst. Electr. Eng. 1997, 17, 1–7. (In Chinese) [Google Scholar] [CrossRef]
- Qiu, S.-L. The Muir mean and the complete elliptic integral of the second kind. J. Hangzhou Inst. Electr. Eng. 2000, 20, 28–33. (In Chinese) [Google Scholar] [CrossRef]
- Alzer, H.; Qiu, S.-L. Monotonicity theorems and inequalities for the complete elliptic integrals. J. Comput. Appl. Math. 2004, 172, 289–312. [Google Scholar] [CrossRef]
- Yang, Z.-H.; Chu, Y.-M. On approximating the modified Bessel function of the first kind and Toader-Qi mean. J. Inequal. Appl. 2016, 2016, 40. [Google Scholar] [CrossRef]
- Sándor, J. Two sharp inequalities for trigonometric and hyperbolic functions. Math. Inequal. Appl. 2012, 15, 409–413. [Google Scholar] [CrossRef]
- Zhao, T.-H.; Qian, W.-M.; Song, Y.-Q. Optimal bounds for two Sándor-type means in terms of power means. J. Inequal. Appl. 2016, 2016, 64. [Google Scholar] [CrossRef]
- He, X.-H.; Qian, W.-M.; Xu, H.-Z.; Chu, Y.-M. Sharp power mean bounds for two Sándor–Yang means. RACSAM 2019, 113, 2627–2638. [Google Scholar] [CrossRef]
- Witkowski, A. On Seiffert-like means. J. Math. Inequal. 2015, 9, 1071–1092. [Google Scholar] [CrossRef]
- Nowicka, M.; Witkowski, A. Optimal bounds for the tangent and hyperbolic sine means. Aequat. Math. 2020, 94, 817–827. [Google Scholar] [CrossRef]
- Nowicka, M.; Witkowski, A. Optimal bounds for the tangent and hyperbolic sine means II. J. Math. Inequal. 2020, 14, 23–33. [Google Scholar] [CrossRef]
- Zhu, L. Optimal bounds for two Seiffert-like means in exponential type. J. Math. Anal. Appl. 2022, 505, 125475. [Google Scholar] [CrossRef]
- Zhu, L.; Malešević, B. Optimal bounds for two Seiffert-like means by arithmetic mean and harmonic mean. RACSAM 2023, 117, 59. [Google Scholar] [CrossRef]
- Nowicka, M.; Witkowski, A. Optimal bounds for the sine and hyperbolic tangent means IV. RACSAM 2021, 115, 79. [Google Scholar] [CrossRef]
- Nowicka, M.; Witkowski, A. Optimal bounds of classical and non-classical means in terms of Q means. RACSAM 2022, 116, 11. [Google Scholar] [CrossRef]
- Zhu, L. Optimal bounds of exponential type for arithmetic mean by Seiffert-like mean and centroidal mean. RACSAM 2022, 116, 1. [Google Scholar] [CrossRef]
- Anderson, G.D.; Vamanamurthy, M.; Vuorinen, M. Monotonicity rules in calculus. Am. Math. Mon. 2006, 113, 805–816. [Google Scholar] [CrossRef]
- Yang, Z.-H. A new way to prove L’Hospital Monotone Rules with applications. arXiv 2014, arXiv:1409.6408. [Google Scholar]
- Tian, J.-F.; Ha, M.-H.; Xing, H.-J. Properties of the power-mean and their applications. AIMS Math. 2020, 5, 7285–7300. [Google Scholar] [CrossRef]
- Biernacki, M.; Krzyż, J. On the monotonicity of certain functionals in the theory of analytic functions. Ann. Univ. Mariae Curie-Skłodowska Sect. A. 1955, 9, 135–147. [Google Scholar]
- Yang, Z.-H.; Chu, Y.-M.; Wang, M.-K. Monotonicity criterion for the quotient of power series with applications. J. Math. Anal. Appl. 2015, 428, 587–604. [Google Scholar] [CrossRef]
- Yang, Z.-H.; Tian, J.-F. Sharp inequalities for the generalized elliptic integrals of the first kind. Ramanujan J. 2019, 48, 91–116. [Google Scholar] [CrossRef]
- Wang, M.-K.; Chu, Y.-M.; Song, Y.-Q. Asymptotical formulas for Gaussian and generalized hypergeometric functions. Appl. Math. Comput. 2016, 276, 44–60. [Google Scholar] [CrossRef]
- Wang, M.-K.; Chu, Y.-M. Refinements of transformation inequalities for zero-balanced hypergeometric functions. Acta Math. Sci. 2017, 37, 607–622. [Google Scholar] [CrossRef]
- Wang, M.-K.; Chu, Y.-M. Landen inequalities for a class of hypergeometric functions with applications. Math. Inequal. Appl. 2018, 21, 521–537. [Google Scholar] [CrossRef]
- Zhu, L. On Frame’s inequalities. J. Inequal. Appl. 2018, 2018, 94. [Google Scholar] [CrossRef]
- Wang, M.-K.; Chu, Y.-M.; Zhang, W. Monotonicity and inequalities involving zero-balanced hypergeometric function. Math. Inequal. Appl. 2019, 22, 601–617. [Google Scholar] [CrossRef]
- Qiu, S.-L.; Ma, X.-Y.; Chu, Y.-M. Sharp Landen transformation inequalities for hypergeometric functions, with applications. J. Math. Anal. Appl. 2019, 474, 1306–1337. [Google Scholar] [CrossRef]
- Zhao, T. Sharp approximations for complete p-elliptic integral of the second kind by weighted power means. Bull. Malays. Math. Sci. Soc. 2023, 46, 126. [Google Scholar] [CrossRef]
- Zhao, T.-H.; He, Z.-Y.; Chu, Y.-M. Sharp bounds for the weighted Hölder mean of the zero-balanced generalized complete elliptic integrals. Comput. Methods Funct. Theory 2021, 21, 413–426. [Google Scholar] [CrossRef]
- Gaunt, R.E. Functional inequalities and monotonicity results for modified Lommel functions of the first kind. Results Math. 2022, 77, 1. [Google Scholar] [CrossRef]
- Zhao, T.-H.; Wang, M.-K. Sharp bounds for the lemniscatic mean by the weighted Hölder mean. RACSAM 2023, 117, 96. [Google Scholar] [CrossRef]
- Abramowitz, M.; Stegun, I.A. (Eds.) Handbook of Mathematical Functions with Formulas, Graphs, and Mathematical Tables; National Bureau of Standards; Applied Mathematics Series 55; 10th Printing; U.S. Government Printing Office: Washington, DC, USA, 1972.
- Qi, F. A double inequality for the ratio of two non-zero neighbouring Bernoulli numbers. J. Comput. Appl. Math. 2019, 351, 1–5. [Google Scholar] [CrossRef]
- Zhu, L. New bounds for the ratio of two adjacent even-indexed Bernoulli numbers. RACSAM 2020, 114, 83. [Google Scholar] [CrossRef]
- Yang, Z.-H.; Chu, Y.-M. An optimal inequalities chain for bivariate means. J. Math. Inequal. 2015, 9, 331–343. [Google Scholar] [CrossRef]
- Yang, Z.-H.; Chu, Y.-M. Inequalities for certain means in two arguments. J. Inequal. Appl. 2015, 2015, 299. [Google Scholar] [CrossRef]
Disclaimer/Publisher’s Note: The statements, opinions and data contained in all publications are solely those of the individual author(s) and contributor(s) and not of MDPI and/or the editor(s). MDPI and/or the editor(s) disclaim responsibility for any injury to people or property resulting from any ideas, methods, instructions or products referred to in the content. |
© 2023 by the authors. Licensee MDPI, Basel, Switzerland. This article is an open access article distributed under the terms and conditions of the Creative Commons Attribution (CC BY) license (https://creativecommons.org/licenses/by/4.0/).





